Sign in to use this feature.

Years

Between: -

Subjects

remove_circle_outline
remove_circle_outline
remove_circle_outline
remove_circle_outline
remove_circle_outline
remove_circle_outline
remove_circle_outline

Journals

Article Types

Countries / Regions

Search Results (169)

Search Parameters:
Keywords = anastomotic leakage

Order results
Result details
Results per page
Select all
Export citation of selected articles as:
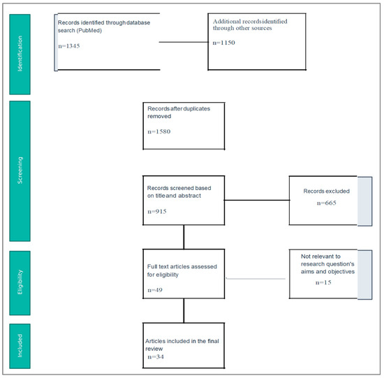
30 pages, 6969 KB  
Systematic Review
The Role of Omega-3 Polyunsaturated Fatty Acid Supplementation in Postoperative Recovery of Colorectal Cancer: Systematic Review and Meta-Analysis
by Huzhong Li, Zhenze Xu, Yamin Chen, Jianming Guo, Qihe Wang, Dong Liang, Pengfeng Qu, Taotao Deng, Yuan Yuan, Jiao Xu, Haiqin Fang and Ziyuan Wang
Nutrients 2026, 18(1), 173; https://doi.org/10.3390/nu18010173 - 5 Jan 2026
Viewed by 494
Abstract
Background: China is currently developing standards for Food for Special Medical Purposes (FSMP) targeting for oncology patients. However, substantial challenges remain in defining optimal fortification levels of omega-3 polyunsaturated fatty acids (ω-3 PUFAs). Accumulating evidence suggests that ω-3 PUFA intake improves postoperative prognosis [...] Read more.
Background: China is currently developing standards for Food for Special Medical Purposes (FSMP) targeting for oncology patients. However, substantial challenges remain in defining optimal fortification levels of omega-3 polyunsaturated fatty acids (ω-3 PUFAs). Accumulating evidence suggests that ω-3 PUFA intake improves postoperative prognosis by modulating oncological parameters in colorectal cancer (CRC) patients. This meta-analysis aimed to evaluate the therapeutic efficacy of ω-3 PUFA supplementation in enhancing postoperative safety and recovery stability following CRC surgery, to address critical gaps in nutritional interventions for optimizing clinical outcomes. These findings are expected to FSMP standard development, clinical nutrition protocols and product innovation. Methods: A systematic literature search was conducted, in accordance with PRISMA guidelines, across major databases until June 16, 2025. Data were analyzed using RevMan v5.4 (Cochrane Collaboration). Results: Thirty-four randomized controlled trials (RCTs) (n = 2889) were included. Compared to controls, the ω-3 PUFAs group showed significantly increased levels of nutritional markers: total protein (p < 0.00001), albumin (p = 0.001); immunological parameters: CD3+/CD4+/CD8+ T-cells, CD4+/CD8+ ratio (all p < 0.0001); Karnofsky Performance Status (KPS) scores (p = 0.04); and serum ω-3 PUFA concentrations (p = 0.0004). Significant reductions were observed in inflammatory markers, such as procalcitonin, C-reactive protein (CRP), interleukin-6 (IL-6), tumor necrosis factor-α (TNF-α) (p = 0.004 to < 0.00001); and clinical outcomes, such as hospitalization duration (p < 0.00001), infectious complications (p < 0.00001), anastomotic leakage (p = 0.0005), surgical site infections (p = 0.03). No significant intergroup differences were detected for white blood cells, transcription factor activity, mortality, or crypt cell proliferation indices (p = 0.06–0.55). Conclusions: Overall, ω-3 PUFA supplementation significantly attenuates postoperative inflammation, enhances immune function, shortens hospitalization, and improves the quality of life in CRC patients, though without mortality benefit. Notably, post hoc dose–response analysis identified a supplementation range of 0.16–0.30 g/kg/day as a potentially optimal supplementation range for Chinese CRC populations, providing foundational evidence for clinical practice and FSMP standardization. Full article
(This article belongs to the Section Clinical Nutrition)
Show Figures

Figure 1

7 pages, 204 KB  
Opinion
Is Chronic Pelvic Sepsis Complicating Low Anterior Resection of Rectal Cancer Preventable?
by Elroy Patrick Weledji
Surgeries 2026, 7(1), 9; https://doi.org/10.3390/surgeries7010009 - 1 Jan 2026
Viewed by 259
Abstract
The combination of anatomical inaccessibility, less-than-optimal blood supply, tightly closed anal sphincters below a low anastomosis, and an infected haematoma is likely to be contributory to anastomotic leakage following low anterior resection of the rectum for rectal cancer. Although under-reported, chronic pelvic sepsis [...] Read more.
The combination of anatomical inaccessibility, less-than-optimal blood supply, tightly closed anal sphincters below a low anastomosis, and an infected haematoma is likely to be contributory to anastomotic leakage following low anterior resection of the rectum for rectal cancer. Although under-reported, chronic pelvic sepsis complicating low anterior resection of the rectum is still a major problem associated with impaired quality of life. It should be avoided as much as possible, in addition to the fact that it is more difficult to manage surgically than acute sepsis. Primary preventive measures are well established. Secondary prevention of chronic pelvic sepsis is achieved by early diagnosis and active management of the anastomotic leak. However, optimal postoperative management cannot fully eliminate chronic sinuses or delayed reactivation leaks. With chronic leakage, major restorative redo-anastomosis or ablative abdominal perineal resection is required and 20% of patients will require a permanent stoma. Full article
12 pages, 1365 KB  
Article
Impact of Transanal Drainage Tube Placement on Anastomosis Leakage Incidence After Rectal Cancer Surgery
by Maria-Manuela Răvaș, Marian Marincaș, Eugen Brătucu, Vrgiliu Prunoiu, Laurentiu Simion, Laura-Maria Manea and Mircea-Nicolae Brătucu
Life 2026, 16(1), 5; https://doi.org/10.3390/life16010005 - 19 Dec 2025
Viewed by 382
Abstract
Background: Anastomotic leakage (AL) following rectal cancer surgery is a significant cause of mortality and morbidity. Although transanal drainage tubes are expected to reduce the rate of AL, their preventive effect remains controversial. Aim: To evaluate whether transanal drainage tube (TAD) [...] Read more.
Background: Anastomotic leakage (AL) following rectal cancer surgery is a significant cause of mortality and morbidity. Although transanal drainage tubes are expected to reduce the rate of AL, their preventive effect remains controversial. Aim: To evaluate whether transanal drainage tube (TAD) provides protection against AL in patients without other protective methods after low anterior resection (LAR). Methods: A retrospective cohort study was performed in patients undergoing LAR for rectal cancer between 2018 and 2023. Based on postoperative management, patients were divided into four distinct groups as follows: in TAD group, after colorectal anastomosis, a 32F silicone tube was inserted through the anus by more than 5 cm above the anastomosis. The tube was secured around the anus with a skin suture and a drainage bag was attached. The tube was removed after 3–5 days after surgery. In the non-TAD group, no transanal drainage tube and no diverting stomas, respectively, were used after the anastomosis. In the ileostomy and colostomy group a stoma was often performed as a primary measure in preventing anastomotic leakage. Clinical characteristics and postoperative complications were compared among the groups. Complications were categorized as general (eventration, seroma) or septic (fistula, abscess) and further classified as early (<7 days after surgery) or tardive (between 7 and 30 days after surgery). Statistical significance was defined as a p-value < 0.05. Results: A total of 171 patients were included: 47 (27.5%) in the TAD group, 54 (32.2%) in the non-TAD group, 25 (14.6%) in colostomy group, and 45 (26.3%) in ileostomy group. Overall, eight patients (4.7%) developed anastomotic leakage (AL). In the non-TAD group, 3 patients experienced AL (all early); in the ileostomy group, 2 patients (1 early, 1 tardive); and in the colostomy group, 2 patients (both tardive). The TAD group had one patient with AL as a tardive complication. The incidence of early general complications was significant lower in TAD group compared with the non-TAD group (OR 0.23, 95% CI [0.06–0.85]; p = 0.004), while there was no significant difference in early septic complications between TAD and ileostomy group (p = 0.71). The incidence of tardive general complications was significantly more frequent in the ileostomy group (OR 0.10, 95% CI [0.02–0.44]; p = 0.0008) compared with TAD group. Overall, total complications were significantly lower in TAD group compared to non-TAD (OR 0.15, 95% CI [0.05–0.44]; p < 0.001), ileostomy (OR 0.20, 95% CI [0.07–0.56]; p = 0.003), and colostomy ((OR 0.46 CI [0.21–0.99]; p = 0.049) groups. Furthermore, the TAD group showed a reduction rate of AL compared to the ileostomy, colostomy, and non-TAD groups (2.12% vs. 4.4%, 8%, and 5.5%) but the incidence of AL was almost similar (p = 0.65). Conclusions: The elective use of TAD is a simple and effective protective method for the prevention of overall postoperative complications, also helping to reduce the rate of AL in patients. Nevertheless, there is limited information in the literature regarding the optimal size and material of TAD, despite these factors playing an important role in the viability and effectiveness of the method. Full article
(This article belongs to the Section Medical Research)
Show Figures

Figure 1

9 pages, 354 KB  
Article
Impact of Circular Stapler Diameter on Anastomotic Leakage in Left-Sided Colorectal Cancer: A Retrospective Single-Center Case–Control Analysis
by Ertuğrul Gazi Alkurt, Mert Yiğit Akdoğan, Mehmet Berksun Tutan, Bahadır Kartal and Veysel Barış Turhan
Medicina 2025, 61(12), 2231; https://doi.org/10.3390/medicina61122231 - 17 Dec 2025
Viewed by 356
Abstract
Background and Objectives: Anastomotic leakage (AL) is a major complication following sphincter-preserving surgeries for left-sided colorectal cancer. In this study, we aimed to evaluate the association between circular stapler diameter and the risk of AL. As a secondary objective, we investigated whether [...] Read more.
Background and Objectives: Anastomotic leakage (AL) is a major complication following sphincter-preserving surgeries for left-sided colorectal cancer. In this study, we aimed to evaluate the association between circular stapler diameter and the risk of AL. As a secondary objective, we investigated whether preoperative serum protein levels were associated with leakage development. Materials and Methods: We conducted a retrospective case–control study including 99 patients who underwent elective colorectal surgery with stapled anastomosis for left-sided colorectal cancer between January 2020 and May 2024. A total of 99 patients were included (60.6% male), with a mean age of 66.1 ± 10.7 years. The patients were categorized into small (≤29 mm) and large (≥30 mm) stapler groups. Demographic, clinical, and laboratory variables were collected. Anastomotic leakage was defined as an International Study Group of Rectal Cancer (ISREC) Grade B or C leak requiring intervention. Univariate analyses and multivariate logistic regression analyses were performed, and results were reported as odds ratios (ORs) with 95% confidence intervals (CIs). A STROBE-compliant flow diagram was prepared. Results: Anastomotic leakage occurred in 10 patients (10.1%), and leakage rates were not significantly different between stapler-size groups (≤29 mm: 10.9% vs. ≥30 mm: 7.5%, p = 0.365). In multivariate analysis, stapler size was not independently associated with leakage (OR 1.68, 95% CI 0.40–6.97, p = 0.480). Lower preoperative serum protein levels were identified as the only independent predictor of leakage (OR 0.28, 95% CI 0.10–0.74, p = 0.011). Postoperative hospital stay was significantly longer for patients with leakage (median 17 vs. 7 days, p < 0.001). Conclusions: We found no significant associations between circular stapler diameter and anastomotic leakage in left-sided colorectal cancer surgery. Conversely, low serum protein levels were independently associated with increased leakage risk, highlighting the importance of preoperative nutritional assessment. Given the retrospective design, small number of leakage cases, and unmeasured confounders, these findings should be interpreted with caution. Further multicenter, prospective studies should be conducted to clarify the influence of stapler size and patient-related factors on anastomotic outcomes. Full article
(This article belongs to the Section Gastroenterology & Hepatology)
Show Figures

Figure 1

19 pages, 1712 KB  
Article
Validation of the Controlling Nutritional Status (CONUT) Score and the Systemic Immune-Inflammation Index (SII) for Predicting Leakage and Surgical Complications After Head and Neck Free Flap Reconstruction: A Pilot Study
by Jun Won Lee
Medicina 2025, 61(12), 2084; https://doi.org/10.3390/medicina61122084 - 22 Nov 2025
Viewed by 545
Abstract
Background and Objectives: While many factors are known to influence adverse outcomes after head and neck cancer ablation with free flap reconstruction, two low-cost inflammatory–nutritional indices—the Controlling Nutritional Status (CONUT) score and the Systemic Immune-Inflammation Index (SII)—are not widely used. This pilot [...] Read more.
Background and Objectives: While many factors are known to influence adverse outcomes after head and neck cancer ablation with free flap reconstruction, two low-cost inflammatory–nutritional indices—the Controlling Nutritional Status (CONUT) score and the Systemic Immune-Inflammation Index (SII)—are not widely used. This pilot study evaluated their accuracy for predicting surgical complications, including flap-site leakage, and explored data-driven cutoff values. Materials and Methods: We retrospectively analyzed 115 consecutive patients undergoing free-flap reconstruction. Data from medical records were obtained. Preoperative CONUT and SII were computed, receiver-operating characteristic (ROC) curves derived optimal thresholds, and associations with outcomes were tested using univariable analyses and multivariable logistic regression adjusted for age, defect area, previous radiotherapy, and flap size. Classification metrics were calculated. Results: SII (continuous) remained independently associated with leakage (adjusted OR ≈ 22 per log-unit increase, p ≈ 0.001), and CONUT (continuous) with surgical complications (adjusted OR 1.39 per point, p = 0.009). ROC analyses showed AUCs of 0.740 (95% CI 0.622–0.858; p < 0.001) for log(SII) and 0.685 (0.553–0.816; p = 0.006) for CONUT for overall surgical complications, and 0.780 (0.686–0.874; p < 0.001) for log(SII) and 0.688 (0.569–0.806; p = 0.002) for CONUT for leakage, without significant difference in both indices. Cutoff values for both dependent variables were 2.875 (log(SII) (≈SII 750–760) and ≥4 (CONUT). Conclusions: Preoperative SII and CONUT demonstrated moderate predictive performance, with notably high negative predictive values. Both indices showed no significant differences in discriminating risk, and, although the result is largely exploratory, given their high negative predictive values, they may be useful for excluding anastomotic leakage and overall postoperative complications after head and neck free-flap reconstruction. Full article
(This article belongs to the Section Surgery)
Show Figures

Figure 1

14 pages, 2471 KB  
Article
Felt Versus Pericardium for the Sandwich Technique in Type A Aortic Dissection: A Human Cadaver Study
by Jasmine El-Nashar, Thomas Poschner, Mohamed El Din, Paata Pruidze, Giorgi Didava, Amila Kahrovic, Wolfgang J. Weninger, Daniel Zimpfer, Marek P. Ehrlich and Emilio Osorio-Jaramillo
J. Clin. Med. 2025, 14(21), 7736; https://doi.org/10.3390/jcm14217736 - 31 Oct 2025
Viewed by 486
Abstract
Background: The Sandwich technique is a commonly adopted method for reinforcing the dissected aortic wall during acute Type A aortic dissection (ATAAD) repair, using either felt or bovine pericardial strips. However, complications such as anastomotic bleeding, distal anastomotic new entry (DANE) and persistent [...] Read more.
Background: The Sandwich technique is a commonly adopted method for reinforcing the dissected aortic wall during acute Type A aortic dissection (ATAAD) repair, using either felt or bovine pericardial strips. However, complications such as anastomotic bleeding, distal anastomotic new entry (DANE) and persistent false lumen (PFL) remain major challenges. This study evaluated and compared the sealing efficacy of felt versus pericardium in a human cadaver model. Methods: ATAAD was simulated in 20 fresh human cadavers. Repairs were performed using the sandwich technique with either felt (n = 10) or pericardium (n = 10), followed by end-to-end prosthetic graft anastomosis. Procedure time was recorded. Following the repair, the aortas were perfused at 160/90 mmHg using a glycerol-water solution to assess fluid leakage (mL), DANE and PFL. Results: Median leakage was significantly lower in the pericardium group (67.5 mL [IQR 40–198.8]) compared to the felt group (315 mL [IQR 285–445], p = 0.002). Procedure times were comparable between groups. DANE occurred in 20% (pericardium) and 30% (felt) of cases, while PFL was observed in 30% of cases in both groups; differences were not statistically significant. Conclusions: The superior sealing properties of pericardium in this study suggest a promising approach for reducing leakage in ATAAD repair. While rates of DANE and PFL were comparable, the advantage of pericardium was confined to leakage reduction. These findings highlight the need for further research to determine whether this experimental benefit translates into improved clinical outcomes. Full article
Show Figures

Figure 1

12 pages, 1107 KB  
Article
Stenting Versus Endoscopic Vacuum Therapy for Anastomotic Leakage After Esophago-Gastric Surgery
by Carlo Galdino Riva, Stefano Siboni, Matteo Capuzzo, Francesca Senzani, Lorenzo Cusmai, Daniele Bernardi, Pamela Milito, Andrea Lovece, Eleonora Vico, Marco Sozzi and Emanuele Luigi Giuseppe Asti
J. Clin. Med. 2025, 14(19), 7075; https://doi.org/10.3390/jcm14197075 - 7 Oct 2025
Cited by 1 | Viewed by 1093
Abstract
Background: Anastomotic leakage (AL) is a major complication after esophago-gastric surgery, with incidence rates of 11–21% and mortality up to 14%. Early intervention is essential to reduce morbidity. Endoscopic treatments have advanced, with self-expandable metal stents (SEMSs) as the traditional standard (success ~90%), [...] Read more.
Background: Anastomotic leakage (AL) is a major complication after esophago-gastric surgery, with incidence rates of 11–21% and mortality up to 14%. Early intervention is essential to reduce morbidity. Endoscopic treatments have advanced, with self-expandable metal stents (SEMSs) as the traditional standard (success ~90%), but they carry risks like migration, stenosis, and need for drainage. Endoscopic vacuum therapy (EVT), applying negative pressure to drain secretions and promote healing, has shown success rates of 66–100%. Limited comparative data exists from small retrospective studies. This study compares SEMS and EVT for safety and efficacy in AL management. Methods: A retrospective case–control study from a prospective database at our institution was performed (March 2012–2025). We included patients with AL post-esophageal/gastric surgery treated endoscopically (SEMS or EVT). We excluded patients treated with conservative or surgical management. Demographics, comorbidities, oncology, surgery type, leak details, treatments, and outcomes were collected. Primary outcome was complete healing of the leak, while secondary outcomes were time to success, number of procedures needed, hospital stay, complications, mortality. Results: From 592 resections, we extracted 68 AL (11.5%), 45 of which met the inclusion criteria (22 SEMS, 23 EVT). Groups were similar demographically, but SEMS had more respiratory issues (43% vs. 8.7%, p = 0.018). SEMS were used more after esophagectomy (86.4% vs. 56.5%, p = 0.004); EVT was performed mostly after gastrectomy (34.7% vs. 9.1%, p = 0.009). Success rate was 86.4% for SEMS vs. 95.6% for EVT (p = 1.000). Complications were significantly lower in EVT (8.3% vs. 50%, p = 0.001; SEMS: 36.4% migrations, 18.2% stenoses). Leak onset time, modality of diagnosis, and leak size were comparable among the groups. Need for jejunostomy was higher in EVT (43.5% vs. 9.1%, p = 0.015), while chest drains in SEMS (63.7% vs. 13.1%, p < 0.001). Hospital stays (33–38 days, p = 0.864) and mortality (22.7% vs. 8.7%, p = 0.225) were similar. No differences were observed in terms of long-term mortality (log-rank p = 0.815). Conclusions: SEMS and EVT are both effective for AL after esophago-gastric surgery. EVT offers fewer complications and shorter treatment, so it is favored especially for esophago-jejunal leaks. Full article
Show Figures

Figure 1

19 pages, 1162 KB  
Systematic Review
Comparative Risk of Complications Following Intestinal Surgery After Infliximab, Vedolizumab, or Ustekinumab Treatment: Systematic Review & Meta-Analysis
by Alexandra-Eleftheria Menni, Georgios Tzikos, George Petrakis, Patroklos Goulas, Panagiotis V. Karathanasis and Stylianos Apostolidis
Pharmaceuticals 2025, 18(10), 1466; https://doi.org/10.3390/ph18101466 - 29 Sep 2025
Viewed by 1152
Abstract
Background: Treatment of inflammatory bowel diseases with biological therapies has significantly increased, with ever increasing numbers of patients receiving such treatment at the time of surgery. This study evaluates the perioperative safety of three commonly used biologics—Infliximab, Vedolizumab, or Ustekinumab—in patients undergoing [...] Read more.
Background: Treatment of inflammatory bowel diseases with biological therapies has significantly increased, with ever increasing numbers of patients receiving such treatment at the time of surgery. This study evaluates the perioperative safety of three commonly used biologics—Infliximab, Vedolizumab, or Ustekinumab—in patients undergoing intestinal surgery for IBDs. Materials and Methods: In this systematic review a comprehensive search was conducted in Scopus, Medline and PubMed up to January 2025 by two independent reviewers, and a total of 34 articles (retrospective studies in the majority of them) reporting total surgical complications of patients treated with these three agents, in comparison to a control group, were included. Relative risks were aggregated using the Mantel-Haenszel method, and the I2 statistic was used to assess between-study heterogeneity. Subgroup analyses were conducted for particular complications, and direct comparisons among the biological agents were made. Results: In the primary analysis, INFL was not linked to a statistically significant rise in overall postoperative complications when compared to controls (RR = 1.13, 95% CI: 0.90–1.42, p = 0.31). VDLZ exhibited a non-significant inclination towards increased complications (RR = 1.26, 95% CI: 0.94–1.67, p = 0.12), although it was linked to a notably higher risk of postoperative ileus compared to INFL (RR = 2.29, 95% CI: 1.59–3.29, p < 0.00001). USTK also did not show significant differences from controls overall (RR = 0.55, 95% CI: 0.20–1.57, p = 0.26), though it was associated with a considerably lower risk of SSIs (RR = 0.35, 95% CI: 0.17–0.73, p = 0.005). There were no significant distinctions between the biological agents regarding SSIs or anastomotic leakage, although many comparisons faced challenges due to high heterogeneity and low event rates. Conclusions: USTK demonstrated the most favorable safety profile, while VDLZ was associated with higher rates of ileus and inflammatory complications. However, prospective studies are warranted. Full article
(This article belongs to the Section Biopharmaceuticals)
Show Figures

Graphical abstract

13 pages, 339 KB  
Article
Impact of Surgical Approach, Patient Risk Factors, and Diverting Ileostomy on Anastomotic Leakage and Outcomes After Rectal Cancer Resection: A 5-Year Single-Center Study
by Deividas Nekrosius, Edvinas Gvozdas, Gabriele Marija Pratkute, Algimantas Tamelis and Paulius Lizdenis
Medicina 2025, 61(10), 1751; https://doi.org/10.3390/medicina61101751 - 25 Sep 2025
Viewed by 1122
Abstract
Background and Objectives: This study aimed to evaluate surgical outcomes and identify prognostic factors associated with anastomotic leakage (AL), following rectal cancer resection. Materials and Methods: A retrospective cohort study included 415 patients who underwent rectal cancer surgery between 2020 and [...] Read more.
Background and Objectives: This study aimed to evaluate surgical outcomes and identify prognostic factors associated with anastomotic leakage (AL), following rectal cancer resection. Materials and Methods: A retrospective cohort study included 415 patients who underwent rectal cancer surgery between 2020 and 2024. Patients were categorized by surgical approach (laparoscopic vs. open) and presence of AL. Results: Of the 415 patients, 160 (38.6%) underwent laparoscopic surgery, and 255 (61.4%) underwent open surgery. Operative time was significantly longer for laparoscopic surgery (213.0 ± 65.9 vs. 201.3 ± 60.4 min, p = 0.05), while stoma formation was more frequent in the open surgery group (60.0% vs. 48.1%, p = 0.018). Reoperation rate was higher in the laparoscopic group compared to the open group (13.1% vs. 6.7%, p = 0.027). The rate of AL was 20.5% in the laparoscopic group and 18.4% in the open surgery group (p = 0.434). Patients with AL had a significantly longer hospital stay (17 days, IQR 12.0–23.7 vs. 8 days, IQR 7.0–9.0, p < 0.001). The use of NOACs was associated with an increased risk of AL (p = 0.026). Multivariate analysis revealed that both a higher ASA score (p = 0.022) and older age (p = 0.044) were independent risk factors for AL, while the use of a diverting ileostomy was associated with a threefold reduction in the risk of AL (p = 0.049). Conclusions: AL rates were similar between approaches. Laparoscopic surgery had more reoperations and longer operative times. AL was associated with NOAC use, older age, and higher ASA scores. Diverting ileostomy reduced AL risk and warrants broader use in high-risk patients to improve outcomes. Full article
(This article belongs to the Special Issue Advances in Anorectal and Colorectal Surgery)
Show Figures

Figure 1

18 pages, 1266 KB  
Review
The Usefulness of Indocyanine Green in Modern Gynecological Oncology—Analysis, Literature Review, and Future Perspectives
by Michał Kostrzanowski, Grzegorz Ziółkowski, Agata Mandes, Grzegorz Panek, Michał Ciebiera and Filip Dąbrowski
Cancers 2025, 17(18), 3081; https://doi.org/10.3390/cancers17183081 - 21 Sep 2025
Cited by 1 | Viewed by 1844
Abstract
Indocyanine green (ICG) is a fluorescent agent which is characterized by a wide range of applications in the proper visualization of the operating field, differentiation of vital structures, and localization of lesions to be excised. An investigation and overview of novel approaches of [...] Read more.
Indocyanine green (ICG) is a fluorescent agent which is characterized by a wide range of applications in the proper visualization of the operating field, differentiation of vital structures, and localization of lesions to be excised. An investigation and overview of novel approaches of indocyanine green in modern gynecological oncology was conducted, including ovarian cancer surgery with its compartmental approach and compartmental surgery in endometrial cancer. Ureteral visualization and perfusion, lymphography, lymph node transfers, or the localization of anastomotic leakage in bowel surgery are examples of applications aimed at reducing the risk of surgical complications and improving the patients’ quality of life. The general use of indocyanine green in lymph node detection, subcategorized and analyzed, is constantly improved and reviewed. A therapeutic approach with macromolecules is being tested in preclinical models. Early results could suggest the future application of indocyanine green not only in broad-sense imaging but also as a cytotoxic agent conjugated with macromolecules. Further studies on the application of indocyanine green in laparoscopy, open surgery, and finally as a curative cytotoxic agent are needed. Full article
(This article belongs to the Special Issue Advances in Surgical Treatment of Gynecological Cancers)
Show Figures

Figure 1

11 pages, 765 KB  
Article
Lactate in Drainage Fluid to Predict Complications in Robotic Esophagectomies—A Pilot Study in a Matched Cohort
by Julius Pochhammer, Sarah Kiani, Henning Hobbensiefken, Hilke Hobbensiefken, Benedikt Reichert, Terbish Taivankhuu, Thomas Becker and Jan-Paul Gundlach
J. Clin. Med. 2025, 14(17), 6190; https://doi.org/10.3390/jcm14176190 - 2 Sep 2025
Viewed by 710
Abstract
Background/Objectives: Despite advances in minimally invasive procedures, anastomotic leakages (ALs) after esophageal resections mark the most feared complication. Its early detection can lead to quick interventional treatment with improved survival. Nonetheless, early detection remains challenging, and scores are imprecise and complex. Methods [...] Read more.
Background/Objectives: Despite advances in minimally invasive procedures, anastomotic leakages (ALs) after esophageal resections mark the most feared complication. Its early detection can lead to quick interventional treatment with improved survival. Nonetheless, early detection remains challenging, and scores are imprecise and complex. Methods: In our study we analyzed mediastinal drainage fluid to find parameters suggesting AL even before it became clinically evident and correlated them to routine biomarkers. All patients with AL after robotically assisted esophageal resections were included and matched 1:1 with uneventful controls. Additionally, transhiatal distal esophageal resections operated during this period were included. Drainage fluid was collected on postoperative days (PODs) 1–4 with consecutive blood gas analysis. Test quality was determined by the area under the curve (AUC) of the receiver operating characteristic curve (ROC). Results: In total, 40 patients were included, with 17 developing AL. There were no significant differences in gender, age, BMI or oncological treatment. The 30-day morbidity rate was 65.0%. The study was restricted to events in the first 12 days. While lactate value in drainage fluid differed significantly from POD 3 onwards in the two groups, serum CRP remained without significant differences. We developed the LacCRP score (CRP/30 + lactate/2). The AUC on POD 3 was 0.96, with a sensitivity and specificity of 100% and 75%, respectively. An estimator of 1.08 was found in multivariate analysis: one-point increase in the LacCRP score increases AL probability by 8%. Conclusions: This study demonstrates that postoperative lactate determinations in drainage fluid can predict AL after esophageal resection, and its combination with serum CRP results in a reliable LacCRP score. Full article
Show Figures

Figure 1

15 pages, 1052 KB  
Systematic Review
Continuous Wearable-Sensor Monitoring After Colorectal Surgery: A Systematic Review of Clinical Outcomes and Predictive Analytics
by Calin Muntean, Vasile Gaborean, Alaviana Monique Faur, Ionut Flaviu Faur, Cătălin Prodan-Bărbulescu and Catalin Vladut Ionut Feier
Diagnostics 2025, 15(17), 2194; https://doi.org/10.3390/diagnostics15172194 - 29 Aug 2025
Viewed by 1304
Abstract
Background and Objectives: Early ambulation and timely detection of postoperative complications are cornerstones of colorectal Enhanced Recovery After Surgery (ERAS) programmes, yet the traditional bedside checks performed every 4–8 h may miss clinically relevant deterioration. The consumer wearables boom has spawned a new [...] Read more.
Background and Objectives: Early ambulation and timely detection of postoperative complications are cornerstones of colorectal Enhanced Recovery After Surgery (ERAS) programmes, yet the traditional bedside checks performed every 4–8 h may miss clinically relevant deterioration. The consumer wearables boom has spawned a new generation of wrist- or waistband-mounted sensors that stream step count, heart-rate and temperature data continuously, creating an opportunity for data-driven early-warning strategies. No previous systematic review has focused exclusively on colorectal surgery. Methods: Three databases (PubMed, Embase, and Scopus) were searched (inception—1 May 2025) for prospective or retrospective studies that used a consumer-grade or medical-grade wearable to collect objective physical-activity or vital-sign data during the peri-operative period of elective colorectal resection. Primary outcomes were postoperative complication rates, length-of-stay (LOS) and 30-day readmission. Two reviewers screened records, extracted data and performed risk-of-bias appraisals with ROBINS-I or RoB 2. Narrative synthesis was adopted because of the heterogeneity in devices, recording windows and outcome definitions. Results: Nine studies (n = 778 patients) met eligibility: one randomised controlled trial (RCT), seven prospective cohort studies and one retrospective analysis. Five studies relied on step-count metrics alone; four combined step-count with heart-rate or skin-temperature streams. Median wear time was 6 d (range 2–30). Higher day-1 step count (≥1000 steps) was associated with shorter LOS (odds ratio 0.63; 95% CI 0.45–0.84). Smart-band–augmented ERAS pathways shortened protocol-defined LOS by 1.1 d. Pre-operative inactivity (<5000 steps·day−1) and low “return-to-baseline” activity on the day before discharge independently predicted any complication (OR 0.39) and 30-day readmission (OR 0.60 per 10% increment). A prospective 101-patient study that paired pedometer-recorded ambulation with daily lung-ultrasound scores found fewer pulmonary complications when patients walked further (Spearman r = –0.36, p < 0.05). Conclusions: Continuous, patient-worn sensors are feasible and yield clinically meaningful data after colorectal surgery. Early postoperative step-count trajectories and activity-derived recovery indices correlate with LOS, complications and readmission, supporting their incorporation into digital ERAS dashboards. Standardised outcome definitions, open algorithms for signal processing and multicentre validation are now required. Full article
(This article belongs to the Special Issue Diagnosis and Management of Colorectal Diseases)
Show Figures

Figure 1

11 pages, 480 KB  
Article
A Novel Deep Learning Model for Predicting Colorectal Anastomotic Leakage: A Pioneer Multicenter Transatlantic Study
by Miguel Mascarenhas, Francisco Mendes, Filipa Fonseca, Eduardo Carvalho, Andre Santos, Daniela Cavadas, Guilherme Barbosa, Antonio Pinto da Costa, Miguel Martins, Abdullah Bunaiyan, Maísa Vasconcelos, Marley Ribeiro Feitosa, Shay Willoughby, Shakil Ahmed, Muhammad Ahsan Javed, Nilza Ramião, Guilherme Macedo and Manuel Limbert
J. Clin. Med. 2025, 14(15), 5462; https://doi.org/10.3390/jcm14155462 - 3 Aug 2025
Cited by 2 | Viewed by 2038
Abstract
Background/Objectives: Colorectal anastomotic leak (CAL) is one of the most severe postoperative complications in colorectal surgery, impacting patient morbidity and mortality. Current risk assessment methods rely on clinical and intraoperative factors, but no real-time predictive tool exists. This study aimed to develop [...] Read more.
Background/Objectives: Colorectal anastomotic leak (CAL) is one of the most severe postoperative complications in colorectal surgery, impacting patient morbidity and mortality. Current risk assessment methods rely on clinical and intraoperative factors, but no real-time predictive tool exists. This study aimed to develop an artificial intelligence model based on intraoperative laparoscopic recording of the anastomosis for CAL prediction. Methods: A convolutional neural network (CNN) was trained with annotated frames from colorectal surgery videos across three international high-volume centers (Instituto Português de Oncologia de Lisboa, Hospital das Clínicas de Ribeirão Preto, and Royal Liverpool University Hospital). The dataset included a total of 5356 frames from 26 patients, 2007 with CAL and 3349 showing normal anastomosis. Four CNN architectures (EfficientNetB0, EfficientNetB7, ResNet50, and MobileNetV2) were tested. The models’ performance was evaluated using their sensitivity, specificity, accuracy, and area under the receiver operating characteristic (AUROC) curve. Heatmaps were generated to identify key image regions influencing predictions. Results: The best-performing model achieved an accuracy of 99.6%, AUROC of 99.6%, sensitivity of 99.2%, specificity of 100.0%, PPV of 100.0%, and NPV of 98.9%. The model reliably identified CAL-positive frames and provided visual explanations through heatmaps. Conclusions: To our knowledge, this is the first AI model developed to predict CAL using intraoperative video analysis. Its accuracy suggests the potential to redefine surgical decision-making by providing real-time risk assessment. Further refinement with a larger dataset and diverse surgical techniques could enable intraoperative interventions to prevent CAL before it occurs, marking a paradigm shift in colorectal surgery. Full article
(This article belongs to the Special Issue Updates in Digestive Diseases and Endoscopy)
Show Figures

Figure 1

14 pages, 604 KB  
Review
Interplay of Gut Microbiota, Biologic Agents, and Postoperative Anastomotic Leakage in Inflammatory Bowel Disease: A Narrative Review
by Alexandra-Eleftheria Menni, Evdoxia Kyriazopoulou, Eleni Karakike, Georgios Tzikos, Eirini Filidou and Katerina Kotzampassi
Int. J. Mol. Sci. 2025, 26(15), 7066; https://doi.org/10.3390/ijms26157066 - 22 Jul 2025
Cited by 2 | Viewed by 1121
Abstract
Disruption of the microbiota resulting in pathogenicity is known as dysbiosis and is key in the pathogenesis of inflammatory bowel disease [IBD]. The microbiome of patients with IBD is characterized by depletion of commensal bacteria, in particular Bacteroidetes and the Lachnospiraceae subgroup of [...] Read more.
Disruption of the microbiota resulting in pathogenicity is known as dysbiosis and is key in the pathogenesis of inflammatory bowel disease [IBD]. The microbiome of patients with IBD is characterized by depletion of commensal bacteria, in particular Bacteroidetes and the Lachnospiraceae subgroup of Firmicutes, and by the concomitant increase in Proteobacteria and the Bacillus subgroup of Firmicutes. These changes reflect a decrease in microbial diversity with a concomitant decrease in health-promoting bacteria like Faecalibacterium and Roseburia. Treatment with biologic agents has changed the natural course of disease, improving patient outcomes. Changes in gut microbiota occur under treatment with biologic agents and act towards reversal of dysbiosis. These changes are more striking in patients achieving remission and specific gut microbiota signatures may be predictive of treatment response and a step towards precision medicine, since, despite advances in medical treatment, some patients are at risk of surgery and subsequent complications such as anastomotic leakage. This review summarizes current available evidence on the interplay of gut microbiota and biologic agents, surgery, and surgical complications in patients with IBD. Full article
(This article belongs to the Special Issue Inflammatory Bowel Disease and Microbiome)
Show Figures

Figure 1

39 pages, 3875 KB  
Systematic Review
Early vs. Late Oral Feeding After Surgery for Patients with Esophageal Malignancy: A Systematic Review and Meta-Analysis of Postoperative Clinical Outcomes and Quality of Life
by Raghad Fahad Alrasheed, Abdullah Salem Laradhi, Reema Saeed Alqahtani, Sarah Mazin Alharthi, Waleed Amin Alamoudi, Zainudheen Faroog, Sham Yasser Almohammad, Jana Ayman Basmaih, Nasser Turki Alotaibi, Ahmed Elaraby, Raed A. Albar and Ayman M. A. Mohamed
J. Pers. Med. 2025, 15(7), 317; https://doi.org/10.3390/jpm15070317 - 15 Jul 2025
Cited by 1 | Viewed by 3609
Abstract
Introduction: Esophagectomy for esophageal cancer traditionally involves delayed postoperative oral feeding due to concerns about complications like anastomotic leakage. Enhanced Recovery After Surgery (ERAS) protocols favor early oral feeding (EOF), but its safety and benefits remain debated. This systematic review and meta-analysis compared [...] Read more.
Introduction: Esophagectomy for esophageal cancer traditionally involves delayed postoperative oral feeding due to concerns about complications like anastomotic leakage. Enhanced Recovery After Surgery (ERAS) protocols favor early oral feeding (EOF), but its safety and benefits remain debated. This systematic review and meta-analysis compared EOF versus late oral feeding (LOF) after esophagectomy. Methods: We systematically searched PubMed, Scopus, Web of Science, EMBASE, and the Cochrane Library through March 2025 for primary studies comparing EOF (≤7 days post-op) with LOF (>7 days or delayed) in adult patients after esophagectomy. Outcomes included anastomotic leakage, pneumonia, other complications, gastrointestinal recovery, length of hospital stay (LOS), quality of life (QoL), and mortality. Results: Twenty-nine studies involving 3962 patients were included. There was no significant difference in the risk of anastomotic leakage between the two groups (RR: 1.03, 95% CI: 0.80–1.33, p = 0.82, I2 = 0%). EOF was associated with a significantly shorter time to first flatus (Cohen’s d: −1.26, 95% CI: −1.93 to −0.58, p < 0.001) and first defecation (Cohen’s d: −0.87, 95% CI: −1.51 to −0.22, p = 0.01) and a shorter LOS (p = 0.01). No significant differences were found for other complications (acute respiratory distress syndrome [ARDS], chyle leak, conduit issues, ileus, sepsis, wound infection) or mortality rates (in-hospital, 30-day, 90-day, overall). QoL assessment suggested potential improvement in emotional function with EOF. Conclusions: EOF after esophagectomy appears safe, as it does not increase the risk of anastomotic leakage or other major complications compared to LOF. It is associated with faster gastrointestinal recovery and shorter hospital stays, supporting its use within ERAS protocols. Full article
(This article belongs to the Special Issue Gastrointestinal Cancers: New Advances and Challenges)
Show Figures

Figure 1

Back to TopTop