Sign in to use this feature.

Years

Between: -

Subjects

remove_circle_outline
remove_circle_outline
remove_circle_outline
remove_circle_outline
remove_circle_outline
remove_circle_outline
remove_circle_outline
remove_circle_outline
remove_circle_outline

Journals

remove_circle_outline
remove_circle_outline
remove_circle_outline
remove_circle_outline
remove_circle_outline
remove_circle_outline
remove_circle_outline
remove_circle_outline

Article Types

Countries / Regions

remove_circle_outline
remove_circle_outline
remove_circle_outline
remove_circle_outline
remove_circle_outline
remove_circle_outline

Search Results (611)

Search Parameters:
Keywords = agriculture commodities

Order results
Result details
Results per page
Select all
Export citation of selected articles as:
29 pages, 1847 KB  
Article
Testing for Weak-Form Efficiency in the Spot Prices of South Africa’s Major Summer Grain Crops
by Markus A. Monteiro
Sustainability 2026, 18(2), 811; https://doi.org/10.3390/su18020811 (registering DOI) - 13 Jan 2026
Abstract
This study investigates the weak-form efficiency of South Africa’s summer grain spot markets, focusing on white maize, yellow maize, sunflower, and soybean. Using daily log return data from 2007 to 2025, we apply autocorrelation, Portmanteau (Q), and heteroskedasticity-robust Lo–MacKinlay variance ratio tests, along [...] Read more.
This study investigates the weak-form efficiency of South Africa’s summer grain spot markets, focusing on white maize, yellow maize, sunflower, and soybean. Using daily log return data from 2007 to 2025, we apply autocorrelation, Portmanteau (Q), and heteroskedasticity-robust Lo–MacKinlay variance ratio tests, along with Bai–Perron structural break analysis, Pesaran–Timmermann directional accuracy tests, and mean return per trade calculations. Results reveal significant short-term serial dependence and mean-reverting behaviour across all commodities, indicating partial predictability and deviations from weak-form efficiency. Structural break analysis identifies multiple regimes within the price series, showing that market dynamics are not constant over time. Directional accuracy and MRP results indicate that while some predictability exists, the economic gains from exploiting past prices are small and likely insufficient to overcome trading frictions. These findings suggest that price adjustments are gradual rather than instantaneous, reflecting structural and operational market frictions such as limited liquidity, low adoption of electronic trading, and constrained transparency. Enhancing digital trading platforms, improving real-time price reporting, and investing in storage and logistics could strengthen price discovery and reduce transaction costs. The study provides insights into emerging agricultural markets and highlights the importance of considering market structure when evaluating efficiency. Full article
(This article belongs to the Section Sustainable Agriculture)
21 pages, 1558 KB  
Article
Comparative Metabolomic Profiling of Resistant and Susceptible Coffea arabica Accessions to Bacterial Pathogen Infection
by Salim Makni, Adrian Heckart, Jean-Christophe Cocuron, Lucas Mateus Rivero Rodrigues, Suzete Aparecida Lanza Destéfano, Masako Toma Braghini, Oliveiro Guerreiro Filho and Ana Paula Alonso
Plants 2026, 15(2), 216; https://doi.org/10.3390/plants15020216 - 9 Jan 2026
Viewed by 182
Abstract
Coffea, a plant species of significant agricultural value used in coffee production, is a key commodity that supports the livelihoods of millions of people worldwide. However, coffee cultivation faces substantial threats from various pathogens, including Pseudomonas coronafaciens pv. garcae (Pcg), [...] Read more.
Coffea, a plant species of significant agricultural value used in coffee production, is a key commodity that supports the livelihoods of millions of people worldwide. However, coffee cultivation faces substantial threats from various pathogens, including Pseudomonas coronafaciens pv. garcae (Pcg), the causative agent of bacterial blight. This pathogen compromises coffee plant health, leading to reduced yields and plant death and impacting farmers and large-scale producers. Understanding the mechanisms underlying resistance to Pcg in the leaves of the resistant IAC 2211-6 Coffea arabica accession is crucial for developing effective control strategies. This study aimed to identify candidate biomarkers of resistance by comparing the leaf metabolome of (i) the resistant IAC 2211-6 and the susceptible IAC 125 RN Coffea arabica accessions and (ii) Pcg-infected and uninfected leaves. Untargeted metabolomics revealed distinct metabolic profiles between accessions. Flavonoids were more abundant in susceptible leaves. In contrast, resistant leaves showed increased levels of pipecolic acid ethyl ester, a structural derivative of a key systemic acquired resistance signal, and spiropreussione B, a compound associated with fungal endophytes. These findings highlight candidates potentially linked to resistance and suggest that systemic signaling and beneficial microbial interactions may contribute to resilience. Full article
Show Figures

Figure 1

14 pages, 856 KB  
Article
ESG Risk and Agricultural Commodity Integration
by Alper Gormus, Yoav Wachsman and Elif Gormus
Risks 2026, 14(1), 7; https://doi.org/10.3390/risks14010007 - 4 Jan 2026
Viewed by 173
Abstract
This study investigates how major agricultural commodities interact with diversified U.S. equity funds, sorted by their environmental, social, and governance (ESG) risk exposure. Using daily Morningstar data on 880 U.S. equity mutual funds, we construct portfolios representing high- and low-ESG-risk equities and examine [...] Read more.
This study investigates how major agricultural commodities interact with diversified U.S. equity funds, sorted by their environmental, social, and governance (ESG) risk exposure. Using daily Morningstar data on 880 U.S. equity mutual funds, we construct portfolios representing high- and low-ESG-risk equities and examine their linkages with prices for eight agricultural commodities. Applying Fourier-augmented Toda–Yamamoto VAR and LM-GARCH models that accommodate both abrupt and gradual structural breaks, we document clear heterogeneity across ESG risk segments. Low-ESG-risk portfolios exhibit minimal price and volatility spillovers from agricultural commodities, whereas high-ESG-risk portfolios display strong and often bidirectional transmissions—particularly for coffee, corn, cotton, livestock, and soybeans. These findings highlight ESG risk exposure as a key dimension shaping commodity–equity integration and provide new evidence on how sustainability-related risks influence equity market vulnerability to commodity shocks. Full article
(This article belongs to the Special Issue Risk Management in Financial and Commodity Markets)
Show Figures

Figure 1

29 pages, 837 KB  
Article
Determinants of South Africa’s Wine Exports to Selected East African Markets
by Mapula Hildah Lefophane, Mositli Lovedelia Mabote and Abenet Belete
Economies 2026, 14(1), 2; https://doi.org/10.3390/economies14010002 - 21 Dec 2025
Viewed by 391
Abstract
South Africa’s wine industry has traditionally concentrated on developed nations as its principal export markets. In recent years, regional markets within East Africa have emerged as promising areas for growth. However, these markets have not been examined, with existing research predominantly centred on [...] Read more.
South Africa’s wine industry has traditionally concentrated on developed nations as its principal export markets. In recent years, regional markets within East Africa have emerged as promising areas for growth. However, these markets have not been examined, with existing research predominantly centred on the export of unprocessed agricultural commodities. This study investigates the factors influencing South Africa’s wine exports to Kenya, Tanzania, and Mauritius, considering wine as a final, value-added agricultural product. A trend analysis was conducted to examine export performance from 2010 to 2022, and an augmented gravity model was employed to identify key factors. The results show a steady increase in wine exports to these markets, with strong demand in Kenya and Tanzania. The gravity model demonstrates that higher production capacity in South Africa, larger populations in the importing countries, advantageous import duty structures, and a depreciated exchange rate positively influence exports, whereas high inflation rates significantly constrain export volumes. Consequently, strategies focused on increasing production, maintaining favourable trade conditions, and leveraging market opportunities could enhance export performance. Additionally, mitigating the effects of inflation through strategic pricing policies and industry collaboration could further strengthen South Africa’s wine export position within East African markets. Full article
(This article belongs to the Section International, Regional, and Transportation Economics)
Show Figures

Figure 1

23 pages, 856 KB  
Article
Terms of Trade and Structural Sustainability of the Agricultural Sector in Peru: A Cointegration Approach
by Antonio Rafael Rodríguez Abraham
Agriculture 2026, 16(1), 6; https://doi.org/10.3390/agriculture16010006 - 19 Dec 2025
Viewed by 378
Abstract
In recent years, Peru’s agricultural sector has expanded steadily despite recurrent external shocks and persistent volatility in global commodity markets. This sustained performance reflects the sector’s exposure to international price dynamics, a connection with direct implications for structural sustainability in a small, open [...] Read more.
In recent years, Peru’s agricultural sector has expanded steadily despite recurrent external shocks and persistent volatility in global commodity markets. This sustained performance reflects the sector’s exposure to international price dynamics, a connection with direct implications for structural sustainability in a small, open and commodity-dependent economy. In this context, the study examines whether the terms of trade (TOT) sustain a stable long-run relationship with Peru’s agricultural GDP and assesses how this linkage shapes structural sustainability. The analysis applies Johansen’s cointegration method combined with a bivariate Vector Error Correction Model (VECM), enabling the identification of common long-run trends and the estimation of adjustment speeds following external shocks. The results reveal a single cointegrating vector and a negative, highly significant error-correction term in the agricultural equation, indicating that the sector gradually corrects deviations from its long-run equilibrium. In contrast, the TOT display no meaningful adjustment mechanism, behaving as a weakly exogenous driver. Short-run effects of external shocks are small and statistically fragile, suggesting that quarterly disturbances are overshadowed by the longer-run correction process. Beyond quantifying these dynamics, the study offers a structural reading of how volatile imported inputs—fertilisers, fuels and agricultural machinery—influence agricultural performance, even when export prices are favourable. Overall, the findings underscore that long-term sustainability depends not only on global price trajectories but also on domestic productive capacities and gradual technological improvement, highlighting the need for adaptive strategies in an environment of persistent global volatility. Full article
(This article belongs to the Section Agricultural Economics, Policies and Rural Management)
Show Figures

Figure A1

24 pages, 979 KB  
Article
Comparison of the Agricultural Production Potential of Mercosur Countries and the EU in the Context of the EU–Mercosur Partnership Agreement
by Łukasz Ambroziak, Iwona Szczepaniak, Oksana Kiforenko and Arkadiusz Zalewski
Sustainability 2025, 17(24), 11135; https://doi.org/10.3390/su172411135 - 12 Dec 2025
Viewed by 1481
Abstract
The Mercosur countries (also known as the Southern Common Market countries) and the European Union (EU) Member States are two major global agri-food exporters whose production structures, patterns of specialisation and sustainability standards differ significantly. The upcoming entry into force of the EU–Mercosur [...] Read more.
The Mercosur countries (also known as the Southern Common Market countries) and the European Union (EU) Member States are two major global agri-food exporters whose production structures, patterns of specialisation and sustainability standards differ significantly. The upcoming entry into force of the EU–Mercosur Partnership Agreement (EMPA) may alter competitive conditions in the EU agri-food markets, as its most important component—the EU–Mercosur Interim Trade Agreement—provides for tariff liberalisation. The aim of this article is therefore to compare the agricultural production potential of Mercosur and the EU countries using a set of indicators grouped into production factors (land, labour and capital), productivity, production structure, and qualitative sustainability-related factors. The analysis employs comparative and dynamic statistical methods (including compound annual growth rates and measures of variability). The study is based on FAOSTAT data for 2018–2023, complemented by information on regulatory frameworks and EMPA provisions. The results show that agriculture in Mercosur is land-abundant, cost-efficient, and oriented toward export-driven livestock and commodity production, while the EU is characterised by higher capital intensity and significantly higher land and labour productivity. These structural asymmetries, reinforced by lower input costs and less stringent production standards in Mercosur, suggest increased competitive pressure in the EU market after EMPA implementation, particularly in beef, poultry, sugar and ethanol. The findings highlight the need for continuous monitoring of market dynamics and, where necessary, the activation of safeguard mechanisms. The study provides also an updated evidence base to support policymakers in assessing the implications of the EMPA. Full article
(This article belongs to the Collection Sustainable Development of Rural Areas and Agriculture)
Show Figures

Figure 1

25 pages, 1665 KB  
Review
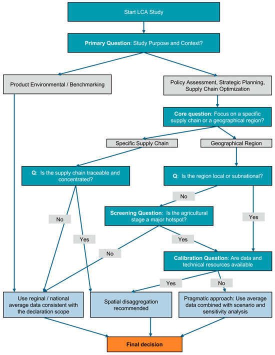
Advancing Life-Cycle Assessment for Evaluating Sustainable Agrifood Systems
by Jing Xiao and Yi Yang
Agriculture 2025, 15(24), 2561; https://doi.org/10.3390/agriculture15242561 - 11 Dec 2025
Viewed by 673
Abstract
Life Cycle Assessment (LCA) has long been applied to industrial systems but is increasingly recognized for its role in evaluating the environmental sustainability of agricultural systems. However, agricultural systems differ significantly from industrial systems in important ways that, if not properly accounted for, [...] Read more.
Life Cycle Assessment (LCA) has long been applied to industrial systems but is increasingly recognized for its role in evaluating the environmental sustainability of agricultural systems. However, agricultural systems differ significantly from industrial systems in important ways that, if not properly accounted for, would lead to misleading estimates, necessitating modifications in many cases to the traditional LCA framework. This study reviewed several key differences of agricultural systems, including land use constraints, spatial heterogeneity, and multifaceted co-products. Through a systematic literature search conducted in Web of Science (2005–2024), we identified relevant studies on indirect land use change (iLUC), spatial variability, and biogeochemical modeling in agriculture. Our findings reveal that incorporating iLUC into LCA can lead to significant changes in greenhouse gas (GHG) emissions estimates, with variations ranging from 19% to over 1000%, depending on the models and assumptions used. We also developed a decision framework for determining when spatial disaggregation is necessary versus when national or regional averages would suffice and discussed the implications of this for LCA conclusions. Our review highlights the importance of accounting for agricultural system variability, particularly with respect to integrating biogeochemical models and temporal dynamics, which have been largely overlooked in traditional LCA models. Furthermore, we address the challenges of allocating environmental impacts in multifunctional agricultural systems, offering recommendations for more transparent and context-specific approaches. These insights provide LCA practitioners with actionable guidance for improving the accuracy and relevance of agricultural sustainability assessments. Full article
(This article belongs to the Topic Ecological Protection and Modern Agricultural Development)
Show Figures

Figure 1

21 pages, 2549 KB  
Article
Innovative Farming Technique: The Use of Agricultural Bio-Inputs by Soybean Farmers in Brazil
by Gabriel da Silva Medina, Luciana Cordeiro do Nascimento, Marciel João Stadnik and Maria Lucrecia Gerosa Ramos
AgriEngineering 2025, 7(12), 416; https://doi.org/10.3390/agriengineering7120416 - 4 Dec 2025
Viewed by 948
Abstract
Agricultural bio-inputs represent one of the primary alternatives for reducing the use of agrochemicals, as biological engineering offers promising solutions through the use of microorganisms for biological control of pests and diseases, and also reducing the use of fertilizers, using microorganisms that fix [...] Read more.
Agricultural bio-inputs represent one of the primary alternatives for reducing the use of agrochemicals, as biological engineering offers promising solutions through the use of microorganisms for biological control of pests and diseases, and also reducing the use of fertilizers, using microorganisms that fix biological nitrogen and solubilize nutrients. This study identifies the biological solutions currently available on the market for the main agricultural practices employed in soybean farming, which is the leading agricultural commodity produced in Brazil. Additionally, the study evaluates the adoption levels of these biological alternatives among a sample of 72 farmers from two regions surrounding the city of Brasilia, Brazil. The data were collected from official databases and field surveys conducted with soybean farmers. The findings revealed that 1325 biological technologies are already available in Brazil for nine of the ten main agricultural practices used in soybean farming. Adoption rates among farmers were 41.7% for phosphorus biosolubilizers, 50% for Bacillus thuringiensis and 44.4% for baculoviruses, both used as bioinsecticides, reaching up to 88.9% for bionematicides. Notably, there were significant differences in adoption levels between the two regions analyzed. This study revealed that 82.8% of companies with registered biological products in Brazil were predominantly Brazilian-owned by December 2024, showing that bio-input technology is available, with capital for investment and support for innovation. Bio-inputs already constitute a viable pathway toward more sustainable soybean farming and represent a strategic sector for the advancement of sustainable bioresource engineering in Brazil. Full article
(This article belongs to the Section Sustainable Bioresource and Bioprocess Engineering)
Show Figures

Figure 1

23 pages, 3030 KB  
Article
Persisting Stickiness in Backwardation Among Major Agricultural Commodities
by Peter Cincinelli, Ameeta Jaiswal-Dale and Giovanna Zanotti
J. Risk Financial Manag. 2025, 18(12), 674; https://doi.org/10.3390/jrfm18120674 - 27 Nov 2025
Viewed by 809
Abstract
In this paper, we investigate the relationship between spot and futures contracts in the context of spot prices being higher than futures (backwardation). We focus on the persistence in stickiness during backwardation periods by covering major agricultural commodities (corn, oats, soybeans, soybean oil, [...] Read more.
In this paper, we investigate the relationship between spot and futures contracts in the context of spot prices being higher than futures (backwardation). We focus on the persistence in stickiness during backwardation periods by covering major agricultural commodities (corn, oats, soybeans, soybean oil, wheat, and hard red wheat). The period of investigation, January 2000–August 2022, comprises many subperiods, including the pre-2008 global financial crisis, the global financial crisis, the single event of 2014, and the post-2014 stability and growth in world trade. We find the presence of price backwardation and its stickiness for corn and wheat, with the most significant determinants being convenience yield and interest risk. Full article
(This article belongs to the Section Financial Markets)
Show Figures

Figure 1

19 pages, 1654 KB  
Article
Production Efficiency or Food Miles: Comparative Life Cycle Assessment of Local and Imported Peas and Lentils at Market in Western Europe
by Nicole Bamber, Denis Tremorin and Nathan Pelletier
Agriculture 2025, 15(22), 2315; https://doi.org/10.3390/agriculture15222315 - 7 Nov 2025
Viewed by 716
Abstract
A life cycle assessment was conducted to compare the impacts of peas and lentils produced in Canada, France, and Russia, transported to market in Western Europe, to assess the systems-level sustainability implications of changing production and consumption profiles of internationally traded commodity pulse [...] Read more.
A life cycle assessment was conducted to compare the impacts of peas and lentils produced in Canada, France, and Russia, transported to market in Western Europe, to assess the systems-level sustainability implications of changing production and consumption profiles of internationally traded commodity pulse crops. For all but 1–2 impact categories, imported Canadian peas and lentils outperformed those imported from Russia, due to the lower yields, higher levels of tillage, higher field-level emissions, and higher distances of truck transportation for Russian pulses. French peas had higher impacts of production than Canadian peas, for all categories but land use, due to higher levels of fertilizer inputs, irrigation, field activities, and field-level emissions. However, for 7 out of 12 impact categories, the impacts of the transportation of Canadian peas to Western Europe outweighed the higher impacts of the production of French peas. This demonstrates potential sustainability benefits of Canadian pulses, with some trade-offs from the additional impacts of transportation to market, adding nuance to the discussion around the importance of “food miles” in agricultural sustainability. Compared to previous studies, this demonstrates the importance of multi-criteria and regionalized assessments. Full article
Show Figures

Figure 1

15 pages, 1506 KB  
Article
Industrial Bio-Inputs for Commodity Farming: An Ongoing Revolution in Brazil’s Agriculture
by Gabriel da Silva Medina and Nicolau Brito da Cunha
Commodities 2025, 4(4), 26; https://doi.org/10.3390/commodities4040026 - 3 Nov 2025
Viewed by 1667
Abstract
Industrial bio-inputs can improve commodity farming by replacing the use of agrochemicals. To assess the potential of agricultural bio-inputs to contribute to Brazil’s agro-industrial growth, we analyzed the market share held by domestic companies and the local market created by farmers who adopt [...] Read more.
Industrial bio-inputs can improve commodity farming by replacing the use of agrochemicals. To assess the potential of agricultural bio-inputs to contribute to Brazil’s agro-industrial growth, we analyzed the market share held by domestic companies and the local market created by farmers who adopt bio-inputs. The results revealed that Brazilian companies accounted for 82.8% of the 221 companies with agricultural bio-inputs registered in Brazil by 2024. These domestic companies used technologies available to local investors and developed in collaboration with public innovation centers. Adoption levels among interviewed farmers ranged from 41.7% for biosolubilizers to 88.9% for bionematicides, revealing a large domestic market potential for bio-inputs in Brazil. We conclude that industrial agricultural bio-inputs represent an area of opportunity for Brazilian neo-industrialization based on local competitive advantages, low entry barriers, and domestic and foreign investments that can benefit from the local market for bio-inputs. Full article
Show Figures

Figure 1

16 pages, 356 KB  
Review
Mycotoxins and the Intestinal Epithelium: From Barrier Injury to Stem Cell Dysfunction
by Wenying Huo, Yingying Qiao, Xiangru He, Cailing Wang, Ruiqing Li, Long Che and Enkai Li
Toxins 2025, 17(11), 534; https://doi.org/10.3390/toxins17110534 - 30 Oct 2025
Viewed by 1319
Abstract
Mycotoxins are toxic secondary metabolites produced by filamentous fungi that contaminate agricultural commodities, posing risks to food safety, animal productivity, and human health. The gastrointestinal tract is the first and most critical site of exposure, where the intestinal epithelium functions as both a [...] Read more.
Mycotoxins are toxic secondary metabolites produced by filamentous fungi that contaminate agricultural commodities, posing risks to food safety, animal productivity, and human health. The gastrointestinal tract is the first and most critical site of exposure, where the intestinal epithelium functions as both a physical and immunological barrier against luminal toxins and pathogens. While extensive research has demonstrated that mycotoxins disrupt epithelial integrity through tight junction impairment, oxidative stress, apoptosis, and inflammation, their effects on the intestinal stem cell (ISC) compartment and epithelial regeneration remain insufficiently understood. This review integrates recent findings from in vivo, cell culture, and advanced 3D intestinal organoid and gut-on-chip models to elucidate how mycotoxins such as deoxynivalenol and zearalenone impair ISC proliferation, alter Wnt/Notch signaling, and compromise mucosal repair. We also discuss dose relevance, species differences, and the modulatory roles of the microbiome and short-chain fatty acids, as well as emerging evidence of additive or synergistic toxicity under co-exposure conditions. By bridging well-established mechanisms of barrier disruption with the emerging concept of ISC-driven regenerative failure, this review identifies a critical knowledge gap in mycotoxin toxicology and highlights the need for integrative models that link epithelial damage to impaired regeneration. Collectively, these insights advance understanding of mycotoxin-induced intestinal dysfunction and provide a foundation for developing nutritional, microbial, and pharmacological strategies to preserve gut integrity and repair. Full article
15 pages, 1267 KB  
Article
Development and Validation of a QuEChERS-Based LC–MS/MS Method for Natamycin in Imported Agricultural Commodities in Korea
by Ga-Eul-Hae An, Joon-Kyung Oh, Jae-Hyeong Kim and Hee-Ra Chang
Foods 2025, 14(21), 3636; https://doi.org/10.3390/foods14213636 - 24 Oct 2025
Viewed by 1036
Abstract
Natamycin is widely used in other countries for the postharvest treatment of agricultural commodities to prevent fungal growth. However, since no MRL has been set in Korea, natamycin residues are regulated under the Positive List System (PLS) with a uniform limit of 0.01 [...] Read more.
Natamycin is widely used in other countries for the postharvest treatment of agricultural commodities to prevent fungal growth. However, since no MRL has been set in Korea, natamycin residues are regulated under the Positive List System (PLS) with a uniform limit of 0.01 mg/kg, requiring the development of highly sensitive and reliable analytical methods. In this study, a QuEChERS-based analytical method was developed and validated for the quantification of natamycin in five agricultural commodities—soybean, mandarin, hulled rice, green pepper, and potato—using liquid chromatography–tandem mass spectrometry (LC-MS/MS). Extraction using methanol with 3 g of MgSO4 resulted in high recoveries without crystallization, and clean-up with MgSO4 and C18 effectively reduced matrix interferences blow <50%. Natamycin was detected in all five matrices at 6.8 min without any interfering peaks. The MLOQ was determined at 0.01 mg/kg for all five matrices. The mean recoveries (82.2–115.4%) and %CV values (1.1–4.6%) values were within the acceptance criteria defined by the CODEX guidelines. Matrix effects were classified as “soft” for mandarin (|ME| < 20%) and “medium” for soybean, hulled rice, green pepper, and potato (20% ≤ |ME| < 50%). The analytical method for natamycin was validated as suitable for regulatory safety monitoring under the Korean PLS. Full article
(This article belongs to the Section Food Analytical Methods)
Show Figures

Figure 1

17 pages, 4890 KB  
Article
Agro-Morphological Traits, Proximate Composition, and Phenotypic Plasticity of Coffea arabica in Contrasting and Very Close Environments in Northern Peru
by Ligia García, Jaris Veneros, Carlos Bolaños-Carriel, Grobert A. Guadalupe, Heyton Garcia, Roberto Carlos Mori-Zabarburú and Segundo G. Chavez
Agronomy 2025, 15(11), 2465; https://doi.org/10.3390/agronomy15112465 - 23 Oct 2025
Cited by 2 | Viewed by 1019
Abstract
Coffee is one of Peru’s most important agricultural commodities, and its productivity is highly influenced by environmental variability. This study aimed to evaluate agro-morphological traits, proximate bean composition, and the phenotypic plasticity index (PPI) of Coffea arabica (Catimor variety) cultivated in three neighboring [...] Read more.
Coffee is one of Peru’s most important agricultural commodities, and its productivity is highly influenced by environmental variability. This study aimed to evaluate agro-morphological traits, proximate bean composition, and the phenotypic plasticity index (PPI) of Coffea arabica (Catimor variety) cultivated in three neighboring provinces of Piura: Ayabaca, Huancabamba, and Morropón. Unlike previous studies that broadly compare distant regions, this research focuses on geographically close yet climatically contrasting environments, providing new insight into how microclimatic and edaphic variability shape both morphological and chemical traits. A total of 300 plants were sampled, and 12 morphological descriptors were recorded alongside proximate composition analyses of moisture, crude protein, fiber, ash, fat, and carbohydrates. Multivariate approaches, including cluster analysis, multiple correspondence analysis, and Pearson correlations, were applied to determine groupings and trait associations. Results indicated that 12 morphological variables consistently reflected species-specific descriptors, forming two statistical groups, with Morropón showing the greatest homogeneity. Significant differences (p ≤ 0.05) were observed in the proximate composition of most variables, except for crude fiber and carbohydrates. Morropón beans showed the highest fat and moisture values, while Huancabamba had elevated protein and ash levels. Morphological traits exhibited higher plasticity (PPI = 0.70) compared with proximate traits (PPI = 0.21). These findings reveal that even within short spatial distances, coffee plants exhibit marked phenotypic differentiation driven by local environmental factors, offering a novel, fine-scale perspective on trait variability relevant to breeding and adaptation studies under changing climatic conditions. Full article
(This article belongs to the Section Horticultural and Floricultural Crops)
Show Figures

Figure 1

25 pages, 2392 KB  
Article
Change in Productivity as the Primary Determinant of the Income of Agriculture After Poland’s Integration into the European Union
by Adam Henryk Kagan
Sustainability 2025, 17(20), 9236; https://doi.org/10.3390/su17209236 - 17 Oct 2025
Viewed by 859
Abstract
The article aimed to verify the development of the productivity level of Polish agriculture after EU integration as a key determinant of agricultural income. The research in this area was concerted because the productivity of agriculture (its technical efficiency) is a specific measure [...] Read more.
The article aimed to verify the development of the productivity level of Polish agriculture after EU integration as a key determinant of agricultural income. The research in this area was concerted because the productivity of agriculture (its technical efficiency) is a specific measure of its social efficiency, as it determines the level of wealth and social welfare and, at the same time, it is a determinant of its competitiveness in the long term. At the same time, it should be noted that after integration, agricultural production in Poland was carried out under conditions of extensive restrictions resulting from the adopted principles of the common agricultural policy aimed at increasing environmental sustainability. Productivity was measured on individual farm data using the Data Envelopment Analysis (DEA) Slacks-Based Model. The results were then extrapolated to the broader collective of commodity farms in Poland and indirectly applied to the entire population. The obtained results allowed for the conclusion that, during the first years of membership, there was a systematic decrease in productivity, which was observed from 2004 to 2011. The average value of the productivity factor for the research sample decreased from 0.230 to 0.208, while for the population it decreased from 0.224 to 0.202. After then, there was a reversal in the direction of the development trend, and in the following years, an upward trend emerged. Thus, the phenomenon of convergence in agricultural productivity with other EU countries, as the main factor influencing the direction of its changes in Poland after accession to the European Union, was not confirmed. Also, in the post-integration period, there was no change in the expected directions of interaction between the main determinants of agricultural income. Indeed, the theoretically formulated and empirically verified relations between subsidies and price relations and productivity were confirmed. Using the world price index as an explanatory variable in the multiple regression model, it was possible to explain, to a large extent, the variability of the productivity of Polish agriculture. Hence the implication for policymakers is that, despite high levels of subsidisation, the market is the main determinant of productivity changes. The weak impact of the price ratio index in Poland (‘price scissors’) on productivity volatility indicates that the increase in production costs, including those related to environmental protection (sustainability), has been effectively offset. Full article
(This article belongs to the Section Economic and Business Aspects of Sustainability)
Show Figures

Graphical abstract

Back to TopTop