Sign in to use this feature.

Years

Between: -

Subjects

remove_circle_outline
remove_circle_outline
remove_circle_outline
remove_circle_outline
remove_circle_outline
remove_circle_outline
remove_circle_outline
remove_circle_outline

Journals

Article Types

Countries / Regions

Search Results (59)

Search Parameters:
Keywords = Single Degree of Freedom (SDOF) model

Order results
Result details
Results per page
Select all
Export citation of selected articles as:
22 pages, 5103 KB  
Article
On the Development of an AI-Based Tool to Assess the Instantaneous Modal Properties of Nonlinear SDOF Systems
by Alvaro Iglesias-Pordomingo, Guillermo Fernandez, Alvaro Magdaleno and Antolin Lorenzana
Appl. Sci. 2026, 16(2), 1070; https://doi.org/10.3390/app16021070 - 20 Jan 2026
Viewed by 140
Abstract
In this article, a data-driven algorithm is developed to assess the natural frequency and damping ratio of a nonlinear oscillating single-degree-of-freedom (SDOF) system. The algorithm is based on hybrid convolutional–long short-term memory neural networks (CNN-LSTM) that process a short moving window belonging to [...] Read more.
In this article, a data-driven algorithm is developed to assess the natural frequency and damping ratio of a nonlinear oscillating single-degree-of-freedom (SDOF) system. The algorithm is based on hybrid convolutional–long short-term memory neural networks (CNN-LSTM) that process a short moving window belonging to a free-decay response and provide estimates of both parameters over time. The novelty of the study resides in the fact that the neural network is trained exclusively using synthetic data issued from linear SDOF models. Since the recurrent neural network (RNN) requires relatively small amounts of data to operate effectively, the nonlinear system locally behaves as a quasi-linear model, allowing each data segment to be processed under this assumption. The proposed RecuID tool is experimentally validated on a laboratory-scale nonlinear SDOF system. To demonstrate its effectiveness, it is compared to conventional identification algorithms. The experimental study yields a maximum mean absolute error (MAE) of 0.244 Hz for the natural frequency and 0.015 for the damping ratio. RecuID proves to be a faster and more robust methodology, capable of handling time-varying damping ratios up to 0.2 and a wide range of natural frequencies defined relative to the sampling rate. Full article
(This article belongs to the Special Issue Nonlinear Dynamics and Vibration)
Show Figures

Figure 1

26 pages, 7144 KB  
Article
Atrial Fibrillation Detection from At-Rest PPG Signals Using an SDOF-TF Method
by Mamun Hasan and Zhili Hao
Sensors 2026, 26(2), 416; https://doi.org/10.3390/s26020416 - 8 Jan 2026
Viewed by 212
Abstract
At-rest PPG signals have been explored for detecting atrial fibrillation (AF), yet current signal-processing techniques do not achieve perfect accuracy even under low-motion artifact (MA) conditions. This study evaluates the effectiveness of a single-degree-of-freedom time–frequency (SDOF-TF) method in analyzing at-rest PPG signals for [...] Read more.
At-rest PPG signals have been explored for detecting atrial fibrillation (AF), yet current signal-processing techniques do not achieve perfect accuracy even under low-motion artifact (MA) conditions. This study evaluates the effectiveness of a single-degree-of-freedom time–frequency (SDOF-TF) method in analyzing at-rest PPG signals for AF detection. The method leverages the influence of MA on the instant parameters of each harmonic, which is identified using an SDOF model in which the tissue–contact–sensor (TCS) stack is treated as an SDOF system. In this model, MA induces baseline drift and time-varying system parameters. The SDOF-TF method enables the quantification and removal of MA and noise, allowing for the accurate extraction of the arterial pulse waveform, heart rate (HR), heart rate variability (HRV), respiration rate (RR), and respiration modulation (RM). Using data from the MIMIC PERform AF dataset, the method achieved 100% accuracy in distinguishing AF from non-AF cases based on three features: (1) RM, (2) HRV derived from instant frequency and instant initial phase, and (3) standard deviation of HR across harmonics. Compared with non-AF, the RM for each harmonic was increased by AF. RM exhibited an increasing trend with harmonic order in non-AF subjects, whereas this trend was diminished in AF subjects. Full article
Show Figures

Figure 1

18 pages, 5322 KB  
Article
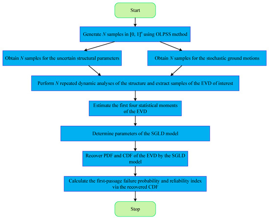
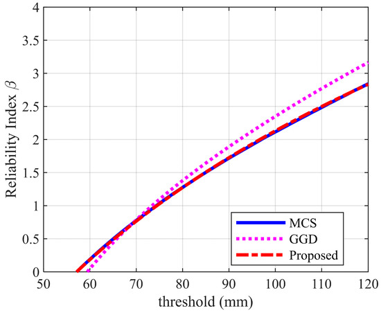
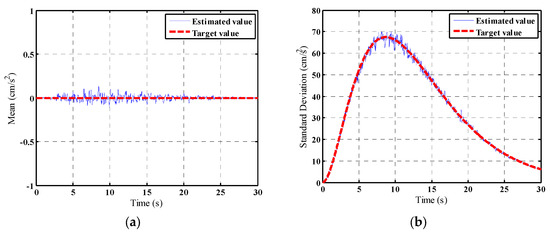
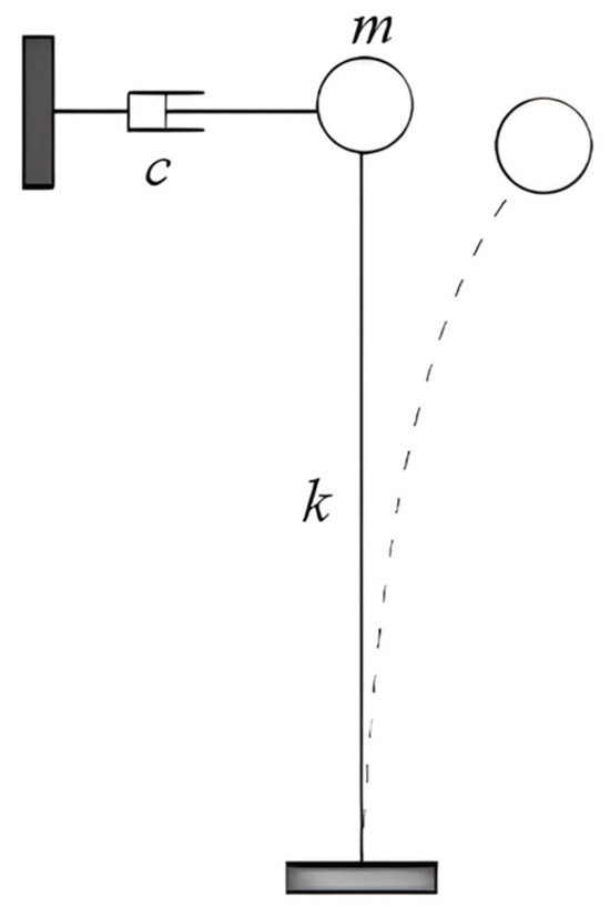
Optimal Latinized Partially Stratified Sampling for High-Efficiency Nonstationary Stochastic Seismic Excitation and Response Analysis
by Bao-Hua Liu, Yan Cao and Long-Wen Zhang
Mathematics 2026, 14(1), 140; https://doi.org/10.3390/math14010140 - 29 Dec 2025
Viewed by 157
Abstract
This paper proposes a computationally efficient framework for estimating first-passage probabilities of nonlinear structures under stochastic seismic excitations. The methodology integrates Optimal Latinized Partially Stratified Sampling (OLPSS) with the Random Function Spectral Representation Method (RFSRM) to generate a minimal yet optimal set of [...] Read more.
This paper proposes a computationally efficient framework for estimating first-passage probabilities of nonlinear structures under stochastic seismic excitations. The methodology integrates Optimal Latinized Partially Stratified Sampling (OLPSS) with the Random Function Spectral Representation Method (RFSRM) to generate a minimal yet optimal set of samples in the low-dimensional input space. Each sample corresponds to a representative nonstationary ground motion time history, which is then used to drive nonlinear dynamic analyses. The extreme values of the structural responses are extracted, and their distribution tails are accurately modeled using the Shifted Generalized Lognormal Distribution (SGLD), whose parameters are efficiently estimated via an extrapolation method. This allows for the construction of the probability density function (PDF) and cumulative distribution function (CDF) of the extreme responses, from which the failure probabilities and reliability indices are calculated. The proposed framework is rigorously validated against the Monte Carlo simulation (MCS) benchmarks using two illustrative examples, including a nonlinear single-degree-of-freedom (SDOF) system and a three-story shear building model. The results demonstrate that the proposed method achieves excellent accuracy in estimating failure probabilities and reliability indices, while significantly reducing the number of required simulations and thereby confirming its high efficiency and accuracy for rapid performance-based seismic assessment. Full article
(This article belongs to the Special Issue Advances in High-Dimensional Scientific Computing)
Show Figures

Figure 1

21 pages, 4703 KB  
Article
Nonlinear Dynamics and Stick-Slip Suppression in a Drill String System Under Harmonic Excitation
by Siqi Li, Zhuo Chen, Yingcao Zhou, Mingyu Qin, Ye Yuan and Zihao Guan
Processes 2026, 14(1), 93; https://doi.org/10.3390/pr14010093 - 26 Dec 2025
Viewed by 259
Abstract
Axial harmonic excitation is an emerging method for enhancing drilling speed, yet its influence on the torsional dynamics of a drill string remains unclear. To investigate these effects, this study establishes a single-degree-of-freedom (SDOF) nonlinear torsional dynamic model capable of coupling axial harmonic [...] Read more.
Axial harmonic excitation is an emerging method for enhancing drilling speed, yet its influence on the torsional dynamics of a drill string remains unclear. To investigate these effects, this study establishes a single-degree-of-freedom (SDOF) nonlinear torsional dynamic model capable of coupling axial harmonic excitation. The model, based on Stribeck friction theory, describes the interaction by coupling the axial harmonic load with the torsional dynamic equation. After non-dimensionalizing the model, the influence patterns of static load amplitude, dynamic load amplitude, and excitation frequency on the system’s dynamics are systematically investigated. The results show that increasing the static load amplitude aggravates stick-slip vibrations, whereas increasing the dynamic load amplitude is largely ineffective for suppression and may even induce complex motions. In contrast, adjusting the excitation frequency can suppress and even eliminate stick-slip vibrations, allowing the system to achieve stable, continuous rotation. Furthermore, an interaction effect exists between the static load amplitude and the excitation frequency; at any given frequency, the Percentage of Sticking Time (PST) increases as the static load amplitude grows. This study also reveals the non-monotonic nature of the frequency’s suppression effect on vibration. These findings demonstrate that frequency optimization is the fundamental strategy for vibration suppression, requiring the dynamic load frequency to be adjusted to a specific range based on the actual weight on bit (WOB) in drilling operations. This research provides not only a deep mechanistic understanding of the drill string’s nonlinear dynamics under complex excitation but also a key theoretical basis for designing vibration suppression strategies in advanced drilling technologies. Full article
Show Figures

Figure 1

19 pages, 2210 KB  
Article
Enhancing Seismic Displacement Prediction for Reinforced Concrete Box Girder Bridges Through Nonlinear Time History Analysis
by Bigya Gyawali, Laxman Khanal, Mijia Yang and Peyman Harirchi
Buildings 2025, 15(24), 4458; https://doi.org/10.3390/buildings15244458 - 10 Dec 2025
Viewed by 398
Abstract
Inelastic displacement ratios are critical parameters in the seismic design of reinforced concrete (RC) box girder bridges. Existing approaches of displacement prediction, including the Displacement Coefficient Method and the Capacity Spectrum Method, typically rely on simplified single-degree-of-freedom (SDOF) models, which do not fully [...] Read more.
Inelastic displacement ratios are critical parameters in the seismic design of reinforced concrete (RC) box girder bridges. Existing approaches of displacement prediction, including the Displacement Coefficient Method and the Capacity Spectrum Method, typically rely on simplified single-degree-of-freedom (SDOF) models, which do not fully account for the complex and nonlinear behavior of multi-degree-of-freedom (MDOF) bridge systems. Moreover, the AASHTO Guide Specifications apply the equal displacement rule through the inelastic displacement modification factor Rd, which may underestimate displacement demands for short-period structures. This study evaluates the accuracy of the AASHTO Rd using nonlinear time history analyses of six RC box girder bridge models subjected to 28 recorded ground motions from California. Each ground motion included two orthogonal components applied in the longitudinal and transverse direction. Both elastic and inelastic displacement demands were determined in each direction, and inelastic displacement ratios (Cμ) were computed and compared with AASHTO predictions. A new predictive equation for Cμ was developed to capture response variability. While AASHTO Rd aligns with the average behavior, it fails to provide reliable estimate across the full range of seismic conditions. A comprehensive parametric study was conducted to examine the influence of column boundary condition, column height, superstructure deck width, number of spans, and damping ratio on Cμ. While the elastic and inelastic displacement decreases with an increase in damping ratio, the result shows that Cμ increases with higher damping ratios. Accordingly, a revised amplification factor was proposed to better represent the inelastic displacement demand in MDOF bridge systems. Full article
(This article belongs to the Section Building Structures)
Show Figures

Figure 1

31 pages, 7350 KB  
Article
Broadband Wave Energy Harvesting with a Nonlinear 3DOF Magnetic Spring-Based PTO: Design, Testing and Sustainable Design Considerations
by Raju Ahamed, Ian Howard and Kristoffer McKee
Sustainability 2025, 17(23), 10870; https://doi.org/10.3390/su172310870 - 4 Dec 2025
Viewed by 326
Abstract
Ocean waves constitute a vast renewable resource, yet most linear generator-based wave energy converters (WECs) rely on single-degree-of-freedom (SDOF) linear oscillators that exhibit narrow resonance bandwidths and utilise sliding components prone to wear. To address these limitations, this paper presents a nonlinear three-degree-of-freedom [...] Read more.
Ocean waves constitute a vast renewable resource, yet most linear generator-based wave energy converters (WECs) rely on single-degree-of-freedom (SDOF) linear oscillators that exhibit narrow resonance bandwidths and utilise sliding components prone to wear. To address these limitations, this paper presents a nonlinear three-degree-of-freedom (3DOF) magnetic spring power-take-off (PTO) system for broadband wave energy harvesting. The device comprises three axially levitated NdFeB permanent magnets, each coupled to an independent copper coil, forming a compact, friction-free generator column. A coupled electromechanical state-space model was developed and experimentally validated on a laboratory-scale test rig. The 3DOF PTO exhibited three distinct resonance modes at approximately 35, 48, and 69 rad s−1, enabling multi-mode energy capture across a broad frequency range. Under identical excitation (6.5 N amplitude and 3.13 Hz excitation force), the 3DOF configuration achieved a 114.5% increase in RMS voltage compared with the SDOF design and a 44.10% improvement over the 2DOF benchmark, confirming the effectiveness of the coupled resonance mechanism. The levitated magnetic architecture eliminates mechanical contact and lubrication, reducing wear and maintenance while improving long-term reliability in marine environments. A preliminary life-cycle assessment estimated a cradle-to-gate carbon intensity of 40–80 g CO2-eq kWh−1, significantly lower than that of conventional hydraulic PTOs, owing to reduced steel use and recyclable magnet assemblies. The proposed 3DOF magnetic spring PTO thus offers a sustainable, low-maintenance, and high-efficiency solution for next-generation ocean-energy converters. Full article
Show Figures

Figure 1

48 pages, 10533 KB  
Article
Systematic Selection of Ground Motion Intensity Measures Satisfying the Probabilistic Seismic Demand Analysis
by Hanmin Liu, Fang Yuan, Zhenhao Zhang and Mingliao Zhou
Buildings 2025, 15(23), 4273; https://doi.org/10.3390/buildings15234273 - 26 Nov 2025
Viewed by 476
Abstract
In performance-based seismic design theory, the accurate selection of ground motion intensity parameters is crucial for the probabilistic assessment of structural seismic performance. To achieve efficient, sufficient, applicable, and complete prediction of structural seismic demands, this study systematically evaluates the comprehensive performance of [...] Read more.
In performance-based seismic design theory, the accurate selection of ground motion intensity parameters is crucial for the probabilistic assessment of structural seismic performance. To achieve efficient, sufficient, applicable, and complete prediction of structural seismic demands, this study systematically evaluates the comprehensive performance of 35 commonly used ground motion intensity measures (IMs). The research begins by analyzing 178 real records from the Pacific Earthquake Engineering Research Center (PEER) database, employing the Spearman rank correlation to reveal intrinsic relationships among the parameters. Subsequently, a ground motion database classified according to four site types based on Chinese seismic design codes is established. Combined with seven single-degree-of-freedom (SDOF) structural models of different periods, the performance of the IMs is comprehensively evaluated from four dimensions: correlation, efficiency, applicability, and completeness. Finally, by comparing the evaluation results under both bilinear and Clough stiffness-degrading bilinear hysteretic models, the robustness of the parameter selection is verified. The results demonstrate that: acceleration-related parameters are most suitable for short-period structures, velocity-related parameters for medium-period structures, and displacement-related parameters for long-period structures. Parameters Svavg and Sdavg exhibit consistent performance across all period ranges and under different site conditions, and the evaluation results remain consistent across different hysteretic models. This study provides a systematic basis for the rational selection of intensity parameters in probabilistic seismic demand analysis, significantly enhancing the reliability and precision of seismic performance assessment. Full article
(This article belongs to the Section Building Structures)
Show Figures

Figure 1

33 pages, 7833 KB  
Article
Motion Artifacts Removal from Measured Arterial Pulse Signals at Rest: A Generalized SDOF-Model-Based Time–Frequency Method
by Zhili Hao
Sensors 2025, 25(21), 6808; https://doi.org/10.3390/s25216808 - 6 Nov 2025
Cited by 1 | Viewed by 738
Abstract
Motion artifacts (MA) are a key factor affecting the accuracy of a measured arterial pulse signal at rest. This paper presents a generalized time–frequency method for MA removal that is built upon a single-degree-of-freedom (SDOF) model of MA, where MA is manifested as [...] Read more.
Motion artifacts (MA) are a key factor affecting the accuracy of a measured arterial pulse signal at rest. This paper presents a generalized time–frequency method for MA removal that is built upon a single-degree-of-freedom (SDOF) model of MA, where MA is manifested as time-varying system parameters (TVSPs) of the SDOF system for the tissue–contact-sensor (TCS) stack between an artery and a sensor. This model distinguishes the effects of MA and respiration on the instant parameters of harmonics in a measured pulse signal. Accordingly, a generalized SDOF-model-based time–frequency (SDOF-TF) method is developed to obtain the instant parameters of each harmonic in a measured pulse signal. These instant parameters are utilized to reconstruct the pulse signal with MA removal and extract heart rate (HR) and respiration parameters. The method is applied to analyze seven measured pulse signals at rest under different physiological conditions using a tactile sensor and a PPG sensor. Some observed differences between these conditions are validated with the related findings in the literature. As compared to instant frequency, the instant initial phase of a harmonic extracts respiration parameters with better accuracy. Since HR variability (HRV) affects arterial pulse waveform (APW), the extracted APW with a constant HR serves better for deriving arterial indices. Full article
(This article belongs to the Special Issue Advances in Biosignal Sensing and Signal Processing)
Show Figures

Figure 1

45 pages, 5566 KB  
Article
Strengthening Structural Dynamics for Upcoming Eurocode 8 Seismic Standards Using Physics-Informed Machine Learning
by Ahad Amini Pishro, Konstantinos Daniel Tsavdaridis, Yuetong Liu and Shiquan Zhang
Buildings 2025, 15(21), 3960; https://doi.org/10.3390/buildings15213960 - 2 Nov 2025
Viewed by 1161
Abstract
Structural dynamics analysis is essential for predicting the behavior of engineering systems under dynamic forces. This study presents a hybrid framework that combines analytical modeling, machine learning, and optimization techniques to enhance the accuracy and efficiency of dynamic response predictions for Single-Degree-of-Freedom (SDOF) [...] Read more.
Structural dynamics analysis is essential for predicting the behavior of engineering systems under dynamic forces. This study presents a hybrid framework that combines analytical modeling, machine learning, and optimization techniques to enhance the accuracy and efficiency of dynamic response predictions for Single-Degree-of-Freedom (SDOF) systems subjected to harmonic excitation. Utilizing a classical spring–mass–damper model, Fourier decomposition is applied to derive transient and steady-state responses, highlighting the effects of damping, resonance, and excitation frequency. To overcome the uncertainties and limitations of traditional models, Extended Kalman Filters (EKFs) and Physics-Informed Neural Networks (PINNs) are incorporated, enabling precise parameter estimation even with sparse and noisy measurements. This paper uses Adam followed by LBFGS to improve accuracy while limiting runtime. Numerical experiments using 1000 time samples with a 0.01 s sampling interval demonstrate that the proposed PINN model achieves a displacement MSE of 0.0328, while the Eurocode 8 response-spectrum estimation yields 0.047, illustrating improved predictive performance under noisy conditions and biased initial guesses. Although the present study focuses on a linear SDOF system under harmonic excitation, it establishes a conceptual foundation for adaptive dynamic modeling that can be extended to performance-based seismic design and to future calibration of Eurocode 8. The harmonic framework isolates the fundamental mechanisms of amplitude modulation and damping adaptation, providing a controlled environment for validating the proposed PINN–EKF approach before its application to transient seismic inputs. Controlled-variable analyses further demonstrate that key dynamic parameters can be estimated with relative errors below 1%—specifically 0.985% for damping, 0.391% for excitation amplitude, and 0.692% for excitation frequency—highlighting suitability for real-time diagnostics, vibration-sensitive infrastructure, and data-driven design optimization. This research deepens our understanding of vibratory behavior and supports future developments in smart monitoring, adaptive control, resilient design, and structural code modernization. Full article
(This article belongs to the Section Building Structures)
Show Figures

Figure 1

23 pages, 6016 KB  
Article
Numerical Simulation of Sloshing Tanks with Shallow Water Model Using Low Numerical Diffusion Schemes and Its Application to Tuned Liquid Dampers
by Mahdiyar Khanpour, Abdolmajid Mohammadian, Hamidreza Shirkhani and Reza Kianoush
Water 2025, 17(18), 2703; https://doi.org/10.3390/w17182703 - 12 Sep 2025
Viewed by 844
Abstract
The initial part of this study fills a notable research gap by investigating the substantial impact of numerical diffusion errors from different schemes on sloshing tank models. Multiple numerical models were developed: first- and higher-order upwind schemes equipped with precise wall treatment using [...] Read more.
The initial part of this study fills a notable research gap by investigating the substantial impact of numerical diffusion errors from different schemes on sloshing tank models. Multiple numerical models were developed: first- and higher-order upwind schemes equipped with precise wall treatment using ghost nodes, MacCormack and central methods that are explicit second-order finite difference methods, and Preissmann and staggered methods employed in full-implicit and semi-implicit modes. Furthermore, the separation of variables technique was proposed for simulating sloshing tanks and deriving an analytical equation for the tank’s natural period. An analytical solution to the perturbation was employed to examine the numerical diffusion of the schemes. Subsequently, two sloshing tests, resonant and near-resonant excitations, were employed to determine the numerical diffusion and calibrate the physical diffusion coefficients, respectively. Finally, an efficient and accurate numerical scheme was applied to a linear shallow water model including physical diffusion and coupled with a single degree of freedom (SDOF), to simulate tuned liquid dampers (TLDs). It shows that the efficiency of TLD is associated with a compact domain around resonance excitation. Contrary to SDOF alone, when SDOF interacts with TLD the impact of structural damping on reducing the response is minimal in resonance excitation. Full article
(This article belongs to the Section Hydraulics and Hydrodynamics)
Show Figures

Figure 1

24 pages, 5512 KB  
Article
Stability Evaluation of a Damaged Ship with Ice Accumulation in Arctic Regions
by Jiabin Tao, Wei Chai, Xiaonan Yang, Wenzhe Zhang, Chong Wang and Jianzhang Qi
J. Mar. Sci. Eng. 2025, 13(9), 1685; https://doi.org/10.3390/jmse13091685 - 1 Sep 2025
Cited by 1 | Viewed by 1120
Abstract
The harsh environment in Arctic regions presents significant challenges to ship stability, particularly when ice accumulation and hull damage occur simultaneously, potentially increasing the risk of instability. This study addresses this critical issue by proposing a comprehensive stability assessment framework for ships operating [...] Read more.
The harsh environment in Arctic regions presents significant challenges to ship stability, particularly when ice accumulation and hull damage occur simultaneously, potentially increasing the risk of instability. This study addresses this critical issue by proposing a comprehensive stability assessment framework for ships operating in Arctic regions. Utilizing the DTMB-5415 ship model, the evaluation integrates both static and dynamic stability under combined ice accumulation and damage conditions. Firstly, an ice accumulation prediction model was developed to estimate ice accumulation over various durations. Subsequently, the static stability of damaged ships with ice accumulation was evaluated. Computational Fluid Dynamics (CFD) simulations were then conducted to calculate roll damping coefficients and analyze the effects of damage location and ice accumulation on free roll decay behavior. A single-degree-of-freedom (SDOF) roll motion model was constructed, incorporating roll damping coefficients and wave excitation moments to simulate roll responses in random wave environments. Extreme value prediction was employed to estimate the short-term extreme response distribution of roll motions. The results indicate that ship stability decreases significantly when ice accumulation and hull damage occur simultaneously. This integrated framework provides a systematic foundation for evaluating ship stability in the Arctic environment, specifically accounting for the combined effects of ice accretion and hull damage. Full article
Show Figures

Figure 1

23 pages, 2810 KB  
Article
Engineering Analysis and Design Method for Blast-Resistant Laminated Glass Composite Systems
by Ahmed Elkilani, Hani Salim and Ahmed Elbelbisi
J. Compos. Sci. 2025, 9(9), 466; https://doi.org/10.3390/jcs9090466 - 1 Sep 2025
Viewed by 1358
Abstract
Laminated glass (LG) composite systems are increasingly being utilized in architectural and security applications due to their enhanced strength and safety features. Understanding the structural response of LG systems is crucial for optimizing their performance under blast loads. This paper presents a comprehensive [...] Read more.
Laminated glass (LG) composite systems are increasingly being utilized in architectural and security applications due to their enhanced strength and safety features. Understanding the structural response of LG systems is crucial for optimizing their performance under blast loads. This paper presents a comprehensive study of an analytical model for predicting the static and dynamic resistance functions of various LG systems used in blast-resistant designs to advance engineering analysis and design methods. The proposed analytical model integrates the strain-rate-dependent interlayer behavior with the glass dynamic increase factors to generate a physically consistent post-fracture membrane resistance, offering a unified framework for deriving the static and dynamic resistance functions directly applicable to single-degree-of-freedom (SDOF) analyses across different LG layups. The developed models were validated statistically using full-scale water chamber results and dynamically against experimental blast field data and the results from shock tube testing. We validated the model’s accuracy for various LG layup configurations, including variations in the glass and interlayer sizes, types, and thicknesses. The established dynamic resistance model was developed by incorporating a strain-rate-dependent interlayer material model. The energy absorption of LG panels, influenced by factors like interlayer thickness and type, is critical for blast design, as it determines the panels’ ability to withstand and dissipate energy, thereby reducing the transmitted forces and deformations to a building’s structure. The dynamic model closely matched the dynamic deflection time histories, with a maximum difference of 6% for all the blast experiments. The static resistance validations across the various LG configurations consistently demonstrated reliable prediction results. The energy absorption comparisons between the analytical and quasi-static LG panel responses ranged from 1% to 17%. These advancements provide higher-fidelity SDOF predictions and clear guidance for selecting the interlayer type and thickness to optimize energy absorption. This will result in enhanced blast resistance and contribute to more effective blast mitigation in glazing system design. Full article
Show Figures

Figure 1

16 pages, 4547 KB  
Article
Semi-Active Vibration Controllers for Magnetorheological Fluid-Based Systems via Frequency Shaping
by Young T. Choi, Norman M. Wereley and Gregory J. Hiemenz
Actuators 2025, 14(9), 425; https://doi.org/10.3390/act14090425 - 30 Aug 2025
Viewed by 1006
Abstract
This study introduces novel semi-active vibration controllers for magnetorheological (MR) fluid-based vibration control systems, specifically a band-pass frequency-shaped semi-active control (FSSC) and a narrow-band FSSC. These algorithms are designed without requiring an accurate damper model or system identification for control current input. Unlike [...] Read more.
This study introduces novel semi-active vibration controllers for magnetorheological (MR) fluid-based vibration control systems, specifically a band-pass frequency-shaped semi-active control (FSSC) and a narrow-band FSSC. These algorithms are designed without requiring an accurate damper model or system identification for control current input. Unlike active controllers, the FSSC algorithms treat the MR damper as a semi-active dissipative device, and their control signal is a control current, not a control force. The performance of both FSSC algorithms is evaluated through simulation using a single-degree-of-freedom (SDOF) MR fluid-based engine mount system. A comparative analysis with the classical semi-active skyhook control demonstrates the advantages of the proposed FSSC algorithms. Full article
Show Figures

Figure 1

30 pages, 6902 KB  
Article
CFD Investigation on Effect of Ship–Helicopter Coupling Motions on Aerodynamic Flow Field and Rotor Loads
by Zhouyang Liu, Yang Liu, Yingnan Ma, Zhanyang Chen and Weidong Zhao
J. Mar. Sci. Eng. 2025, 13(8), 1544; https://doi.org/10.3390/jmse13081544 - 12 Aug 2025
Viewed by 951
Abstract
As critical assets for surveillance, reconnaissance, and transport, shipborne helicopters play an indispensable role in modern maritime operations. Ensuring the safety and stability of shipboard landings is therefore of paramount importance, particularly under complex sea conditions. This study presents a comprehensive investigation into [...] Read more.
As critical assets for surveillance, reconnaissance, and transport, shipborne helicopters play an indispensable role in modern maritime operations. Ensuring the safety and stability of shipboard landings is therefore of paramount importance, particularly under complex sea conditions. This study presents a comprehensive investigation into the dynamic interaction between helicopters and moving ships during the landing phase, with a particular emphasis on the influence of ship motions on the unsteady aerodynamic flow field and rotor loads. A coupled numerical–theoretical framework is developed, which overcomes the limitations of traditional models that typically consider static or single-degree-of-freedom (SDOF) ship motions. This work systematically analyzes the effects of multi-degree-of-freedom (MDOF) ship motions—including roll, pitch, and heave—on the coupled aerodynamic environment and rotor dynamic response. The results demonstrate that each motion component imposes a distinct influence on the flow-field characteristics, with pitch identified as the dominant contributor to turbulence intensity, particularly during the mid-to-late landing phase. Furthermore, it is found that a linear superposition of individual motions cannot accurately represent the combined effect of MDOF motions. Instead, their interaction leads to complex nonlinear effects, which may attenuate certain flow instabilities. These findings provide critical insights into ship–helicopter dynamic coupling and offer a scientific basis for improving landing safety under adverse sea conditions. Full article
(This article belongs to the Special Issue Advances in Marine Computational Fluid Dynamics)
Show Figures

Figure 1

25 pages, 8652 KB  
Article
Performance Improvement of Seismic Response Prediction Using the LSTM-PINN Hybrid Method
by Seunggoo Kim, Donwoo Lee and Seungjae Lee
Biomimetics 2025, 10(8), 490; https://doi.org/10.3390/biomimetics10080490 - 24 Jul 2025
Cited by 1 | Viewed by 2119
Abstract
Accurate and rapid prediction of structural responses to seismic loading is critical for ensuring structural safety. Recently, there has been active research focusing on the application of deep learning techniques, including Physics-Informed Neural Networks (PINNs) and Long Short-Term Memory (LSTM) networks, to predict [...] Read more.
Accurate and rapid prediction of structural responses to seismic loading is critical for ensuring structural safety. Recently, there has been active research focusing on the application of deep learning techniques, including Physics-Informed Neural Networks (PINNs) and Long Short-Term Memory (LSTM) networks, to predict the dynamic behavior of structures. While these methods have shown promise, each comes with distinct limitations. PINNs offer physical consistency but struggle with capturing long-term temporal dependencies in nonlinear systems, while LSTMs excel in learning sequential data but lack physical interpretability. To address these complementary limitations, this study proposes a hybrid LSTM-PINN model, combining the temporal learning ability of LSTMs with the physics-based constraints of PINNs. This hybrid approach allows the model to capture both nonlinear, time-dependent behaviors and maintain physical consistency. The proposed model is evaluated on both single-degree-of-freedom (SDOF) and multi-degree-of-freedom (MDOF) structural systems subjected to the El-Centro ground motion. For validation, the 1940 El-Centro NS earthquake record was used, and the ground acceleration data were normalized and discretized for numerical simulation. The proposed LSTM-PINN is trained under the same conditions as the conventional PINN models (e.g., same optimizer, learning rate, and loss structure), but with fewer training epochs, to evaluate learning efficiency. Prediction accuracy is quantitatively assessed using mean error and mean squared error (MSE) for displacement, velocity, and acceleration, and results are compared with PINN-only models (PINN-1, PINN-2). The results show that LSTM-PINN consistently achieves the most stable and precise predictions across the entire time domain. Notably, it outperforms the baseline PINNs even with fewer training epochs. Specifically, it achieved up to 50% lower MSE with only 10,000 epochs, compared to the PINN’s 50,000 epochs, demonstrating improved generalization through temporal sequence learning. This study empirically validates the potential of physics-guided time-series AI models for dynamic structural response prediction. The proposed approach is expected to contribute to future applications such as real-time response estimation, structural health monitoring, and seismic performance evaluation. Full article
Show Figures

Figure 1

Back to TopTop