Sign in to use this feature.

Years

Between: -

Subjects

remove_circle_outline
remove_circle_outline
remove_circle_outline
remove_circle_outline
remove_circle_outline
remove_circle_outline
remove_circle_outline
remove_circle_outline
remove_circle_outline

Journals

remove_circle_outline
remove_circle_outline
remove_circle_outline
remove_circle_outline
remove_circle_outline
remove_circle_outline
remove_circle_outline
remove_circle_outline
remove_circle_outline
remove_circle_outline
remove_circle_outline
remove_circle_outline

Article Types

Countries / Regions

remove_circle_outline
remove_circle_outline
remove_circle_outline
remove_circle_outline
remove_circle_outline
remove_circle_outline

Search Results (1,043)

Search Parameters:
Keywords = MoSi2

Order results
Result details
Results per page
Select all
Export citation of selected articles as:
12 pages, 3901 KB  
Article
Comparison of Magnetic Properties of Surface-Treated and Untreated Fe and FeNiMo Powders
by Lívia Provázková, Denisa Olekšáková and Marián Reiffers
Coatings 2026, 16(3), 284; https://doi.org/10.3390/coatings16030284 - 27 Feb 2026
Abstract
An innovative preparation route for iron-based soft magnetic materials is presented, focusing on the influence of the mechanical surface treatment of powder particles on their structural and magnetic properties. High-purity Fe (99.98% purity) and FeNiMo (supermalloy) powders were mechanically milled (ball-to-powder ratio of [...] Read more.
An innovative preparation route for iron-based soft magnetic materials is presented, focusing on the influence of the mechanical surface treatment of powder particles on their structural and magnetic properties. High-purity Fe (99.98% purity) and FeNiMo (supermalloy) powders were mechanically milled (ball-to-powder ratio of 6:1; 120 min), surface-treated by controlled milling, coated with an inorganic SiO2 insulating layer, and subsequently compacted into ring-shaped specimens. Structural characterization was carried out using optical microscopy and scanning electron microscopy. Magnetic properties were evaluated by hysteresis loop measurements, initial magnetization curves, and coercivity analysis at 200 K. The results demonstrate that mechanical surface treatment improves the homogeneity and continuity of the SiO2 insulating layer. This improvement leads to reduced coercivity from 2100 to 1980 A·m−1 for Fe powders, while FeNiMo powders showed a decrease from 1990 to 1910 A·m−1, along with lower energy losses. The proposed method provides a laboratory-scale approach for studying the influence of powder surface treatment on the magnetic behavior of Fe-based soft magnetic composites. Full article
(This article belongs to the Section Surface Characterization, Deposition and Modification)
Show Figures

Figure 1

23 pages, 1365 KB  
Article
Conceptual Design of a Multitubular Fixed-Bed Reactor for Methanol Ammoxidation to Hydrogen Cyanide over FeMo/SiO2 Using a Mars–van Krevelen Kinetic Model
by Bo Wang and Yuhuan Zhao
Catalysts 2026, 16(3), 210; https://doi.org/10.3390/catal16030210 - 26 Feb 2026
Abstract
Methanol ammoxidation over FeMo/SiO2 has emerged as a promising low-temperature route to hydrogen cyanide (HCN). In this work, an eight-parameter Mars–van Krevelen (MvK) kinetic model, previously established from intrinsic fixed-bed experiments, is embedded in a heterogeneous plug-flow description to design an industrial [...] Read more.
Methanol ammoxidation over FeMo/SiO2 has emerged as a promising low-temperature route to hydrogen cyanide (HCN). In this work, an eight-parameter Mars–van Krevelen (MvK) kinetic model, previously established from intrinsic fixed-bed experiments, is embedded in a heterogeneous plug-flow description to design an industrial multitubular reactor with a nominal HCN capacity of 10,000 t∙a−1. The reactor is represented by a bank of isothermal tubes that are operated at 420 °C and a mildly elevated pressure, each packed with spherical FeMo/SiO2 pellets. Detailed simulations for a 30 mm inner tube diameter and 2 mm pellets, including an Ergun pressure drop and intraparticle diffusion with realistic effective diffusivities, show that a 4 m bed at an outlet pressure of 1.5 bar (abs) achieves an essentially complete methanol conversion with a carbon-based HCN yield of ≈0.95 at a space time of ≈160 gcat∙h∙mol−1. Axial effectiveness factors remain above ≈0.6, indicating moderate but manageable diffusion limitations. Comparison with a 35 mm/3 mm geometry reveals a clear trade-off between pressure drop and HCN selectivity. Parametric studies of space time, feed composition and outlet pressure delineate a broad non-flammable operating window with robust HCN yield and moderate compression duty. The results demonstrate how a mechanistic MvK rate expression can be translated into a practical design framework for FeMo-based multitubular HCN reactors. Full article
(This article belongs to the Section Catalytic Reaction Engineering)
20 pages, 18226 KB  
Article
Study on Stress Corrosion Resistance of Multiphase Composite Nanobainitic Steel via Isothermal Treatment
by Qian Yang, Jing Zhao, Junjie Wang, Yanru Zhang, Yanhui Wang, Qiang Li, Wanshuo Sun, Yanling Sun, Wei Xiong, Huafeng Ding, Zhanbing Wang and Mingkun Xu
Crystals 2026, 16(2), 151; https://doi.org/10.3390/cryst16020151 - 21 Feb 2026
Viewed by 128
Abstract
This study examines the electrochemical behavior and slow strain rate tensile (SSRT) properties of 67Si2CrNiAlMnMoCu steel featuring a multiphase nanobainitic microstructure consisting of bainitic ferrite (BF), retained austenite (RA), and martensite (M). Electrochemical measurements reveal that both the corrosion tendency and dissolution rate [...] Read more.
This study examines the electrochemical behavior and slow strain rate tensile (SSRT) properties of 67Si2CrNiAlMnMoCu steel featuring a multiphase nanobainitic microstructure consisting of bainitic ferrite (BF), retained austenite (RA), and martensite (M). Electrochemical measurements reveal that both the corrosion tendency and dissolution rate decrease with extended austempering time, with the sample austempered at 220 °C for 21 h showing the lowest corrosion susceptibility. SSRT results indicate that specimens with a nearly fully bainitic microstructure exhibit increased strength sensitivity to stress corrosion. Notably, the specimen austempered at 240 °C for 9 h demonstrates excellent corrosion resistance while retaining favorable overall mechanical properties, exhibiting a tensile strength-based stress corrosion cracking sensitivity coefficient as low as 4.1%. Full article
(This article belongs to the Special Issue Crystallization of High-Performance Metallic Materials (3rd Edition))
Show Figures

Figure 1

41 pages, 6438 KB  
Review
Advances and Perspectives in Gate Dielectric Thin Films for 4H-SiC MOSFETs
by Zhaopeng Bai, Jinsong Liang, Chengxi Ding, Zimo Zhou, Man Luo, Lin Gu, Hong-Ping Ma and Qing-Chun Zhang
Materials 2026, 19(4), 766; https://doi.org/10.3390/ma19040766 - 15 Feb 2026
Viewed by 552
Abstract
The performance and reliability of 4H-SiC Metal-Oxide-Semiconductor Field-Effect Transistors (MOSFETs) are largely determined by the material properties of gate dielectric films and the quality of the dielectric/SiC interface. This paper provides a systematic review of recent progress in gate dielectric engineering for 4H-SiC [...] Read more.
The performance and reliability of 4H-SiC Metal-Oxide-Semiconductor Field-Effect Transistors (MOSFETs) are largely determined by the material properties of gate dielectric films and the quality of the dielectric/SiC interface. This paper provides a systematic review of recent progress in gate dielectric engineering for 4H-SiC MOSFETs, with emphasis on SiO2-based gate dielectrics and high-dielectric-constant (high-k) gate dielectrics. First, for conventional thermally grown SiO2/SiC systems, the effects of interface nitridation, gate oxide doping, and surface pretreatment techniques are comprehensively discussed. The influence mechanisms of these processes on carbon-related interface defects, interface state density and field-effect mobility are analyzed, and the advances in related research are summarized. Second, the application of high-k gate dielectrics, including Al2O3, HfO2, ZrO2, and stacked dielectric structures, in SiC MOS devices is systematically reviewed. The advantages of these materials in reducing equivalent oxide thickness, increasing gate capacitance, suppressing leakage current, and improving thermal stability are highlighted. In addition, interface defects and electrical characteristics associated with different high-k gate dielectrics are comparatively evaluated. Finally, future research directions are discussed, including in situ interface engineering based on atomic layer deposition, dopant modulation, and heterogeneous gate dielectric structures. These approaches show strong potential for achieving high mobility, low loss, and high reliability in advanced 4H-SiC power MOSFETs. Full article
(This article belongs to the Special Issue Advancements in Thin Film Deposition Technologies)
Show Figures

Graphical abstract

16 pages, 8611 KB  
Article
Reduction Mechanisms During the Recovery of Mo and Fe via Molten-Bath Smelting of Copper Slag and Waste MoSi2
by Zhi Liu, Baojing Zhang, Junsheng Cheng, Le Yu, Junxiu Li, Zixin Zhang, Shiheng Li and Xiang Zhang
Materials 2026, 19(4), 721; https://doi.org/10.3390/ma19040721 - 13 Feb 2026
Viewed by 188
Abstract
Molybdenum (Mo) finds extensive applications in the steel industry, and the recycling of secondary molybdenum resources is crucial for the green development of the molybdenum sector. Meanwhile, the large-scale stockpiling of copper slag, a bulk industrial solid waste, poses severe environmental and resource-related [...] Read more.
Molybdenum (Mo) finds extensive applications in the steel industry, and the recycling of secondary molybdenum resources is crucial for the green development of the molybdenum sector. Meanwhile, the large-scale stockpiling of copper slag, a bulk industrial solid waste, poses severe environmental and resource-related challenges. Addressing the common issues of the refractory nature of waste molybdenum disilicide (MoSi2) and the underutilization of iron resources in copper slag, this study proposes a synergistic smelting approach using copper slag and waste MoSi2, aiming to realize the coordinated treatment of these two solid wastes and the simultaneous, efficient recovery of valuable metals (Mo and Fe). Under non-isothermal conditions, this work elucidates the phase evolution of copper slag and the decomposition–reduction behavior of MoSi2; clarifies the dual role of coke as the primary reductant at the initial reaction stage and as a maintainer of a reducing atmosphere during smelting; and systematically investigates the effects of smelting temperature, slag basicity, and coke dosage on metal recovery. The results demonstrate that, under optimized process conditions, the recovery efficiencies of molybdenum and iron can reach 98.97% and 98.46%, respectively. This study provides a new strategy for the enrichment and extraction of metallic elements from waste MoSi2 and copper slag. Full article
Show Figures

Figure 1

26 pages, 23030 KB  
Article
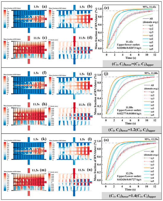
A Deep-Sea Multi-Sequence Sampling System Integrating In Situ Microbial Filtration with Rapid RNA Stabilization
by Wei Bu, Yuan-Jie Chen, Jinhai Luo, Linlin Sun, Xiang Li, Xinyuan Gao, Yuanli Fang, Leisheng Tang, Jiaying Zhao, Jingchun Feng and Haocai Huang
J. Mar. Sci. Eng. 2026, 14(3), 301; https://doi.org/10.3390/jmse14030301 - 3 Feb 2026
Viewed by 230
Abstract
Rapid depressurization and warming during recovery can trigger stress in deep-sea microbes and accelerate RNA degradation. We developed a remotely operated vehicle (ROV)-oriented multi-sequence microbial sampler for 2000 m sampling (20 MPa, 2 °C) that integrates in situ filtration with immediate RNAlater injection [...] Read more.
Rapid depressurization and warming during recovery can trigger stress in deep-sea microbes and accelerate RNA degradation. We developed a remotely operated vehicle (ROV)-oriented multi-sequence microbial sampler for 2000 m sampling (20 MPa, 2 °C) that integrates in situ filtration with immediate RNAlater injection (an RNA stabilization reagent), collecting up to 12 samples per dive. A Dirichlet sampling–B-spline–SVM framework was used to optimize the cam profile of the sequence trigger for robust actuation under geometric constraints and realistic tolerances in both manufacturing and assembly. Relative to the baseline 3-4-5 motion law, the optimized design reduces nominal peak driving torque by ~18–20% and lowers the maximum torque under tolerance perturbations; tests show a further ~10–25% reduction using a SiC ball–ZrO2 block pair versus a MoS2-lubricated titanium pushrod–ZrO2 block pair. A Darcy–Forchheimer porous-media computational fluid dynamics (CFD) model predicts earlier clogging on the lower membrane and a fast-to-slow RNAlater displacement process; greater membrane resistance mismatch delays 95% displacement and increases RNAlater loss. Simulations and Rhodamine B tests suggest an RNAlater consumption of 0.9 L per parallel filter (one membrane per side), and 20 MPa chamber tests confirm stable operation and membrane retrieval. Full article
(This article belongs to the Section Ocean Engineering)
Show Figures

Figure 1

28 pages, 8233 KB  
Article
Supergene Alteration of Skarn and Marble at Flotouo (Ity, Ivory Coast): Controls on Gold and Trace-Metal Enrichment in the Saprolite
by Yacouba Coulibaly, Michel Cathelineau and Marie-Christine Boiron
Minerals 2026, 16(2), 162; https://doi.org/10.3390/min16020162 - 30 Jan 2026
Viewed by 363
Abstract
At the Ity gold deposit (Ivory Coast), carbonate-buffered tropical weathering fundamentally controlled the redistribution and enrichment of gold and associated metals within the Flotouo weathering profile. Primary mineralisation formed through skarn development at quartz diorite contacts, followed by mesothermal stages around 2 Ga, [...] Read more.
At the Ity gold deposit (Ivory Coast), carbonate-buffered tropical weathering fundamentally controlled the redistribution and enrichment of gold and associated metals within the Flotouo weathering profile. Primary mineralisation formed through skarn development at quartz diorite contacts, followed by mesothermal stages around 2 Ga, establishing the initial Au and trace-metal endowment. Hypogene processes alone, however, cannot explain the present distribution and concentration of Au, Cu, Mo, Bi, Sn, and W. Cenozoïc tropical weathering profoundly transformed the ores through coupled sulphide oxidation and carbonate dissolution. Oxidation of sulfides releases metals into circulating fluids. At the same time, dissolution of marble lenses buffered the pH towards near-neutral conditions, limiting long-distance metal transport and favouring local residual enrichment and secondary immobilisation. These processes, together with leaching of Ca, S, and Si, increased porosity and permeability, promoted fluid flow through karstic voids and collapse breccias. A lateritic blanket extends above the saprolitised hypogene ores. A systematic vertical mineralogical zonation developed across the profile, with goethite-dominated laterite at the top, kaolinite-rich saprolite in the middle, and smectite-bearing horizons at depth. This study highlights the key role of pH-buffered tropical lateritisation in upgrading pre-existing skarn-related mineralisation and producing atypical trace-metal enrichments in Birimian gold systems, providing a mechanistic framework relevant for regional exploration models. Full article
(This article belongs to the Section Mineral Deposits)
Show Figures

Figure 1

27 pages, 21430 KB  
Article
Comparative Analysis of Microstructure, Phase Composition, and Wear Characterization of Fe-Cr-C, Fe-Mn-Mo-B, and Ni-WC Hardfacing Alloys
by Jan Pawlik, Pavlo Prysyazhnyuk, Vasyl Vytvytskyi, Iuliia Medvid and Michał Bembenek
Coatings 2026, 16(2), 178; https://doi.org/10.3390/coatings16020178 - 30 Jan 2026
Viewed by 396
Abstract
Wear resistance of hardfaced or cladded protective layers is commonly assessed through hardness measurements. Traditionally, this involves single-point diamond indenter tests. However, in complex cladding alloys, such methods often yield inconsistent results due to significant differences between the hardness of the metallic matrix [...] Read more.
Wear resistance of hardfaced or cladded protective layers is commonly assessed through hardness measurements. Traditionally, this involves single-point diamond indenter tests. However, in complex cladding alloys, such methods often yield inconsistent results due to significant differences between the hardness of the metallic matrix and harder constituents, such as carbides or nitrides. To address this, the authors performed a series of scratch tests on four wear-resistant hardfacing materials. The method involves producing a scratch under constant load on a polished bead surface and measuring the resulting groove width as an indirect measure of hardness and wear behavior. The study focuses on four FCAW hardfacing wires: a Cr-Si-C-Mn solid cored wire (Alloy A), a Cr-Mo-C-Si-Mn cored wire (Alloy B), a nickel-sheathed macrocrystalline tungsten carbide cored wire (Alloy C), and an original Fe(Mn)-Mo-B-C hardfacing alloy (Alloy D) developed by one of the authors. All materials were deposited on C45 steel substrates. Comparative analysis included scratch tests, abrasion wear tests, and thermodynamic modeling. The scratch test approach proved effective in evaluating and optimizing deposition parameters to achieve improved wear resistance of the investigated Fe–Cr–C, Ni–WC, and Fe–Mo–Mn–B hardfacing systems. Full article
Show Figures

Figure 1

18 pages, 1281 KB  
Article
Defect Characterization of the SiO2/Si Interface Investigated by Drift-Assisted Positron Annihilation Lifetime Spectroscopy
by Ricardo Helm, Werner Egger, Catherine Corbel, Peter Sperr, Maik Butterling, Andreas Wagner, Maciej Oskar Liedke, Eric Hirschmann, Johannes Mitteneder, Michael Mayerhofer, Kangho Lee, Georg S. Duesberg, Günther Dollinger and Marcel Dickmann
Nanomaterials 2026, 16(3), 156; https://doi.org/10.3390/nano16030156 - 23 Jan 2026
Viewed by 384
Abstract
This study demonstrates drift-assisted positron annihilation lifetime spectroscopy on a p-type (100) silicon substrate in a MOS capacitor, using an applied electric field to control the spatial positron distribution prior to annihilation. The device was operated under accumulation, depletion, and inversion conditions, revealing [...] Read more.
This study demonstrates drift-assisted positron annihilation lifetime spectroscopy on a p-type (100) silicon substrate in a MOS capacitor, using an applied electric field to control the spatial positron distribution prior to annihilation. The device was operated under accumulation, depletion, and inversion conditions, revealing that the internal electric field can drift-transport positrons either toward or away from the SiO2/Si interface, acting as a diffusion barrier or support, respectively. Key positron drift-transport parameters were derived from lifetime data, and the influence of the non-linear electric field on positron trapping was analyzed. The comparison of the presented results to our previous oxide-side drift experiment on the same metal-oxide–silicon capacitor indicates that the interface exhibits two distinct sides, with different types of defects: void-like and vacancy-like (Pb centers). The positron data also suggest that the charge state of the Pb centers likely varies with the operation mode of the MOS, which affects their positron trapping behavior. Full article
(This article belongs to the Section Nanoelectronics, Nanosensors and Devices)
Show Figures

Figure 1

30 pages, 4217 KB  
Review
Overview of Platinum Group Minerals (PGM): A Statistical Perspective and Their Genetic Significance
by Federica Zaccarini, Giorgio Garuti, Maria Economou-Eliopoulos, John F. W. Bowles, Hannah S. R. Hughes, Jens C. Andersen and Saioa Suárez
Minerals 2026, 16(1), 108; https://doi.org/10.3390/min16010108 - 21 Jan 2026
Viewed by 516
Abstract
The six platinum group elements (PGE) are among the rarest elements in the upper continental crust of the earth. Higher values of PGE have been detected in the upper mantle and in chondrite meteorites. The PGE are siderophile and chalcophile elements and are [...] Read more.
The six platinum group elements (PGE) are among the rarest elements in the upper continental crust of the earth. Higher values of PGE have been detected in the upper mantle and in chondrite meteorites. The PGE are siderophile and chalcophile elements and are divided into the following: (1) the Ir subgroup (IPGE) = Os, Ir, and Ru and (2) the Pd subgroup (PPGE) = Rh, Pt, and Pd. The IPGE are more refractory and less chalcophile than the PPGE. High concentrations of PGE led, in rare cases, to the formation of mineral deposits. The PGE are carried in discrete phases, the platinum group minerals (PGM), and are included as trace elements into the structure of base metal sulphides (BM), such as pentlandite, chalcopyrite, pyrite, and pyrrhotite. Similarly to PGE, the PGM are also divided into two main groups, i.e., IPGM composed of Os, Ir, and Ru and PPGM containing Rh, Pt, and Pd. The PGM occur both in mafic and ultramafic rocks and are mainly hosted in stratiform reefs, sulphide-rich lenses, and placer deposits. Presently, there are only 169 valid PGM that represent about 2.7% of all 6176 minerals discovered so far. However, 496 PGM are listed among the valid species that have not yet been officially accepted, while a further 641 are considered as invalid or discredited species. The main reason for the incomplete characterization of PGM resides in their mode of occurrence, i.e., as grains in composite aggregates of a few microns in size, which makes it difficult to determine their crystallography. Among the PGM officially accepted by the IMA, only 13 (8%) were discovered before 1958, the year when the IMA was established. The highest number of PGM was discovered between 1970 and 1979, and 99 PGM have been accepted from 1980 until now. Of the 169 PGM accepted by the IMA, 44% are named in honour of a person, typically a scientist or geologist, and 31% are named after their discovery localities. The nomenclature of 25% of the PGM is based on their chemical composition and/or their physical properties. PGM have been discovered in 25 countries throughout the world, with 64 from Russia, 17 from Canada and South Africa (each), 15 from China, 12 from the USA, 8 from Brazil, 6 from Japan, 5 from Congo, 3 from Finland and Germany (each), 2 from the Dominican Republic, Greenland, Malaysia, and Papua New Guinea each, and only 1 from Argentine, Australia, Bulgaria, Colombia, Czech Republic, England, Ethiopia, Guyana, Mexico, Serbia, and Tanzania each. Most PGM phases contain Pd (82 phases, 48% of all accepted PGM), followed, in decreasing order of abundances, by those of Pt 35 phases (21%), Rh 23 phases (14%), Ir 18 phases (11%), Ru 7 phases (4%), and Os 4 phases (2%). The six PGE forming the PGM are bonded to other elements such as Fe, Ni, Cu, S, As, Te, Bi, Sb, Se, Sn, Hg, Ag, Zn, Si, Pb, Ge, In, Mo, and O. Thirty-two percent of the 169 valid PGM crystallize in the cubic system, 17% are orthorhombic, 16% hexagonal, 14% tetragonal, 11% trigonal, 3% monoclinic, and only 1% triclinic. Some PGM are members of a solid-solution series, which may be complete or contain a miscibility gap, providing information concerning the chemical and physical environment in which the mineral was formed. The refractory IPGM precipitate principally in primitive, high-temperature, mantle-hosted rocks such as podiform and layered chromitites. Being more chalcophile, PPGE are preferentially collected and concentrated in an immiscible sulphide liquid, and, under appropriate conditions, the PPGM can precipitate in a thermal range of about 900–300 °C in the presence of fluids and a progressive increase of oxygen fugacity (fO2). Thus, a great number of Pt and Pd minerals have been described in Ni-Cu sulphide deposits. Two main genetic models have been proposed for the formation of PGM nuggets: (1) Detrital PGM represent magmatic grains that were mechanically liberated from their primary source by weathering and erosion with or without minor alteration processes, and (2) PGM reprecipitated in the supergene environment through a complex process that comprises solubility, the leaching of PGE from the primary PGM, and variation in Eh-pH and microbial activity. These two models do not exclude each other, and alluvial deposits may contain contributions from both processes. Full article
Show Figures

Figure 1

19 pages, 2581 KB  
Article
Effect of Mo Layer Thickness on Bandwidth Tunability and Absorption Properties of Planar Ultra-Wideband Optical Absorbers
by Kao-Peng Min, Yu-Ting Gao, Cheng-Fu Yang, Walter Water and Chi-Ting Ho
Photonics 2026, 13(1), 86; https://doi.org/10.3390/photonics13010086 - 19 Jan 2026
Viewed by 249
Abstract
This study utilizes COMSOL Multiphysics (version 6.0) to design a planar ultra-broadband optical absorber with a multilayer configuration. The proposed structure consists of seven stacked layers arranged from bottom to top: W (h1, acting as a reflective substrate and transmission blocker), [...] Read more.
This study utilizes COMSOL Multiphysics (version 6.0) to design a planar ultra-broadband optical absorber with a multilayer configuration. The proposed structure consists of seven stacked layers arranged from bottom to top: W (h1, acting as a reflective substrate and transmission blocker), WSe2 (h2), SiO2 (h3), Ni (h4), SiO2 (h5), Mo (h6), and SiO2 (h7). One key finding of this study is that, when all other layer thicknesses are fixed, variations in the Mo layer thickness systematically induce a redshift in both the short- and long-wavelength cutoff edges. Notably, the long-wavelength cutoff exhibits a larger shift than the short-wavelength edge, resulting in an increased absorption bandwidth where absorptivity remains above 0.900. The second contribution is the demonstration that this planar structure can be readily engineered to achieve ultra-broadband absorption, spanning from the near-ultraviolet and visible region (360 nm) to the mid-infrared (6300 nm). An important characteristic of the proposed design is that the thickness of the h7 SiO2 layer influences the cutoff wavelength at the short-wavelength edge, while the thickness of the h6 Mo layer governs the cutoff position at the long-wavelength edge. This dual modulation capability allows the proposed optical absorber to flexibly tune both the spectral range and the bandwidth in which absorptivity exceeds 0.900, thereby enabling the realization of a wavelength- and bandwidth-tunable optical absorber. Full article
(This article belongs to the Special Issue Photonics Metamaterials: Processing and Applications)
Show Figures

Figure 1

13 pages, 2128 KB  
Article
Remarkably High Effective Mobility of 301 cm2/V·s in 3 nm Ultra-Thin-Body SnO2 Transistor by UV Annealing
by An-Chieh Shih, Yi-Hao Zhan and Albert Chin
Nanomaterials 2026, 16(2), 133; https://doi.org/10.3390/nano16020133 - 19 Jan 2026
Viewed by 426
Abstract
At an ultra-thin 3 nm SnO2 channel thickness, a record-high effective mobility (µeff) of 301 cm2/V·s, field-effect mobility (µFE) of 304 cm2/V·s, and a sharp subthreshold swing (SS) of 201 mV/decade are [...] Read more.
At an ultra-thin 3 nm SnO2 channel thickness, a record-high effective mobility (µeff) of 301 cm2/V·s, field-effect mobility (µFE) of 304 cm2/V·s, and a sharp subthreshold swing (SS) of 201 mV/decade are achieved at a high carrier density (Ne) of 5 × 1012 cm−2. These excellent transport properties are attributed to ultraviolet (UV) light annealing. The resulting µeff is significantly higher than that of Molybdenum Disulfide (MoS2) and Tungsten Diselenide (WSe2), and is more than twice that of single-crystalline Si channel transistors at the same quasi-two-dimensional (2D) thickness of 3 nm (equivalent to five monolayers of MoS2). UV annealing not only enhances µeff and µFE but also sharpens the SS, which is crucial for low-power operation. This improved SS is attributed to reduced scattering from charged interface traps, as supported by µeff-Ne analysis, thereby increasing the transistor’s mobility. The realization of such high-mobility devices at a quasi-2D thickness of only 3 nm is of particular importance for the further downscaling of ultra-thin-body transistors for high-speed computing and monolithic three-dimensional (M3D) integration. Furthermore, the wide bandgap of SnO2 (3.7 eV) enables operation at relatively high voltages, paving the way for pioneering ternary logic applications. Full article
Show Figures

Figure 1

27 pages, 3250 KB  
Article
Engineered PN MoS2–Al2O3-Based Photodiode Device for High-Performance NIR LiDAR and Sensing Applications
by Ahmed Abdelhady A. Khalil, Abdallah M. Karmalawi, Moamen R. A. Elsayed, Ramy El-Bashar, Hamdy Abdelhamid, Heba A. Shawkey, S. S. A. Obayya and Mohamed Farhat O. Hameed
Sensors 2026, 26(2), 542; https://doi.org/10.3390/s26020542 - 13 Jan 2026
Viewed by 403
Abstract
Near-infrared (NIR) photodetectors are essential for LiDAR, optical communication, and sensing technologies requiring fast response and low power consumption. This work reports a PN photodiode incorporating a co-sputtered MoS2–Al2O3 composite layer to enhance NIR photoresponse for LiDAR and [...] Read more.
Near-infrared (NIR) photodetectors are essential for LiDAR, optical communication, and sensing technologies requiring fast response and low power consumption. This work reports a PN photodiode incorporating a co-sputtered MoS2–Al2O3 composite layer to enhance NIR photoresponse for LiDAR and environmental sensing applications. The composite layer improves device performance through defect passivation, dielectric screening, and modified carrier transport behavior. Under 100 mW·cm−2 illumination at 4 V, the device delivers a photocurrent of 10 mA with a response time of 155 µs, corresponding to an approximately threefold (~300%) improvement compared to a reference structure. Spectral measurements show peak responsivity at 970 nm with extended sensitivity up to 1100 nm. These results indicate that embedding Al2O3 within the MoS2 improves the MoS2/Si interface and facilitates infrared photon absorption in the Si substrate, leading to enhanced vertical carrier collection and reduced recombination compared with conventional surface-passivated MoS2/dielectric layers-based devices. The proposed device demonstrates a low-cost, broadband photodiode architecture suitable for eye-safe LiDAR and environmental monitoring applications. Full article
(This article belongs to the Section Optical Sensors)
Show Figures

Graphical abstract

8 pages, 1719 KB  
Article
Temperature-Dependent Degradation in SiC MOS Structures Under Laser-Assisted AC BTI
by Kanghua Yu and Jun Wang
Electronics 2026, 15(2), 337; https://doi.org/10.3390/electronics15020337 - 12 Jan 2026
Viewed by 258
Abstract
Silicon carbide (SiC) MOSFETs, as one of the representative power electronic devices, have faced reliability challenges due to threshold voltage (Vth) instability under dynamic gate stress. To explore the underlying mechanisms, this work investigates 4H-SiC MOS structures (P-MOS and N-MOS) [...] Read more.
Silicon carbide (SiC) MOSFETs, as one of the representative power electronic devices, have faced reliability challenges due to threshold voltage (Vth) instability under dynamic gate stress. To explore the underlying mechanisms, this work investigates 4H-SiC MOS structures (P-MOS and N-MOS) under AC bias temperature instability (AC BTI) stress, utilizing a laser to generate minority carriers and simulate realistic switching conditions. Through combined capacitance–voltage (C-V) and gate current–voltage (Jg-Vg) characterizations on P-MOS and N-MOS devices before and after degradation at different temperatures, we reveal a critical temperature dependence in defect interactions. At room temperature, degradation is dominated by electron trapping in shallow interface states and near-interface traps (NITs). In contrast, high-temperature stress activates charge exchange with deep-level, slow states. Notably, a positive VFB shift is consistently observed in both N-MOS and P-MOS devices under AC stress, confirming that electron trapping is the dominant cause of the commonly observed positive Vth shift in SiC MOSFETs. These findings clarify the distinct defect-mediated mechanisms governing dynamic Vth instability in SiC devices, providing fundamental insights for interface engineering and reliability assessment. Full article
Show Figures

Figure 1

24 pages, 12322 KB  
Article
Research on the Properties of Clad Layers Applied to Biomass Shredding Tools
by Ján Viňáš, Milan Fiľo, Janette Brezinová, Miroslav Džupon, Viktor Puchý, Jakub Brezina, Samuel Mikita, Gyula Bagyinszki and Péter Pinke
Metals 2026, 16(1), 74; https://doi.org/10.3390/met16010074 - 8 Jan 2026
Viewed by 276
Abstract
This paper investigates the applicability of plasma transferred arc (PTA) cladding for extending the service life of biomass shredder tools. The study evaluates the possibility of replacing Hardox 500 steel with a lower-cost structural steel S355J2 whose functional surfaces are modified by PTA [...] Read more.
This paper investigates the applicability of plasma transferred arc (PTA) cladding for extending the service life of biomass shredder tools. The study evaluates the possibility of replacing Hardox 500 steel with a lower-cost structural steel S355J2 whose functional surfaces are modified by PTA cladding. Three commercially available powder fillers were examined: CoCrWNi (PL1), FeCoCrSi (PL2), and NiCrMoFeCuBSi (PL3). The quality and performance of the cladded layers were assessed through hardness measurements, microstructural analysis using SEM and EDX, and tribological testing focused on abrasive and adhesive wear at room temperature. The results showed that the PL1 cladding achieved the highest surface hardness, reaching up to 602 HV0.1, due to the presence of hard carbide phases. In contrast, the PL2 cladding exhibited the best resistance to abrasive wear, demonstrating the lowest mass loss for both as-deposited and machined surfaces. The PL3 cladding showed intermediate performance in terms of wear resistance. Overall, the findings indicate that PTA cladding using an FeCoCrSi-based filler on an S355J2 substrate represents a promising and cost-effective alternative to Hardox 500 for biomass shredder applications. Full article
Show Figures

Graphical abstract

Back to TopTop