Sign in to use this feature.

Years

Between: -

Subjects

remove_circle_outline
remove_circle_outline
remove_circle_outline
remove_circle_outline
remove_circle_outline
remove_circle_outline
remove_circle_outline
remove_circle_outline
remove_circle_outline

Journals

remove_circle_outline
remove_circle_outline
remove_circle_outline
remove_circle_outline
remove_circle_outline
remove_circle_outline
remove_circle_outline
remove_circle_outline
remove_circle_outline
remove_circle_outline
remove_circle_outline
remove_circle_outline
remove_circle_outline
remove_circle_outline
remove_circle_outline
remove_circle_outline
remove_circle_outline

Article Types

Countries / Regions

remove_circle_outline
remove_circle_outline
remove_circle_outline
remove_circle_outline
remove_circle_outline
remove_circle_outline

Search Results (1,528)

Search Parameters:
Keywords = Membrane-engineering

Order results
Result details
Results per page
Select all
Export citation of selected articles as:
23 pages, 11094 KB  
Article
Structure–Activity Relationship and Biosafety of Linear Pentapeptide Analogs Derived from Battacin for Antimicrobial Development
by Haixin Sun, Yujie Zhang, Guoqing Gi and Chen Yao
Antibiotics 2026, 15(2), 208; https://doi.org/10.3390/antibiotics15020208 - 13 Feb 2026
Viewed by 103
Abstract
Background: Natural antimicrobial peptides (AMPs) present a promising solution to address the global threat of drug-resistant infections; however, their clinical translation is challenged by limitations in stability, cytotoxicity, and production costs. Methods: In the present study, a linear Battacin-derived peptide (DDLFD) was modified [...] Read more.
Background: Natural antimicrobial peptides (AMPs) present a promising solution to address the global threat of drug-resistant infections; however, their clinical translation is challenged by limitations in stability, cytotoxicity, and production costs. Methods: In the present study, a linear Battacin-derived peptide (DDLFD) was modified at the N-terminus with lipid chains, cinnamic acid, or lipoic acid. The lipoic acid-modified variant was further crosslinked by UV irradiation to form stable nanoparticles. The antibacterial performance against planktonic and biofilm bacteria was systematically evaluated in vitro. Results: The results demonstrated that lauric acid-modified pentapeptide (C12-5) and crosslinked lipoic acid-modified pentapeptide (cLA-5) exhibited potent and rapid-acting effects against various pathogens, including methicillin-resistant Staphylococcus aureus (MRSA). Moreover, they showed enhanced efficacy in eradicating bacterial biofilms. Biosafety assessments based on hemolysis and cytotoxicity assays indicated favorable biocompatibility profiles of cLA-5. Mechanistic investigations confirmed that the modified pentapeptides retained a membrane-targeting mode of action characteristic of natural AMPs, involving membrane depolarization and increased permeability. This physical mechanism effectively prevented the development of resistance in sequential passaging assays and showed strong synergistic effects with ciprofloxacin against ciprofloxacin-resistant strains, effectively restoring their antibiotic susceptibility. Conclusions: Together, these findings underscore the strategic potential of rational structural modification, especially the crosslinked nanostructure, in advancing engineered AMPs toward clinical application. Full article
Show Figures

Figure 1

30 pages, 2018 KB  
Review
A Comprehensive Review of Engineered Bone Marrow Mesenchymal Stem Cell-Derived Exosomes as Nanotheranostic Platforms for Acute and Chronic Kidney Diseases
by Marcia Bastos Convento and Fernanda Teixeira Borges
J. Nanotheranostics 2026, 7(1), 4; https://doi.org/10.3390/jnt7010004 - 13 Feb 2026
Viewed by 216
Abstract
Acute and chronic kidney diseases remain significant challenges in regenerative medicine, with few therapies capable of reversing tissue injury or preventing progression. Bone marrow mesenchymal stem cell-derived exosomes (BM-MSC-Exos) are nanosized vesicles (30–150 nm) that have emerged as multifunctional nanotheranostic platforms, combining targeted [...] Read more.
Acute and chronic kidney diseases remain significant challenges in regenerative medicine, with few therapies capable of reversing tissue injury or preventing progression. Bone marrow mesenchymal stem cell-derived exosomes (BM-MSC-Exos) are nanosized vesicles (30–150 nm) that have emerged as multifunctional nanotheranostic platforms, combining targeted therapeutic activity with imaging-enabled monitoring. In renal pathophysiology, BM-MSC-Exos exert anti-inflammatory, anti-fibrotic, angiogenic, and pro-regenerative effects. These actions are mediated by microRNAs, messenger RNAs, mitochondrial regulators, and bioactive proteins that modulate epithelial repair and immune responses. Recent bioengineering advances enable more precise BM-MSC-Exos design, including enrichment with synthetic RNAs or gene-editing components and membrane functionalization to enhance kidney tropism. In parallel, fluorescence, bioluminescence, and nanoparticle-based approaches support in vivo tracking. These tools allow real-time assessment of biodistribution and tubular uptake, strengthening evidence for target engagement. This review synthesizes current knowledge on BM-MSC-Exos in renal repair. We summarize contemporary strategies for cargo and surface engineering, outline imaging methodologies for in vivo tracking, and discuss how administration routes influence renal targeting. We also provide an updated overview of clinical trials evaluating exosomes as therapeutic agents or biomarkers in nephrology. Collectively, engineered BM-MSC-Exos represent a promising and increasingly sophisticated platform for precision-guided kidney therapy, supported by monitoring tools that facilitate preclinical evaluation of biodistribution and efficacy. Full article
(This article belongs to the Special Issue Feature Review Papers in Nanotheranostics)
Show Figures

Graphical abstract

17 pages, 643 KB  
Review
The Hrd1-Mediated ERAD Pathway in Plants: Conserved Principles and Plant-Specific Innovations
by Jiarui Wu, Peiqi Huang and Jianming Li
Int. J. Mol. Sci. 2026, 27(4), 1801; https://doi.org/10.3390/ijms27041801 - 13 Feb 2026
Viewed by 89
Abstract
Endoplasmic reticulum-mediated protein quality control (ERQC) safeguards secretory pathway proteostasis by recognizing, retaining, repairing, and removing misfolded proteins, and is therefore essential for plant growth, development, and stress tolerance. This system relies on ER-associated degradation (ERAD), in which irreparably misfolded proteins are first [...] Read more.
Endoplasmic reticulum-mediated protein quality control (ERQC) safeguards secretory pathway proteostasis by recognizing, retaining, repairing, and removing misfolded proteins, and is therefore essential for plant growth, development, and stress tolerance. This system relies on ER-associated degradation (ERAD), in which irreparably misfolded proteins are first recognized in the ER, then exported across the ER membrane to the cytosol, where they are ubiquitinated by ER membrane-anchored ubiquitin ligases, and subsequently degraded by the cytosolic proteasome. Studies in yeast and mammals have defined several conserved ERAD branches, including a multiprotein ERAD complex centered on the polytopic ER membrane E3 ligase HMG-CoA reductase degradation protein 1 (Hrd1), which integrates substrate recognition, membrane retrotranslocation, ubiquitin conjugation, and cytosolic extraction. Recent advances in Arabidopsis show that plants retain the core Hrd1 ERAD architecture while incorporating additional regulatory elements that adapt this machinery to plant-specific physiological demands. Genetic and biochemical analyses of misfolded receptor kinases and engineered substrates have uncovered conserved and plant-specific components of the plant Hrd1 complex, revealing how the plant ERAD pathway integrates ERQC with hormone signaling, stress adaptation, immune responses, and growth regulation. This review synthesizes recent advances in plant ERAD research and highlights key conceptual and mechanistic questions that remain to be resolved. Full article
(This article belongs to the Special Issue Plant Stress Biology)
Show Figures

Figure 1

20 pages, 1352 KB  
Article
Lipid–Polymer Nanoparticles (LiPoNs) Mediated Codelivery of AntimiR-21 and Gadolinium Chelate in Triple Negative Breast Cancer Theranostics
by Felicia Roffo, Francesca Maria Orlandella, Neila Luciano, Giuliana Salvatore and Enza Torino
Bioengineering 2026, 13(2), 209; https://doi.org/10.3390/bioengineering13020209 - 12 Feb 2026
Viewed by 155
Abstract
RNA-based interventions are particularly promising for next-generation therapeutic strategies and hold significant potential when integrated with diagnostic modalities. Among noncoding RNAs, microRNAs (miRNAs) regulate gene expression post-transcriptionally and represent compelling targets for cancer therapy. However, their clinical translation remains hindered by instability, off-target [...] Read more.
RNA-based interventions are particularly promising for next-generation therapeutic strategies and hold significant potential when integrated with diagnostic modalities. Among noncoding RNAs, microRNAs (miRNAs) regulate gene expression post-transcriptionally and represent compelling targets for cancer therapy. However, their clinical translation remains hindered by instability, off-target effects, and limited delivery efficiency. Here, we report the microfluidic synthesis of hybrid lipid–polymer nanoparticles (LiPoNs) that co-deliver an AntimiR-21 and the magnetic resonance imaging contrast agent gadolinium diethylenetriamine penta-acetic acid (Gd-DTPA). The LiPoNs were obtained using coupled Hydrodynamic Flow Focusing (cHFF), enabling precise control over lipid–polymer self-assembly and surpassing the compositional limitations reported with conventional micromixers. The resulting AntimiR-21–Gd-DTPA–LiPoNs exhibited an average hydrodynamic diameter of 124 nm, narrow polydispersity (PDI < 0.2), and encapsulation efficiency up to 60%. In MDA-MB-231 breast cancer cells, treatment with AntimiR-21–LiPoNs induced suppression of miR-21 and a corresponding decrease in migratory capacity, demonstrating effective functional delivery and gene expression modulation. These findings establish a versatile microfluidic platform for engineering multifunctional lipid–polymer nanostructures whose hybrid architecture combines the biocompatibility and membrane fusion capability of lipids with the structural robustness and controlled release properties of polymers, thereby advancing RNA-based theranostic design for precision oncology and related applications. Full article
(This article belongs to the Special Issue Gene Delivery for Cancer Therapy)
Show Figures

Figure 1

16 pages, 1297 KB  
Review
Strategies for Metabolic Engineering of Escherichia coli for β-Carotene Biosynthesis
by Jiali Liu, Yilin Shi, Daxin Zhao, Minghao Lin, Ping Wang, Ying Zhou and Xiaohui Yan
Molecules 2026, 31(4), 611; https://doi.org/10.3390/molecules31040611 - 10 Feb 2026
Viewed by 283
Abstract
β-Carotene has extensive applications in the food, pharmaceutical, and cosmetics industries. Traditional chemical synthesis methods face challenges such as byproduct residues and high costs, whereas natural extraction is constrained by low yields and complex processes. Recent advancements in synthetic biology and metabolic engineering [...] Read more.
β-Carotene has extensive applications in the food, pharmaceutical, and cosmetics industries. Traditional chemical synthesis methods face challenges such as byproduct residues and high costs, whereas natural extraction is constrained by low yields and complex processes. Recent advancements in synthetic biology and metabolic engineering have paved the way for the heterologous biosynthesis of β-carotene in microorganisms. Owing to its rapid growth, convenience of genetic manipulation, and suitability for producing apocarotenoids, Escherichia coli is an ideal host for the production of β-carotene and its derivatives, as exemplified by the record production of multiple apocarotenoids in engineered E. coli strains. Here, we summarize the metabolic engineering strategies employed to produce β-carotene in E. coli, including manipulation of the endogenous MEP pathway, introduction of the hybrid MVA pathway, modulation of central carbon metabolism, modification of the cell membrane, and fermentation process optimization. As β-carotene acts as a biosynthetic hub for many carotenoids and apocarotenoids, we also highlighted the importance of efficient β-carotene production for the sustainable preparation of these compounds. This review aims to provide theoretical insights for designing talented β-carotene producers and laying the foundation for the sustainable manufacturing of valuable carotenoids and apocarotenoids. Full article
(This article belongs to the Special Issue 30th Anniversary of Molecules—Recent Advances in Food Chemistry)
Show Figures

Figure 1

11 pages, 3816 KB  
Article
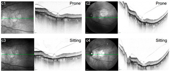
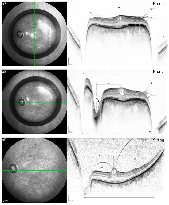
Mechanisms of Gas-Induced Posterior Vitreous Detachment: A Look Behind the Bubble Using Optical Coherence Tomography in Prone Position
by Julien Elias Klaas, Jakob Siedlecki, Benedikt Schworm, Nikolaus Feucht, Mathias Maier and Siegfried G. Priglinger
J. Clin. Med. 2026, 15(4), 1350; https://doi.org/10.3390/jcm15041350 - 9 Feb 2026
Viewed by 183
Abstract
Objectives: We aimed to visualize the interaction of intravitreal gas with the adjacent vitreomacular interface by using prone position (PP) SD-OCT and suggest possible mechanisms of action behind gas-induced posterior vitreous detachment (PVD) in pneumatic vitreolysis (PV). Methods: This was a descriptive–interpretative morphological [...] Read more.
Objectives: We aimed to visualize the interaction of intravitreal gas with the adjacent vitreomacular interface by using prone position (PP) SD-OCT and suggest possible mechanisms of action behind gas-induced posterior vitreous detachment (PVD) in pneumatic vitreolysis (PV). Methods: This was a descriptive–interpretative morphological study. Spectral domain OCT imaging in PP was carried out using a flexible scanning module (SD-OCT-Flex, Heidelberg Engineering) originally designed for bedside imaging. Routine imaging in sitting position was carried out using a regular SD-OCT-device (Heidelberg Engineering). Patients with symptomatic vitreomacular traction (VMT) scheduled for PV with perfluoropropane (C3F8, 0.3 mL) received both sitting and PP imaging immediately before and at regular follow-up visits during the first 3 post-procedural weeks, beginning 3 h after PV. Imaging was reviewed for positional changes of the gas bubble, posterior hyaloid membrane (PHM), VMT configuration, and retrohyaloidal fluid (RHF). Results: Three consecutive patients with VMT were included (age: 79, 80, 82 years). Before the procedure, no positional alterations were detected. After the intravitreal injection of gas, PP allowed for the precise discrimination of the PHM and the posterior border of the gas bubble. In contrast to regular SD-OCT in sitting position, PP imaging showed a flattened VMT by the gas bubble with consecutive displacement of RHF from the macular region to the midperiphery. Conclusions: This exploratory study describes PP imaging as a tool for the assessment of the morphologic dynamics between the posterior hyaloid membrane, retina, and gas bubble in pneumatic vitreolysis. PP in pneumatic vitreolysis causes the gas bubble to flatten the VMT and to push retrohyaloidal fluid to the midperiphery, possibly allowing for the release of persistent vitreoretinal adhesions and consequent PVD induction. Full article
Show Figures

Figure 1

28 pages, 6252 KB  
Review
Engineering Zeolite Acidity and Porosity for Improved Esterification: A Review of Mechanisms, Kinetics, and Sustainability Processes
by Jelena Pavlović and Nevenka Rajić
Minerals 2026, 16(2), 179; https://doi.org/10.3390/min16020179 - 6 Feb 2026
Viewed by 179
Abstract
Esterification, the reaction between carboxylic acids and alcohols that produces esters and water, plays a vital role in many industries, especially in biodiesel and pharmaceutical manufacturing. Traditional methods using homogeneous mineral acids pose environmental issues, prompting the search for sustainable alternatives—solid acid catalysts. [...] Read more.
Esterification, the reaction between carboxylic acids and alcohols that produces esters and water, plays a vital role in many industries, especially in biodiesel and pharmaceutical manufacturing. Traditional methods using homogeneous mineral acids pose environmental issues, prompting the search for sustainable alternatives—solid acid catalysts. Zeolites offer unique structural advantages, including shape selectivity and adjustable acidity, which improve reaction efficiency and reduce waste. This review provides a detailed examination of how zeolite topology—particularly pore structure and connectivity—influences the kinetics of long-chain fatty acid (LCFA) esterification. It investigates the optimization of acid sites via modifications to the silicon-to-aluminum ratio (Si/Al), ion exchange, and pore engineering to improve mass transfer. The study investigates key reaction mechanisms, specifically the Langmuir–Hinshelwood (LH) and Eley–Rideal (ER) models, to address issues such as mass-transfer limitations and water inhibition. The paper highlights recent advances in sustainable catalyst design, such as hierarchical zeolites and membrane-integrated reactors, for converting biomass-derived feedstocks into valuable esters. It also discusses current research challenges and suggests future directions, including the use of 3D-printed monoliths and machine learning integration, to develop next-generation, eco-friendly zeolite catalysts. Full article
Show Figures

Graphical abstract

13 pages, 3690 KB  
Article
Mechanically Reinforced Anion-Exchange Composite Membrane with Improved Interface Integrity for Water Electrolysis
by Yuhui Gong, Tongshuai Wang, Han Song, Linjuan Zhang and Mingdong Zhou
Membranes 2026, 16(2), 67; https://doi.org/10.3390/membranes16020067 - 6 Feb 2026
Viewed by 369
Abstract
Anion exchange membrane water electrolysis (AEMWE) is promising for low-cost hydrogen production, but its progress is limited by the weak mechanical strength and structural instability of polymer membranes. Here, a PPS-PBP/PVA composite membrane was developed using a polyphenylene sulfide (PPS) mesh as the [...] Read more.
Anion exchange membrane water electrolysis (AEMWE) is promising for low-cost hydrogen production, but its progress is limited by the weak mechanical strength and structural instability of polymer membranes. Here, a PPS-PBP/PVA composite membrane was developed using a polyphenylene sulfide (PPS) mesh as the mechanical scaffold, poly(biphenyl piperidinium) (PBP) as the ion-conducting polymer, and poly(vinyl alcohol) (PVA) as an interfacial binder. The membrane shows significantly enhanced tensile strength and puncture resistance, reduced swelling, and improved interfacial integrity. The optimized PPS-PBP/PVA (10 wt%) membrane delivers 6 A cm−2 at 2.16 V in 1 M KOH at 80 °C and maintains stable operation for 500 h at 1 A cm−2 with only a slight voltage increase. The results demonstrate that reinforcement coupled with interface regulation is an effective approach to constructing robust and durable composite membranes for AEMWE. Full article
(This article belongs to the Special Issue Ion Exchange Membrane in Water Electrolysis)
Show Figures

Figure 1

31 pages, 2905 KB  
Article
HIV Membrane-Proximal External Region Scaffolded Immunogen as Killed Whole-Cell Genome-Reduced Vaccines
by Juan Sebastian Quintero-Barbosa, Yufeng Song, Frances Mehl, Shubham Mathur, Lauren Livingston, Peter D. Kwong, Xiaoying Shen, David C. Montefiori and Steven L. Zeichner
Viruses 2026, 18(2), 209; https://doi.org/10.3390/v18020209 - 5 Feb 2026
Viewed by 493
Abstract
Background: Killed Whole Cell Genome-Reduced Bacteria (KWC/GRB), a versatile vaccine platform, can produce very low cost, thermostable, easily manufactured vaccines expressing complex immunogens that include potent immunomodulators. This system supports iterative optimization through a Design–Build–Test–Learn (DBTL) workflow aimed at enhancing immunogenicity. We applied [...] Read more.
Background: Killed Whole Cell Genome-Reduced Bacteria (KWC/GRB), a versatile vaccine platform, can produce very low cost, thermostable, easily manufactured vaccines expressing complex immunogens that include potent immunomodulators. This system supports iterative optimization through a Design–Build–Test–Learn (DBTL) workflow aimed at enhancing immunogenicity. We applied this approach to developing HIV-1 gp41 Membrane-Proximal External Region (MPER) vaccines using the scaffolded MPER antigen, 3AGJ, a recombinant heterologous protein engineered to mimic MPER structures recognized by broadly neutralizing monoclonal antibodies (bNAbs). Methods: Five KWC/GRB vaccines expressing versions of 3AGJ were designed, including versions linked to immunomodulators and multimers of the immunogen. Display on the surface of the bacteria was evaluated by flow cytometry using the broadly neutralizing monoclonal antibody 2F5. Outbred HET3 mice were vaccinated intramuscularly, and MPER-specific antibody responses were assessed by ELISA and by the ability of the vaccines to induce neutralizing antibodies. Neutralization was measured against tier 1 and tier 2 HIV-1 pseudoviruses. Results: All five vaccines were strongly expressed on the bacterial surface and induced clear MPER-specific antibody responses in every mouse. About 33% of the animals showed detectable HIV-1 neutralization. Conclusions: These results demonstrate that a KWC/GRB-based scaffold-MPER (3AGJ) vaccine can elicit HIV-1 neutralizing antibodies in a subset of animals. Although further optimization will be required to improve the consistency and magnitude of neutralizing responses, the findings provide an initial validation of the concept. There are many strategies that can be used to enhance and extend immune responses induced by KWC/GRB vaccines that can be employed to yield improved anti-HIV-1 immune responses. Full article
(This article belongs to the Section Viral Immunology, Vaccines, and Antivirals)
Show Figures

Figure 1

31 pages, 146396 KB  
Article
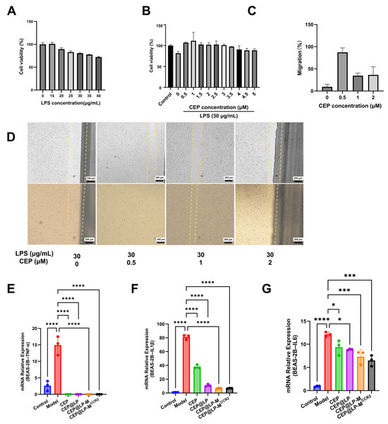
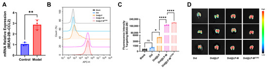
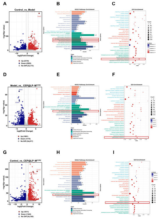
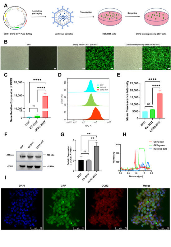
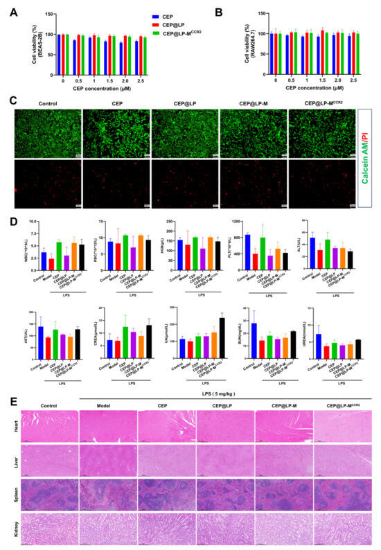
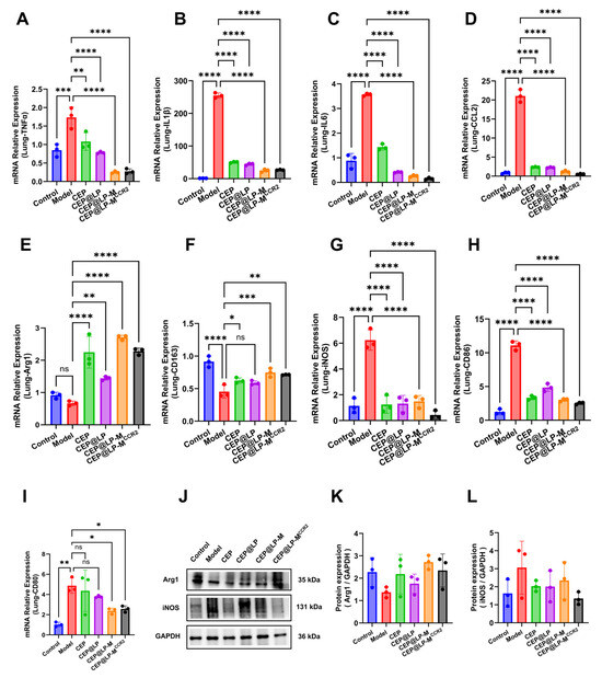
Engineered CCR2 Cell Membrane-Wrapped Cepharanthine Liposomes for Potential Targeted Attenuation of Acute Lung Injury
by Yifan Qing, Wenbo Zhao, Liangliang Xue, Yu Luo, Yuhao Gao, Xiang Sun, Fan Li, Linxuan Dai, Jing Mo, Guoqing Xu, Zenghao Bi, Suleixin Yang, Woo Tiam Hee, Jie Li and Liang Leng
Cells 2026, 15(3), 292; https://doi.org/10.3390/cells15030292 - 4 Feb 2026
Viewed by 253
Abstract
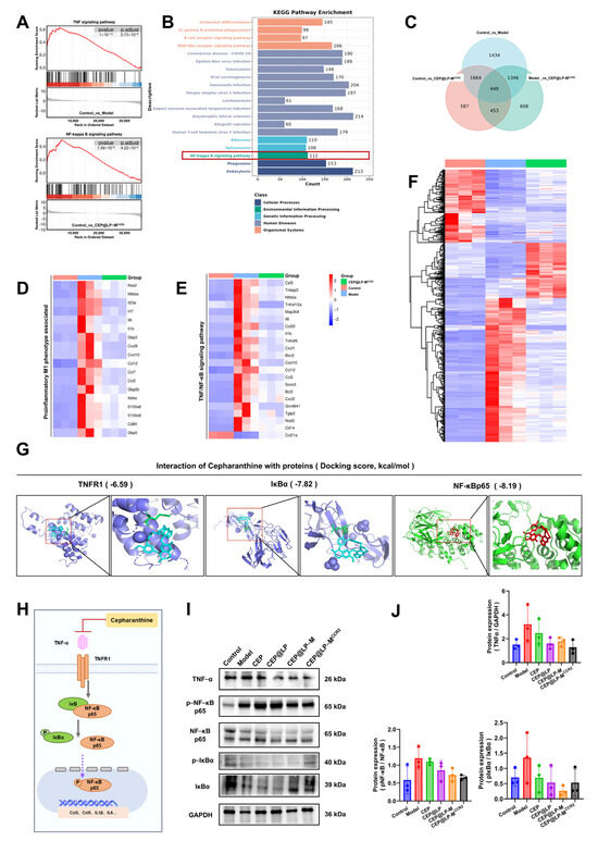
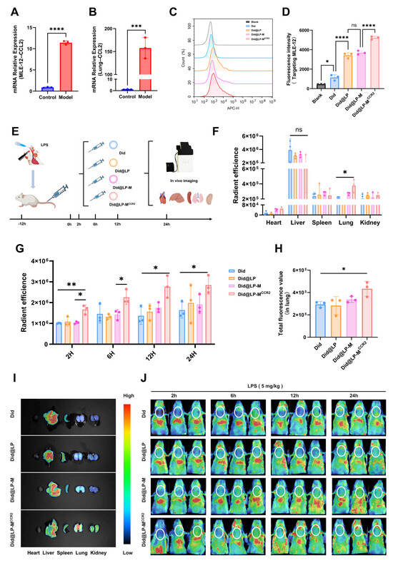
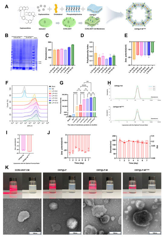
Severe respiratory inflammation or viral infections can lead to acute lung injury (ALI), a disease characterized by diffuse inflammatory injury of the pulmonary epithelium and endothelium. Cepharanthine (CEP) is reported as a promising drug candidate due to its antiviral properties. However, CEP exhibits [...] Read more.
Severe respiratory inflammation or viral infections can lead to acute lung injury (ALI), a disease characterized by diffuse inflammatory injury of the pulmonary epithelium and endothelium. Cepharanthine (CEP) is reported as a promising drug candidate due to its antiviral properties. However, CEP exhibits poor solubility and low bioavailability. Therefore, we developed a novel liposome, named CEP@LP-MCCR2, which integrates the advantages of cell membranes and lipid materials, to achieve effective accumulation of CEP in inflamed lungs. It exhibits a 1.73-fold increase in lung accumulation at 24 h in vivo, a 4.56-fold increase in cellular uptake in MLE-12 cells. CEP@LP-MCCR2 is equipped with a CCR2-overexpressed surface, enabling it to selectively neutralize elevated levels of CCL2, which is related to ALI, thereby reducing macrophage infiltration, thereby reducing the spread of inflammation, such as a reduction in levels of key pro-inflammatory cytokines (TNF-α, IL-1β, and IL-6). CEP@LP-MCCR2 could suppress M1 macrophage polarization, which led to a marked decrease in iNOS and an increase in Arg1. It upregulated the expression of junctional proteins E-cadherin and Occludin, indicating potential recovery of the pulmonary epithelial barrier. RNA sequencing analysis implied the potential of CEP@LP-MCCR2 to inactivate the TNF/NF-κB signaling axis. Full article
(This article belongs to the Special Issue LPS-Induced Inflammatory Diseases)
Show Figures

Figure 1

21 pages, 4512 KB  
Article
Tunable Hydrophilicity in PES-Based Nanofiber Membranes via Oxygen Plasma Treatment
by Rahma Al Busaidi, Bushra Al Abri, Myo Myint, Sergey Dobretsov, Tamadher Al Salmani, Htet Htet Kyaw and Mohammed Al-Abri
Membranes 2026, 16(2), 65; https://doi.org/10.3390/membranes16020065 - 3 Feb 2026
Viewed by 404
Abstract
To tailor surface chemistry and wettability for advanced membrane applications, this study investigates PES-, PES–PVP-, and PES–GO-based nanofiber membranes modified through oxygen plasma treatment. The plasma process introduced reactive functional groups, including SO3H, C=O, and OH, onto the fiber surfaces, converting [...] Read more.
To tailor surface chemistry and wettability for advanced membrane applications, this study investigates PES-, PES–PVP-, and PES–GO-based nanofiber membranes modified through oxygen plasma treatment. The plasma process introduced reactive functional groups, including SO3H, C=O, and OH, onto the fiber surfaces, converting the membranes from hydrophobic to super-hydrophilic and enhancing their surface reactivity. This modification enabled tunable wettability, allowing controlled adjustment of the membrane’s hydrophilic behavior. Overall, the results demonstrate the effectiveness of plasma engineering in developing versatile nanofiber membranes with customizable surface properties for a wide range of applications. Full article
Show Figures

Figure 1

14 pages, 1411 KB  
Article
Pilot-Scale Evaluation of Flat-Sheet Membrane Bioreactor for In Situ Retrofitting Textile Dyeing Wastewater Treatment Plant
by Chaoqun Zhou, Chunhai Wei, Huarong Yu, Hongwei Rong and Kang Xiao
Membranes 2026, 16(2), 59; https://doi.org/10.3390/membranes16020059 - 2 Feb 2026
Viewed by 326
Abstract
It is promising to in situ retrofit the activated sludge process with a membrane bioreactor (MBR) to increase treatment capacity and improve effluent quality in a textile dyeing wastewater treatment plant (WWTP). Membrane selection among commercial products for real engineering applications is critical [...] Read more.
It is promising to in situ retrofit the activated sludge process with a membrane bioreactor (MBR) to increase treatment capacity and improve effluent quality in a textile dyeing wastewater treatment plant (WWTP). Membrane selection among commercial products for real engineering applications is critical for this specific wastewater, and little information is available in the literature. This study systematically evaluated the application potential of two flat-sheet microfiltration membranes made of polyvinylidene fluoride (PVDF) and polyether sulfone (PES) in pilot-scale MBRs for in situ retrofitting textile dyeing WWTP. During the four stages with different loads, both membranes achieved nearly the same effluent quality and rejection performance. Both membranes showed little trans-membrane pressure (TMP) increase at an average flux of 15 L/(m2·h) with sub-critical flux characteristics, and showed a sharp TMP increase with super-critical flux characteristics observed at an average flux of 18/22.5 L/(m2·h). After 74 d of filtration, at an average sludge concentration of 12,000 g/L, the PVDF membrane showed less variation in pore size distribution and bubble point pressure, while the PES membrane showed less change in permeability and contact angle. Both membranes met general MBR requirements due to the minimizing pristine effects of both membranes by this specific wastewater matrix. The PVDF membrane showed better anti-fouling capability, especially during high-/over-load stages, and thus was suggested for MBR retrofit, with a sustainable membrane flux below 18 L/(m2·h). Full article
(This article belongs to the Collection Feature Papers in 'Membrane Physics and Theory')
Show Figures

Figure 1

51 pages, 4953 KB  
Review
Polymeric Membrane-Based Systems in Transdermal Drug Delivery
by Laura Donato and Paola Bernardo
Polymers 2026, 18(3), 376; https://doi.org/10.3390/polym18030376 - 30 Jan 2026
Viewed by 394
Abstract
Controlled drug delivery systems (CDDSs) are increasingly attracting interest from the scientific community in order to achieve highly precise, customized, and efficient therapeutic treatment of various diseases. The challenge is to develop highly innovative devices and appropriate administration methods in order to reduce [...] Read more.
Controlled drug delivery systems (CDDSs) are increasingly attracting interest from the scientific community in order to achieve highly precise, customized, and efficient therapeutic treatment of various diseases. The challenge is to develop highly innovative devices and appropriate administration methods in order to reduce side effects and further improve patient compliance. In this context, transdermal drug delivery systems (TDDSs) represent smart tools that permit supplying therapeutically effective amounts of drugs at a fixed time using the skin as the administration route. They are non-invasive and allow for avoiding gastric side effects and first-pass metabolism occurring in the liver. TDDSs have been produced using numerous therapeutic agents and, more recently, also biological molecules. However, it must be highlighted that they are complex systems, and their formulation requires a multidisciplinary approach and expertise in polymer chemistry and materials science. A contribution in this direction is given from the integration of membrane technology with biological and pharmaceutical sciences. The present review deals with a general overview of controlled drug delivery systems. Particular attention is devoted to TDDSs and to the materials used for producing polymeric membrane-based TDDSs with a membrane engineering perspective. It also describes the passive and the most advanced active strategies for transdermal delivery. Finally, different transdermal membrane-based release systems, like patches, mixed-matrix membranes, and imprinted membranes are discussed. Full article
(This article belongs to the Section Innovation of Polymer Science and Technology)
Show Figures

Figure 1

19 pages, 3757 KB  
Article
Optimized Zebrafish AP2M1A-Derived Decapeptide AP10RW with Robust Stability Suppresses Multidrug-Resistant Bacteria
by Yi Gong, Jun Li, Yameng Zhang, Xiaozheng Zhang and Jun Xie
Biomolecules 2026, 16(2), 207; https://doi.org/10.3390/biom16020207 - 28 Jan 2026
Viewed by 219
Abstract
The increasing crisis of antimicrobial resistance requires innovative therapeutic strategies that can overcome the limitations of conventional antibiotics. Based on our previous finding that AP10 (a derivative of AP29) possesses antimicrobial activity but lacks thermal stability, we rationally redesigned ten new AP10 analogues [...] Read more.
The increasing crisis of antimicrobial resistance requires innovative therapeutic strategies that can overcome the limitations of conventional antibiotics. Based on our previous finding that AP10 (a derivative of AP29) possesses antimicrobial activity but lacks thermal stability, we rationally redesigned ten new AP10 analogues to enhance functional robustness while maintaining efficacy. Among these, AP10RW is identified as the optimal candidate due to its exceptional broad-spectrum activity against both drug-sensitive and multidrug-resistant (MDR) bacterial pathogens. Structural analysis reveals that AP10RW adopts an environmentally responsive conformation, transitioning from random coil to amphiphilic α-helix in membrane-mimicking environments, while demonstrating remarkable stability under challenges including serum exposure, varying pH, high salt concentrations, and thermal stress. Mechanistic studies indicate that AP10RW exerts its effects through multiple bactericidal mechanisms involving initial high-affinity binding to bacterial characteristic molecules (LTA, LPS and PGN), followed by rapid membrane depolarization, ultrastructural damage and the induction of lethal oxidative stress. Notably, this potent antimicrobial efficacy is coupled with exceptional biosafety, demonstrating little hemolysis and negligible cytotoxicity against mammalian cells. This systematic optimization represents a significant advancement in antimicrobial peptide engineering. We have successfully transformed a thermally unstable peptide into a robust therapeutic candidate and positioned AP10RW as a promising clinical candidate for addressing the growing threat of multidrug-resistant infections. Full article
(This article belongs to the Section Natural and Bio-derived Molecules)
Show Figures

Figure 1

28 pages, 8962 KB  
Article
Stabilizing Shale with a Core–Shell Structural Nano-CaCO3/AM-AMPS-DMDAAC Composite in Water-Based Drilling Fluid
by Hui Zhang, Changzhi Chen and Hanyi Zhong
Processes 2026, 14(3), 463; https://doi.org/10.3390/pr14030463 - 28 Jan 2026
Viewed by 200
Abstract
Wellbore instability in shale formations represents a worldwide challenge in drilling engineering. The development of high-performance shale stabilizers is crucial for enhancing wellbore stability. A core–shell structured shale stabilizer, designated AAD-CaCO3, was synthesized via inverse emulsion polymerization using acrylamide (AM), 2-acrylamido-2-methylpropanesulfonic [...] Read more.
Wellbore instability in shale formations represents a worldwide challenge in drilling engineering. The development of high-performance shale stabilizers is crucial for enhancing wellbore stability. A core–shell structured shale stabilizer, designated AAD-CaCO3, was synthesized via inverse emulsion polymerization using acrylamide (AM), 2-acrylamido-2-methylpropanesulfonic acid (AMPS), and dimethyl diallyl ammonium chloride (DMDAAC) as monomers. Nano-CaCO3 was generated in situ by reacting calcium chloride and sodium carbonate. Sodium bisulfite and ammonium persulfate were used as initiators. The product was characterized by Fourier transform infrared spectroscopy (FTIR), scanning electron microscopy (SEM), transmission electron microscopy (TEM), and thermogravimetric analysis (TGA). Its effects on the rheological properties and filtration performance of a bentonite-based mud were evaluated. The stabilizer’s efficacy in inhibiting shale hydration swelling and dispersion was evaluated through linear swelling tests and shale rolling dispersion experiments, while its plugging performance was examined via a filtration loss test with a nanoporous membrane and spontaneous imbibition tests. The results indicated that AAD-CaCO3 possesses a core–shell structure with the nano-CaCO3 encapsulated by the polymer. It moderately improved the rheology of the bentonite-based mud and significantly reduced both the low-temperature and low-pressure (LTLP) filtration loss and the high-temperature and high-pressure (HTHP) filtration loss. AAD-CaCO3 could be adsorbed onto shale surfaces through electrostatic attraction, resulting in substantially reduced clay hydration swelling and an increased shale cutting recovery rate. Effective plugging of micro-nanopores in shale was achieved, demonstrating a dual mechanism of chemical inhibition and physical plugging. Full article
(This article belongs to the Section Petroleum and Low-Carbon Energy Process Engineering)
Show Figures

Figure 1

Back to TopTop