Sign in to use this feature.

Years

Between: -

Subjects

remove_circle_outline
remove_circle_outline
remove_circle_outline
remove_circle_outline
remove_circle_outline
remove_circle_outline
remove_circle_outline
remove_circle_outline
remove_circle_outline

Journals

Article Types

Countries / Regions

remove_circle_outline
remove_circle_outline
remove_circle_outline
remove_circle_outline

Search Results (235)

Search Parameters:
Keywords = MARK2 phosphorylation

Order results
Result details
Results per page
Select all
Export citation of selected articles as:
24 pages, 13198 KB  
Article
Multi-Omics Profiling of the Hepatopancreas of Ridgetail White Prawn Exopalaemon carinicauda Under Sulfate Stress
by Ruixuan Wang, Chen Gu, Hui Li, Libao Wang, Ruijian Sun, Kuipeng Fu, Wenjun Shi and Xihe Wan
Int. J. Mol. Sci. 2026, 27(2), 1056; https://doi.org/10.3390/ijms27021056 - 21 Jan 2026
Viewed by 66
Abstract
With intensifying global climate change and human activities, and with regional topography interactions, soil and water salinization has intensified, posing major ecological and environmental challenges worldwide. Here, we integrated histology, transmission electron microscopy, RNA sequencing (RNA-seq) and data-independent acquisition (DIA)-based proteomics to profile [...] Read more.
With intensifying global climate change and human activities, and with regional topography interactions, soil and water salinization has intensified, posing major ecological and environmental challenges worldwide. Here, we integrated histology, transmission electron microscopy, RNA sequencing (RNA-seq) and data-independent acquisition (DIA)-based proteomics to profile hepatopancreas responses of Exopalaemon carinicauda during acute sulfate stress (≤48 h). Sulfate exposure disrupted tubular architecture and organelle integrity, consistent with early cellular injury. Multi-omics analyses revealed metabolic reprogramming marked by suppressed glycolysis (e.g., HK2, ENO) and enhanced oxidative phosphorylation (e.g., ATP5F1B), together with activation of calcium signaling (e.g., SLC8A1, ADCY9) and reinforcement of antioxidant/one-carbon and glucose-branch pathways (e.g., SHMT2, PGAM2). These coordinated transcript–protein changes indicate a shift from rapid cytosolic ATP supply to mitochondrial ATP production while buffering Ca2+ overload and reactive oxygen species. Collectively, our results delineate the physiological and molecular adjustments that enable E. carinicauda to cope with sulfate conditions and provide mechanistic targets for selective breeding and water-quality management in saline–alkaline aquaculture. Full article
(This article belongs to the Section Molecular Genetics and Genomics)
Show Figures

Figure 1

13 pages, 3582 KB  
Case Report
Adult-Onset Diffuse Midline Glioma, H3K27-Altered: A Genomics-Guided, Individualized, Multimodal Treatment Approach
by Abdussamet Çelebi, Bilal Yıldırım, Emine Yıldırım, Selver Işık, Ezgi Çoban, Erhan Bıyıklı, Osman Köstek, İbrahim Vedat Bayoğlu and Murat Sarı
Brain Sci. 2026, 16(1), 97; https://doi.org/10.3390/brainsci16010097 - 16 Jan 2026
Viewed by 300
Abstract
Background: H3K27-altered diffuse midline glioma (DMG) is a highly aggressive central nervous system malignancy with limited therapeutic options and poor prognosis. Precision medicine strategies that integrate molecular profiling with individualized treatment selection represent a critical avenue for improving outcomes. Case presentation: [...] Read more.
Background: H3K27-altered diffuse midline glioma (DMG) is a highly aggressive central nervous system malignancy with limited therapeutic options and poor prognosis. Precision medicine strategies that integrate molecular profiling with individualized treatment selection represent a critical avenue for improving outcomes. Case presentation: We describe a 31-year-old woman with H3K27-altered DMG who, after standard chemoradiotherapy, was treated with a personalized, mechanism-guided combination regimen based on her tumor’s molecular profile. Next-generation sequencing identified pathogenic alterations in ATRX, H3F3A, and NF1, with a high NF1 mutation allelic fraction indicating RAS/MAPK pathway activation. Immunohistochemistry demonstrated elevated phosphorylated mTOR consistent with PI3K/AKT/mTOR pathway upregulation. The individualized regimen comprised trametinib and everolimus for dual pathway inhibition, the tissue-agnostic agent dordaviprone (ONC201), metabolic modulation with 2-deoxy-D-glucose, and electric field-based therapy. At seven months, MRI showed approximately a 60% volumetric reduction in the enhancing tumor component, accompanied by marked T2-weighted signal regression. Clinically, the patient remained neurologically intact with a Karnofsky Performance Score of 100%. Conclusions: This case illustrates the potential clinical value of a genomics-guided, multimodal treatment strategy in H3K27-altered DMG. The systematic integration of comprehensive molecular profiling with mechanistically rational treatment selection may contribute to meaningful radiological and clinical benefit in this otherwise uniformly fatal disease. These observations support further investigation of individualized, pathway-targeted approaches in prospective studies and N-of-1 trial frameworks. Full article
(This article belongs to the Special Issue Brain Tumors: From Molecular Basis to Therapy)
Show Figures

Figure 1

19 pages, 3316 KB  
Article
Integrated Profiling of DEHP-Induced Hippocampal Neurotoxicity in Adult Female Rats Based on Transcriptomic and Neurobiological Analyses
by Jing Bai, Jiayu Li, Lei Tang, Wuxiang Sun, Fujia Gao, Xin Zhang, Rui Bian and Ruimin Wang
Toxics 2026, 14(1), 79; https://doi.org/10.3390/toxics14010079 - 14 Jan 2026
Viewed by 254
Abstract
Di-2-ethylhexyl phthalate (DEHP) is a widely used plasticizer with recognized sex-dependent neurotoxicity. However, research on adult neurotoxicity is scarce, especially in females. In this study, adult female rats were exposed to a high-dose experimental model of DEHP (500 mg/kg/day) for 28 days to [...] Read more.
Di-2-ethylhexyl phthalate (DEHP) is a widely used plasticizer with recognized sex-dependent neurotoxicity. However, research on adult neurotoxicity is scarce, especially in females. In this study, adult female rats were exposed to a high-dose experimental model of DEHP (500 mg/kg/day) for 28 days to systematically evaluate hippocampal neurotoxicity. We found that DEHP exposure significantly impaired spatial learning and memory. Transcriptomics revealed enrichment in oxidative stress, complement activation, and neurodegenerative pathways. Specifically, cellular and molecular analyses showed that DEHP induced mitochondrial structural defects and elevated markers of oxidative damage (8-OHdG and 3-NT). While the upregulation of mitochondrial and antioxidant proteins (COX4I1, SOD2, and NQO1) indicated an attempted compensatory response, it remained inadequate to restore redox homeostasis. Under this neurotoxic microenvironment, DEHP triggered early neurogenesis, marked by the upregulation of SOX2 and DCX; however, NeuN levels remained unchanged, suggesting that this compensatory effort failed to expand the mature neuronal population. Ultimately, these pathological processes culminated in neurodegeneration, as evidenced by reduced synaptic proteins, suppressed Olig1/2 expression, and increased tau phosphorylation. Collectively, this study provides a comprehensive neurotoxic profile of DEHP in adult female rats, filling a research gap in this field. Full article
(This article belongs to the Special Issue Neurotoxicity from Exposure to Environmental Pollutants)
Show Figures

Figure 1

13 pages, 9915 KB  
Article
Acute Dehydration Drives Organ-Specific Modulation of Phosphorylated AQP4ex in Brain and Kidney
by Claudia Palazzo, Roberta Pati, Raffaella Pia Gatta, Onofrio Valente, Pasqua Abbrescia, Grazia Paola Nicchia and Antonio Frigeri
Int. J. Mol. Sci. 2026, 27(2), 617; https://doi.org/10.3390/ijms27020617 - 7 Jan 2026
Viewed by 222
Abstract
Water deprivation triggers coordinated physiological responses to preserve body fluid balance, yet the molecular mechanisms that regulate aquaporin-mediated water transport under dehydration remain incompletely understood. Aquaporin-4 (AQP4), the main water channel in the brain and a basolateral water pathway in the kidney collecting [...] Read more.
Water deprivation triggers coordinated physiological responses to preserve body fluid balance, yet the molecular mechanisms that regulate aquaporin-mediated water transport under dehydration remain incompletely understood. Aquaporin-4 (AQP4), the main water channel in the brain and a basolateral water pathway in the kidney collecting duct, exists in multiple isoforms, including the translational readthrough variant AQP4ex, whose regulatory role is only beginning to be defined. Here, we investigated the effects of acute water deprivation (6–12 h) on AQP4 isoform expression and phosphorylation in a mouse kidney and brain. While total AQP4 and AQP4ex protein levels remained largely unchanged in both tissues, dehydration induced a marked and divergent regulation of the phosphorylated form of AQP4ex. Levels increased in the kidney medulla, consistent with enhanced antidiuretic water transport, but decreased in the cerebral cortex, suggesting a protective reduction in perivascular water permeability. No changes were detected in the cerebellum. These findings identify phosphorylation of AQP4ex as a rapid, tissue-specific regulatory mechanism that adjusts water flux according to the physiological needs of each organ, revealing an additional layer of control in systemic water homeostasis and highlighting AQP4ex as a potential target in dehydration-related and osmotic disorders. Future studies could explore the signaling pathways regulating AQP4ex phosphorylation and investigate its potential involvement in pathological conditions, such as diabetes insipidus or cerebral edema. Full article
(This article belongs to the Special Issue New Insights into Aquaporins: 2nd Edition)
Show Figures

Figure 1

15 pages, 2671 KB  
Article
LRPPRC-Driven Oxidative Phosphorylation Is Associated with Elesclomol-Induced Cuproptosis in Ovarian Cancer
by Ying Wu, Wenda Zhang, Shanshan Jiang, Sailong Liu, Jing Su and Liankun Sun
Int. J. Mol. Sci. 2026, 27(1), 451; https://doi.org/10.3390/ijms27010451 - 31 Dec 2025
Viewed by 396
Abstract
Mitochondrial oxidative phosphorylation serves as a critical driving force in the progression of ovarian cancer. Recent studies have demonstrated that copper induces mitochondrial-dependent programmed cell death by directly binding to the thioacylated components of the tricarboxylic acid (TCA) cycle. The involvement of copper [...] Read more.
Mitochondrial oxidative phosphorylation serves as a critical driving force in the progression of ovarian cancer. Recent studies have demonstrated that copper induces mitochondrial-dependent programmed cell death by directly binding to the thioacylated components of the tricarboxylic acid (TCA) cycle. The involvement of copper in OXPHOS complex IV, a rate-limiting step in the mitochondrial respiratory chain, suggests that the role of mitochondria in mediating copper-induced cell death can be further elucidated through the study of OXPHOS complex IV. The findings of this study indicate that the cuproptosis process in ovarian cancer, induced by Elesclomol, is associated with mitochondrial complex IV, with LRPPRC identified as a crucial factor. Following Elesclomol treatment of ovarian cancer cells, there was a notable increase in mitochondrial reactive oxygen species (ROS), a significant accumulation of the copper death marker protein DLAT, and a marked decrease in the lipoic acid synthesis-related protein FDX1. Furthermore, the expression levels of copper ion transporters ATP7B and CTR1, which are involved in the assembly and translation of complex IV, as well as the core subunit MTCO1 of complex IV, the copper chaperone protein SCO1, and the interacting protein LRPPRC, were significantly diminished. Inhibition of the IV-stabilizing protein LRPPRC in the ovarian cancer cell lines A2780 and SKOV3 through RNA interference resulted in increased sensitivity to Elesclomol. Concurrently, the expression levels of FDX1, LIAS, LIPT1, SCO1, and MTCO1 decreased significantly. These findings suggest that LRPPRC plays a role in inhibiting the expression of lipoic acid and copper chaperone proteins during Elesclomol-induced copper death in ovarian cancer. This inhibition collectively diminishes the expression and activity changes in complex IV, induces mitochondrial dysfunction, and promotes cuproptosis in ovarian cancer. This study further demonstrates that inhibiting the oxidative phosphorylation complex IV can enhance copper-induced cell death in ovarian cancer. Full article
(This article belongs to the Section Molecular Oncology)
Show Figures

Graphical abstract

23 pages, 4497 KB  
Article
Effects of Solid-State Fermentation with Compound Bacterial Inoculant on the Nutritional Quality, Microbial Community Structure, and Metabolic Profile of Ziziphus mauritiana Straw
by Fan Jiang, Huini Wu, Xudong Zhu, Pengyan Chang, Xingyou Zeng and Zhaolong Li
Fermentation 2026, 12(1), 22; https://doi.org/10.3390/fermentation12010022 - 31 Dec 2025
Viewed by 419
Abstract
This study investigated the effects of solid-state fermentation with a compound microbial inoculant on the nutritional composition, microbial community structure, and metabolic products of green jujube (Ziziphus mauritiana Lam.) straw. The results demonstrated that solid-state fermentation significantly enhanced the nutritional value of [...] Read more.
This study investigated the effects of solid-state fermentation with a compound microbial inoculant on the nutritional composition, microbial community structure, and metabolic products of green jujube (Ziziphus mauritiana Lam.) straw. The results demonstrated that solid-state fermentation significantly enhanced the nutritional value of the straw, as evidenced by a marked increase in crude protein content and significant reductions in neutral detergent fiber (NDF), acid detergent fiber (ADF), and cellulose content. Metagenomic analysis revealed that fermentation substantially altered the microbial community structure of the straw, with a pronounced increase in the relative abundance of bacteria from the phylum Pseudomonadota (particularly genera such as Klebsiella and Enterobacter), and an upward trend in the abundance of fungi from the phylum Basidiomycota (Astraeus). Functional annotation indicated that fermentation enhanced the potential of the straw microbiota in genetic information processing, ABC transporters, and starch and sucrose metabolism, while attenuating the oxidative phosphorylation pathway. Metabolomic analysis identified 1176 differential metabolites, with significant increases in bioactive compounds such as peptides, amino acids, polyunsaturated fatty acids, and flavonoids following fermentation. Correlation analysis further revealed significant associations between specific microorganisms (Klebsiella, Enterobacter, and Aureobasidium) and key metabolites (amino acids, peptides, and flavonoids) in the fermented green jujube straw. This study confirms that solid-state fermentation can effectively improve the nutritional value and functional properties of the agricultural by-product green jujube straw by reshaping its microbial ecosystem and metabolic network. Full article
(This article belongs to the Section Microbial Metabolism, Physiology & Genetics)
Show Figures

Figure 1

11 pages, 1394 KB  
Article
Effects of MAPK Homologous Genes on Chemotaxis and Egg Hatching in Meloidogyne incognita
by Youjing Wang, Mingxin Liu, Jiefang Li, Caiwei Hu and Yajun Liu
Pathogens 2025, 14(12), 1290; https://doi.org/10.3390/pathogens14121290 - 16 Dec 2025
Viewed by 360
Abstract
Root-knot nematodes, known for their broad host range and the challenges associated with their control, cause significant losses in global agricultural productivity. The mitogen-activated protein kinase (MAPK) pathway amplifies signals through a phosphorylation cascade to regulate downstream transcription factors or effector proteins, which [...] Read more.
Root-knot nematodes, known for their broad host range and the challenges associated with their control, cause significant losses in global agricultural productivity. The mitogen-activated protein kinase (MAPK) pathway amplifies signals through a phosphorylation cascade to regulate downstream transcription factors or effector proteins, which is essential for maintaining normal physiological functions in nematodes. This study presents a comprehensive characterization of the MAPK signaling cascade regulatory network in Meloidogyne incognita, elucidating the regulatory roles of Mi-let-60, Mi-lin-45, Mi-mek-2, and Mi-mpk-1 in host chemotaxis and egg hatching behavior. Importantly, RNAi-mediated silencing of Mi-mpk-1 resulted in a 17-fold increase in egg hatching rate and significantly impaired chemotactic responses while silencing of Mi-let-60 led to a marked reduction in root gall formation and egg mass production. These results not only confirmed the evolutionary conservation of this pathway but also identified a feedback regulation mechanism unique to parasitic nematodes. These findings provide valuable insights for future research on signal transduction pathways and the sustainable management of root-knot nematodes. Full article
Show Figures

Figure 1

13 pages, 2011 KB  
Article
Knockdown of Serine–Arginine Protein Kinase 3 Impairs Sperm Development in Spodoptera frugiperda
by Yilin Song, Yi Zhou, Ruoke Wang, Bing Zhang, Zhongwei Li, Xiangyu Liu and Dandan Li
Insects 2025, 16(12), 1256; https://doi.org/10.3390/insects16121256 - 11 Dec 2025
Viewed by 459
Abstract
Lepidopterans produce two distinct types of sperm: nucleated eupyrene sperm for fertilization and anucleate apyrene sperm for auxiliary functions. However, the mechanisms underlying sperm dimorphism in fall armyworm Spodoptera frugiperda remain poorly understood. Serine–Arginine Protein Kinases (SRPKs) are a class of kinases that [...] Read more.
Lepidopterans produce two distinct types of sperm: nucleated eupyrene sperm for fertilization and anucleate apyrene sperm for auxiliary functions. However, the mechanisms underlying sperm dimorphism in fall armyworm Spodoptera frugiperda remain poorly understood. Serine–Arginine Protein Kinases (SRPKs) are a class of kinases that catalyze the phosphorylation of SR proteins, but recent studies have shown that SRPK is critical for chromatin remodeling of sperm in mammals. Whether SRPK is involved in lepidopteran spermatogenesis is completely unknown. Here, we describe the entire process of elongation and maturation of both eupyrene and apyrene sperm bundles in S. frugiperda. The eupyrene sperm bundles elongated from the 3-day-old 6th-instar larvae, transiently forming a bowling-pin shape prior to cytoplasmic extrusion and finally maturing into structures with a fan-shaped head and slender tail after eclosion. In contrast, apyrene sperm bundles originated at 2-day-old pupae, where they underwent immediate nuclear extrusion and elongated into bundles that later coiled into a mature, spindle-shaped spool conformation in male adults. Larval knockdown of Serine–Arginine Protein Kinase 3 (SRPK3) significantly reduced apyrene sperm ratio and induced precocious maturation of eupyrene sperm, accompanied by acrosomal malformations. Furthermore, we observed a marked downregulation of cytoskeletal genes—including α-tubulin and cofilin—in non-testicular tissues and β-actin in testicular tissues. In contrast, the expression of dynamin and Lasp was upregulated in the testis and non-testicular tissues, respectively. Our results indicate that SRPK3 regulates both apyrene sperm differentiation and eupyrene sperm maturation by modulating the expression of cytoskeletal components, which provides new clues for lepidopteran spermatogenesis. Full article
(This article belongs to the Section Insect Molecular Biology and Genomics)
Show Figures

Graphical abstract

27 pages, 11719 KB  
Article
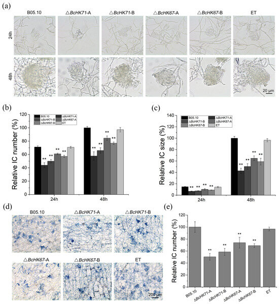
BcHK71 and BcHK67, Two-Component Histidine Kinases, Regulate Conidial Morphogenesis, Glycerol Synthesis, and Virulence in Botrytis cinerea
by Mengjing Wang, Shiyu Gu, Jian Guo, Jingyu Wu, Xinhe Wang, Muhammad Noman, Jiaoyu Wang and Ling Li
J. Fungi 2025, 11(12), 850; https://doi.org/10.3390/jof11120850 - 29 Nov 2025
Viewed by 630
Abstract
Fungal two-component signaling systems comprise histidine kinases (HKs), phosphotransfer intermediates, and response regulators. HKs are classified into eleven groups based on domain architecture; however, Group XI members in Botrytis cinerea remain uncharacterized. In this study, we investigated the functions of two Group XI [...] Read more.
Fungal two-component signaling systems comprise histidine kinases (HKs), phosphotransfer intermediates, and response regulators. HKs are classified into eleven groups based on domain architecture; however, Group XI members in Botrytis cinerea remain uncharacterized. In this study, we investigated the functions of two Group XI histidine kinase genes, BcHK71 and BcHK67, in B. cinerea via gene replacement. Phenotypic analysis revealed that BcHK71 and BcHK67 regulate conidiation, infection structures formation, and glycerol synthesis. Notably, BcHK71 maintained cell wall integrity. Both genes also modulated expression of high osmolarity glycerol mitogen-activated protein kinase (HOG-MARK) signaling pathway components (BcYpd1, BcSkn7, BcBos4), while BcHK67 uniquely upregulated BcBrrg1 and enhanced BcHog1 phosphorylation. Transcriptomics analysis further indicated that BcHK71 and BcHK67 participated in pathways related to carbohydrate and lipid transport, metabolism and secondary metabolite biosynthesis. Disruption of these processes reduced pathogenicity and altered fungicide sensitivity in B. cinerea, with the ΔBcHK71 mutant exhibiting more severe pronounced defects. Collectively, our findings underscore the critical roles of BcHK71 and BcHK67 in fungal development and pathogenicity, highlighting their potential as novel targets for controlling fungal diseases and managing fungicide resistance. Full article
(This article belongs to the Section Fungal Genomics, Genetics and Molecular Biology)
Show Figures

Figure 1

17 pages, 3462 KB  
Article
β-Nicotinamide Mononucleotide Enhances Skin Barrier Function and Attenuates UV-B-Induced Photoaging in Mice
by Sung Jin Kim, Sullim Lee, Yea Jung Choi, Minseo Kang, Junghwan Lee, Gwi Seo Hwang, Seok-Seon Roh, Mu Hyun Jin, Sangki Park, Minji Park, Ho Song Cho and Ki Sung Kang
Antioxidants 2025, 14(12), 1424; https://doi.org/10.3390/antiox14121424 - 27 Nov 2025
Viewed by 2610
Abstract
Ultraviolet B (UV-B) radiation significantly contributes to skin photoaging, which is characterized by epidermal thickening, collagen degradation, wrinkle formation, barrier dysfunction, and oxidative stress. Nicotinamide mononucleotide (NMN), a key precursor of nicotinamide adenine dinucleotide, regulates cellular energy metabolism and antioxidant defense and demonstrates [...] Read more.
Ultraviolet B (UV-B) radiation significantly contributes to skin photoaging, which is characterized by epidermal thickening, collagen degradation, wrinkle formation, barrier dysfunction, and oxidative stress. Nicotinamide mononucleotide (NMN), a key precursor of nicotinamide adenine dinucleotide, regulates cellular energy metabolism and antioxidant defense and demonstrates anti-aging effects in animal models. Here, we investigated the protective effects of oral NMN supplementation against UV-B-induced photoaging in SKH-1 hairless mice. Over a 10-week experimental period, oral NMN administration significantly alleviated epidermal hypertrophy, reduced wrinkle formation and skin surface roughness, improved hydration and elasticity, and restored transepidermal water loss to near-normal levels. Histological analyses revealed marked preservation of collagen fiber density and attenuation of dermal matrix degradation. Furthermore, NMN supplementation inhibited the phosphorylation of MAPK signaling components (ERK, JNK, and p38), suppressed pro-inflammatory cytokine (TNF-α and IL-6) and matrix-degrading enzyme (MMP-1) expression, and restored hyaluronan synthase (HAS-1 and HAS-2) expression. Additionally, NMN enhanced the systemic antioxidant defense, as indicated by the restored superoxide dismutase activity. Thus, NMN has multi-layered protective effects against UV-B–induced skin aging by modulating oxidative stress, inflammatory signaling, extracellular matrix remodeling, and hyaluronic acid metabolism. Full article
(This article belongs to the Special Issue Antioxidants and Multifunction Photoprotection—2nd Edition)
Show Figures

Figure 1

16 pages, 3403 KB  
Article
Autophagy-Targeting Stapled Peptide Utilizes Macropinocytosis for Cell Entry to Potentiate Anti-Proliferative Autosis in Small-Cell Lung Cancer
by Jingyi Chen, Shan Gao, Xiaozhe Zhang, Na Li, Yingting Yu, Lei Wang, Yu Feng, Yuanzhi Lao and Yanxiang Zhao
Pharmaceutics 2025, 17(12), 1521; https://doi.org/10.3390/pharmaceutics17121521 - 26 Nov 2025
Viewed by 486
Abstract
Background: Small-cell lung cancer (SCLC) is an aggressive malignancy marked by rapid progression, early metastasis, and frequent relapse despite chemotherapy. Due to its genetic complexity, targeted therapies have limited success. Autophagy, a lysosome-dependent cellular degradation process, plays a key role in SCLC, [...] Read more.
Background: Small-cell lung cancer (SCLC) is an aggressive malignancy marked by rapid progression, early metastasis, and frequent relapse despite chemotherapy. Due to its genetic complexity, targeted therapies have limited success. Autophagy, a lysosome-dependent cellular degradation process, plays a key role in SCLC, yet effective autophagy-targeting strategies are lacking. This study evaluates Tat-SP4, an autophagy-targeting stapled peptide, for its anti-proliferative effects in SCLC. Method: We assessed Tat-SP4′s impact on autophagy in SCLC cells by measuring p62 and LC3 levels. Mitochondrial function was evaluated via mitochondrial membrane potential (Δψm) and oxygen consumption rate (OCR). Anti-proliferative effects were determined using cell viability assays in vitro and xenograft models in vivo. Cellular uptake mechanisms were investigated using Ca2+ imaging and pharmacological inhibitors. Result: Tat-SP4 induced a strong autophagic response and triggered autosis, a form of autophagy-dependent necrotic cell death, impairing SCLC cell proliferation. It also caused mitochondrial dysfunction with impaired oxidative phosphorylation (OXPHOS). Tat-SP4 entered cells predominantly via macropinocytosis, triggering extracellular Ca2+ influx measurable by live-cell imaging. Digoxin, an Na+, K+-ATPase inhibitor, partially reversed the effect of Tat-SP4 on Ca2+ influx, cell death, and OXPHOS activity. Lastly, Tat-SP4 inhibited tumor growth in a xenograft-based animal model for SCLC. Conclusions: The autophagy-targeting stapled peptide Tat-SP4 inhibited the proliferation of SCLC cells in vitro and inhibited the growth of the SCLC tumor in vivo. Macropinocytosis facilitates cell entry for Tat-SP4, which can be monitored by influx of extracellular Ca2+. By exploiting macropinocytosis for cell entry and converting the pro-survival autophagy process into a death pathway, Tat-SP4 represents a novel therapeutic strategy against SCLC. Full article
(This article belongs to the Section Gene and Cell Therapy)
Show Figures

Figure 1

18 pages, 1338 KB  
Article
Neuroprotective Effects of Fluoxetine Derivative 4-[3-Oxo-3-(2-trifluoromethyl-phenyl)-propyl]-morpholinium Chloride (OTPM) as a Potent Modulator of Motor Deficits and Neuroinflammatory Pathways in LPS-Induced BV-2 Microglial Cells and MPTP-Induced Parkinsonian Models
by Seong-Mook Kang, Rengasamy Balakrishnan, Hyun Myung Ko, Ju-Young Park, Hemant Kumar, Byungwook Kim, Sung-Hwa Yoon and Dong-Kug Choi
Pharmaceuticals 2025, 18(12), 1799; https://doi.org/10.3390/ph18121799 - 26 Nov 2025
Viewed by 504
Abstract
Background/Objectives: Parkinson’s disease (PD) is the second most common neurodegenerative disease (NDD), marked by the progressive loss of dopaminergic neurons in the substantia nigra that causes motor dysfunction. Growing evidence indicates that neuroinflammation plays a crucial role in the onset and progression of [...] Read more.
Background/Objectives: Parkinson’s disease (PD) is the second most common neurodegenerative disease (NDD), marked by the progressive loss of dopaminergic neurons in the substantia nigra that causes motor dysfunction. Growing evidence indicates that neuroinflammation plays a crucial role in the onset and progression of PD, though the exact mechanisms are still unclear. In this study, we examined the anti-inflammatory and neuroprotective effects of 4-[3-oxo-3-(2-trifluoromethyl-phenyl)-propyl]-morpholinium chloride (OTPM), a fluoxetine derivative and selective serotonin reuptake inhibitor, in both lipopolysaccharide (LPS)-stimulated BV-2 microglial cells and an MPTP-induced mouse model of PD. Methods: C57BL/6 mice were orally administered OTPM (10 mg/kg b.w.) for 7 days and intraperitoneally injected with MPTP (20 mg/kg b.w.) for one day, with four injections at 2 h intervals. Bradykinesia was assessed using the Y-maze and Pole tests. Protein and mRNA levels were examined in vitro and in vivo using Western blotting and RT-PCR. Immunofluorescence was used to assess microglial and astrocyte activation. Results: In vitro, OTPM significantly decreased nitric oxide (NO) production (p < 0.001) and suppressed the protein and mRNA expression of iNOS (p < 0.001), COX-2 (p < 0.001), and pro-inflammatory cytokines, including IL-β (p < 0.001), IL-6 (p < 0.001), and TNF-α (p < 0.01), in LPS-activated BV-2 microglia. Further mechanistic studies showed that OTPM inhibited NF-κB phosphorylation and blocked its nuclear translocation, thereby reducing inflammatory signaling. In vivo, treatment with OTPM (10 mg/kg for 7 days) significantly reduced the MPTP-induced activation of microglia (MAC-1) and astroglia (GFAP) in the brain and improved behavioral deficits associated with PD, as assessed in the Y-maze and pole tests. Conclusions: Overall, these results reveal that OTPM has strong anti-neuroinflammatory and neuroprotective properties, suggesting its potential as a new therapeutic candidate for PD and other disorders associated with neuroinflammation. Full article
Show Figures

Graphical abstract

33 pages, 2286 KB  
Review
Antigenic Dark Matter: Unexplored Post-Translational Modifications of Tumor-Associated and Tumor-Specific Antigens in Pancreatic Cancer
by Amin Safa, Idris Vruzhaj, Marta Gambirasi and Giuseppe Toffoli
Cancers 2025, 17(21), 3506; https://doi.org/10.3390/cancers17213506 - 30 Oct 2025
Cited by 1 | Viewed by 1682
Abstract
Background: Pancreatic ductal adenocarcinoma (PDAC) exhibits marked resistance to immunotherapy. Beyond its characteristically low tumor mutational burden, post-translational modifications (PTMs) remodel the immunopeptidome and promote immune escape through reversible, enzyme-driven programs. Subject Matter: We synthesize evidence that aberrant glycosylation, O-GlcNAcylation, phosphorylation, and citrullination [...] Read more.
Background: Pancreatic ductal adenocarcinoma (PDAC) exhibits marked resistance to immunotherapy. Beyond its characteristically low tumor mutational burden, post-translational modifications (PTMs) remodel the immunopeptidome and promote immune escape through reversible, enzyme-driven programs. Subject Matter: We synthesize evidence that aberrant glycosylation, O-GlcNAcylation, phosphorylation, and citrullination constitute core determinants of antigen visibility operating within spatially discrete tumor niches and a desmoplastic stroma. In hypoxic regions, HIF-linked hexosamine metabolism and OGT activity stabilize immune checkpoints and attenuate antigen processing; at tumor margins, sialylated mucins engage inhibitory Siglec receptors on innate and adaptive lymphocytes; within the stroma, PAD4-dependent NET formation enforces T cell exclusion. We also delineate technical barriers to discovering PTM antigens labile chemistry, low stoichiometry, and method-embedded biases and outline practical solutions: ETD/EThcD/AI-ETD fragmentation, PTM-aware database searching and machine-learning models, and autologous validation in patient-derived organoid–T cell co-cultures. Finally, we highlight therapeutic strategies that either immunize against PTM neoepitopes or inhibit PTM machinery (e.g., PAD4, OGT, ST6GAL1), with stromal remodeling as an enabling adjunct. Conclusions: PTM biology, spatial omics, and patient sample models can uncover targetable niches and speed up PDAC vaccination, TCR, and enzyme-directed treatment development. Full article
Show Figures

Figure 1

23 pages, 6946 KB  
Article
Ginsenoside Derivative AD-1 Suppresses Pathogenic Phenotypes of Rheumatoid Arthritis Fibroblast-like Synoviocytes by Modulating the PI3K/Akt Signaling Pathway
by Yuan Fu, Fangfang Li, Biao Cui, Zhongyu Zhou, Xizhu Fang, Shengnan Huang, Xingguo Quan, Yuqing Zhao and Dan Jin
Cells 2025, 14(20), 1625; https://doi.org/10.3390/cells14201625 - 18 Oct 2025
Cited by 1 | Viewed by 1214
Abstract
Rheumatoid arthritis (RA) is a systemic autoimmune disorder marked by chronic inflammation of small synovial joints, with frequent extra-articular involvement of the skin and eyes. Prolonged methotrexate therapy for RA is often accompanied by serious side effects. Therefore, new drugs with less toxicity [...] Read more.
Rheumatoid arthritis (RA) is a systemic autoimmune disorder marked by chronic inflammation of small synovial joints, with frequent extra-articular involvement of the skin and eyes. Prolonged methotrexate therapy for RA is often accompanied by serious side effects. Therefore, new drugs with less toxicity and greater effectiveness need to be developed. The ginsenoside 20(R)-25-methoxyl-dammarane-3β,12β,20-triol (AD-1), purified from Panax ginseng berry, exhibits potent anti-inflammatory and anti-cancer activities. However, the pharmacological mechanism of AD-1 in RA remains unclear. This study explored the potential anti-RA effects of AD-1 using an integrative strategy that combined network pharmacology, molecular docking, molecular dynamics simulation, and in vitro pharmacological validation. Enrichment analyses of KEGG and GO terms based on network pharmacology pointed to the PI3K/Akt signaling axis as a key regulatory pathway modulated by AD-1. Molecular docking and dynamics simulations revealed that AD-1 may have a close interaction with PIK3R1 and AKT1, demonstrating a stabilizing effect. Then, after experimental verification using human rheumatoid arthritis fibroblasts (MH7A), it was found that AD-1 suppressed cell proliferation, migration, and invasion and promoted apoptosis. Subsequent analysis of the RABC databases revealed that PIK3R1 and AKT1 were upregulated in RA, while AD-1 reduces phosphorylation of PI3K and Akt. In conclusion, these findings indicate that AD-1 exerts its anti-RA action, at least in part, through modulation of the PI3K/Akt signaling pathway and induction of apoptosis in synovial cells. This study provides a basis and new strategies for the role of ginsenosides in the treatment of RA. Full article
(This article belongs to the Special Issue Study on Immune Activity of Natural Products)
Show Figures

Graphical abstract

19 pages, 10224 KB  
Article
Aggregation Characteristics of Tau Phosphorylated by Various Kinases as Observed by Quantum Dot Fluorescence Imaging
by Eisuke Ishibashi, Koki Araya, Kota Nakamura, Keiya Shimamori, Koji Uwai, Masahiro Kuragano and Kiyotaka Tokuraku
Int. J. Mol. Sci. 2025, 26(20), 10122; https://doi.org/10.3390/ijms262010122 - 17 Oct 2025
Viewed by 763
Abstract
This study focused on the abnormal phosphorylation of tau and its aggregation process, characteristic of Alzheimer’s disease, and aimed to compare the morphology and formation process of phosphorylated tau aggregates produced by four kinases: Cdk5/p25, GSK3β, MARK4, and p38α. [...] Read more.
This study focused on the abnormal phosphorylation of tau and its aggregation process, characteristic of Alzheimer’s disease, and aimed to compare the morphology and formation process of phosphorylated tau aggregates produced by four kinases: Cdk5/p25, GSK3β, MARK4, and p38α. Using quantum dots for 2D and 3D structural analysis, tau aggregates were confirmed in non-phosphorylated tau (non p-tau), as well as tau phosphorylated by GSK3β and MARK4. Aggregation initiation times were observed around 72 h for non-p-tau, and around 96 h for GSK3β and MARK4 phosphorylated tau. The thickness of non-p-tau aggregates was approximately 11 μm, while GSK3β aggregates were significantly thicker (13 μm) and exhibited increased density. TEM analysis suggested that tau forming wavy filaments was less prone to forming large aggregates. ThT assays and CD spectra showed an increased β-sheet structure for all kinases. Non-p-tau and GSK3β exhibited an increased right-twisted β-sheet structure, while Cdk5/p25, MARK4, and p38α showed an increased left-twisted β-sheet structure. The direct correlation between kinase activity and tau aggregate morphology revealed in this study provides a potential mechanistic basis for understanding disease heterogeneity and establishing novel therapeutic targets for AD specifically or for other neurodegenerative diseases as well. Full article
(This article belongs to the Special Issue Quantum Dots for Biomedical Applications)
Show Figures

Figure 1

Back to TopTop