LRPPRC-Driven Oxidative Phosphorylation Is Associated with Elesclomol-Induced Cuproptosis in Ovarian Cancer
Abstract
1. Introduction
2. Results
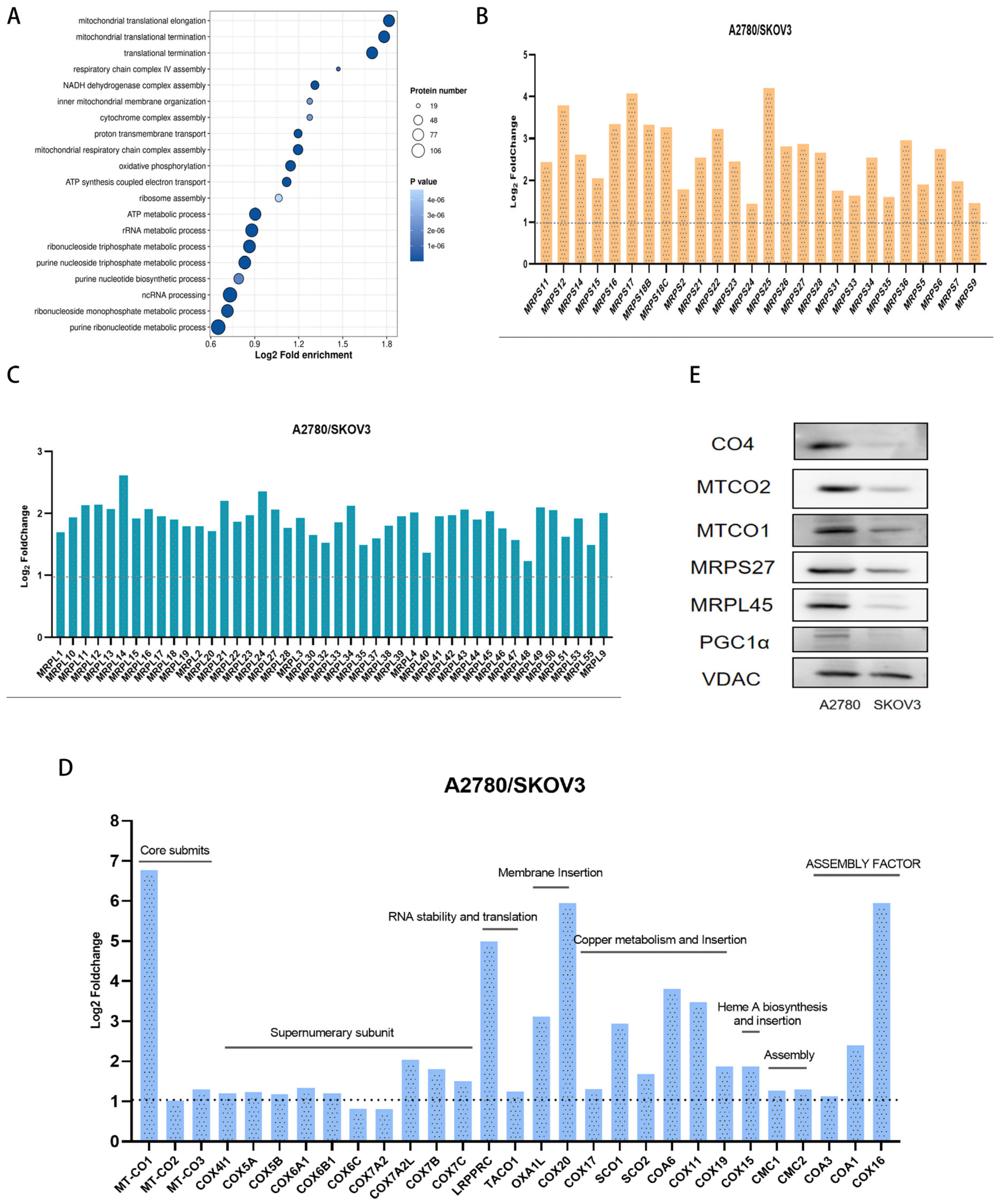
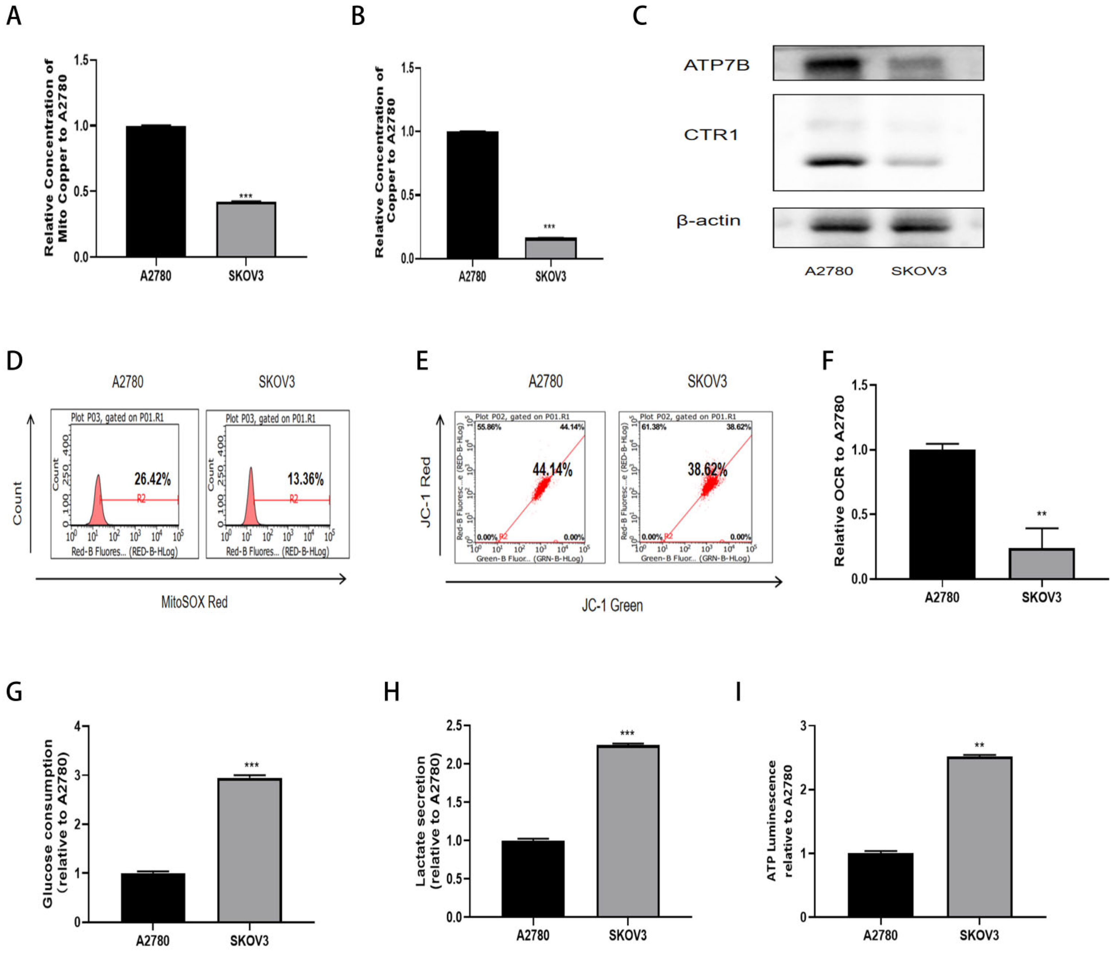
2.1. Sensitivity to Cuproptosis in Ovarian Cancer Cells Is Associated with Mitochondrial Function
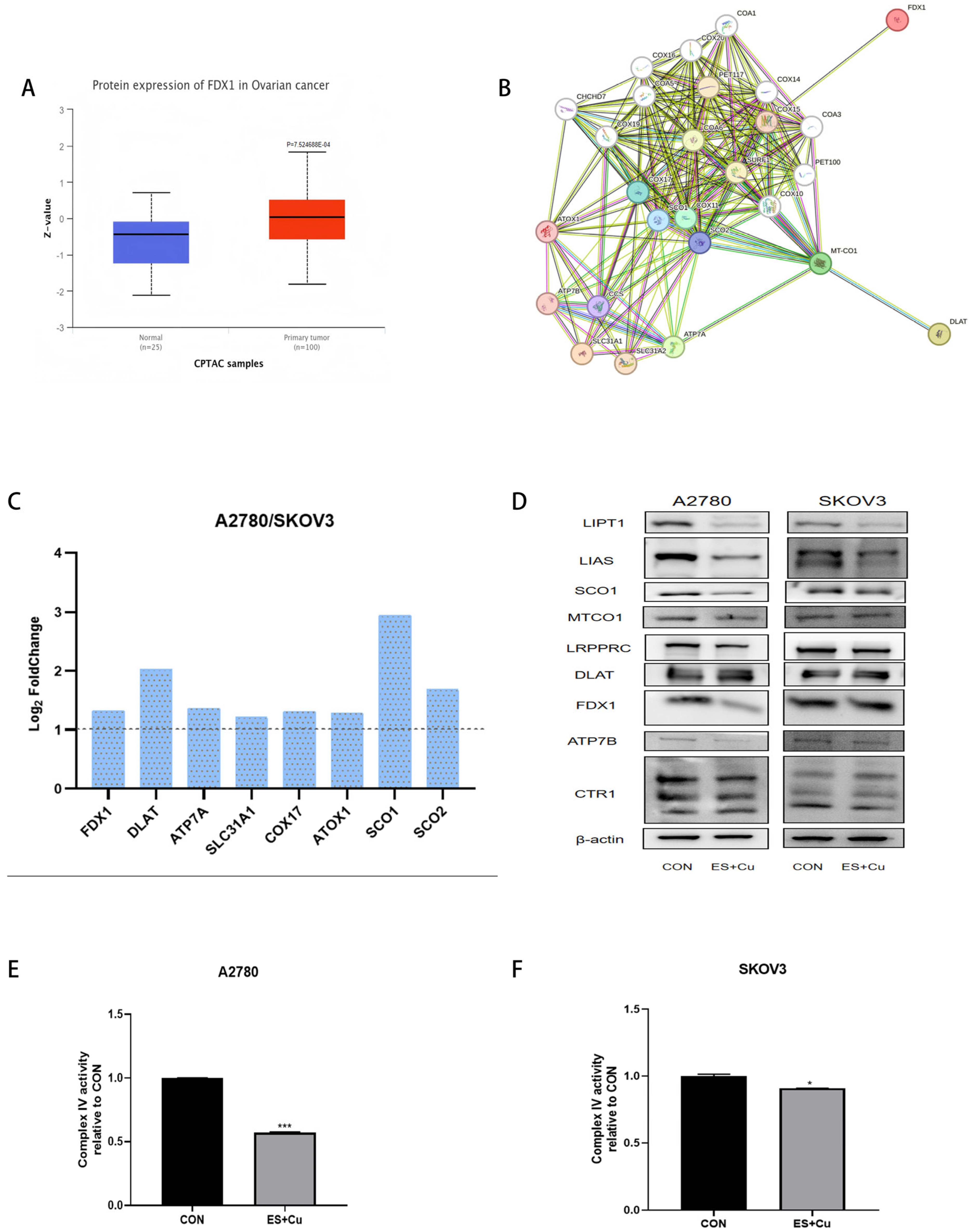
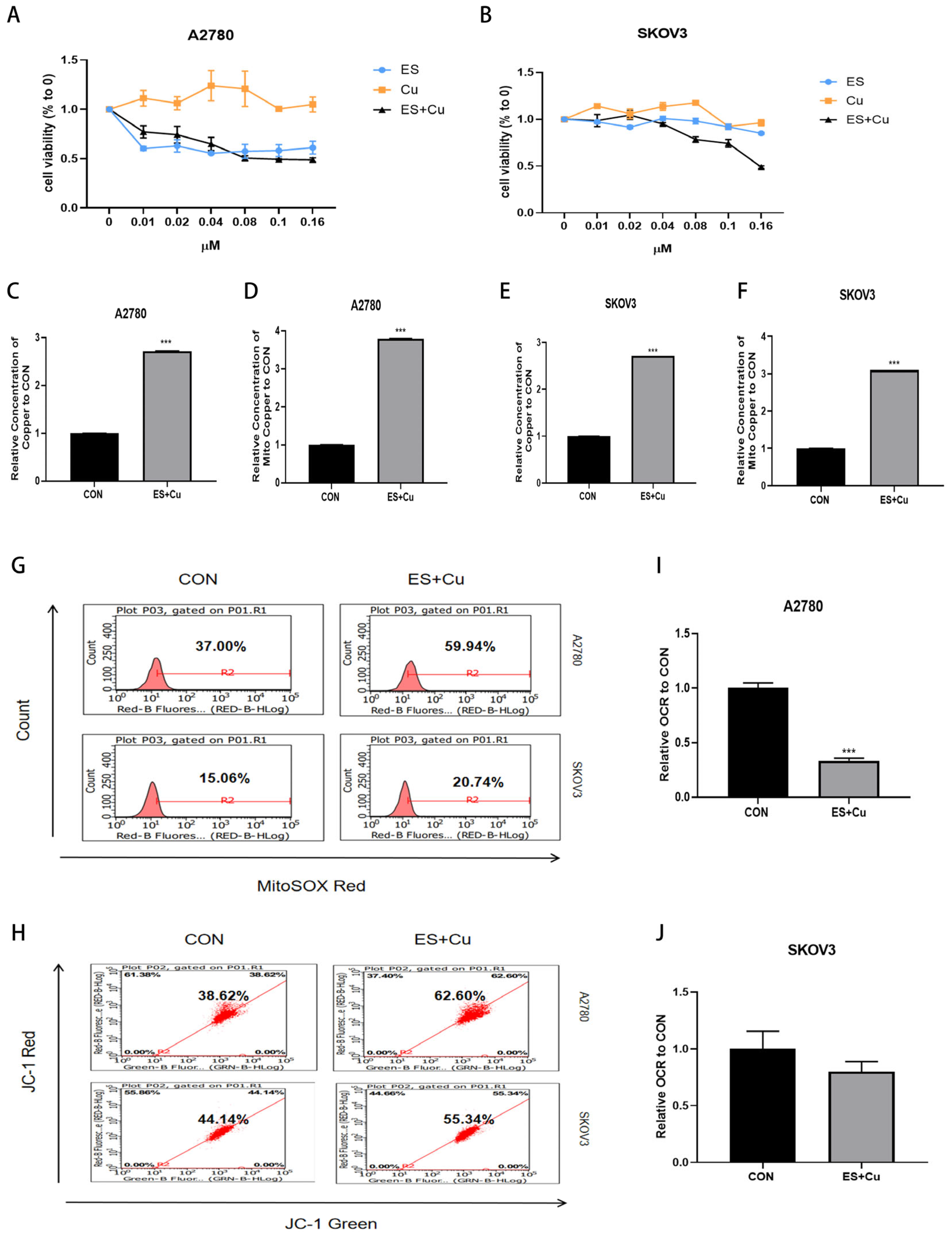
2.2. Elesclomol Promotes Ovarian Cancer Cuproptosis by Reducing the Activity of Complex IV
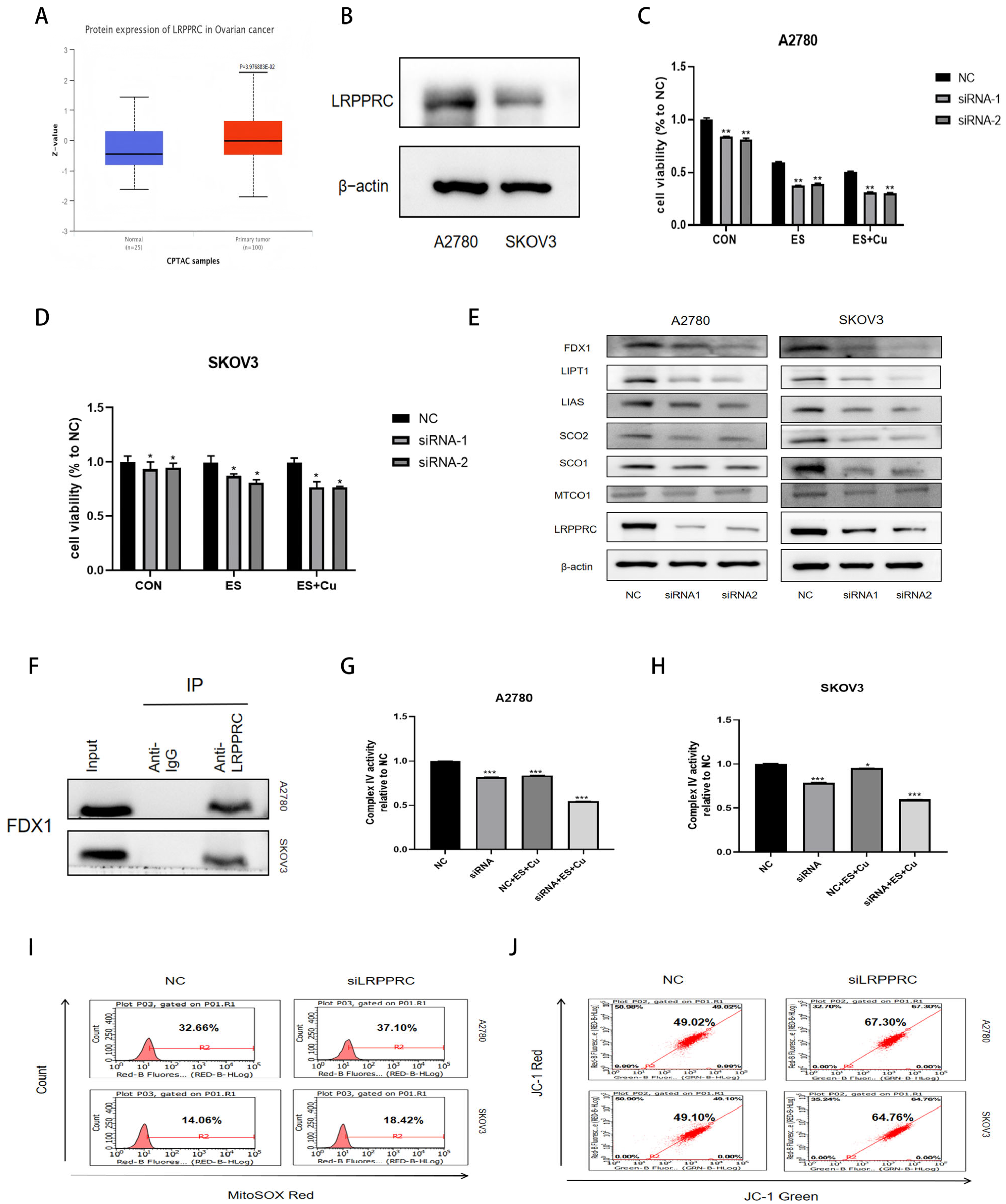
2.3. Mechanism by Which LRPPRC Affects Elesclomol Sensitivity Through Complex IV
3. Discussion
4. Materials and Methods
4.1. Cell Lines and Cell Culture
4.2. Reagents and Antibodies
4.3. Cell Viability Assay
4.4. Flow Cytometry Analysis
4.5. Gene Knockdown
4.6. Cell Fractionation
4.7. Mitochondria Isolation
4.8. Differentially Expressed Mitochondrial Protein and Its Functional Enrichment Analyses
4.9. Western Blotting
4.10. Complex IV Activity Assay
4.11. Immunoprecipitation (IP)
4.12. Statistical Analysis
Author Contributions
Funding
Institutional Review Board Statement
Informed Consent Statement
Data Availability Statement
Conflicts of Interest
References
- Emmings, E.; Mullany, S.; Chang, Z.; Landen, C.N., Jr.; Linder, S.; Bazzaro, M. Targeting Mitochondria for Treatment of Chemoresistant Ovarian Cancer. Int. J. Mol. Sci. 2019, 20, 229. [Google Scholar] [CrossRef] [PubMed]
- Zhou, Q.Y.; Ren, C.; Li, J.Y.; Wang, L.; Duan, Y.; Yao, R.Q.; Tian, Y.P.; Yao, Y.M. The crosstalk between mitochondrial quality control and metal-dependent cell death. Cell Death Dis. 2024, 15, 299. [Google Scholar] [CrossRef] [PubMed]
- Ma, J.; Dong, D.; Qi, H.; Li, J.; Yu, H.; Hu, X.; Sun, L.; Shen, L. LARP1, an RNA-binding protein, participates in ovarian cancer cell survival by regulating mitochondrial oxidative phosphorylation in response to the influence of the PI3K/mTOR pathway. Biochim. Biophys. Acta Mol. Basis Dis. 2024, 1870, 167453. [Google Scholar] [CrossRef]
- Nayak, A.P.; Kapur, A.; Barroilhet, L.; Patankar, M.S. Oxidative Phosphorylation: A Target for Novel Therapeutic Strategies Against Ovarian Cancer. Cancers 2018, 10, 337. [Google Scholar] [CrossRef]
- Sriramkumar, S.; Sood, R.; Huntington, T.D.; Ghobashi, A.H.; Vuong, T.T.; Metcalfe, T.X.; Wang, W.; Nephew, K.P.; O’Hagan, H.M. Platinum-induced mitochondrial OXPHOS contributes to cancer stem cell enrichment in ovarian cancer. J. Transl. Med. 2022, 20, 246. [Google Scholar] [CrossRef]
- Kirshner, J.R.; He, S.; Balasubramanyam, V.; Kepros, J.; Yang, C.Y.; Zhang, M.; Du, Z.; Barsoum, J.; Bertin, J. Elesclomol induces cancer cell apoptosis through oxidative stress. Mol. Cancer Ther. 2008, 7, 2319–2327. [Google Scholar] [CrossRef]
- Hasinoff, B.B.; Wu, X.; Yadav, A.A.; Patel, D.; Zhang, H.; Wang, D.S.; Chen, Z.S.; Yalowich, J.C. Cellular mechanisms of the cytotoxicity of the anticancer drug elesclomol and its complex with Cu(II). Biochem. Pharmacol. 2015, 93, 266–276. [Google Scholar] [CrossRef] [PubMed]
- Zheng, P.; Zhou, C.; Lu, L.; Liu, B.; Ding, Y. Elesclomol: A copper ionophore targeting mitochondrial metabolism for cancer therapy. J. Exp. Clin. Cancer Res. 2022, 41, 271. [Google Scholar] [CrossRef]
- Xie, J.; Yang, Y.; Gao, Y.; He, J. Cuproptosis: Mechanisms and links with cancers. Mol. Cancer 2023, 22, 46. [Google Scholar] [CrossRef]
- Zulkifli, M.; Spelbring, A.N.; Zhang, Y.; Soma, S.; Chen, S.; Li, L.; Le, T.; Shanbhag, V.; Petris, M.J.; Chen, T.Y.; et al. FDX1-dependent and independent mechanisms of elesclomol-mediated intracellular copper delivery. Proc. Natl. Acad. Sci. USA 2023, 120, e2216722120. [Google Scholar] [CrossRef]
- Tsvetkov, P.; Coy, S.; Petrova, B.; Dreishpoon, M.; Verma, A.; Abdusamad, M.; Rossen, J.; Joesch-Cohen, L.; Humeidi, R.; Spangler, R.D.; et al. Copper induces cell death by targeting lipoylated TCA cycle proteins. Science 2022, 375, 1254–1261, Erratum in Science 2022, 376, eabq4855. [Google Scholar] [CrossRef]
- Kadenbach, B. Complex IV—The regulatory center of mitochondrial oxidative phosphorylation. Mitochondrion 2021, 58, 296–302. [Google Scholar] [CrossRef]
- Rouhier, N. Ferredoxins at the crossroads. Nat. Chem. Biol. 2023, 19, 129–130. [Google Scholar] [CrossRef]
- Timón-Gómez, A.; Nývltová, E.; Abriata, L.A.; Vila, A.J.; Hosler, J.; Barrientos, A. Mitochondrial cytochrome c oxidase biogenesis: Recent developments. Semin. Cell Dev. Biol. 2018, 76, 163–178. [Google Scholar] [CrossRef]
- Kadenbach, B. Regulation of cytochrome c oxidase contributes to health and optimal life. World J. Biol. Chem. 2020, 11, 52–61. [Google Scholar] [CrossRef]
- Zulkifli, M.; Okonkwo, A.U.; Gohil, V.M. FDX1 Is Required for the Biogenesis of Mitochondrial Cytochrome c Oxidase in Mammalian Cells. J. Mol. Biol. 2023, 435, 168317. [Google Scholar] [CrossRef] [PubMed]
- Sun, Y.; Chen, X.; Shi, Y.; Teng, F.; Dai, C.; Ge, L.; Xu, J.; Jia, X. hsa_circ_0020093 suppresses ovarian cancer progression by modulating LRPPRC activity and miR-107/LATS2 signaling. Biol. Direct 2024, 19, 69. [Google Scholar] [CrossRef] [PubMed]
- Li, D.; Wang, M. An LRPPRC-HAPSTR1-PSMD14 interaction regulates tumor progression in ovarian cancer. Aging 2024, 16, 6773–6795. [Google Scholar] [CrossRef] [PubMed]
- Zhao, Z.; Xu, H.; Wei, Y.; Sun, L.; Song, Y. Deubiquitylase PSMD14 inhibits autophagy to promote ovarian cancer progression via stabilization of LRPPRC. Biochim. Biophys. Acta Mol. Basis Dis. 2023, 1869, 166594. [Google Scholar] [CrossRef]
- Rubalcava-Gracia, D.; Bubb, K.; Levander, F.; Burr, S.P.; August, A.V.; Chinnery, P.F.; Koolmeister, C.; Larsson, N.G. LRPPRC and SLIRP synergize to maintain sufficient and orderly mammalian mitochondrial translation. Nucleic Acids Res. 2024, 52, 11266–11282. [Google Scholar] [CrossRef]
- Xue, Q.; Wang, W.; Liu, J.; Wang, D.; Zhang, T.; Shen, T.; Liu, X.; Wang, X.; Shao, X.; Zhou, W.; et al. LRPPRC confers enhanced oxidative phosphorylation metabolism in triple-negative breast cancer and represents a therapeutic target. J. Transl. Med. 2025, 23, 372. [Google Scholar] [CrossRef]
- Jiang, R.; Chen, Z.; Ni, M.; Li, X.; Ying, H.; Fen, J.; Wan, D.; Peng, C.; Zhou, W.; Gu, L. A traditional gynecological medicine inhibits ovarian cancer progression and eliminates cancer stem cells via the LRPPRC-OXPHOS axis. J. Transl. Med. 2023, 21, 504. [Google Scholar] [CrossRef]
- Wang, L.; Zhou, W.; Wang, W.; Liang, Y.; Xue, Q.; Zhang, Z.; Yuan, J.; Fang, X. Demethylzeylasteral inhibits oxidative phosphorylation complex biogenesis by targeting LRPPRC in lung cancer. J. Cancer 2025, 16, 227–240. [Google Scholar] [CrossRef] [PubMed]
- Ge, Y.; Janson, V.; Liu, H. Comprehensive review on leucine-rich pentatricopeptide repeat-containing protein (LRPPRC, PPR protein): A burgeoning target for cancer therapy. Int. J. Biol. Macromol. 2024, 282, 136820. [Google Scholar] [CrossRef]
- Mourier, A.; Ruzzenente, B.; Brandt, T.; Kühlbrandt, W.; Larsson, N.G. Loss of LRPPRC causes ATP synthase deficiency. Hum. Mol. Genet. 2014, 23, 2580–2592. [Google Scholar] [CrossRef] [PubMed]
- Shen, L.; Zhan, X. Mitochondrial Dysfunction Pathway Alterations Offer Potential Biomarkers and Therapeutic Targets for Ovarian Cancer. Oxidative Med. Cell. Longev. 2022, 2022, 5634724. [Google Scholar] [CrossRef] [PubMed]
- Glover, H.L.; Schreiner, A.; Dewson, G.; Tait, S.W.G. Mitochondria and cell death. Nat. Cell Biol. 2024, 26, 1434–1446. [Google Scholar] [CrossRef]
- Liu, Y.; Liu, X.; Wang, H.; Ding, P.; Wang, C. Agrimonolide inhibits cancer progression and induces ferroptosis and apoptosis by targeting SCD1 in ovarian cancer cells. Phytomedicine 2022, 101, 154102. [Google Scholar] [CrossRef]
- Yang, D.; Liu, X.; Yang, Y.; Long, Y.; Nan, D.; Shi, B.; Wang, J.; Yang, M.; Cong, H.; Xing, L.; et al. Pharmacological USP2 targeting suppresses ovarian cancer growth by potentiating apoptosis and ferroptosis. Arch. Biochem. Biophys. 2024, 762, 110193. [Google Scholar] [CrossRef]
- Zhou, J.; Wang, Y.; Fu, Y.; Lin, Z.; Lin, H.; Lv, G.; Kong, N.; Xin, G.; Zhou, F.; Qiu, Z.; et al. Chelerythrine induces apoptosis and ferroptosis through Nrf2 in ovarian cancer cells. Cell. Mol. Biol. 2024, 70, 174–181. [Google Scholar] [CrossRef]
- Wang, Y.; Chen, Y.; Zhang, J.; Yang, Y.; Fleishman, J.S.; Wang, Y.; Wang, J.; Chen, J.; Li, Y.; Wang, H. Cuproptosis: A novel therapeutic target for overcoming cancer drug resistance. Drug Resist. Updates 2024, 72, 101018. [Google Scholar] [CrossRef]
- Zou, Q.; Chen, Y.; Liu, D.; Du, Q.; Zhang, C.; Mai, Q.; Wang, X.; Lin, X.; Chen, Q.; Wei, M.; et al. Cuproptosis inhibits tumor progression and enhances cisplatin toxicity in ovarian cancer. FASEB J. 2025, 39, e70484. [Google Scholar] [CrossRef]
- Tsvetkov, P.; Detappe, A.; Cai, K.; Keys, H.R.; Brune, Z.; Ying, W.; Thiru, P.; Reidy, M.; Kugener, G.; Rossen, J.; et al. Author Correction: Mitochondrial metabolism promotes adaptation to proteotoxic stress. Nat. Chem. Biol. 2019, 15, 757. [Google Scholar] [CrossRef]
- Schulz, V.; Basu, S.; Freibert, S.A.; Webert, H.; Boss, L.; Mühlenhoff, U.; Pierrel, F.; Essen, L.O.; Warui, D.M.; Booker, S.J.; et al. Functional spectrum and specificity of mitochondrial ferredoxins FDX1 and FDX2. Nat. Chem. Biol. 2023, 19, 206–217. [Google Scholar] [CrossRef]
- Dreishpoon, M.B.; Bick, N.R.; Petrova, B.; Warui, D.M.; Cameron, A.; Booker, S.J.; Kanarek, N.; Golub, T.R.; Tsvetkov, P. FDX1 regulates cellular protein lipoylation through direct binding to LIAS. J. Biol. Chem. 2023, 299, 105046. [Google Scholar] [CrossRef]
- Xue, Q.; Kang, R.; Klionsky, D.J.; Tang, D.; Liu, J.; Chen, X. Copper metabolism in cell death and autophagy. Autophagy 2023, 19, 2175–2195. [Google Scholar] [CrossRef]
- Bustos, R.I.; Jensen, E.L.; Ruiz, L.M.; Rivera, S.; Ruiz, S.; Simon, F.; Riedel, C.; Ferrick, D.; Elorza, A.A. Copper deficiency alters cell bioenergetics and induces mitochondrial fusion through up-regulation of MFN2 and OPA1 in erythropoietic cells. Biochem. Biophys. Res. Commun. 2013, 437, 426–432. [Google Scholar] [CrossRef] [PubMed]
- Ruiz, L.M.; Jensen, E.L.; Rossel, Y.; Puas, G.I.; Gonzalez-Ibanez, A.M.; Bustos, R.I.; Ferrick, D.A.; Elorza, A.A. Non-cytotoxic copper overload boosts mitochondrial energy metabolism to modulate cell proliferation and differentiation in the human erythroleukemic cell line K562. Mitochondrion 2016, 29, 18–30. [Google Scholar] [CrossRef] [PubMed]
- Lightowlers, R.N.; Chrzanowska-Lightowlers, Z.M. PPR (pentatricopeptide repeat) proteins in mammals: Important aids to mitochondrial gene expression. Biochem. J. 2008, 416, e5–e6. [Google Scholar] [CrossRef] [PubMed]
- Yu, Y.; Deng, H.; Wang, W.; Xiao, S.; Zheng, R.; Lv, L.; Wang, H.; Chen, J.; Zhang, B. LRPPRC promotes glycolysis by stabilising LDHA mRNA and its knockdown plus glutamine inhibitor induces synthetic lethality via m(6) A modification in triple-negative breast cancer. Clin. Transl. Med. 2024, 14, e1583. [Google Scholar] [CrossRef]
- Zhou, W.; Wang, W.; Liang, Y.; Jiang, R.; Qiu, F.; Shao, X.; Liu, Y.; Fang, L.; Ni, M.; Yu, C.; et al. The RNA-binding protein LRPPRC promotes resistance to CDK4/6 inhibition in lung cancer. Nat. Commun. 2023, 14, 4212. [Google Scholar] [CrossRef]
- Li, X.; Lv, L.; Zheng, J.; Zhou, J.; Liu, B.; Chen, H.; Liang, C.; Wang, R.; Su, L.; Li, X.; et al. The significance of LRPPRC overexpression in gastric cancer. Med. Oncol. 2014, 31, 818. [Google Scholar] [CrossRef] [PubMed]
- Köhler, F.; Müller-Rischart, A.K.; Conradt, B.; Rolland, S.G. The loss of LRPPRC function induces the mitochondrial unfolded protein response. Aging 2015, 7, 701–717. [Google Scholar] [CrossRef] [PubMed]
- Inigo, J.R.; Kumar, R.; Chandra, D. Targeting the mitochondrial unfolded protein response in cancer: Opportunities and challenges. Trends Cancer 2021, 7, 1050–1053. [Google Scholar] [CrossRef] [PubMed]





Disclaimer/Publisher’s Note: The statements, opinions and data contained in all publications are solely those of the individual author(s) and contributor(s) and not of MDPI and/or the editor(s). MDPI and/or the editor(s) disclaim responsibility for any injury to people or property resulting from any ideas, methods, instructions or products referred to in the content. |
© 2025 by the authors. Licensee MDPI, Basel, Switzerland. This article is an open access article distributed under the terms and conditions of the Creative Commons Attribution (CC BY) license.
Share and Cite
Wu, Y.; Zhang, W.; Jiang, S.; Liu, S.; Su, J.; Sun, L. LRPPRC-Driven Oxidative Phosphorylation Is Associated with Elesclomol-Induced Cuproptosis in Ovarian Cancer. Int. J. Mol. Sci. 2026, 27, 451. https://doi.org/10.3390/ijms27010451
Wu Y, Zhang W, Jiang S, Liu S, Su J, Sun L. LRPPRC-Driven Oxidative Phosphorylation Is Associated with Elesclomol-Induced Cuproptosis in Ovarian Cancer. International Journal of Molecular Sciences. 2026; 27(1):451. https://doi.org/10.3390/ijms27010451
Chicago/Turabian StyleWu, Ying, Wenda Zhang, Shanshan Jiang, Sailong Liu, Jing Su, and Liankun Sun. 2026. "LRPPRC-Driven Oxidative Phosphorylation Is Associated with Elesclomol-Induced Cuproptosis in Ovarian Cancer" International Journal of Molecular Sciences 27, no. 1: 451. https://doi.org/10.3390/ijms27010451
APA StyleWu, Y., Zhang, W., Jiang, S., Liu, S., Su, J., & Sun, L. (2026). LRPPRC-Driven Oxidative Phosphorylation Is Associated with Elesclomol-Induced Cuproptosis in Ovarian Cancer. International Journal of Molecular Sciences, 27(1), 451. https://doi.org/10.3390/ijms27010451

