Effects of Solid-State Fermentation with Compound Bacterial Inoculant on the Nutritional Quality, Microbial Community Structure, and Metabolic Profile of Ziziphus mauritiana Straw
Abstract
1. Introduction
2. Materials and Methods
2.1. Reagents and Materials
2.2. Preparation of Fermented Green Jujube Straw
2.3. Determination of Crude Protein and Fiber Fractions
2.4. Microbial DNA Extraction and Metagenomic Sequencing
2.5. Sequence Data Processing, Assembly, and Gene Prediction
2.6. Taxonomic and Functional Annotation
2.7. Sample Preparation and Metabolite Extraction
2.8. Liquid Chromatography-Tandem Mass Spectrometry (LC-MS/MS) Analysis
2.9. Statistical Analysis
3. Results
3.1. Chemical Composition and Nutritional Quality During Solid-State Fermentation of Green Jujube Straw
3.2. Overview of Metagenomic Data
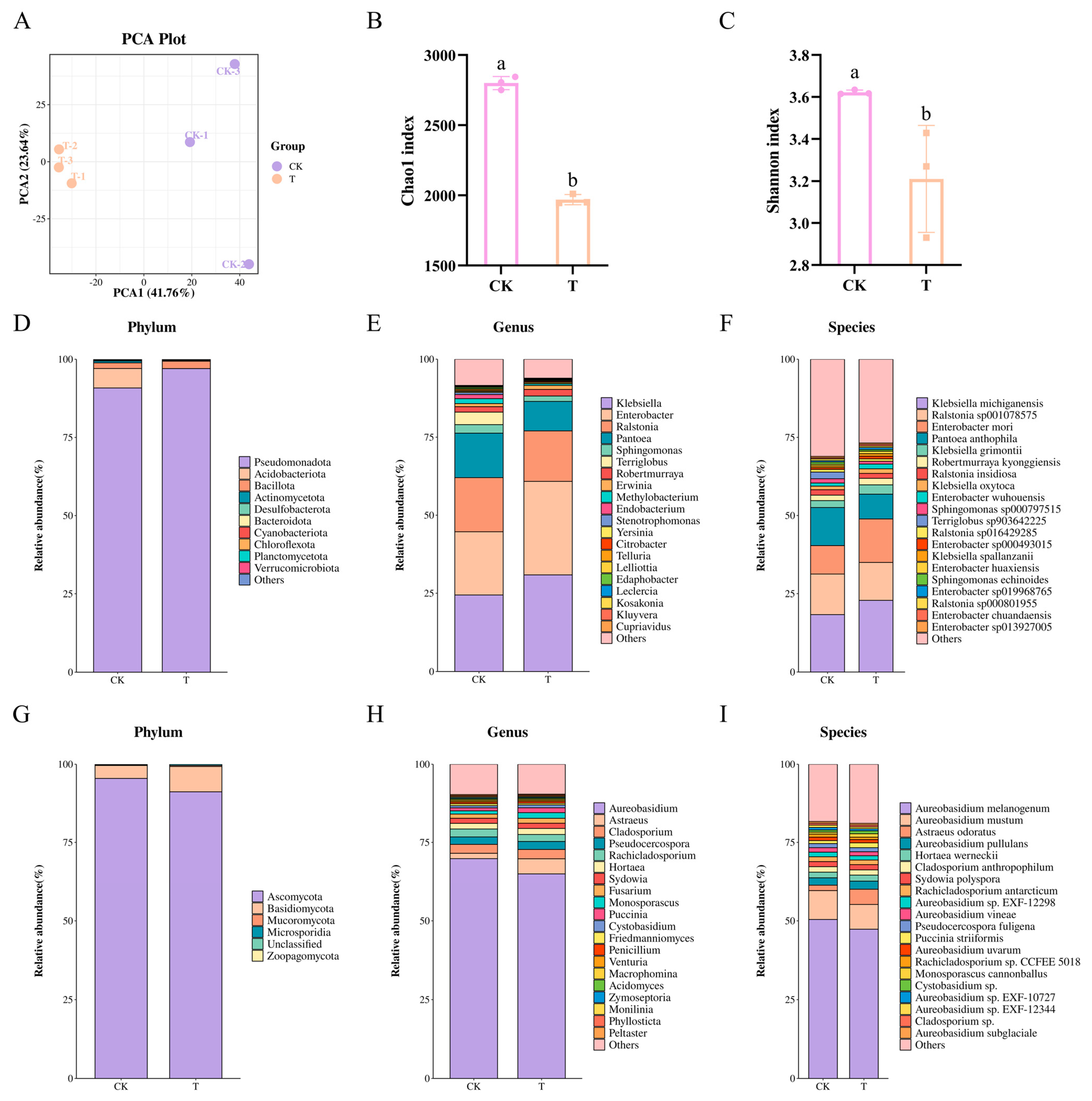
3.3. Taxonomic Annotation
3.4. Functional Annotation
3.4.1. Carbohydrate-Active Enzymes (CAZy)
3.4.2. Clusters of Orthologous Groups (COG)
3.4.3. KEGG Pathway Analysis
3.4.4. Antibiotic Resistance Genes (ARGs)
3.4.5. Virulence Factors (VFs)
3.5. Changes in Metabolites During Microbial Fermentation of Green Jujube Straw
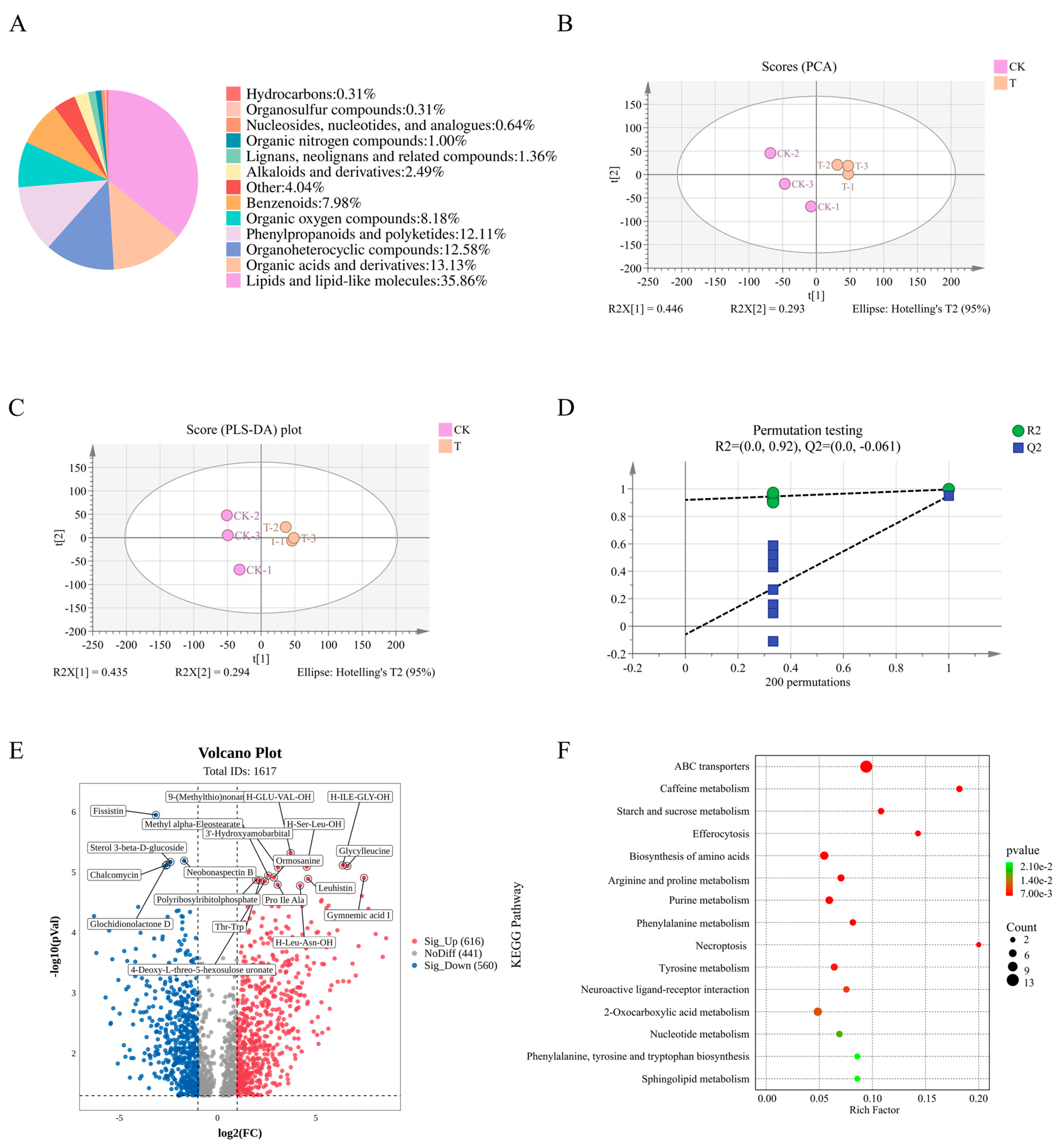
3.5.1. Overall Metabolic Composition and Profiling
3.5.2. Multivariate Statistical Analysis and Differential Metabolite Identification
3.5.3. KEGG Pathway Enrichment Analysis
3.5.4. Alterations in Lipid and Lipid-like Molecules
3.5.5. Changes in Organic Acids and Derivatives
3.5.6. Modifications in Phenylpropanoids, Polyketides, Alkaloids, and Lignans
3.6. Correlation Network Between Microbial Communities and Metabolites
4. Discussion
5. Conclusions
Supplementary Materials
Author Contributions
Funding
Institutional Review Board Statement
Informed Consent Statement
Data Availability Statement
Acknowledgments
Conflicts of Interest
References
- Guo, M.; Bi, G.; Wang, H.; Ren, H.; Chen, J.; Lian, Q.; Wang, X.; Fang, W.; Zhang, J.; Dong, Z.; et al. Genomes of Autotetraploid Wild and Cultivated Ziziphus mauritiana Reveal Polyploid Evolution and Crop Domestication. Plant Physiol. 2024, 196, 2701–2720. [Google Scholar] [CrossRef] [PubMed]
- O’Brien, C.J.; Campbell, S.; Young, A.; Vogler, W.; Galea, V.J. Chinee Apple (Ziziphus mauritiana): A Comprehensive Review of Its Weediness, Ecological Impacts and Management Approaches. Plants 2023, 12, 3213. [Google Scholar] [CrossRef] [PubMed]
- Noor, N.A.M.; Islam, M.; Hamid, N.; Raseetha, S. Phytochemical Composition of Jackfruit (Artocarpus heterophyllus) and Indian Jujube (Ziziphus mauritiana) Leaves Extracted Using Different Ethanol Concentrations. J. Sustain. Sci. Manag. 2024, 19, 146–162. [Google Scholar] [CrossRef]
- Nilofar; Sinan, K.I.; Dall’Acqua, S.; Sut, S.; Uba, A.I.; Etienne, O.K.; Ferrante, C.; Ahmad, J.; Zengin, G. Ziziphus mauritiana Lam. Bark and Leaves: Extraction, Phytochemical Composition, In Vitro Bioassays and In Silico Studies. Plants 2024, 13, 2195. [Google Scholar] [CrossRef]
- Ramar, M.K.; Henry, L.J.K.; Ramachandran, S.; Chidambaram, K.; Kandasamy, R. Ziziphus mauritiana Lam Attenuates Inflammation via Downregulating NFκB Pathway in LPS-Stimulated RAW 264.7 Macrophages & OVA-Induced Airway Inflammation in Mice Models. J. Ethnopharmacol. 2022, 295, 115445. [Google Scholar] [CrossRef] [PubMed]
- Yasmeen, R.; Ahmad, F. Microbial Fermented Agricultural Waste-Based Broiler Feed: A Sustainable Alternative to Conventional Feed. World’s Poult. Sci. J. 2024, 81, 271–287. [Google Scholar] [CrossRef]
- Chang, Y.; Omer, S.H.S.; Li, G.; Lian, H.; Liu, Y. Research Advance on Application of Microbial Fermented Fodder in Broilers Production: A Short Review. Open J. Anim. Sci. 2022, 12, 200–209. [Google Scholar] [CrossRef]
- Ye, M.; Sun, L.; Yang, R.; Wang, Z.; Qi, K. The Optimization of Fermentation Conditions for Producing Cellulase of Bacillus amyloliquefaciens and Its Application to Goose Feed. R. Soc. Open Sci. 2017, 4, 171012. [Google Scholar] [CrossRef]
- Yu, D.Y.; Oh, S.H.; Kim, I.S.; Kim, G.I.; Kim, J.A.; Moon, Y.S.; Jang, J.C.; Lee, S.S.; Jung, J.H.; Park, J.; et al. Intestinal Microbial Composition Changes Induced by Lactobacillus plantarum GBL 16, 17 Fermented Feed and Intestinal Immune Homeostasis Regulation in Pigs. J. Anim. Sci. Technol. 2022, 64, 1184–1198. [Google Scholar] [CrossRef]
- Getachew, M.; Amare, T.; Yimer, E. Determination of Brewery Yeast-Treated Crop Residues as Animal Feed Resource. Online J. Anim. Feed Res. 2025, 15, 159–167. [Google Scholar] [CrossRef]
- da Silva, É.B.; Costa, D.M.; Santos, E.M.; Moyer, K.; Hellings, E.; Kung, L., Jr. The Effects of Lactobacillus hilgardii 4785 and Lactobacillus buchneri 40788 on the Microbiome, Fermentation, and Aerobic Stability of Corn Silage Ensiled for Various Times. J. Dairy Sci. 2021, 104, 10678–10698. [Google Scholar] [CrossRef] [PubMed]
- Wei, P.; Guan, M.; Liang, X.; Yuan, K.; Chen, N.; Yang, Y.; Gong, P. Growth Performance and Rumen Microbiota of Sheep Respond to Cotton Straw Fermented with Compound Probiotics. Fermentation 2025, 11, 244. [Google Scholar] [CrossRef]
- Olagunju, L.K.; Isikhuemhen, O.S.; Dele, P.A.; Anike, F.N.; Ike, K.A.; Shaw, Y.; Brice, R.M.; Orimaye, O.E.; Wuaku, M.; Essick, B.G.; et al. Effects of the Incubation Period of Pleurotus ostreatuson the Chemical Composition and Nutrient Availability of Solid-State-Fermented Corn Stover. Animals 2023, 13, 2587. [Google Scholar] [CrossRef] [PubMed]
- Zhao, X.; Wang, F.; Fang, Y.; Zhou, D.; Wang, S.; Wu, D.; Wang, L.; Zhong, R. High-Potency White-Rot Fungal Strains and Duration of Fermentation to Optimize Corn Straw as Ruminant Feed. Bioresour. Technol. 2020, 312, 123512. [Google Scholar] [CrossRef]
- Arriola, K.G.; Kim, S.C.; Adesogan, A.T. Effect of Applying Inoculants with Heterolactic or Homolactic and Heterolactic Bacteria on the Fermentation and Quality of Corn Silage. J. Dairy Sci. 2011, 94, 1511–1516. [Google Scholar] [CrossRef]
- Kyawt, Y.Y.; Aung, M.; Xu, Y.; Sun, Z.; Zhou, Y.; Zhu, W.; Padmakumar, V.; Tan, Z.; Cheng, Y. Dynamic Changes of Rumen Microbiota and Serum Metabolome Revealed Increases in Meat Quality and Growth Performances of Sheep Fed Bio-Fermented Rice Straw. J. Anim. Sci. Biotechnol. 2024, 15, 34. [Google Scholar] [CrossRef]
- Hu, Y.; He, Y.; Gao, S.; Liao, Z.; Lai, T.; Zhou, H.; Chen, Q.; Li, L.; Gao, H.; Lu, W. The Effect of a Diet Based on Rice Straw Co-Fermented with Probiotics and Enzymes versus a Fresh Corn Stover-Based Diet on the Rumen Bacterial Community and Metabolites of Beef Cattle. Sci. Rep. 2020, 10, 10721. [Google Scholar] [CrossRef]
- Zhao, C.; Kang, Y.; Cao, F.; Chen, J.; Zheng, H.; Wang, W.; Huang, M. Multi-Omics Insights into Variety-Driven Differences in Rice Straw Feed Utilization: An In Vitro Fermentation Study. Fermentation 2024, 10, 567. [Google Scholar] [CrossRef]
- Lv, L.; Xiong, F.; Pei, S.; He, S.; Li, B.; Wu, L.; Cao, Z.; Li, S.; Yang, H. Synergistic Fermentation of Cottonseed Meal Using Lactobacillus mucosae LLK-XR1 and Acid Protease: Sustainable Production of Cottonseed Peptides and Depletion of Free Gossypol. Food Chem. 2025, 493, 145848. [Google Scholar] [CrossRef]
- Pu, J.; Huhe, T.; Ding, X.; Yuan, R.; Zhang, S.; Ren, J.; Niu, D. Co-Production of Polysaccharides and Platform Sugars from Wheat Straw Fermented with Irpex lacteus. Sustainability 2025, 17, 4581. [Google Scholar] [CrossRef]
- Sun, Y.; Liu, M.; Bai, B.; Liu, Y.; Sheng, P.; An, J.; Bao, R.; Liu, T.; Shi, K. Effect of Enzyme Preparation and Extrusion Puffing Treatment on Sorghum Straw Silage Fermentation. Sci. Rep. 2024, 14, 25237. [Google Scholar] [CrossRef] [PubMed]
- He, Y.; Wang, S.; Mi, Y.; Liu, M.; Ren, H.; Guo, Z.; Chen, Z.; Cai, Y.; Xu, J.; Liu, D.; et al. Adaptive Laboratory Evolution of a Microbial Consortium Enhancing Non-Protein Nitrogen Assimilation for Feed Protein Production. Microorganisms 2025, 13, 1416. [Google Scholar] [CrossRef] [PubMed]
- Abdel-Raheem, S.M.; Mohammed, E.S.Y.; Mahmoud, R.E.; El Gamal, M.F.; Nada, H.S.; El-Ghareeb, W.R.; Marzok, M.; Meligy, A.M.A.; Abdulmohsen, M.; Ismail, H.; et al. Double-Fermented Soybean Meal Totally Replaces Soybean Meal in Broiler Rations with Favorable Impact on Performance, Digestibility, Amino Acids Transporters and Meat Nutritional Value. Animals 2023, 13, 1030. [Google Scholar] [CrossRef] [PubMed]
- Li, C.; Li, S.; Zhu, Y.; Chen, S.; Wang, X.; Deng, X.; Liu, G.; Beckers, Y.; Cai, H. Improving the Nutritional Value of Plant Protein Sources as Poultry Feed through Solid-State Fermentation with a Special Focus on Peanut Meal—Advances and Perspectives. Fermentation 2023, 9, 364. [Google Scholar] [CrossRef]
- Li, Z.; He, X.; Tang, Y.; Yi, P.; Yang, Y.; Li, J.; Ling, D.; Chen, B.; Khoo, H.E.; Sun, J. Fermented By-Products of Banana Wine Production Improve Slaughter Performance, Meat Quality, and Flavor Fingerprint of Domestic Chicken. Foods 2024, 13, 3441. [Google Scholar] [CrossRef]
- Lio, E.; Esposito, C.; Paini, J.; Gandolfi, S.; Secundo, F.; Ottolina, G. Valorizing Agro-Industrial By-Products for Sustainable Cultivation of Chlorella sorokiniana: Enhancing Biomass, Lipid Accumulation, Metabolites, and Antimicrobial Potential. Metabolites 2025, 15, 212. [Google Scholar] [CrossRef]
- Pistol, G.C.; Pertea, A.M.; Taranu, I. The Use of Fruit and Vegetable By-Products as Enhancers of Health Status of Piglets after Weaning: The Role of Bioactive Compounds from Apple and Carrot Industrial Wastes. Vet. Sci. 2023, 11, 15. [Google Scholar] [CrossRef]
- Paredes-López, D.M.; Robles-Huaynate, R.A.; Soto-Vásquez, M.R.; Perales-Camacho, R.A.; Morales-Cauti, S.M.; Beteta-Blas, X.; Aldava-Pardave, U. Modulation of Gut Microbiota, and Morphometry, Blood Profiles and Performance of Broiler Chickens Supplemented with Piper aduncum, Morinda citrifolia, and Artocarpus altilis Leaves Ethanolic Extracts. Front. Vet. Sci. 2024, 11, 1286152. [Google Scholar] [CrossRef]
- Costa, M.M.; Alfaia, C.M.; Lopes, P.A.; Pestana, J.M.; Prates, J.A.M. Grape By-Products as Feedstuff for Pig and Poultry Production. Animals 2022, 12, 2239. [Google Scholar] [CrossRef]
- Ibarruri, J.; Cebrián, M.; Hernández, I. Valorisation of Fruit and Vegetable Discards by Fungal Submerged and Solid-State Fermentation for Alternative Feed Ingredients Production. J. Environ. Manag. 2021, 281, 111901. [Google Scholar] [CrossRef]
- Xu, T.; Zhou, X.; Degen, A.; Yin, J.; Zhang, S.; Chen, N. The Inclusion of Jujube By-Products in Animal Feed: A Review. Sustainability 2022, 14, 7882. [Google Scholar] [CrossRef]
- Rizvi, N.B.; Aleem, S.; Khan, M.R.; Ashraf, S.; Busquets, R. Quantitative Estimation of Protein in Sprouts of Vigna radiata (Mung Beans), Lens culinaris (Lentils), and Cicer arietinum (Chickpeas) by Kjeldahl and Lowry Methods. Molecules 2022, 27, 814. [Google Scholar] [CrossRef] [PubMed]
- Koh, Y.; Son, J.; Kim, B.G. Comparison of Neutral Detergent Fiber Analysis Methods for Feed Ingredients, Diets, and Feces of Pigs. J. AOAC Int. 2025, 108, 648–651. [Google Scholar] [CrossRef] [PubMed]
- Li, J.; Ma, D.; Tian, J.; Sun, T.; Meng, Q.; Li, J.; Shan, A. The Responses of Organic Acid Production and Microbial Community to Different Carbon Source Additions during the Anaerobic Fermentation of Chinese Cabbage Waste. Bioresour. Technol. 2023, 371, 128624. [Google Scholar] [CrossRef] [PubMed]
- Xie, Y.; Liu, D.; Liu, Y.; Tang, J.; Zhao, H.; Chen, X.; Tian, G.; Liu, G.; Cai, J.; Jia, G. The Microbiota and Metabolome Dynamics and Their Interactions Modulate Solid-State Fermentation Process and Enhance Clean Recycling of Brewers’ Spent Grain. Front. Microbiol. 2024, 15, 1438878. [Google Scholar] [CrossRef]
- Shang, Z.; Ye, Z.; Li, M.; Ren, H.; Cai, S.; Hu, X.; Yi, J. Dynamics of Microbial Communities, Flavor, and Physicochemical Properties of Pickled Chayote during an Industrial-Scale Natural Fermentation: Correlation between Microorganisms and Metabolites. Food Chem. 2022, 377, 132004. [Google Scholar] [CrossRef]
- Wang, Y.; Zhang, C.; Liu, F.; Jin, Z.; Xia, X. Ecological Succession and Functional Characteristics of Lactic Acid Bacteria in Traditional Fermented Foods. Crit. Rev. Food Sci. Nutr. 2023, 63, 5841–5855. [Google Scholar] [CrossRef]
- Li, Z.; Zhou, H.; Liu, W.; Wu, H.; Li, C.; Lin, F.; Yan, L.; Huang, C. Beneficial Effects of Duck-Derived Lactic Acid Bacteria on Growth Performance and Meat Quality through Modulation of Gut Histomorphology and Intestinal Microflora in Muscovy Ducks. Poult. Sci. 2024, 103, 104195. [Google Scholar] [CrossRef]
- Waghmare, P.; Kshirsagar, S.; Saratale, R.; Govindwar, S.; Saratale, G. Production and Characterization of Cellulolytic Enzymes by Isolated Klebsiella sp. PRW-1 Using Agricultural Waste Biomass. Emir. J. Food Agric. 2014, 26, 44–59. [Google Scholar] [CrossRef]
- Jing, T.Z.; Qi, F.H.; Wang, Z.Y. Most Dominant Roles of Insect Gut Bacteria: Digestion, Detoxification, or Essential Nutrient Provision? Microbiome 2020, 8, 38. [Google Scholar] [CrossRef]
- Hernández-Rosas, F.; Figueroa-Rodríguez, K.A.; García-Pacheco, L.A.; Velasco-Velasco, J.; Sangerman-Jarquín, D.M. Microorganisms and Biological Pest Control: An Analysis Based on a Bibliometric Review. Agronomy 2020, 10, 1808. [Google Scholar] [CrossRef]
- Sahu, T.; Choudhary, R.; Kulkarni, P. Optimization of Cellulase Production by Enterobacter quasihormaechei Using Pressmud Waste as Substrate. Ecol. Environ. Conserv. 2025, 31, S423–S429. [Google Scholar] [CrossRef]
- Chen, G.; Tian, Z.; Yue, Y.; Gao, X.; Chen, H.; Yang, J.; Ma, W.; Zheng, D.; Tan, H.; Zhou, Z. Symbiotic Bacteria Participate in Pectinolytic Metabolism to Enhance Larval Growth in Zeugodacus cucurbitae. Pest Manag. Sci. 2025, 81, 6820–6831. [Google Scholar] [CrossRef] [PubMed]
- Harindintwali, J.D.; Zhou, J.; Habimana, I.; Dong, X.; Sun, C.; Nwamba, M.C.; Yang, W.; Yu, X. Biotechnological Potential of Cellulolytic Nitrogen-Fixing Klebsiella sp. C-3 Isolated from Paddy Soil. Bioresour. Technol. Rep. 2021, 13, 100624. [Google Scholar] [CrossRef]
- Liang, P.; Jiang, J.; Sun, Z.; Li, Y.; Yang, C.; Zhou, Y. Klebsiella michiganensis: A Nitrogen-Fixing Endohyphal Bacterium from Ustilago maydis. AMB Express 2023, 13, 146. [Google Scholar] [CrossRef]
- Xiao, D.; Driller, M.; Dielentheis-Frenken, M.; Haala, F.; Kohl, P.; Stein, K.; Blank, L.M.; Tiso, T. Advances in Aureobasidium Research: Paving the Path to Industrial Utilization. Microb. Biotechnol. 2024, 17, e14535. [Google Scholar] [CrossRef]
- Chen, S.; Zheng, H.; Gao, J.; Song, H.; Bai, W. High-Level Production of Pullulan and Its Biosynthesis Regulation in Aureobasidium pullulans BL06. Front. Bioeng. Biotechnol. 2023, 11, 1131875. [Google Scholar] [CrossRef]
- Anh, D.H.; Dumri, K.; Yen, L.T.H.; Punyodom, W. The Earth-Star Basidiomycetous Mushroom Astraeus odoratus Produces Polyhydroxyalkanoates during Cultivation on Malt Extract. Arch. Microbiol. 2023, 205, 34. [Google Scholar] [CrossRef]
- Isaka, M.; Palasarn, S.; Srikitikulchai, P.; Vichai, V.; Komwijit, S. Astraeusins A–L, Lanostane Triterpenoids from the Edible Mushroom Astraeus odoratus. Tetrahedron 2016, 72, 3288–3295. [Google Scholar] [CrossRef]
- Zhang, T.; Yu, J.; Zhao, Z.; Yang, C.; Chen, X.; Yao, L. Fermentation Quality Improvement of Cigar Wrapper Inoculated with Exogenous Strain Staphylococcus capitis S1. Sci. Rep. 2025, 15, 29396. [Google Scholar] [CrossRef]
- Feng, C.; Zhang, F.; Wang, B.; Zhang, L.; Dong, Y.; Shao, Y. Genome-Wide Analysis of Fermentation and Probiotic Trait Stability in Lactobacillus plantarum during Continuous Culture. J. Dairy Sci. 2020, 103, 117–127. [Google Scholar] [CrossRef] [PubMed]
- Wu, Y.; Li, X.; You, Y.; Chen, J.; Zheng, J. Impact of Microbial Communities, Metabolic Profiles, and Metabolites in Sour Bamboo Shoot Fermentation with Different Lactic Acid Bacteria: Insights from Metagenomics and Untargeted Metabolomics. J. Future Foods, 2025; in press. [Google Scholar] [CrossRef]
- Ding, J.; Wei, D.; An, Z.; Zhang, C.; Jin, L.; Wang, L.; Li, Y.; Li, Q. Succession of the Bacterial Community Structure and Functional Prediction in Two Composting Systems Viewed through Metatranscriptomics. Bioresour. Technol. 2020, 313, 123688. [Google Scholar] [CrossRef] [PubMed]
- Zhao, Y.; Chen, W.; Zhang, P.; Cai, J.; Lou, Y.; Hu, B. Microbial cooperation promotes humification to reduce antibiotic resistance genes abundance in food waste composting. Bioresour. Technol. 2022, 362, 127824. [Google Scholar] [CrossRef]
- Jin, E.; Gao, D.; Zhou, Y.; Wan, P.; Chen, J.; Gong, P.; Li, P. Co-inoculation with Streptomyces thermovulgaris and commercial microbial agents enhances the reduction of antibiotic resistance genes in cattle manure composting: Driving mechanisms involving microbial communities and mobile genetic elements. Front. Microbiol. 2025, 16, 1688304. [Google Scholar] [CrossRef]
- Betchem, G.; Dabbour, M.; Tuly, J.A.; Billong, L.F.; Ma, H. Optimization of Fermentation Conditions to Improve the Functional and Structural Characteristics of Rapeseed Meal with a Mutant Bacillus subtilis Species. Ind. Crops Prod. 2023, 205, 117424. [Google Scholar] [CrossRef]
- Gao, Y.; Li, D.; Tian, Z.; Hou, L.; Gao, J.; Fan, B.; Wang, F.; Li, S. Metabolomics Analysis of Soymilk Fermented by Bacillus subtilis BSNK-5 Based on UHPLC-Triple-TOF-MS/MS. LWT 2022, 160, 113311. [Google Scholar] [CrossRef]
- Wang, C.; Wei, S.; Jin, M.; Liu, B.; Yue, M.; Wang, Y. Integrated Microbiomic and Metabolomic Dynamics of Fermented Corn and Soybean By-Product Mixed Substrate. Front. Nutr. 2022, 9, 831243. [Google Scholar] [CrossRef]
- Li, J.; Liao, Q.; Zhou, H.; Hu, R.; Li, Y.; Hu, Z.; Yu, B.; Liu, P.; Zheng, Q.; Pu, W.; et al. Multi-Omics Analyses Reveal Regulatory Networks Underpinning Metabolite Biosynthesis in Nicotiana tabacum. Nat. Commun. 2025, 16, 10339. [Google Scholar] [CrossRef]
- Akhtar, A.A.; Turner, D.P.J. The Role of Bacterial ATP-Binding Cassette (ABC) Transporters in Pathogenesis and Virulence: Therapeutic and Vaccine Potential. Microb. Pathog. 2022, 171, 105734. [Google Scholar] [CrossRef]
- D’Este, M.; Alvarado-Morales, M.; Angelidaki, I. Amino Acids Production Focusing on Fermentation Technologies—A Review. Biotechnol. Adv. 2018, 36, 14–25. [Google Scholar] [CrossRef]
- Hirasawa, T.; Satoh, Y.; Koma, D. Production of Aromatic Amino Acids and Their Derivatives by Escherichia coli and Corynebacterium glutamicum. World J. Microbiol. Biotechnol. 2025, 41, 65. [Google Scholar] [CrossRef]
- Wu, M.; Zhao, X.; Shen, Y.; Shi, Z.; Li, G.; Ma, T. Efficient Simultaneous Utilization of Glucose and Xylose from Corn Straw by Sphingomonas sanxanigenens NX02 to Produce Microbial Exopolysaccharide. Bioresour. Technol. 2021, 319, 124126. [Google Scholar] [CrossRef]
- Liang, X.; Zhang, Z.; Ding, B.; Bai, J.; Yang, J.; Song, L.; Liu, H. Microbial Dynamics and Metabolic Changes during Qula Fermentation from Skimmed Yak Milk. Food Biosci. 2025, 71, 107141. [Google Scholar] [CrossRef]
- Yang, T.; Lin, X.; Chen, R.; Wang, R.; Li, T.; Shen, F.; Zhang, X.; Lai, L.; Lu, B.; Wei, J.; et al. Integrated Metagenomics and Metabolomics Analysis Reveals Dynamic Changes of Microbiota and Metabolic Profile during Fermentation of Cigar Tobacco (Nicotiana tabacum L.) Leaves. Front. Genet. 2025, 16, 1662815. [Google Scholar] [CrossRef]






| Items | CK | T |
|---|---|---|
| Crude protein (%) | 6.06 ± 0.40 b | 6.99 ± 0.26 a |
| Neutral detergent fiber (%) | 69.89 ± 1.38 a | 66.04 ± 0.46 b |
| Acid detergent fiber (%) | 56.06 ± 1.11 a | 52.77 ± 0.40 b |
| Acid detergent lignin (%) | 16.61 ± 0.51 | 16.98 ± 0.44 |
| Cellulose (%) | 37.50 ± 1.35 a | 34.10 ± 0.07 b |
| Hemicellulose (%) | 13.83 ± 0.33 | 13.27 ± 0.57 |
| Sample | Raw Reads | Clean Reads | Number of Contigs | Number of ORFs | Total Length of Contigs (bp) | Average Length of ORFs (bp) | N50 Length of Contigs (bp) | N90 Length of Contigs (bp) | Max Length of Contigs (bp) |
|---|---|---|---|---|---|---|---|---|---|
| CK-1 | 77,903,716 | 74,017,560 | 55,119 | 63,050 | 52,593,432 | 393.59 | 968 | 557 | 21,257 |
| CK-2 | 67,218,800 | 63,902,062 | 54,844 | 59,544 | 47,502,787 | 363.48 | 864 | 546 | 27,985 |
| CK-3 | 68,963,346 | 65,489,254 | 54,292 | 60,605 | 49,412,578 | 379.11 | 904 | 549 | 17,707 |
| T-1 | 73,973,650 | 70,493,252 | 46,901 | 58,381 | 50,708,981 | 423.61 | 1044 | 559 | 435,440 |
| T-2 | 66,975,612 | 63,780,892 | 45,903 | 63,769 | 55,497,903 | 476.72 | 1241 | 572 | 435,440 |
| T-3 | 68,739,932 | 65,505,748 | 47,346 | 65,870 | 55,410,118 | 473.8 | 1208 | 569 | 435,440 |
Disclaimer/Publisher’s Note: The statements, opinions and data contained in all publications are solely those of the individual author(s) and contributor(s) and not of MDPI and/or the editor(s). MDPI and/or the editor(s) disclaim responsibility for any injury to people or property resulting from any ideas, methods, instructions or products referred to in the content. |
© 2025 by the authors. Licensee MDPI, Basel, Switzerland. This article is an open access article distributed under the terms and conditions of the Creative Commons Attribution (CC BY) license.
Share and Cite
Jiang, F.; Wu, H.; Zhu, X.; Chang, P.; Zeng, X.; Li, Z. Effects of Solid-State Fermentation with Compound Bacterial Inoculant on the Nutritional Quality, Microbial Community Structure, and Metabolic Profile of Ziziphus mauritiana Straw. Fermentation 2026, 12, 22. https://doi.org/10.3390/fermentation12010022
Jiang F, Wu H, Zhu X, Chang P, Zeng X, Li Z. Effects of Solid-State Fermentation with Compound Bacterial Inoculant on the Nutritional Quality, Microbial Community Structure, and Metabolic Profile of Ziziphus mauritiana Straw. Fermentation. 2026; 12(1):22. https://doi.org/10.3390/fermentation12010022
Chicago/Turabian StyleJiang, Fan, Huini Wu, Xudong Zhu, Pengyan Chang, Xingyou Zeng, and Zhaolong Li. 2026. "Effects of Solid-State Fermentation with Compound Bacterial Inoculant on the Nutritional Quality, Microbial Community Structure, and Metabolic Profile of Ziziphus mauritiana Straw" Fermentation 12, no. 1: 22. https://doi.org/10.3390/fermentation12010022
APA StyleJiang, F., Wu, H., Zhu, X., Chang, P., Zeng, X., & Li, Z. (2026). Effects of Solid-State Fermentation with Compound Bacterial Inoculant on the Nutritional Quality, Microbial Community Structure, and Metabolic Profile of Ziziphus mauritiana Straw. Fermentation, 12(1), 22. https://doi.org/10.3390/fermentation12010022

