Sign in to use this feature.

Years

Between: -

Subjects

remove_circle_outline
remove_circle_outline
remove_circle_outline
remove_circle_outline
remove_circle_outline
remove_circle_outline
remove_circle_outline
remove_circle_outline
remove_circle_outline

Journals

Article Types

Countries / Regions

Search Results (24)

Search Parameters:
Keywords = LNG hazards

Order results
Result details
Results per page
Select all
Export citation of selected articles as:
30 pages, 1809 KB  
Article
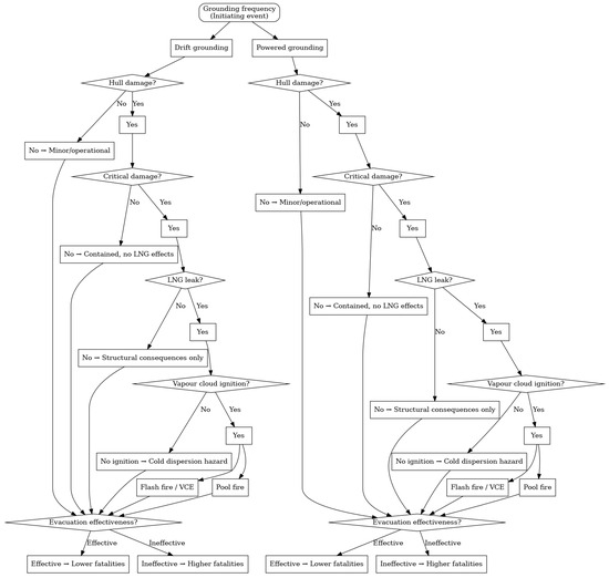
Safety of LNG-Fuelled Cruise Ships in Comparative Risk Assessment
by Elvis Čapalija, Peter Vidmar and Marko Perkovič
J. Mar. Sci. Eng. 2025, 13(10), 1896; https://doi.org/10.3390/jmse13101896 - 2 Oct 2025
Viewed by 209
Abstract
Although liquefied natural gas (LNG) is already widely used as a marine fuel, its use on large cruise ships is a relatively new development. By the end of 2024, twenty-four LNG-fuelled cruise ships were in operation, each carrying several thousand passengers and making [...] Read more.
Although liquefied natural gas (LNG) is already widely used as a marine fuel, its use on large cruise ships is a relatively new development. By the end of 2024, twenty-four LNG-fuelled cruise ships were in operation, each carrying several thousand passengers and making frequent port calls. These operational characteristics increase the potential risks compared to conventional cargo ships and require a rigorous safety assessment. In this study, the safety of LNG-fuelled cruise ships is assessed using the Formal Safety Assessment (FSA) framework prescribed by the International Maritime Organization (IMO). The assessment includes a hazard identification (HAZID), a risk analysis, an evaluation of risk control options, a cost–benefit analysis and recommendations for decision-making. Given the limited operational data on LNG-fuelled cruise ships, event trees are developed on the basis of LNG tanker incidents, adjusted to reflect passenger-related risks and cruise-specific operating conditions. A statistical overview of marine casualties involving cruise ships and LNG carriers of more than 20,000 GT over the last 35 years provides a further basis for the analysis. To ensure compliance, the study also analyses class requirements and regulatory frameworks, including risk assessments for ship design, bunker operations and emergency preparedness. These assessments, which are carried out at component, ship and process level, remain essential for safety validation and regulatory approval. The results provide a comprehensive framework for assessing LNG safety in the cruise sector by combining existing safety data, regulatory standards and probabilistic risk modelling. Recent work also confirms that event tree modelling identifies critical accident escalation pathways, particularly in scenarios involving passenger evacuation and port operations, which are under-researched in current practice. The results contribute to the wider debate on alternative fuels and support evidence-based decision-making by ship operators, regulators and industry stakeholders. Full article
(This article belongs to the Special Issue Maritime Security and Risk Assessments—2nd Edition)
Show Figures

Figure 1

19 pages, 7782 KB  
Article
Numerical Investigation on Safety Assessment of Gas Dispersion from Vent Mast for LNG-Powered Vessels
by Zhaowen Wang, Zhangjian Wang and Gang Chen
J. Mar. Sci. Eng. 2025, 13(10), 1892; https://doi.org/10.3390/jmse13101892 - 2 Oct 2025
Viewed by 240
Abstract
Conducting a safety simulation assessment of gas release from the vent mast during the design stage holds significant importance for ship design and system operation safety on LNG-powered vessels. Based on a large-scale practical LNG-powered vessel, this paper employs the CFD method to [...] Read more.
Conducting a safety simulation assessment of gas release from the vent mast during the design stage holds significant importance for ship design and system operation safety on LNG-powered vessels. Based on a large-scale practical LNG-powered vessel, this paper employs the CFD method to carry out a safety assessment of the natural gas dispersion, and proposes an optimization design method to address the issue where the vent mast height of large-scale LNG-powered vessels fails to meet specifications. The influencing factors of gas dispersion are discussed. The simulation results indicate that the vent mast height, wind direction, and wind velocity significantly affect the gas dispersion behavior. A lower vent mast height results in a greater risk of flammable gas clouds accumulating on the deck surface. Hazards analysis of the 6 m vent mast condition with windless suggests that a cryogenic explosion hazard zone is formed on the deck centered around the mast position, with the maximum gas concentration reaching 30% and the minimum temperature below −55 °C. The gas cloud spreads along the wind direction, and the extension distance is positively correlated with wind speed. With the increase in wind velocity, the height and volume of flammable gas clouds decrease. When the wind speed is 15 m/s, the volume of the flammable gas cloud is less than half of that at 5 m/s and less than one-tenth of that at 0 m/s. Higher wind velocity can notably promote gas diffusion. Full article
(This article belongs to the Special Issue Maritime Transportation Safety and Risk Management)
Show Figures

Figure 1

21 pages, 2077 KB  
Article
Quantitative Risk Assessment of Liquefied Natural Gas Bunkering Hoses in Maritime Operations: A Case of Shenzhen Port
by Yimiao Gu, Yanmin Zeng and Hui Shan Loh
J. Mar. Sci. Eng. 2025, 13(8), 1494; https://doi.org/10.3390/jmse13081494 - 2 Aug 2025
Viewed by 766
Abstract
The widespread adoption of liquefied natural gas (LNG) as a marine fuel has driven the development of LNG bunkering operations in global ports. Major international hubs, such as Shenzhen Port, have implemented ship-to-ship (STS) bunkering practices. However, this process entails unique safety risks, [...] Read more.
The widespread adoption of liquefied natural gas (LNG) as a marine fuel has driven the development of LNG bunkering operations in global ports. Major international hubs, such as Shenzhen Port, have implemented ship-to-ship (STS) bunkering practices. However, this process entails unique safety risks, particularly hazards associated with vapor cloud dispersion caused by bunkering hose releases. This study employs the Phast software developed by DNV to systematically simulate LNG release scenarios during STS operations, integrating real-world meteorological data and storage conditions. The dynamic effects of transfer flow rates, release heights, and release directions on vapor cloud dispersion are quantitatively analyzed under daytime and nighttime conditions. The results demonstrate that transfer flow rate significantly regulates dispersion range, with recommendations to limit the rate below 1500 m3/h and prioritize daytime operations to mitigate risks. Release heights exceeding 10 m significantly amplify dispersion effects, particularly at night (nighttime dispersion area at a height of 20 m is 3.5 times larger than during the daytime). Optimizing release direction effectively suppresses dispersion, with vertically downward releases exhibiting minimal impact. Horizontal releases require avoidance of downwind alignment, and daytime operations are prioritized to reduce lateral dispersion risks. Full article
(This article belongs to the Section Ocean Engineering)
Show Figures

Figure 1

29 pages, 1964 KB  
Article
Accident Risk Analysis of Gas Tankers in Maritime Transport Using an Integrated Fuzzy Approach
by Ali Umut Ünal and Ozan Hikmet Arıcan
Appl. Sci. 2025, 15(11), 6008; https://doi.org/10.3390/app15116008 - 27 May 2025
Cited by 1 | Viewed by 1252
Abstract
The maritime transport of liquefied gases poses significant safety and environmental hazards such as fire, explosion, toxic gas emissions, and air pollution. The main objective of this study was to systematically identify, analyze, and prioritise the potential risks associated with the operation of [...] Read more.
The maritime transport of liquefied gases poses significant safety and environmental hazards such as fire, explosion, toxic gas emissions, and air pollution. The main objective of this study was to systematically identify, analyze, and prioritise the potential risks associated with the operation of liquefied gas tankers using a hybrid methodological framework. This framework integrates Fuzzy Delphi, Fuzzy DEMATEL, and Fault Tree Analysis (FTA) techniques to provide a comprehensive risk assessment. Initially, 20 key risk factors were identified through expert consensus using the Fuzzy Delphi method. The causal relationships between these factors were then assessed using Fuzzy DEMATEL to understand their interdependencies. Based on these results, accident probabilities were further analyzed using FTA modelling. The results show that fires, explosions, and large gas leaks are the most serious threats. Equipment failures—often caused by corrosion and operational errors by crew members—are also significant contributors. In contrast, cyber-related risks were found to be of lower criticality. The study highlights the need for improved crew training, rigorous inspection mechanisms, and the implementation of robust preventive risk controls. It also suggests that the prioritisation of these risks may need to be reevaluated as autonomous ship technologies become more widespread. By mapping the interrelated structure of operational hazards, this research contributes to a more integrated and strategic approach to risk management in the LNG/LPG shipping industry. Full article
(This article belongs to the Section Marine Science and Engineering)
Show Figures

Figure 1

28 pages, 11453 KB  
Article
Risk Analysis of Fuel Leakage and Explosion in LNG-Powered Ship Cabin Based on Computational Fluid Dynamics
by Yuechao Zhao, Yubo Li, Weijie Li, Yuan Gao, Qifei Wang and Dihao Ai
Fire 2025, 8(5), 192; https://doi.org/10.3390/fire8050192 - 10 May 2025
Cited by 1 | Viewed by 1499
Abstract
In order to analyze the explosion risk of the engine room, this paper uses CFD software to simulate the LNG leakage process in the engine room of the ship, and uses the combustible gas cloud obtained from the leakage simulation to simulate the [...] Read more.
In order to analyze the explosion risk of the engine room, this paper uses CFD software to simulate the LNG leakage process in the engine room of the ship, and uses the combustible gas cloud obtained from the leakage simulation to simulate the explosion, analyzing its combustion and explosion dynamics. On the basis of previous studies, this paper studies the coupling of leakage and explosion simulation to ensure that it conforms to the real situation. At the same time, taking explosion overpressure, explosion temperature, and the mass fraction of combustion products as the breakthrough point, this paper studies the harm of explosion to human body and the influence of ignition source location on the propagation characteristics of LNG explosion shock wave in the engine room, and discusses the influence of obstacles on gas diffusion and accumulation. The results show that the LNG leakage reaches the maximum concentration in the injection direction, and the obstacles in the cabin have a significant effect on the diffusion and accumulation of gas. In the explosion simulation based on the leakage results, it can be determined that the shape of the pressure field generated by the explosion is irregular, and the pressure field at the obstacle side has obvious accumulation. Finally, in order to reduce the explosion hazard, the collaborative strategy of modular layout, directional ventilation, and gas detection is proposed, which provides ideas for the explosion-proof design of the cabin. Full article
(This article belongs to the Special Issue Confined Space Fire Safety and Alternative Fuel Fire Safety)
Show Figures

Figure 1

18 pages, 1117 KB  
Article
Risk Assessment in LPG and LNG Operation Processes in Maritime Transport: Delphi and Fault Tree Analysis Approach
by Ozan Hikmet Arıcan and Ali Umut Ünal
Processes 2025, 13(4), 1136; https://doi.org/10.3390/pr13041136 - 10 Apr 2025
Cited by 2 | Viewed by 2134
Abstract
This study is concerned with the critical issue of ensuring safety in the maritime transportation of hazardous materials, specifically LPG and LNG. These gases, which are increasingly adopted as cleaner alternatives to traditional fuels, pose significant risks due to their flammable and hazardous [...] Read more.
This study is concerned with the critical issue of ensuring safety in the maritime transportation of hazardous materials, specifically LPG and LNG. These gases, which are increasingly adopted as cleaner alternatives to traditional fuels, pose significant risks due to their flammable and hazardous nature, thus making safety a priority for both policy and practice. In order to address these challenges, this research employs the Delphi method to gather expert opinions and Fault Tree Analysis (FTA) to systematically analyze potential fault points in loading, unloading, and storage processes. The findings of the study indicate that human faults, such as inadequate maintenance and overwork, are the most significant contributors to accidents, followed by environmental factors like adverse weather and machinery faults. The study offers actionable recommendations, including the enhancement of training programs, the implementation of advanced monitoring technologies, and the strengthening of safety protocols. These findings offer critical insights to policymakers and practitioners, with a view to mitigating risks in LPG and LNG operations. Full article
(This article belongs to the Section Environmental and Green Processes)
Show Figures

Figure 1

18 pages, 7522 KB  
Article
Development of a Fault Prediction Algorithm for Marine Propulsion Energy Storage System
by Jaehoon Lee, Sang-Kyun Park, Salim Abdullah Bazher and Daewon Seo
Energies 2025, 18(7), 1687; https://doi.org/10.3390/en18071687 - 27 Mar 2025
Cited by 1 | Viewed by 468
Abstract
The transition to environmentally sustainable maritime operations has gained urgency with the International Maritime Organization’s (IMO) 2023 GHG reduction strategy, aiming for net-zero emissions by 2050. While alternative fuels like LNG and methanol serve as transitional solutions, lithium-ion battery energy storage systems (ESSs) [...] Read more.
The transition to environmentally sustainable maritime operations has gained urgency with the International Maritime Organization’s (IMO) 2023 GHG reduction strategy, aiming for net-zero emissions by 2050. While alternative fuels like LNG and methanol serve as transitional solutions, lithium-ion battery energy storage systems (ESSs) offer a viable low-emission alternative. However, safety concerns such as thermal runaway, overcharging, and internal faults pose significant risks to marine battery systems. This study presents an AI-based fault prediction algorithm to enhance the safety and reliability of lithium-ion battery systems used in electric propulsion ships. The research employs a Long Short-Term Memory (LSTM)-based predictive model, integrating electrochemical impedance spectroscopy (EIS) data and voltage deviation analyses to identify failure patterns. Bayesian optimization is applied to fine-tune hyperparameters, ensuring high predictive accuracy. Additionally, a recursive multi-step prediction model is developed to anticipate long-term battery performance trends. The proposed algorithm effectively detects voltage deviations and pre-emptively predicts battery failures, mitigating fire hazards and ensuring operational stability. The findings support the development of safer and more reliable energy storage solutions, contributing to the broader adoption of electric propulsion in maritime applications. Full article
(This article belongs to the Section B: Energy and Environment)
Show Figures

Figure 1

87 pages, 11054 KB  
Review
Advancing Hybrid Cryogenic Natural Gas Systems: A Comprehensive Review of Processes and Performance Optimization
by Bahram Ghorbani, Sohrab Zendehboudi and Noori M. Cata Saady
Energies 2025, 18(6), 1443; https://doi.org/10.3390/en18061443 - 14 Mar 2025
Cited by 4 | Viewed by 4203
Abstract
Recent research in the liquefied natural gas (LNG) industry has concentrated on reducing specific power consumption (SPC) during production, which helps to lower operating costs and decrease the carbon footprint. Although reducing the SPC offers benefits, it can complicate the system and increase [...] Read more.
Recent research in the liquefied natural gas (LNG) industry has concentrated on reducing specific power consumption (SPC) during production, which helps to lower operating costs and decrease the carbon footprint. Although reducing the SPC offers benefits, it can complicate the system and increase investment costs. This review investigates the thermodynamic parameters of various natural gas (NG) liquefaction technologies. It examines the cryogenic NG processes, including integrating NG liquid recovery plants, nitrogen rejection cycles, helium recovery units, and LNG facilities. It explores various approaches to improve hybrid NG liquefaction performance, including the application of optimization algorithms, mixed refrigerant units, absorption refrigeration cycles, diffusion–absorption refrigeration systems, auto-cascade absorption refrigeration processes, thermoelectric generator plants, liquid air cold recovery units, ejector refrigeration cycles, and the integration of renewable energy sources and waste heat. The review evaluates the economic aspects of hybrid LNG systems, focusing on specific capital costs, LNG pricing, and capacity. LNG capital cost estimates from academic sources (173.2–1184 USD/TPA) are lower than those in technical reports (486.7–3839 USD/TPA). LNG prices in research studies (0.2–0.45 USD/kg, 2024) are lower than in technical reports (0.3–0.7 USD/kg), based on 2024 data. Also, this review investigates LNG accidents in detail and provides valuable insights into safety protocols, risk management strategies, and the overall resilience of LNG operations in the face of potential hazards. A detailed evaluation of LNG plants built in recent years is provided, focusing on technological advancements, operational efficiency, and safety measures. Moreover, this study investigates LNG ports in the United States, examining their infrastructures, regulatory compliance, and strategic role in the global LNG supply chain. In addition, it outlines LNG’s current status and future outlook, focusing on key industry trends. Finally, it presents a market share analysis that examines LNG distribution by export, import, re-loading, and receiving markets. Full article
(This article belongs to the Section B: Energy and Environment)
Show Figures

Figure 1

21 pages, 6305 KB  
Article
Navigability of Liquefied Natural Gas Carriers Along the Northern Sea Route
by Long Ma, Sihan Qian, Haihui Dong, Jiemin Fan, Jin Xu, Liang Cao, Shuai Xu, Xiaowen Li, Chengcheng Cai, Yuanyuan Huang and Min Cheng
J. Mar. Sci. Eng. 2024, 12(12), 2166; https://doi.org/10.3390/jmse12122166 - 27 Nov 2024
Cited by 4 | Viewed by 1843
Abstract
As Arctic sea ice continues to melt and global demand for clean energy rises, Russia’s Liquefied Natural Gas (LNG) exports via the Northern Sea Route (NSR) are rapidly increasing. To ensure the operational safety of LNG carriers and safeguard the economic interests of [...] Read more.
As Arctic sea ice continues to melt and global demand for clean energy rises, Russia’s Liquefied Natural Gas (LNG) exports via the Northern Sea Route (NSR) are rapidly increasing. To ensure the operational safety of LNG carriers and safeguard the economic interests of stakeholders, including shipowners, a thorough assessment of the navigability of various ice-class LNG carriers along this route is essential. This study collected Arctic ice condition data from 2014 to 2023 and applied the Polar Operational Limit Assessment Risk Indexing System (POLARIS) methodology to calculate the Risk Index Outcome (RIO) for LNG carriers with No Ice Class, Arc4, and Arc7 ice classifications in Arctic waters. A navigability threshold of 95% RIO ≥ 0 was established to define navigable windows, and critical waters were identified where sections of the route remain in hazardous or risky conditions year-round. The results indicate that for No Ice Class vessels, Arc4 vessels, and Arc7 vessels, the navigable windows for westbound Route 1 and Route 2 under light, normal, and heavy ice conditions range from 70 to 133 days, 70 to 365 days, and 70 to 365 days, respectively, while for eastbound Route 3, the navigable windows range from 0 to 84 days, 0 to 238 days, and 7 to 365 days, respectively. The critical waters affecting the navigability of No Ice Class vessels, Arc4 vessels, and Arc7 vessels are primarily located in the Kara Sea, Laptev Sea and East Siberian Sea. This study, using the POLARIS methodology, provides valuable insights into the navigability of LNG carriers with different ice classes along the NSR, supporting the development and utilization of Arctic energy and shipping routes while offering decision-making support for stakeholders involved in Arctic maritime operations. Full article
(This article belongs to the Section Ocean Engineering)
Show Figures

Figure 1

26 pages, 3043 KB  
Article
Energy and Exergy Analyses of an Innovative Heat Recovery System from the LNG Regasification Process in Green Ships
by Roberto Bruno, Vittorio Ferraro, Piofrancesco Barone and Piero Bevilacqua
Clean Technol. 2024, 6(3), 826-851; https://doi.org/10.3390/cleantechnol6030043 - 4 Jul 2024
Cited by 2 | Viewed by 2927
Abstract
Despite being stored at 113 K and at atmospheric pressure, LNG cold potential is not exploited to reduce green ships’ energy needs. An innovative system based on three organic Rankine cycles integrated into the regasification equipment is proposed to produce additional power and [...] Read more.
Despite being stored at 113 K and at atmospheric pressure, LNG cold potential is not exploited to reduce green ships’ energy needs. An innovative system based on three organic Rankine cycles integrated into the regasification equipment is proposed to produce additional power and recover cooling energy from condensers. A first-law analysis identified ethylene and ethane as suitable working fluids for the first and the second ORC, making freshwater and ice available. Propane, ammonia and propylene could be arbitrarily employed in the third ORC for air conditioning. An environmental analysis that combines exergy efficiency, ecological indices and hazard aspects for the marine environment and ship passengers indicated propylene as safer and more environmentally friendly. Exergy analysis confirmed that more than 20% of the LNG potential can be recovered from every cycle to produce a net clean power of 76 kW, whereas 270 kW can be saved by recovering condensers’ cooling power to satisfy some ship needs. Assuming the sailing mode, a limitation of 162 kg in LNG consumptions was determined, avoiding the emission of 1584 kg of CO2 per day. Marine thermal pollution is reduced by 3.5 times by recovering the working fluids’ condensation heat for the LNG pre-heating. Full article
(This article belongs to the Topic Clean Energy Technologies and Assessment)
Show Figures

Figure 1

30 pages, 2905 KB  
Review
A Comprehensive Review of the Establishment of Safety Zones and Quantitative Risk Analysis during Ship-to-Ship LNG Bunkering
by Phan Anh Duong, Bo Rim Ryu, Jinwon Jung and Hokeun Kang
Energies 2024, 17(2), 512; https://doi.org/10.3390/en17020512 - 20 Jan 2024
Cited by 16 | Viewed by 5564
Abstract
This study comprehensively reviews the current academic literature concerning the safety and risk assessment associated with the utilization of liquefied natural gas (LNG) in ship-to-ship bunkering scenarios. Simultaneously, it explores the complex system of regulations, standards, and guidelines that oversee the thorough evaluation [...] Read more.
This study comprehensively reviews the current academic literature concerning the safety and risk assessment associated with the utilization of liquefied natural gas (LNG) in ship-to-ship bunkering scenarios. Simultaneously, it explores the complex system of regulations, standards, and guidelines that oversee the thorough evaluation of risks linked to ship-to-ship LNG bunkering procedures. Special attention is given to the scrutiny of legal frameworks that encompass a range of safety considerations, such as storage facilities, transportation, bunkering processes, and the vessels involved in both bunkering and receiving. The research questions are formulated to provide a clear direction and objectives for this study’s journey. The main hazards and risks related to LNG bunkering are identified and analyzed. The legal framework for LNG bunkering risk assessment is analyzed, and opportunities for improvement in these legal documents are identified. The general methodology and procedure for the safety assessment of the LNG bunkering process are summarized and established. From an extensive compilation of scholarly articles, 210 high-quality research papers have been deliberately selected for thorough examination. The research gaps are identified and analyzed. Through this analysis, the highlighted studies and key points are mentioned and analyzed. The research gaps are also outlined to predict the future directions of research on establishing safety zones during LNG ship-to-ship bunkering. Recommendations are made to propose improvements to the legal documents and suggest further research on the establishment of safety zones during ship-to-ship LNG bunkering to relevant authorities. Full article
(This article belongs to the Section K: State-of-the-Art Energy Related Technologies)
Show Figures

Figure 1

23 pages, 5693 KB  
Article
Rollover Prevention Model for Stratified Liquefied Natural Gas in Storage Tanks
by Tomasz Włodek and Mariusz Łaciak
Energies 2023, 16(22), 7666; https://doi.org/10.3390/en16227666 - 20 Nov 2023
Cited by 2 | Viewed by 3592
Abstract
At least 24 liquefied natural gas (LNG) rollover incidents have been reported since 1960. During rollover, because of the heat ingress through the tank walls, a stratified LNG may be suddenly homogenized while releasing massive amounts of vapor. It can result in an [...] Read more.
At least 24 liquefied natural gas (LNG) rollover incidents have been reported since 1960. During rollover, because of the heat ingress through the tank walls, a stratified LNG may be suddenly homogenized while releasing massive amounts of vapor. It can result in an overpressure in the tank and significant amounts of potentially explosive LNG vapor being vented out. Both of these factors represent considerable hazards. Rollover is a physical mixing process in a single tank with two or more different cells of LNG of different compositions, temperatures, and densities that can manifest in large boil-off rates. It can exceed venting equipment capacities, and vapor pressure in tank increases rapidly and in extreme cases can lead to tank damage. This paper presents numerical approach for determination of time of rollover occurrence in storage tank. The presented model is based on the energy balance of the stratified cryogenic liquid and the gas phase as separate three thermodynamic systems in the storage tank. As a result of proposed model, for the adopted assumptions and cylindrical tank volume of 78,500 m3, the approximate time of the rollover occurrence was determined for two cases. In the first case, for heavier LNG, the rollover phenomenon will occur 193.25 h after the start of the calculations from the assumed initial conditions. In the second case, for light LNG with a higher initial liquid level in the tank, the rollover will occur after 150.25 h. Full article
(This article belongs to the Section H: Geo-Energy)
Show Figures

Figure 1

19 pages, 10526 KB  
Article
Quantitative Analysis of Leakage Consequences of LNG Ship-to-Ship Bunkering Based on CFD
by Xiangyu Kong, Wenling Jiao, Weidong Xiang, Qiang Wang, Jiaolong Cao and Lianfu Han
Energies 2023, 16(12), 4631; https://doi.org/10.3390/en16124631 - 10 Jun 2023
Cited by 9 | Viewed by 2956
Abstract
Leakage incidents on LNG bunker vessels will result in a serious degree of hazard. This paper investigates typical high-risk scenarios such as hose ruptures and valve joint leakages. The consequences of an LNG leakage accident during the simultaneous operation of a bunker vessel [...] Read more.
Leakage incidents on LNG bunker vessels will result in a serious degree of hazard. This paper investigates typical high-risk scenarios such as hose ruptures and valve joint leakages. The consequences of an LNG leakage accident during the simultaneous operation of a bunker vessel and a container carrier are simulated using the FLACS software, and the dispersion range of the combustible vapor cloud is quantitatively analyzed under both ballast and laden conditions. Under the ballast condition, the diffusion range of the combustible vapor cloud on the side of the bunker vessel is 58 × 15.5 m from the front wall of the cargo equipment room to the bow of the vessel, and 35 × 9.5 m between the cargo equipment room and the transom of the vessel. Under the laden condition, the diffusion range on the side of the bunker vessel is 58 × 15.5 m from the front wall of the cargo equipment room to the bow of the vessel, and 15 × 4 m between the rear end wall of the cargo equipment room and the front wall of the stern of the vessel. These results provide important technical guidance and reference values for the safe operation of LNG bunker vessels. Full article
Show Figures

Figure 1

13 pages, 1820 KB  
Article
Application of Digital Twin in Handling and Transportation of Hazardous Chemicals
by Xiao Li, Yi Zhang, Chaoyang Li, Tao Wang and Changqin Xi
Appl. Sci. 2022, 12(24), 12746; https://doi.org/10.3390/app122412746 - 12 Dec 2022
Cited by 8 | Viewed by 3111
Abstract
In China, the Ministry of Transport stressed the need to “Strengthen the application of active safety technology”. The transportation of hazardous chemicals represented by LNG, LPG, and liquefied hydrocarbons is the weak link in traffic safety. The aim of this study is to [...] Read more.
In China, the Ministry of Transport stressed the need to “Strengthen the application of active safety technology”. The transportation of hazardous chemicals represented by LNG, LPG, and liquefied hydrocarbons is the weak link in traffic safety. The aim of this study is to apply digital twin (hereinafter referred to as DT) technology to the whole process of handling (including loading and unloading) and transportation of hazardous chemicals to help improve the anti-risk ability of road networks at all levels. The method is intended to design a monitoring system covering operation visualization, information fusion, cargo tracking, and hazard source monitoring that is based on DT technology and multi-source data acquisition technology. First, DT technology in the areas of hazardous chemicals handling and transportation is discussed. Then, the DT system is designed, including the system construction, functions, and the means of achieving these functions. Finally, taking the procedure in LNG road transportation as an example, we illustrate the application of DT in its four stages. This system is used to present the evolutionary path of accidents that occur in different links and assist in testing the rationality of the comprehensive disposal plan. Full article
(This article belongs to the Section Applied Industrial Technologies)
Show Figures

Figure 1

34 pages, 29661 KB  
Article
Assessment of Explosion Safety Status within the Area of an LNG Terminal in a Function of Selected Parameters
by Agnieszka Magdalena Kalbarczyk-Jedynak, Magdalena Ślączka-Wilk, Magdalena Kaup, Wojciech Ślączka and Dorota Łozowicka
Energies 2022, 15(11), 4057; https://doi.org/10.3390/en15114057 - 31 May 2022
Cited by 1 | Viewed by 2521
Abstract
This paper examines the issues of designing optimization tasks with the objective of ensuring the safety and continuation of transportation processes. Modelling the processes that are a consequence of a breakdown is a crucial issue enabling an increase of safety at selected stages [...] Read more.
This paper examines the issues of designing optimization tasks with the objective of ensuring the safety and continuation of transportation processes. Modelling the processes that are a consequence of a breakdown is a crucial issue enabling an increase of safety at selected stages of transport. This paper elaborates on the matter of modelling hazardous situations resulting from an uncontrolled LNG release due to a crash or damage to a ship’s hull. This paper demonstrates subsequent stages of modelling along with theoretical assumptions and finally it presents the results of simulation calculations for various scenarios of LNG releases. The article shows the complexity of modelling at a time when variable atmospheric conditions occur, which hinder the planning of rescue operations in the event of an uncontrolled LNG release into the atmosphere. It needs to be remembered that making decisions in critical situations and developing proper procedures at a time when people’s lives are at risk or in the face of an environmental pollution incident constitutes one of the most significant components of effective management in transport. Two LNG release scenarios are presented in this article: catastrophic rupture and leak, for which danger zone dimensions were calculated. Simulations were conducted with the use of a tool called Phast ver. 8.23 for LNG. Calculations were made in a function of variable weather conditions and for two values of Pasquill coefficients. Full article
Show Figures

Figure 1

Back to TopTop