Next Article in Journal
A Numerical Study of Aerodynamic Drag Reduction and Heat Transfer Enhancement Using an Inclined Partition for Electronic Component Cooling
Previous Article in Journal
Analysis of Enhanced Geothermal System Reservoir Parameters and Fractures on Heat Recovery Efficiency Based on a Single-Phase Conduction Model
 
 
Font Type:
Arial Georgia Verdana
Font Size:
Aa Aa Aa
Line Spacing:
Column Width:
Background:
Article

Risk Assessment in LPG and LNG Operation Processes in Maritime Transport: Delphi and Fault Tree Analysis Approach

by
Ozan Hikmet Arıcan
1,* and
Ali Umut Ünal
2
1
Maritime Business Management Department, Maritime Faculty, Kocaeli University, Kocaeli 41500, Türkiye
2
Maritime Transportation and Management Programme, Karamürsel Maritime Vocational School, Kocaeli University, Kocaeli 41500, Türkiye
*
Author to whom correspondence should be addressed.
Processes 2025, 13(4), 1136; https://doi.org/10.3390/pr13041136
Submission received: 27 January 2025 / Revised: 3 April 2025 / Accepted: 8 April 2025 / Published: 10 April 2025
(This article belongs to the Section Environmental and Green Processes)

Abstract

This study is concerned with the critical issue of ensuring safety in the maritime transportation of hazardous materials, specifically LPG and LNG. These gases, which are increasingly adopted as cleaner alternatives to traditional fuels, pose significant risks due to their flammable and hazardous nature, thus making safety a priority for both policy and practice. In order to address these challenges, this research employs the Delphi method to gather expert opinions and Fault Tree Analysis (FTA) to systematically analyze potential fault points in loading, unloading, and storage processes. The findings of the study indicate that human faults, such as inadequate maintenance and overwork, are the most significant contributors to accidents, followed by environmental factors like adverse weather and machinery faults. The study offers actionable recommendations, including the enhancement of training programs, the implementation of advanced monitoring technologies, and the strengthening of safety protocols. These findings offer critical insights to policymakers and practitioners, with a view to mitigating risks in LPG and LNG operations.

1. Introduction

The transportation of LPG and LNG is an indispensable part of the global energy supply chain, which enables the delivery of these energy resources to markets around the world [1]. As these gases become increasingly popular as cleaner alternatives to traditional fossil fuels, ensuring safe and efficient operations has become a critical priority for stakeholders in the maritime and energy sectors [2]. However, the inherent complexities and hazardous nature of LPG and LNG operations give rise to numerous risks, including equipment faults, human faults, and environmental factors [3]. In this context, the development of a robust analytical framework to identify potential accident scenarios and their root causes plays a central role in enhancing operational safety.
LPG tanker operations necessitate the implementation of stringent safety protocols and the formulation of comprehensive operational guidelines to mitigate the risks associated with the transportation of flammable gases [4]. The International Maritime Organization (IMO) is responsible for establishing the global regulatory frameworks that govern the transportation of liquefied natural gas (LNG) and liquefied petroleum gas (LPG). The International Gas Carrier Code (IGC Code) is a set of safety requirements that apply to vessels used for the transport of these gases.
These include loading and unloading procedures, personnel safety training, the structural integrity of storage tanks, and emergency response strategies [5]. The escalating demand for LPG and LNG has precipitated the formulation of novel risk management strategies and the refinement of extant safety measures. In this context, the critical role of human factors in accident prevention processes is highlighted [6].
Furthermore, analyses of fire and risk are significant during the processes of loading and unloading LPG. The identification of potential vulnerabilities within these processes, and the subsequent development of strategies to mitigate these vulnerabilities, is of paramount importance for ensuring operational safety [7]. The incident in Kannur, India, which resulted in significant casualties and injuries due to a tanker explosion, underscores the risks associated with gas transportation and reinforces the necessity for advanced safety protocols in such operations [8]. Moreover, the findings of a study indicated that a total of 20 LNG ships and 150 LPG ships were involved in explosions in accidents involving gas tankers in the Far East [5]. The majority of these accidents resulted in structural damage, fatalities, and injuries.
The transportation of LPG and LNG is inherently hazardous due to confined spaces, high-pressure systems, and the flammable nature of the gases themselves. This underscores the paramount importance of adhering to stringent safety standards during critical processes such as loading, transport, and unloading [9]. Research indicates that mechanical faults, particularly damaged hoses and couplings, play a substantial role in accidents during these operations [10]. Catastrophic scenarios such as BLEVE and UVCE further underscore the risks inherent in these operations [1,2,3,4,5,6,7,8,9,10,11]. The occurrence of Boiling Liquid Expanding Vapor Explosion (BLEVE) and Unconfined Vapor Cloud Explosion (UVCE) represents a critical accident scenario in the transportation and storage of liquefied gases. These events pose significant risks to maritime operations, necessitating thorough risk assessments. To prevent such incidents, it is essential to implement regular training programs that are to be given to LNG/LPG vessel crew and operational staff to enhance safety and efficiency [12]. Empirical evidence has demonstrated that training can enhance the competence of operational personnel in identifying potential risks and responding effectively to emergency situations [13].
A thorough review of the extant literature reveals that human, technical, and environmental factors in LPG and LNG operations have not been addressed in a holistic manner [14]. Whilst the extant literature has frequently concentrated on specific elements of these operations [15,16], a multidisciplinary approach is required to facilitate a comprehensive understanding of the risks. The present study aims to address this lacuna by offering insights into the disciplines of engineering, human factors, and environmental sciences. In addition, the fact that there are almost no studies in the literature on LPG and LNG gas tanker operations in terms of process, safety, and accident risks reveals the gap in the literature on this subject.
This study addresses a significant gap in the existing literature by integrating the Delphi method and the Fault Tree Analysis (FTA) to provide a comprehensive risk assessment framework for LPG and LNG maritime operations. The Delphi method is an expert consensus-based technique used for structured decision-making. Conversely, Fault Tree Analysis (FTA) is a deductive risk assessment approach that identifies potential failure pathways leading to an accident event.
The framework focuses on human faults, machinery faults, and natural event risks. In contrast to previous studies, this research uniquely combines expert-driven Delphi analysis with quantitative FTA to address safety risks comprehensively. The study introduces a holistic framework for mitigating human, machinery, and environmental faults in LPG and LNG maritime operations.
The subsequent sections will provide a detailed discussion of the background information, the methodology of the study, and the findings. The subsequent discussion and conclusion sections will address the study’s scope and contributions.

2. Background

Gas tanker ship operations play a crucial role in the global supply chain, enabling the transportation of LNG, LPG, and other hazardous gaseous substances. Despite their indispensable role in energy transportation, these operations are fraught with significant risks that can lead to severe safety, environmental, and economic consequences if not adequately managed. The risks inherent in gas tanker operations arise from the volatile nature of the cargo, the complexity of handling processes, and the operational environments in which these vessels operate. Understanding and mitigating these risks are critical to ensuring the safety of crew, cargo, and the environment.

2.1. Risk Factors in Gas Tanker Operations

A primary risk inherent in the operation of gas tankers is attributable to the inherently hazardous nature of the cargo itself. Liquefied natural gas (LNG) and liquefied petroleum gas (LPG) are highly flammable substances, and their accidental release can lead to explosions, fires, or toxic gas clouds [7]. The IMO emphasizes that even minor operational or equipment faults can escalate into catastrophic incidents. Containment system faults, inadequate handling procedures during loading and unloading, and insufficient maintenance of cryogenic systems are all potential causes of cargo release and the subsequent generation of hazards [17,18].
Another significant risk is the human factor. Studies indicate that a considerable proportion of maritime accidents are attributed to human fault, accounting for approximately 75% of incidents [19]. In gas tanker operations, factors such as fatigue, insufficient training, and poor communication among crew members can exacerbate the likelihood of faults. Moreover, the increasing reliance on digital systems for navigation, monitoring, and control introduces the risk of digital fatigue and over-reliance on automation, potentially leading to lapses in judgment and situational awareness [2].
Environmental conditions further amplify operational risks. Gas tankers often navigate through adverse weather, high-traffic areas, and ecologically sensitive regions. Navigating narrow straits, such as the Bosphorus or Malacca Straits, poses additional challenges due to high vessel density and limited maneuverability. Poor weather conditions, including storms and high seas, can disrupt loading and unloading operations, increasing the likelihood of cargo spills or structural damage [20,21].

2.2. Consequences of Operational Risks

The ramifications of risk in gas tanker operations are profound. Safety incidents, including explosions and fires, can result in significant loss of life, severe injuries, and long-term psychological impacts on survivors [22]. Furthermore, the environmental consequences of gas spills or explosions can be disastrous for marine ecosystems, as gaseous hydrocarbons have the capacity to asphyxiate marine life and contribute to greenhouse gas emissions. From an economic perspective, such incidents result in financial losses due to vessel damage, compensation claims, and reputational harm to shipping companies [23].

2.3. Mitigation Strategies and Solutions

To address these risks, the shipping industry has developed a number of mitigation strategies. Regulatory frameworks such as the IGC code set stringent safety standards for the design, construction, and operation of gas carriers [16]. These standards require advanced containment systems, regular inspections, and crew training to minimize risks.
Technological advancements also play a pivotal role in risk mitigation. Automated and digital systems for monitoring cargo conditions, such as temperature and pressure sensors, provide real-time data that enable proactive risk management. Moreover, the adoption of digital twin virtual replicas of physical systems allows for predictive maintenance and simulation of potential fault scenarios, enhancing operational safety [24].
Human-centric approaches are equally vital. Comprehensive training programs that emphasize emergency response, situational awareness, and effective communication are essential for reducing human fault. Additionally, fostering a safety-oriented organizational culture encourages crew members to prioritize safety over operational efficiency [1].

2.4. Research Gaps and Objectives

While significant progress has been made in understanding and mitigating risks in gas tanker operations, gaps remain in addressing emerging challenges. This study aims to bridge these gaps by exploring the multifaceted risks in gas tanker operations and proposing integrative solutions that combine technological, regulatory, and human-centric approaches. By doing so, it seeks to contribute to the ongoing efforts to enhance the safety and efficiency of gas tanker operations in an increasingly complex maritime landscape.

3. Methodology

The selected methodology, which combines the Delphi method and Fault Tree Analysis (FTA), has been widely used in maritime risk assessment studies [24]. The Delphi method is particularly effective in gathering expert opinions on complex operational risks, while FTA provides a structured approach to identifying failure pathways in high-risk operations [25]. The combination of these two methods ensures a comprehensive assessment of risk factors in LPG and LNG operations, allowing for both qualitative expert insights and quantitative failure probability analysis. To further validate the robustness of the chosen methods, we have compared our approach with existing risk assessment frameworks in maritime safety studies.
The empirical foundation of this study is built upon expert evaluations collected through a structured Delphi method. Data was gathered via two rounds of surveys conducted with eight industry professionals, each having at least 10 years of experience in LPG and LNG shipping operations. The first round aimed to identify key risk factors, while the second round focused on refining and ranking these factors based on consensus. The survey responses were analyzed using the interquartile range (IQR) to determine the level of agreement among experts.
The study utilized the Delphi and FTA methods. The Delphi method was chosen to identify risks and faults in the LPG and LNG sectors as accurately and reliably as possible by leveraging the insights of industry experts with extensive experience [24]. FTA, on the other hand, is a reliable and effective risk analysis method that focuses on potential major accidents and systematically examines the faults leading to these accidents step by step, from the most critical to the simplest.
The Delphi method and FTA will be employed to identify and mitigate the risks posed by gas tanker ship operations. First, the Delphi method will be used to gather expert opinions and identify critical risk factors associated with gas tanker operations. The iterative structure of the Delphi method ensures consensus among experts and highlights the most significant risks. Following this, FTA will be utilized to analyze the identified risks by systematically examining their causes and potential consequences, revealing vulnerabilities in operational processes. The combined use of these two methods enables the integration of both qualitative and quantitative data, providing a comprehensive approach to risk management. The Delphi method and FTA were chosen for this study because of the strong and complementary advantages of both methods in risk assessment and human fault analyses. The Delphi method was selected on account of its proven efficacy in aggregating expert opinions on complex safety scenarios. The FTA was utilized to systematically evaluate the probability and severity of maritime accidents involving LPG and LNG, thereby ensuring a robust risk evaluation framework.
In the present study, the researchers employed the Delphi method to identify experts in the field and request their opinions on the risks associated with gas operations. The subject experts were invited to express their views on the potential risks associated with gas operations. The risk factors were identified and organized from the opinions obtained from the experts. The second method entailed the grouping of risk factors obtained from the experts by the FTA method, followed by the calculation of weights. The objective of this process was to ascertain the most significant risk factor in gas operations.
The research methodology of the study is shown in Figure 1.

3.1. Delphi

The Delphi method was utilized to achieve consensus among experts regarding the most significant risks in gas tanker operations [26,27]. The Delphi method comprises five primary steps: (1) consulting several experts in the field; (2) in a non-transparent manner; (3) in the number of rounds; (4) collecting data from experts and analyzing the data; and finally (5) giving multiple opportunities for experts to revise their answers in different rounds to reach consensus [27]. However, the Delphi technique was chosen for several reasons. Firstly, it facilitates the achievement of the research objective by enabling experts to reach a consensus. Secondly, it assists in the development of a framework, which is regarded as one of the outcomes of the Delphi approach [27,28]. Consequently, the Delphi method is deemed appropriate for the present study, as it assists researchers in developing a comprehensive framework to capture the optimal technical quality requirements for the detection of gas tanker operation risks, utilizing a consensus approach among experts. A quantitative data collection method was employed to conduct the Delphi study, which comprised two distinct rounds of data collection and analysis from experts [29]. The risk factors were identified through a two-stage Delphi process involving maritime safety experts. The iterative approach refined risk variables and assigned probability values based on real-world accident data and expert evaluations.
The following equations are used in Delphi calculation.
Mean (M): for each risk category, the sum of the scores ( x i ) obtained from n experts is divided by the number of ( N ) experts. The acceptability of the estimation domain is the difference G x i between the average number for factor i and the estimate of each expert.
M = j = 1 ɲ G x i N
Standard Deviation ( S D ) measures the distribution of scores. It shows how much each score deviates from the meaning. Here, x ¯ refers to the average.
S D = x i x ¯ 2 N
Q 3 (%75): it represents the value in the top 25% of the scores. The data are sorted from smallest to largest and the value in the top 25% is found.
Q 1 (%25): it represents the value in the lowest 25% of the points. The data are sorted from smallest to largest and the value of the bottom 25% is found.
Quarter Width (ω): the difference between Q 3 and Q 1 is taken to measure the distribution of scores across quartiles. The interquartile range ( ω ) was employed to measure the level of consensus among experts. A lower IQR value indicates stronger agreement, whereas a higher value suggests greater variability, requiring further Delphi rounds. This approach enhances the robustness of the study by ensuring that expert opinions are systematically evaluated and refined.
ω = Q 3 Q 1
The scoring used in this evaluation is given in Table 1.
The process of working with the Delphi method is given in Figure 2.
The Delphi process consisted of two rounds of expert evaluations. After the first round, an interim report was prepared, summarizing the initial risk assessments and expert feedback. This report was shared with the experts in the second round, allowing them to revise their assessments based on collective insights. The iterative approach helped refine risk variables and establish consensus among participants.
Those with an average score of 4 and above for each criterion are included in the first evaluation. In addition, those with a quadrant width less than 1.2 are eligible to remain in the study. These two values must be found in the selection of criteria.
The data collection for the two rounds of the Delphi study took place over a period of two months, from October 2024 to December 2024. The results of the Delphi study are discussed in the following sections.

Expert Selection

In the Delphi study, selecting appropriate experts is crucial for the method’s success [30]. Therefore, all participants in this study were required to be experts in gas tanker operations, safety, and chartering. We selected eight experts with extensive knowledge and experience, each having worked for at least 10 years in LPG and LNG shipping companies in roles such as operations manager, technical manager, and chartering manager. All experts participated in both rounds of the Delphi study. The Delphi process comprised multiple rounds of expert feedback, enabling a consensus to be reached on critical risk factors. Interim reports were generated after each round to incorporate modifications and refinements suggested by the panel members. The study employed purposive sampling, a non-probabilistic method selected for its ability to capture in-depth insights from maritime safety experts. This method ensures the reliability and validity of risk factor assessments in the Delphi process.
Table 2 shows the characteristics of experts.
The probabilities derived from the FTA model were then utilized as inputs in the Delphi analysis to validate expert risk assessments. This integration allowed for a quantitative evaluation of expert opinions based on real failure probabilities, thereby ensuring a comprehensive risk assessment framework.

3.2. FTA

FTA is a systematic, graphical method used to analyze the reliability and safety of complex systems. The method is particularly valuable in safety-critical applications, where understanding the interaction between various fault modes is necessary to ensure system integrity and performance. The development of FTA has been influenced by advancements in computational techniques, leading to more efficient and accurate analyses [31]. FTA serves as a fundamental tool in reliability engineering, providing a structured approach to identify potential faults and their causes. This method allows analysts to measure the impact of uncertainty on fault probabilities, thereby enabling more comprehensive risk assessments. The ability to account for uncertainty is crucial to ensuring that safety analyses are both realistic and actionable.
FTA is a systematic, graphical method used to identify and analyze the causes of system faults [32]. It is widely recognized for its utility in reliability engineering and risk assessment across various industries, including nuclear, aerospace, and manufacturing. The fundamental principle of FTA involves starting with a top event that represents a system fault and working backward through a logical structure using AND and OR gates to identify root causes by showing the relationships between different fault events [33].
In practical applications, FTA has been used in various fields, including the analysis of control systems in automatic testing equipment for vacuum pumps and the reliability assessment of spacecraft systems. These studies demonstrate how FTA enables engineers to prioritize maintenance and design improvements based on identified risks by providing both qualitative and quantitative insights into system reliability. Additionally, the integration of FTA with other methodologies, such as Bayesian networks and fuzzy logic, has been explored to enhance the robustness of fault diagnosis and risk assessment [14].
Furthermore, the development of FTA methodologies has led to the creation of automated tools that facilitate the conversion of system diagrams into fault trees, thereby minimizing manual faults and increasing efficiency [34]. This automation is particularly beneficial in complex systems where manual analysis may be prone to oversight. The comprehensive structure of FTA, combined with advancements in computational tools, positions it as a vital technique in modern engineering applications aimed at ensuring system safety and reliability.
As systems become increasingly complex, the need for efficient, accurate, and comprehensive analysis methods becomes critically important. The integration of automation, model-based approaches, and uncertainty analysis into FTA not only enhances the reliability of safety assessments but also ensures that analysts are equipped to handle the challenges posed by modern engineering systems [35].
The probability values used in the FTA model were derived from expert judgments through the Delphi process and supplemented with historical accident data where available. To ensure reliability, expert selection was based on predefined criteria, including experience in LNG/LPG operations and risk assessment expertise. Additionally, a sensitivity analysis was conducted to assess the impact of variations in probability estimations on the final risk outcomes. This approach aligns with previous studies [36], where expert-based fault tree models have been successfully applied in maritime safety evaluations.
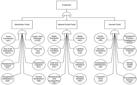
The name of the FTA diagram is shown in Figure 3. It consists of two main components: “Event” and “Gate”. The “Event” represents a specific scenario step of a collision accident that contributes to the “top event”, with rectangles used to denote “top events” and “intermediate events”, and circles used for “basic events”. The “Gate” refers to the correlation between each contributing factor, including AND and OR gates [37].
The probability of the top event occurring, PT, can be calculated using Equation (4), where Pi represents the probability of the i th basic event for n basic events. The mathematical operator showing the correlation between the basic events is determined based on the conditions of the “AND” or “OR” gates [38]. In the Fault Tree Analysis (FTA) model, the probability of failure (P) is determined by evaluating the individual component failure probabilities. The probability of a top event occurring is calculated using Boolean algebra and minimal cut sets. The equation used for this estimation is given below,
P T = i = 1 m p i
where pi represents the probability of failure of each basic event. To ensure a comprehensive analysis, we utilized Monte Carlo simulations to validate the obtained probabilities and assess the impact of uncertainty in our estimations.
The probability of the basic event pi is estimated based on the definition of the initial state, as shown in Equation (5).
  P 1 = N L = 1 m N L T n T t
The inclusion ratio of factor NL in the initial event l represents its contribution rate. m indicates the number of primary events where the factor contributes to the initial event [39]. Tn represents the total number of accidents examined, and Tt is the total duration of the accident data. Once the probability of each factor is determined, the analysis proceeds by investigating how significantly the factor contributes to the top event. The important factor is calculated based on the Fussel–Vesely Method [40].
For instance, considering the FTA diagram in Figure 1, the fault tree subsets are defined as A + C × E + C × F.
Thus, the probability of the top event can be calculated using Equation (3).
P = PA + PC × PE + PC × PF

4. Findings

4.1. Delphi Findings

The operational processes with the highest risk value within the framework of the Delphi method and expert opinions are given in Table 3. At first, 24 of the 43 items determined by the experts were found to be appropriate according to the Delphi method. This table includes the average score, standard deviation, quartile values ( Q 3 and Q 1 ), and quartile width for each risk category.
In the subsequent stage of the FTA analysis, the principal operational risks headings stipulated in Table 3, along with the probability calculations of intermediate risks, will be delineated.

4.2. FTA Findings

In operational processes of LPG and LNG tankers, events that could be considered as the starting points for potential explosion accidents have been identified and listed in Table 3 using the Delphi method based on expert opinions. Utilizing the data obtained from these expert opinions, a global FTA was constructed to identify combinations that could lead to a primary explosion accident. The results of the FTA analysis are presented as a fault tree diagram in Figure 4.
The explosion was divided into three main factors based on expert opinions: machinery faults, natural event faults, and human faults. Starting from these three main factors, the fault tree diagram was further subdivided and classified into sub-fault groups.
Machinery faults encompass faults arising solely from the structural characteristics of the equipment used on tankers. In this category, faults stemming from the design and structure of the equipment are considered, whereas faults caused by personnel usage are excluded. The identification of machinery-related faults considers factors such as the durability of the equipment, wear and tear over time, and the quality of the materials used. The primary focus is on equipment failing or becoming non-functional over time due to structural causes.
Machinery faults are directly linked to the equipment selected during the shipbuilding phase. Therefore, the importance of choosing the most durable and high-quality equipment in terms of longevity and performance during ship construction is emphasized. Although regular maintenance and monitoring aim to mitigate risks associated with machinery faults, the likelihood of irreversible faults increases as the equipment approaches the end of its operational lifespan.
Accidents caused by natural events refer to faults that occur on tankers due to environmental conditions and are beyond the control of the crew. These faults include situations that are overlooked or cannot be intervened in despite all precautions and inspections. To eliminate such faults stemming from natural events, regular inspections, monitoring, and the installation of advanced sensor systems are of critical importance. However, under the challenging and demanding conditions of ship operations, disruptions in these inspection and monitoring processes may occur.
In addition, faults are also likely to occur due to sudden natural events. For example, lightning strikes, sea events due to sudden changes in weather conditions, and other uncontrollable weather changes are among the main factors that can cause such accidents.
Human faults include faults caused by personnel in ships and harbor operations. These faults are one of the biggest causes of ship and harbor accidents and their control is among the most emphasized issues. Since human nature always tends to make mistakes, it is seen that human faults are one of the most contributing factors to accidents.
Personnel are subject to a range of environmental factors that can influence their performance, both in terms of mental and physical aspects. These factors can contribute to an increased likelihood of errors being made. Given the variability in human structure from one individual to another, individuals’ reactions to environmental factors may also vary, thereby leading to a diversification of fault probabilities.
Regular training of personnel working in ships and harbors and continuous control of their physical and mental conditions play a critical role in preventing such faults.

4.3. Quantitative Approach

A quantitative analysis method was used to analyze the criteria obtained from the experience of the experts. The main objective of the quantitative analysis is to determine the probability of occurrence of the main faults and their contribution to the occurrence of the final accident. In Table 4, the list and abbreviations of the main faults extracted from the fault tree in Figure 4 are presented.
In addition, Table 4 also presents the probability values of the basic faults calculated with the help of the 2-equation (Equations (5) and (6)) based on the total contribution of the basic faults and the duration of the data obtained. Based on Equations (5) and (6), the values in Table 4 were found. Each equation, (5) and (6), is reflected in the data in Table 4 according to their mathematical operations.
In the analysis made in the light of the data in Table 4, it is seen that the highest value belongs to human faults with 0.917. Human faults were considered as the biggest factor in terms of risk factor and ranked first in this analysis. The second highest value belongs to natural event faults with 0.853. While machine faults were expected to take second place with a higher value, it was found that they took the lowest value with 0.829 because of the analysis. This shows that the effect of human faults and natural events on accidents is more significant.

5. Discussion

As evidenced by the findings of the analyses conducted using the Delphi and FTA methods, human errors are identified as the predominant cause of accidents in ship and port operations. When these errors are subjected to detailed analysis, the “inadequate maintenance fault” is identified as the primary contributing factor. Despite the meticulous specification of maintenance periods and procedures, personnel fail to perform these maintenance operations in a timely manner and with the requisite level of importance, thus highlighting the critical need for rigorous oversight and monitoring of maintenance operations within ship management.
Inadequate maintenance faults are followed by “overwork” faults. Overworking causes fatigue and physical wear and tears in the personnel, weakening their decision-making ability and reducing their ability to analyze events correctly. This increases the risk of making mistakes in operational processes.
Another contributing factor is “professional burnout” and “faulty behavior”. The phenomenon of professional burnout arises from the prolonged retention of personnel in the same roles, a lack of appreciation for their contributions, and constrained opportunities for career progression. This issue has emerged as a salient concern in contemporary times. Conversely, the phenomenon of “faulty behavior” emanates from inherent human characteristics and arises from an underestimation or miscalculation of the prevailing danger. This phenomenon has been shown to heighten the risk of incidents arising due to personnel approaching accidents with reduced levels of attention. The failure to promptly and effectively implement the necessary precautions significantly increases the occurrence of accidents. This is particularly salient in the context of sub-factors such as inadequate training (0.2), mental health (0.25), and occupational burnout (0.3), which underscore the imperative for enhancement initiatives in these domains to avert accidents.
Natural event faults are caused by weather, sea, and land conditions beyond human control. “Weather conditions” take the first place among these faults. The fact that ship operations are carried out on the open seas is one of the most important causes of fault because weather conditions are open to sudden changes. Since it is not possible to control the weather conditions, high attention should be paid during operations and operations should be interrupted when necessary.
After the weather conditions, cold and freezing ranked second. No matter how important it is to control and monitor these faults, it is not always possible to prevent them. The climatic conditions of the terminal where operations are carried out are an important factor affecting the risk of these faults occurring. Moisture variation, which is another natural phenomenon fault, is also a situation that requires close monitoring. Sudden changes in humidity constitute an important risk factor by causing operations to be jeopardized and faults to occur. The prominence of sub-factors such as weather (0.4), cold and frost (0.3), and humidity changes (0.25) suggest that more resilient equipment should be developed, and proactive measures taken against such risks.
Following on from the analysis of faults associated with natural phenomena, the least significant type of fault identified was that of “Machinery Faults”. This is due to the fact that mechanical structures are generally considered to be more straightforward to control and monitor in comparison to other factors. Consequently, these faults are often deemed to carry a lower risk. When analyzing machine faults, the most prevalent are “gas free” and “sensor faults”. Gas free operations are recognized as one of the riskiest classes in terms of process. Incorrect gas free operations give rise to significant faults and are considered the most impactful machine fault. Sensor faults are attributed to equipment failure resulting from structural or external factors. These faults pose a significant risk to operations and are challenging to manage.
Sensor faults and gas free operations are followed by “equipment fault”. The correct selection and use of equipment plays a major role in preventing these faults. The use of high-quality and durable equipment is a fundamental measure to reduce fault rates. However, the material quality and service life of the equipment are the main factors determining the risk of failure. Equipment faults are followed by “Hose Connection”. Cracks and fractures in hoses stand out as a common problem, especially in hot and cold climates. It is important to check the hoses regularly and monitor their wear and tears. However, where and when horses fail may be beyond human control; therefore, they should be kept under constant surveillance.
Considering the above-mentioned fault factors, it is seen that inadequate maintenance, excessive working hours, professional burnout, and misconduct, which occur due to human fault, should be focused on. In this context, it is important that personnel are trained in these issues, undergo regular checks, and that behavioral disorders or discipline deficiencies are identified. If necessary, withdrawal of personnel from operations and separation from ship or terminal operations is considered as an effective method to prevent accidents.
The present study demonstrates both commonalities and divergences with regard to the methodologies and conclusions of seminal works in the extant literature concerning the analysis of explosion risks in LPG and LNG tankers. Ref. [16] similarly emphasizes the importance of human faults when dealing with human faults and risk prioritization in LPG unloading operations. In contrast, the present study employs a more comprehensive analysis underpinned by expert opinions, utilizing the Delphi method to achieve a nuanced categorization of the factors contributing to the risk of explosion. Ref. [6] conducted fault analyses using cognitive reliability and error analysis method (CREAM) human reliability model in the loading process of LPG tankers. In contrast, the present study employed a different method, such as FTA, and examined the relationships between various factors in greater detail. Ref. [7] similarly focused on fire risk in the context of LPG filling plants. However, the present study has not only focused on machine faults, but also on environmental factors and human faults. This has been achieved by evaluating the probability of explosion in LPG and LNG tankers with a wider range of risks, instead of fire. In conclusion, although these studies emphasize the importance of human faults and safety risks, the study offers a unique perspective in terms of methodological differences and the scope of risk factors.
The findings of this study align with previous maritime risk assessments that utilized expert-driven fault tree models [25]. Specifically, our results highlight similar failure patterns observed in LPG and LNG operations, reinforcing the critical role of human error and equipment malfunctions in accident causation. Furthermore, the risk rankings obtained through FTA were consistent with industry reports and regulatory guidelines, indicating the practical applicability of our assessment framework. By incorporating expert consensus from the Delphi method, we have ensured that the identified risks reflect real-world operational challenges in maritime transport.

6. Conclusions

This study utilizes both the Delphi and FTA methods to investigate the probabilities of explosion events occurring during the operations of LPG and LNG tankers. The qualitative and quantitative analyses of the most significant event failures are determined by relevant factors to create the minimum cut sets of the system. A distinguishing feature of this study is the incorporation of expert opinions, gained from individuals with extensive experience in LPG and LNG, as determined by the Delphi method. Furthermore, the Delphi method is employed to analyze these expert opinions, facilitating the identification of key risks in the FTA process. The FTA method is a widely utilized and reliable approach within the risk assessment process, owing to its emphasis on central accidents and its proven reliability. A comparison was made between the Delphi and FTA methodologies and alternative risk assessment frameworks, including Bayesian Networks and Event Tree Analysis. This comparison highlighted the suitability of the former for maritime accident modeling.
The probabilities obtained from the Delphi method and the basic faults presented in Table 4 were considered, and it was determined that human faults are the most significant risk factor, with a value of 0.917. The study’s human error probability (0.917%) was cross-referenced with previous maritime safety assessments, reinforcing the accuracy and relevance of our results. The basic faults identified included inadequate maintenance, overwork, professional burnout, and misbehavior, while the basic faults classified as natural phenomena included weather conditions, cold and freezing faults, and humidity changes. Machinery faults were found to pose the lowest risk, with gas free faults, equipment faults, and hose faults being identified as the most significant contributing factors.
The human faults that contribute the most to explosion accidents on LPG and LNG tankers are based on factors such as lack of training, low safety awareness perception, inadequate monitoring, and analysis of ship working hours. The study reveals that these data suggest that regular training should be renewed, the frequency of drills should be increased, safety culture and safety management should be properly understood, and company procedures and processes should be regularly audited. In addition, the importance of regular inspection and control by officers on board ships was emphasized.

6.1. Contribution to Industry and the Literature

The present study makes a significant contribution to the industry by offering a systematic risk assessment process that aims to enhance the operational safety of LPG and LNG tankers, thereby helping to prevent serious accidents such as explosions. The study revealed that human faults and environmental factors are the primary causes of high-risk accidents, such as explosions. It also provided significant data to enhance safety measures in the industry by focusing on these factors. This is a critical step for gas tanker operators to improve their safety culture, strengthen their procedures and optimize staff training. The study also provides a clear risk ranking of specific types of human fault (e.g., inadequate maintenance, overwork, occupational burnout), which makes it clear in which areas safety managers in the industry should prioritize interventions.
The novelty of this research lies in its multidisciplinary approach, combining human-centric, technological, and regulatory perspectives. Its impact includes providing actionable insights for improving safety protocols, influencing regulatory frameworks, and guiding future technological innovations in the maritime sector. The present study employs a quadripartite framework to assess sustainability, utilizing four key indicators: economic feasibility, environmental impact, technological adaptability, and regulatory compliance. The provision of a comprehensive framework for the evaluation of alternative bunker fuels is thus enabled by these indicators.
This research provides a basis for policymakers to update maritime safety regulations, particularly focusing on mandatory training programs and advanced monitoring technologies for LPG and LNG tankers. Additionally, the findings can guide industry leaders in prioritizing resources for high-risk areas identified in this study.
The study is an approach that assesses explosion risks on LPG and LNG tankers from a broader perspective, providing important insights into safety management and offering a more in-depth analysis based on expert opinion. The research contributes to improving maritime risk assessment models, facilitating the adoption of safer and more sustainable fuel alternatives, thereby reducing environmental hazards.
This is a significant difference when compared to other studies in the literature and in terms of safety measures and risk assessments in the maritime sector. The findings are consistent with Goal 9 (Industry, Innovation, and Infrastructure) and Goal 14 (Life on Water) insofar as they encourage the development of safer and more sustainable fuel alternatives for the maritime sector, which are the United Nations sustainable development goals.

6.2. Limitations

This study focused on operations over a specific time. Factors that may change over time (e.g., new technologies, changes in safety procedures) may be overlooked. Therefore, the effects of operations over time should be analyzed in more detail. The study focused only on explosion incidents and a broader investigation of other possible safety threats (e.g., fire, leaks) may be required.

6.3. Future Research

Future research should examine how new safety technologies and digital systems can affect the risk of explosion in LPG and LNG tanker operations. For example, sensor technologies, automated control systems, and artificial intelligence-based safety solutions may be important in this context.

Author Contributions

Conceptualization, O.H.A. and A.U.Ü.; methodology, O.H.A. and A.U.Ü.; software, A.U.Ü.; validation, O.H.A. and A.U.Ü.; formal analysis, O.H.A. and A.U.Ü.; investigation, O.H.A. and A.U.Ü.; resources, O.H.A. and A.U.Ü.; data curation, O.H.A.; writing—original draft preparation, O.H.A. and A.U.Ü.; writing—review and editing, O.H.A. and A.U.Ü.; visualization, O.H.A. and A.U.Ü.; supervision, O.H.A. and A.U.Ü. All authors have read and agreed to the published version of the manuscript.

Funding

This research received no external funding.

Data Availability Statement

Data are contained within the article.

Conflicts of Interest

The authors declare no conflicts of interest.

Abbreviations

The following abbreviations are used in this manuscript:
LPGLiquid Petroleum Product
LNGLiquid Natural Gas
FTAFault Tree Analysis
BLEVEBoiling Liquid Expanding Vapor Explosion
UVCEUnconfined Vapor Cloud Explosion
IGCInternational Gas Carrier Code
IMOInternational Maritime Organization
DWTDeadweight
QQuarterly

References

  1. Gallab, M.; Tkiouat, M.; Bouloiz, H.; Garbolino, E. Risk Assessment in LPG Loading Operations by Simulation. In Proceedings of the 7th Annual Conference on Industrial Engineering and Operations Management, IEOM 2017, IEOM Society, Rabat, Morocco, 11–13 April 2017; pp. 783–793. [Google Scholar]
  2. Suprapti, F.; Susanto, S.; Hendrawan, D.; Anggoro, R. Optimization of reliquefaction system on gas carrier to maintain the condition and temperature of cargo tank. Din. Bahari 2023, 4, 51–57. [Google Scholar] [CrossRef]
  3. Burel, F.; Taccani, R.; Zuliani, N. Improving sustainability of maritime transport through utilization of Liquefied Natural Gas (LNG) for propulsion. Energy 2013, 57, 412–420. [Google Scholar] [CrossRef]
  4. Peng, P.; Cheng, S.; Lu, F. Characterizing the global liquefied petroleum gas trading community using mass vessel trajectory data. J. Clean. Prod. 2020, 252, 119883. [Google Scholar] [CrossRef]
  5. Yao, A.F.; Sèbe, M.; Virto, L.R.; Nassiri, A.; Dumez, H. The effect of LNG bunkering on port competitiveness using multilevel data analysis. Transp. Res. Part D Transp. Environ. 2024, 132, 104240. [Google Scholar] [CrossRef]
  6. Akyuz, E.; Celik, M. Application of CREAM human reliability model to cargo loading process of LPG tankers. J. Loss Prev. Process Ind. 2015, 34, 39–48. [Google Scholar] [CrossRef]
  7. Bariha, N.; Ojha, D.K.; Srivastava, V.C.; Mishra, I.M. Fire and risk analysis during loading and unloading operation in liquefied petroleum gas (LPG) bottling plant. J. Loss Prev. Process Ind. 2023, 81, 104928. [Google Scholar] [CrossRef]
  8. Sonwani, N.S.; Ateriya, N.; Kumar, A.; Kohli, A. Two deaths due to explosion of cylinders of liquid petroleum gas. Egypt. J. Forensic Sci. 2021, 11, 6. [Google Scholar] [CrossRef]
  9. Yao, S.; Li, C.; Wei, Y. Design and optimization of a zero-carbon emission system integrated with the utilization of marine engine waste heat and LNG cold energy for LNG-powered ships. Appl. Therm. Eng. 2023, 231, 120976. [Google Scholar] [CrossRef]
  10. Li, Q.; Yang, Q.; Liu, W.; Dai, P.; Yang, Y. Poisoning and Asphyxiation Risk Assessment in a Steel Plant Based on Fuzzy Bayesian Network. Processes 2024, 12, 2102. [Google Scholar] [CrossRef]
  11. Wang, K.; Liu, Y.; Wang, H.; Liu, X.; Jiao, Y.; Wu, Y. Dynamic Process and Damage Evaluation Subject to Explosion Consequences resulting from LPG tank trailer accident. Processes 2023, 11, 1514. [Google Scholar] [CrossRef]
  12. Xu, H.; Yang, D. LNG-Fuelled container ship sailing on the Arctic Sea: Economic and emission assessment. Transp. Res. Part D Transp. Environ. 2020, 87, 102556. [Google Scholar] [CrossRef]
  13. Xin, S.; Zhu, X.; Liu, S.; Guo, J. Research on fault tree reconstruction based on contingency. Processes 2022, 10, 427. [Google Scholar] [CrossRef]
  14. Wang, S.; Notteboom, T. The adoption of liquefied natural gas as a ship fuel: A systematic review of perspectives and challenges. Transp. Rev. 2014, 34, 749–774. [Google Scholar] [CrossRef]
  15. Florea, G.; Popa, M. Safety and security integration in LPG tank farm process control. IFAC Proc. Vol. 2012, 45, 1828–1831. [Google Scholar] [CrossRef]
  16. Virdi, P.S.; Pamnani, G. Human error identification and risk prioritization in LPG unloading operations. Int. J. Occup. Saf. Ergon. 2023, 29, 392–406. [Google Scholar] [CrossRef]
  17. Eriksen, S.; Utne, I.B.; Lützen, M. An RCM approach for assessing reliability challenges and maintenance needs of unmanned cargo ships. Reliab. Eng. Syst. Saf. 2021, 210, 107550. [Google Scholar] [CrossRef]
  18. Ahn, Y.J.; Yu, Y.U.; Kim, J.K. Accident cause factor of fires and explosions in tankers using fault tree analysis. J. Mar. Sci. Eng. 2021, 9, 844. [Google Scholar] [CrossRef]
  19. Arıcan, O.H. Türk karasularında gerçekleşen gemi kazalarının denizcilik sözleşmeleri ihlalleri üzerine araştırma. Gemi Ve Deniz Teknol. 2024, 225, 73–89. [Google Scholar] [CrossRef]
  20. Kaup, M.; Łozowicka, D.; Baszak, K.; Ślączka, W.; Kalbarczyk-Jedynak, A. Review of the container ship loading model–cause analysis of cargo damage and/or loss. Pol. Marit. Res. 2022, 29, 26–35. [Google Scholar] [CrossRef]
  21. Shin, J.H.; Lim, S.K.; Kim, J.G.; Lee, G.C.; Bang, J.Y. Development of a DNN predictive model for the optimal operation of an ambient air vaporizer of LNG. Processes 2023, 11, 3143. [Google Scholar] [CrossRef]
  22. Dugenci, I.; Arican, O.H.; Kara, G.; Unal, A.U. Operational Process in LPG and LNG Gas Ships in Maritime Transportation Logistics. In Handbook of Research on the Applications of International Transportation and Logistics for World Trade; IGI Global: Hershey, PA, USA, 2020; pp. 310–329. [Google Scholar]
  23. Arıcan, O.H. Kimyasal tankerlerde zaman süreli kiralamaya göre dedveyt tonaj aralığının belirlenmesi. Int. J. Manag. Adm. 2023, 7, 195–213. [Google Scholar] [CrossRef]
  24. Zhou, T.; Wu, C.; Zhang, J.; Zhang, D. Incorporating CREAM and MCS into fault tree analysis of LNG carrier spill accidents. Saf. Sci. 2017, 96, 183–191. [Google Scholar] [CrossRef]
  25. Wang, Z.; Yan, X.; Wu, B. Prioritization of Influencing Factors for Remote Control Intelligent Ships Collision Based on Fuzzy Fault Tree Analysis. In Proceedings of the 2023 7th International Conference on Transportation Information and Safety (ICTIS), Xi’an, China, 4–6 August 2023; IEEE: Piscataway, NJ, USA, 2023; pp. 1380–1388. [Google Scholar]
  26. Almaiah, M.A.; Al Mulhem, A. Thematic analysis for classifying the main challenges and factors influencing the successful implementation of e-learning systems using NVivo. Int. J. Adv. Trends Comput. Sci. Eng. 2020, 9, 142–152. [Google Scholar] [CrossRef]
  27. Tatnall, A. Editorial for EAIT issue 2, 2020. Educ. Inf. Technol. 2020, 25, 647–657. [Google Scholar] [CrossRef]
  28. Tatnall, A. Editorial for EAIT issue 2, 2019. Educ. Inf. Technol. 2019, 24, 953–962. [Google Scholar] [CrossRef]
  29. Arıcan, O.H.; Kara, E.G.E. Determination of chemical tanker selection criteria for shipping companies. Mersin Üniversitesi Denizcilik Ve Lojistik Araştırmaları Derg. 2022, 4, 209–233. [Google Scholar] [CrossRef]
  30. Pawar, S.H. A Study on big data security and data storage infrastructure. Int. J. 2016, 6, 539–542. [Google Scholar]
  31. Liu, C.; Li, J.; Zhang, D. Fuzzy fault tree analysis and safety countermeasures for coal mine ground gas transportation system. Processes 2024, 12, 344. [Google Scholar] [CrossRef]
  32. Zhang, J.; Chen, D.; Gao, P.; Wang, Z.; Zhang, J. Research on modeling method of testability design based on static automatic fault tree. Processes 2024, 12, 2826. [Google Scholar] [CrossRef]
  33. Ruijters, E.; Stoelinga, M. Fault tree analysis: A survey of the state of the art in modeling, analysis and tools. Comput. Sci. 2015, 15, 29–62. [Google Scholar] [CrossRef]
  34. Liu, J.; Fan, Y.; Hou, J.; Bai, X. Reliability evaluation of DC/DC converter in direct current collection system of wind farm considering the influence of control strategy. Processes 2023, 11, 2825. [Google Scholar] [CrossRef]
  35. Tian, J.; Shi, E.; Zhong, J.; Chen, Y.; Deng, X.; Li, G. Reliability analysis and structural optimization of circuit board based on vibration mode analysis and random vibration. Processes 2024, 12, 1726. [Google Scholar] [CrossRef]
  36. Firdaus, M.I.; Zaman, M.B.; Gurning, R.O.S. Analysis of ship collision accidents in Indonesia using fault tree analysis (FTA) method. In IOP Conference Series: Earth and Environmental Science; IOP Publishing: Bristol, UK, 2024; Volume 1423, p. 012003. [Google Scholar]
  37. Tunçel, A.L.; Beşikçi, E.B.; Akyuz, E.; Arslan, O. Safety analysis of fire and explosion accidents risk in bulk carrier ships under fuzzy fault tree approach. Saf. Sci. 2023, 158, 105972. [Google Scholar] [CrossRef]
  38. Li, P.; Wang, Y.; Yang, Z. Risk assessment of maritime autonomous surface ships collisions using an FTA-FBN model. Ocean Eng. 2024, 309, 118444. [Google Scholar] [CrossRef]
  39. Aslan, B.; Sahin, B.; Yazir, D. A comprehensive analysis for collision and grounding accidents by using a hybrid FTA-FUCOM-ETA method. Int. J. Shipp. Transp. Logist. 2024, 18, 449–490. [Google Scholar] [CrossRef]
  40. Ugurlu, H.; Cicek, I. Analysis and assessment of ship collision accidents using fault tree and multiple correspondence analysis. Ocean Eng. 2022, 245, 110514. [Google Scholar] [CrossRef]
Figure 1. Research methodology.
Figure 1. Research methodology.
Processes 13 01136 g001
Figure 2. The process of working with the Delphi method.
Figure 2. The process of working with the Delphi method.
Processes 13 01136 g002
Figure 3. FTA diagram explanation.
Figure 3. FTA diagram explanation.
Processes 13 01136 g003
Figure 4. Main fault tree diagram.
Figure 4. Main fault tree diagram.
Processes 13 01136 g004
Table 1. Delphi scoring method [29].
Table 1. Delphi scoring method [29].
PointMeaning
1Definitely Should Not Be
2Should Not Be
3Undecided
4Should Be
5Definitely Should Be
Table 2. Expert specifications.
Table 2. Expert specifications.
ExpertDepartmentExperience (Years)DWT Tonnage RangeGas Tanker Number
1Chartering1210–155 k7
2Chartering1550–125 k13
3Ship Operation1040–130 k6
4Chartering1130–200 k9
5Chartering1410–150 k8
6Chartering1310–250 k6
7Chartering1150–250 k8
8Chartering1050–150 k9
Table 3. Selected risks.
Table 3. Selected risks.
Main
Operational Group
Risks
Intermediate
Risks
MeanStandard DeviationQ3
(75%)
Q1 (25%)Quarter Width (Q3-Q1)
Machinery FaultHose Connection (HC)4.530.488.007.001.00
Gas Free Operation (GFO)4.630.489.008.001.00
Temperature Control (TC)4.380.486.846.000.84
Equipment Fault (EF)4.130.607.097.000.09
Cargo Tank Damage (CTD)4.610.489.008.001.00
Inert Gas Use (IGU)4.220.487.006.001.00
Equipment Capacity (EC)4.330.488.007.001.00
Sensor Fault (SF)4.380.485.845.000.84
Natural Event FaultStatic Electricity (SE)4.120.488.007.001.00
Weather Condition (WC)4.110.487.006.001.00
Cold and Freezing (CF)4.150.489.008.001.00
Temperature and
Evaporation (TE)
4.380.486.846.000.84
Metal Corrosion (MC)4.110.488.007.001.00
Lighting Strike (LS)4.210.487.006.001.00
Pressure Variations (PV)4.180.486.846.000.84
Moisture Variations (MV)4.160.489.008.001.00
Human
Fault
Faulty Behavior (FB)4.410.487.006.001.00
Security Violations (SV)4.510.488.007.001.00
Inadequate Maintenance (IM)4.020.487.006.001.00
Overtime Working (OW)4.380.486.846.000.84
Emergency Process
Negligence (EPN)
4.660.437.197.000.19
Inadequate Training (IT)4.030.488.007.001.00
Mental Health (MH)4.660.786.005.001.00
Occupational Burnout (OB)4.250.437.197.000.19
Table 4. List of basic faults of the explosion accident.
Table 4. List of basic faults of the explosion accident.
Basic FaultCodeProbabilityBasic FaultCodeProbabilityBasic FaultCodeProbability
Hose
Connection
(HC)0.2Static
Electricity
(SE)0.2Faulty
Behavior
(FB)0.3
Gas-Free
Operation
(GFO)0.3Weather
Condition
(WC)0.4Security
Violations
(SV)0.2
Temperature Control(TC)0.15Cold and
Freezing
(CF)0.3Inadequate Maintenance(IM)0.4
Equipment
Fault
(EF)0.25Temperature and Evaporation(TE)0.15Overtime
Working
(OW)0.35
Cargo Tank Damage(CTD)0.1Metal
Corrosion
(MC)0.1Emergency
Process
Negligence
(EPN)0.1
Inert Gas
Use
(IGU)0.05Lighting
Strike
(LS)0.05Inadequate Training(IT)0.2
Equipment
Capacity
(EC)0.2Pressure
Variations
(PV)0.2Mental
Health
(MH)0.25
Sensor
Fault
(SF)0.3Moisture
Variations
(MV)0.25Occupational Burnout(OB)0.3
Disclaimer/Publisher’s Note: The statements, opinions and data contained in all publications are solely those of the individual author(s) and contributor(s) and not of MDPI and/or the editor(s). MDPI and/or the editor(s) disclaim responsibility for any injury to people or property resulting from any ideas, methods, instructions or products referred to in the content.

Share and Cite

MDPI and ACS Style

Arıcan, O.H.; Ünal, A.U. Risk Assessment in LPG and LNG Operation Processes in Maritime Transport: Delphi and Fault Tree Analysis Approach. Processes 2025, 13, 1136. https://doi.org/10.3390/pr13041136

AMA Style

Arıcan OH, Ünal AU. Risk Assessment in LPG and LNG Operation Processes in Maritime Transport: Delphi and Fault Tree Analysis Approach. Processes. 2025; 13(4):1136. https://doi.org/10.3390/pr13041136

Chicago/Turabian Style

Arıcan, Ozan Hikmet, and Ali Umut Ünal. 2025. "Risk Assessment in LPG and LNG Operation Processes in Maritime Transport: Delphi and Fault Tree Analysis Approach" Processes 13, no. 4: 1136. https://doi.org/10.3390/pr13041136

APA Style

Arıcan, O. H., & Ünal, A. U. (2025). Risk Assessment in LPG and LNG Operation Processes in Maritime Transport: Delphi and Fault Tree Analysis Approach. Processes, 13(4), 1136. https://doi.org/10.3390/pr13041136

Note that from the first issue of 2016, this journal uses article numbers instead of page numbers. See further details here.

Article Metrics

Back to TopTop