Next Article in Journal
ErrorExplainer: Automated Extraction of Error Contexts from Smart Contracts
Previous Article in Journal
Wave-Screening Methods for Prestress-Loss Assessment of a Large-Scale Post-Tensioned Concrete Bridge Model Under Outdoor Conditions
 
 
Font Type:
Arial Georgia Verdana
Font Size:
Aa Aa Aa
Line Spacing:
Column Width:
Background:
Article

Accident Risk Analysis of Gas Tankers in Maritime Transport Using an Integrated Fuzzy Approach

by
Ali Umut Ünal
1 and
Ozan Hikmet Arıcan
2,*
1
Maritime Transportation and Management Programme, Karamürsel Maritime Vocational School, Kocaeli University, Kocaeli 41500, Türkiye
2
Maritime Business Management Department, Maritime Faculty, Kocaeli University, Kocaeli 41500, Türkiye
*
Author to whom correspondence should be addressed.
Appl. Sci. 2025, 15(11), 6008; https://doi.org/10.3390/app15116008
Submission received: 2 May 2025 / Revised: 23 May 2025 / Accepted: 24 May 2025 / Published: 27 May 2025
(This article belongs to the Section Marine Science and Engineering)

Abstract

The maritime transport of liquefied gases poses significant safety and environmental hazards such as fire, explosion, toxic gas emissions, and air pollution. The main objective of this study was to systematically identify, analyze, and prioritise the potential risks associated with the operation of liquefied gas tankers using a hybrid methodological framework. This framework integrates Fuzzy Delphi, Fuzzy DEMATEL, and Fault Tree Analysis (FTA) techniques to provide a comprehensive risk assessment. Initially, 20 key risk factors were identified through expert consensus using the Fuzzy Delphi method. The causal relationships between these factors were then assessed using Fuzzy DEMATEL to understand their interdependencies. Based on these results, accident probabilities were further analyzed using FTA modelling. The results show that fires, explosions, and large gas leaks are the most serious threats. Equipment failures—often caused by corrosion and operational errors by crew members—are also significant contributors. In contrast, cyber-related risks were found to be of lower criticality. The study highlights the need for improved crew training, rigorous inspection mechanisms, and the implementation of robust preventive risk controls. It also suggests that the prioritisation of these risks may need to be reevaluated as autonomous ship technologies become more widespread. By mapping the interrelated structure of operational hazards, this research contributes to a more integrated and strategic approach to risk management in the LNG/LPG shipping industry.

1. Introduction

Gas Carrier Tankers (GCTs), which play a critical role in the global energy supply chain as energy demand increases, are specially designed maritime vessels. They ensure the safe and efficient transport of gas products such as Liquefied Natural Gas (LNG) and Liquefied Petroleum Gas (LPG) under low temperature or low-pressure conditions, offering significant advantages in terms of efficiency and energy density in global energy logistics. The International Maritime Organization (IMO) plays a central role in formulating and enforcing international standards for the maritime transport of LNG and LPG. Among these, the International Gas Carrier Code (IGC Code) is a critical regulatory framework that prescribes detailed safety and design criteria for ships used in the transport of liquefied gases [1]. However, the inherently hazardous nature of these substances requires stringent operational standards and continuous risk monitoring [2]. By their very nature, gas tanker operations present several safety and environmental hazards, including fire and explosion, structural failure, and toxic gas emissions [3]. The complexity of these operations requires a multidisciplinary safety assessment that considers not only technological and procedural factors but also human and environmental elements [1,4].
Considering the pivotal function of gas carrier operations, it is imperative to employ state-of-the-art methodologies for managing associated risks. While traditional safety protocols remain important, they frequently fail to consider the complex and evolving nature of maritime operations [5]. Consequently, there is an increasing necessity for data-driven risk evaluation techniques, including hybrid models, to assess and mitigate potential hazards more effectively [6].
Given the increasing intricacy of operations involving gas carriers and the limitations of conventional safety measures, there is a compelling need to adopt more advanced risk management models [1]. These models offer a more profound understanding of how diverse risks interact, thereby enabling enhanced anticipation and mitigation of emergent threats. Moreover, the integration of such techniques has been demonstrated to facilitate the identification of both immediate dangers and underlying systemic issues that have the potential to result in major accidents [7]. A forward-thinking approach is imperative for the protection of personnel and vessels, as well as for the safeguarding of the environment. This is particularly crucial in the context of the ongoing increase in global demand for energy [5].
It is vital to acknowledge the pressing necessity for a comprehensive risk management framework, as evidenced by several high-profile accidents involving GCTs. Notable incidents include the explosion of the M/T SYN ZANIA at PETKIM Terminal and the Kerch Strait incident involving the Maestro and Candy vessels. These incidents, frequently precipitated by technical malfunctions such as hose failures or ignition source malfunctions, underscore the vulnerability of gas tanker operations to both operational faults and systemic oversights [8]. Moreover, the risk landscape is further exacerbated by factors such as corrosion-induced degradation, inadequate safety systems, and failure to comply with international maritime safety protocols [4].
The consequences of such accidents are not limited to economic loss and human casualties but also encompass significant environmental impacts [9,10]. The uncontrolled release of liquefied gases into the atmosphere can result in significant environmental concerns, including atmospheric pollution, and pose a threat to the health of port personnel and nearby populations [11,12]. Furthermore, in confined and poorly ventilated areas, the flammable and toxic nature of these gases significantly increases the risk of catastrophic events, such as Boiling Liquid Expanding Vapor Explosions (BLEVE) and Unconfined Vapor Cloud Explosions (UVCE) [1,13,14].
Even though a considerable number of studies have been conducted on individual risk categories in gas tanker operations, with a particular focus on explosion risk analysis, fuel leakage mechanisms, and operational safety procedures, there remains a paucity of holistic approaches that simultaneously address the interplay of these factors [11]. In particular, the extant literature frequently fails to consider the interdependence and cumulative effects of mechanical, human, and environmental risks. This finding is of particular significance when considering the possibility of a domino effect in accident progression.
To address this gap, the present study proposes a novel hybrid risk assessment model that integrates the Fuzzy Delphi Method, Fuzzy DEMATEL, and Fault Tree Analysis (FTA). This integrated approach facilitates the identification and prioritisation of risks based on expert judgment. It also enables the mapping of causal relationships among risks and the simulation of potential accident scenarios. The objective of this study is to enhance the predictive capability of existing models and to support gas tanker operators in developing more robust and proactive safety strategies.
The subsequent sections of the paper are structured as follows: Section 2 provides a comprehensive review of the extant literature on gas tanker safety, explosion risk, leakage control, and operational protocols. The third section delineates the methodological framework and provides a rationale for the utilisation of Fuzzy Delphi, Fuzzy DEMATEL, and FTA methodologies. The findings derived from expert input and modelling are presented in Section 4. A discussion of the implications and limitations is offered in Section 5. Finally, Section 6 concludes with recommendations for improving operational safety and future research directions.

2. Backgrounds

This section will discuss similar studies conducted on gas tankers. As the contents of the studies vary, they will be evaluated and presented under three group headings. This will establish the basis for the study.

2.1. Fire and Explosion Risk Analyses in GCT Transportation

One of the most critical safety concerns in GCT operations pertains to the threat posed by fire and explosion risks. The objective of research in this area is to develop strategies to prevent potential hazards by analysing accidents in different systems. For instance, the fire and explosion risks associated with liquefaction processes in LNG Floating Production Storage and Offloading (LNG-FPSO) systems have been assessed using quantitative methods, and recommendations for safety improvements have been proposed [15]. Furthermore, an examination of accidents occurring in diesel and natural gas-powered ship engine rooms has been conducted using Fault Tree Analysis (FTA), thereby highlighting the significance of preventive maintenance strategies [16]. During research conducted on the potential hazards associated with the transportation of LPG, it was emphasised that mechanical failures represent a primary contributing factor to the heightened risk of fire and explosion [17].
Analyses conducted to determine the necessary safety distances during the transfer of LNG from ship to ship contribute to modelling the variables that are effective in this process [18]. The Kannur LPG tanker accident, a significant case study concerning the transportation of hazardous materials, was analysed for its loss of life and environmental consequences. This analysis unveiled the comprehensive risk dimensions of the incident [19]. Furthermore, risk analyses of the regasification process specific to LNG-FSRUs (LNG-Floating Storage and Regasification Units) provide critical findings for enhancing system safety [20]. Finally, studies systematically analysing fire risks associated with loading and unloading operations at LPG filling facilities have developed methods to control potential hazards during these processes [21].

2.2. Fuel Leaks and Safety Precautions

Fuel leaks are among the most critical incidents that pose hazards to operational safety, personnel well-being, and vessel integrity under the GCT framework. The objective of the studies conducted within this scope is twofold: first, to identify the causes of leaks, and second, to develop effective risk mitigation strategies. In a study evaluating the causes of high-impact events such as Boiling Liquid Expanding Vapour Explosions (BLEVEs), analyses were conducted based on the Zarzalico accident, and strategies for preventing such accidents were discussed [22]. Another study on hazardous material transportation examined the Kannur accident involving an LPG tanker, detailing the extent of casualties, injuries, and environmental damage caused by spills [19]. Research conducted specifically on LNG-fuelled ships has revealed the potential fire risks posed by natural gas leaks through CFD (Computational Fluid Dynamics)-based analyses, highlighting safety vulnerabilities [23].
Research conducted on the risks posed by LNG leaks, particularly in enclosed spaces such as ship elevators, has proposed various engineering solutions to mitigate these risks [24]. Furthermore, an additional study incorporating simulation-based analysis of accidental fuel releases has identified areas for improvement in the safety of LNG fuel systems [25]. A study addressing fuel leaks in the context of discharge systems evaluated the design of ventilation stacks on LNG ships and presented design recommendations for controlling low-temperature flammable gases [26]. Finally, the effectiveness of plasma-based partial oxidation technologies was analysed using experimental approaches [27]. These technologies have been proposed as an alternative method for the mitigation of LPG leaks.

2.3. Operational Security Procedures and General Risk Assessments

The development of operational safety procedures within the scope of GCT and the comprehensive assessment of risks encountered during this process play a fundamental role in enhancing the safety of ship operations. In this context, studies have contributed to the development of effective safety management strategies by analysing the unique risk profiles of different types of gases used in transportation processes. For instance, the risk factors posed by LNG and LPG during transportation and the effectiveness of the safety approaches applied to these two gas types have been evaluated [28]. In a separate study, the operational procedures for oil tankers and gas carriers were analysed, with a focus on the scope and implementation processes of safety protocols on board ships [29].
Furthermore, it acknowledges that human error is a major factor in a substantial proportion of accidents involving gas tankers. It has been documented that over 80% of such incidents are attributable to human factors, either directly or indirectly [9]. These findings underscore the necessity to fortify operational safety practices not solely through technical systems but also by prioritising human-machine interaction.
Table 1 provides a chronological and categorised summary of key studies, their methodologies, years, and significant findings related to fire, explosion risks, fuel leakages, and operational safety in the transportation of GCT.
The extant literature focuses on critical risk factors in GCT transportation, such as fire, explosion, fuel leakage, and operational safety, and evaluates these risks using different analysis methods and simulation techniques. However, most of these studies focus on a specific event or system and address specific safety measures and technical solutions. The present study diverges from preceding research in its comprehensive consideration of both operational and environmental risks of accidents. Utilising a holistic approach, it employs a hybrid fuzzy model to analyse these risks. A survey of the extant literature reveals that most studies have focused on specific topics, including “Fire and Explosion Analyses [20]”, “Risk Assessment of Fuel Leaks [23]”, and “Safety and Operational Procedures [29]”. This study, however, comprehensively addresses all such risks and is among the few studies evaluating the operational effects and environmental damage of potential accidents in gas tankers in an integrated manner within the same model.

2.4. Mechanical Failures in Gas Tanker Operations

Mechanical failures are among the primary initiating events in gas tanker accidents, often leading to catastrophic outcomes such as gas leakage, explosion, or fire [1]. Components such as pumps, valves, pressure control systems, and loading hoses are under constant stress during operations. Fatigue, corrosion, and lack of proper maintenance are typical root causes of these failures [21]. For example, faulty pressure relief valves may fail to stabilise tank pressure during cargo handling, resulting in uncontrolled vapour release. Similarly, hose or manifold rupture during loading can immediately lead to high-volume leakage. Previous incidents, such as the 2020 LNG transfer accident in [22], have demonstrated that minor equipment failure can escalate rapidly into major-scale incidents if not mitigated by effective emergency responses.

2.5. The Objective of the Present Study

The International Regulations for the Safe Transport of Dangerous Goods by Sea, or IMDG Code, is an international regulation of the safe transport of dangerous goods by sea, including LPG and LNG, which are classified as dangerous due to their flammable, volatile, and pressurised properties [30]. By this regulation, standard response protocols, including those classified as Emergency Response Procedures (EmS Guide), Fire (F), and Leakage (S) procedures, are included for ships carrying dangerous goods (IMO, 2020). Each dangerous substance listed in the IMDG Code is assigned specific EmS codes reflecting the substance’s fire (F-xxx) and spill (S-xxx) response characteristics. These codes summarise special measures to reduce risks associated with the transport of LPG (UN 1075) and LNG (UN 1972) [31].
The primary accident scenarios involving LPG and LNG are gas fires and gas leaks. Gas fires present a substantial explosion hazard, while gas leaks have the potential to generate flammable vapour clouds [32]. Root cause analyses of accidents involving LPG and LNG frequently highlight errors in the implementation of EmS procedures, including inadequate fire isolation, inappropriate fire extinguishing strategies, delayed leak detection, and communication failures [33]. In this study, two primary accidents—a gas fire and a gas leak—were selected according to EMS procedures, and the primary incident of each accident, including the gas tanker and its environmental impact, was examined.

3. Methodology

The methods employed in this study were conducted within a three-stage process. In the initial phase, the Fuzzy Delphi method was employed to ascertain the criteria and factors. Subsequently, the Fuzzy DEMATEL method was employed to analyse the interaction levels between the most critical factors identified. This method was employed to elucidate the direction and intensity (effect, reaction, or neutral) of the relationship between the factors. In the final stage, the data obtained from the Fuzzy DEMATEL method were evaluated using the Fault Tree Analysis (FTA). This enabled the calculation of the probability of events and accidents, as well as the determining of the relationships between risks. Consequently, a combination of three methods was developed to ascertain the probability of accidents in gas tankers.
In this study, the fuzzy DEMATEL method was selected as the primary approach for investigating the causal relationships between factors during the development of the FTA method. DEMATEL is a valuable tool for determining the ‘AND’ and ‘OR’ gates in FTA, as it facilitates analysis of the factors that affect others and those that are affected. Consequently, a more meaningful fault tree structure can be created based on the relationships between risk factors. Citation [34] analysed the barriers to digitalisation in businesses using a similar approach and demonstrated that the combined use of these methods yields effective results. Citation [35] Furthermore, DEMATEL has been demonstrated to be a valuable tool in elucidating the interrelationships between failures in Failure Modes and Effect Analysis (FMEA). Furthermore, citation [36] combined DEMATEL with FMEA and a reality scheme to enhance comprehension of cause-effect relationships. Citation [37] proposes the utilisation of DEMATEL as a complementary tool to methods such as FTA and FMEA. In this context, the relationship network obtained using DEMATEL in our study helps to create consistent logical gates in FTA. Citation [34] analysed the barriers to digitalisation in businesses using a similar approach and demonstrated that the combined use of these methods yields effective results.
The primary rationales for employing these methodologies in conjunction can be outlined as follows: The Fuzzy Delphi method is a systematic approach to opinion collection and criterion determination with the objective of creating an evaluation environment. The Fuzzy DEMATEL method is one of the Multi-Criteria Decision-Making (MCDM) techniques that has been extensively utilised in the literature to ascertain the direction of relationships (influence (+), reaction (−), or neutral) by identifying the interactions between factors [38,39]. When utilising FTA analysis in conjunction with Fuzzy DEMATEL, it is imperative to establish a linkage between the relationships inherent within cause-and-effect factors, as delineated by the Fuzzy DEMATEL, and the broader context of FTA analysis. The FTA method has emerged as an increasingly prevalent analytical approach for calculating accident and event probabilities in recent years.
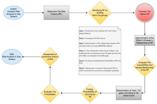
A review of the extant literature reveals an absence of research in which these three methods have been integrated and used in unison. Despite the existence of prior studies grounded in binary combinations, such as Fuzzy Delphi-DEMATEL, Fuzzy DEMATEL-FTA, or FTA-FMA, a comprehensive analysis that integrates the Fuzzy Delphi, Fuzzy DEMATEL, and FTA methods has yet to be presented. In the study [40], a combined approach using fuzzy DEMATEL and cloud model approach for risk assessment in process industries to improve system reliability. Fuzzy DEMATEL analysis was applied to determine the relationships between evaluation indices and calculate their weights. Subsequently, an alternative method was employed to calculate the risk levels of the evaluation indices and determine the comprehensive risk level. The present study contributes to the existing literature by combining Fuzzy DEMATEL and Fault Tree Analysis. The flowchart of the study is shown in Figure 1 below.

3.1. Fuzzy Delphi Method

The Delphi method, a hallmark of traditional research practice, endeavours to reach a consensus on intricate issues by collating expert opinions through successive survey rounds [41]. Nevertheless, it is important to note that conducting consecutive surveys to ensure the consistency of expert opinions—especially when accompanied by pressure to alter those opinions—has the potential to create negative outcomes [42]. Zadeh’s 1965 development of fuzzy set theory provided a framework for the representation of uncertainty, facilitating the conversion of expert language into quantitative values [43]. This theory has been incorporated into the Delphi method, which has been shown to reduce the number of interviews and research time while facilitating more effective communication of expert opinions [44].
The initial step in the process is the creation of a fuzzy Delphi questionnaire. The fuzzy method employs various types of fuzzy numbers to convert expert opinions from linguistic terms into fuzzy numbers [43]. The present study employed Trigonometric Fuzzy Numbers (TFN). The TBS model is represented by three real numbers: the minimum possible value (a), the maximum possible value (b), and the minimum possible value (c) [43]. A questionnaire was developed using the linguistic variables in Table 2 to assess the degree of influence of the criteria identified through the literature review [45].
Step 2—Determining Average Fuzzy Evaluation Scores: The average fuzzy evaluation score for each factor is calculated using Equation (1). This calculation assumes that the estimated value for factor j is provided by expert i from a total of n experts [43,46].
ω ~ i j = a i j , b i j   ,   c i j   ,   i = 1,2 , 3 . n ,   j = 1,2 , 3 . m
Using Equation (2), the average of the fuzzy numbers ( ω ~ j ) associated with factor j is calculated.
ω ~ j = a j , b j   ,   c j   ,     1 n i = 1 n a i j ,   1 n i = 1 n b i j ,   1 n i = 1 n c i j ,   j = 1,2 , 3 . m
Step 3—Identifying the Most Influential Criterion: During the clarification process, the average fuzzy evaluation score ( ω ~ j ) of each factor j is converted into precise values. The combined fuzzy scores of the factors ( S j ) are then finalised using Equation (3) with the simple centre of gravity method [43,45].
S j = a j + b j   + c j   3 ,   j = 1 ,   2 ,   3 ,   m
Evaluation scores ( S j ) were used to rank the factors based on their importance. Factors with a score of 0.7 or higher were considered significant, while those with scores below this threshold were excluded from the study [43,45].
The acceptability of the estimation domain is analysed by calculating the difference between the average fuzzy number for the factor and each expert’s fuzzy estimate using Equation (4). The acceptability of the estimation domain is assessed by calculating the difference ( D i j ) between the average fuzzy number for factor j ( ω ~ i j ) and each expert’s fuzzy estimate ( ω ~ i j ) using Equation (4) [43].
D i j = 1 3   [   a j a i j 2 + b j b i j 2 + c j c i j 2 ]
The threshold value (d) of each factor j is calculated using Equation (5) [43].
d = 1 n i = 1 n D i j
The threshold value ( T h d ) for each prediction field is verified using Equation (6).
T h d = 1 n i = 1 m d j
The acceptability of the prediction domain is determined by the value of T h d . In this study, the prediction domain is accepted if T h d ≤ 0.2 [47].
Expert group agreement ( E A j ) is tested by calculating expert agreement for each factor with Equation (7) [43,45].
E A j = E j n %
Here, n represents the total number of experts, E j represents the distance between the experts’ fuzzy prediction values ( ω ~ i j ) on a given factor j and the average fuzzy number ( ω ~ j ) for all experts on that factor [43] If this distance ≤ 0.2, the expert group consensus was assessed according to the criterion E A j ≥ 75% or more, based on the agreement of the experts for each factor. Otherwise, factors with an expert agreement of less than 75% will be ignored [43,45,47].

Expert Specifications

The objective of this study was to ascertain the reliability of the Delphi method by employing the insights of experts in the respective domains. Consequently, all individuals involved were required to possess extensive knowledge of gas tanker operations, safety, and chartering. A total of eight professionals were selected for this study, each of whom possesses significant experience in their respective fields. These experts have held roles such as operations manager, technical manager, and chartering manager in GCT shipping companies across various countries for a minimum of ten years. All selected experts participated in both rounds of the Delphi study. The following details for the experts are provided: years of experience, current departments, gas tankers’ tonnage, and number of vessels. These details can be found in Table 3.
In the selection of experts, the primary criteria were their employment within gas tanker companies and their demonstrable experience within the sector.

3.2. Fuzzy DEMATEL Method

The DEMATEL method was first introduced by Gabus et al. in 1972 to analyse interactions between variables [45]. As with the Delphi Method, DEMATEL relies on expert judgments and transforms evaluations from linguistic factors to fuzzy numbers using TFN. The objective of this transformation is to circumvent uncertainty and attain consensus [47]. In 2008, Lin applied DEMATEL in a fuzzy environment [48]. Fuzzy DEMATEL determines cause and effect criteria by analysing the relationships between criteria and sub-criteria [47].
The DEMATEL method is predicated on the acceptance of pairwise comparisons and relationships in the decision-making process, a factor that confers upon the method an advantage over competing techniques [49]. Fuzzy DEMATEL has been extensively utilised in a variety of fields, including risk analysis, security management, and human resources management.
The DEMATEL method was utilised in conjunction with fuzzy logic, as illustrated in Figure 1. This method involves the transformation of raw data into a fuzzy set, followed by the application of defuzzification techniques to derive a precise result. Please see Appendix A for detailed mathematical equations of the fuzzy DEMATEL method. In this study, the fuzzy DEMATEL method is applied by following the steps in Figure 2.
Step-1 The Collection of Raw Data from Experts: The selected number of experts was invited to evaluate the effect of the factor Fi on the factor Fj on a 5-point scale [50]. The categories are as follows: “Very highly effective” = 5, “Highly effective” = 4, “Slightly effective” = 3, “Very slightly effective” = 2, and “No effect” = 1 [51].
Step-2 Conversion of Linguistic Data into Fuzzy Values (Fuzzification): Different triangular values developed by [51,52,53] were employed to fuzzify the linguistic data of the participants. The triangular values utilised in this study and developed by [53] are demonstrated in Figure 3, and the fuzzy number equivalents of the linguistic expressions are presented in Table 4.
Step-3 The Creation of a Direct Effects Matrix ( Z ~ k): Individual direct influence matrix Z ~ k = z ~ i j k n × n were formed by taking the influence evaluation of F i factor on F j factor for n factors from k selected experts. Z ~ k is an n × n matrix that has been obtained through the process of pairwise comparisons. The purpose of this matrix is to demonstrate the effect that the criteria have on each other. Here (Equation (A1)) Z ~ ij is the degree of influence of criterion i on criterion j.
Step-4 The Creation of an Average Direct Effects Matrix ( Z ~ ): The arithmetic mean of the individual direct influence matrix was defined as the average direct influence matrix Z ~ = z ~ i j n × n (Equation (A2)).
Step-5 Creating Normalised Direct Effects Matrix ( X ~ ): It was generated using Equations (A3) and (A4).
Step-6 Creating A Total Effect Matrix ( T ~ ): Equations (A5)–(A9) are used to obtain the total association matrix T ~ = t i j n × n from the normalised direct effect matrix.
Step-7 Defuzzification: The process of defuzzification (Equation (A10)) is of paramount importance in the DEMATEL method, as it involves the conversion of fuzzy numbers into precise values [52].
The CFCS (Converting Fuzzy Numbers into Crisp Scores) method, as developed by [54], has been shown to offer a distinct advantage for distinguishing symmetric triangular fuzzy numbers over alternative methods. Research has demonstrated the efficacy of CFCS in the utilisation of Multi-Criteria Decision-Making models. Furthermore, the effectiveness of CFCS in converting fuzzy numbers into exact values has been demonstrated not only in the DEMATEL method but also in Multi-Criteria Decision Making (MCDM) and in Multi-Criteria Decision Analysis (MCDA) methods. The equations related to the method are given in (A11)–(A16).
Step-8 Determination of Criterion Weights: The sum of the rows and columns in the total stabilised relationship matrix was obtained by employing Equations (A17) and (A18).
The sum of the weights of the criteria was found by applying Equations (A19) and (A20), which express the relationship between the criteria weights and the sum of the criteria weights, which is equal to 1.
Step-9 Creation of Influence-Relationship Map: For each factor, the (R + C) and (RC) values are calculated, and the influence-relationship map is created. An increase in the (R + C) value is indicative of the increased importance of the criterion, while a positive (RC) value indicates that the criterion is in the influencing group, and a negative value indicates that it is in the influenced group.
To determine the interactions of the criteria, the mean of the clarified values was calculated. Criteria above the mean value were considered to influence each other directly. However, this method does not show the strength of the relationship. Therefore, a threshold value was determined by calculating the average of the influence–relationship map, and relationships below this value are disregarded [55]. By comparing the largest value in the stabilised values matrix with the threshold value, the relationships are classified as weak, medium, and strong, thus avoiding the creation of a complex influence–relationship map.

3.3. Fault Tree Analysis (FTA)

Fault Tree Analysis (FTA) is a deductive, top-down analytical method widely used in reliability engineering and risk assessment to identify and evaluate combinations of hardware, software, human, and external factors that can lead to system failures [56]. This systematic graphical representation facilitates the identification of critical system vulnerabilities and potential causes, enabling engineers to identify areas for improvement and implement effective mitigation strategies [57]. FTA applications range from nuclear power plants and critical infrastructure to aerospace and automotive systems [56]. For example, in the context of reliability-centred maintenance, FTA is used to develop models that not only predict potential failures but also guide maintenance priorities by identifying major failure propagation paths within a system [57]. Similarly, in safety-critical sectors, FTA is regularly paired with other methodologies such as event tree analysis, Bayesian networks, or Markov chains to provide a more comprehensive view of system behaviour under failure conditions [58]. This integration is necessary to address both qualitative and quantitative aspects of risk assessment and thus support proactive risk mitigation measures in various engineering applications [57,58].
Overall, the evolution of Fault Tree Analysis from its roots in classical Boolean logic to its current integrations with other probabilistic and fuzzy methods demonstrates its enduring importance as a fundamental tool in the analysis, design, and continuous improvement of complex systems [59]. Its capacity to visually map failure structures and assess uncertainties has made FTA the cornerstone of reliability engineering and risk assessment in numerous high-risk industries. In summary, FTA remains an indispensable analytical tool in safety and risk assessment. Its evolution from a simple logical method to a sophisticated hybrid framework integrating fuzzy logic, Bayesian reasoning, dynamic analysis, and formal model checking enables it to address increasingly complex and uncertain environments within a variety of industries [60]. Ongoing research and applications of these advanced FTA methods underline their critical role in proactively identifying and mitigating potential system failures, thereby improving overall system safety and reliability [61].
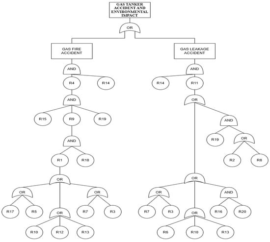
An example diagram of an FTA is provided in Figure 4 below.
Fault Tree Analysis (FTA) is a well-established methodology in risk and reliability assessment that facilitates the systematic identification of potential causes leading to an undesired event [62]. In its traditional form, FTA uses logical gates (AND, OR) to hierarchically structure failure events and support qualitative and quantitative assessments of system vulnerabilities [60]. The equations used for FTA are given as (Equations (8)–(10)) [63].
P T = i = 1 m p i
where pi represents the probability of failure of each basic event.
The probability of the basic event pi is estimated based on the definition of the initial state, as shown in Equation (8).
P 1 = N L = 1 m N L T n T t
The inclusion ratio of factor NL in the initial event l represents its contribution rate. m indicates the number of primary events where the factor contributes to the initial event [63]. Tn represents the total number of accidents examined, and Tt is the total duration of the accident data. Once the probability of each factor is determined, the analysis proceeds by investigating how significantly the factor contributes to the top event. The significant factor is calculated based on the Fussel–Vesely Method [64].
For instance, considering the FTA diagram in Figure 4, the fault tree subsets are defined as
A + C × E + C × F.
Thus, the probability of the top event can be calculated using Equation (10), where P is the overall probability of the top event (i.e., the occurrence of a gas tanker accident with environmental consequences); PA, PC, PE and PF are the probabilities of basic events or intermediate events in the fault tree; the ‘+’ operator corresponds to the OR gate, representing scenarios where any of the involved events can cause the top event; and the ‘×’ operator corresponds to the AND gate, meaning that all connected events must occur to trigger the top event. In the specific context of the FTA developed in this study, PA may represent the probability of gas fire, PC the probability of a critical mechanical failure, and PE and PF other contributing environmental or procedural failures. The equation thus combines multiple fault paths to quantify overall system risk.
P = PA + PC × PE + PC × PF

4. Findings

4.1. Fuzzy Delphi Method Findings

The study used the Fuzzy Delphi method to identify 20 risk factors based on expert opinion. The risks were ranked from highest to lowest. Table 5 below shows the risk group and priority score for a total of 20 risks selected by the experts. These risk factors were identified through a two-round Fuzzy Delphi process involving eight experts with at least ten years of experience in gas tanker operations and management. The first set of factors was supplemented with insights from a panel of experts regarding the risks associated with existing gas tanker operations. The final selection of 20 risks reflects both the most frequently cited hazards in the literature and those most emphasised by practitioners during the Delphi process. Risk factors were categorised into six groups—Operational, Environmental, Security, Human Factors, Regulatory, and Technical—based on the primary source or nature of the risk. For example, “Technical” includes equipment-related failures such as corrosion and fire suppression malfunctions, while “Environmental” includes risks arising from weather or ecological interactions.

4.2. Interaction Analysis Between Fuzzy DEMATEL and Risks

In the second part of the study, the risks obtained in the first part using the Fuzzy Delphi method were analysed using the Fuzzy DEMATEL method. The Cause Score, Result Score, and Total Interaction Scores were determined using the Fuzzy DEMATEL method. The risks were ranked from the highest to the lowest scores obtained. In the next stage of this study, the sum of the rows (R) and the sum of the columns (C) were calculated using Equations (A17) and (A18) to produce an effective FTA diagram. The R − C and R + C values were calculated using Equations (A19) and (A20) with the R and C values.
Table 6 presents the risks according to their score rankings.
According to the data obtained in the study, R4 (Risk of fire or explosion) ranked first. This was expected as it is considered to be the highest risk factor for gas tankers. R11 (Large gas leakage due to accident) was ranked second. Gas leakage poses a serious risk due to its rapid spread throughout the ship and into the environment. In third place was R2 (Gas leakage following collision or grounding). For this risk factor, the risk is very low because the incident occurs under the ship, although cargo spillage poses a serious hazard.
Risks between R1 and R13 and those between R15 and R17 were identified as accident-causing risks because they have positive (+) values. Risks R14, R18, R19, and R20 were identified as accident-influencing risks because they have negative (−) values. The data obtained are presented in a cause-effect diagram in Figure 5 below.
In the FTA diagram, risks with a positive (+) value are connected with an ‘OR’ gate, while risks with a negative (−) value are connected with an ‘AND’ gate, according to the cause-and-effect relationships of the risks shown in Figure 5 above.

4.3. Interaction Analysis Between Risks Identified by the FTA

In the third phase of the study, the accident and environmental risks identified by the experts through the Fuzzy Delphi method were analysed using the Fault Tree Analysis (FTA) method. Dynamic models combining FTA with Markov chains provide a tool for analysing component priorities, event sequences, and dependencies that may affect system reliability [65]. These methods help to bridge the gap between theoretical reliability analysis and its practical application in real-time, safety-critical environments [61].
Expert opinion has led to the development of an FTA diagram that is suitable for use worldwide. In the FTA diagram, gas fire and gas leak accidents were identified as the main factors. In the Fuzzy DEMATEL method, the risks obtained using Equations (A17) and (A18) and calculated using Equations (A19) and (A20) are divided into cause-and-effect groups. Causal risks are linked with an ‘OR’ gate, while effect risks are linked with an ‘AND’ gate. The FTA diagram is shown in Figure 6 below.
The risks identified include risks that may arise during the operation of gas tankers. These risks may occur both during navigation cargo handling. The risks have been classified according to expert opinion and the values in the fuzzy DEMATEL below.
To improve the clarity and traceability of the fault tree structure, Table 7 below summarises each risk factor, its target event in the fault tree, and the logical gate used to model its relationship.
This table representation helps to consolidate the logic of the FTA diagram and makes it easier to understand which risks are directly causal and which operate through compound mechanisms
Among the risks associated with a gas fire accident, the lowest priority, R10 (Damage to marine organisms on the tanker structure), which is of the lowest priority, is caused by the accumulation of small marine organisms on the hull, and structural damage is generally difficult to detect during routine inspections. R12 (Air pollution from gas operations) reflects the risk of hazardous atmospheric conditions during the handling of gas and is a health and safety concern for both the ship’s personnel and port workers. R13 (Extreme weather conditions) poses significant risks to shipping and port operations due to the increasing frequency and intensity of adverse meteorological events. These risks—R10, R12, and R13—are linked by an ‘OR’ gate as they are the causes of risk R1 (Gas leakage during cargo handling) and represent potential risks contributing to the triggering of R1.
The risks associated with a gas leak accident, listed from the bottom up, include R6 (Increase in tank pressure under the influence of seawater temperature), which refers to pressure fluctuations in pressurised tanks caused by rising seawater temperatures, R10 (Damage to tanker structure by marine organisms), which refers to the detection and assessment of harmful effects that are generally difficult to detect due to small marine organisms causing invisible damage to the hull, and R13 (Extreme weather conditions), which refers to the increasing frequency and intensity of meteorological events that pose a critical threat to navigation and port operations. These risks—R6, R10, and R13—are linked through the ‘OR’ gate and represent potential risks that could contribute to the triggering of risk R11 (Large gas leakage due to accident).
R3 (Corrosion and leakage in tank or piping systems) and R7 (Hose or manifold damage during loading/unloading) represent potential risk factors associated with damage to storage and operational equipment. These risks are connected by an ‘OR’ gate, as either can contribute to R11 (Large gas leakage due to accident) by causing equipment failure or system malfunction during operations.
R16 (Failure of cargo tank pressure control systems) is a risk indicating the failure of pressure control mechanisms, while R20 (Impact on cargo and ship operations due to cyber-attacks) is a risk arising from the increasing reliance on automation and digitalisation in ship management systems, which may expose security vulnerabilities. R20 is a risk that affects R16 and is linked to R16 by an AND gate, representing potential risks that contribute to triggering risk R11 (Large gas leakage due to accident).
Risk R2 (Gas leakage following collision or grounding) is a risk that may occur during the voyage or manoeuvring of the ship and results from potential contributing factors. Risk R8 (Risk of collision/crash during harbour or berthing) is particularly relevant for ships manoeuvring in narrow areas in ports. These risks are linked by an ‘OR’ gate as they cause the risks R2 and R8. Risk R19 (Inadequate post-accident contingency plans) reflects this inadequacy and is linked as an influencing risk by an AND gate to risks R2 and R8, which together represent potential risks contributing to the triggering of risk R11 (Large gas leakage due to accident).
R11 (Large gas leakage due to accident) represents the risk of a significant release of gas following an accident, while R14 (Incomplete or inadequate emergency procedures) represents the risk arising from such procedures during potential emergencies. As R14 is a risk that influences R11, it is linked to R11 by an AND gate and grouped together as the final level of risks that will cause a gas leakage accident.
At the top of the diagram, gas fire/explosion and gas leakage are linked by an AND gate as two significant events, emerging as the main causes of the critical event, the gas tanker accident and its environmental impact. The gas tanker accident and its environmental impact are the most significant events because they result in serious damage to the ship, the port, and the environment, irrespective of the specific event. Regardless of the cause of the major incident, the outcome will be devastating and result in significant economic loss.
The risks identified in the FTA diagram have been calculated using Equations (8) and (9), and their distributions have been determined. The risks identified in Table 8 below are presented on the basis of their probabilities and contribution ratios. The analysis of the risks is carried out according to the FTA on the basis of the probabilities obtained.
In the FTA analysis method, calculations were performed starting from the lowest probability ratios and progressing to the highest level to determine the most significant event based on significant events. Equation (10) was used in the calculations.
As a result of the calculations performed using the FTA method, the probability of the gas fire accident was calculated as 0.0938. The rate of gas leak accident was calculated as 0.0859. The environmental impact of the gas tanker accident was quantified as 0.02477.

4.4. Risk Model for Gas Tanker Accident Risks

By combining the fuzzy DEMATEL and FTA methods, a gas tanker risk model was developed. With the help of this risk model, ship operators will be able to monitor and evaluate possible accidents and environmental risks that may occur in gas tanker operations, incorporating the risks they have identified within their organisations. Figure 7 shows a schematic diagram of the gas tanker risk model.
The gas tanker risk model will help to identify new potential accident risks by adding or removing various risks that may occur in gas tankers with different age distributions and deadweight. The risk model developed in this study will offer significant opportunities for integration into existing Safety Management Systems (SMS) of gas tanker operators. By systematically mapping operational, environmental, and human factor risks, companies can prioritise preventive measures in their risk assessment matrices and align them with the requirements of the International Safety Management (ISM) Code. The model can be used as the basis for dynamic risk monitoring platforms, providing real-time updates and early warnings during critical operations such as cargo handling or navigation in narrow waters. In addition, the model can be used to simulate accident scenarios derived from Fault Tree Analysis and incorporated into crew training programmes, thereby enhancing seafarers’ situational awareness and emergency preparedness. In addition, port authorities and terminal operators can use the results to design more robust port security drills that specifically address high-priority risks such as gas leaks and toxic gas emissions during cargo operations. Through these applications, the risk model will serve as both a strategic planning tool and an operational safety measure, supporting a proactive and resilient maritime safety culture.
As an open model that allows for the incorporation of new risks arising from advances in maritime technology and industry developments, this framework will serve as a critical resource for contingency plans, company-wide training programmes, and International Safety Management (ISM) systems within maritime organisations.

5. Discussion

In this study, a hybrid fuzzy modelling approach integrating Fuzzy Delphi, Fuzzy DEMATEL, and FTA methods was used to identify and prioritise critical risks associated with gas tanker operations. Fault Tree Analysis, as previously highlighted in [65], not only identifies initiating events but also facilitates the assessment of cascading failures triggered by human–machine interactions and systemic safety weaknesses. The calculations performed using the FTA method resulted in a value of 0.0938 for the gas fire accident, as shown in Table 8. This value is considered a very low probability, indicating that the likelihood of the accident occurring under current system conditions and with existing preventive measures is statistically very low. Although the probability of an accident is low, it is important to remember that the consequences of an accident would be severe, and even a low probability cannot be ignored. In systems using LNG/LPG, the potential impact of a gas fire could be catastrophic in terms of human safety, environmental damage, and economic loss. A gas leak accident, on the other hand, has a probability of 0.0859, according to Table 8. It has been observed that gas leak accidents have a higher probability compared with gas fire and explosion accidents. The main reason for this is that the number of initiating events that could lead to the release of gas without immediate ignition is higher, as shown in Figure 6. It can be seen that the risks are mainly caused by failures in the factors that trigger or prevent gas leak accidents. The ship’s crew and port personnel need to be better prepared for gas leak accidents and to more closely monitor the risks that could lead to such accidents. The environmental impact of the two gas tanker accidents was calculated as 0.02477, according to Table 8. Considering the need to further reduce this value, especially in terms of long-term damage and duration of environmental impact, it is once again evident that all potential risks associated with LPG/LNG tankers in ports need to be monitored more carefully.
To enhance the clarity of the discussion, Table 9 summarises the top-ranked risks from the analysis along with their corresponding implications based on model results and expert evaluation.
These insights reflect the complex interplay of operational, technical, and systemic vulnerabilities in gas tanker operations and reinforce the multidimensional risk structure outlined in this study.
Gases spread rapidly into the environment and, depending on their composition, can accumulate near surfaces due to their higher density than air. This can lead to serious hazards in ship operations due to the flammable or explosive nature of the gases. The physical and chemical properties of liquefied gases, in particular their higher molecular weight than air, resulting in limited dispersion and a tendency to accumulate near surfaces, significantly increasing the risk of explosion in the event of a leak. In addition, the environmental and operational consequences of such leaks, ranging from air pollution to ignition hazards, underscore the importance of rigorous containment, detection, and emergency response protocols. Furthermore, gas dispersion resulting from an accident poses a serious threat to port operations and the surrounding environment. The literature further supports these findings. Ref. [66] presented a case study of an LPG explosion caused by a seal failure under high pressure, highlighting the critical nature of component integrity. Similarly, ref. [67] emphasised that explosion dynamics are strongly influenced by environmental and structural variables such as containment and ventilation, highlighting the need to incorporate both physical and operational design features into risk reduction strategies.
An integrated framework combining event tree analysis and Computational Fluid Dynamics (CFD) has been proposed to measure LNG leakage risk and is supported by empirical case studies of valve failures [4]. The application of predictive analytics through artificial intelligence-enabled IoT systems has also been shown to improve early warning capabilities [70], potentially reducing the escalation of such incidents.
Risk R3 (Corrosion and leakage in tank or pipe systems), which is classified as medium risk (1.55–0.07), reflects safety vulnerabilities related to both external environmental exposure and internal system ageing. The sensitivity of these systems to weather conditions and operational stress requires frequent inspections and preventive maintenance. Similarly, risk R15 (Technical failure in fire extinguishing systems) (1.67–0.09), although not among the highest-rated risks, highlights the importance of system reliability in emergency conditions. Despite regular testing and drills, system malfunction or accidental damage during incidents can render these systems ineffective. Extensive literature confirms the complex risk profile of gas tankers. Ref. [71] emphasises that even small leaks in LPG-carrying systems can rapidly escalate into significant emergencies if not dealt with promptly due to the thermodynamic behaviour of the mixture. Therefore, effective gas detection, leak isolation, and sensitive safety protocols are indispensable elements for the safe operation of gas tankers.
The lower priority risks R20 (Impact on cargo and ship operations due to cyber-attacks) (1.50–0.06) and R10 (Damage to tanker structure by marine organisms) (1.41–0.03) should not be overlooked. The increasing integration of cyber systems into maritime operations, including navigation, cargo tracking, and remote diagnostics, particularly with the advancement of autonomous ship technologies, has become a growing concern regarding cybersecurity vulnerabilities. Similarly, biological contamination and structural degradation caused by marine organisms, although occurring over a longer timeframe, can compromise hull integrity and affect fuel efficiency, necessitating proactive structural management and contamination prevention strategies.
Mechanical failures were shown to be strong causal factors in both fire and gas leakage scenarios. As identified in the Fuzzy DEMATEL analysis (Table 6), risks such as R3, R7, and R16—each representing specific mechanical weaknesses—ranked among the highest contributing risks in the model. These findings confirm existing research indicating that mechanical integrity is crucial to the safe operation of LNG/LPG tankers. Preventive maintenance regimes and system redundancy should, therefore, be prioritised in safety management strategies.
Environmental factors also play an important role in the likelihood of accidents. A recent study [72] has shown that LNG tankers operating in rough seas are subject to sloshing effects and dynamic instability, which increase cargo movement, structural loading, and the likelihood of mechanical failure. Therefore, risk-based design (RBD) approaches are essential for ships operating in such conditions to ensure structural flexibility and safe cargo containment.
Available evidence suggests that gas tanker casualties are not caused by a single factor but by a combination of hazardous conditions, ranging from the explosive potential of LNG cargoes [22] to navigational difficulties in restricted waterways [68] and vulnerabilities caused by adverse sea conditions [72]. A comprehensive approach involving advanced ship design, strict navigation protocols, and robust emergency management procedures is essential for reducing the frequency and severity of such accidents. The continuous improvement of risk assessment methods [72], the integration of lessons learned from explosion analyses in other modes of transport [22] and the development of shallow water navigation studies [68], as well as the monitoring and regular review of human error due to its significant role in accident causation [1], will contribute significantly to improving the operational safety of gas tankers.

6. Conclusions

Tanker accidents are multifactorial phenomena resulting from the interaction of operational, environmental, technical, and organisational factors. A comprehensive analysis of gas tanker accidents reveals critical safety gaps ranging from structural and system design flaws to human error and extreme hydrodynamic or meteorological conditions. The results of this study confirm that gas tanker accidents cannot be attributed to a single cause but result from the complex interaction of technical, human, and managerial shortcomings. Previous studies [4] have shown that structural defects in tank configurations and inadequate maintenance regimes significantly increase the risk of catastrophic events. This underlines the importance of early detection mechanisms and timely corrective actions to reduce the likelihood of accidents.
In this study, a hybrid approach combining Fuzzy Delphi, Fuzzy DEMATEL, and Fault Tree Analysis (FTA) methods was used to assess the accident and environmental risks associated with gas tankers. Through expert consultation, 20 key risks were identified using the Fuzzy Delphi method. These risks were then prioritised using the Fuzzy DEMATEL method, allowing a detailed assessment of their interdependencies and relative importance. FTA was then used to group and quantify these risks into two main accident categories (gas fires and gas leaks) based on their contribution.
FTA shows that even apparently low-risk elements can lead to serious incidents when combined with operational stressors or environmental challenges [65]. These findings support the need for rigorous inspection regimes, comprehensive safety management systems, and proactive hazard identification. As highlighted by [73], the prioritisation of inspection items in tanker inspection protocols can facilitate the early correction of hidden defects and thus prevent them from leading to accidents. The development of a corporate safety culture through routine training, increased situational awareness, and rigorous inspections are essential to reduce both the frequency and severity of LNG tanker accidents [74].
The results of the analyses have underlined the need for comprehensive and scenario-specific emergency protocols. Robust safety protocols emphasise the need for proactive measures, including real-time monitoring and rapid post-incident response mechanisms. They also highlight the importance of regular inspections and preventive maintenance. Personnel errors related to inadequate maintenance further emphasise the need for continuous training and the implementation of stricter operational standards on board. It has also highlighted deficiencies in emergency preparedness. It requires the strict implementation of safety procedures during cargo handling, the use of corrosion-resistant materials, and expert inspections, particularly of sensitive systems such as pumps and piping. Robust emergency response plans capable of dealing with large gas leaks are also required.
The findings emphasise that operational, structural, procedural, and human factors are interrelated and collectively influence the likelihood of accidents. Corrosion-related failures, inadequate emergency procedures, and human error in cargo operations have emerged as significant factors in the escalation of accidents. In addition, the study highlights the growing importance of emerging threats such as cyber-attacks and structural damage caused by marine organisms, underlining the need for a dynamic risk management approach that evolves with technological and environmental changes. The results show that the most critical risks are fire and explosion incidents, large accidental gas leaks, and toxic gas emissions. All of these risks pose serious threats to human safety, environmental integrity, and business continuity. In particular, the risk of fire or explosion was consistently ranked as the highest priority across all methods of analysis, highlighting the catastrophic potential of flammable and explosive liquefied gases. The safety of gas tanker operations depends on regular and supervised training of personnel, strict adherence to existing safety protocols, and the availability of real-time monitoring systems that enable the master to make informed and accurate decisions. Strong and disciplined crew relations and effective risk management are essential for tankers.

6.1. Contribution to Industry and the Literature

The synthesis of fuzzy and probabilistic risk assessment techniques in this study enables a multidimensional understanding of accident causality in gas tanker operations. The results highlight the complex interaction between design flaws, operational challenges, environmental conditions, and human factors. Addressing these risks requires a holistic strategy that integrates advanced design methodologies, robust operational controls, real-time monitoring systems, and adaptive emergency management. Future studies may benefit from further use of dynamic simulation models, machine learning tools, and scenario-based validation to improve maritime safety frameworks.
This study demonstrates the applicability and effectiveness of Fuzzy Delphi, Fuzzy DEMATEL, and FTA in assessing accident and environmental risks associated with gas tanker operations. The results provide valuable insights for improving maritime safety, ensuring operational continuity, and preserving the integrity of the marine environment. By providing a comprehensive and integrated perspective on gas tanker safety, this research contributes to the development of proactive and resilient maritime risk management practices. Continued research and adaptive risk management practices are essential for improving the safety performance of gas tankers and contributing to the overall sustainability of maritime transport.

6.2. Limitations

Limitations of this study include the static nature of the selected criteria, which reflect the operational realities of existing gas tankers. These criteria may need to be reviewed in light of future technological developments and changes in the regulatory framework. In addition, as the risk assessments are based on expert opinion, the results may vary depending on the expertise of different expert panels and their level of experience. Another limitation of this study is that it is restricted to gas carriers and does not cover other types of ships.

6.3. Future Research

This study has provided a comprehensive risk assessment framework for LNG carrier operations by integrating Fuzzy Delphi, Fuzzy DEMATEL, and Fault Tree Analysis (FTA) methods. However, there remain several avenues for future research that can further enhance the robustness, adaptability, and technological relevance of maritime risk management systems. With the advent of autonomous and remotely operated vessels, future research should address how automation affects risk structures in gas carrier operations. Comparative analyses between traditional manned vessels and autonomous systems may reveal changes in risk profiles, such as reduced human error but increased exposure to cyber threats or system failures. In this way, future risks, such as fire and environmental challenges, can be analysed using the logic of this study.

Author Contributions

Conceptualisation, A.U.Ü. and O.H.A.; methodology, A.U.Ü. and O.H.A.; software, A.U.Ü. and O.H.A.; validation, A.U.Ü. and O.H.A., formal analysis A.U.Ü. and O.H.A.; investigation, A.U.Ü. and O.H.A.; resources, A.U.Ü. and O.H.A.; data curation, A.U.Ü. and O.H.A.; writing—original draft preparation, A.U.Ü. and O.H.A.; writing—review and editing, A.U.Ü. and O.H.A.; visualisation, A.U.Ü. and O.H.A.; supervision, A.U.Ü. and O.H.A.; project administration, A.U.Ü. and O.H.A.; funding acquisition, A.U.Ü. and O.H.A. All authors have read and agreed to the published version of the manuscript.

Funding

This research received no external funding.

Institutional Review Board Statement

The survey conducted in this study was given by the Kocaeli University Social and Human Sciences Ethics committee with the approval of the ethics committee numbered 2024/09 on 13.09.2024 (Number: E-94337696-200-649446). The survey conducted in this study was given by the Kocaeli University Social and Human Sciences Ethics committee with the approval of the ethics committee numbered 2024/09 on 13.09.2024. (Number: E-94337696-200-649446).

Informed Consent Statement

Informed consent was obtained from all subjects involved in the study.

Data Availability Statement

Data are contained within the article.

Acknowledgments

The authors have reviewed and edited the output and take full responsibility for the content of this publication.

Conflicts of Interest

The authors declare no conflicts of interest.

Abbreviations

The following abbreviations are used in this manuscript:
FTA Fault Tree Analysis
GCTsGas Carrier Tankers
LNGLiquefied Natural Gas
LPGLiquefied Petroleum Gas
BLEVEBoiling Liquid Expanding Vapor Explosions
IMOInternational Maritime Organization
UVCEUnconfined Vapor Cloud Explosions
LNG-FPSOLNG Floating Production Storage and Offloading
EmSEmergency Response Procedures
TFNTrigonometric Fuzzy Numbers
IGC CodeInternational Gas Carrier Code
FMEAFailure Mode Effect Analysis
CFDComputational Fluid Dynamics
LNG-FSRUsLNG-Floating Storage and Regasification Units

Appendix A. Fuzzy DEMATEL Mathematics (Equations)

Equation Number Mentioned in TextEquation Desription
Equation (A1) Z ~ k = z ~ i j k n × n Z ~ i j k = z i j l k , z i j m k , z i j u k
Equation (A2) z ~ i j = z i j l , z i j m , z i j u = 1 k k = 1 k z ~ i j k = 1 k k = 1 k z i j l k , 1 k k = 1 k z i j m k , 1 k k = 1 k z i j u k , Z ~ = 0 z ~ 12 z ~ 1 n z ~ 21 0 z ~ 2 n 0 z ~ n 1 z ~ n 2 0
Equation (A3) X ~ = 0 x ~ 12 x ~ 1 n x ~ 21 0 x ~ 2 n 0 x ~ n 1 x ~ n 2 0    x ~ i j = z ~ i j r = z i j l r , z i j m r , z i j u r
Equation (A4) r = max 1 i n j = 1 n z i j u
X ~ l = 0 l 12 l 1 n l 21 0 l 2 n 0 l n 1 l n 2 0 , X ~ m = 0 m 12 m 1 n m 21 0 m 2 n 0 m n 1 m n 2 0 , X ~ u = 0 u 12 u 1 n u 21 0 u 2 n 0 u n 1 u n 2 0
Equation (A5) T ~ = lim h X ~ 1 + X ~ 2 + + X ~ h = X ~   ( I X ~ ) 1
Equation (A6) T ~ = 0 t ~ 12 t ~ 1 n t ~ 21 0 t ~ 2 n 0 t ~ n 1 t ~ n 2 0 t ~ i j = l ´ i j , m ´ i j , u ´ i j ,
Equation (A7) T ~ l = X ~ l ( I X ~ l ) 1
Equation (A8) T ~ m = X ~ m ( I X ~ m ) 1
Equation (A9) T ~ u = X ~ u ( I X ~ u ) 1
Equation (A10) T ~ = l i j , m i j , u i j = def x n e t
Equation (A11) L = min l i j , R = max u i j , = R L ;
Equation (A12) x l = l i j L / x m = m i j L / x u = u i j L / ;
Equation (A13) x l e f t = x m / ( 1 + x m x l ) ,   x r i g h t = x u / ( 1 + x u x l m ) ;
Equation (A14) x = x s o l 1 x l e f t + x r i g h t 2 / 1 x l e f t + x r i g h t
Equation (A15) x n e t = L + x
Equation (A16) x n e t = L + m i j L ( + u i j m i j ) 2 R l i j + ( u i j L ) 2 ( + m i j l i j ) 2 + m i j l i j ( + u i j m i j ) 2 R l i j + ( u i j L ) + m i j l i j 2 ( + u i j m i j )
Equation (A17) R = r i n × 1   C = c j 1 × n   R = r i n × 1 = j = 1 n t i j n × 1
Equation (A18) C = c j 1 × n = i = 1 n t i j 1 × n
Equation (A19) w i = ( R + C ) 2 + ( R C ) 2
Equation (A20) W i = w i i = 1 n w i

References

  1. Arıcan, O.H.; Ünal, A.U. Risk assessment in LPG and LNG operation processes in maritime transport: Delphi and Fault Tree Analysis Approach. Processes 2025, 13, 1136. [Google Scholar] [CrossRef]
  2. Howarth, R.W. The greenhouse gas footprint of liquefied natural gas (LNG) exported from the United States. Energy Sci. Eng. 2024, 12, 4843–4859. [Google Scholar] [CrossRef]
  3. Kadri, F.; Birregah, B.; Châtelet, E. The impact of natural disasters on critical infrastructures: A domino effect-based study. J. Homel. Secur. Emerg. Manag. 2014, 11, 217–241. [Google Scholar] [CrossRef]
  4. Hang, B.L.; Li, W.; Huang, W.B. Defects analysis of liquefied gas tankers. Key Eng. Mater. 2013, 561, 435–440. [Google Scholar] [CrossRef]
  5. Mba, J.U. Advancing sustainability and efficiency in maritime operations: Integrating green technologies and autonomous systems in global shipping. Int. J. Sci. Res. Arch. 2024, 13, 2059–2079. [Google Scholar] [CrossRef]
  6. Ervural, B.; Ayaz, H.I. A fully data-driven FMEA framework for risk assessment on manufacturing processes using a hybrid approach. Eng. Fail. Anal. 2023, 152, 107525. [Google Scholar] [CrossRef]
  7. Wong, L.M.; Pawlicki, T. A review of accident models and incident analysis techniques. J. Appl. Clin. Med. Phys. 2025, 26, e14623. [Google Scholar] [CrossRef]
  8. Transport Safety Investigation Center. Final Marine Safety Investigation Report: SYN ZANIA/IMO No. 9346938. Ministry of Transport and Infrastructure, Republic of Turkey. Committee Decision No: 41/DNZ-07/2020. Available online: https://ulasimemniyeti.uab.gov.tr/uploads/pages/safety-investigation-reports/safety-investigation-report-syn-zania.pdf (accessed on 15 January 2025).
  9. Zeng, M.; Wei, Y.; Yu, K.; Huang, H.; Xie, T. Scenario deduction of oil spill from tankers in a ship-ship collision based on the knowledge element and dynamic Bayesian network. Pol. J. Environ. Stud. 2024, 33, 4421–4434. [Google Scholar] [CrossRef]
  10. Balazikova, M.; Kotianova, Z. Human reliability analysis in acetylene filling operations: Risk assessment and mitigation strategies. Appl. Sci. 2025, 15, 4558. [Google Scholar] [CrossRef]
  11. Oguntoyinbo, O.; China, S.S.; Obiri, J. Human factors contributing to accidents and disasters in road transport of petroleum products in Kenya. Afr. J. Empir. Res. 2024, 5, 184–194. [Google Scholar] [CrossRef]
  12. Pang, M.; Zhang, Z.; Zhou, Z.; Li, Q. Risk diagnosis analysis of ethane storage tank leakage based on Fault Tree and Fuzzy Bayesian Network. Appl. Sci. 2025, 15, 1754. [Google Scholar] [CrossRef]
  13. Ridwan, M.M.; Ramadhani, A.R. Analysis of fire and explosion consequences in accidents involving premium gasoline tanker trucks. Motiv. J. Mech. Electr. Ind. Eng. 2024, 6, 1–12. [Google Scholar] [CrossRef]
  14. Giannelli, G.; Grillone, G.; Muratore, A.; Nastasi, V. Risk assessment of LPG release scenarios. Chem. Eng. Trans. 2023, 104, 127–132. [Google Scholar] [CrossRef]
  15. Dan, S.; Lee, C.J.; Park, J.; Shin, D.; Yoon, E.S. Quantitative risk analysis of fire and explosion on the top-side LNG-liquefaction process of LNG-FPSO. Process Saf. Environ. Prot. 2014, 92, 430–441. [Google Scholar] [CrossRef]
  16. Guan, Y.; Zhao, J.; Shi, T.; Zhu, P. Fault Tree Analysis of fire and explosion accidents for dual fuel (diesel/natural gas) ship engine rooms. J. Mar. Sci. Appl. 2016, 15, 331–335. [Google Scholar] [CrossRef]
  17. Bariha, N.; Mishra, I.; Srivastava, V.C. Fire and explosion hazard analysis during surface transport of liquefied petroleum gas (LPG): A case study of LPG truck tanker accident in Kannur, Kerala, India. J. Loss Prev. Process Ind. 2016, 40, 449–460. [Google Scholar] [CrossRef]
  18. Park, S.; Jeong, B.; Yoon, J.Y.; Paik, J.K. A study on factors affecting the safety zone in ship-to-ship LNG bunkering. Ships Offshore Struct. 2018, 13, 312–321. [Google Scholar] [CrossRef]
  19. Gangadhari, R.K.; Murty, S.; Khanzode, V. Analysis of accidents involving petroleum tankers and their consequences in India. Process Saf. Prog. 2020, 40, e12154. [Google Scholar] [CrossRef]
  20. Lee, S. Quantitative risk assessment of fire & explosion for regasification process of an LNG-FSRU. Ocean Eng. 2020, 197, 106825. [Google Scholar] [CrossRef]
  21. Bariha, N.; Ojha, D.K.; Srivastava, V.C.; Mishra, I.M. Fire and risk analysis during loading and unloading operation in liquefied petroleum gas (LPG) bottling plant. J. Loss Prev. Process Ind. 2023, 81, 104928. [Google Scholar] [CrossRef]
  22. Planas, E.; Pastor, E.; Casal, J.; Bonilla, J. Analysis of the boiling liquid expanding vapor explosion (BLEVE) of a liquefied natural gas road tanker: The Zarza Lico accident. J. Loss Prev. Process Ind. 2015, 34, 127–138. [Google Scholar] [CrossRef]
  23. Nubli, H.; Prabowo, A.R.; Sohn, J.M. Fire phenomenon of natural gas leak accidents on the LNG-Fueled ship using computational fluid dynamic. Int. Conf. Offshore Mech. Arct. Eng. 2020, 84324, V02AT02A066. [Google Scholar] [CrossRef]
  24. Xie, C.; Huang, L.; Deng, J.; Wang, R.; Hao, G. Hazard assessment and hazard mitigation of fuel leak inside a ship elevator for LNG-Fueled vessel. Ocean Eng. 2022, 259, 111943. [Google Scholar] [CrossRef]
  25. Nubli, H.; Sohn, J.M. CFD-based simulation of accidental fuel release from LNG-fuelled ships. Ships Offshore Struct. 2022, 17, 339–358. [Google Scholar] [CrossRef]
  26. Cao, Y.; Jia, Q.J.; Wang, S.M.; Jiang, Y.; Bai, Y. Safety design analysis of a vent mast on a LNG powered ship during a low-temperature combustible gas leakage accident. J. Ocean Eng. Sci. 2022, 7, 75–83. [Google Scholar] [CrossRef]
  27. Yang, J.; Liu, Z.; Tu, X.; Xia, D.; Zhang, C.; Yang, Y.; Yang, Q.; Chang, C.; Wan, J. Effect of process parameters on plasma partial oxidation approach for removal of leaking LPG. Process Saf. Environ. Prot. 2024, 187, 892–902. [Google Scholar] [CrossRef]
  28. Huffman, M.; Hutchison, V.; Ranganathan, S.; Noll, G.; Baxter, C.; Hildebrand, M.; Wang, Q. A comparative bibliometric study of the transport risk considerations of liquefied natural gas and liquefied petroleum gas. Can. J. Chem. Eng. 2024, 102, 2019–2038. [Google Scholar] [CrossRef]
  29. Olsen, A.A. Introduction to Oil Tanker and Gas Carrier Operations; Taylor & Francis: New York, NY, USA, 2024. [Google Scholar]
  30. International Maritime Organization. International Maritime Dangerous Goods Code (IMDG Code), 40-20 ed.; IMO Publishing: London, UK, 2020. [Google Scholar]
  31. Chen, X.; Yuan, J. Risk assessment of liquefied natural gas (LNG) transportation based on the fuzzy comprehensive evaluation method. J. Loss Prev. Process Ind. 2017, 49, 106–115. [Google Scholar] [CrossRef]
  32. Liu, Z.; Zhang, S.; Wu, W.; Wang, J. Study on fire and explosion accident characteristics of LNG carriers. J. Loss Prev. Process Ind. 2019, 59, 12–21. [Google Scholar] [CrossRef]
  33. Wang, H.; Shi, C.; Wang, Y. Analysis and prevention of fire and explosion accidents of LNG vessels. Process Saf. Environ. Prot. 2021, 153, 281–293. [Google Scholar] [CrossRef]
  34. Xiang, Y.; Jiang, Q.; Zhang, Y.; Zhou, W. Identifying barriers to the digitalization of China’s real estate enterprises in operations management with an integrated FTA–DEMATEL–ISM approach. Buildings 2023, 13, 100. [Google Scholar] [CrossRef]
  35. Bujna, M.; Prístavka, M.; Lee, C.K.; Strápeková, Z.; Kapela, K.; Malicevic, Z. Determining the reliability level by combining FMEA, FTA and DEMATEL tools. Agric. Eng. 2024, 28, 251–276. [Google Scholar] [CrossRef]
  36. Cheshmberah, M.; Naderizadeh, A.; Shafaghat, A.; Nokabadi, M.K. An integrated process model for root cause failure analysis based on reality charting, FMEA and dematel. Int. J. Data Netw. Sci. 2020, 4, 225–236. [Google Scholar] [CrossRef]
  37. Budiraharjo, R.; Sarno, R.; Wijaya, D.R.; Prasetyo, H.N.; Waspada, I. IMARA: A New approach to multi-attribute risk assessment based on event data weighting (case study in a container terminal). IEEE Access 2023, 11, 62292–62306. [Google Scholar] [CrossRef]
  38. Liao, C.H. Determinants of Memory Encoding of altruistic messages: M-Delphi and F-DEMATEL approach. Appl. Sci. 2023, 13, 10517. [Google Scholar] [CrossRef]
  39. Liao, C.W.; Yao, K.C.; Wang, C.H.; Hsieh, H.H.; Wang, I.C.; Ho, W.S.; Huang, W.L.; Huang, S.H. Fuzzy Delphi and DEMATEL approaches in sustainable wearable technologies: Prioritizing user-centric design indicators. Appl. Sci. 2025, 15, 461. [Google Scholar] [CrossRef]
  40. Li, J.; Xu, K. A combined fuzzy DEMATEL and cloud model approach for risk assessment in process industries to improve system reliability. Qual. Reliab. Eng. Int. 2021, 37, 2110–2133. [Google Scholar] [CrossRef]
  41. Hsu, C.C.; Sandford, B.A. The Delphi technique: Making sense of consensus. Practical assessment, research, and evaluation. Pract. Assess. Res. Eval. 2007, 12, 10. [Google Scholar] [CrossRef]
  42. Ma, Z.; Shao, C.; Ma, S.; Ye, Z. Constructing road safety performance indicators using Fuzzy Delphi method and Grey Delphi method. Expert Syst. Appl. 2011, 38, 1509–1514. [Google Scholar] [CrossRef]
  43. Alqahtani, F.M.; Noman, M.A.; Alabdulkarim, S.A.; Alharkan, I.; Alhaag, M.H.; Alessa, F.M. A New Model for Determining Factors Affecting Human Errors in Manual Assembly Processes Using Fuzzy Delphi and DEMATEL Methods. Symmetry 2023, 15, 1967. [Google Scholar] [CrossRef]
  44. Bui, T.D.; Tsai, F.M.; Tseng, M.L.; Ali, M.H. Identifying sustainable solid waste management barriers in practice using the Fuzzy Delphi method. Resour. Conserv. Recycl. 2020, 154, 104625. [Google Scholar] [CrossRef]
  45. Mohammadfam, I.; Khajevandi, A.A.; Dehghani, H.; Babamiri, M.; Farhadian, M. Analysis of factors affecting human reliability in the mining process design using Fuzzy Delphi and DEMATEL methods. Sustainability 2022, 14, 8168. [Google Scholar] [CrossRef]
  46. Xiao, Y.; Chen, Z.; McNeil, L. Digital empowerment for shipping development: A framework for establishing a smart shipping index system. Marit. Policy Manag. 2022, 49, 850–863. [Google Scholar] [CrossRef]
  47. Yusof, N.; Hashim, N.L.; Hussain, A. A review of Fuzzy Delphi method application in human-computer interaction studies. AIP Conf. Proc. 2022, 2472, 040026. [Google Scholar] [CrossRef]
  48. Wu, W.W.; Lee, Y.T. Developing global managers’ competencies using the Fuzzy DEMATEL method. Expert Syst. Appl. 2007, 32, 499–507. [Google Scholar] [CrossRef]
  49. Akyuz, E.; Celik, E. A Fuzzy DEMATEL method to evaluate critical operational hazards during gas freeing process in crude oil tankers. J. Loss Prev. Process Ind. 2015, 38, 243–253. [Google Scholar] [CrossRef]
  50. Giri, B.C.; Molla, M.U.; Biswas, P. Pythagorean Fuzzy DEMATEL method for supplier selection in sustainable supply chain management. Expert Syst. Appl. 2022, 193, 116396. [Google Scholar] [CrossRef]
  51. Mahmud, K.K.; Chowdhury, M.M.H.; Shaheen, M.M.A. Green port management practices for sustainable port operations: A multi method study of Asian ports. Marit. Policy Manag. 2024, 51, 1902–1937. [Google Scholar] [CrossRef]
  52. Wang, J.B.; Wang, G.H.; Ou, C.Y. The key factors for sustainability reporting adoption in the semiconductor industry using the hybrid FRST-PSO technique and Fuzzy DEMATEL approach. Sustainability 2023, 15, 1929. [Google Scholar] [CrossRef]
  53. Li, R.J. Fuzzy method in group decision making. Comput. Math. Appl. 1999, 38, 91–101. [Google Scholar] [CrossRef]
  54. Lin, R.J. Using Fuzzy DEMATEL to evaluate the green supply chain management practices. J. Clean. Prod. 2013, 40, 32–39. [Google Scholar] [CrossRef]
  55. Opricovic, S.; Tzeng, G.H. Fuzzy multicriteria model for post-earthquake land-use planning. Nat. Hazards Rev. 2003, 4, 59–64. [Google Scholar] [CrossRef]
  56. Kabir, S. An overview of fault tree analysis and its application in model-based dependability analysis. Expert Syst. Appl. 2017, 77, 114–135. [Google Scholar] [CrossRef]
  57. Guck, D.; Spel, J.; Stoelinga, M. Dftcalc: Reliability centered maintenance via fault tree analysis (tool paper). Lect. Notes Comput. Sci. 2015, 9407, 304–311. [Google Scholar] [CrossRef]
  58. Lozano, S.R.; Medina, M.A.R.; Ríos, E.B.H.; Ojinaga, E.R.P. Risk failure reduction in 3d printer through secuential use of DFMEA, fault tree and Bayesian networks. Dyna 2024, 99, 78–84. [Google Scholar] [CrossRef]
  59. Freeman, R.A. A novel method for fault tree uncertainty analysis using error propagation methods. Process Saf. Prog. 2020, 40, 50–62. [Google Scholar] [CrossRef]
  60. Vasconcelos, V.D.; Soares, W.A.; Costa, A.C.L.D.; Raso, A.L. Treatment of uncertainties in probabilistic risk assessment. In Reliability and Maintenance—An Overview of Cases; IntechOpen: London, UK, 2020. [Google Scholar] [CrossRef]
  61. Chiacchio, F.; Aizpurua, J.I.; Compagno, L.; Moheb Khodayee, S.; D’Urso, D. Modelling and resolution of dynamic reliability problems by the coupling of simulink and the stochastic hybrid fault tree object oriented (SHYFTOO) library. Information 2019, 10, 283. [Google Scholar] [CrossRef]
  62. Yazdi, M.; Kabir, S.A. Fuzzy Bayesian network approach for risk analysis in process industries. Process Saf. Environ. Prot. 2017, 111, 507–519. [Google Scholar] [CrossRef]
  63. Arslan, Ö.; Zorba, Y.; Švetak, J. Fault Tree Analysis of tanker accidents during loading and unloading operations at the tanker terminals. J. ETA Marit. Sci. 2018, 6, 3–16. [Google Scholar] [CrossRef]
  64. Ugurlu, H.; Cicek, I. Analysis and assessment of ship collision accidents using Fault Tree and multiple correspondence analysis. Ocean Eng. 2022, 245, 110514. [Google Scholar] [CrossRef]
  65. Wei, S.; Xiao, J.; Cai, B.; Wang, J. The reliability analysis and simulation method of train control system based on Markov. Appl. Mech. Mater. 2014, 556–562, 2333–2336. [Google Scholar] [CrossRef]
  66. Qian, X.; Zhang, R.; Zhang, Q.; Yuan, M.; Zhao, Y. Cause analysis of the large-scale LPG explosion accident based on key investigation technology: A case study. ACS Omega 2021, 6, 20644–20656. [Google Scholar] [CrossRef] [PubMed]
  67. Xu, Y.; Bai, Y.; Paik, J.K.; Dai, W. An improved method for quantitative risk assessment of unconfined offshore installations subjected to gas explosions. Structures 2020, 25, 566–577. [Google Scholar] [CrossRef]
  68. Sian, A.Y.; Maimun, A.; Priyanto, A.; Ahmed, Y.M. Assessment of ship-bank interactions on LNG tanker in shallow water. J. Teknol. 2014, 66, 141–144. [Google Scholar] [CrossRef][Green Version]
  69. Fu, S.; Yan, X.; Zhang, D.; Li, C.; Zio, E. Framework for the quantitative assessment of the risk of leakage from LNG-Fueled vessels by an Event TREE-CFD. J. Loss Prev. Process Ind. 2016, 43, 42–52. [Google Scholar] [CrossRef]
  70. Dash, A.K.; Bandopadhay, S.; Samal, S.R.; Poulkov, V. Ai-enabled IoT framework for leakage detection and its consequence prediction during external transportation of LPG. Sensors 2023, 23, 6473. [Google Scholar] [CrossRef]
  71. Chidi, N.; Adelaja, O.; Joel, O. An alarm-based LPG leakage monitoring system. Eur. J. Technol. 2023, 7, 1–10. [Google Scholar] [CrossRef]
  72. Afifudin, I.N.; Aryawan, W.D. The application of risk-based design (RBD) methodology for LNG carrier under varied sea state. BIO Web Conf. 2024, 89, 02004. [Google Scholar] [CrossRef]
  73. Maya, B.N.D.; Arslan, Ö.; Akyüz, E.; Kurt, R.E.; Turan, O. Application of data-mining techniques to predict and rank maritime non-conformities in tanker shipping companies using accident inspection reports. Ships Offshore Struct. 2020, 17, 687–694. [Google Scholar] [CrossRef]
  74. Hjellvik, L.R.; Aga, R.E.H.; Sætrevik, B. Organizational and individual safety factors in work on chemical tanker vessels. PsyArXiv, 2019; pre-print. [Google Scholar] [CrossRef]
  75. Chen, X.; Yu, C.; Wang, L.; Yu, B. A comprehensive review of the bio-corrosion mechanisms, hydrodynamics and antifouling measures on marine concrete. Ocean Eng. 2024, 310, 118696. [Google Scholar] [CrossRef]
  76. Clavijo Mesa, M.V.; Patino-Rodriguez, C.E.; Guevara Carazas, F.J. Cybersecurity at Sea: A Literature Review of Cyber-Attack Impacts and Defenses in Maritime Supply Chains. Information 2024, 15, 710. [Google Scholar] [CrossRef]
Figure 1. Research methodology.
Figure 1. Research methodology.
Applsci 15 06008 g001
Figure 2. Fuzzy DEMATEL method.
Figure 2. Fuzzy DEMATEL method.
Applsci 15 06008 g002
Figure 3. Fuzzy triangular values.
Figure 3. Fuzzy triangular values.
Applsci 15 06008 g003
Figure 4. FTA diagram.
Figure 4. FTA diagram.
Applsci 15 06008 g004
Figure 5. Cause-effect graphic.
Figure 5. Cause-effect graphic.
Applsci 15 06008 g005
Figure 6. Main Fault Tree Analysis diagram.
Figure 6. Main Fault Tree Analysis diagram.
Applsci 15 06008 g006
Figure 7. A risk model for continuously monitoring and evaluating gas tanker accident risks.
Figure 7. A risk model for continuously monitoring and evaluating gas tanker accident risks.
Applsci 15 06008 g007
Table 1. Studies on GCT transport in the last 10 years and their scope.
Table 1. Studies on GCT transport in the last 10 years and their scope.
StudyMethodologyYearKey FindingsSection
[15]Quantitative Risk Analysis2014Evaluated fire and explosion risks in LNG-FPSO liquefaction process; identified key risk factors in LNG-FPSO systems.2.1 Fire and Explosion Risk Analyses in GCT Transport
[22]BLEVE Analysis2015Analysed BLEVE (Boiling Liquid Expanding Vapor Explosion) of an LNG road tanker (Zarzalico accident); explored prevention strategies.
[16]Fault Tree Analysis (FTA)2016Analysed fire and explosion accidents in dual-fuel ship engine rooms; highlighted risk factors in diesel and natural gas systems.
[17]Hazard Analysis2016Identified mechanical failures as key factors in fire and explosion risks during LPG transportation; investigated the Kannur LPG tanker accident.
[18]Model Development2018Developed models for determining safe distances in ship-to-ship LNG bunkering; identified factors affecting safety zones.
[19]Accident Analysis2020Analysed LPG tanker accident; assessed its consequences in terms of casualties, injuries, and environmental impact.
[20]Quantitative Risk Assessment2020Analysed fire and explosion risks in LNG-FSRU regasification process; evaluated risk mitigation strategies.
[21]Risk Analysis2023Investigated fire and explosion risks during loading and unloading at LPG bottling plants; examined operational hazards.
[19]Accident Analysis2020Analysed LPG tanker accident with significant casualties, injuries, and environmental damage due to dangerous material spillage.2.2 Fuel Leakages and Safety Measures
[25]CFD Simulation2020Studying LNG leakages on LNG-fuelled ships using CFD; explored the impact of natural gas leaks on fire risks.
[24]Risk Assessment2022Investigated LNG fuel leakage in ship elevators; proposed risk reduction strategies for potential hazards.
[25]CFD Simulation2022Analysed LNG fuel spill risks in LNG-fuelled ships using CFD simulations; proposed safety improvements.
[26]Safety Design Analysis2022Studied the design of vent masts on LNG ships to prevent low-temperature combustible gas leaks; proposed safety measures.
[27]Plasma Partial Oxidation2024Investigated the effectiveness of plasma partial oxidation in removing leaking LPG; explored process parameter impacts.
[28]Bibliometric Study2024Compared transport risk considerations for LNG and LPG, evaluated safety strategies for these gases in maritime transport.2.3 Operational Safety Procedures and General Risk Assessments
[29]Operational Safety Analysis2024Studied operational procedures for oil tankers and gas carriers; detailed safety protocols for these vessels.
[9]Bayesian Network Analysis2024Analysed tanker accidents caused by human error, found that human error was responsible for over 80% of accidents.
[1]Delphi and FTA2025Assessed risks in LPG and LNG operation processes in maritime transport using Delphi and Fault Tree Analysis.
Table 2. Linguistic terms and corresponding TFNs [43].
Table 2. Linguistic terms and corresponding TFNs [43].
SymbolsLinguistic VariablesTBSs (a, b, c)
VLvery low effective(0,0,0.25)
Llow effective(0, 0.25, 0.5)
Mmedium effective(0.25, 0.5, 0.75)
Hhigh effective(0.5, 0.75, 1)
VHvery high effective(0.75, 1, 1)
Table 3. Expert specifications.
Table 3. Expert specifications.
ExpertDepartmentExperience (Years)DWT Tonnage RangeGas Tanker Number
1ship operation1210–155 k10
2chartering1550–125 k13
3ship operation1040–130 k8
4chartering1130–200 k9
5chartering1050–150 k9
6chartering1310–250 k10
7chartering1150–250 k10
8ship operation1130–200 k9
Table 4. Fuzzy number equivalents for linguistic expressions.
Table 4. Fuzzy number equivalents for linguistic expressions.
Linguistic ExpressionsCodeFuzzy Number
very high effectiveVH(0.7, 0.9, 1.0)
high effectiveN(0.5, 0.7, 0.9)
slight effectiveL(0.3, 0.5, 0.7)
very slight effectiveVL(0.1, 0.3, 0.5)
no effectiveNo(0, 0.1, 0.3)
Table 5. Risks selected by experts.
Table 5. Risks selected by experts.
Risk CodeRisk FactorExplanationRisk GroupPriority Score (0–1)
R1Gas leakage during cargo handling The potential for gas leakage in load connections is attributable to a number of factors, including incorrect connections, damaged equipment, and human error during gas operations [1,15,17,20].operational0.85
R2Gas leakage after collision or groundingGas leakage is the consequence of damage to gas tanks, which is typically the result of a collision or grounding of ships [2,14,22].operational0.92
R3Corrosion and leakage in tank or pipe systemsCorrosion and leakage in tank or pipe systems represents internal or external degradation of pipelines or tanks, which can result in gas leakage due to mechanical failure [3,23,25].technical0.87
R4Risk of fire or explosionIt is imperative to exercise caution in proximity to heat sources, as this may result in the ignition of gas, which could lead to a conflagration [25,27,29].security0.95
R5Failure of personnel to fully comply with safety proceduresThe failure of personnel to adequately perform their duties and to adhere to safety procedures during operations is attributable to a variety of factors, including physical and mental health issues [15,20,21].security0.83
R6Increase in tank pressure under the influence of seawater temperatureUnwanted changes in gas temperature resulting from an increase in temperature on gas tanks because of seawater temperature on the ship’s hull [1,17,18].environmental0.78
R7Hose or manifold damage during loading/unloadingThe rupture, fracture, or laceration of the hose or loading arm may be attributed to the excessive pressure exerted during gas cargo handling operations [1,14,15].operational0.84
R8Risk of collision/crash during harbour or mooringCollisions involving other ships or collisions involving quays or piers in port areas or anchorages where ships have limited manoeuvring space [4,6,20].operational0.89
R9Release of toxic gases due to leakageA leak from the gas tanks creates a dense atmosphere that reduces the amount of available oxygen and creates a toxic environment [23,24,27].environmental0.91
R10Damage of marine organisms to tanker structureDamage to marine organisms on the tanker structure: this refers to structural weakening caused by marine biofouling organisms such as barnacles or algae, which may lead to corrosion or erosion, particularly in hulls or ballast tanks over long-term exposure [65].environmental0.89
R11Large gas leakage due to accidentA situation in which a large quantity of gas is discharged quickly due to damage to several gas tanks at the same time or in succession, creating a hazardous atmosphere around the ship and port [27,29].environmental0.94
R12Air pollution caused by gas operationDuring gas handling operations, waste is dispersed into the air when connections are made or broken, creating air pollution and a hazardous atmosphere for personnel in confined spaces [14,15,17,29].environmental0.78
R13Extreme weather conditionsExtreme weather conditions encompass risks such as storms, high waves, or freezing conditions that can impact navigational safety and equipment reliability [18,23,25,66].environmental0.82
R14Incomplete or inadequate emergency proceduresRefers to situations in which the usual emergency procedures are insufficient for unusual accidents involving gas tankers [67,68,69].security0.86
R15Technical failure in fire extinguishing systemsFire extinguishing systems installed in tankers failing to function due to a lack of routine checks, technical malfunctions inherent in their design or damage sustained as a result of an accident [1,20,68,70,71].technical0.88
R16Failure of cargo tank pressure control systemsFailure of the gas tank cargo pressure control system due to failure to perform routine checks, technical failure during operation, or failure and disengagement in the event of an accident [1,68,71].technical0.85
R17Incorrect valve or pump operation due to human errorThe failure of personnel to carry out routine operations during gas handling operations may be attributed to a number of factors, including a lack of awareness, negligence, fatigue, or similar reasons [1,22,25].human factor0.80
R18Failure to fully comply with international gas transport regulationsThere was a failure to ensure that sufficient operational requirements were in place, in accordance with the established rules and precautions that should be observed during gas operations and in accordance with international gas transport regulations [1,68,71].regulation0.80
R19Inadequate post-accident crisis management plansThis refers to a situation where the emergency crisis management plans prepared by the company for personnel to follow in the event of an accident during gas operations are inadequate for the accident in question [25,26,72,73,74].regulation0.84
R20Impact on cargo and vessel operations due to cyberattacksDisabling ship electronic systems due to cyber-attacks [75,76].security0.77
Table 6. Distribution of risks according to Cause Score, Consequence Score, and Total Interaction Score.
Table 6. Distribution of risks according to Cause Score, Consequence Score, and Total Interaction Score.
Risk Factor (R)Cause Score (R)Outcome Score (C)R + CR − C
R10.790.741.530.05
R20.920.851.790.07
R30.810.741.550.07
R40.960.851.810.11
R50.830.781.620.05
R60.760.701.460.06
R70.840.761.600.08
R80.780.741.490.04
R90.940.831.770.09
R100.720.691.410.03
R110.950.851.800.10
R120.740.701.440.04
R130.730.691.420.04
R140.860.901.73−0.04
R150.880.791.670.09
R160.850.781.630.07
R170.670.641.310.03
R180.650.701.35−0.05
R190.710.751.46−0.04
R200.720.781.50−0.06
Table 7. Fault tree risk relationships and logic gates.
Table 7. Fault tree risk relationships and logic gates.
Risk CodeRisk DescriptionContributes toGate Type
R3Corrosion and leakage in tank or pipe systemsR1: Gas leakage during cargo handlingOR
R7Hose or manifold damage during loading/unloadingR1: Gas leakage during cargo handlingOR
R5Non-compliance with safety proceduresR1: Gas leakage during cargo handlingOR
R17Incorrect valve or pump operation due to human errorR1: Gas leakage during cargo handlingOR
R1Gas leakage during cargo handlingR9: Toxic gas releaseAND
R18Failure to comply with international regulationsR9: Toxic gas releaseAND
R15Technical failure in fire extinguishing systemsR4: Fire/explosionAND
R19Inadequate post-accident crisis managementR4 and R9AND
R14Incomplete emergency proceduresR4 and R11AND
R6Pressure increase due to seawater temperatureR11: Large gas leakageOR
R13Extreme weather conditionsR11: Large gas leakageOR
R16Failure of cargo tank pressure control systemsR11: Large gas leakageOR
R20Cyberattack on cargo/ship operationsR16 (therefore affects R11)AND
R2Gas leakage after collision/groundingR11: Large gas leakageOR
R8Collision/crash during harbour or mooringR11: Large gas leakageOR
Table 8. Probabilities and contribution levels of risks.
Table 8. Probabilities and contribution levels of risks.
Risk CodeRisk FactorProbabilityContribution Level
R4risk of fire or explosion0.09389.38
R11large gas leakage due to an accident0.08598.75
R9release of toxic gases due to leakage0.07818.12
R14incomplete or inadequate emergency procedures0.07037.5
R2gas leakage after collision or grounding0.06256.25
R3corrosion and leakage in tank or pipe systems0.05475.62
R8risk of collision/crash during harbour or mooring0.05475.62
R15technical failure in fire extinguishing systems0.05475.0
R1gas leakage during cargo handling0.04694.38
R7hose or manifold damage during loading/unloading0.04694.38
R16failure of cargo tank pressure control systems0.04694.38
R13extreme weather conditions0.04694.38
R5failure of personnel to fully comply with safety procedures0.03913.75
R19inadequate post-accident crisis management plans0.03914.38
R17incorrect valve or pump operation due to human error0.03913.75
R6increase in tank pressure under the influence of seawater temperature0.03123.12
R12air pollution caused by gas operation0.03123.12
R18failure to fully comply with international gas transport regulations0.03123.12
R20impact on cargo and vessel operations due to cyberattacks0.02342.5
R10damage to marine organisms of the tanker structure0.02342.5
Table 9. Top-ranked risks and key insights from analysis.
Table 9. Top-ranked risks and key insights from analysis.
RankRisk CodeRisk DescriptionKey Insight
1R4Fire or explosion riskHighest risk; influenced by multiple cascading failures via AND gates
2R11Large gas leakage due to accidentCentral risk with multiple mechanical and environmental contributors
3R2Gas leakage following collision or groundingHigh risk in port/narrow waters; often under-addressed in past studies
4R9Toxic gas releaseCombined result of operational, regulatory and emergency preparedness gaps
5R14Inadequate emergency proceduresAffects both fire and leakage scenarios; a critical systemic vulnerability
Disclaimer/Publisher’s Note: The statements, opinions and data contained in all publications are solely those of the individual author(s) and contributor(s) and not of MDPI and/or the editor(s). MDPI and/or the editor(s) disclaim responsibility for any injury to people or property resulting from any ideas, methods, instructions or products referred to in the content.

Share and Cite

MDPI and ACS Style

Ünal, A.U.; Arıcan, O.H. Accident Risk Analysis of Gas Tankers in Maritime Transport Using an Integrated Fuzzy Approach. Appl. Sci. 2025, 15, 6008. https://doi.org/10.3390/app15116008

AMA Style

Ünal AU, Arıcan OH. Accident Risk Analysis of Gas Tankers in Maritime Transport Using an Integrated Fuzzy Approach. Applied Sciences. 2025; 15(11):6008. https://doi.org/10.3390/app15116008

Chicago/Turabian Style

Ünal, Ali Umut, and Ozan Hikmet Arıcan. 2025. "Accident Risk Analysis of Gas Tankers in Maritime Transport Using an Integrated Fuzzy Approach" Applied Sciences 15, no. 11: 6008. https://doi.org/10.3390/app15116008

APA Style

Ünal, A. U., & Arıcan, O. H. (2025). Accident Risk Analysis of Gas Tankers in Maritime Transport Using an Integrated Fuzzy Approach. Applied Sciences, 15(11), 6008. https://doi.org/10.3390/app15116008

Note that from the first issue of 2016, this journal uses article numbers instead of page numbers. See further details here.

Article Metrics

Back to TopTop