Sign in to use this feature.

Years

Between: -

Subjects

remove_circle_outline
remove_circle_outline
remove_circle_outline
remove_circle_outline
remove_circle_outline
remove_circle_outline
remove_circle_outline
remove_circle_outline
remove_circle_outline

Journals

remove_circle_outline
remove_circle_outline
remove_circle_outline
remove_circle_outline

Article Types

Countries / Regions

remove_circle_outline
remove_circle_outline
remove_circle_outline
remove_circle_outline
remove_circle_outline

Search Results (611)

Search Parameters:
Keywords = Fresnel

Order results
Result details
Results per page
Select all
Export citation of selected articles as:
25 pages, 6783 KB  
Article
Spectral, Angular and Polarizing Properties of Semiconductor Photodiodes Covering the Near-Infrared to Soft X-Ray Range
by Terubumi Saito
Quantum Beam Sci. 2026, 10(2), 9; https://doi.org/10.3390/qubs10020009 - 3 Apr 2026
Viewed by 242
Abstract
Some windowless semiconductor photodiodes can detect not only photons but also charged particles, cover a wide spectral range including a part of the ionizing radiation region and, thus, play important roles for synchrotron radiation experiments. To understand the spectral, angular and polarizing properties [...] Read more.
Some windowless semiconductor photodiodes can detect not only photons but also charged particles, cover a wide spectral range including a part of the ionizing radiation region and, thus, play important roles for synchrotron radiation experiments. To understand the spectral, angular and polarizing properties of semiconductor photodiodes, complex amplitude coefficients of transmittance or reflectance are calculated based on rigorous formulation using Fresnel equations with complex optical constants of the composing materials, whose validity was verified by comparison with experiments. Concrete examples of the behavior on the complex plane are shown as a function of complex optical constants, film thickness, angle of incidence and the wavelength. The results show that the optical properties of the layered system are sensitive to its layer thickness, the angle of incidence and the wavelength in the ultraviolet region where optical indices of the composing materials steeply change. It has been shown that oblique incidence photodiodes are useful as polarization-sensitive devices, and that the graphical technique using the amplitude coefficients expressed on the complex plane is effective and powerful to search for optimal conditions for complex optical constants, film thickness and/or angle of incidence. Full article
(This article belongs to the Special Issue Quantum Beam and Its Applications for Quantum Technologies)
Show Figures

Figure 1

11 pages, 6247 KB  
Article
Design and Ultra-Precision Fabrication of Freeform Fresnel Lenses for Generating Rectangular Dark Hollow Beams
by Juan Zhang, Qilu Huang, Yingxin Xu, Chaocheng Yang and Tingdi Liao
Micromachines 2026, 17(4), 448; https://doi.org/10.3390/mi17040448 - 3 Apr 2026
Viewed by 352
Abstract
Freeform Fresnel lenses combine the powerful beam-shaping capability of freeform optics with the lightweight and compact characteristics of conventional Fresnel structures, leading to their increasing adoption across diverse applications. This paper proposes and experimentally validates a method for generating rectangular dark hollow beams [...] Read more.
Freeform Fresnel lenses combine the powerful beam-shaping capability of freeform optics with the lightweight and compact characteristics of conventional Fresnel structures, leading to their increasing adoption across diverse applications. This paper proposes and experimentally validates a method for generating rectangular dark hollow beams using a freeform Fresnel lens. The lens is divided into multiple fan-shaped sectors centered on the optical axis, with each sector generating a defocused spot at a distinct spatial location. Based on geometrical optics, a freeform Fresnel lens with a 25 mm aperture is designed to produce a square hollow beam with a side length of 10 mm. A lens with a division angle of 5° was fabricated using ultra-precision diamond turning. The angular form error was measured to be below 0.1°, and the surface roughness was found to be below 10 nm. An optical testing system was established to characterize the generated beam profile. The experimental results successfully demonstrate the formation of the desired rectangular dark hollow beam. The measured results agree well with the simulations, confirming the feasibility and practical potential of the proposed method. Full article
(This article belongs to the Special Issue Photonic and Optoelectronic Devices and Systems, 4th Edition)
Show Figures

Figure 1

16 pages, 5489 KB  
Article
The Development of a Low-Cost Fresnel Lens UV Telescope with SiPM Array for Low-Light Atmospheric Transient Detection
by Gabriel Chiritoi and Eugeniu Mihnea Popescu
Sensors 2026, 26(7), 2149; https://doi.org/10.3390/s26072149 - 31 Mar 2026
Viewed by 237
Abstract
This work presents the development and experimental characterization of a compact ultraviolet (UV) telescope based on silicon photomultipliers (SiPMs) designed for the detection of faint atmospheric optical tracks. Such transient optical phenomena include meteors, transient luminous events (TLEs), space debris reentries, and other [...] Read more.
This work presents the development and experimental characterization of a compact ultraviolet (UV) telescope based on silicon photomultipliers (SiPMs) designed for the detection of faint atmospheric optical tracks. Such transient optical phenomena include meteors, transient luminous events (TLEs), space debris reentries, and other faint atmospheric emissions. Nuclearite-induced atmospheric emission is considered as a benchmark case for evaluating the expected signal levels of rare luminous track events. We detail the fabrication, assembly, and testing of the SiPM sensor array, comprising parallel Geiger-mode avalanche diodes with high fill factor and photon detection efficiency, alongside custom readout electronics using self-triggering ASICs, precision optical components, and a stable mechanical mount. This photon-counting telescope provides a compact and mechanically robust alternative to conventional PMT-based systems, with demonstrated capability for detecting low-light atmospheric tracks under controlled laboratory conditions. Full article
Show Figures

Figure 1

19 pages, 1747 KB  
Article
Design and Implementation of a Low-Cost Dual-Structure Laser Shooting System with Physical and Web-Based Targets for School Physical Education
by Yongchul Kwon, Donghyun Kim, Dongsuk Yang, Minseo Kang and Gunsang Cho
Appl. Sci. 2026, 16(7), 3347; https://doi.org/10.3390/app16073347 - 30 Mar 2026
Viewed by 337
Abstract
Shooting activities offer educational and recreational value; however, their application in school physical education and recreational settings remains limited due to safety concerns, high costs, and restricted access to specialized facilities and equipment. To address these constraints, this study designed and implemented a [...] Read more.
Shooting activities offer educational and recreational value; however, their application in school physical education and recreational settings remains limited due to safety concerns, high costs, and restricted access to specialized facilities and equipment. To address these constraints, this study designed and implemented a low-cost laser shooting system suitable for school physical education and recreational use. The proposed system comprises a laser-gun module, a physical electronic target providing immediate on-site feedback using an illuminance sensor, a Fresnel lens, and RGB LEDs, and a web-based electronic target that enables real-time scoring, logging, and visualization via smartphone or tablet cameras and browser-based processing. By adopting a low-power, projectile-free laser structure with pulse-limited emission, the system enhances operational safety, while the use of general-purpose components and web standards reduces cost and lowers barriers to adoption. Technical verification conducted under controlled indoor conditions demonstrated stable single-shot operation, reliable hit detection, and accurate score calculation for both the physical and web-based targets. Expert validation involving specialists in physical education, educational technology, and sports technology yielded consistently high evaluations across safety, cost efficiency, functional completeness, and field applicability. These findings suggest that the proposed system represents a practical and scalable alternative for school physical education classes and recreational programs. Future research should examine user-level usability, learning outcomes, system robustness under diverse environmental conditions, and structured expert consensus processes. Full article
(This article belongs to the Special Issue Technologies in Sports and Physical Activity)
Show Figures

Figure 1

19 pages, 5205 KB  
Article
High-Frequency Ultrasound Focusing Using Low-Cost PMMA and PDMS Acoustic Lenses
by Mohammadamir Ghasemishabankareh, Zeyuan Hui, Francesc Torres and Núria Barniol
Micromachines 2026, 17(4), 414; https://doi.org/10.3390/mi17040414 - 28 Mar 2026
Viewed by 456
Abstract
This study presents a high-frequency ultrasound lens system that uses simply fabricated and low-cost acoustic lenses made from PMMA and PDMS materials. These lenses are designed for higher-frequency operation around 20 MHz, providing suitability for demanding high-frequency ultrasonic applications. They were designed and [...] Read more.
This study presents a high-frequency ultrasound lens system that uses simply fabricated and low-cost acoustic lenses made from PMMA and PDMS materials. These lenses are designed for higher-frequency operation around 20 MHz, providing suitability for demanding high-frequency ultrasonic applications. They were designed and fabricated specifically for integration with a PMUT array, ensuring proper compatibility with array-based high-frequency ultrasonic imaging. Both Fresnel and convex lens designs were evaluated through axial and lateral beam measurements, along with pulse–echo testing in the focal region. The results show that the PMMA and PDMS lenses can produce a well-defined focus and a stable echo response despite their simple and low-cost fabrication. This demonstrates the feasibility of low-cost materials for high-frequency ultrasonic focusing in PMUT array applications. Full article
(This article belongs to the Special Issue MEMS Ultrasonic Transducers, 2nd Edition)
Show Figures

Figure 1

13 pages, 3099 KB  
Article
Modular Linear Fresnel Solar Concentrator for Integrated Photovoltaic Thermal Energy Systems: A Comprehensive Design and Numerical Analysis
by Juan Carlos Castro-Dominguez, Oscar Alejandro López-Núñez, Jorge O. Aguilar, Karla G. Cedano-Villavicencio and Oscar A. Jaramillo
Appl. Syst. Innov. 2026, 9(3), 65; https://doi.org/10.3390/asi9030065 - 23 Mar 2026
Viewed by 475
Abstract
Photovoltaic thermal concentration has emerged as a method to enhance the energy efficiency and performance of photovoltaic installations. This approach addresses the growing demand for renewable energy aimed at reducing emissions and mitigating climate change. It represents a significant solution for applications requiring [...] Read more.
Photovoltaic thermal concentration has emerged as a method to enhance the energy efficiency and performance of photovoltaic installations. This approach addresses the growing demand for renewable energy aimed at reducing emissions and mitigating climate change. It represents a significant solution for applications requiring both thermal and electrical energy under constraints of a limited available area for solar energy harvesting. However, currently developed devices rely on expensive photovoltaic cells, incorporate complex geometries that are difficult to manufacture and maintain, and employ tracking systems that complicate interconnection with similar units. The objective of this study is to design and numerically evaluate a hybrid thermal–photovoltaic modular linear Fresnel solar concentrator (H-MLFRC) based on commercial silicon cells. The proposed system allows series and parallel interconnection and is suitable for both islanded and grid-connected configurations. Its development was guided by integrated optical, photovoltaic, and thermal analyses, which defined the system geometry, characteristic parameters, and operating conditions. The results indicate that the maximum operating temperature of the device is 70 °C under a nominal operating mass flow rate of 0.45 kg/s. Additionally, the thermal and photovoltaic efficiencies are 49% and 16%, respectively, resulting in a combined efficiency of 65%. Full article
(This article belongs to the Section Industrial and Manufacturing Engineering)
Show Figures

Figure 1

13 pages, 1236 KB  
Article
Magnetic Effect on the Performance of a Four-Frequency Differential Laser Gyroscope
by Guochen Wang and Jiaqi Li
Sensors 2026, 26(6), 1927; https://doi.org/10.3390/s26061927 - 19 Mar 2026
Viewed by 276
Abstract
The performance of a four-frequency differential laser gyroscope (FFDLG) is severely affected by the magnetic field. In this paper, the following conclusions are discussed through theoretical analyses and experimental data: First of all, the Zeeman effect cannot fully explain the magnetic effect on [...] Read more.
The performance of a four-frequency differential laser gyroscope (FFDLG) is severely affected by the magnetic field. In this paper, the following conclusions are discussed through theoretical analyses and experimental data: First of all, the Zeeman effect cannot fully explain the magnetic effect on the gain region due to the plasma movement. Secondly, an FFDLG does not have a unique optimal operating point where the gyroscope is not affected by any magnetic field. Plasma movement driven by Lorentz force induces a Fresnel drag effect, leading to a frequency imbalance and magnetic error in the ring laser gyroscope (RLG). This mechanism, involving the interaction between moving gain media and the counter-propagating beams, was missed in previous research. Full article
(This article belongs to the Section Physical Sensors)
Show Figures

Figure 1

11 pages, 2304 KB  
Article
Fabrication of Terahertz Fresnel Zone Plates via Ultraprecision Mechanical Processing
by Meng Chen, Jinshi Wang and Fengzhou Fang
Micromachines 2026, 17(3), 368; https://doi.org/10.3390/mi17030368 - 19 Mar 2026
Viewed by 345
Abstract
This study proposes a new fabrication process for terahertz Fresnel zone plates on high-resistivity silicon substrates. It involves ion implantation surface modification, ultra-precision diamond turning, and magnetron sputtering, followed by polishing. Ductile-regime cutting is used to form smooth microgrooves, which are selectively metallized [...] Read more.
This study proposes a new fabrication process for terahertz Fresnel zone plates on high-resistivity silicon substrates. It involves ion implantation surface modification, ultra-precision diamond turning, and magnetron sputtering, followed by polishing. Ductile-regime cutting is used to form smooth microgrooves, which are selectively metallized to create alternating opaque and transparent zones for terahertz waves. Finite-element simulations are performed to design the zone structure and to evaluate the effect of process-induced radius errors. A 3 μm amorphous layer is formed via ion implantation, which significantly enhances the ductile-to-brittle transition depth of silicon from 55 nm to about 535 nm while causing only minor changes in terahertz transmittance. The results demonstrate that the proposed method can produce high-quality Fresnel zone plates on silicon and offers a practical route to compact diffractive terahertz components. Full article
Show Figures

Figure 1

18 pages, 1282 KB  
Article
The Use of Fresnel Lens Softening Stations to Improve Recycling Feasibility of Injection-Molding Purges
by Ma. Guadalupe Plaza, Maria Luisa Mendoza López, José de Jesús Pérez Bueno, Edain Belén Pérez Mendoza and Martha Elva Pérez Ramos
Recycling 2026, 11(3), 57; https://doi.org/10.3390/recycling11030057 - 5 Mar 2026
Viewed by 432
Abstract
Injection-molding purges are heterogeneous, bulky residues whose uncertain composition and irregular geometry hinder direct reinsertion, making cold shredding costly and maintenance-intensive. This work develops a low-infrastructure solar-assisted pre-processing route using a PMMA Fresnel lens to induce controlled sub-onset softening and enable clean shear [...] Read more.
Injection-molding purges are heterogeneous, bulky residues whose uncertain composition and irregular geometry hinder direct reinsertion, making cold shredding costly and maintenance-intensive. This work develops a low-infrastructure solar-assisted pre-processing route using a PMMA Fresnel lens to induce controlled sub-onset softening and enable clean shear cutting without destructive thermal histories. The sub-onset softening is here defined into a viscoelastically active range (at or above Tg for the amorphous phase) while remaining below the melting onset (Tm, onset) and below the onset of thermal degradation (Td, onset). The station was engineered via QFD and risk-oriented design tools, while a weighted Pugh matrix selected shear cutting over saw-based alternatives. A screening factorial DOE showed that lens height, angle, and their interaction significantly govern focal-spot diameter and receiver temperature, yielding linear relations for conservative set-point selection. Receiver benchmarking further indicated that copper reaches substantially higher temperatures than graphite under identical exposure conditions, supporting copper as the simplest, rapid-heating receiver. Under DOE-calibrated operation, tear-free shear cutting was achieved across representative purge families (PP–ABS, PC–ABS–PP, PA66, PA66-filler, and POM) without forced convection. From a recycling and waste-management perspective, the approach converts bulky purge scrap into mill-compatible feedstock with reduced mechanical resistance, lowering tool wear and fines generation, accelerating downsizing, and limiting stockpiling that elevates combustible-inventory fire risk. Overall, the proposed DOE-calibrated, operator-friendly framework improves recycling feasibility by enabling safer handling, more stable preprocessing throughput, and reduced reliance on disposal or long-term storage for heterogeneous industrial purges. Full article
Show Figures

Graphical abstract

11 pages, 3142 KB  
Article
Processing Maps and Nano-IR Diagnostics of Type I Modifications in Mid-IR Germanate-Based Optical Glass
by Paul Mathieu, Nadezhda Shchedrina, Florence De La Barrière, Guillaume Druart and Matthieu Lancry
Photonics 2026, 13(2), 197; https://doi.org/10.3390/photonics13020197 - 16 Feb 2026
Viewed by 468
Abstract
Mid-IR flat/integrated optics require low-loss, programmable phase control. We investigate femtosecond laser direct writing (FLDW) in aluminogermanate glass (Corning 9754), first mapping the processing landscape to delineate no modification, Type I index increase, and spatial broadening regimes. We then operate in a non-accumulating [...] Read more.
Mid-IR flat/integrated optics require low-loss, programmable phase control. We investigate femtosecond laser direct writing (FLDW) in aluminogermanate glass (Corning 9754), first mapping the processing landscape to delineate no modification, Type I index increase, and spatial broadening regimes. We then operate in a non-accumulating regime that provides a broad, stable writing window. Quantitative-phase microscopy yields Δφ and a monotonic Δn with optically limited cross-sections compatible with low loss. Transmission spectroscopy shows high values (about 90% up to 4 µm) and no additional absorptions across the near-IR and mid-IR range. FTIR reveals a redshift of the Ge–O–(Ge/Al) stretching envelope from ≈1 µJ, correlating with the high Δn onset. s-SNOM at 925 cm−1 resolves the written line as reduced near-field amplitude and decreased phase, confirming a local complex permittivity change consistent with densification-driven Type I tracks. Together, these results define practical conditions for on-demand mid-IR flat/GRIN/Fresnel optics by FLDW in this commercial mid-IR transparent glass. Full article
(This article belongs to the Special Issue Advances in Micro-Nano Optical Manufacturing)
Show Figures

Figure 1

22 pages, 6458 KB  
Article
Differential Responses to Heat Stress Between Freshly Isolated and Long-Term Cultured Symbiodinium
by Silvia Arossa, Shannon Grace Klein, Jacqueline Victoria Alva Garcia, Alexandra Steckbauer, Naira Pluma, Luca Genchi, Sergey P. Laptenok, Shiou-Han Hung, Octavio R. Salazar, Manuel Aranda, Carlo Liberale and Carlos Manuel Duarte
Microorganisms 2026, 14(2), 455; https://doi.org/10.3390/microorganisms14020455 - 13 Feb 2026
Viewed by 629
Abstract
Symbiotic dinoflagellates from the family Symbiodiniaceae play a central role in coral reef ecosystems by forming mutualistic relationships with reef invertebrates, particularly stony corals. These relationships underpin reef productivity in nutrient-poor waters but are vulnerable to disruption from marine heatwaves and climate change. [...] Read more.
Symbiotic dinoflagellates from the family Symbiodiniaceae play a central role in coral reef ecosystems by forming mutualistic relationships with reef invertebrates, particularly stony corals. These relationships underpin reef productivity in nutrient-poor waters but are vulnerable to disruption from marine heatwaves and climate change. While laboratory culturing of symbionts has enabled controlled studies of thermal stress, prolonged culturing may lead to physiological changes that do not reflect in hospite conditions. Here, we examined the thermal stress responses of two axenic cultures of Symbiodinium A1, freshly isolated and long-term cultured (2.5 years), originally from the jellyfish Cassiopea andromeda in the Red Sea. Both cultures were exposed to a daily temperature increase of 1 °C, up to 37 °C. Freshly isolated symbionts consistently showed higher photochemical efficiency (0.515 ± 0.007) and growth rates (1.68 ± 0.60 µ day−1) compared to long-term cultured cells (0.401 ± 0.007; −2.25 ± 0.38 µ day−1), which collapsed at 37 °C. Heat stress also led to decreases in O2 and increases in pCO2 across treatments. Long-term cultured symbionts exhibited greater lipid body accumulation, suggesting a shift to anaerobic metabolism. These findings demonstrate that extended batch culturing alters symbiont physiology and stress responses, highlighting the need to consider culture history in experimental designs to avoid bias in interpreting holobiont resilience. Full article
(This article belongs to the Special Issue Coral Microbiome and Microbial Ecology)
Show Figures

Figure 1

38 pages, 4265 KB  
Review
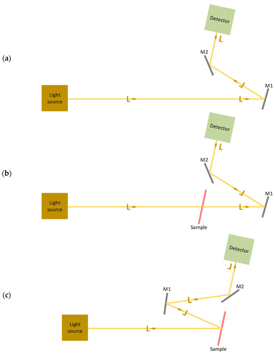
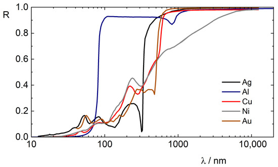
Some Basic Considerations on the Reflectance of Smooth Metal Surfaces: Fresnel’s Formula and More
by Olaf Stenzel and Steffen Wilbrandt
Coatings 2026, 16(2), 236; https://doi.org/10.3390/coatings16020236 - 12 Feb 2026
Viewed by 696
Abstract
We review the general properties of optical reflection spectra recorded from smooth solid surfaces from the infrared up to the X-ray spectral regions. Emphasis is placed on metal surfaces. By introducing a parallelism between a simple classical oscillator model treatment and surface reflection [...] Read more.
We review the general properties of optical reflection spectra recorded from smooth solid surfaces from the infrared up to the X-ray spectral regions. Emphasis is placed on metal surfaces. By introducing a parallelism between a simple classical oscillator model treatment and surface reflection of light, general features of normal incidence reflection spectra are derived in a qualitative manner. This rather tutorial approach as relevant for an ideal metal surface is complemented by a broad elaboration of analytical features of realistic reflection spectra. The discussed topics include manageable dispersion formulas, the Kramers–Kronig method, oblique light incidence effects with an emphasis on Azzam’s analytical relations between the Fresnel’s coefficients, as well as special spectroscopic configurations involving reflection measurements at grazing light incidence. Further emphasis is placed on Infrared Reflection Absorption Spectroscopy IRAS, the Berreman effect, as well as X-ray reflectometry XRR. This way, we provide a synthesis of basic textbook material with advanced experimental and theoretical skills useful in the analytical work of an optical coating practitioner. Full article
(This article belongs to the Collection Advanced Optical Films and Coatings)
Show Figures

Graphical abstract

20 pages, 5120 KB  
Article
Compact Light-Harvesting System Based on a Glass Conical Waveguide Coupled to a Single Multimode Optical Fiber
by Daniel Toral-Acosta, Ricardo Chapa-Garcia, Romeo Selvas-Aguilar, Juan L. López, Arturo Castillo-Guzmán and Abraham Antonio González-Roque
Sci 2026, 8(2), 28; https://doi.org/10.3390/sci8020028 - 2 Feb 2026
Viewed by 748
Abstract
This research presents a lens-based light collection system that integrates a handmade glass conical waveguide (GCW) with a single silica multimodal optical fiber (SMMF) and a concentrator Fresnel lens (FL). The GCW functions as a secondary optical element (SOE), effectively expanding the fiber’s [...] Read more.
This research presents a lens-based light collection system that integrates a handmade glass conical waveguide (GCW) with a single silica multimodal optical fiber (SMMF) and a concentrator Fresnel lens (FL). The GCW functions as a secondary optical element (SOE), effectively expanding the fiber’s receptive area and enabling efficient coupling of concentrated light. Calibrated ray-tracing simulations confirm that the complete FL + GCW + SMMF configuration maintains low transmission losses, thereby validating efficient coupling into the SMMF. Experimental results demonstrated a maximum net optical efficiency of 41% at an FL numerical aperture (NA) of 0.08, with GCW transmission reaching 60% and splice losses to the SMMF around 34%. With a luminous flux input of 155 lumens, the system delivered up to 63 lumens at the fiber output. Importantly, the FL + GCW + SMMF configuration combines reproducible fabrication, straightforward assembly, and reliable characterization, establishing a scalable pathway for daylight harvesting. The major contribution of this work is the demonstration that a simple, manufacturable GCW can substantially expand the effective collection area of multimodal fibers while preserving low optical losses, thereby bridging practical design with efficient energy transfer for sustainable photonics applications. Full article
Show Figures

Figure 1

27 pages, 10814 KB  
Article
Efficient Pattern Modeling Method for Parabolic Cylindrical Antennas Incorporating Multi-Source Structural Errors
by Shiyue Xue, Weibin Liang, Mingming Zhu and Shijie Ren
Sensors 2026, 26(3), 933; https://doi.org/10.3390/s26030933 - 1 Feb 2026
Viewed by 326
Abstract
Parabolic cylindrical antennas are characterized by their structural simplicity, high radiation efficiency, and low manufacturing costs. Consequently, they are widely used in Earth observation and serve as a viable option for spaceborne Synthetic Aperture Radar (SAR) systems. However, structural errors in the phased [...] Read more.
Parabolic cylindrical antennas are characterized by their structural simplicity, high radiation efficiency, and low manufacturing costs. Consequently, they are widely used in Earth observation and serve as a viable option for spaceborne Synthetic Aperture Radar (SAR) systems. However, structural errors in the phased array feed and the parabolic cylindrical reflector are inevitable during manufacturing, assembly, and operation. These errors significantly degrade the accuracy of antenna pattern models. To address this issue, this paper proposes a comprehensive radiation pattern model that accounts for structural errors in both the linear feed and the reflector. This approach enables precise pattern prediction and efficient in-orbit calibration. Specifically, the reflected far-field pattern is first calculated using the field superposition principle and the Physical Optics (PO) method. Specifically, the combined phase effects resulting from feed and reflector structural errors are superimposed to establish a direct integration pattern model for the parabolic cylindrical antenna. Given the high computational complexity of the direct integration model, a simplified model based on Fresnel approximation is proposed. This approach significantly reduces integration complexity while preserving the quadratic phase characteristics of the main lobe, thereby substantially improving computational efficiency. Simulation results verify that the simplified model maintains high accuracy in both normalized amplitude and phase. Furthermore, a partitioned calibration method is proposed to compensate for the absolute gain deviation inherent in the simplified model. By integrating weighting relationships derived from sensitivity analysis of individual errors, an empirical parameter is defined to quantify the correlation between total structural errors, antenna performance, and the prediction accuracy of the simplified model. The results indicate that reflector structural errors are the dominant factor affecting the overall performance of the antenna. In contrast, the prediction accuracy of the simplified model is found to be more sensitive to feed structural errors. The simplified model exhibits tolerance to structural errors far exceeding the wavelength, enabling it to effectively replace the direct integration model. This work provides new theoretical foundations and technical methods for tolerance design, performance assurance, in-orbit testing, and calibration of parabolic cylindrical antennas. Full article
(This article belongs to the Section Remote Sensors)
Show Figures

Figure 1

13 pages, 2772 KB  
Article
Approaches to Exceptional Points in the Framework of Non-Hermitian Random Matrices
by Henri Benisty
Entropy 2026, 28(2), 149; https://doi.org/10.3390/e28020149 - 29 Jan 2026
Viewed by 480
Abstract
We explore how easy it is to enforce the advent of exceptional points starting from random matrices of non-Hermitian nature. We use the Petermann factor, whose mathematical version is called “overlap”, for guidance, as well as simple pseudo-spectral tools. We attempt to proceed [...] Read more.
We explore how easy it is to enforce the advent of exceptional points starting from random matrices of non-Hermitian nature. We use the Petermann factor, whose mathematical version is called “overlap”, for guidance, as well as simple pseudo-spectral tools. We attempt to proceed in the most agnostic way, by adding random perturbation and checking basic metrics such as the sum of all vectors’ Petermann factors, equivalently the sum of diagonal overlaps. Issues such as the location of high Petermann factors vs. the modulus of eigenvalue are addressed. We contrast the fate of exploratory approaches in the Ginibre set (real matrices) and complex matrices, noting the special role of exceptional points on the real axis for the Ginibre matrices, completely absent in complex matrices. Full article
Show Figures

Figure 1

Back to TopTop