Sign in to use this feature.

Years

Between: -

Subjects

remove_circle_outline
remove_circle_outline
remove_circle_outline
remove_circle_outline
remove_circle_outline
remove_circle_outline
remove_circle_outline

Journals

remove_circle_outline
remove_circle_outline
remove_circle_outline
remove_circle_outline
remove_circle_outline
remove_circle_outline

Article Types

Countries / Regions

remove_circle_outline
remove_circle_outline
remove_circle_outline
remove_circle_outline
remove_circle_outline

Search Results (782)

Search Parameters:
Keywords = Dextran Sulfate Sodium

Order results
Result details
Results per page
Select all
Export citation of selected articles as:
18 pages, 7059 KB  
Article
VERU-111 Promotes an Anti-Tumor Response Through Restoration of Gut Microbial Homeostasis and Associated Metabolic Dysregulation
by Md Abdullah Al Mamun, Ahmed Rakib, Mousumi Mandal, Wei Li, Duane D. Miller, Hao Chen, Mitzi Nagarkatti, Prakash Nagarkatti and Udai P. Singh
Cells 2026, 15(2), 141; https://doi.org/10.3390/cells15020141 - 13 Jan 2026
Viewed by 259
Abstract
The rising global burden of colorectal cancer (CRC) has now positioned it as the third most common cancer worldwide. Chemotherapy regimens are known to disrupt the composition of the gut microbiota and lead to long-term health consequences for cancer patients. However, the alteration [...] Read more.
The rising global burden of colorectal cancer (CRC) has now positioned it as the third most common cancer worldwide. Chemotherapy regimens are known to disrupt the composition of the gut microbiota and lead to long-term health consequences for cancer patients. However, the alteration of gut microbiota by specific chemotherapeutic agents has been insufficiently explored until now. The purpose of this study was to assess changes in the gut microbiota following treatment with VERU-111 as a chemotherapy agent for the treatment of CRC. We thus performed a metagenomic study using 16S rRNA gene amplicon sequencing of fecal samples from different experimental groups in the azoxymethane (AOM) and dextran sodium sulfate (DSS)-induced murine model of CRC. To predict the functional potential of microbial communities, we used the resulting 16S rRNA gene sequencing data to perform Kyoto Encyclopedia of Genes and Genomes (KEGG) pathway analysis. We found that the administration of VERU-111 led to a restructured microbial community that was characterized by increased alpha and beta diversity. Compared to the mice treated with DSS alone, VERU-111 treatment significantly increased the relative abundance of several bacterial species, including Verrucomicrobiota species, Muribaculum intestinale, Alistipes finegoldii, Turicibacter, and the well-known gut-protective bacterial species Akkermansia muciniphila. The relative abundance of Ruminococcus, which is negatively correlated with immune checkpoint blockade therapy, was diminished following VERU-111 administration. Overall, this metagenomic study suggests that the microbial shift after administration of VERU-111 is associated with suppression of several metabolic and cancer-related pathways that might, at least in part, facilitate the suppression of CRC. These favorable shifts in gut microbiota suggest a novel therapeutic dimension of using VERU-111 to treat CRC and emphasize the need for further mechanistic exploration. Full article
Show Figures

Figure 1

16 pages, 3082 KB  
Article
Wnt and Treg-Associated Signaling Coordinate Mucosal Regeneration and MALT Formation in a Mouse Model of Chronic Colitis
by Nanami Watanabe, Mio Kobayashi, Tatsu Kuriki, Yuri Ebizuka, Mai Hirata, Rintaro Mizuguchi, Mio Takimoto, Bai Yidan, Mengyuan Luo, Mai Todoroki, Ma Suzanneth G. Lola, Xinyu Zou, Sha Jiang, Tetsuhito Kigata, Makoto Shibutani, Toshinori Yoshida and Tsutomu Omatsu
Int. J. Mol. Sci. 2026, 27(2), 779; https://doi.org/10.3390/ijms27020779 - 13 Jan 2026
Viewed by 84
Abstract
Chronic ulcerative colitis disrupts mucosal-acquired immunity; however, the relationship between mucosal regeneration and mucosa-associated lymph tissue (MALT) development remains unclear. We explored crypt responses, MALT phenotypes, and regulatory T cells (Tregs) in a mouse model of chronic colitis following two cycles of dextran [...] Read more.
Chronic ulcerative colitis disrupts mucosal-acquired immunity; however, the relationship between mucosal regeneration and mucosa-associated lymph tissue (MALT) development remains unclear. We explored crypt responses, MALT phenotypes, and regulatory T cells (Tregs) in a mouse model of chronic colitis following two cycles of dextran sodium sulfate (DSS) exposure. The mucosal regeneration score correlated with crypt expression of Ki-67 and LGR5, submucosal FOXP3-positive Treg expression, and MALT scores. MALT can be categorized into solitary-isolated lymphoid structures, tertiary lymphoid structures, and colonic patches. Regenerative crypts adjacent to tertiary lymphoid structures exhibit reduced expression of Ki-67, LGR5, and SOX9, which might favor mucosal differentiation. These findings were further supported by correlations between crypt stem cell- and Treg-related colonic gene expression of Lgr5, Sox9, Wnt6, Ccl20, and IL10, and between Tgfb1 and Cxcl13. These results suggested that chronic colitis is repaired by stem cell-mediated mucosal regeneration and differentiation, potentially driven by the development of MALT-containing Tregs. Full article
Show Figures

Figure 1

14 pages, 1469 KB  
Article
Therapeutic Effect of Arginine, Glutamine and β-Hydroxy β-Methyl Butyrate Mixture as Nutritional Support on DSS-Induced Ulcerative Colitis in Rats
by Elvan Yılmaz Akyüz, Cebrail Akyüz, Ezgi Nurdan Yenilmez Tunoglu, Meryem Dogan, Banu Bayram and Yusuf Tutar
Nutrients 2026, 18(2), 208; https://doi.org/10.3390/nu18020208 - 9 Jan 2026
Viewed by 303
Abstract
Background: Ulcerative colitis (UC) is characterized by chronic mucosal inflammation, oxidative stress, and disruption of intestinal metabolic homeostasis. Immunomodulatory nutrients such as arginine, glutamine, and β-hydroxy β-methylbutyrate (HMB) have shown potential benefits; however, their combined molecular effects on UC remain insufficiently defined. Objective: [...] Read more.
Background: Ulcerative colitis (UC) is characterized by chronic mucosal inflammation, oxidative stress, and disruption of intestinal metabolic homeostasis. Immunomodulatory nutrients such as arginine, glutamine, and β-hydroxy β-methylbutyrate (HMB) have shown potential benefits; however, their combined molecular effects on UC remain insufficiently defined. Objective: To investigate the individual and combined effects of arginine, glutamine, and HMB on inflammatory and metabolic gene expression, oxidative stress markers, and histopathological outcomes in a dextran sulfate sodium (DSS)-induced colitis model. Methods: Female Sprague Dawley rats were assigned to six groups: control, DSS, DSS + arginine, DSS + glutamine, DSS + HMB, and DSS + mixture. Colitis was induced using 3% DSS. Colon tissues were examined histologically, serum MDA, MPO, and GSH levels were quantified, and mRNA expression of IL6, IL10, COX2, NOS2, ARG2, CCR1, and ALDH4A1 was measured by RT-qPCR. Pathway enrichment analyses were performed to interpret cytokine and metabolic network regulation. Results: DSS induced severe mucosal injury, elevated MDA and MPO, reduced GSH, and significantly increased IL6, COX2, NOS2, ARG2, and CCR1 expression. Glutamine demonstrated the strongest anti-inflammatory and antioxidant effects by decreasing IL6 and COX2 and restoring GSH. Arginine primarily modulated nitric oxide–related pathways, whereas HMB increased ALDH4A1 expression and metabolic adaptation. The combination treatment produced more balanced modulation across inflammatory, chemokine, and metabolic pathways, consistent with enrichment results highlighting cytokine signaling and amino acid metabolism. Histopathological improvement was greatest in the mixture group. Conclusions: Arginine, glutamine, and HMB ameliorate DSS-induced colitis through coordinated regulation of cytokine networks, oxidative stress responses, and metabolic pathways. Their combined use yields broader and more harmonized therapeutic effects than individual administration, supporting their potential as targeted immunonutritional strategies for UC. Rather than targeting a single inflammatory mediator, this study was designed to test whether combined immunonutrient supplementation could promote coordinated regulation of cytokine signaling, oxidative stress responses, and metabolic adaptation, thereby facilitating mucosal repair in experimental colitis. Full article
(This article belongs to the Special Issue Dietary Interventions for Functional Gastrointestinal Disorders)
Show Figures

Figure 1

22 pages, 11090 KB  
Article
Subcellular Localization Dictates Therapeutic Function: Spatially Targeted Delivery of Amuc_1100 by Engineered Lacticaseibacillus paracasei L9 Enhances Intestinal Barrier in Colitis
by Xinrui Dong, Li Lin, Weina Miao, Zhengyuan Zhai, Yanling Hao, Ming Zhang, Ran Wang, Shaoyang Ge, Hao Zhang, Lianzhong Ai and Liang Zhao
Nutrients 2026, 18(1), 123; https://doi.org/10.3390/nu18010123 - 30 Dec 2025
Viewed by 240
Abstract
Background/Objectives: Impaired intestinal barrier function is a hallmark of inflammatory bowel disease (IBD). Akkermansia muciniphila and its outer membrane protein Amuc_1100 can enhance this barrier, but the clinical application of Amuc_1100 is limited by the fastidious growth of its native host. This [...] Read more.
Background/Objectives: Impaired intestinal barrier function is a hallmark of inflammatory bowel disease (IBD). Akkermansia muciniphila and its outer membrane protein Amuc_1100 can enhance this barrier, but the clinical application of Amuc_1100 is limited by the fastidious growth of its native host. This study aimed to overcome this by utilizing the robust probiotic Lacticaseibacillus paracasei L9 for targeted Amuc_1100 delivery. Methods: We engineered Lc. paracasei L9 to express Amuc_1100 via intracellular (pA-L9), secretory (pUA-L9), and surface-display (pUPA-L9) strategies. Their efficacy was assessed in Lipopolysaccharide (LPS)-induced macrophages and a dextran sulfate sodium (DSS)-induced colitis mouse model, evaluating inflammation, barrier integrity, and mucosal repair. Results: The secretory (pUA-L9) and surface-display (pUPA-L9) strains most effectively suppressed pro-inflammatory cytokines (IL-6, IL-1β, and TNF-α) in macrophages. In mice, both strains alleviated colitis and outperformed native A. muciniphila in improving disease activity. Crucially, they exhibited distinct, specialized functions: pUA-L9 acted as a systemic immunomodulator, reducing pro-inflammatory cytokines (IL-6, IL-1β, and TNF-α), elevating anti-inflammatory mediators (IL-4 and IL-10), and promoting goblet cell differentiation; notably, the inhibitory effect of pUA-L9 on IL-6 expression was approximately 2-fold greater than that of pUPA-L9. In contrast, pUPA-L9 excelled in local barrier repair, uniquely restoring mucus layer integrity (Muc1, Muc2, and Tff3) and reinforcing tight junctions (ZO-1, Occludin, Claudin1, Claudin3, and Claudin4). In particular, pUPA-L9 increased Muc2 expression by approximately 3.6-fold compared with pUA-L9. Conclusions: We demonstrate that the subcellular localization of Amuc_1100 within an engineered probiotic dictates its therapeutic mode of action. The complementary effects of secretory and surface-displayed Amuc_1100 offer a novel, spatially targeted strategy for precision microbiome therapy in IBD. Full article
(This article belongs to the Section Prebiotics, Probiotics and Postbiotics)
Show Figures

Figure 1

25 pages, 9168 KB  
Article
Eurotium cristatum-Fermented White Tea Ameliorates DSS-Induced Colitis by Multi-Scale
by Huini Wu, Xiangrui Kong, Ruiyang Shan, Song Peng, Mengshi Zhao, Wenquan Yu, Changsong Chen, Xiuping Wang and Zhaolong Li
Foods 2026, 15(1), 72; https://doi.org/10.3390/foods15010072 - 25 Dec 2025
Viewed by 395
Abstract
Eurotium cristatum-Fermented White Tea (FWT) significantly alters white tea (WT) composition, increasing caffeine while decreasing polyphenols and amino acids. FWT effectively ameliorated dextran sulfate sodium (DSS)-induced murine colitis symptoms (reducing weight loss, colon shortening). Mechanistically, FWT suppressed TLR4/Myd88/NF-κB signaling and pro-inflammatory cytokines [...] Read more.
Eurotium cristatum-Fermented White Tea (FWT) significantly alters white tea (WT) composition, increasing caffeine while decreasing polyphenols and amino acids. FWT effectively ameliorated dextran sulfate sodium (DSS)-induced murine colitis symptoms (reducing weight loss, colon shortening). Mechanistically, FWT suppressed TLR4/Myd88/NF-κB signaling and pro-inflammatory cytokines (TNF-α, IL-6, IL-1β) while upregulating tight junction proteins (ZO-1, occludin, claudin-1), MUC2, and E-cadherin. Single-cell/spatial transcriptomics revealed that FWT treatments augment enterocyte, goblet cell, and stem cell populations, optimize goblet function, restructure stem cell differentiation, and induce epithelial REG3B (antimicrobial) and LYPD8 (motility inhibitor), plus immunomodulator GM42418 lncRNA across cell types, repairing the barrier. FWT intervention was also associated with an increase in beneficial bacteria (Akkermansia, Lactobacillus, Bifidobacterium), restoration of microbiota balance, and elevated levels of short-chain fatty acids (SCFAs) and was associated with alterations in caffeine-related metabolite profiles. Collectively, these multi-scale changes correlate with the alleviation of UC, suggesting an integrated mechanism involving mucosal barrier repair, immune–stromal modulation, microbiota–metabolism regulation, and cellular reprogramming. Full article
(This article belongs to the Section Food Nutrition)
Show Figures

Graphical abstract

16 pages, 2931 KB  
Article
Oral Nano-Delivery of Crotoxin Modulates Experimental Ulcerative Colitis in a Mouse Model of Maximum Acute Inflammatory Response
by Raquel Guedes de Oliveira Brito, Fernanda Narangeira de Araujo Neves, Larissa Ferreira de Almeida, Bruna Cristina Favoretto, Wafa Hanna Koury Cabrera, Nancy Starobinas, Jamile Macedo Garcia, Natália Coelho Couto de Azevedo Fernandes, José Luiz de Souza Lopes, Marcia Carvalho de Abreu Fantini, Pedro Leonidas Oseliero Filho, Olga Martinez Ibañez, Osvaldo Augusto Sant’Anna, Solange Massa and Orlando Garcia Ribeiro
Int. J. Mol. Sci. 2026, 27(1), 185; https://doi.org/10.3390/ijms27010185 - 24 Dec 2025
Viewed by 245
Abstract
The incorporation of drugs into nanostructured silica has proven to be an effective strategy for delaying drug release, protecting against enzymatic degradation, and enhancing therapeutic efficacy. Specifically, crotoxin, a component derived from the venom of Crotalus durissus terrificus, exhibits notable analgesic and [...] Read more.
The incorporation of drugs into nanostructured silica has proven to be an effective strategy for delaying drug release, protecting against enzymatic degradation, and enhancing therapeutic efficacy. Specifically, crotoxin, a component derived from the venom of Crotalus durissus terrificus, exhibits notable analgesic and immunomodulatory properties. Previous studies have demonstrated that encapsulating crotoxin within SBA-15 nanostructured mesoporous silica not only reduces its toxicity and enhances its analgesic effects but also enables effective oral administration. Given its promising efficacy and the expanding interest in its application across various experimental models and potential therapeutic uses, this study aimed to conduct a detailed analysis of the physicochemical properties of crotoxin when incorporated into SBA-15 silica. Following characterization, the crotoxin–SBA-15 complex was orally administered to mice in an experimental model of ulcerative colitis (UC). The most widely adopted experimental model for studying UC involves the administration of dextran sodium sulfate (DSS) in drinking water to induce colonic inflammation in susceptible animals. In this study, we hypothesized that crotoxin incorporated into ordered mesoporous silica (SBA-15) could modulate DSS-induced UC. Crotoxin was successfully incorporated into SBA-15 and administered orally, as its physicochemical properties supported this route of delivery. Mice received the crotoxin–SBA-15 complex either at the onset of UC induction or on days 1 and 4 after DSS exposure. Seven days after the start of DSS administration, we observed a substantial reduction (approximately 50%) in Disease Activity Index (DAI) scores, accompanied by marked improvements in the histopathological features of the colon. These findings indicate for the first time that crotoxin incorporated into SBA-15 exhibits significant therapeutic potential in the treatment of experimentally induced ulcerative colitis. Full article
Show Figures

Figure 1

19 pages, 2385 KB  
Article
Effect of Gut Microbiota Alteration on Colorectal Cancer Progression in an In Vivo Model: Histopathological and Immunological Evaluation
by Juliana Montoya Montoya, Elizabeth Correa Gómez, Jorge Humberto Tabares Guevara, Julián Camilo Arango Rincón and Tonny Williams Naranjo Preciado
Curr. Issues Mol. Biol. 2026, 48(1), 15; https://doi.org/10.3390/cimb48010015 - 23 Dec 2025
Viewed by 251
Abstract
Background/Objectives: Colorectal cancer (CRC) is one of the leading causes of cancer-related mortality worldwide, with its development influenced by diet, obesity, and gut microbiota (GM) alterations. This study aimed to evaluate the impact of human fecal microbiota transplantation (FMT) on the progression [...] Read more.
Background/Objectives: Colorectal cancer (CRC) is one of the leading causes of cancer-related mortality worldwide, with its development influenced by diet, obesity, and gut microbiota (GM) alterations. This study aimed to evaluate the impact of human fecal microbiota transplantation (FMT) on the progression of CRC in a murine model. Methods: CRC was chemically induced in BALB/c mice using azoxymethane/dextran sulfate sodium (AOM/DSS). Mice were transferred with GM via FMT and divided into two experimental groups according to the microbiota source (healthy donors or CRC patients). A positive control group (AOM/DSS without FMT) and a negative control group (no CRC induction or FMT) were included. Clinical parameters, histopathological analyses, and cytokine profiling were performed. Results: Mice receiving FMT, particularly from CRC patients, exhibited increased mitotic activity, dysplasia, neoplastic proliferation, structural alterations in the colon, and more pronounced GALT hyperplasia. At the immunological level, both FMT groups (healthy and CRC-derived) showed modulation of IL-1β, IL-4, IL-6, IL-10, IL-17A, and TNF-α compared to the positive control. Conclusions: Human GM transplantation modulated the colonic microenvironment through histopathological and immunological changes, influencing CRC progression in this murine model. These findings highlight the role of GM in shaping CRC development and suggest that human-derived microbiota may significantly impact tumor dynamics. Full article
Show Figures

Figure 1

15 pages, 6493 KB  
Article
Modulation of Dextran Sodium Sulfate-Induced Colitis in Germ-Free Mice by Enterococcus faecalis Monocolonization
by Beate Vestad, Petra Hanzely, Indrė Karaliūtė, Oda Ramberg, Jurgita Skiecevičienė, Rokas Lukoševičius, Jørgen V. Bjørnholt, Kristian Holm, Juozas Kupčinskas, Henrik Rasmussen, Johannes R. Hov and Espen Melum
Microorganisms 2025, 13(12), 2864; https://doi.org/10.3390/microorganisms13122864 - 16 Dec 2025
Viewed by 439
Abstract
Inflammatory bowel diseases (IBDs), including Crohn’s disease and ulcerative colitis (UC), are characterized by chronic gastrointestinal inflammation and involve complex interactions of genetic, environmental, and immune factors. Enterococcus faecalis, a gut commensal bacterium, has been implicated in IBD pathogenesis. This study investigated [...] Read more.
Inflammatory bowel diseases (IBDs), including Crohn’s disease and ulcerative colitis (UC), are characterized by chronic gastrointestinal inflammation and involve complex interactions of genetic, environmental, and immune factors. Enterococcus faecalis, a gut commensal bacterium, has been implicated in IBD pathogenesis. This study investigated the effects of monocolonization with a UC-derived E. faecalis strain on acute dextran sulfate sodium (DSS)-induced colitis in germ-free (GF) mice, focusing on epithelial injury, inflammatory markers, hematologic indices, and bacterial translocation. In DSS-treated mice, monocolonization was associated with modest and mixed effects, including a higher colitis-related disease activity score, reduced anemia, increased fecal albumin and a trend towards reduced fecal calprotectin. Despite translocation of E. faecalis to mesenteric lymph nodes, no systemic dissemination was observed. Histological analysis revealed broadly similar inflammatory patterns between DSS-treated groups, with slightly more epithelial injury observed in colonized mice. These findings suggest that E. faecalis may influence discrete aspects of DSS injury in a strain-dependent and context-specific manner, rather than broadly altering overall disease severity. This study highlights the utility of GF models for examining strain-specific host–microbe interactions and underscores that individual bacterial isolates may exert heterogeneous and selective effects on acute colitis. Further research is needed to elucidate these complex mechanisms. Full article
(This article belongs to the Section Gut Microbiota)
Show Figures

Graphical abstract

12 pages, 2521 KB  
Article
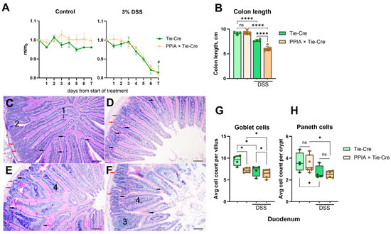
High Blood Levels of Cyclophilin A Increased Susceptibility to Ulcerative Colitis in a Transgenic Mouse Model
by Iuliia P. Baikova, Leonid A. Ilchuk, Marina V. Kubekina, Anastasiia A. Kalinina, Ludmila M. Khromykh, Yulia D. Okulova, Natalia G. Pavlenko, Diana S. Korshunova, Eugenii N. Korshunov, Alexandra V. Bruter and Yulia Yu. Silaeva
Int. J. Mol. Sci. 2025, 26(24), 12068; https://doi.org/10.3390/ijms262412068 - 15 Dec 2025
Viewed by 286
Abstract
Mouse models of human autoimmune diseases and inflammation are a challenging field because of the relatively low homology between the human and mouse immune systems. At the same time, inflammation plays a significant role in the pathogenesis of many diseases, strongly impacting quality [...] Read more.
Mouse models of human autoimmune diseases and inflammation are a challenging field because of the relatively low homology between the human and mouse immune systems. At the same time, inflammation plays a significant role in the pathogenesis of many diseases, strongly impacting quality of life and mortality. Cyclophilin A (CypA) is a pro-inflammatory factor, the ligand of immunosuppressive cyclosporin A, which mediates inflammation through multiple signaling pathways. Here, we describe a novel transgenic mouse model with Cre-dependent expression of the hPPIA gene in vascular endothelium and secretion of CypA into the bloodstream, which shows elevated blood levels of CypA upon activation. Being mostly asymptomatic under standard conditions, these mice exhibited more severe inflammation when provided with 3% dextran sulfate sodium solution instead of drinking water for 7 days. Inflammation symptoms precisely resembled those of ulcerative colitis and included deterioration of the colon crypts alongside the relatively normal duodenum. These results show that the elevated blood level of CypA enhances induced inflammation but does not cause inflammation by itself, suggesting its role in pro-inflammatory positive feedback loops and making CypA a suitable anti-inflammatory target. Moreover, our mouse strain is an applicable colitis model and can be used further in emerging inflammation research and testing anti-CypA targeted therapy. Full article
(This article belongs to the Special Issue Advances in Molecular Research on Autoimmune Diseases, 2nd Edition)
Show Figures

Figure 1

24 pages, 18933 KB  
Article
Isolation and Probiotic Functions of Bacillus subtilis and Its Inhibitory Effects on Colitis
by Ningning Guan, Chang Li, Wei Liu, Qiong Wu, Jiajia Zhu, Ting Gao, Hui Song, Rui Guo, Fangyan Yuan, Yongxiang Tian, Keli Yang and Danna Zhou
Biology 2025, 14(12), 1786; https://doi.org/10.3390/biology14121786 - 15 Dec 2025
Viewed by 600
Abstract
Bacillus subtilis, as a probiotic feed additive, has been increasingly applied in livestock and poultry farming. In the present study, the environmental tolerance of a strain of Bacillus subtilis, isolated from a goat farm, was investigated. This article conducts a series [...] Read more.
Bacillus subtilis, as a probiotic feed additive, has been increasingly applied in livestock and poultry farming. In the present study, the environmental tolerance of a strain of Bacillus subtilis, isolated from a goat farm, was investigated. This article conducts a series of experiments on the obtained strains. The results demonstrated that the isolated strain exhibits strong tolerance to high temperatures, acidic and alkaline conditions, and high concentrations of bile salts. Furthermore, its self-aggregation rate exceeded 60% after 24 h. Whole-genome sequencing revealed that the genomes of the isolated strains were functionally annotated, identifying genes associated with amino acid metabolism, vitamin biosynthesis, and other metabolic pathways. Based on this genomic analysis, the present study further evaluated the anti-inflammatory effects of a Bacillus subtilis strain isolated in a murine model of colitis induced by dextran sulfate sodium (DSS). The analyses revealed that the DSS-treated group exhibited significantly reduced expression of intestinal tight junction proteins ZO-1 and Occludin, along with elevated expression of pro-inflammatory cytokines, compared to the PBS control group. Following oral administration of 1 × 108 CFU/mL Bacillus subtilis isolated strain suspension, the DSS-treated mice showed increased expression of ZO-1 and Occludin and decreased levels of pro-inflammatory cytokines. These results indicate that the isolated strain of Bacillus subtilis has a protective effect against colitis and demonstrates probiotic potential. Full article
(This article belongs to the Section Microbiology)
Show Figures

Figure 1

17 pages, 2190 KB  
Article
Expression of Ion Transporters Is Altered in Experimental Ulcerative Colitis: Anti-Inflammatory Effects of Nobiletin
by Asmaa Al-Failakawi, Aishah Al-Jarallah, Muddanna Rao and Islam Khan
Biophysica 2025, 5(4), 63; https://doi.org/10.3390/biophysica5040063 - 15 Dec 2025
Viewed by 290
Abstract
We investigated the roles and regulation of contractile and sodium ion transporter proteins in the pathogenesis of diarrhea in the acute ulcerative colitis. Acute ulcerative colitis was induced in male Sprague-Dawley rats using dextran sulfate sodium (DSS) in drinking water for seven days. [...] Read more.
We investigated the roles and regulation of contractile and sodium ion transporter proteins in the pathogenesis of diarrhea in the acute ulcerative colitis. Acute ulcerative colitis was induced in male Sprague-Dawley rats using dextran sulfate sodium (DSS) in drinking water for seven days. The effects of nobiletin, a citrus flavonoid, were also examined. Increased myeloperoxidase activity, colon mass, and inflammatory cell infiltration were associated with damage to goblet cells and the epithelial cell lining indicating the development of acute ulcerative colitis. SERCA-2 calcium pump expression remained unchanged, whereas the phospholamban (PLN) regulatory peptide was reduced and its phosphorylated form (PLN-P) increased, suggesting a post-translational increase in SERCA-2 activity in the inflamed colon. Higher levels of IP3 were associated with a decrease in the Gαq protein levels without altering phospholipase C expression, suggesting that IP3 regulation is independent of Gαq protein signaling. In addition, the expression of sodium/hydrogen exchanger isoforms NHE-1, NHE-3 and carbonic anhydrase-1 and sodium pump activity were decreased in the inflamed colon. Nobiletin treatment of colitis selectively reversed the inflammatory and oxidative stress markers, including superoxide dismutase and catalase without restoring the expression of ion transporters. This study highlights alterations in the expression of ion transporters and their regulatory proteins in acute ulcerative colitis. These changes in the ion transporters are likely to reduce NaCl absorption and alter contractility, thereby contributing to the pathogenesis of diarrhea in the present model of acute ulcerative colitis. Nobiletin selectively ameliorates acute colitis in this model. Full article
Show Figures

Graphical abstract

15 pages, 3029 KB  
Article
Selective STAT3 Allosteric Inhibitors HCB-5300 and HCB-5400 Alleviate Dextran Sulfate Sodium-Induced Ulcerative Colitis in Mice
by Wook-Young Baek, Ji-Won Kim, So-Won Park, Nan Kim, Sun-Gyo Lim and Chang-Hee Suh
Int. J. Mol. Sci. 2025, 26(24), 11981; https://doi.org/10.3390/ijms262411981 - 12 Dec 2025
Viewed by 340
Abstract
Inflammatory bowel disease (IBD) is a chronic inflammatory disorder of the gastrointestinal tract, marked by persistent mucosal inflammation and structural damage. We evaluated the efficacy of HCB-5300 and HCB-5400, novel selective STAT3 allosteric inhibitors, in a mouse model of dextran sulfate sodium (DSS)-induced [...] Read more.
Inflammatory bowel disease (IBD) is a chronic inflammatory disorder of the gastrointestinal tract, marked by persistent mucosal inflammation and structural damage. We evaluated the efficacy of HCB-5300 and HCB-5400, novel selective STAT3 allosteric inhibitors, in a mouse model of dextran sulfate sodium (DSS)-induced ulcerative colitis. Colitis was induced in C57BL/6 mice using 3% DSS in water for 5 d. HCB-5300 (25 mg/kg) or HCB-5400 (12.5 mg/kg) was administered orally during induction. Disease progression was assessed using the disease activity index (DAI), considering body weight, stool consistency, and rectal bleeding. Colon length and histopathological analyses were used to evaluate mucosal integrity and inflammatory damage. Interleukin (IL)-6 levels were quantified using enzyme-linked immunosorbent assay, and kidney pathology was assessed for systemic effects. HCB-5300 and HCB-5400 significantly mitigated DSS-induced colitis, as evidenced by reduced body weight loss, improved DAI scores, preserved colon length, and decreased mucosal damage and inflammation in the treated mice. IL-6 levels were significantly lower in both treatment groups, indicating effective STAT3 inhibition. HCB-5400 exhibited superior efficacy for most parameters. HCB-5300 and HCB-5400 are potent and selective STAT3 allosteric inhibitors with notable anti-inflammatory effects. HCB-5400’s efficacy underscores its potential as a therapeutic candidate for managing inflammatory flares in IBD. Full article
Show Figures

Figure 1

15 pages, 2701 KB  
Article
A Novel 68Ga-Labeled Integrin α4β7-Targeted Radiopharmaceutical for PET/CT Imaging of DSS-Induced Murine Colitis
by Guangjie Yang, Haiqiong Zhang and Li Huo
Pharmaceutics 2025, 17(12), 1591; https://doi.org/10.3390/pharmaceutics17121591 - 10 Dec 2025
Viewed by 458
Abstract
Background: Inflammatory bowel diseases (IBD) rely on invasive methods for detecting intestinal inflammation, with the needs for non-invasive molecular imaging tools being unmet. Integrin α4β7 is a key target in IBD pathogenesis due to its role in the recruitment of T cells. [...] Read more.
Background: Inflammatory bowel diseases (IBD) rely on invasive methods for detecting intestinal inflammation, with the needs for non-invasive molecular imaging tools being unmet. Integrin α4β7 is a key target in IBD pathogenesis due to its role in the recruitment of T cells. This study aimed to develop a novel 68Ga-labeled integrin α4β7-targeted radiopharmaceutical (68Ga-A2) and evaluate its feasibility for non-invasive PET/CT imaging of IBD inflammation in a dextran sulfate sodium (DSS)-induced murine colitis model. Methods: 68Ga-A2 was synthesized via radiolabeling DOTA-A2 with 68Ga. In vitro properties (radiochemical purity, stability, binding specificity, and affinity) of 68Ga-A2 were validated. The DSS-induced colitis model was established and confirmed in C57BL/6J mice, followed by in vivo PET/CT imaging, ex vivo biodistribution studies, and histological (HE and IHC) analyses to evaluate the targeting efficacy of 68Ga-A2. Results: 68Ga-A2 was prepared efficiently (20 min) with a radiochemical purity of >95% and demonstrated good in vitro stability. It exhibited specific binding to integrin α4β7 with a Kd of 68.48 ± 6.55 nM. While whole-body PET/CT showed no visible inflammatory focus uptake, ex vivo imaging and biodistribution of colon tissue revealed significantly higher uptake in DSS-treated mice compared to that in healthy/blocking groups, which was consistent with histological evidence of inflammation. Conclusions: 68Ga-A2 demonstrated specific targeting of IBD inflammatory foci in vitro and ex vivo. Despite whole-body imaging limitations, further optimization of its structure may enable it to become a promising non-invasive PET agent for IBD. These findings support future clinical investigations to validate its utility in IBD diagnosis and monitoring. Full article
Show Figures

Graphical abstract

22 pages, 4236 KB  
Article
Preventive Effect of Peptidoglycan Extracted from Lactobacillus casei ATCC 393 on Dextran Sulfate Sodium-Induced Inflammation in Mice Through Gut Microbiota Regulation
by Ruiyi Li, Jing Sun, Xu Yao, Min Xu, Huazhi Xiao, Wanjing Hong and Ye Han
Processes 2025, 13(12), 3978; https://doi.org/10.3390/pr13123978 - 9 Dec 2025
Viewed by 439
Abstract
Peptidoglycan (PG) is a polymer that makes up the cell wall of most bacteria. In this study, the peptidoglycan of Lactobacillus casei ATCC 393 was extracted, and its prebiotic function as well as its effects on intestinal health and inflammation reduction in a [...] Read more.
Peptidoglycan (PG) is a polymer that makes up the cell wall of most bacteria. In this study, the peptidoglycan of Lactobacillus casei ATCC 393 was extracted, and its prebiotic function as well as its effects on intestinal health and inflammation reduction in a colitis murine model were investigated. PG was extracted from L. casei ATCC 393 using the ultrasonic-assisted enzymatic method. A structural characterization and assessment of its antioxidant capacity were subsequently performed to evaluate its functional properties. In a dextran sulfate sodium (DSS)-induced colitis model, dietary supplementation with PG (100 mg/kg) demonstrated significant protective effects. Specifically, the PG intervention group exhibited reduced inflammatory symptoms, improved disease activity indices, suppressed weight loss, and colon shortening compared to the DSS-induced group. Intestinal barrier injury was reversed and the Firmicutes/Bacteroidetes ratio was increased. These clinical improvements were accompanied by decreased circulating levels of pro-inflammatory cytokines (IL-6, TNF-α, and IL-1β). These findings revealed that PG modulated gut microbial ecology by enhancing bacterial diversity and promoting the enrichment of beneficial taxa, particularly the Lachnospiraceae and Lactobacillus species. Additionally, PG intervention increased fecal short-chain fatty acid (SCFA) concentrations, especially the concentration of propionic acid and butyric acid, which increased by 13% and 42%, respectively, compared to the DSS-induced group, suggesting enhanced microbial metabolic activity. Furthermore, these findings emphasize the potential of peptidoglycan as a functional component for preventing colitis through microbial-mediated pathways. This study underscores the prebiotic promise of peptidoglycan in the development of interventions targeting intestinal inflammation and supports its further exploration as a functional agent for promoting human health. Full article
(This article belongs to the Section Biological Processes and Systems)
Show Figures

Graphical abstract

2 pages, 886 KB  
Correction
Correction: Wang et al. Tryptanthrin Protects Mice against Dextran Sulfate Sodium-Induced Colitis through Inhibition of TNF-α/NF-κB and IL-6/STAT3 Pathways. Molecules 2018, 23, 1062
by Zheng Wang, Xue Wu, Cui-Ling Wang, Li Wang, Chen Sun, Dong-Bo Zhang, Jian-Li Liu, Yan-Ni Liang, Dong-Xin Tang and Zhi-Shu Tang
Molecules 2025, 30(23), 4638; https://doi.org/10.3390/molecules30234638 - 3 Dec 2025
Viewed by 243
Abstract
In the original publication [...] Full article
Show Figures

Figure 5

Back to TopTop