Sign in to use this feature.

Years

Between: -

Subjects

remove_circle_outline
remove_circle_outline
remove_circle_outline
remove_circle_outline
remove_circle_outline

Journals

Article Types

Countries / Regions

Search Results (15)

Search Parameters:
Keywords = Deinagkistrodon acutus

Order results
Result details
Results per page
Select all
Export citation of selected articles as:
23 pages, 11689 KB  
Article
Visual Tracking and Organ Targeting of Naja atra and Deinagkistrodon acutus Venoms in Mice
by Shaocong Hu, Manqi Xiao, Ningjing Jiang, Ziyan Zhang, Qiuju Jia, Yi Zhou, Xin Liu and Ming Liao
Toxins 2025, 17(11), 559; https://doi.org/10.3390/toxins17110559 - 13 Nov 2025
Viewed by 660
Abstract
In China, bites caused by the Naja atra and Deinagkistrodona acutus are the most common types of snakebites. While the functional characteristics of the two venom components have been well documented, their in vivo metabolic pathways, target organ distribution patterns, and dynamic pharmacokinetic [...] Read more.
In China, bites caused by the Naja atra and Deinagkistrodona acutus are the most common types of snakebites. While the functional characteristics of the two venom components have been well documented, their in vivo metabolic pathways, target organ distribution patterns, and dynamic pharmacokinetic profiles remain less explored. This study established a murine envenoming model through CY7-SE labeling of Naja atra and Deinagkistrodon acutus venoms. The real-time in vivo absorption and biodistribution of venoms were dynamically monitored via fluorescence imaging, with subsequent proteomic profiling to characterize organ-specific toxin targeting patterns. Gel filtration chromatography and HPLC analyses validated labeling efficiency at ratios of 0.1 mg CY7-SE per 1 mg Naja atra venom and 0.075 mg CY7-SE per 1 mg Deinagkistrodon acutus venom, with electrophoretic confirmation of protein integrity and preserved 740 nm fluorescence excitation. Acute toxicity assays demonstrated no significant difference in LD50 lethality between labeled and native venoms (p > 0.05). The intoxication models revealed species-specific pathophenotypes, i.e., CY7-Naja atra venom induced systemic weakness, tachypnea, and inflammatory necrosis in lung, myocardium, and liver, whereas CY7-Deinagkistrodon acutus venom provoked hemorrhagic diathesis. Both models exhibited marked leukocytosis, transaminitis, and elevated creatinine levels (p < 0.05). Fluorescence tracing uncovered distinct biodistribution kinetics: Deinagkistrodon acutus venom achieved peak organ accumulation at 3 h with rapid dissemination (24 h injection-site retention: 12.61%), contrasting with Naja atra venom’s delayed 6 h peak and prolonged renal sequestration (24 h injection-site retention: 60.9%). Target organ proteomic profiling identified Deinagkistrodon acutus-enriched thrombin-like enzymes and metalloproteinases in lung/liver/spleen, while Naja atra venom predominantly accumulated renal acidic phospholipase A2 and weakly neurotoxic NNAM2. Full article
Show Figures

Figure 1

13 pages, 6168 KB  
Review
Clinical Characteristics of Snakebite Envenomings in Taiwan
by Yan-Chiao Mao, Po-Yu Liu, Kuo-Lung Lai, Yi Luo, Kuang-Ting Chen and Chih-Sheng Lai
Toxins 2025, 17(1), 14; https://doi.org/10.3390/toxins17010014 - 30 Dec 2024
Cited by 2 | Viewed by 3959
Abstract
Snakebite envenomings continue to represent a major public health concern in Taiwan because of the presence of various venomous snakes whose habitats intersect with human activities. This review provides a comprehensive analysis of the clinical characteristics, complications, and management strategies associated with snakebite [...] Read more.
Snakebite envenomings continue to represent a major public health concern in Taiwan because of the presence of various venomous snakes whose habitats intersect with human activities. This review provides a comprehensive analysis of the clinical characteristics, complications, and management strategies associated with snakebite envenomings in Taiwan. Taiwan is inhabited by six principal venomous snakes: Trimeresurus stejnegeri stejnegeri, Protobothrops mucrosquamatus, Deinagkistrodon acutus, Daboia siamensis, Naja atra, and Bungarus multicinctus, each presenting distinct clinical challenges. The clinical manifestations vary from local symptoms such as pain, swelling, and necrosis to systemic complications including neurotoxicity, coagulopathy, and organ failure, depending on the species. Notable complications arising from these snakebite envenomings include necrotizing soft tissue infection, compartment syndrome, respiratory failure, and acute kidney injury, often necessitating intensive medical interventions. This review highlights the critical importance of early diagnosis, the prompt administration of antivenoms, and multidisciplinary care to improve patient outcomes and reduce healthcare costs. Future research is encouraged to enhance treatment efficacy, improve public awareness, and develop targeted prevention strategies. By identifying gaps in current knowledge and practice, this work contributes to the global literature on envenoming management and serves as a foundation for advancing clinical protocols and reducing snakebite-related morbidity and mortality in Taiwan. Full article
(This article belongs to the Special Issue Snake Bite and Related Injury)
Show Figures

Figure 1

20 pages, 4586 KB  
Article
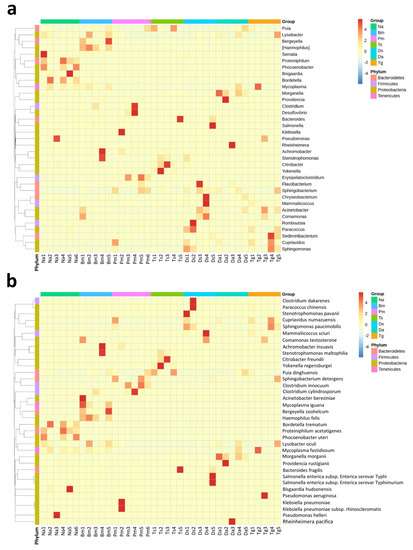
Comparisons of the Oral Microbiota from Seven Species of Wild Venomous Snakes in Taiwan Using the High-Throughput Amplicon Sequencing of the Full-Length 16S rRNA Gene
by Wen-Hao Lin and Tein-Shun Tsai
Biology 2023, 12(9), 1206; https://doi.org/10.3390/biology12091206 - 4 Sep 2023
Cited by 6 | Viewed by 3551
Abstract
A venomous snake’s oral cavity may harbor pathogenic microorganisms that cause secondary infection at the wound site after being bitten. We collected oral samples from 37 individuals belonging to seven species of wild venomous snakes in Taiwan, including Naja atra (Na), Bungarus multicinctus [...] Read more.
A venomous snake’s oral cavity may harbor pathogenic microorganisms that cause secondary infection at the wound site after being bitten. We collected oral samples from 37 individuals belonging to seven species of wild venomous snakes in Taiwan, including Naja atra (Na), Bungarus multicinctus (Bm), Protobothrops mucrosquamatus (Pm), Trimeresurus stejnegeri (Ts), Daboia siamensis (Ds), Deinagkistrodon acutus (Da), and alpine Trimeresurus gracilis (Tg). Bacterial species were identified using full-length 16S rRNA amplicon sequencing analysis, and this is the first study using this technique to investigate the oral microbiota of multiple Taiwanese snake species. Up to 1064 bacterial species were identified from the snake’s oral cavities, with 24 pathogenic and 24 non-pathogenic species among the most abundant ones. The most abundant oral bacterial species detected in our study were different from those found in previous studies, which varied by snake species, collection sites, sampling tissues, culture dependence, and analysis methods. Multivariate analysis revealed that the oral bacterial species compositions in Na, Bm, and Pm each were significantly different from the other species, whereas those among Ts, Ds, Da, and Tg showed fewer differences. Herein, we reveal the microbial diversity in multiple species of wild snakes and provide potential therapeutic implications regarding empiric antibiotic selection for wildlife medicine and snakebite management. Full article
(This article belongs to the Section Microbiology)
Show Figures

Figure 1

13 pages, 3795 KB  
Article
Immunoprofiling of Equine Plasma against Deinagkistrodon acutus in Taiwan: Key to Understanding Differential Neutralization Potency in Immunized Horses
by Cho-Ju Wu, Geng-Wang Liaw, Chun-Kuei Chen, Chun-Hsiang Ouyang, Yi-Xiu Yang, Li-Chieh Chu, Yung-Chin Hsiao, Chien-Hsin Liu, Wen-Chin Hsieh, Cyong-Yi Wang, Yu-Syuan Liou, Chien-Chun Liu and Cheng-Hsien Hsieh
Trop. Med. Infect. Dis. 2023, 8(1), 51; https://doi.org/10.3390/tropicalmed8010051 - 9 Jan 2023
Cited by 6 | Viewed by 4667
Abstract
Snakebite envenoming is a public health issue linked to high mortality and morbidity rates worldwide. Although antivenom has been the mainstay treatment for envenomed victims receiving medical care, the diverse therapeutic efficacy of the produced antivenom is a major limitation. Deinagkistrodon acutus is [...] Read more.
Snakebite envenoming is a public health issue linked to high mortality and morbidity rates worldwide. Although antivenom has been the mainstay treatment for envenomed victims receiving medical care, the diverse therapeutic efficacy of the produced antivenom is a major limitation. Deinagkistrodon acutus is a venomous snake that poses significant concern of risks to human life in Taiwan, and successful production of antivenom against D. acutus envenoming remains a considerable challenge. Among groups of horses subjected to immunization schedules, few or none subsequently meet the quality required for further scale-up harvesting. The determinants underlying the variable immune responses of horses to D. acutus venom are currently unknown. In this study, we assessed the immunoprofiles of high-potency and low-potency horse plasma against D. acutus venom and explored the conspicuous differences between these two groups. Based on the results of liquid chromatography with tandem mass spectrometry (LC-MS/MS), acutolysin A was identified as the major component of venom proteins that immunoreacted differentially with the two plasma samples. Our findings indicate underlying differences in antivenoms with variable neutralization efficacies, and may provide valuable insights for improvement of antivenom production in the future. Full article
(This article belongs to the Special Issue Treatment Strategies for Toxicity Caused by Venomous Animals)
Show Figures

Figure 1

15 pages, 1547 KB  
Article
In Vitro Toxicity of Chinese Russell’s Viper (Daboia siamensis) Venom and Neutralisation by Antivenoms
by Mimi Lay, Qing Liang, Geoffrey K. Isbister and Wayne C. Hodgson
Toxins 2022, 14(7), 505; https://doi.org/10.3390/toxins14070505 - 20 Jul 2022
Cited by 5 | Viewed by 4802
Abstract
Daboia siamensis (Russell’s viper) is a highly venomous and medically important snake in China, as well as much of Asia. There is minimal information on the pharmacological activity of the venom of the Chinese species, and currently no commercially available specific antivenom in [...] Read more.
Daboia siamensis (Russell’s viper) is a highly venomous and medically important snake in China, as well as much of Asia. There is minimal information on the pharmacological activity of the venom of the Chinese species, and currently no commercially available specific antivenom in China. This has led to the use of non-specific antivenoms to treat D. siamensis envenomation. In this study, the in vitro neurotoxicity and myotoxicity of D. siamensis venom was examined and the efficacy of four antivenoms was investigated, including the recently developed Chinese D. siamensis monovalent antivenom (C-DsMAV) and three commercially available antivenoms (Thai D. siamensis (Thai-DsMAV) monovalent antivenom, Deinagkistrodon acutus monovalent antivenom (DaAV), and Gloydius brevicaudus monovalent antivenom (GbAV). D. siamensis venom (10–30 µg/mL) caused the concentration-dependent inhibition of indirect twitches in the chick biventer cervicis nerve muscle preparation, without abolishing contractile responses to exogenous agonists ACh or CCh, indicating pre-synaptic neurotoxicity. Myotoxicity was also evident at these concentrations with inhibition of direct twitches, an increase in baseline tension, and the partial inhibition of ACh, CCh, and KCl responses. The prior addition of C-DsMAV or Thai-DsMAV prevented the neurotoxic and myotoxic activity of D. siamensis venom (10 µg/mL). The addition of non-specific antivenoms (GbAV and DaAV) partially prevented the neurotoxic activity of venom (10 µg/mL) but failed to neutralize the myotoxic effects. We have shown that D. siamensis venom exhibits in vitro weak presynaptic neurotoxicity and myotoxicity, which can be prevented by the pre-addition of the Chinese and Thai Russell’s viper antivenoms. Non-specific antivenoms were poorly efficacious. There should be further development of a monospecific antivenom against D. siamensis envenomation in China. Full article
(This article belongs to the Special Issue Insights into the Action and Application of Animal Toxins)
Show Figures

Figure 1

10 pages, 868 KB  
Article
Oral Bacteria and Their Antibiotic Susceptibilities in Taiwanese Venomous Snakes
by Po-Chun Chuang, Wen-Hao Lin, Yi-Chun Chen, Chun-Chih Chien, I-Min Chiu and Tein-Shun Tsai
Microorganisms 2022, 10(5), 951; https://doi.org/10.3390/microorganisms10050951 - 30 Apr 2022
Cited by 17 | Viewed by 4116
Abstract
Wound infections after venomous snakebites are clinically important. Information regarding the nature and antibiotic susceptibilities of snake oral bacterial flora could support empiric antibiotic therapy. Wild venomous snakes were collected from southern Taiwan: a total of 30 each of Bungarus multicinctus, Naja [...] Read more.
Wound infections after venomous snakebites are clinically important. Information regarding the nature and antibiotic susceptibilities of snake oral bacterial flora could support empiric antibiotic therapy. Wild venomous snakes were collected from southern Taiwan: a total of 30 each of Bungarus multicinctus, Naja atra, Protobothrops mucrosquamatus, and Trimeresurus stejnegeri; 3 Deinagkistrodon acutus; and 4 Daboia siamensis. The species and antibiotic susceptibilities of their oral bacteria were determined. Aerobic gram-negative bacteria, especially Pseudomonas aeruginosa and Proteus vulgaris, were the most abundant. Proteus vulgaris were more abundant in B. multicinctus, N. atra, and P. mucrosquamatus than in T. stejnegeri (40%, 43.3%, and 40% vs. 13.3%, respectively). The gram-negative species were less susceptible to first- and second-generation cephalosporins and ampicillin-sulbactam than to third-generation cephalosporins, fluoroquinolones, carbapenems, or piperacillin-tazobactam. The most abundant aerobic gram-positive species cultured was Enterococcus faecalis, which was more abundant in N. atra than in other snakes (p < 0.001) and was highly susceptible to ampicillin, high-level gentamicin, penicillin, teicoplanin, and vancomycin. Bacteroides fragilis and Clostridium species were the most common anaerobic bacteria. The anaerobic organisms were highly susceptible to metronidazole and piperacillin. As a reference for empiric antimicrobial therapy, third-generation cephalosporins, fluoroquinolones, carbapenems, or piperacillin-tazobactam can be initiated in venomous snakebites wound infections. Full article
(This article belongs to the Special Issue Wild Animal Pathogens and Antimicrobial Resistance)
Show Figures

Figure 1

18 pages, 5600 KB  
Article
Analysis of the Composition of Deinagkistrodon acutus Snake Venom Based on Proteomics, and Its Antithrombotic Activity and Toxicity Studies
by Jin Huang, Minrui Zhao, Chu Xue, Jiqiang Liang and Fang Huang
Molecules 2022, 27(7), 2229; https://doi.org/10.3390/molecules27072229 - 29 Mar 2022
Cited by 20 | Viewed by 4010
Abstract
There is a strong correlation between the composition of Deinagkistrodon acutus venom proteins and their potential pharmacological effects. The proteomic analysis revealed 103 proteins identified through label-free proteomics from 30 different snake venom families. Phospholipase A2 (30.0%), snaclec (21.0%), antithrombin (17.8%), thrombin (8.1%) [...] Read more.
There is a strong correlation between the composition of Deinagkistrodon acutus venom proteins and their potential pharmacological effects. The proteomic analysis revealed 103 proteins identified through label-free proteomics from 30 different snake venom families. Phospholipase A2 (30.0%), snaclec (21.0%), antithrombin (17.8%), thrombin (8.1%) and metalloproteinases (4.2%) were the most abundant proteins. The main toxicity of Deinagkistrodon acutus venom is hematotoxicity and neurotoxicity, and it acts on the lung. Deinagkistrodon acutus venom may have anticoagulant and antithrombotic effects. In summary, the protein profile and related toxicity and pharmacological activity of Deinagkistrodon acutus venom from southwest China were put forward for the first time. In addition, we revealed the relationship between the main toxicity, pharmacological effects, and the protein components of snake venom. Full article
(This article belongs to the Topic Proteomics and Metabolomics in Biomedicine)
Show Figures

Figure 1

12 pages, 2185 KB  
Article
Screening of TNFR1 Binding Peptides from Deinagkistrodon acutus Venom through Phage Display
by Kangran Zhang, Yang Liu and Yezhong Tang
Toxins 2022, 14(2), 155; https://doi.org/10.3390/toxins14020155 - 19 Feb 2022
Cited by 5 | Viewed by 3688
Abstract
The venomous species Deinagkistrodon acutus has been used as anti-inflammatory medicine in China for a long time. It has been proven to have anti-inflammatory activity, but its specific anti-inflammatory components have not yet been fully elucidated. Tumor necrosis factor receptor-1 (TNFR1), which participates [...] Read more.
The venomous species Deinagkistrodon acutus has been used as anti-inflammatory medicine in China for a long time. It has been proven to have anti-inflammatory activity, but its specific anti-inflammatory components have not yet been fully elucidated. Tumor necrosis factor receptor-1 (TNFR1), which participates in important intracellular signaling pathways, mediates apoptosis, and functions as a regulator of inflammation, is often used as the target to develop anti-inflammatory drugs. The small peptides of snake venom have the advantages of weak immunogenicity and strong activity. To obtain the specific TNFR1 binding peptides, we constructed a T7 phage library of D. acutus venom glands, and then performed biopanning against TNFR1 on the constructed library. After biopanning three times, several sequences with potential binding capacity were obtained and one 41-amino acid peptide was selected through a series of biological analyses including sequence length, solubility, and simulated affinity, named DAvp-1. After synthesis, the binding capacity of DAvp-1 and TNFR1 was verified using surface plasmon resonance technology (SPR). Conclusively, by applying phage display technology, this work depicts the successful screening of a promising peptide DAvp-1 from D. acutus venom that binds to TNFR1. Additionally, our study emphasizes the usefulness of phage display technology for studies on screening natural product components. Full article
(This article belongs to the Special Issue Animal Poisons and Venoms in Drug Discovery)
Show Figures

Figure 1

17 pages, 2435 KB  
Article
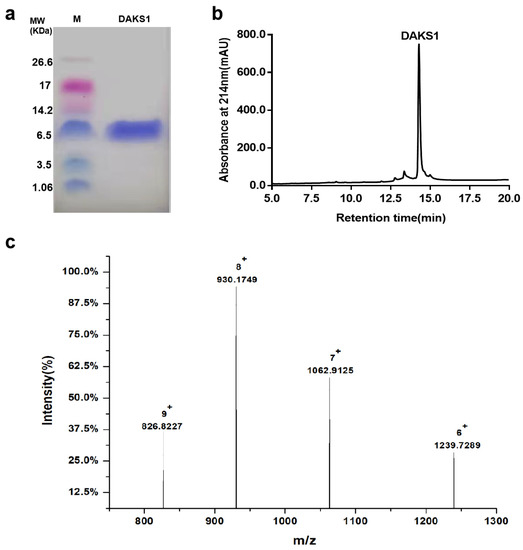
DAKS1, a Kunitz Scaffold Peptide from the Venom Gland of Deinagkistrodon acutus Prevents Carotid-Artery and Middle-Cerebral-Artery Thrombosis via Targeting Factor XIa
by Zhiping Jia, Yunyang Liu, Xiaoru Ji, Yizheng Zheng, Zhengyang Li, Shuai Jiang, Hongjin Li and Yi Kong
Pharmaceuticals 2021, 14(10), 966; https://doi.org/10.3390/ph14100966 - 24 Sep 2021
Cited by 11 | Viewed by 2961
Abstract
Scaffold-based peptides (SBPs) are fragments of large proteins that are characterized by potent bioactivity, high thermostability, and low immunogenicity. Some SBPs have been approved by the FDA for human use. In the present study, we developed SBPs from the venom gland of Deinagkistrodon [...] Read more.
Scaffold-based peptides (SBPs) are fragments of large proteins that are characterized by potent bioactivity, high thermostability, and low immunogenicity. Some SBPs have been approved by the FDA for human use. In the present study, we developed SBPs from the venom gland of Deinagkistrodon acutus (D. acutus) by combining transcriptome sequencing and Pfam annotation. To that end, 10 Kunitz peptides were discovered from the venom gland of D. acutus, and most of which peptides exhibited Factor XIa (FXIa) inhibitory activity. One of those, DAKS1, exhibiting strongest inhibitory activity against FXIa, was further evaluated for its anticoagulant and antithrombotic activity. DAKS1 prolonged twofold APTT at a concentration of 15 μM in vitro. DAKS1 potently inhibited thrombosis in a ferric chloride-induced carotid-artery injury model in mice at a dose of 1.3 mg/kg. Furthermore, DAKS1 prevented stroke in a transient middle cerebral-artery occlusion (tMCAO) model in mice at a dose of 2.6 mg/kg. Additionally, DAKS1 did not show significant bleeding risk at a dose of 6.5 mg/kg. Together, our results indicated that DAKS1 is a promising candidate for drug development for the treatment of thrombosis and stroke disorders. Full article
(This article belongs to the Section Biopharmaceuticals)
Show Figures

Figure 1

16 pages, 10501 KB  
Article
Identification of a Novel Cathelicidin from the Deinagkistrodon acutus Genome with Antibacterial Activity by Multiple Mechanisms
by Lipeng Zhong, Jiye Liu, Shiyu Teng and Zhixiong Xie
Toxins 2020, 12(12), 771; https://doi.org/10.3390/toxins12120771 - 4 Dec 2020
Cited by 12 | Viewed by 3238
Abstract
The abuse of antibiotics and the consequent increase of drug-resistant bacteria constitute a serious threat to human health, and new antibiotics are urgently needed. Research shows that antimicrobial peptides produced by natural organisms are potential substitutes for antibiotics. Based on Deinagkistrodonacutus (known [...] Read more.
The abuse of antibiotics and the consequent increase of drug-resistant bacteria constitute a serious threat to human health, and new antibiotics are urgently needed. Research shows that antimicrobial peptides produced by natural organisms are potential substitutes for antibiotics. Based on Deinagkistrodonacutus (known as five-pacer viper) genome bioinformatics analysis, we discovered a new cathelicidin antibacterial peptide which was called FP-CATH. Circular dichromatic analysis showed a typical helical structure. FP-CATH showed broad-spectrum antibacterial activity. It has antibacterial activity to Gram-negative bacteria and Gram-positive bacteria including methicillin-resistant Staphylococcus aureus (MRSA). The results of transmission electron microscopy (TEM) and scanning electron microscopy (SEM) showed that FP-CATH could cause the change of bacterial cell integrity, having a destructive effect on Gram-negative bacteria and inducing Gram-positive bacterial surface formation of vesicular structure. FP-CATH could bind to LPS and showed strong binding ability to bacterial DNA. In vivo, FP-CATH can improve the survival rate of nematodes in bacterial invasion experiments, and has a certain protective effect on nematodes. To sum up, FP-CATH is likely to play a role in multiple mechanisms of antibacterial action by impacting bacterial cell integrity and binding to bacterial biomolecules. It is hoped that the study of FP-CATH antibacterial mechanisms will prove useful for development of novel antibiotics. Full article
(This article belongs to the Special Issue Animal Poisons and Venoms in Drug Discovery)
Show Figures

Figure 1

13 pages, 1682 KB  
Article
An Examination of the Neutralization of In Vitro Toxicity of Chinese Cobra (Naja atra) Venom by Different Antivenoms
by Qing Liang, Tam Minh Huynh, Nicki Konstantakopoulos, Geoffrey K. Isbister and Wayne C. Hodgson
Biomedicines 2020, 8(10), 377; https://doi.org/10.3390/biomedicines8100377 - 25 Sep 2020
Cited by 10 | Viewed by 4082
Abstract
The Chinese Cobra (Naja atra) is an elapid snake of major medical importance in southern China. We describe the in vitro neurotoxic, myotoxic, and cytotoxic effects of N. atra venom, as well as examining the efficacy of three Chinese monovalent antivenoms [...] Read more.
The Chinese Cobra (Naja atra) is an elapid snake of major medical importance in southern China. We describe the in vitro neurotoxic, myotoxic, and cytotoxic effects of N. atra venom, as well as examining the efficacy of three Chinese monovalent antivenoms (N. atra antivenom, Gloydius brevicaudus antivenom and Deinagkistrodon acutus antivenom) and an Australian polyvalent snake antivenom. In the chick biventer cervicis nerve-muscle preparation, N. atra venom (1–10 µg/mL) abolished indirect twitches in a concentration-dependent manner, as well as abolishing contractile responses to exogenous acetylcholine chloride (ACh) and carbamylcholine chloride (CCh), indicative of post-synaptic neurotoxicity. Contractile responses to potassium chloride (KCl) were also significantly inhibited by venom indicating myotoxicity. The prior addition of Chinese N. atra antivenom (0.75 U/mL) or Australian polyvalent snake antivenom (3 U/mL), markedly attenuated the neurotoxic actions of venom (3 µg/mL) and prevented the inhibition of contractile responses to ACh, CCh, and KCl. The addition of Chinese antivenom (0.75 U/mL) or Australian polyvalent antivenom (3 U/mL) at the t90 time point after the addition of venom (3 µg/mL), partially reversed the inhibition of twitches and significantly reversed the venom-induced inhibition of responses to ACh and CCh, but had no significant effect on the response to KCl. Venom (30 µg/mL) also abolished direct twitches in the chick biventer cervicis nerve-muscle preparation and caused a significant increase in baseline tension, further indicative of myotoxicity. N. atra antivenom (4 U/mL) prevented the myotoxic effects of venom (30 µg/mL). However, G. brevicaudus antivenom (24 U/mL), D. acutus antivenom (8 U/mL) and Australian polyvalent snake antivenom (33 U/mL) were unable to prevent venom (30 µg/mL) induced myotoxicity. In the L6 rat skeletal muscle myoblast cell line, N. atra venom caused concentration-dependent inhibition of cell viability, with a half maximal inhibitory concentration (IC50) of 2.8 ± 0.48 μg/mL. N. atra antivenom significantly attenuated the cytotoxic effect of the venom, whereas Australian polyvalent snake antivenom was less effective but still attenuated the cytotoxic effects at lower venom concentrations. Neither G. brevicaudus antivenom or D. acutus antivenom were able to prevent the cytotoxicity. This study indicates that Chinese N. atra monovalent antivenom is efficacious against the neurotoxic, myotoxic and cytotoxic effects of N. atra venom but the clinical effectiveness of the antivenom is likely to be diminished, even if given early after envenoming. The use of Chinese viper antivenoms (i.e., G. brevicaudus and D. acutus antivenoms) in cases of envenoming by the Chinese cobra is not supported by the results of the current study. Full article
(This article belongs to the Special Issue Animal Venoms–Curse or Cure?)
Show Figures

Figure 1

17 pages, 1322 KB  
Article
Varespladib Inhibits the Phospholipase A2 and Coagulopathic Activities of Venom Components from Hemotoxic Snakes
by Chunfang Xie, Laura-Oana Albulescu, Kristina B. M. Still, Julien Slagboom, Yumei Zhao, Zhengjin Jiang, Govert W. Somsen, Freek J. Vonk, Nicholas R. Casewell and Jeroen Kool
Biomedicines 2020, 8(6), 165; https://doi.org/10.3390/biomedicines8060165 - 17 Jun 2020
Cited by 28 | Viewed by 5628
Abstract
Phospholipase A2 (PLA2) enzymes are important toxins found in many snake venoms, and they can exhibit a variety of toxic activities including causing hemolysis and/or anticoagulation. In this study, the inhibiting effects of the small molecule PLA2 inhibitor varespladib [...] Read more.
Phospholipase A2 (PLA2) enzymes are important toxins found in many snake venoms, and they can exhibit a variety of toxic activities including causing hemolysis and/or anticoagulation. In this study, the inhibiting effects of the small molecule PLA2 inhibitor varespladib on snake venom PLA2s was investigated by nanofractionation analytics, which combined chromatography, mass spectrometry (MS), and bioassays. The venoms of the medically important snake species Bothrops asper, Calloselasma rhodostoma, Deinagkistrodon acutus, Daboia russelii, Echis carinatus, Echis ocellatus, and Oxyuranus scutellatus were separated by liquid chromatography (LC) followed by nanofractionation and interrogation of the fractions by a coagulation assay and a PLA2 assay. Next, we assessed the ability of varespladib to inhibit the activity of enzymatic PLA2s and the coagulopathic toxicities induced by fractionated snake venom toxins, and identified these bioactive venom toxins and those inhibited by varespladib by using parallel recorded LC-MS data and proteomics analysis. We demonstrated here that varespladib was not only capable of inhibiting the PLA2 activities of hemotoxic snake venoms, but can also effectively neutralize the coagulopathic toxicities (most profoundly anticoagulation) induced by venom toxins. While varespladib effectively inhibited PLA2 toxins responsible for anticoagulant effects, we also found some evidence that this inhibitory molecule can partially abrogate procoagulant venom effects caused by different toxin families. These findings further emphasize the potential clinical utility of varespladib in mitigating the toxic effects of certain snakebites. Full article
(This article belongs to the Special Issue Animal Venoms–Curse or Cure?)
Show Figures

Figure 1

16 pages, 6888 KB  
Article
Antivenom Neutralization of Coagulopathic Snake Venom Toxins Assessed by Bioactivity Profiling Using Nanofractionation Analytics
by Chunfang Xie, Julien Slagboom, Laura-Oana Albulescu, Ben Bruyneel, Kristina B. M. Still, Freek J. Vonk, Govert W. Somsen, Nicholas R. Casewell and Jeroen Kool
Toxins 2020, 12(1), 53; https://doi.org/10.3390/toxins12010053 - 16 Jan 2020
Cited by 23 | Viewed by 7430
Abstract
Venomous snakebite is one of the world’s most lethal neglected tropical diseases. Animal-derived antivenoms are the only standardized specific therapies currently available for treating snakebite envenoming, but due to venom variation, often this treatment is not effective in counteracting all clinical symptoms caused [...] Read more.
Venomous snakebite is one of the world’s most lethal neglected tropical diseases. Animal-derived antivenoms are the only standardized specific therapies currently available for treating snakebite envenoming, but due to venom variation, often this treatment is not effective in counteracting all clinical symptoms caused by the multitude of injected toxins. In this study, the coagulopathic toxicities of venoms from the medically relevant snake species Bothrops asper, Calloselasma rhodostoma, Deinagkistrodon acutus, Daboia russelii, Echis carinatus and Echis ocellatus were assessed. The venoms were separated by liquid chromatography (LC) followed by nanofractionation and parallel mass spectrometry (MS). A recently developed high-throughput coagulation assay was employed to assess both the pro- and anticoagulant activity of separated venom toxins. The neutralization capacity of antivenoms on separated venom components was assessed and the coagulopathic venom peptides and enzymes that were either neutralized or remained active in the presence of antivenom were identified by correlating bioassay results with the MS data and with off-line generated proteomics data. The results showed that most snake venoms analyzed contained both procoagulants and anticoagulants. Most anticoagulants were identified as phospholipases A2s (PLA2s) and most procoagulants correlated with snake venom metalloproteinases (SVMPs) and serine proteases (SVSPs). This information can be used to better understand antivenom neutralization and can aid in the development of next-generation antivenom treatments. Full article
Show Figures

Figure 1

10 pages, 1557 KB  
Article
Purification and Characterization of a Novel Antiplatelet Peptide from Deinagkistrodon acutus Venom
by Yi Kong, Qing Sun, Qi Zhao and Yaqiong Zhang
Toxins 2018, 10(8), 332; https://doi.org/10.3390/toxins10080332 - 16 Aug 2018
Cited by 9 | Viewed by 4047
Abstract
Animal venoms are considered as one of the most important sources for drug development. Deinagkistrodon acutus is famous for its toxicity to the human hematological system and envenomed patients develop a coagulation disorder with the symptoms of hemorrhage and microthrombi formation. The purpose [...] Read more.
Animal venoms are considered as one of the most important sources for drug development. Deinagkistrodon acutus is famous for its toxicity to the human hematological system and envenomed patients develop a coagulation disorder with the symptoms of hemorrhage and microthrombi formation. The purpose of this study was to separate antiplatelet peptides from D. acutus venom using a combination of an ultrafiltration technique and reversed-phase high performance liquid chromatography (HPLC), which was guided by monitoring antiplatelet aggregation bioactivity. A novel octa-peptide named DAA-8 was found. This peptide inhibited protease-activated receptor1 (PAR-1) agonist (SFLLRN-NH2) induced platelet aggregation and it also inhibited platelet aggregation induced by thrombin, ADP, and collagen. Furthermore, DAA-8 showed significant antithrombotic activity and resulted in a slightly increased bleeding risk in vivo. This is the first report of a peptide derived from snake venom, which inhibited PAR-1 agonist-induced platelet aggregation. This peptide may provide a template to design a new PAR-1 inhibitor. Full article
(This article belongs to the Section Animal Venoms)
Show Figures

Figure 1

11 pages, 1720 KB  
Article
Inactivation of Venom PLA2 Alleviates Myonecrosis and Facilitates Muscle Regeneration in Envenomed Mice: A Time Course Observation
by Huixiang Xiao, Haoran Li, Denghong Zhang, Yuanyuan Li, Shimin Sun and Chunhong Huang
Molecules 2018, 23(8), 1911; https://doi.org/10.3390/molecules23081911 - 31 Jul 2018
Cited by 14 | Viewed by 5329
Abstract
Snake venom is a complex cocktail of toxins which induces a series of clinical and pathophysiological manifestations in victims, including severe local tissue damage and systemic alterations. Deinagkistrodon acutus (D. acutus) ranks among the “big four” life-threatening venomous species in China, [...] Read more.
Snake venom is a complex cocktail of toxins which induces a series of clinical and pathophysiological manifestations in victims, including severe local tissue damage and systemic alterations. Deinagkistrodon acutus (D. acutus) ranks among the “big four” life-threatening venomous species in China, whose venom possesses strong myotoxicity and hematotoxicity that often lead to permanent disability or muscle atrophy. Varespladib, an inhibitor of mammalian phospholipase A2 (PLA2), has been recently reproposed as an effective antidote against snakebite envenomation. The present study aimed at evaluating the protective role of varespladib on muscle regeneration in envenomed mice. Mice were grouped and subjected to inoculation with D. acutus venom or a mixture of venom and varespladib or control vehicle in the gastrocnemius muscle. Local injuries including hemorrhage, myonecrosis, ulceration, and systemic damages including general dysfunction, visceral failure, and inflammatory responses were observed at 1, 3, 7, 14, and 21 days. The results indicated that most of the muscle myonecrosis and hemorrhage were alleviated by varespladib. Besides, the pretreated mice recovered rapidly with lesser atrophy and muscle fibrosis. In conclusion, the findings of the present study suggested that varespladib is an effective antidote that could neutralize D. acutus venom and allow for earlier and improved rehabilitation outcome. Full article
Show Figures

Figure 1

Back to TopTop