Sign in to use this feature.

Years

Between: -

Subjects

remove_circle_outline
remove_circle_outline
remove_circle_outline
remove_circle_outline
remove_circle_outline
remove_circle_outline
remove_circle_outline
remove_circle_outline
remove_circle_outline

Journals

remove_circle_outline
remove_circle_outline
remove_circle_outline
remove_circle_outline
remove_circle_outline
remove_circle_outline
remove_circle_outline
remove_circle_outline
remove_circle_outline
remove_circle_outline

Article Types

Countries / Regions

remove_circle_outline
remove_circle_outline
remove_circle_outline
remove_circle_outline
remove_circle_outline

Search Results (375)

Search Parameters:
Keywords = Class-E amplifier

Order results
Result details
Results per page
Select all
Export citation of selected articles as:
12 pages, 2116 KB  
Article
A Design of High-Precision and Low-Noise High-Current Power Amplifier
by Meng Li, Zishu He, Yu Cao, Binghui He, Bin Liu and Jian Ren
Electronics 2025, 14(24), 4956; https://doi.org/10.3390/electronics14244956 - 17 Dec 2025
Abstract
Addressing the limitations of existing power amplifiers, particularly in terms of accuracy and noise performance, a high-voltage and high-current power amplifier has been developed. The input stage utilizes a rail-to-rail circuit structure, allowing the amplifier to deal with the full swing of input [...] Read more.
Addressing the limitations of existing power amplifiers, particularly in terms of accuracy and noise performance, a high-voltage and high-current power amplifier has been developed. The input stage utilizes a rail-to-rail circuit structure, allowing the amplifier to deal with the full swing of input signals from the negative to the positive power supply. The output stage features an innovative class AB configuration with a bias structure, effectively reducing the crossover distortion typically associated with traditional circuits. This design improves linearity, achieving an output range that extends to the rails, while also enhancing the power supply rejection ratio and optimizing noise performance. Furthermore, over-temperature protection and current limiting circuits have been integrated to safeguard the system against permanent damage under extreme conditions. The power amplifier circuit was simulated and validated using Cadence 61 Spectre software. With a power supply of ±30 V, the amplifier achieved an output current of 560 mA, a low-frequency gain of 138 dB, a bandwidth of 24 MHz, and a noise level of 4.8 nV/Hz. The slew rate was measured at 14.2 V/μs. Compared to existing literature, significant advancements have been achieved in terms of gain, bandwidth, and noise performance. Full article
(This article belongs to the Section Circuit and Signal Processing)
Show Figures

Figure 1

38 pages, 8382 KB  
Article
Ontology-Driven Emotion Multi-Class Classification and Influence Analysis of User Opinions on Online Travel Agency
by Putri Utami Rukmana, Muharman Lubis, Hanif Fakhrurroja, Asriana and Alif Noorachmad Muttaqin
Future Internet 2025, 17(12), 582; https://doi.org/10.3390/fi17120582 - 17 Dec 2025
Abstract
The rise in social media has transformed Online Travel Agencies (OTAs) into platforms where users actively share their experiences and opinions. However, conventional opinion mining approaches often fail to capture nuanced emotional expressions or connect them to user influence. To address this gap, [...] Read more.
The rise in social media has transformed Online Travel Agencies (OTAs) into platforms where users actively share their experiences and opinions. However, conventional opinion mining approaches often fail to capture nuanced emotional expressions or connect them to user influence. To address this gap, this study introduces an ontology-driven opinion mining framework that integrates multi-class emotion classification, aspect-based analysis, and influence modeling using Indonesian-language discussions from the social media platform X. The framework combines an OTA-specific ontology that formally represents service aspects such as booking support, financial, platform experience, and event with fine-tuned IndoBERT for emotion recognition and sentiment polarity detection, and Social Network Analysis (SNA) enhanced by entropy weighting and TOPSIS to quantify and rank user influence. The results show that the fine-tuned IndoBERT performs strongly with respect to identification and sentiment polarity detection, with moderate results for multi-class emotion classification. Emotion labels enrich the ontology by linking user opinions to their affective context, enabling the deeper interpretation of customer experiences and service-related issues. The influence analysis further reveals that structural network properties, particularly betweenness, closeness, and eigenvector centrality, serve as the primary determinants of user influence, while engagement indicators act as discriminative amplifiers that highlight users whose content attains high visibility. Overall, the proposed framework offers a comprehensive and interpretable approach to understanding public perception in Indonesian-language OTA discussions. It advances opinion mining for low-resource languages by bridging semantic ontology modeling, emotional understanding, and influence analysis, while providing practical insights for OTAs to enhance service responsiveness, manage emotional engagement, and strengthen digital communication strategies. Full article
Show Figures

Graphical abstract

13 pages, 6272 KB  
Article
A Design of 1.2–3.6 GHz Power Amplifier Based on Filters of Negative Feedback Network
by Zhenghao Yang, Chucai Cai, Zhengxian Meng, Zhiyong Ding, Quanbin Fu, Xiaogang Wang and Zhiqun Cheng
Electronics 2025, 14(24), 4944; https://doi.org/10.3390/electronics14244944 - 17 Dec 2025
Abstract
This work proposes a broadband, high-efficiency extended continuous class-F (ECCF) power amplifier (PA) with a negative-feedback network structure. Compared with the traditional direct cascade connection of a PA and a filter, the design introduces a novel negative feedback filter structure. The transistor and [...] Read more.
This work proposes a broadband, high-efficiency extended continuous class-F (ECCF) power amplifier (PA) with a negative-feedback network structure. Compared with the traditional direct cascade connection of a PA and a filter, the design introduces a novel negative feedback filter structure. The transistor and filter synthesis network co-design method aims to compensate for the gain and efficiency drop of this PA in both high and low frequency bands, resulting in relatively flat gain and efficiency performance over a wide band. Consequently, there is a need to enhance the security and efficiency of wireless communication systems. This work verifies the proposed method using a designed and fabricated 10 W GaN HEMT device. The measured data reveal that the designed PA achieves 100% relative bandwidth from 1.2 GHz to 3.6 GHz, with a drain efficiency (DE) of 59.5~67.4%, an output power of 38.8~41.8 dBm, and a large signal gain of 8.8~11.8 dB. Full article
(This article belongs to the Section Microwave and Wireless Communications)
Show Figures

Figure 1

19 pages, 3010 KB  
Article
Efficient mmWave PA in 90 nm CMOS: Stacked-Inverter Topology, L/T Matching, and EM-Validated Results
by Nusrat Jahan, Ramisha Anan and Jannatul Maua Nazia
Chips 2025, 4(4), 52; https://doi.org/10.3390/chips4040052 - 15 Dec 2025
Viewed by 28
Abstract
In this study, we present the design and analysis of a stacked inverter-based millimeter-wave (mmWave) power amplifier (PA) in 90 nm CMOS-targeting wideband Q-band operation. The PA employs two PMOS and two NMOS devices in a fully stacked inverter topology to distribute device [...] Read more.
In this study, we present the design and analysis of a stacked inverter-based millimeter-wave (mmWave) power amplifier (PA) in 90 nm CMOS-targeting wideband Q-band operation. The PA employs two PMOS and two NMOS devices in a fully stacked inverter topology to distribute device stress, remove the need for an RF choke, and increase effective transconductance while preserving compact layout. A resistor ladder biases the stack near VDD/4 per device, and capacitive division steers intermediate-node swings to enable class-E-like voltage shaping at the output. Closed-form models are developed for gain, output power, drain efficiency/PAE, and linearity, alongside a small-signal stacked-ladder formulation that quantifies stress sharing and the impedance presented to the matching networks; L/T network synthesis relations are provided to co-optimize bandwidth and insertion loss. Post-layout simulation in 90 nm CMOS shows |S21| = 10 dB at 39.84 GHz with 3 dB bandwidth from 36.8 to 42.4 GHz, peak PAE of 18.38% near 41 GHz, and saturated output power Psat=8.67 dBm at VDD=4 V, with S11<15 dB and reverse isolation 16 dB. The layout occupies 1.6×1.6 mm2 and draws 31.08 mW. Robustness is validated via a 200-run Monte Carlo showing tight clustering of Psat and PAE, sensitivity sweeps identifying sizing/tolerance trade-offs (±10% devices/passives), and EM co-simulation of on-chip passives indicating only minor loss/shift relative to schematic while preserving the target bandwidth and efficiency. The results demonstrate a balanced gain–efficiency–power trade-off with layout-aware resilience, positioning stacked-inverter CMOS PAs as a power- and area-efficient solution for mmWave front-ends. Full article
(This article belongs to the Special Issue IC Design Techniques for Power/Energy-Constrained Applications)
Show Figures

Figure 1

16 pages, 2584 KB  
Article
Enhanced Photocatalytic Antibacterial Property by Regulating the Built-In Electric Field of BiVO4 with the Piezoelectric Mineral Tourmaline
by Nina Zhan, Jia Geng, Peter Jiang, Alison Wang, Yue Yu, Fengkai Yu and Zhen Yang
Inorganics 2025, 13(12), 408; https://doi.org/10.3390/inorganics13120408 - 15 Dec 2025
Viewed by 34
Abstract
Photocatalytic antimicrobial materials represent a promising class of sustainable disinfection technologies, leveraging the generation of reactive oxygen species (ROS) under light irradiation for environmental and biomedical applications. Bismuth vanadate (BiVO4), a visible-light-responsive semiconductor, has garnered considerable interest due to its suitable [...] Read more.
Photocatalytic antimicrobial materials represent a promising class of sustainable disinfection technologies, leveraging the generation of reactive oxygen species (ROS) under light irradiation for environmental and biomedical applications. Bismuth vanadate (BiVO4), a visible-light-responsive semiconductor, has garnered considerable interest due to its suitable bandgap and chemical stability. However, its photocatalytic performance is critically limited by rapid charge carrier recombination and a relatively weak intrinsic built-in electric field. In this study, we report a novel composite strategy to address these limitations by coupling BiVO4 with tourmaline, a naturally abundant piezoelectric mineral exhibiting spontaneous polarization. The integration of tourmaline induces a built-in electric field that synergistically aligns with and amplifies the internal field of BiVO4, which substantially improves charge separation and carrier transport dynamics. The resulting tourmaline/BiVO4 heterostructure demonstrates remarkedly enhanced antibacterial activity under visible-light irradiation against both Escherichia coli and Staphylococcus aureus, significantly outperforming pristine BiVO4. Mechanistic investigations attribute this enhancement to the polarization-induced modulation of interfacial charge dynamics, which boosts ROS generation and accelerates microbial inactivation kinetics. This work presents a generalizable strategy for the rational design of high-efficiency photocatalytic antimicrobial systems, offering potential utility in water treatment, healthcare sterilization, and environmental remediation. Full article
Show Figures

Figure 1

28 pages, 3895 KB  
Article
Advancing Machine Learning Strategies for Power Consumption-Based IoT Botnet Detection
by Almustapha A. Wakili, Saugat Guni, Sabbir Ahmed Khan, Wei Yu and Woosub Jung
Sensors 2025, 25(24), 7553; https://doi.org/10.3390/s25247553 - 12 Dec 2025
Viewed by 251
Abstract
The proliferation of Internet of Things (IoT) devices has amplified botnet risks, while traditional network-based intrusion detection systems (IDSs) struggle under encrypted and/or sparse traffic. Power consumption offers an effective side channel for device-level detection. Yet, prior studies typically focus on a single [...] Read more.
The proliferation of Internet of Things (IoT) devices has amplified botnet risks, while traditional network-based intrusion detection systems (IDSs) struggle under encrypted and/or sparse traffic. Power consumption offers an effective side channel for device-level detection. Yet, prior studies typically focus on a single model family (often a convolutional neural network (CNN)) and rarely assess generalization across devices or compare broader model classes. In this paper, we conduct unified benchmarking and comparison of classical (SVM and RF), deep (CNN, LSTM, and 1D Transformer), and hybrid (CNN + LSTM, CNN + Transformer, and CNN + RF) models on the CHASE’19 dataset and a newly curated three-class botnet dataset, using consistent preprocessing and evaluation across single- and cross-device settings, reporting both accuracy and efficiency (latency and throughput). Experimental results demonstrate that Random Forest achieves the highest single-device accuracy (99.43% on the Voice Assistant with Seed 42), while CNN + Transformer shows a strong accuracy–efficiency trade-off in cross-device scenarios (94.02% accuracy on the combined dataset at ∼60,000 samples/s when using the best-performing Seed 42). These results offer practical guidance for selecting models under accuracy, latency, and throughput constraints and establish a reproducible baseline for power-side-channel IDSs. Full article
(This article belongs to the Special Issue IoT Cybersecurity: 2nd Edition)
Show Figures

Figure 1

13 pages, 267 KB  
Article
Solvability of Three-Dimensional Nonlinear Difference Systems via Transformations and Generalized Fibonacci Recursions
by Yasser Almoteri and Ahmed Ghezal
Mathematics 2025, 13(24), 3904; https://doi.org/10.3390/math13243904 - 5 Dec 2025
Viewed by 192
Abstract
This paper presents closed-form solutions for a three-dimensional system of nonlinear difference equations with variable coefficients. The approach employs functional transformations and leverages generalized Fibonacci sequences to construct the solutions explicitly. These solutions reveal a profound connection to generalized Fibonacci recursions. The proposed [...] Read more.
This paper presents closed-form solutions for a three-dimensional system of nonlinear difference equations with variable coefficients. The approach employs functional transformations and leverages generalized Fibonacci sequences to construct the solutions explicitly. These solutions reveal a profound connection to generalized Fibonacci recursions. The proposed method is based on sophisticated mathematical transformations that reduce the complex nonlinear system to a solvable linear form, followed by the derivation of general solutions through iterative techniques and harmonic analysis. Furthermore, we extend our results to a generalized class of systems by introducing flexible functional transformations, while rigorously maintaining the required regularity conditions. The findings demonstrate the effectiveness of this methodology in addressing a broad class of complex nonlinear systems and open new perspectives for modeling multivariate dynamical phenomena. The analysis further reveals two distinct dynamical regimes—an unbounded oscillatory growth phase and a bounded cyclic equilibrium—arising from the relative magnitude of the variable coefficients, thereby highlighting the method’s capacity to characterize both amplifying and self-regulating behaviors within a unified analytical framework. Full article
(This article belongs to the Special Issue Nonlinear Dynamics, Chaos, and Mathematical Physics)
10 pages, 3795 KB  
Article
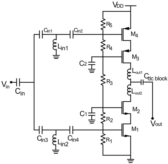
A Methodology for Designing High-Efficiency Power Amplifiers Using Simple Microstrip Harmonic Tuning Circuits
by Guohua Zhang and Shaohua Zhou
Electronics 2025, 14(23), 4767; https://doi.org/10.3390/electronics14234767 - 4 Dec 2025
Viewed by 199
Abstract
This paper presents a simple effective methodology for designing high-efficiency power amplifiers (PAs) utilizing a compact microstrip harmonic-tuned load network. The proposed approach employs a combination of a two-section transformer and three shunt-connected stubs, reducing component count relative to conventional harmonic-tuned circuits. The [...] Read more.
This paper presents a simple effective methodology for designing high-efficiency power amplifiers (PAs) utilizing a compact microstrip harmonic-tuned load network. The proposed approach employs a combination of a two-section transformer and three shunt-connected stubs, reducing component count relative to conventional harmonic-tuned circuits. The novel load network achieves optimized load impedances at the fundamental, second, and third harmonics while accounting for parasitic effects of packaged transistors. For experimental validation, an inverse Class-F (Class-F−1) PA is designed and fabricated using a Cree GaN HEMT (model CGH40010F) operating at 2.5 GHz. The measured results demonstrate a peak power-added efficiency (PAE) of 79.8% with a saturated output power (Psat) of 40.2 dBm. Full article
Show Figures

Figure 1

10 pages, 2350 KB  
Article
Design of Dual Continuous-Mode Class-J Power Amplifiers with Harmonic Matching Networks for X and Ku Bands
by Yang Yuan, Xuesong Zhao, Jingxin Fan and Zhongjun Yu
Micromachines 2025, 16(12), 1362; https://doi.org/10.3390/mi16121362 - 29 Nov 2025
Viewed by 195
Abstract
In this article, two wideband high-efficiency Class-J power amplifiers operating in X and Ku bands, respectively, are designed based on continuous mode. The optimal impedance regions of the transistors are determined using harmonic load-pull techniques. An on-chip output matching network with second harmonic [...] Read more.
In this article, two wideband high-efficiency Class-J power amplifiers operating in X and Ku bands, respectively, are designed based on continuous mode. The optimal impedance regions of the transistors are determined using harmonic load-pull techniques. An on-chip output matching network with second harmonic control functionality is designed to achieve Class-J operation. To verify the feasibility of designed circuits, both power amplifiers are designed and fabricated using a 0.25 mm GaAs pseudomorphic high electron mobility transistor (pHEMT) process. The power amplifiers are both biased at 6 V/−1 V. The measured results show the X-band and Ku-band power amplifiers achieve peak saturated output powers of 31.2 dBm and 30.8 dBm, respectively. The power-added efficiencies (PAEs) of the two amplifiers within their operating bands reach up to 48% and 45.3%, respectively. Compact size and high efficiency make them suitable for integration into phased array transmit/receiver (T/R) modules. Full article
Show Figures

Figure 1

23 pages, 2510 KB  
Article
MCH-Ensemble: Minority Class Highlighting Ensemble Method for Class Imbalance in Network Intrusion Detection
by Sumin Oh, Seoyoung Sohn, Chaewon Kim and Minseo Park
Appl. Sci. 2025, 15(23), 12647; https://doi.org/10.3390/app152312647 - 28 Nov 2025
Viewed by 233
Abstract
As cyber threats such as denial-of-service (DoS) attacks continue to rise, network intrusion detection systems (NIDS) have become essential components of cybersecurity defense. Although machine learning is widely applied to network intrusion detection, its performance often deteriorates due to the extreme class imbalance [...] Read more.
As cyber threats such as denial-of-service (DoS) attacks continue to rise, network intrusion detection systems (NIDS) have become essential components of cybersecurity defense. Although machine learning is widely applied to network intrusion detection, its performance often deteriorates due to the extreme class imbalance present in real-world data. This imbalance causes models to become biased and unable to detect critical attack instances. To address this issue, we propose MCH-Ensemble (Minority Class Highlighting Ensemble), an ensemble framework designed to improve the detection of minority attack classes. The method constructs multiple balanced subsets through random under-sampling and trains base learners, including decision tree, XGBoost, and LightGBM models. Features of correctly predicted attack samples are then amplified by adding a constant value, producing a boosting-like effect that enhances minority class representation. The highlighted subsets are subsequently combined to train a random forest meta-model, which leverages bagging to capture diverse and fine-grained decision boundaries. Experimental evaluations on the UNSW-NB15, CIC-IDS2017, and WSN-DS datasets demonstrate that MCH-Ensemble effectively mitigates class imbalance and achieves superior recognition of DoS attacks. The proposed method achieves enhanced performance compared with those reported previously. On the UNSW-NB15 and CIC-IDS2017 datasets, it achieves improvements in accuracy, precision, recall, F1-score, and area under the receiver operating characteristic curve (AUC-ROC) by ~1.2% and ~0.61%, ~9.8% and 0.77%, ~0.7% and ~0.56%, ~5.3% and 0.66%, and ~0.1% and ~0.06%, respectively. In addition, it achieves these improvements by ~0.17%, ~1.66%, ~0.11%, ~0.88%, and ~0.06%, respectively, on the WSN-DS dataset. These findings indicate that the proposed framework offers a robust and accurate approach to intrusion detection, contributing to the development of reliable cybersecurity systems in highly imbalanced network environments. Full article
Show Figures

Figure 1

18 pages, 16099 KB  
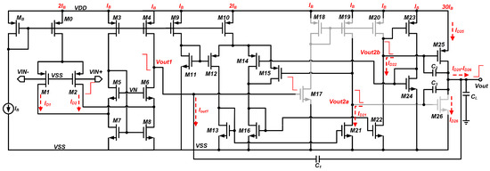
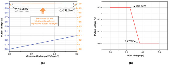
Article
A 0.3 V High-Efficiency Bulk-Driven Rail-to-Rail OTA with High Gain-Bandwidth for Wearable Applications
by Yongqing Wang, Jinhang Zhang, Shengyan Zhang, Hongjie Zheng and Qisheng Zhang
Electronics 2025, 14(23), 4702; https://doi.org/10.3390/electronics14234702 - 28 Nov 2025
Viewed by 196
Abstract
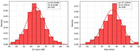
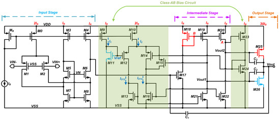
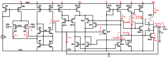
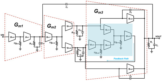
This paper presents a high-efficiency, nW-level operational transconductance amplifier (OTA) capable of operating at 0.3 V with rail-to-rail input and output. The design utilizes a bulk-driven technique in the input stage to extend the common-mode input range under ultra-low-voltage conditions. A simplified intermediate [...] Read more.
This paper presents a high-efficiency, nW-level operational transconductance amplifier (OTA) capable of operating at 0.3 V with rail-to-rail input and output. The design utilizes a bulk-driven technique in the input stage to extend the common-mode input range under ultra-low-voltage conditions. A simplified intermediate stage ensures reliable MOS operation at ultra-low-voltage levels while reducing power consumption, and a modified Class-AB controlled output stage facilitates rail-to-rail output and enhances current efficiency. Fabricated using SMIC 0.18 μm technology and operating at a 0.3 V supply, the OTA achieves a DC gain of 63.07 dB, phase margin of 61.5°, a gain-bandwidth product of 37.68 kHz, and a slew rate of 21.85 V/ms while consuming only 123 nW with a 60 pF load. The design also demonstrates superior small-signal figures of merit (12.25 MHz·pF/μW) and large-signal figures of merit (10.66 V/μs·pF/μW) compared to state-of-the-art low-voltage OTAs. These results indicate that the proposed amplifier offers a balanced solution of low power consumption, wide bandwidth, and high slew rate, making it well-suited for energy-constrained applications such as portable electronics, IoT sensors, and biomedical devices. Full article
Show Figures

Figure 1

16 pages, 614 KB  
Article
Latent Profile Analysis of Occupational Stress and Psychological Capital and the Dual Mechanisms of Psychological Capital in Healthcare Workers’ Sleep Quality
by Sijia Yang, Boya Zhang, Jian Chen, Jiahui Li, Bo Zhang and Zhijun Zhou
Healthcare 2025, 13(23), 3109; https://doi.org/10.3390/healthcare13233109 - 28 Nov 2025
Viewed by 354
Abstract
Background: Sleep disorders are highly prevalent among healthcare workers (HCWs) globally, with occupational stress (OS) being a major underlying cause. Psychological capital (PsyCap) may serve as a protective resource, yet its combined relationship with OS and sleep quality remains underexplored. Objectives: [...] Read more.
Background: Sleep disorders are highly prevalent among healthcare workers (HCWs) globally, with occupational stress (OS) being a major underlying cause. Psychological capital (PsyCap) may serve as a protective resource, yet its combined relationship with OS and sleep quality remains underexplored. Objectives: We aimed to identify distinct OS-PsyCap profiles among HCWs, examine their associations with sleep quality, and investigate the mediating and moderating roles of PsyCap. Methods: A cross-sectional study was conducted among 1046 HCWs in Shanghai in December 2024. The Job Content Questionnaire, Psychological Capital Questionnaire, and Pittsburgh Sleep Quality Index were used to measure OS, PsyCap, and sleep quality, respectively. Latent profile analysis (LPA) was conducted to identify OS–PsyCap subgroups. Generalized linear models (GLM) and moderation and mediation analyses were performed to examine associations and to elucidate the role of PsyCap. Results: HCWs were divided into two distinct profiles: Class 1 (low OS and high PsyCap, 45.2%) and Class 2 (high OS and low PsyCap, 54.8%). HCWs in Class 2 had significantly poorer self-rated health and more sleep disturbances. Higher job demands and organizational support were associated with worse sleep outcomes, while higher autonomy and higher PsyCap were protective. In mediation and moderation analyses, PsyCap mediated 16.4–37.8% of OS–sleep relationships but also amplified OS effects on certain sleep outcomes under high stress. Conclusions: High OS with low PsyCap significantly increased sleep disorder risk among HCWs. PsyCap exhibited dual mechanisms, mediating stress effects while exacerbating sleep issues in high-stress contexts. Targeted interventions should address these HCWs in distinct profiles and pathways. Full article
(This article belongs to the Section Mental Health and Psychosocial Well-being)
Show Figures

Figure 1

14 pages, 247 KB  
Review
The Role of Synthetic Data and Generative AI in Breast Imaging: Promise, Pitfalls, and Pathways Forward
by Filippo Pesapane, Lucrezia D’Amelio, Luca Nicosia, Carmen Mallardi, Anna Bozzini, Lorenza Meneghetti, Gianpaolo Carrafiello, Enrico Cassano and Sonia Santicchia
Diagnostics 2025, 15(23), 2996; https://doi.org/10.3390/diagnostics15232996 - 25 Nov 2025
Viewed by 403
Abstract
Artificial intelligence is reshaping breast imaging, yet progress is constrained by data scarcity, privacy restrictions, and uneven representation. This narrative review synthesizes evidence (2020–April 2025) on synthetic data and generative AI—principally GANs and diffusion models—in mammography and related modalities. We examine how synthetic [...] Read more.
Artificial intelligence is reshaping breast imaging, yet progress is constrained by data scarcity, privacy restrictions, and uneven representation. This narrative review synthesizes evidence (2020–April 2025) on synthetic data and generative AI—principally GANs and diffusion models—in mammography and related modalities. We examine how synthetic images enable data augmentation, class balancing, external validation, and simulation-based training; summarize reported gains in detection performance; and assess their potential to mitigate or, if misapplied, amplify bias across subgroups (age, density, ethnicity). We analyze threats to validity, including enriched cohorts, distribution shift, and unverifiable realism, and address medico-legal exposure, image provenance, and deepfake risks. Finally, we outline task-specific validation and reporting practices, equity auditing across density and demographics, and governance pathways aligned with EU/US regulatory expectations. Synthetic data and generative AI can enhance performance, training, and data sharing; however, responsible clinical adoption requires rigorous validation, transparency on failure modes, tamper-evident provenance, and shared accountability models. Full article
(This article belongs to the Special Issue Deep Learning in Biomedical Signal Analysis)
20 pages, 962 KB  
Review
Interplay Among Synaptic Glutamate Release and Excitotoxicity: Neuronal Damage and Graphene-Based Materials Related Protection
by Giada Cellot and Laura Ballerini
Life 2025, 15(11), 1776; https://doi.org/10.3390/life15111776 - 19 Nov 2025
Viewed by 741
Abstract
Glutamate-related excitotoxicity represents a fundamental pathological process underlying both acute and chronic disorders of the central nervous system. Excessive stimulation of ionotropic and metabotropic glutamate receptors induces ionic dysregulation, mitochondrial dysfunction, and oxidative stress, which can activate necrotic and apoptotic pathways, processes further [...] Read more.
Glutamate-related excitotoxicity represents a fundamental pathological process underlying both acute and chronic disorders of the central nervous system. Excessive stimulation of ionotropic and metabotropic glutamate receptors induces ionic dysregulation, mitochondrial dysfunction, and oxidative stress, which can activate necrotic and apoptotic pathways, processes further amplified by defective glutamate clearance and astrocytic impairment. These mechanisms are recognized as key contributors to neuronal damage in ischemic stroke, Alzheimer’s disease, Parkinson’s disease, and Huntington’s disease, identifying excitotoxicity as a convergent hallmark of neurodegeneration. Despite considerable progress in elucidating its molecular mechanisms, clinical translation of excitotoxicity-targeted interventions remains limited, largely due to the difficulty of selectively attenuating pathological glutamatergic activity while preserving physiological neurotransmission. Recent advances in nanotechnology, particularly the development of graphene-based materials (GBMs), have offered innovative approaches for neuroprotection. Owing to their unique physicochemical properties and compatibility with neural tissue, GBMs have been investigated as platforms for neural interfacing, regenerative scaffolds, drug delivery platforms, and direct modulators of glutamatergic transmission. In particular, small graphene oxide nanosheets exhibit the capacity to downregulate glutamate release and confer anti-inflammatory and neuroprotective effects. These findings suggest that GBMs may represent a promising class of neuromodulatory tools for mitigating excitotoxic injury, warranting further preclinical and translational investigations. Full article
(This article belongs to the Special Issue Ion Channels and Neurological Disease: 2nd Edition)
Show Figures

Figure 1

18 pages, 12803 KB  
Article
AHLFNet: Adaptive High–Low Frequency Collaborative Auxiliary Feature Alignment Network
by Chunguang Yue and Jinbao Li
Symmetry 2025, 17(11), 1952; https://doi.org/10.3390/sym17111952 - 13 Nov 2025
Viewed by 321
Abstract
Dense image prediction tasks require both strong semantic category information and precise boundary delineation in order to be effectively applied to downstream applications. However, existing networks typically fuse deep coarse features with adjacent fine features directly through upsampling. Such a straightforward upsampling strategy [...] Read more.
Dense image prediction tasks require both strong semantic category information and precise boundary delineation in order to be effectively applied to downstream applications. However, existing networks typically fuse deep coarse features with adjacent fine features directly through upsampling. Such a straightforward upsampling strategy not only blurs boundaries due to the loss of high-frequency information, but also amplifies intra-class conflicts caused by high-frequency interference within the same object. To address these issues, this paper proposes an Adaptive High–Low Frequency Collaborative Auxiliary Feature Alignment Network(AHLFNet), which consists of an Adaptive Low-Frequency Multi-Kernel Smoothing Unit(ALFU), a Gate-Controlled Selector(GCS), and an Adaptive High-Frequency Edge Enhancement Unit(AHFU). The ALFU suppresses high-frequency components within objects, mitigating interference during upsampling and thereby reducing intra-class conflicts. The GCS adaptively chooses suitable convolutional kernels based on the size of similar regions to ensure accurate upsampled features. The AHFU preserves high-frequency details from low-level features, enabling more refined boundary delineation. Extensive experiments demonstrate that the proposed network achieves state-of-the-art performance across various downstream tasks. Full article
Show Figures

Figure 1

Back to TopTop