- Review
Trust as Behavioral Architecture: How E-Commerce Platforms Shape Consumer Judgment and Agency
- Anupama Peter Mattathil,
- Babu George and
- Tony L. Henthorne
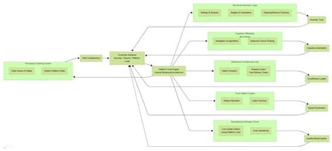
In digital marketplaces, trust in e-commerce platforms has evolved from a protective heuristic into a powerful mechanism of behavioral conditioning. This review interrogates how trust cues such as star ratings, fulfillment badges, and platform reputation shape consumer cognition, systematically displace critical evaluation, and create asymmetries in perceived quality. Drawing on over 47 high-quality studies across experimental, survey, and modeling methodologies, we identify seven interlocking dynamics: (1) cognitive outsourcing via platform trust, (2) reputational arbitrage by low-quality sellers, (3) consumer loyalty despite disappointment, (4) heuristic conditioning through trust signals, (5) trust inflation through ratings saturation, (6) false security masking structural risks, and (7) the shift in consumer trust from brands to platforms. Anchored in dual process theory, this synthesis positions trust not merely as a transactional enabler but as a socio-technical artifact engineered by platforms to guide attention, reduce scrutiny, and manage decision-making at scale. Eventually, platform trust functions as both lubricant and leash: streamlining choice while subtly constraining agency, with profound implications for digital commerce, platform governance, and consumer autonomy.
26 January 2026




![Platform-enabled co-creation in smart destinations across the visitor journey (pre-travel, on-site, and post-travel). Source: Created by the authors, and grounded in smart tourism and smart DMO literature [6,7,8,9,31,32,33,34,35] and destination offering and competitiveness frameworks [18,19,30].](https://mdpi-res.com/cdn-cgi/image/w=281,h=192/https://mdpi-res.com/platforms/platforms-03-00021/article_deploy/html/images/platforms-03-00021-g001-550.jpg)
