“Best Days of Our Lives?” Exploring the School Experiences of Women with ADHD Based on Diagnosis During or After School
Abstract
1. Introduction
1.1. Symptoms and Classification
1.2. ADHD and Gender
1.3. ADHD and Academic Achievements
1.4. ADHD and Social Skills
1.5. ADHD and Self-Identity
1.6. Research Aim/the Current Study
2. Materials and Methods
2.1. Design
2.2. Participants and Materials
2.3. Procedure
2.4. Data Analysis
2.5. Ensuring Quality and Reflexivity
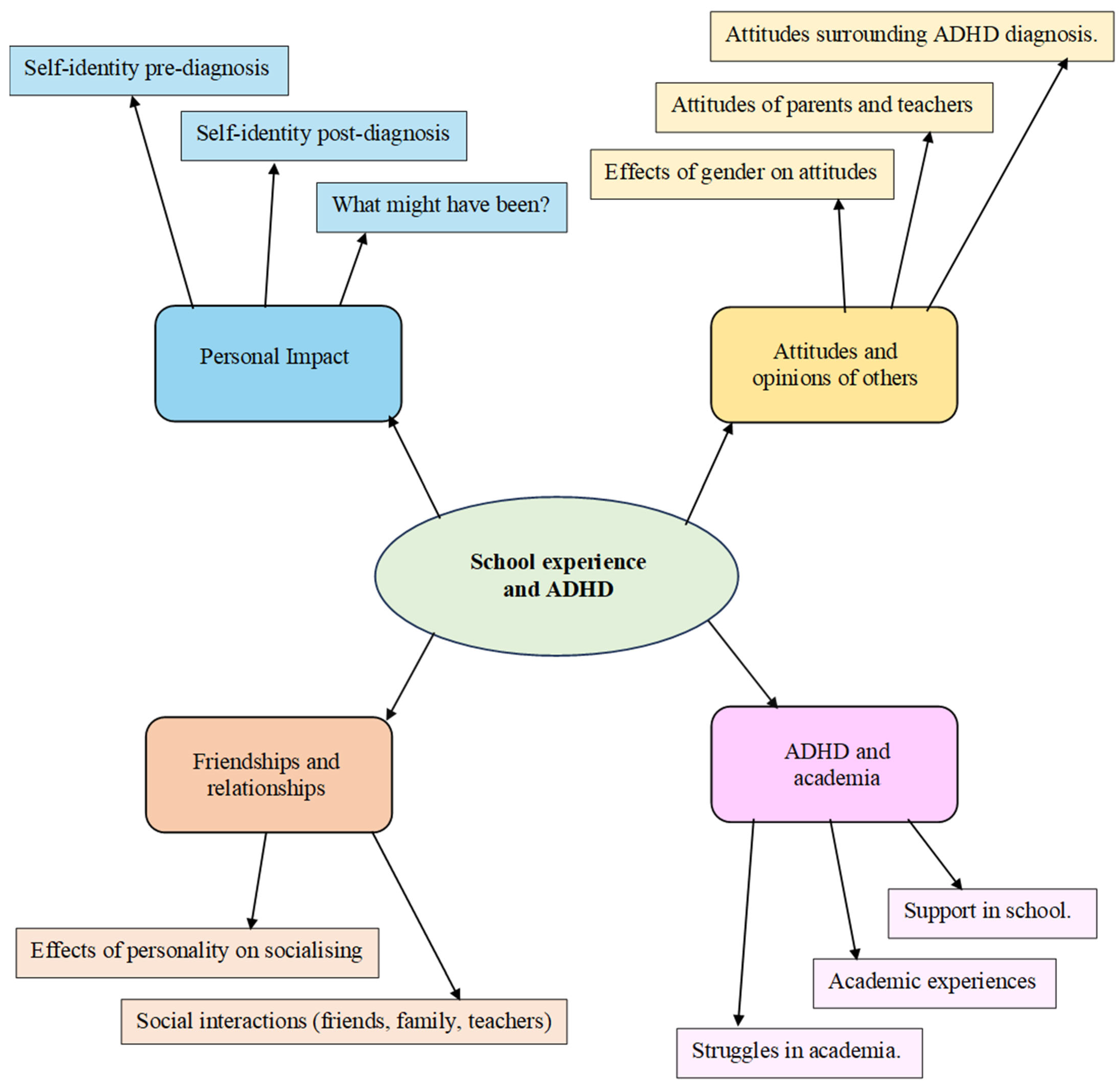
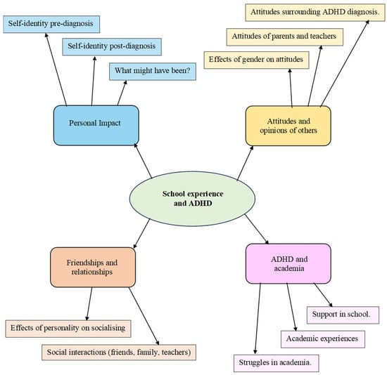
3. Results
3.1. Theme 1: Personal Impact
3.1.1. Self-Identity Pre-Diagnosis
3.1.2. Self-Identity Post-Diagnosis
3.1.3. What Might Have Been?
3.2. Theme 2: Attitudes and Opinions of Others
3.2.1. Attitudes of Parents and Teachers
3.2.2. Effects of Gender on Attitudes
3.2.3. Attitudes Surrounding ADHD Diagnosis
3.3. Theme 3: Friendships and Relationships
3.3.1. Effects of Personality on Socialising
3.3.2. Social Interactions (Friends, Family, Teachers)
3.4. Theme 4: ADHD and Academia
3.4.1. Struggles in Academia
3.4.2. Academic Experiences
3.4.3. Support in School
4. Discussion
4.1. Limitations
4.2. Future Research
5. Conclusions
Author Contributions
Funding
Institutional Review Board Statement
Informed Consent Statement
Data Availability Statement
Conflicts of Interest
Disability Language/Terminology Positionality Statement
Appendix A
Appendix A.1. Demographic Questions
- Please indicate your age (in years).
- Please state the age you were diagnosed with ADHD.
- Please confirm if you were still attending school when you received your ADHD diagnosis.
- Do you have any other diagnoses?
- If Yes, please state them.
Appendix A.2. Questions for All Participants
- Can you talk me through your daily life with ADHD and any positive or negative aspects to it?
- Can you talk me through the process that led to your ADHD diagnosis?
- Were you misdiagnosed with any other conditions before ADHD?
- Can you describe your primary school experience to me in broad terms?
- Can you describe your secondary school experience to me in broad terms?
- How do you think ADHD affected your academic achievements in primary school?
- How do you think ADHD affected your academic achievements in secondary school?
- Do you think ADHD impacted your socialising abilities in primary school?
- Do you think ADHD impacted your socialising abilities in secondary school?
- Did your diagnosis of ADHD change your sense of self?
- Did your diagnosis of ADHD affect your other diagnoses?
- What would you advise parents or children of school going age to look out for regarding possible ADHD diagnosis?
Appendix A.3. Group A (Only Women Diagnosed During School)
- 13.
- Was your diagnosis prompted through school or by your parents?
- 14.
- Can you remember how long it took to get your ADHD diagnosis?
- 15.
- How did you feel once you received your diagnosis?
- 16.
- Did you feel people treated you differently?
- 17.
- Did you feel any stigma associated with the diagnosis?
- 18.
- What kind of support or resources did you receive (if any) after you were diagnosed?
- 19.
- Did you receive support and resources in school, outside school, or both? Is there anything that would have helped improve your school experience once diagnosed?
- 20.
- Do you think your diagnosis affected your school experience (primary or secondary)? If so, was it positive or negative?
Appendix A.4. Group B (Only Women Diagnosed After School)
- 21.
- What prompted your diagnosis journey?
- 22.
- How long did your diagnosis take once the process began?
- 23.
- How did you feel once you received your ADHD diagnosis?
- 24.
- Do you think your gender contributed to you being diagnosed after school rather than during school? If so, why?
- 25.
- Is there anything that you think would have helped you get a diagnosis of ADHD sooner in life?
- 26.
- How do you think your school experience (primary and secondary) would have differed with a diagnosis of ADHD while in school?
- 27.
- What (if anything) do you wish had been done differently in relation to your non diagnosis with ADHD until after you had left school
Appendix B

References
- American Psychiatric Association. Diagnostic and Statistical Manual of Mental Disorders, 5th ed.; American Psychiatric Publishing: Washington, DC, USA, 2013. [Google Scholar] [CrossRef]
- Polanczyk, G.V.; Willcutt, E.G.; Salum, G.A.; Kieling, C.; Rohde, L.A. ADHD prevalence estimates across three decades: An updated systematic review and meta-regression analysis. Int. J. Epidemiol. 2014, 43, 434–442. [Google Scholar] [CrossRef] [PubMed]
- American Psychiatric Association. Diagnostic and Statistical Manual of Mental Disorders, 3rd ed.; American Psychiatric Association: Washington, DC, USA, 1987. [Google Scholar]
- Quinn, P.O.; Madhoo, M. A review of attention-deficit/hyperactivity disorder in women and girls: Uncovering this hidden diagnosis. Prim. Care Companion CNS Disord. 2014, 16, 27250. [Google Scholar] [CrossRef] [PubMed]
- Döpfner, M.; Hautmann, C.; Görtz-Dorten, A.; Klasen, F.; Ravens-Sieberer, U. Long-term course of ADHD symptoms from childhood to early adulthood in a community sample. Eur. Child Adolesc. Psychiatry 2015, 24, 665–673. [Google Scholar] [CrossRef]
- Ek, U.; Westerlund, J.; Holmberg, K.; Fernell, E. Academic performance of adolescents with ADHD and other behavioural and learning problems—A population-based longitudinal study. Acta Paediatr. 2011, 100, 402–406. [Google Scholar] [CrossRef]
- Nussbaum, N.L. ADHD and female specific concerns: A review of the literature and clinical implications. J. Atten. Disord. 2012, 16, 87–100. [Google Scholar] [CrossRef]
- Biederman, J.; Monuteaux, M.C.; Mick, E.; Spencer, T.; Wilens, T.E.; Silva, J.M.; Snyder, L.E.; Faraone, S.V. Young adult outcome of attention deficit hyperactivity disorder: A controlled 10-year follow-up study. Psychol. Med. 2006, 36, 167–179. [Google Scholar] [CrossRef]
- Claesdotter, E.; Cervin, M.; Åkerlund, S.; Råstam, M.; Lindvall, M. The effects of ADHD on cognitive performance. Nord. J. Psychiatry 2018, 72, 158–163. [Google Scholar] [CrossRef]
- Lubke, G.H.; Hudziak, J.J.; Derks, E.M.; van Bijsterveldt, T.C.E.M.; Boomsma, D.I. Maternal ratings of attention problems in ADHD: Evidence for the existence of a continuum. J. Am. Acad. Child Adolesc. Psychiatry 2009, 48, 1085–1093. [Google Scholar] [CrossRef]
- Lesch, K.P. “Shine bright like a diamond!”: Is research on high-functioning ADHD at last entering the mainstream? J. Child. Psychol. Psychiatry 2018, 59, 191–192. [Google Scholar] [CrossRef] [PubMed]
- Kessler, R.C.; Adler, L.; Barkley, R.; Biederman, J.; Conners, C.K.; Demler, O.; Faraone, S.V.; Greenhill, L.L.; Howes, M.J.; Secnik, K.; et al. The prevalence and correlates of adult ADHD in the United States: Results from the National Comorbidity Survey Replication. Am. J. Psychiatry 2006, 163, 716–723. [Google Scholar] [CrossRef]
- Grevet, E.H.; Bau, C.H.; Salgado, C.A.; Fischer, A.G.; Kalil, K.; Victor, M.M.; Garcia, C.R.; Sousa, N.O.; Rohde, L.A.; Belmonte-de-Abreu, P. Lack of gender effects on subtype outcomes in adults with attention-deficit/hyperactivity disorder: Support for the validity of subtypes. Eur. Arch. Psychiatry Clin. Neurosci. 2006, 256, 311–319. [Google Scholar] [CrossRef]
- Hinshaw, S.P. Pre-adolescent girls with attention-deficit/hyperactivity disorder: Background characteristics, comorbidity, cognitive and social functioning, and parenting practices. J. Consult. Clin. Psychol. 2002, 70, 1086–1098. [Google Scholar] [CrossRef] [PubMed]
- Rucklidge, J.J. Gender differences in attention-deficit/hyperactivity disorder. Psychiatr. Clin. N. Am. 2010, 33, 357–373. [Google Scholar] [CrossRef]
- Sciutto, M.J.; Nolfi, C.J.; Bluhm, C. Effects of child gender and symptom type on referrals for ADHD by elementary school teachers. J. Emot. Behav. Disord. 2004, 12, 247–253. [Google Scholar] [CrossRef]
- Biederman, J.; Faraone, S.V.; Spencer, T.; Wilens, T.; Mick, E.; Lapey, K.A. Gender differences in a sample of adults with attention deficit hyperactivity disorder. Psychiatry Res. 1994, 53, 13–29. [Google Scholar] [CrossRef] [PubMed]
- Arcia, E.; Conners, C.K. Gender differences in ADHD? J. Dev. Behav. Pediatr. 1998, 19, 77–83. [Google Scholar] [CrossRef]
- Quinn, P.O. Attention-deficit/hyperactivity disorder and its comorbidities in women and girls: An evolving picture. Curr. Psychiatry Rep. 2008, 10, 419–423. [Google Scholar] [CrossRef] [PubMed]
- Nadeau, K.; Quinn, P. An overview of coexisting conditions for women with AD/HD. In Understanding Women with ADHD; Quinn, P., Nadeau, K., Eds.; Advantage Books: Charleston, SC, USA, 2002; pp. 152–176. [Google Scholar]
- Nadeau, K.; Quinn, P. Rethinking DSM-IV. In Understanding Women with ADHD; Quinn, P., Nadeau, K., Eds.; Advantage Books: Charleston, SC, USA, 2002; pp. 2–23. [Google Scholar]
- American Psychiatric Association. Diagnostic and Statistical Manual of Mental Disorders, 4th ed.; American Psychiatric Association: Washington, DC, USA, 1994. [Google Scholar]
- Babinski, D.E.; Pelham, W.E., Jr.; Molina, B.S.; Gnagy, E.M.; Waschbusch, D.A.; Yu, J.; MacLean, M.G.; Wymbs, B.T.; Sibley, M.H.; Biswas, A.; et al. Late adolescent and young adult outcomes of girls diagnosed with ADHD in childhood: An exploratory investigation. J. Atten. Disord. 2011, 15, 204–214. [Google Scholar] [CrossRef]
- Ford-Jones, P.C. Misdiagnosis of attention deficit hyperactivity disorder: ‘Normal behaviour’ and relative maturity. Paediatr. Child Health 2015, 20, 200–202. [Google Scholar] [CrossRef]
- Loe, I.M.; Feldman, H.M. Academic and educational outcomes of children with ADHD. J. Pediatr. Psychol. 2007, 32, 643–654. [Google Scholar] [CrossRef]
- DuPaul, G.J.; Stoner, G. ADHD in the Schools: Assessment and Intervention Strategies, 2nd ed.; The Guilford Press: New York, NY, USA, 2003. [Google Scholar]
- Frazier, T.W.; Youngstrom, E.A.; Glutting, J.J.; Watkins, M.W. ADHD and achievement: Meta-analysis of the child, adolescent, and adult literatures and a concomitant study with college students. J. Learn. Disabil. 2007, 40, 49–65. [Google Scholar] [CrossRef] [PubMed]
- Langberg, J.M.; Molina, B.S.; Arnold, L.E.; Epstein, J.N.; Altaye, M.; Hinshaw, S.P.; Swanson, J.M.; Wigal, T.; Hechtman, L. Patterns and predictors of adolescent academic achievement and performance in a sample of children with attention deficit/hyperactivity disorder. J. Clin. Child Adolesc. Psychol. 2011, 40, 519–531. [Google Scholar] [CrossRef]
- Sukmajaya, A.C.; Lusida, M.I.; Soetjipto Setiawati, Y. Systematic review of gut microbiota and attention-deficit hyperactivity disorder (ADHD). Ann. Gen. Psychiatry 2021, 20, 12. [Google Scholar] [CrossRef]
- Barkley, R.A. ADHD and the Nature of Self-Control; The Guilford Press: New York, NY, USA, 1997. [Google Scholar]
- Diamond, A. Executive functions. Annu. Rev. Psychol. 2013, 64, 135–168. [Google Scholar] [CrossRef]
- Gropper, R.J.; Tannock, R. A pilot study of working memory and academic achievement in college students with ADHD. J. Atten. Disord. 2009, 12, 574–581. [Google Scholar] [CrossRef]
- Yusriyyah, Q.N.; Rafi, A.; Aziz, H.; Setiawati, Y.; Pradanita, V.N.; Ayu, I.G.; Ardani, I. Learning disorder in attention deficit hyperactivity disorder (ADHD) children: A literature review. Int. J. Sci. Adv. 2023, 4, 15–18. [Google Scholar] [CrossRef]
- Alloway, T.P.; Gathercole, S.E.; Kirkwood, H.; Elliott, J. The working memory rating scale: A classroom-based behavioral assessment of working memory. Learn. Individ. Differ. 2009, 19, 242–245. [Google Scholar] [CrossRef]
- Kofler, M.J.; Rapport, M.D.; Bolden, J.; Altro, T.A. Working memory as a core deficit in ADHD: Preliminary findings and implications. ADHD Rep. 2008, 16, 8–14. [Google Scholar] [CrossRef]
- Dowd, T.P.; Tierney, J. Teaching Social Skills to Youth: A Step-by-Step Guide to 182 Basics to Complex Skills Plus Helpful Teaching Techniques; Boys Town Press: Boys Town, NE, USA, 2017. [Google Scholar]
- Hoza, B.; Mrug, S.; Gerdes, A.C.; Hinshaw, S.P.; Bukowski, W.M.; Gold, J.A.; Kraemer, H.C.; Pelham, W.E., Jr.; Wigal, T.; Arnold, L.E. What aspects of peer relationships are impaired in children with attention-deficit/hyperactivity disorder? J. Consult. Clin. Psychol. 2005, 73, 411–423. [Google Scholar] [CrossRef] [PubMed]
- Kofler, M.J.; Larsen, R.; Sarver, D.E.; Tolan, P.H. Developmental trajectories of aggression, prosocial behavior, and social–cognitive problem solving in emerging adolescents with clinically elevated attention-deficit/hyperactivity disorder symptoms. J. Abnorm. Psychol. 2015, 124, 1027–1042. [Google Scholar] [CrossRef]
- Hodgens, J.B.; Cole, J.; Boldizar, J. Peer-based differences among boys with ADHD. J. Clin. Child Psychol. 2000, 29, 443–452. [Google Scholar] [CrossRef]
- Hoza, B. Peer functioning in children with ADHD. Ambul. Pediatr. 2007, 7 (Suppl. 1), 101–106. [Google Scholar] [CrossRef]
- Owens, J.S.; Goldfine, M.E.; Evangelista, N.M.; Hoza, B.; Kaiser, N.M. A critical review of self-perceptions and the positive illusory bias in children with ADHD. Clin. Child Fam. Psychol. Rev. 2007, 10, 335–351. [Google Scholar] [CrossRef]
- Heiman, T. An examination of peer relationships of children with and without attention deficit hyperactivity disorder. Sch. Psychol. Int. 2005, 26, 330–339. [Google Scholar] [CrossRef]
- Uekermann, J.; Kraemer, M.; Abdel-Hamid, M.; Schimmelmann, B.G.; Hebebrand, J.; Daum, I.; Wiltfang, J.; Kis, B. Social cognition in attention-deficit hyperactivity disorder (ADHD). Neurosci. Biobehav. Rev. 2010, 34, 734–743. [Google Scholar] [CrossRef]
- Bagwell, C.L.; Molina, B.S.G.; Pelham, W.E., Jr.; Hoza, B. Attention-deficit hyperactivity disorder and problems in peer relations: Predictions from childhood to adolescence. J. Am. Acad. Child Adolesc. Psychiatry 2001, 40, 1285–1292. [Google Scholar] [CrossRef]
- Sibley, M.H.; Evans, S.W.; Serpell, Z.N. Social cognition and interpersonal impairment in young adolescents with ADHD. J. Psychopathol. Behav. Assess. 2010, 32, 193–202. [Google Scholar] [CrossRef]
- Mrug, S.; Molina, B.S.; Hoza, B.; Gerdes, A.C.; Hinshaw, S.P.; Hechtman, L.; Arnold, L.E. Peer rejection and friendships in children with attention-deficit/hyperactivity disorder: Contributions to long-term outcomes. J. Abnorm. Child Psychol. 2012, 40, 1013–1026. [Google Scholar] [CrossRef] [PubMed]
- Sparks, P.; Shepherd, R. Self-identity and the theory of planned behavior: Assessing the role of identification with “green consumerism”. Soc. Psychol. Q. 1992, 55, 388–399. [Google Scholar] [CrossRef]
- Cook, J.; Knight, E.; Hume, I.; Qureshi, A. The self-esteem of adults diagnosed with attention-deficit/hyperactivity disorder (ADHD): A systematic review of the literature. Atten. Defic. Hyperact. Disord. 2014, 6, 249–268. [Google Scholar] [CrossRef] [PubMed]
- Brod, M.; Pohlman, B.; Lasser, R.; Hodgkins, P. Comparison of the burden of illness for adults with ADHD across seven countries: A qualitative study. Health Qual. Life Outcomes 2012, 10, 47. [Google Scholar] [CrossRef]
- Ramsay, J.R.; Rostain, A.L. Adult ADHD; Routledge: London, UK, 2008. [Google Scholar]
- Anderson, T.L.; Mott, J.A. Drug-related identity change: Theoretical development and empirical assessment. J. Drug Issues 1998, 28, 299–327. [Google Scholar] [CrossRef]
- Jones, S.; Hesse, M. Adolescents with ADHD: Experiences of having an ADHD diagnosis and negotiations of self-image and identity. J. Atten. Disord. 2018, 22, 92–102. [Google Scholar] [CrossRef]
- Young, S.; Bramham, J. ADHD in Adults: A Psychological Guide to Practice; John Wiley & Sons: Hoboken, NJ, USA, 2006. [Google Scholar]
- Philipsen, A.; Richter, H.; Peters, J.; Alm, B.; Sobanski, E.; Colla, M.; Münzebrock, M.; Scheel, C.; Jacob, C.; Perlov, E.; et al. Structured group psychotherapy in adults with attention deficit hyperactivity disorder: Results of an open multicentre study. J. Nerv. Ment. Dis. 2007, 195, 1013–1019. [Google Scholar] [CrossRef]
- Kent, K.M.; Pelham, W.E., Jr.; Molina, B.S.; Sibley, M.H.; Waschbusch, D.A.; Yu, J.; Gnagy, E.M.; Biswas, A.; Babinski, D.E.; Karch, K.M. The academic experience of male high school students with ADHD. J. Abnorm. Child Psychol. 2011, 39, 451–462. [Google Scholar] [CrossRef] [PubMed]
- Sibley, M.H.; Pelham, W.E.; Molina, B.S.; Gnagy, E.M.; Waschbusch, D.A.; Biswas, A.; MacLean, M.G.; Babinski, D.E.; Karch, K.M. The delinquency outcomes of boys with ADHD with and without comorbidity. J. Abnorm. Child Psychol. 2011, 39, 21–32. [Google Scholar] [CrossRef] [PubMed]
- Breaux, R.; Dunn, N.C.; Langberg, J.M.; Cusick, C.N.; Dvorsky, M.R.; Becker, S.P. COVID-19 resulted in lower grades for male high school students and students with ADHD. J. Atten. Disord. 2022, 26, 1011–1017. [Google Scholar] [CrossRef] [PubMed]
- Stenner, P.; O’Dell, L.; Davies, A. Adult women and ADHD: On the temporal dimensions of ADHD identities. J. Theory Soc. Behav. 2019, 49, 179–197. [Google Scholar] [CrossRef]
- Lynch, A.; Davison, K. Gendered expectations on the recognition of ADHD in young women and educational implications. Ir. Educ. Stud. 2024, 43, 61–81. [Google Scholar] [CrossRef]
- McGrath, C.; Palmgren, P.J.; Liljedahl, M. Twelve tips for conducting qualitative research interviews. Med. Teach. 2019, 41, 1002–1006. [Google Scholar] [CrossRef]
- Dew, K. A health researcher’s guide to qualitative methodologies. Aust. N. Z. J. Public Health 2007, 31, 433–437. [Google Scholar] [CrossRef] [PubMed]
- Clarke, V.; Braun, V. Thematic analysis. J. Posit. Psychol. 2017, 12, 297–298. [Google Scholar] [CrossRef]
- Braun, V.; Clarke, V. Using thematic analysis in psychology. Qual. Res. Psychol. 2006, 3, 77–101. [Google Scholar] [CrossRef]
- Holthe, M.E.G.; Langvik, E. The strives, struggles, and successes of women diagnosed with ADHD as adults. SAGE Open 2017, 7, 1–12. [Google Scholar] [CrossRef]
- Morgan, J. Exploring women’s experiences of diagnosis of ADHD in adulthood: A qualitative study. Adv. Ment. Health 2024, 22, 575–589. [Google Scholar] [CrossRef]
- Watters, C.; Adamis, D.; McNicholas, F.; Gavin, B. The impact of attention deficit hyperactivity disorder (ADHD) in adulthood: A qualitative study. Ir. J. Psychol. Med. 2018, 35, 173–179. [Google Scholar] [CrossRef]
- Treharne, G.J.; Riggs, D.W. Ensuring quality in qualitative research. In Qualitative Research in Clinical and Health Psychology; Rohleder, P., Lyons, A.C., Eds.; Palgrave Macmillan: London, UK, 2015; pp. 57–73. [Google Scholar]
- Dahal, N. Ensuring quality in qualitative research: A researcher’s reflections. Qual. Rep. 2023, 28, 2298–2317. [Google Scholar] [CrossRef]
- Martin, J. Why are females less likely to be diagnosed with ADHD in childhood than males? Lancet Psychiatry 2024, 11, 303–310. [Google Scholar] [CrossRef]
- Posserud, M.B.; Skretting Solberg, B.; Engeland, A.; Haavik, J.; Klungsøyr, K. Male to female ratios in autism spectrum disorders by age, intellectual disability and attention-deficit/hyperactivity disorder. Acta Psychiatr. Scand. 2021, 144, 635–646. [Google Scholar] [CrossRef]
- Al-Saad, M.S.H.; Al-Jabri, B.; Almarzouki, A.F. A review of working memory training in the management of attention deficit hyperactivity disorder. Front. Behav. Neurosci. 2021, 15, 686873. [Google Scholar] [CrossRef]
- Mukherjee, P.; Hartanto, T.; Iosif, A.M.; Dixon, J.F.; Hinshaw, S.P.; Pakyurek, M.; van den Bos, W.; Guyer, A.E.; McClure, S.M.; Schweitzer, J.B.; et al. Neural basis of working memory in ADHD: Load versus complexity. Neuroimage Clin. 2021, 30, 102662. [Google Scholar] [CrossRef]
- Pang, X.; Wang, H.; Dill, S.E.; Boswell, M.; Pang, X.; Singh, M.; Rozelle, S. Attention deficit hyperactivity disorder (ADHD) among elementary students in rural China: Prevalence, correlates, and consequences. J. Affect. Disord. 2021, 293, 484–491. [Google Scholar] [CrossRef]
- Henning, C.; Summerfeldt, L.J.; Parker, J.D. ADHD and academic success in university students: The important role of impaired attention. J. Atten. Disord. 2022, 26, 893–901. [Google Scholar] [CrossRef] [PubMed]
- Greenberg, A.; De Los Reyes, A. When adolescents experience co-occurring social anxiety and ADHD symptoms: Links with social skills when interacting with unfamiliar peer confederates. Behav. Ther. 2022, 53, 1109–1121. [Google Scholar] [CrossRef] [PubMed]
- Abrahão, A.L.B.; Elias, L.C.D.S. Students with ADHD: Social skills, behavioral problems, academic performance, and family resources. Psico-USF 2021, 26, 545–557. [Google Scholar] [CrossRef]
- Spender, K.; Chen, Y.W.R.; Wilkes-Gillan, S.; Parsons, L.; Cantrill, A.; Simon, M.; Garcia, A.; Cordier, R. The friendships of children and youth with attention-deficit hyperactivity disorder: A systematic review. PLoS ONE 2023, 18, e0289539. [Google Scholar] [CrossRef] [PubMed]
- Pedersen, A.B.; Edvardsen, B.V.; Messina, S.M.; Volden, M.R.; Weyandt, L.L.; Lundervold, A.J. Self-esteem in adults with ADHD using the Rosenberg Self-Esteem Scale: A systematic review. J. Atten. Disord. 2024, 28, 1124–1138. [Google Scholar] [CrossRef]
- Bodalski, E.A.; Flory, K.; Canu, W.H.; Willcutt, E.G.; Hartung, C.M. ADHD symptoms and procrastination in college students: The roles of emotion dysregulation and self-esteem. J. Psychopathol. Behav. Assess. 2023, 45, 48–57. [Google Scholar] [CrossRef]
- Koyuncu, A.; Ayan, T.; İnce Guliyev, E.; Erbilgin, S.; Deveci, E. ADHD and anxiety disorder comorbidity in children and adults: Diagnostic and therapeutic challenges. Curr. Psychiatry Rep. 2022, 24, 129–140. [Google Scholar] [CrossRef]
| Participant Number | Age | Age of Diagnosis | Diagnosed During School or After School. | Other Diagnoses |
|---|---|---|---|---|
| 1 | 19 | 18 | After school | None |
| 2 | 35 | 33 | After school | Depression, anxiety, fatigue |
| 3 | 20 | 22 | After school | None |
| 4 | 29 | 27 | After school | None |
| 5 | 35 | 33 | After school | Depression, anxiety, fatigue |
| 6 | 28 | 17 | During school | Depression, anxiety |
| 7 | 31 | 30 | After school | Depression, anxiety, headaches |
| 8 | 19 | 18 | After school | None |
| 9 | 32 | 30 | After school | Depression, anxiety |
| 10 | 32 | 29 | After school | Depression, anxiety |
| 11 | 29 | 27 | After school | Depression, anxiety |
| 12 | 34 | 9 | During school | Depression |
| 13 | 18 | 17 | During school | None |
| Main Themes | Results |
| Personal impact | Low and negative self-identity pre-diagnosis. |
| Validation and improved self-identity post-diagnosis. | |
| Imagined impact of an earlier diagnosis and what might have been? | |
| Attitudes and opinions of others | Parents’ and teachers’ negative perceptions of participants with undiagnosed ADHD |
| Gender being a reason for lack of diagnosis or understanding of ADHD symptoms | |
| Changes or lack of change in attitudes and opinions post-diagnosis | |
| Friendships and relationships | Personality and traits of ADHD both negatively and positively impacting on socialising in school. |
| Behavioural issues at home and in school impacting social interactions among friends, family and teachers. | |
| ADHD and academia | Symptoms of ADHD causing struggles in academia. |
| Hyperfocus as a symptom of ADHD positively impacting academic experiences. | |
| Advantages of receiving support in school. |
Disclaimer/Publisher’s Note: The statements, opinions and data contained in all publications are solely those of the individual author(s) and contributor(s) and not of MDPI and/or the editor(s). MDPI and/or the editor(s) disclaim responsibility for any injury to people or property resulting from any ideas, methods, instructions or products referred to in the content. |
© 2025 by the authors. Licensee MDPI, Basel, Switzerland. This article is an open access article distributed under the terms and conditions of the Creative Commons Attribution (CC BY) license (https://creativecommons.org/licenses/by/4.0/).
Share and Cite
Walsh, S.; Glaveanu, V. “Best Days of Our Lives?” Exploring the School Experiences of Women with ADHD Based on Diagnosis During or After School. Disabilities 2025, 5, 103. https://doi.org/10.3390/disabilities5040103
Walsh S, Glaveanu V. “Best Days of Our Lives?” Exploring the School Experiences of Women with ADHD Based on Diagnosis During or After School. Disabilities. 2025; 5(4):103. https://doi.org/10.3390/disabilities5040103
Chicago/Turabian StyleWalsh, Sorcha, and Vlad Glaveanu. 2025. "“Best Days of Our Lives?” Exploring the School Experiences of Women with ADHD Based on Diagnosis During or After School" Disabilities 5, no. 4: 103. https://doi.org/10.3390/disabilities5040103
APA StyleWalsh, S., & Glaveanu, V. (2025). “Best Days of Our Lives?” Exploring the School Experiences of Women with ADHD Based on Diagnosis During or After School. Disabilities, 5(4), 103. https://doi.org/10.3390/disabilities5040103

