-
A Systematic Review of Model Predictive Control for Robust and Efficient Energy Management in Electric Vehicle Integration and V2G Applications -
Advancement of Artificial Intelligence in Cost Estimation for Project Management Success: A Systematic Review of Machine Learning, Deep Learning, Regression, and Hybrid Models
Journal Description
Modelling
Modelling
is an international, peer-reviewed, open access journal on theory and applications of modelling and simulation in engineering science, published quarterly online by MDPI.
- Open Access— free for readers, with article processing charges (APC) paid by authors or their institutions.
- High Visibility: indexed within ESCI (Web of Science), Scopus, Ei Compendex, EBSCO and other databases.
- Rapid Publication: manuscripts are peer-reviewed and a first decision is provided to authors approximately 19.5 days after submission; acceptance to publication is undertaken in 2.9 days (median values for papers published in this journal in the first half of 2025).
- Journal Rank: JCR - Q2 (Engineering, Multidisciplinary) / CiteScore - Q2 (Mathematics (miscellaneous))
- Recognition of Reviewers: APC discount vouchers, optional signed peer review and reviewer names are published annually in the journal.
Impact Factor:
1.5 (2024);
5-Year Impact Factor:
1.5 (2024)
Latest Articles
Approach to Eye Tracking Scanpath Analysis with Multimodal Large Language Model
Modelling 2025, 6(4), 164; https://doi.org/10.3390/modelling6040164 - 10 Dec 2025
Abstract
Eye tracking scanpaths encode the temporal sequence and spatial distribution of eye movements, offering insights into visual attention and aesthetic perception. However, analysing scanpaths still requires substantial manual effort and specialised expertise, which limits scalability and constrains objectivity of eye tracking methods. This
[...] Read more.
Eye tracking scanpaths encode the temporal sequence and spatial distribution of eye movements, offering insights into visual attention and aesthetic perception. However, analysing scanpaths still requires substantial manual effort and specialised expertise, which limits scalability and constrains objectivity of eye tracking methods. This paper examines whether and how multimodal large language models (MLLMs) can provide objective, expert-level scanpath interpretations. We used GPT-4o as a case study to develop eye tracking scanpath analysis (ETSA) approach which integrates (1) structural information extraction to parse scanpath events, (2) knowledge base of visual-behaviour expertise, and (3) least-to-most and few-shot chain-of-thought prompt engineering to guide reasoning. We conducted two studies to evaluate the reliability and effectiveness of the approach, as well as an ablation analysis to quantify the contribution of the knowledge base and a cross-model evaluation to assess generalisability across different MLLMs. The results of repeated-measures experiment show high semantic similarity of 0.884, moderate feature-level agreement with expert scanpath interpretations (F1 = 0.476) and no significant differences from expert annotations based on the exact McNemar test (p = 0.545). Together with the ablation and cross-model findings, this study contributes a generalisable and reliable pipeline for MLLM-based scanpath interpretation, supporting efficient analysis of complex eye tracking data.
Full article
(This article belongs to the Section Modelling in Artificial Intelligence)
►
Show Figures
Open AccessCommunication
Mechanisms of Microstructure Refinement and Wear Resistance in Laser-Cladded La2O3/TiB Composite Coatings: Experimental and Numerical Insights
by
Menghui Ding, Youfeng Zhang, Guangyu Han, Yinling Wang and Wenzhu Zhang
Modelling 2025, 6(4), 163; https://doi.org/10.3390/modelling6040163 - 8 Dec 2025
Abstract
Titanium alloys such as Ti-6Al-4V are widely used in aerospace and biomedical fields, but their poor wear resistance and high friction coefficient limit service performance. In this study, laser cladding with La2O3 addition was employed to enhance the surface properties
[...] Read more.
Titanium alloys such as Ti-6Al-4V are widely used in aerospace and biomedical fields, but their poor wear resistance and high friction coefficient limit service performance. In this study, laser cladding with La2O3 addition was employed to enhance the surface properties of Ti-6Al-4V, and the underlying mechanisms were systematically investigated by combining experimental characterization with multiphysics simulations. XRD and SEM analyses revealed that La2O3 addition refined grains and promoted uniform phase distribution throughout the coating thickness, leading to good metallurgical bonding. The hardness was 2–3 times higher than that of the titanium alloy substrate when the content of 2–3 wt.% was of added La2O3, while the wear loss ratio was reduced to 0.021% and the average friction coefficient decreased to 0.421. These improvements were strongly supported by simulations: temperature field calculations demonstrated steep thermal gradients conducive to rapid solidification; velocity field analysis and recoil-pressure-driven flow revealed vigorous melt pool convection, which homogenized solute distribution and enhanced coating densification; phase evolution simulations confirmed the role of La2O3 in heterogeneous nucleation and dispersion strengthening. In summary, the combined results establish a mechanistic framework where thermal cycling, melt pool dynamics, and La2O3-induced nucleation act synergistically to optimize coating microstructure, hardness, and wear resistance. This integrated experimental–numerical approach provides not only quantitative improvements but also a generalizable strategy for tailoring surface performance in laser-based manufacturing.
Full article
(This article belongs to the Topic Numerical Simulation of Composite Material Performance)
►▼
Show Figures

Graphical abstract
Open AccessArticle
Analysis and Software Development of System Failure Probability Correction Considering Common Cause Failure
by
Yufan Wang, Yinxiao Hu, Yuchen Li and Hongjuan Ge
Modelling 2025, 6(4), 162; https://doi.org/10.3390/modelling6040162 - 7 Dec 2025
Abstract
►▼
Show Figures
Common cause failure (CCF) is concealed and harmful. With the increase in the number of redundant systems in aircraft, quantifying the impact of CCF is crucial for accurately calculating system failure probabilities. However, the diverse and complex redundancy configurations prevalent in modern aircraft
[...] Read more.
Common cause failure (CCF) is concealed and harmful. With the increase in the number of redundant systems in aircraft, quantifying the impact of CCF is crucial for accurately calculating system failure probabilities. However, the diverse and complex redundancy configurations prevalent in modern aircraft systems often limit the applicability and analytical efficiency of existing CCF quantification methods. To address these challenges, the applicability of three CCF modeling approaches, namely the β-factor model, the α-factor model, and the square root model is analyzed. Furthermore, a failure probability correction model is constructed to quantify CCF impacts across systems with varying redundancy levels and configurations. The effectiveness and versatility are then validated on three typical aircraft system failure cases. Further, a software for correcting the failure probability of complex systems considering CCF is developed, which is highly applicable and efficient in calculation. This study not only enriches the methodologies for system safety analysis but also significantly enhances the efficiency and accuracy of CCF quantification in aerospace engineering.
Full article

Figure 1
Open AccessArticle
Spatiotemporal Coupled State Prediction Model for Local Power Grids Under Renewable Energy Disturbances
by
Zhixin Suo, Jingyang Zhou, Yukai Chen, Zihao Zhang, Liang Zhao, Shanshan Bai, Pengyu Wang and Kangli Liu
Modelling 2025, 6(4), 161; https://doi.org/10.3390/modelling6040161 - 5 Dec 2025
Abstract
The modern power system is becoming increasingly complex, and the uncertainty in the operation of each link has intensified the possibility of risks emerging. Therefore, efficient risk prediction is of great significance for maintaining the reliable operation of the entire system. In this
[...] Read more.
The modern power system is becoming increasingly complex, and the uncertainty in the operation of each link has intensified the possibility of risks emerging. Therefore, efficient risk prediction is of great significance for maintaining the reliable operation of the entire system. In this paper, to address the uncertainty and spatiotemporal coupling in local power grids with renewable integration, an integrated “state prediction–risk assessment–early warning” framework is proposed. A spatiotemporal graph neural network is used to predict node voltage, power, and phase angles under topological constraints, where physics-aware graph attention, disturbance-enhanced temporal modeling, and prediction-smoothing constraints are jointly incorporated to improve sensitivity to renewable fluctuations and ensure stable multi-step forecasting. Furthermore, voltage deviation, power fluctuation, and phase-angle variation are quantified to compute a composite risk index via normalized softmax weighting, with factor contributions enhancing interpretability. Test results on the IEEE 33-bus system under diverse disturbances show improved accuracy and stability over baselines, showing consistently lower MAE/RMSE than three baselines across all disturbance scenarios while pinpointing high-risk nodes and causes, highlighting good engineering potential.
Full article
(This article belongs to the Section Modelling in Artificial Intelligence)
►▼
Show Figures

Figure 1
Open AccessArticle
Numerical Simulation and Structural Optimization of Multi-Stage Separation Devices for Gas-Liquid Foam Flow in Gas Fields
by
Yu Lin, Feng Wang, Yu Wu, Hao Xu, Jun Zhou, Junfei Yang, Xunjia Zhang and Guodong Zheng
Modelling 2025, 6(4), 160; https://doi.org/10.3390/modelling6040160 - 5 Dec 2025
Abstract
►▼
Show Figures
In natural gas gathering and transportation projects, efficient gas-liquid separation equipment is crucial to ensuring the stable operation of subsequent processes. Conventional separation units often have problems such as low efficiency, high energy consumption and poor resistance to load fluctuations when dealing with
[...] Read more.
In natural gas gathering and transportation projects, efficient gas-liquid separation equipment is crucial to ensuring the stable operation of subsequent processes. Conventional separation units often have problems such as low efficiency, high energy consumption and poor resistance to load fluctuations when dealing with foam-containing gas-liquid mixtures. For this purpose, numerical simulation and structural optimization of multi-stage foam separation units were carried out in this study. Based on FLUENT software fluid analysis software, a three-dimensional, multi-physics coupled model incorporating cyclonic defoaming components and axial-flow separation tubes was developed. The volume of fluid (VOF) multiphase flow model was used to capture the dynamic characteristics of the gas-liquid interface, and the population balance model was used to simulate the coalescence and fragmentation of the foam. The results show that in the non-working fluid stage, the optimal operating pressure is 5.0–5.5 MPa, and the droplet concentration should be maintained below 50 × 10−5. The system performance during the working fluid stage is significantly influenced by foam size. The efficiency of millimeter-sized foams is stable above 88% in the 5.0–6.0 MPa range, while the efficiency of micrometer-sized foams is optimal in the 5.3–5.7 MPa range. It is recommended to control the foam proportion below 35% and add a pre-defoaming unit to improve overall performance.
Full article

Figure 1
Open AccessArticle
A Simulation and Experimental Study of the Current Contact Notch Structure on the Fracture Capacity of Pyro-Breakers
by
Jifei Ye, Guanghong Wang, Hua Li, Zhiquan Song and Peng Fu
Modelling 2025, 6(4), 159; https://doi.org/10.3390/modelling6040159 - 3 Dec 2025
Abstract
The current contact of pyro-breakers must rapidly interrupt current when the superconducting magnet loses its superconductivity. To enhance the microsecond-scale current-breaking capability of pyro-breakers in nuclear fusion devices, this study investigates the impact of current contact notch structures on dynamic fracture behavior. Through
[...] Read more.
The current contact of pyro-breakers must rapidly interrupt current when the superconducting magnet loses its superconductivity. To enhance the microsecond-scale current-breaking capability of pyro-breakers in nuclear fusion devices, this study investigates the impact of current contact notch structures on dynamic fracture behavior. Through multi-physics field modeling and controlled explosive testing, it is revealed for the first time that the rectangular-notch structure demonstrates enhanced fracture performance relative to the V-notch configuration under explosive impact loading conditions, achieving a 27.3% reduction in fracture initiation time alongside a 47.5% increase in crack propagation width. These findings provide a robust theoretical basis for designing pyro-breakers with enhanced fast-break capabilities in fusion devices.
Full article
(This article belongs to the Special Issue Feature Papers of Computational Modelling and Simulation for Fatigue and Fracture of Engineering Materials and Structures)
►▼
Show Figures

Figure 1
Open AccessArticle
Improving Short-Term Gas Load Forecasting Accuracy: A Deep Learning Method with Dual Optimization of Dimensionality Reduction and Noise Reduction
by
Enbin Liu, Xinxi He and Dianpeng Lian
Modelling 2025, 6(4), 158; https://doi.org/10.3390/modelling6040158 - 1 Dec 2025
Abstract
Accurate short-term (10–20 days) natural gas load forecasting is crucial for the “tactical planning” of gas utilities, yet it faces significant challenges from high volatility, strong noise, and the high-dimensional multicollinearity of influencing factors. To address these issues, this paper proposes a novel
[...] Read more.
Accurate short-term (10–20 days) natural gas load forecasting is crucial for the “tactical planning” of gas utilities, yet it faces significant challenges from high volatility, strong noise, and the high-dimensional multicollinearity of influencing factors. To address these issues, this paper proposes a novel hybrid forecasting framework: PCCA-ISSA-GRU. The framework first employs Principal Component Correlation Analysis (PCCA), which improves upon traditional PCA by incorporating correlation analysis to effectively select orthogonal features most relevant to the load, resolving multicollinearity. Concurrently, an Improved Singular Spectrum Analysis utilizes statistical criteria (skewness and kurtosis) to adaptively separate signals from Gaussian noise, denoising the historical load sequence. Finally, the dually optimized data is fed into a Gated Recurrent Unit (GRU) neural network for prediction. Validated on real-world data from a large city in Northern China, the PCCA-ISSA-GRU model demonstrated superior performance. For a 20-day forecast horizon, it achieved a Mean Absolute Percentage Error (MAPE) of 6.09%. Results show its accuracy is not only significantly better than single models (BPNN, LSTM, GRU) and classic hybrids (ARIMA-ANN), but also outperforms the state-of-the-art (SOTA) model, Informer, within the 10–20 days tactical window. This superiority was confirmed to be statistically significant by the Diebold–Mariano test (p < 0.05). More importantly, the model exhibited exceptional robustness, with its error increase during extreme weather scenarios (e.g., cold waves, rapid temperature changes) being substantially lower (+56.7%) than that of Informer (+109.2%). The PCCA-ISSA-GRU framework provides a high-precision, highly robust, and cost-effective solution for urban gas short-term load forecasting, offering significant practical value for critical operational decisions and high-risk scenarios.
Full article
(This article belongs to the Topic Oil and Gas Pipeline Network for Industrial Applications)
►▼
Show Figures

Figure 1
Open AccessArticle
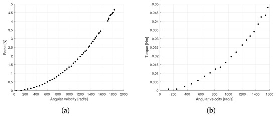
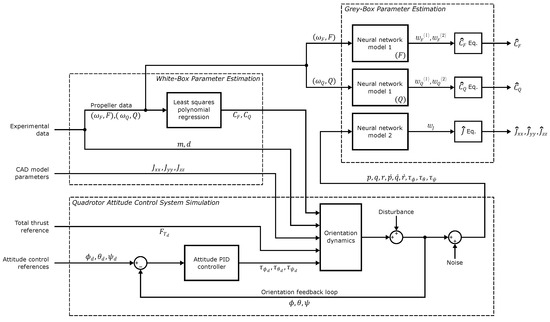
Neural Network Approach for the Estimation of Quadrotor Aerodynamic and Inertial Parameters
by
Alejandro Jimenez-Flores, Pablo A. Tellez-Belkotosky, Edmundo Javier Ollervides-Vazquez, Luis Arturo Reyes-Osorio, Luis Amezquita-Brooks and Octavio Garcia-Salazar
Modelling 2025, 6(4), 157; https://doi.org/10.3390/modelling6040157 - 30 Nov 2025
Abstract
The translational and rotational dynamics of quadrotor UAVs are commonly described by mathematical modeling where aerodynamic and inertial parameters are involved. Therefore, the importance of having accurate parameters in the model is critical for the correct performance of the UAV. In this paper,
[...] Read more.
The translational and rotational dynamics of quadrotor UAVs are commonly described by mathematical modeling where aerodynamic and inertial parameters are involved. Therefore, the importance of having accurate parameters in the model is critical for the correct performance of the UAV. In this paper, Artificial Neural Networks (ANNs) are used to estimate the aerodynamic and inertial parameters corresponding to the mathematical model of a quadrotor. Thrust and torque coefficients from the rotor models and the quadrotor inertia matrix are estimated by proposing and training two different ANN models implementing the back-propagation algorithm, using both experimental and simulation data. The estimated parameters are then compared with the reference parameters by means of quadrotor attitude simulations, showing high accuracy in their behavior. The results have shown that the proposed ANN models can accurately estimate both the aerodynamic and inertial parameters of a quadrotor UAV model using both experimental and simulation data, thus contributing to increasing the tools available for parameter estimation.
Full article
(This article belongs to the Special Issue Machine Learning and Artificial Intelligence in Modelling)
►▼
Show Figures

Figure 1
Open AccessArticle
Optimal Planning of Electric Vehicle Charging Stations with DSTATCOM and PV Supports Using Metaheuristic Optimization
by
Ahmad Eid
Modelling 2025, 6(4), 156; https://doi.org/10.3390/modelling6040156 - 30 Nov 2025
Abstract
►▼
Show Figures
This study investigates the optimal operation of distribution systems incorporating Photovoltaic (PV) units, Electric Vehicle Charging Stations (EVCSs), and DSTATCOM devices using the Starfish Optimization Algorithm (SFOA). The main goal of the SFOA is to minimize a combined function that encompasses three key
[...] Read more.
This study investigates the optimal operation of distribution systems incorporating Photovoltaic (PV) units, Electric Vehicle Charging Stations (EVCSs), and DSTATCOM devices using the Starfish Optimization Algorithm (SFOA). The main goal of the SFOA is to minimize a combined function that encompasses three key objectives: reducing system losses, increasing PV capacity, and enhancing EVCS power. By applying the SFOA within a multi-objective optimization framework, the optimal locations and sizes of PV units, EVCSs, and DSTATCOMs are identified to meet these objectives. This study analyzes and compares several case studies with different numbers of EVCSs, focusing on the operation of a modified 51-bus distribution system over 24 h. Results show that PV hosting energy increases to 21.73, 23.83, and 29.22 MWh for cases with 1, 2, and 3 EVCSs, respectively. EVCS energy also rises to 12.41, 19.50, and 37.23 MWh for the same cases. The corresponding optimized DSTATCOM reactive powers are 11.02, 12.02, and 13.74 MVarh. Throughout all cases, system constraints—such as voltage limits, utility current, and power flow equations—remain within acceptable ranges. The findings demonstrate the SFOA’s effectiveness in optimizing distribution systems with various devices, ensuring efficient operation and meeting all key objectives while adhering to system constraints.
Full article

Figure 1
Open AccessArticle
Migration and Diffusion Characteristics of VOCs in a Semi-Enclosed High-Space Wood Chip Fuel Storage Shed
by
Xiaohui Yu, Qing Xu, Bin Yang and Shuo Ma
Modelling 2025, 6(4), 155; https://doi.org/10.3390/modelling6040155 - 29 Nov 2025
Abstract
►▼
Show Figures
High-space industrial facilities often store substantial quantities of flammable volatile organic compounds (VOCs), posing significant fire and explosion hazards. This study employed computational fluid dynamics (CFD) to investigate the migration and diffusion characteristics of VOCs in a semi-enclosed, high-space wood chip fuel storage
[...] Read more.
High-space industrial facilities often store substantial quantities of flammable volatile organic compounds (VOCs), posing significant fire and explosion hazards. This study employed computational fluid dynamics (CFD) to investigate the migration and diffusion characteristics of VOCs in a semi-enclosed, high-space wood chip fuel storage shed. A three-dimensional transient numerical model was developed based on a real-scale industrial prototype, incorporating the Realizable turbulence model with species transport equations. Validation using experimental data demonstrated good agreement between the model and experimental results, with a maximum relative error of 5.0%. A systematic assessment of key parameters was conducted, including time, ambient temperature, relative humidity, wood chip stack height, and VOCs type. Evaluation metrics comprised the surface-average mass fraction and the proportion of areas exceeding 5% of the lower explosive limit (LEL). The results show that peak concentrations occurred at 25~27 min. The system reaches quasi-steady state after 60 min. At 300~304 K, the lowest peak mass fractions are observed (0.31% and 0.43% at 19 m), yet the area exceeding 5% LEL was the largest. Moderate humidity (40~60%) reduces peaks by 0.06~0.11%. A stacking height of 7.5 m reduces peak values to 0.21% (left) and 0.28% (right), while a 10 m height increases the hazardous area to 48.87%. Low-polarity VOCs (C10H16) spread widely (34.10% exceeding 5% LEL area), whereas polar VOCs (C15H26O) accumulated locally (4.48%). These findings provide theoretical guidance for VOC hazard control and ventilation optimization in high-space biomass fuel storage facilities.
Full article

Figure 1
Open AccessArticle
A Comparative Study on Modeling Methods for Deformation Prediction of Concrete Dams
by
Xingsheng Deng, Xu Zhu and Zhongan Tang
Modelling 2025, 6(4), 154; https://doi.org/10.3390/modelling6040154 - 28 Nov 2025
Abstract
A series of machine learning models have been proposed in the past decades, but it remains undetermined which is optimal for specific applications. Establishing mathematical prediction models for dam deformation and structural health monitoring based on environmental factors is crucial to dam safety
[...] Read more.
A series of machine learning models have been proposed in the past decades, but it remains undetermined which is optimal for specific applications. Establishing mathematical prediction models for dam deformation and structural health monitoring based on environmental factors is crucial to dam safety assessment. This paper takes Zhexi Dam, a concrete gravity-type dam in China, as an example to conduct a comparative study on the performance of deformation prediction models. The physical factors that cause dam deformation include the air temperature, reservoir water temperature, reservoir water level, and dam aging. The correlations between environmental factors and dam deformation are evaluated by maximum information coefficient (MIC) and Pearson, Kendall, and Spearman correlation coefficients. The monitoring data reveal that the deformation has a high correlation with environmental factors. A number of the most representative monitoring points from hundreds of monitoring points are selected for modeling. For comparison, seven modeling methods, i.e., multiple linear regression (MLR), gradient boosting decision tree (GBDT), random forest (RF), support vector machine (SVM), and long short-term memory network (LSTM), weighted average model (WAM) of the above five algorithms, and Transformer-based neural network, are introduced to establish dam deformation prediction models. The experimental results indicate that both the weighted average model and the Transformer-based neural network achieve consistently high accuracy, showing strong agreement with the monitoring data generally. However, in scenarios involving small sample sizes, the SVM model demonstrates relatively superior predictive performance compared to the other models.
Full article
(This article belongs to the Section Modelling in Engineering Structures)
►▼
Show Figures

Graphical abstract
Open AccessArticle
Modeling Global Warming from Agricultural CO2 Emissions: From Worldwide Patterns to the Case of Iran
by
Raziyeh Pourdarbani, Sajad Sabzi, Dorrin Sotoudeh, Ruben Fernandez-Beltran, Ginés García-Mateos and Mohammad Hossein Rohban
Modelling 2025, 6(4), 153; https://doi.org/10.3390/modelling6040153 - 24 Nov 2025
Abstract
Agriculture is a major source of greenhouse gas emissions, yet predicting temperature increases associated with specific CO2 sources remains challenging due to the heterogeneity of agri-environmental systems. In response, this study presents a machine learning framework that adopts an agri-food system boundary
[...] Read more.
Agriculture is a major source of greenhouse gas emissions, yet predicting temperature increases associated with specific CO2 sources remains challenging due to the heterogeneity of agri-environmental systems. In response, this study presents a machine learning framework that adopts an agri-food system boundary (production to retail) and combines systematic model benchmarking, interpretability, and a multi-scale perspective. Seven regression models, including tree ensembles and deep learning architectures, are evaluated on a harmonized dataset covering 236 countries over the 1990–2020 period to forecast annual temperature increases. Results show that gradient-boosted decision trees consistently outperform deep learning models in predictive accuracy and offer more stable feature attributions. Interpretability analysis reveals that spatio-temporal variables are the dominant drivers of global temperature variation, while environmental and sector-specific factors play more localized roles. A country-level case study on Iran illustrates how the framework captures national deviations from global patterns, highlighting intensive rice cultivation and on-farm energy use as key influential factors. By integrating high-performance predictions with interpretable insights, the proposed framework supports the design of both global and country-specific climate mitigation strategies.
Full article
(This article belongs to the Section Modelling in Artificial Intelligence)
►▼
Show Figures

Graphical abstract
Open AccessArticle
A Systematic Computational Study of Oil Displacement Processes in Terrigenous and Cavernous-Fractured Porous Media Using Surfactant Solutions
by
Dmitriy Guzei, Maksim Pryazhnikov, Sofia Ivanova, Vladimir Zhigarev and Andrey Minakov
Modelling 2025, 6(4), 152; https://doi.org/10.3390/modelling6040152 - 20 Nov 2025
Abstract
This paper presents the results of a numerical simulation of oil displacement from models of terrigenous and cavernous-fractured media using solutions of the anionic surfactant (sodium laureth sulfate). The surfactant concentration was varied from 0 to 0.1 wt.%. The simulations employed a mathematical
[...] Read more.
This paper presents the results of a numerical simulation of oil displacement from models of terrigenous and cavernous-fractured media using solutions of the anionic surfactant (sodium laureth sulfate). The surfactant concentration was varied from 0 to 0.1 wt.%. The simulations employed a mathematical model for the flow of immiscible liquids based on the VOF method. The model incorporated experimentally measured interfacial tension coefficients and wettability parameters for the surfactant solutions. The results demonstrate that increasing the surfactant concentration enhances the oil displacement coefficient: by 15% for the terrigenous model and by 19% for the cavernous-fractured model compared to water flooding (at 0 wt.% surfactant), achieving a maximum at a concentration of 0.1 wt.%. The influence of potential mechanisms leading to the improved oil displacement coefficient during surfactant solution injection was investigated. It was established that at a fixed displacement rate, the addition of the surfactant causes a local increase in the generalized capillary number by a factor of approximately 3.7. This is identified as the primary mechanism for the observed enhancement of the oil displacement coefficient in this case. The data obtained in this study can be used for further improvement of surfactant flooding technologies for enhanced oil recovery.
Full article
(This article belongs to the Section Modelling in Mechanics)
►▼
Show Figures

Figure 1
Open AccessArticle
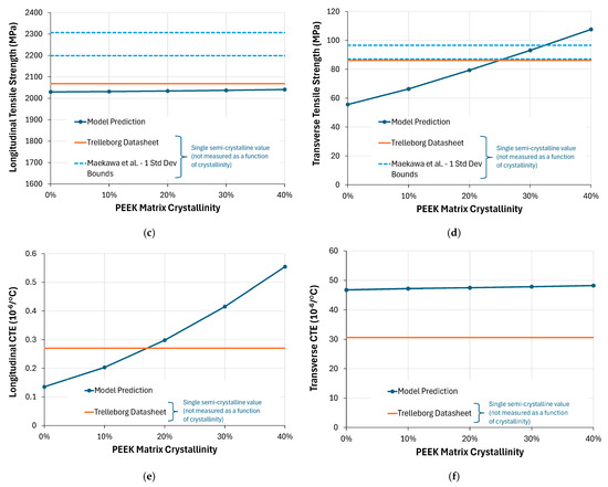
Multiscale Modeling of Thermoplastic Matrix Composites for Cryogenic Hydrogen Storage Applications
by
Brett A. Bednarcyk, Brandon L. Hearley and Evan J. Pineda
Modelling 2025, 6(4), 151; https://doi.org/10.3390/modelling6040151 - 20 Nov 2025
Abstract
The performance of thermoplastic matrix composites for linerless Type V cryotanks is evaluated via a partially coupled, multiscale computational workflow with the objective of assessing the choice of thermoplastic matrix material under realistic conditions. Atomistic molecular dynamics simulations provide temperature-dependent stiffness, thermal expansion,
[...] Read more.
The performance of thermoplastic matrix composites for linerless Type V cryotanks is evaluated via a partially coupled, multiscale computational workflow with the objective of assessing the choice of thermoplastic matrix material under realistic conditions. Atomistic molecular dynamics simulations provide temperature-dependent stiffness, thermal expansion, and yield strength data for six candidate thermoplastics. These inputs feed into a recursive micromechanics model that simulates a stress-free cooldown to liquid hydrogen temperature, followed by biaxial hoop to longitudinal loading representative of a cylindrical tank’s acreage. Progressive damage analyses predict the onset of matrix microcracking and ultimate burst behavior across four industry-relevant layups. Results highlight that [55/5/−55/−5] Double-Double or [0/±30/±60]ₛ layup architectures with low-melt poly(aryl ether ketone) or poly(ether ketone ketone) matrices deliver superior microcrack resistance, illustrating the power of this framework to guide material and layup selection for leak-resistant thermoplastic composite cryotanks.
Full article
(This article belongs to the Special Issue The 5th Anniversary of Modelling)
►▼
Show Figures

Figure 1
Open AccessArticle
Influence of Dead Volume Ration on the Thermodynamic Performance of Free-Piston Stirling Machines
by
Yajuan Wang and Junde Guo
Modelling 2025, 6(4), 150; https://doi.org/10.3390/modelling6040150 - 20 Nov 2025
Abstract
►▼
Show Figures
The excellent thermal performance, quiet operation, and fuel flexibility of free-piston Stirling machines enable their broad application potential in sectors such as aerospace, distributed power generation, and industrial waste heat utilization. The impact of structural parameters on the output characteristics of the free-piston
[...] Read more.
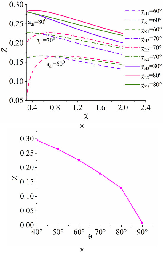
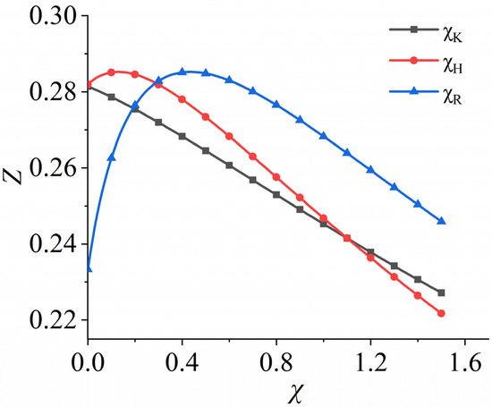
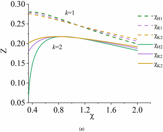
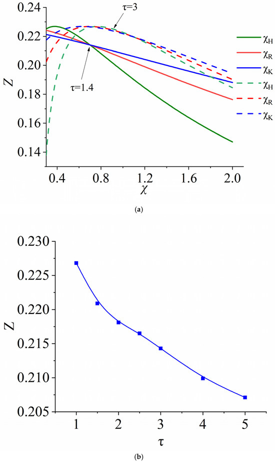
The excellent thermal performance, quiet operation, and fuel flexibility of free-piston Stirling machines enable their broad application potential in sectors such as aerospace, distributed power generation, and industrial waste heat utilization. The impact of structural parameters on the output characteristics of the free-piston Stirling engine was investigated using a parametric MATLAB model based on an isothermal thermodynamic approach. Parameters such as the dead volume ratios (χH, χK, χR), temperature ratio τ, sweep volume ratio k, piston phase angle adr, and minimum pressure angle θ were evaluated for their effects on the dimensionless power Z. The results indicate that the dead volume ratio in the cold space χK has the most significant influence on system performance, followed by the hot space χH, while the regenerator χR exhibits a comparatively weaker effect. All three parameters demonstrate the existence of optimal design intervals. The dimensionless power Z decreases monotonically with increasing dead volume ratio. Moreover, this decline is intensified at higher temperature ratios τ, indicating that the influence of dead volume becomes more significant under larger τ values. The interaction between these parameters can be described by . An excessively large sweep volume ratio k tends to degrade the system’s output performance. An empirical correlation between k and the dimensionless power can be established as follows . A moderate increase in the piston phase angle adr and a reduction in the minimum pressure angle θ contribute to improved system performance by enlarging the p-v diagram area and enhancing the utilization of gas expansion. The relationship between adr and the dimensionless power Z follows a linear trend, expressed as . A well-defined functional relationship exists between the minimum pressure angle θ and the dimensionless power output Z, which can be expressed as . A coupling regulation mechanism and design strategy have been developed to facilitate the coordinated optimization of multiple parameters in free-piston Stirling engines, which delivers theoretical guidance that is expected to support the engineering implementation of next-generation, high-performance Stirling technologies.
Full article

Figure 1
Open AccessArticle
ANN-Based Prediction of Tartrazine Adsorption on Chitosan–Polyvinyl Alcohol Hydrogel Beads: A Comparison with Kinetic Models
by
Salvador Domínguez Beltrán, Grisel Miranda Piña, Everardo Efrén Granda Gutiérrez, Roberto Alejo Eleuterio, José Luis García Rivas and Angelica Reyes García
Modelling 2025, 6(4), 149; https://doi.org/10.3390/modelling6040149 - 18 Nov 2025
Abstract
►▼
Show Figures
The release of industrial wastewater containing synthetic dyes poses a major environmental issue because of their toxicity and persistence. Among treatment options, natural materials, specifically chitosan–polyvinyl alcohol (chitosan–PVA) hydrogel, have shown high effectiveness in dye removal due to their abundant functional groups and
[...] Read more.
The release of industrial wastewater containing synthetic dyes poses a major environmental issue because of their toxicity and persistence. Among treatment options, natural materials, specifically chitosan–polyvinyl alcohol (chitosan–PVA) hydrogel, have shown high effectiveness in dye removal due to their abundant functional groups and proven adsorption capacity. However, optimizing these systems experimentally is often time-consuming and requires many resources. This study introduces an artificial neural network (ANN) model to predict the adsorption capacity ( ) and the time needed to reach equilibrium during the removal of tartrazine dye using chitosan–PVA hydrogel beads of different mean sizes, categorized as small, medium and large (2.1, 2.5, and 3.2 mm, respectively) at temperatures of 10, 30, and 50 °C The ANN model was compared with traditional kinetic models: pseudo-first-order, pseudo-second-order, and Elovich. Results showed that the ANN outperformed conventional models in predicting and equilibrium time, especially for small beads at 10 °C, where it predicted = 945 mg/g in 40 h with an of . Across all conditions, the ANN achieved strong correlation coefficients ( ) and significantly shortened prediction times. Although the pseudo-second-order model achieved high values (up to ), it took over 72 h to reach equilibrium prediction. These results demonstrate that ANN-based modeling can reduce experimental effort by up to 50% in prediction time while maintaining high predictive accuracy ( ), offering a sustainable and efficient approach for designing wastewater treatment processes.
Full article

Graphical abstract
Open AccessArticle
Winding Numbers in Discrete Dynamics: From Circle Maps and Fractals to Chaotic Poincaré Sections
by
Zhengyuan Zhang, Liming Dai and Na Jia
Modelling 2025, 6(4), 148; https://doi.org/10.3390/modelling6040148 - 14 Nov 2025
Abstract
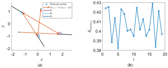
Winding numbers are key indices in the depiction, modelling, and testing of dynamical processes. They capture phase progression on closed curves and are robust for quasiperiodic dynamics, but their status for chaotic Poincaré sections is unclear. This study tests whether any non-trivial winding-type
[...] Read more.
Winding numbers are key indices in the depiction, modelling, and testing of dynamical processes. They capture phase progression on closed curves and are robust for quasiperiodic dynamics, but their status for chaotic Poincaré sections is unclear. This study tests whether any non-trivial winding-type index can be extracted from chaotic Poincaré maps using three approaches: (i) phase-angle analysis, (ii) Kabsch optimal-rotation estimation, and (iii) local turning-angle averaging. To benchmark feasibility and error, we compare four systems: the standard circle map, the same circle map embedded on two planar fractal curves (Koch snowflake and Hilbert curve), a quasiperiodic Duffing–van der Pol (DVP) Poincaré map, and a chaotic DVP Poincaré map. For the quasiperiodic map, all methods yield consistent, accurate winding numbers. For the transitional systems (circle map and its fractal embeddings), indices remain non-trivial but more deviated. In stark contrast, chaotic Poincaré maps produce only trivial indices across all methods. These results indicate a crucial fact about the modelling of chaotic Poincaré maps. That is, although being fractal, they are not merely chaotic maps on fractal curves; rather, they reflect a tighter coupling of geometry and dynamics. Practically, the recoverability of a non-trivial winding index offers a simple diagnostic to distinguish quasiperiodicity from chaos in Poincaré data or corresponding models. The constructed chaotic-map-on-fractal systems also act as test-bed models that bridge ideal one-dimensional mappings and realistic two-dimensional Poincaré sections.
Full article
(This article belongs to the Special Issue Modelling of Nonlinear Dynamical Systems)
►▼
Show Figures

Figure 1
Open AccessArticle
Design and Performance Study on an Annular Magnetorheological Damper for Propeller Shafting
by
Wencai Zhu, Yangfan Hu, Guoliang Hu and Ming Xu
Modelling 2025, 6(4), 147; https://doi.org/10.3390/modelling6040147 - 13 Nov 2025
Abstract
►▼
Show Figures
This paper addresses the issue that traditional magnetorheological (MR) dampers have limited improvements in magnetic field utilization and damping channel length in confined spaces. It proposes an annular MR damper with an annular cylinder for propeller shafting. The piston head forms damping gaps
[...] Read more.
This paper addresses the issue that traditional magnetorheological (MR) dampers have limited improvements in magnetic field utilization and damping channel length in confined spaces. It proposes an annular MR damper with an annular cylinder for propeller shafting. The piston head forms damping gaps with the cylinder’s inner and outer walls. This doubles the damping channel length without increasing axial size. The paper explains its working principle, completes the magnetic circuit design and damping force modeling, and utilizes COMSOL 5.6 Multiphysics to construct a magneto-fluid coupling model for analysis. Results show that, under 10 mm amplitude, 1 Hz sinusoidal excitation, and 2.0 A current, the damper outputs a damping force of 67.65 kN, with a damping adjustable coefficient of 10.87. Its force-displacement curve has a full hysteresis loop, showing excellent energy dissipation. The study proves the annular structure boosts the damper’s performance, offering a new way to achieve high damping force and a wide dynamic range in a compact space.
Full article

Figure 1
Open AccessArticle
Comparative Study of Different Modelling Approaches for Progressive Collapse Analysis
by
Tony K. Mbah, Panagiotis M. Stylianidis and Anthos I. Ioannou
Modelling 2025, 6(4), 146; https://doi.org/10.3390/modelling6040146 - 13 Nov 2025
Abstract
►▼
Show Figures
This paper explores methods of simulating the behaviour of building structures under progressive collapse conditions through alternative models of different levels of structural idealization. Such models have been applied in many previous studies, but there is insufficient information regarding their reliability and their
[...] Read more.
This paper explores methods of simulating the behaviour of building structures under progressive collapse conditions through alternative models of different levels of structural idealization. Such models have been applied in many previous studies, but there is insufficient information regarding their reliability and their ability to represent actual structural behaviour as the level of idealization is reduced. To address this, the study adopts the alternative load path method through the well-established concept of notional column removal, performed via nonlinear static analyses of models with different levels of structural idealization. The focus is on the interaction between the directly affected structural members and the surrounding structure, which is shown to significantly influence the overall response under progressive collapse. The results demonstrate that this interaction depends on multiple factors and cannot be reliably captured when the surrounding structure is not explicitly modelled. Building on this finding, the study systematically evaluates how reduced models can be enhanced to better represent these interactions and proposes strategies for defining boundary conditions that preserve global structural behaviour. Overall, the study advances understanding of model idealization effects and provides practical guidance for developing efficient reduced models for progressive collapse simulations without compromising essential aspects of structural response.
Full article

Figure 1
Open AccessArticle
A Generalizable, Data-Driven Agent-Based Transport Simulation Framework: Towards Land Use and Transport Interaction Models in Brazil
by
Ígor Godeiro de Oliveira Maranhão and Romulo Dante Orrico Filho
Modelling 2025, 6(4), 145; https://doi.org/10.3390/modelling6040145 - 10 Nov 2025
Abstract
Agent-based models (ABMs) in transport represent a paradigm shift from traditional aggregate and equilibrium-based approaches. By modeling individual behaviors of a heterogeneous population, an ABM offers a more realistic representation of urban phenomena and extends sensitivity to different policy interventions. Despite this, ABM
[...] Read more.
Agent-based models (ABMs) in transport represent a paradigm shift from traditional aggregate and equilibrium-based approaches. By modeling individual behaviors of a heterogeneous population, an ABM offers a more realistic representation of urban phenomena and extends sensitivity to different policy interventions. Despite this, ABM implementation faces several challenges such as limited reproducibility, uneven global implementation, and high technical and financial costs, particularly relevant in the Global South. The proposed framework addresses these gaps by implementing a modular, transparent, publicly shared data-driven approach, reducing hierarchies and relationships definitions while ensuring reproducibility. Utilizing nationally available data to generate a synthetic population, activity plans, multimodal network and agent simulations in MATSim, the framework was applied in the Metropolitan Area of Fortaleza, a region with approximately 4 million people in Brazil. Despite inherent data limitations characteristic of developing contexts, the framework demonstrated performance compatible with strategic planning applications. Traffic assignment validation showed a mean absolute error of 301 vehicles during morning peak hours and 423 vehicles for the 24 h period, which are acceptable for scenario-based policy analysis. Beyond the potential to democratize access to robust urban planning models in similar data-constrained scenarios worldwide, this study presents pathways to foster national dialogue toward improved data collection practices for disaggregated transport model implementation.
Full article
(This article belongs to the Special Issue Advanced Modelling Techniques in Transportation Engineering)
Highly Accessed Articles
Latest Books
E-Mail Alert
News
Topics
Topic in
Applied Sciences, Energies, Fluids, Modelling, Processes
Oil and Gas Pipeline Network for Industrial Applications
Topic Editors: Enbin Liu, Hongfang Lu, Weibiao Qiao, Shanbi PengDeadline: 31 December 2025
Topic in
AI, Algorithms, Modelling, Applied Sciences
Advancements in Coupling Simulation and Artificial Intelligence: Methods, Applications, and Future Directions
Topic Editors: Greg Zacharewicz, Nicolas Daclin, Vittorio Solina, Diana Maria Torres RicaurteDeadline: 30 June 2026
Topic in
Applied Sciences, Architecture, Buildings, CivilEng, Infrastructures, Materials, Modelling
Sustainable Construction Materials, Processes, and Automation Technologies
Topic Editors: Ayman El-Zohairy, Ahmed A. IbrahimDeadline: 20 August 2026
Topic in
Applied Sciences, Drones, Infrastructures, Logistics, Modelling, Energies, Technologies, Future Transportation
New Technological Solutions, Research Methods, Simulation and Analytical Models That Support the Development of Modern Transport Systems, 2nd Edition
Topic Editors: Artur Kierzkowski, Tomasz Nowakowski, Agnieszka A. Tubis, Franciszek Restel, Tomasz Kisiel, Anna Jodejko-Pietruczuk, Mateusz Zaja̧c, Viktoria Ivannikova, Michał Stosiak, Andrija VidovićDeadline: 31 August 2026
Special Issues
Special Issue in
Modelling
The 5th Anniversary of Modelling
Guest Editors: Alfredo Cuzzocrea, Wei GaoDeadline: 31 December 2025
Special Issue in
Modelling
Advances in Discrete Event Simulation
Guest Editors: Sadok Rezig, Nadia Ndhaief, Greg ZacharewiczDeadline: 31 December 2025
Special Issue in
Modelling
Advances in Agent-Based Modelling and Simulation for Industrial and Public Assets
Guest Editors: Idriss El-Thalji, Yiliu LiuDeadline: 31 March 2026
Special Issue in
Modelling
Machine Learning and Artificial Intelligence in Modelling
Guest Editors: Margarita Terziyska, Miroslava IvanovaDeadline: 31 March 2026



