High-Altitude Fall Accidents in Construction: A Text Mining Analysis of Causal Factors and COVID-19 Impact
Abstract
1. Introduction
2. Literature Review
3. Materials and Methods
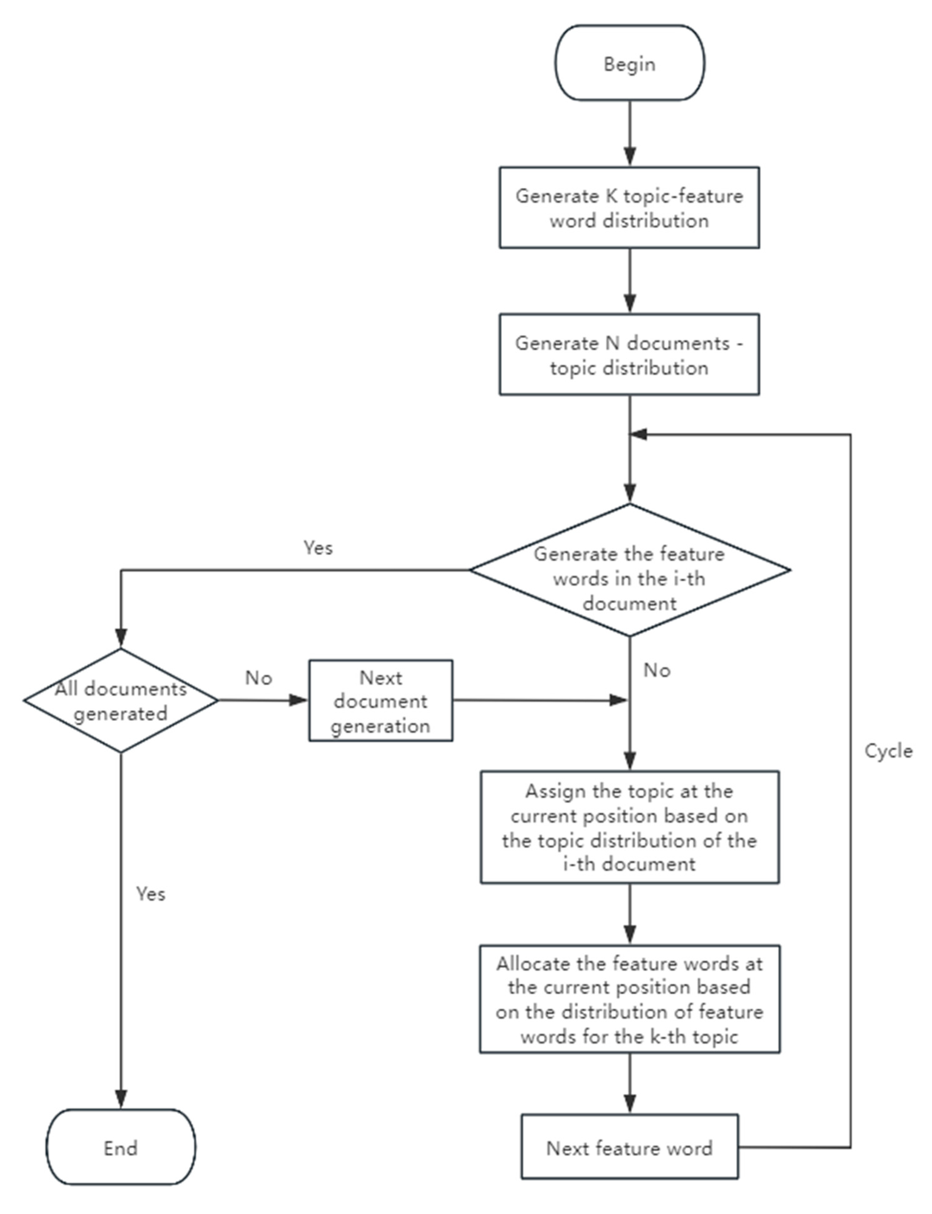
3.1. Text Mining Method
- ①
- Generate the topic distribution , of document by sampling from the Dirichlet distribution .
- ②
- For each term in document m, where . First, sample the topic , of the term from the multinomial distribution . Then, sample the term from the term distribution , where . Given parameters and , the joint probability distribution of the model is:
3.1.1. Data Acquisition and Preprocessing
3.1.2. Determine the Number of Topics
3.1.3. Identify the Influencing Factors
3.2. Visualization of Cause Topic Association Rules
3.3. Visualization of Spatio-Temporal Correlation of Accident Causes
4. Data Analysis
4.1. Results of Text Mining
4.2. Results and Analyses
4.2.1. Cause Topic Correlation Results
4.2.2. Cause Spatio-Temporal Correlation Results
5. Discussion
6. Conclusions
Author Contributions
Funding
Data Availability Statement
Conflicts of Interest
References
- Xiang, P.; Yang, Y.; Yan, K.; Jin, L. Identification of key safety risk factors and coupling paths in mega construction projects. J. Manag. Eng. 2024, 40, 04024023. [Google Scholar] [CrossRef]
- Zhang, J.; Xiang, P.; Zhang, R.; Chen, D.; Ren, Y. Mediating effect of risk propensity between personality traits and unsafe behavioral intention of construction workers. J. Constr. Eng. Manag. 2020, 146, 04020023. [Google Scholar] [CrossRef]
- Zhang, W.; Zhu, S.; Zhang, X.; Zhao, T. Identification of critical causes of construction accidents in China using a model based on system thinking and case analysis. Saf. Sci. 2020, 121, 606–618. [Google Scholar] [CrossRef]
- Wu, L.; Mohamed, E.; Jafari, P.; AbouRizk, S. Machine Learning–Based Bayesian Framework for Interval Estimate of Unsafe-Event Prediction in Construction. J. Constr. Eng. Manag. 2023, 149, 04023118. [Google Scholar] [CrossRef]
- Oliveira, S.S.; de Albuquerque Soares, W.; Vasconcelos, B.M. Fatal fall-from-height accidents: Statistical treatment using the Human Factors Analysis and Classification System–HFACS. J. Saf. Res. 2023, 86, 118–126. [Google Scholar] [CrossRef]
- Lyu, Q.; Fu, G.; Wang, Y.; Li, J.; Han, M.; Peng, F.; Yang, C. How accident causation theory can facilitate smart safety management: An application of the 24Model. Process Saf. Environ. Prot. 2022, 162, 878–890. [Google Scholar] [CrossRef]
- Shi, X.; Liu, Y.; Ma, K.; Gu, Z.; Qiao, Y.; Ni, G.; Ojum, C.; Opoku, A.; Liu, Y. Evaluation of risk factors affecting the safety of coal mine construction projects using an integrated DEMATEL-ISM approach. Eng. Constr. Archit. Manag. 2024, 32, 3432–3452. [Google Scholar] [CrossRef]
- Yan, K.; Wang, Y.; Jia, L.; Wang, W.; Liu, S.; Geng, Y. A content-aware corpus-based model for analysis of marine accidents. Accid. Anal. Prev. 2023, 184, 106991. [Google Scholar] [CrossRef]
- Mohandes, S.R.; Sadeghi, H.; Fazeli, A.; Mahdiyar, A.; Hosseini, M.R.; Arashpour, M.; Zayed, T. Causal analysis of accidents on construction sites: A hybrid fuzzy Delphi and DEMATEL approach. Saf. Sci. 2022, 151, 105730. [Google Scholar] [CrossRef]
- Zhu, Y.; Liao, H.; Huang, D. Using text mining and multilevel association rules to process and analyze incident reports in China. Accid. Anal. Prev. 2023, 191, 107224. [Google Scholar] [CrossRef]
- Shen, J.; Liu, S.; Zhang, J. Using text mining and bayesian network to identify key risk factors for safety accidents in metro construction. J. Constr. Eng. Manag. 2024, 150, 04024052. [Google Scholar] [CrossRef]
- Nnaji, C.; Jin, Z.; Karakhan, A. Safety and health management response to COVID-19 in the construction industry: A perspective of fieldworkers. Process Saf. Environ. Prot. 2022, 159, 477–488. [Google Scholar] [CrossRef]
- Al-Mhdawi, M.K.S.; Brito, M.P.; Nabi, M.A.; El-Adaway, I.H.; Onggo, B.S. Capturing the impact of COVID-19 on construction projects in developing countries: A case study of Iraq. J. Manag. Eng. 2022, 38, 05021015. [Google Scholar] [CrossRef]
- Khan, M.; Nnaji, C.; Khan, M.S.; Ibrahim, A.; Lee, D.; Park, C. Risk factors and emerging technologies for preventing falls from heights at construction sites. Autom. Constr. 2023, 153, 104955. [Google Scholar] [CrossRef]
- Zermane, A.; Tohir, M.Z.M.; Baharudin, M.R.; Yusoff, H.M. Risk assessment of fatal accidents due to work at heights activities using fault tree analysis: Case study in Malaysia. Saf. Sci. 2022, 151, 105724. [Google Scholar] [CrossRef]
- Piao, Y.; Xu, W.; Wang, T.K.; Chen, J.-H. Dynamic fall risk assessment framework for construction workers based on dynamic Bayesian network and computer vision. J. Constr. Eng. Manag. 2021, 147, 04021171. [Google Scholar] [CrossRef]
- Zermane, A.; Tohir, M.Z.M.; Zermane, H.; Baharudin, M.R.; Yusoff, H.M. Predicting fatal fall from heights accidents using random forest classification machine learning model. Saf. Sci. 2023, 159, 106023. [Google Scholar] [CrossRef]
- Qi, H.; Zhou, Z.; Irizarry, J.; Lin, D.; Zhang, H.; Li, N.; Cui, J. Automatic identification of causal factors from fall-related accident investigation reports using machine learning and ensemble learning approaches. J. Manag. Eng. 2024, 40, 04023050. [Google Scholar] [CrossRef]
- Niu, H.; Yang, X.; Zhang, J.; Guo, S. Risk coupling analysis of causal factors in construction fall-from-height accidents. Eng. Constr. Archit. Manag. 2024. [Google Scholar] [CrossRef]
- long Peng, J.; Liu, X.; Peng, C.; Shao, Y. Comprehensive factor analysis and risk quantification study of fall from height accidents. Heliyon 2023, 9, e22167. [Google Scholar] [CrossRef]
- Halabi, Y.; Xu, H.; Long, D.; Chen, Y.; Yu, Z.; Alhaek, F.; Alhaddad, W. Causal factors and risk assessment of fall accidents in the US construction industry: A comprehensive data analysis (2000–2020). Saf. Sci. 2022, 146, 105537. [Google Scholar] [CrossRef]
- Duan, P.; Goh, Y.M.; Zhou, J. Personalized stability monitoring based on body postures of construction workers working at heights. Saf. Sci. 2023, 162, 106104. [Google Scholar] [CrossRef]
- Tehrani, B.M.; Wang, J.; Truax, D. Assessment of mental fatigue using electroencephalography (EEG) and virtual reality (VR) for construction fall hazard prevention. Eng. Constr. Archit. Manag. 2022, 29, 3593–3616. [Google Scholar] [CrossRef]
- Wong, T.K.M.; Man, S.S.; Chan, A.H.S. Exploring the acceptance of PPE by construction workers: An extension of the technology acceptance model with safety management practices and safety consciousness. Saf. Sci. 2021, 139, 105239. [Google Scholar] [CrossRef]
- Robson, L.S.; Lee, H.; Amick, B.C., III; Landsman, V.; Smith, P.M.; Mustard, C.A. Preventing fall-from-height injuries in construction: Effectiveness of a regulatory training standard. J. Saf. Res. 2020, 74, 271–278. [Google Scholar] [CrossRef]
- Zhao, Z.; Zhou, X.; Lin, Z.; Bao, H.X.H.; Meng, T.; Fang, D. A Resident-Centric Framework for Postdisaster Infrastructure Recovery: Characterizing Hierarchical Needs and Fulfillment Cycles to Assess Urban Resilience. J. Manag. Eng. 2025, 41, 04025003. [Google Scholar] [CrossRef]
- Blei, D.M.; Ng, A.Y.; Jordan, M.I. Latent dirichlet allocation. J. Mach. Learn. Res. 2003, 3, 993–1022. [Google Scholar] [CrossRef]
- Yang, P.; Zhang, L.; Tao, G. Accident analysis based on systems thinking approach: Case study of “6 13” tank truck explosion in Wenling, China. Process Saf. Prog. 2022, 41, 538–546. [Google Scholar] [CrossRef]
- Cui, C.; Wei, M.; Che, L.; Wu, S.; Wang, E. Hotel recommendation algorithms based on online reviews and probabilistic linguistic term sets. Expert. Syst. Appl. 2022, 210, 118503. [Google Scholar] [CrossRef]
- Han, Y.; Shen, J.; Zhu, X.; An, B.; Bao, X. Interaction mechanisms of interface management risks in complex systems of high-speed rail construction projects: An association rule mining-based modeling framework. Eng. Constr. Archit. Manag. 2024, 31, 2101–2127. [Google Scholar] [CrossRef]
- Kang, J.; Meng, X.; Li, N.; Su, T.; Zhang, X.; Dai, H. Crossing river oil pipeline spill emergency response plan automatic association study based on Apriori-Topsis. Process Saf. Prog. 2024, 43, 712–723. [Google Scholar] [CrossRef]
- Lan, H.; Ma, X.; Qiao, W.; Deng, W. Determining the critical risk factors for predicting the severity of ship collision accidents using a data-driven approach. Reliab. Eng. Syst. Saf. 2023, 230, 108934. [Google Scholar] [CrossRef]
- Fu, L.; Wang, X.; Zhao, H.; Li, M. Interactions among safety risks in metro deep foundation pit projects: An association rule mining-based modeling framework. Reliab. Eng. Syst. Saf. 2022, 221, 108381. [Google Scholar] [CrossRef]
- Chakhrit, A.; Guedri, A.; Guetarni, I.H.M.; Bougofa, M.; Bouafia, A.; Chennoufi, M.; Djelamda, I. Root causes analysis for improved containment integrity in LPG storage: A case study. Process Saf. Prog. 2025, 44, 104–113. [Google Scholar] [CrossRef]
- Cao, D.; Cheng, L. Interaction effect of building construction accident attributes based on complex network. Process Saf. Prog. 2024, 43, S293–S303. [Google Scholar] [CrossRef]
- Li, S.; You, M.; Li, D.; Liu, J. Identifying coal mine safety production risk factors by employing text mining and Bayesian network techniques. Process Saf. Environ. Prot. 2022, 162, 1067–1081. [Google Scholar] [CrossRef]









| Author | Research Methods | Key Findings/Contributions |
|---|---|---|
| Oliveira et al. [5] | HFACS model | Poor organizational management is the main cause; Roofers aged 31 to 44 have a high incidence of accidents |
| Khan et al. [14] | Systematic review of literature | Missing guardrails and lack of personal protective equipment are the main risk factors |
| Zermane et al. [15] | Statistical analysis, Fault tree analysis | Failure to wear Personal Protective Equipment is the main reason |
| Piao et al. [16] | Computer vision, DBN | It can automatically detect risk factors and dynamically assess workers’ fall risk |
| Zermane et al. [17] | Machine learning model, Dataset testing | Management factors and individual characteristics factors recorded the highest accuracy |
| Qi et al. [18] | Machine learning model, Ensemble learning model | Ensemble learning models provide more stable predictions and can identify causal factors efficiently |
| Niu et al. [19] | Risk coupling analysis model, K-means clustering analysis | The higher the risk coupling value and the higher the risk of accidents |
| Peng et al. [20] | Grey-DEMATEL, ISM | Low-security awareness is the most significant factor contributing to falls from heights |
| Halabi et al. [21] | Correlation analysis, Logistic regression analysis | The usage of fall protection has no considerable improvement; The prediction model could correctly diagnose the injury degree outcome by 77.7% |
| Duan et al. [22] | Personalized stability monitoring framework | The study provides a practical reference for active safety monitoring for workers with high fall-from-height risk |
| Tehrani et al. [23] | Experimental study, Quantitative analysis | Working at height increases mental fatigue; Working-at-height group had higher mental fatigue levels |
| Wong et al. [24] | Structural equation modelling, Mediation analysis | The safety management practices were influential in attitude towards using PPE; PU and PEOU were crucial determinants |
| Robson et al. [25] | Longitudinal survey, Quasi-experiment | The incidence rate of lost-time claim injuries attributed to falls targeted by the training declined |
| Origin | New |
|---|---|
| Safety hazard | Potential accident dangers |
| Hidden danger | Potential accident dangers |
| Safety accident hidden danger | Potential accident dangers |
| Protective measures | Safety protection measures |
| Protective equipment | Labor protective equipment |
| Education | Safety education |
| Protection | Safety protection |
| Serial Number | Topic Words Included in the Topic | Topic Summary |
|---|---|---|
| 0 | Wear, labor protective equipment, safety helmet, possess, safety belt, use, measures, provide, education and training | Incorrect use of labor protective equipment |
| 1 | Platform, set up, operation, rise and fall, regulations, specification, safety protection, safety technology, construction, erection | Operating platform is not standard |
| 2 | Dismantle, tower crane, demolish, operation, unlicensed, lifting machinery, begin to work, audit, illegal operation, hoisting | Illegal disassembly of equipment |
| 3 | Regulations, violation, possess, work qualification, safety production, safety management, contract out, management, qualification, rule | Violation of safety management regulations |
| 4 | Risk, safety management, identify, safety awareness, implementation, deficiency, weak, safety education, safety training, possess | Safety management is not implemented |
| 5 | Edge, balustrade, eliminate, demolish, set up, potential accident dangers, protection facilities, balcony, adopt, find out in time | Failure to set up edge protection facilities |
| 6 | Hanging baskets, exterior wall, use, safety rope, wire rope, hang, fracture, inspection, lifting tool, fix | Failure to use specification lifting tool |
| 7 | Hole, advance reservation, potential accident dangers, measures, cover plate, adopt, eliminate, find out in time, template, technology | Failure to eliminate potential accident dangers in time |
| 8 | Lifter, use, install, hoisting, demolish, maintenance, hoisting cage, detection, operation, force | Lifter maintenance is not in place |
| 9 | Regulations, violation, specification, safety technology, construction, hoisting, requirements, use, by rule, safety production law | Violation of safety technical regulations |
| 10 | Hoister, operation, climb, springboard, protective door, window, fix, without authorization, safety awareness, directive rule | Illegal operation of hoister |
| 11 | Failure to, find out in time, arrest, safety awareness, training, on-site safety management, weak, safety management, eliminate, safety education | Weak safety awareness |
| 12 | Glass, awning, install, plank, holes, ceiling, wear, safety belt, set up, sign | Failure to wear safety belt |
| 13 | Get out of line, weak, safety awareness, neglect, adventure work, perform, adventure, safety protection measures, safety rope, management | Adventure work |
| 14 | Elevator shaft, safety protection, set up, demolish, requirements, safety warning signs, protection facilities, lack, guard rail, risk factors | Failure to set up safety warning signs |
| 15 | Install, special operations, training, operation certificate, safety education, disclosure, light well, begin to work, work qualification, management | No special operation qualification |
| 16 | Steel structure, roofing, demolish, roof, color steel plate, safety protection measures, disclosure, organization, safety belt, color steel tile | Safety protection measures are not in place |
| 17 | Supervise and urge, wear, use, inspection, eliminate, work safety, safety belt, safety operation rules, safety production rules and regulations, labor protective equipment | Inadequate safety inspection |
| 18 | Elevator, install, illegal operation, perform, eliminate, find out in time, duty, management, adopt, use | Illegal operation |
| 19 | Safety belt, training, disclosure, wear, safety education, safety technology, safety helmet, correct, use, implementation | Failure to disclose safety technology |
| 20 | Work qualification, illegal, get out of line, contract out, contract for, organization, by rule, unload, supervise, simple | Contracting out without qualification |
| 21 | Supervision, rectify and reform, perform, implementation, supervise and urge, subcontract, discovery, management, responsibility, requirements | Rectification is not implemented |
| 22 | Safety production, implementation, responsibility, subject, check, system, training, governance, safety production responsibility system, education | Subject of responsibility for safety production has not been implemented |
| 23 | Scaffold, steel tube, hand board, erection, safety net, use, standard, safety belt, fastener, set up | Scaffolding erection is not qualified |
Disclaimer/Publisher’s Note: The statements, opinions and data contained in all publications are solely those of the individual author(s) and contributor(s) and not of MDPI and/or the editor(s). MDPI and/or the editor(s) disclaim responsibility for any injury to people or property resulting from any ideas, methods, instructions or products referred to in the content. |
© 2025 by the authors. Licensee MDPI, Basel, Switzerland. This article is an open access article distributed under the terms and conditions of the Creative Commons Attribution (CC BY) license (https://creativecommons.org/licenses/by/4.0/).
Share and Cite
Li, Z.; Zhang, Y. High-Altitude Fall Accidents in Construction: A Text Mining Analysis of Causal Factors and COVID-19 Impact. Modelling 2025, 6, 124. https://doi.org/10.3390/modelling6040124
Li Z, Zhang Y. High-Altitude Fall Accidents in Construction: A Text Mining Analysis of Causal Factors and COVID-19 Impact. Modelling. 2025; 6(4):124. https://doi.org/10.3390/modelling6040124
Chicago/Turabian StyleLi, Zhen, and Yujiao Zhang. 2025. "High-Altitude Fall Accidents in Construction: A Text Mining Analysis of Causal Factors and COVID-19 Impact" Modelling 6, no. 4: 124. https://doi.org/10.3390/modelling6040124
APA StyleLi, Z., & Zhang, Y. (2025). High-Altitude Fall Accidents in Construction: A Text Mining Analysis of Causal Factors and COVID-19 Impact. Modelling, 6(4), 124. https://doi.org/10.3390/modelling6040124
