Abstract
To clarify the current status of physical assessment education in Japan, this study analyzed publicly available syllabi from nursing universities. Syllabi from 299 member universities of the Japan Association of Nursing Universities were analyzed, and data on course classification methods, learning content, and practice methods were tabulated. The Body System Approach was the most common classification (used by 244 universities). Implementation rates were high for core systems like the respiratory system (98.0%) and cardiovascular system (95.2%), but lower for others, such as the otolaryngology system (41.5%). The use of simulation was noted in 21.4% of courses, and in 71.0% of syllabi, the role of the patient in practice exercises was not described. A discrepancy exists between the implemented content and the Model Core Curriculum for Nursing Education, which includes a wider range of systems. Furthermore, few syllabi described specific teaching methods, indicating that future curriculum revisions will require re-evaluation to ensure educational quality.
1. Introduction
Physical assessment is defined as “a physical evaluation skill that includes inspection, palpation, auscultation, percussion, and olfaction, and is considered to be part of the ongoing assessment necessary to collect information to determine the patient’s condition” [1]. Physical assessment constitutes a pivotal component of the inaugural stage of the nursing process, and underpins the ensuing phases of diagnosis, planning, implementation, and evaluation [2]. Consequently, the implementation of physical assessment can be regarded as a fundamental element of Nursing Education and practice, essential for ensuring safe and effective patient care [3]. It is a core competency of nurses, and its development must be a mandatory requirement for nursing schools from the time of nursing student education [4].
The importance of physical assessment is also emphasized in Japanese Nursing Education. The “Regulations for Designated Schools for Public Health Nurses, Midwives, and Nurses,” which traditionally stipulated the curriculum, also recommended strengthening physical assessment [5]. However, these regulations did not specify which body systems or skills should be taught, leaving the content to the discretion of each university. Against this backdrop, the “Model Core Curriculum for Nursing Education” (hereafter, “MCC”) was established as a new guideline to standardize the competencies required of nurses and guarantee the quality of education [6].
MCC is positioned as a “reference standard” for each university to autonomously and independently construct its curriculum based on its unique philosophy and characteristics. Notably, the latest version, revised in 2024, champions a complete transition to “Competency-Based Education” [6]. According to a recent review, this educational approach offers several advantages, including the opportunity to enhance interprofessional education, increase the use of simulation, and improve the clinical judgment of new graduate nurses [7]. This signifies a qualitative shift from a traditional input-based approach to an outcome-based approach that emphasizes “what physical assessment competencies students should possess upon graduation” [6].
The impetus for this revision stemmed from challenges with the 2017 version of the MCC; a survey revealed that only 45% of universities used it “as a major reference,” and approximately 75% reported not understanding its relationship with other guidelines. MCC aims to resolve these issues and explicitly includes the systematic acquisition of physical assessment across a broader range of body systems—not just major ones like the respiratory and cardiovascular systems—as a key competency [6].
While national guidelines are becoming more specific, challenges persist in the current educational landscape. According to previous studies, although the physical examinations to be taught have been proposed [8,9,10,11,12], it has been highlighted that there is a paucity of consistency in the content of education at actual undergraduate Nursing Education institutions [13]. Furthermore, it is known that acquiring physical assessment skills can be challenging, and internationally, the effectiveness of simulation-based education has been widely reported as an educational method to address this challenge [14]. Nevertheless, a paucity of knowledge and confidence has been cited as a barrier for nurses carrying out physical assessments in clinical settings, and it has been reported that these issues do not resolve even with increased years of experience as a nurse [4]. Therefore, it is important to clarify what content is being taught and by what methods in undergraduate education. However, studies that have sought to organize the syllabi of physical assessment courses at Japanese nursing universities have been limited, surveying only 92 of the 300 courses [15]. The absence of a database in Japan that allows for the viewing of each university’s syllabi necessitates the comprehensive collection of these syllabi to clarify their learning content.
Based on this background, this study established the following research question: “To what extent do the ‘content’ and ‘methods’ of physical assessment education in Japanese nursing universities align with the standards set by the 2024 version of MCC and with internationally recommended educational trends?” To answer this question, this study aims to investigate the current physical assessment syllabi that can be viewed on the web, to clarify the current situation and issues in physical assessment education at Japanese nursing universities, and to contribute to the design of future physical assessment courses.
2. Materials and Methods
2.1. Study Design
This study adopted a cross-sectional survey as its research design, and to clarify the reporting framework, reference was made to the STROBE (Strengthening the Reporting of Observational Studies in Epidemiology) cross-sectional study reporting guidelines for observational studies [16]. The syllabi of physical assessment courses at Japanese nursing universities were investigated and analyzed with regard to their educational content.
2.2. Setting
In Japan, the active publication of information by universities is mandated by Article 172-2 of the Enforcement Regulations for the School Education Act. As educational information is published on the websites of each university, this survey targeted the syllabi published on the websites of Japanese nursing universities. The survey period was from 1 July 2024 to 31 August.
2.3. Selection of the Syllabus
The inclusion criteria were set at 299 member schools of the Japan Association of Nursing Programs in Universities (JANPU) as of the start of the syllabus survey. JANPU is a consortium of numerous nursing universities in Japan, with a mission to advance and develop Nursing Education and elevate the standard of academic research. Consequently, in this study, the member schools of this council were delineated as nursing universities in Japan. Exclusion criteria were applied to nursing universities not affiliated, nursing schools offering two- or three-year courses, high schools with special courses or integrated five-year programs, and junior colleges. This study focused exclusively on universities that met the inclusion criteria. If a university offered multiple physical assessment courses, the course containing the most fundamental physical assessment content was selected for analysis. The specific selection process involved two stages. In the first stage, we screened the websites of the 299 member universities to identify publicly available syllabi. Syllabi that could not be located online were excluded. In the second stage, the identified syllabi were assessed for eligibility. To be included in the final analysis, a syllabus had to be clearly identifiable as a physical assessment or physical examination course and contain sufficient detail, such as weekly plans, to allow for meaningful analysis. Syllabi that did not meet these criteria were also excluded.
2.4. Measures
The survey items included the university’s name, reason for exclusion, syllabus for the physical assessment course, time of year the course is offered, and method of classifying physical assessment (Body System Approach, Head-to-Toe Assessment, Functional Assessment, and Symptom-Driven Cluster Approach). Data collection focused on whether the course plans included physical assessment for the following systems and contexts. The body systems surveyed were: respiratory system, cardiovascular system, digestive system, musculoskeletal system, nervous system, otorhinolaryngology system, ophthalmology system, dermatology system, reproductive system, urinary system, hematologic, lymphatic, and immune system, and endocrine system. In addition, we surveyed content related to life-cycle contexts, namely ‘Pediatric’ and ‘Pregnancy and childbirth’. Other items surveyed included the methods for practical exercises, such as the use of peer physical examination (where students practice on each other), simulated patients, or simulations.
2.5. Data Analysis
The collected data were tabulated using Microsoft Excel for Microsoft 365. The classification method for physical assessment, including the items for physical assessment included in the course plans, the learning materials, and the educational resources, was tabulated. In addition, the classification method for physical assessment was used as a subgroup, and the implementation rate in the lesson plans was calculated.
To ensure the reliability and objectivity of the content analysis, the syllabus analysis was conducted independently by two researchers. For any items where interpretations differed, a third researcher joined the discussion to reach a final consensus.
2.6. Ethical Considerations
There are no items to be noted as the published syllabi were used.
3. Results
3.1. Selection of Physical Assessment Syllabi
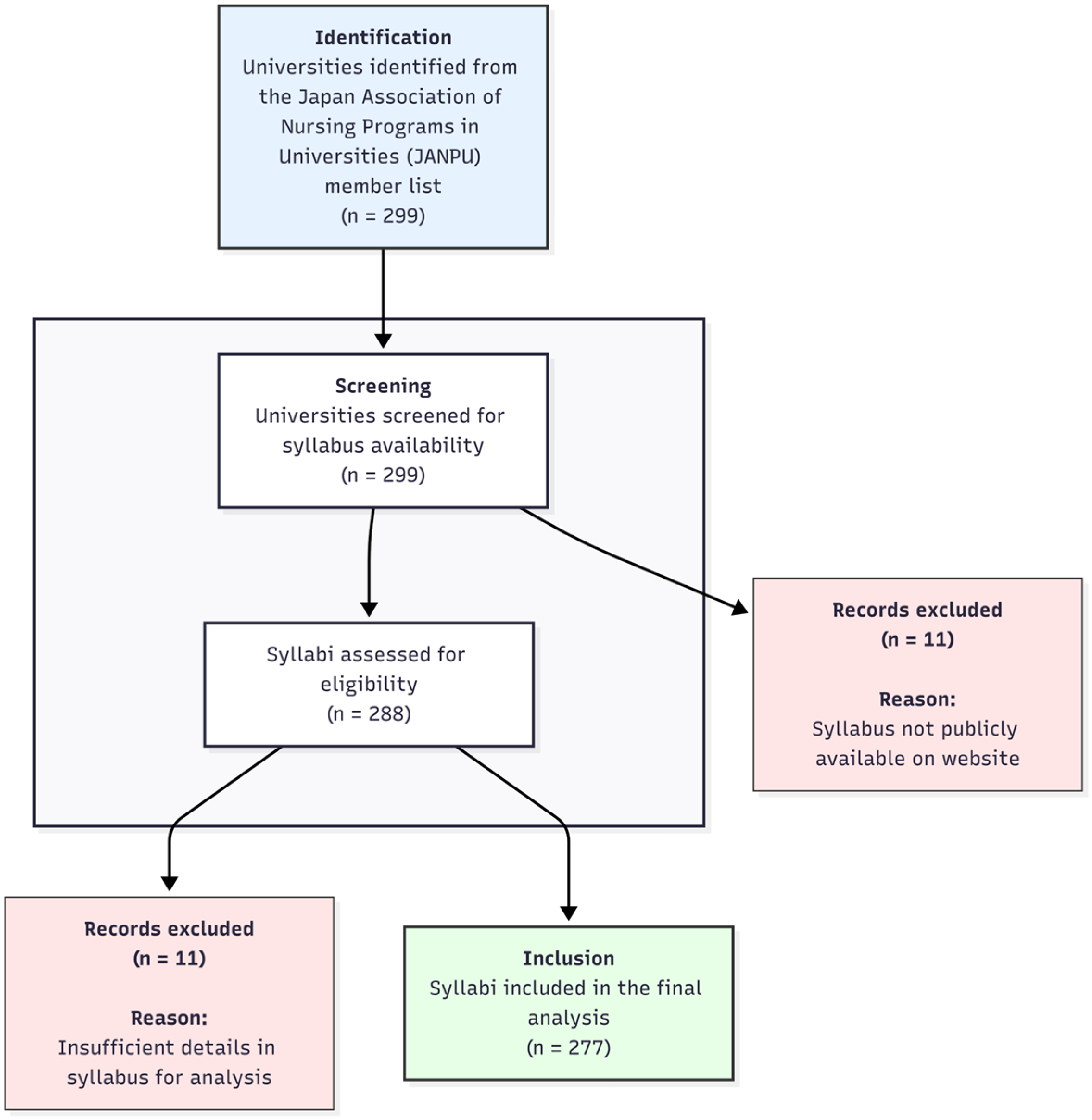
Figure 1 illustrates the flow of syllabus selection for this study. A total of 299 universities were initially identified from the JANPU member list. Through the screening process, 11 universities were excluded because their syllabi were not publicly available on their websites, leaving 288 syllabi for eligibility assessment. Of these, a further 11 syllabi were excluded due to insufficient detail regarding course content. This resulted in a final sample of 277 syllabi being included in the analysis.
Figure 1.
Flowchart of the syllabi selection process.
The figure illustrates the two-stage process of screening and eligibility assessment, starting from the initial 299 universities identified and ending with the final 277 syllabi included in the analysis.
3.2. Classification Method
The following methods were employed in order to classify physical assessments (Table 1): the Body System Approach [17] was used in 248 courses, multiple classifications were used in 21 courses, the Head-to-Toe Assessment [18] was used in three courses, the Functional Assessment [19] was used in two courses, the Symptom-Driven Cluster Approach [20] was used in one course, and there was one course with no applicable approach.
Table 1.
Classification of physical assessment exercise methods, N = 277.
3.3. Body System Approach Implementation Rate
The implementation rates for each body system among the 248 universities adopting the Body System Approach are detailed in Table 2 and visually presented in Figure 2. The specific implementation rates were as follows: respiratory system: 243 (98.0%), cardiovascular system: 236 (95.2%), digestive system: 232 (93.5%), musculoskeletal system: 211 (85.1%), nervous system: 210 (84.7%), otorhinolaryngology system: 103 (41.5%), ophthalmology system: 99 (39.9%), dermatology system: 59 (23.8%), reproductive system: 49 (19.8%), urinary system: 41 (16.5%), hematologic, lymphatic, and immune system: 36 (14.5%), endocrine system: 32 (12.9%), pediatric: 13 (5.2%), and pregnancy and childbirth: 2 (0.8%).
Table 2.
Number and percentage of syllabi including each body system, N = 248.
Figure 2.
Implementation rates of each body system in physical assessment curricula. The bar chart visualizes the percentage of universities that included each body system in their curriculum (N = 248).
3.4. Methods of Practicing
Fifty-three courses (21.4%) incorporated simulations or simulators, while 195 courses (78.6%) did not. With regard to the utilization of role-playing in practical training, 58 courses (23.4%) employed solely students, 8 courses (3.2%) utilized both students and simulated patients, 6 courses (2.4%) employed only simulated patients, and 176 courses (71%) did not employ either students or simulated patients.
4. Discussion
4.1. Discussion of Key Findings
This study constitutes a survey of physical assessment syllabi with the aim of clarifying the current situation and issues of physical assessment subjects being offered at Japanese nursing universities. The results of the survey showed that 244 out of 288 universities were designing their courses based on the Body System Approach. The Body System Approach involves the observation and classification of each specific body system, including the cardiovascular, respiratory, digestive, musculoskeletal, nervous, dermatology, and urinary systems. This approach enables a comprehensive assessment of the system, facilitating the identification of specific signs, symptoms, and abnormalities. In contradistinction to the Head-to-Toe Assessment, a standardized physical examination technique for systematically evaluating the whole body [18], this classification is believed to have been utilized in undergraduate Nursing Education for novices, as it fosters an understanding of the relationship between each organ. Our analysis revealed three key findings. First, the majority of courses are designed using the Body System Approach. Second, there is a significant discrepancy between the content currently taught and the competencies required by the new Core Curriculum; while five core body systems are widely covered, other systems, such as otorhinolaryngology and ophthalmology, are taught in fewer than half of the universities. Third, the adoption of practical teaching methods, including the use of simulators and simulated patients, remains limited. In this section, we will discuss the implications of these key findings.
It is noteworthy that over 80% of syllabi explicitly outlined the instructional plan for the five core systems: cardiovascular, respiratory, digestive, musculoskeletal, and nervous systems. This outcome closely mirrors the findings of a preceding study [15], albeit with a divergent sequence of some systems. The physical assessment of patients by nurses is a prerequisite for the formulation of a nursing plan [21], and this process involves the systematic collection and analysis of data and the derivation of the relationship between symptoms and physiology [22]. This emphasis is likely because these systems are closely related to the ABCDE (Airway, Breathing, Circulation, Disability, Exposure) approach, which is critical for the early detection and management of life-threatening conditions [23]. The prioritization of these areas reflects the expanding role of nurses in team-based medical care, where rapid and accurate assessment in critical situations is paramount. This finding suggests that current undergraduate education is strongly oriented towards equipping students with the essential skills for acute and critical care settings.
Conversely, the findings indicate a probable paucity of training in other important domains, such as otorhinolaryngology, ophthalmology, and dermatology systems, where implementation rates were below 42%. This discrepancy between the frequently taught core systems and other underrepresented areas highlights a significant challenge when viewed in the context of the new Model Core Curriculum scheduled for implementation in 2026 [6]. The new Core Curriculum, based on the principle of Competency-Based Education, requires a more comprehensive and holistic range of assessment skills to ensure graduates can care for patients as a whole person. The current educational focus, which appears biased towards immediately life-threatening conditions, may not be sufficient to meet these new, broader standards. This disparity may stem from various factors, including a lack of faculty with expertise in these specific areas or curriculum time constraints.
This gap poses a significant challenge for nursing universities preparing for the new curriculum. To align with the new standards, it is incumbent upon each institution to not only re-evaluate their course designs but also potentially develop new educational content for these underrepresented areas. Furthermore, securing faculty who can teach these subjects and creating new opportunities for practice will be essential. This suggests that a systematic, university-wide approach to curriculum reform will be necessary to ensure that all nursing students acquire the full range of competencies mandated by the new era of Nursing Education.
Beyond curriculum content, our analysis also highlighted a significant finding concerning the limited use of practical and evidence-based educational methods. The utilization of simulators in physical assessment practice remains limited, with only 53 courses (21.4%) employing them. This low adoption rate is particularly concerning given the growing body of evidence supporting the effectiveness of simulation-based education. Internationally, clinical simulation has been shown to improve nursing students’ knowledge and confidence [14]. This is supported by research in Japan as well; a study demonstrated that a blended learning program combining e-learning and simulation was effective for improving the physical assessment skills of Japanese nursing students [24]. Such interactive environments are crucial as they allow students to practice repeatedly in a safe environment, which is invaluable for acquiring complex skills before encountering real patients.
While the specific reasons were not surveyed, the cost associated with introducing simulation equipment may be a factor. In addition, research on Japanese medical schools suggests other significant barriers may exist, such as “equipment management responsibility” and “doubts regarding the outcome of self-learning without faculty” [25]. These concerns about resource management and the pedagogical effectiveness of unsupervised practice may also contribute to the low utilization rate observed in our study. This is a critical issue, as a lack of confidence and competence in physical assessment, potentially stemming from insufficient practical training, can act as a major barrier for nurses in clinical settings and may impact patient safety.
This lack of emphasis on practical training is further underscored by our other findings. Our results showed that only 23.4% of courses utilized peer physical examination, and the use of simulated patients was even more limited at 5.6%. Interestingly, one study also highlighted that e-learning alone was insufficient for mastering skills like auscultation and palpation, emphasizing that it must be combined with hands-on simulation training to be effective [25]. This suggests that simply introducing simulators may not be a panacea; rather, the effectiveness of simulation is maximized when it is part of a broader, well-structured educational design that integrates different teaching methods to achieve specific learning outcomes. Therefore, our findings strongly suggest that to improve physical assessment education in Japan, it is essential to introduce more practical and interactive strategies. These strategies must be deliberately designed to ensure students can successfully translate knowledge into the demonstrable competencies required for safe clinical practice.
4.2. Implications for Nursing Education and Policy
Based on the findings of this study, we propose several implications and recommendations for improving physical assessment education in Japan.
First, it is crucial for individual nursing universities to conduct a thorough gap analysis between their current physical assessment curriculum and the new Model Core Curriculum. This study provides a national benchmark, but each institution must identify its own specific areas of deficiency, particularly in underrepresented domains like ophthalmology and otorhinolaryngology. Based on this analysis, universities should develop concrete action plans to revise their course content and integrate evidence-based educational methods, such as simulation-based training, to ensure their graduates meet the new competency standards. Furthermore, faculty members at universities with established expertise in these underrepresented domains have an important role to play in addressing the identified disparities. By actively disseminating their unique educational practices and teaching materials—for example, through academic societies, workshops, or inter-university collaborations—they can contribute to the broader adoption of these crucial topics. This peer-to-peer sharing of pedagogical knowledge is a practical approach to elevating the overall quality of education and ensuring that all nursing students can acquire the necessary skills, regardless of the institution they attend.
Finally, from a policy perspective, our findings suggest a need for systemic support to overcome barriers to adopting effective educational technologies. Given that the high cost of simulation equipment is a likely barrier for many institutions, as suggested by prior research [25], policymakers should consider establishing grant programs or subsidies to support the integration of simulation technology into Nursing Education.
4.3. Limitations and Future Research Plan
This study has its limitations. Firstly, although the authors attempted to investigate the syllabi of all Japanese nursing universities, they were unable to investigate the syllabi of some universities because they were not made public to people outside the university. Furthermore, it should be noted that other institutions in Japan that train nurses, such as vocational schools and junior colleges, may not be representative of the physical assessment education for Japanese nursing students. Secondly, a key limitation of this study is that while it clarifies which body systems are taught, it does not analyze how comprehensively they are addressed. As this study was based solely on publicly available syllabi, the analysis may not encompass all actual educational practices. Many syllabi lacked detailed descriptions of specific learning objectives, evaluation methods, or competency targets, which made it difficult to assess the depth and quality of the education.
In addition, as existing studies have pointed out, only a small number of the physical assessment skills taught in nursing programs are used in clinical practice [9,26,27]. As a result, it has been posited that a more efficacious approach would be to focus on a select number of skills, complemented by opportunities for practicing interpreting physical examinations and formulating suitable clinical judgements, as opposed to an extensive array of skills [8,9,28]. The necessity to meticulously deliberate upon the incorporation of distinct techniques when imparting each system-specific physical assessment has been emphasized.
Based on these limitations and the broader context, several directions for future research are essential. To begin, as this study was unable to capture the depth of education, future research should conduct a survey targeting faculty who teach physical assessment to explore these aspects, including educational methods, in greater detail. Furthermore, it is imperative to conduct a follow-up survey after the full implementation of the new Model Core Curriculum in 2026 to evaluate its impact on standardizing education.
5. Conclusions
In Japan, a significant proportion of physical assessment courses at nursing universities are designed based on the Body System Approach. A survey of university curricula reveals that over 80% explicitly include the physical examination of the cardiovascular, respiratory, digestive, musculoskeletal, and nervous systems. The new Japanese Model Core Curriculum includes other systems-based physical assessments, such as the Otorhinolaryngology system, as learning objectives. This represents a divergence from the current educational content being implemented. In addition, only a few universities included specific physical assessment techniques and teaching methods in their syllabi. Following the curriculum’s revision, it will be necessary to re-examine the actual state of physical assessment education to consider whether the quality of physical assessment education is being guaranteed. These findings provide critical baseline data highlighting the challenges ahead for curriculum reform.
Author Contributions
Conceptualization: Y.O., E.M. and A.N.; writing—original draft preparation: Y.O., E.M., S.S. and A.N.; writing—review and editing: E.M. and Y.K.; supervision: Y.K. and A.N.; project administration: Y.O.; funding acquisition: Y.O. and E.M. All authors have read and agreed to the published version of the manuscript.
Funding
This study was approved by the Research Grant for the Department of Nursing at Tokyo Healthcare University.
Institutional Review Board Statement
Ethical review and approval were waived for this study because it involved the analysis of publicly available materials (university syllabi) and did not involve human participants.
Informed Consent Statement
Not applicable.
Data Availability Statement
The data analyzed in this study were collected from publicly available university syllabi. The methods for identifying and selecting these sources are described in the Section 2 of this manuscript.
Conflicts of Interest
The authors declare no conflicts of interest.
Abbreviations
The following abbreviations are used in this manuscript:
| JANPU | The Japan Association of Nursing Programs in Universities |
| ABCDE approach | Airway, Breathing, Circulation, Disability, Exposure approach |
References
- Morrell, S.; Giannotti, N.; Pittman, G.; Mulcaster, A. Physical assessment skills taught in nursing curricula: A scoping review: A scoping review. JBI Evid. Synth. 2021, 19, 2929–2957. [Google Scholar] [CrossRef] [PubMed]
- Alfaro-LeFevre, R. Nursing process and clinical reasoning. Nurs. Educ. Perspect. 2012, 33, 7. [Google Scholar] [CrossRef]
- Zambas, S.I.; Smythe, E.A.; Koziol-Mclain, J. The consequences of using advanced physical assessment skills in medical and surgical nursing: A hermeneutic pragmatic study. Int. J. Qual. Stud. Health Well-Being 2016, 11, 32090. [Google Scholar] [CrossRef] [PubMed]
- Tan, M.W.; Lim, F.P.; Siew, A.L.; Levett-Jones, T.; Chua, W.L.; Liaw, S.Y. Why are physical assessment skills not practiced? A systematic review with implications for nursing education. Nurse Educ. Today 2021, 99, 104759. [Google Scholar] [CrossRef] [PubMed]
- Ministry of Health, Labour and Welfare. The Guidance Guidelines on the Operation of Nurse Training Schools Has Been Revised. Published on 4 October 2023. Available online: https://www.mhlw.go.jp/kango_kyouiku/news/4.html (accessed on 6 June 2025).
- Ministry of Education, Culture, Sports, Science and Technology. Regarding the Nursing Education Model Core Curriculum. Available online: https://www.mext.go.jp/a_menu/koutou/iryou/mext_00021.html (accessed on 6 June 2025).
- Lewis, L.S.; Rebeschi, L.M.; Hunt, E. Nursing education practice update 2022: Competency-based education in nursing. SAGE Open Nurs. 2022, 8, 1–6. [Google Scholar] [CrossRef] [PubMed]
- Secrest, J.A.; Norwood, B.R.; duMont, P.M. Physical assessment skills: A descriptive study of what is taught and what is practiced. J. Prof. Nurs. 2005, 21, 114–118. [Google Scholar] [CrossRef] [PubMed]
- Giddens, J.F.; Eddy, L. A survey of physical examination skills taught in undergraduate nursing programs: Are we teaching too much? J. Nurs. Educ. 2009, 48, 24–29. [Google Scholar] [CrossRef] [PubMed]
- Douglas, C.; Booker, C.; Fox, R.; Windsor, C.; Osborne, S.; Gardner, G. Nursing physical assessment for patient safety in general wards: Reaching consensus on core skills. J. Clin. Nurs. 2016, 25, 1890–1900. [Google Scholar] [CrossRef] [PubMed]
- Kohtz, C.; Brown, S.C.; Williams, R.; O’Connor, P.A. Physical assessment techniques in nursing education: A replicated study. J. Nurs. Educ. 2017, 56, 287–291. [Google Scholar] [CrossRef] [PubMed]
- Fusner, S.M.; Moots, H.; O’Brien, T.; Sinnott, L.T. Faculty perceptions of the importance of physical assessment skills taught in prelicensure nursing education. Nurse Educ. 2020, 45, 248–251. [Google Scholar] [CrossRef] [PubMed]
- Chen, S.-L.; Liu, C.-C. Development and evaluation of a physical examination and health assessment course. Nurse Educ. Today 2021, 107, 105116. [Google Scholar] [CrossRef] [PubMed]
- Andrade, I.R.C.; Queiroz, J.C.; Farias, M.S.; Maia, N.P.S.; Silva, L.F. Clinical simulation in the teaching of cardiovascular physical examination with nursing students: A systematic review. Rev. Bras. De Enferm. 2025, 78, e20230429. [Google Scholar] [CrossRef]
- Motoya, K.; Shiomi, N. The Actual Condition of Physical Assessment Education in the Bachelor’ s Program of Nursing as Seen in the Web Syllabus. Bull. Sch. Nurs. Saitama Med. Univ. 2023, 17, 21–28. [Google Scholar]
- von Elm, E.; Altman, D.G.; Egger, M.; Pocock, S.J.; Gøtzsche, P.C.; Vandenbroucke, J.P.; STROBE Initiative. The Strengthening the Reporting of Observational Studies in Epidemiology (STROBE) statement: Guidelines for reporting observational studies. J. Clin. Epidemiol. 2008, 61, 344–349. [Google Scholar] [CrossRef] [PubMed]
- Crisp, J.; Waters, D.; Douglas, C.; Rebeiro, G. Undertaking a focused assessment: Physical assessment of body systems. In Potter and Perry’s Fundamentals of Nursing-Australian Version; Crisp, J., Waters, D., Douglas, C., Rebeiro, G., Eds.; Elsevier: Amsterdam, The Netherlands, 2017; pp. 578–621. [Google Scholar]
- Yudkowsky, R.; Downing, S.; Klamen, D.; Valaski, M.; Eulenberg, B.; Popa, M. Assessing the head-to-toe physical examination skills of medical students. Med. Teach. 2004, 26, 415–419. [Google Scholar] [CrossRef] [PubMed]
- Weber, J.R.; Kelley, J.H. Health Assessment in Nursing, 6th ed.; Wolters Kluwer: Philadelphia, PA, USA, 2018. [Google Scholar]
- Yamanouchi, T. Shōjō kara Mita Physical Assessment: Jirei de Manabu Shindan e no Approach. In Physical Assessment Based on Symptoms: An Approach to Diagnosis Through Case Studies; Igaku-Shoin Ltd.: Tokyo, Japan, 2012. (In Japanese) [Google Scholar]
- Gillespie, M.; Peterson, B.L. Helping novice nurses make effective clinical decisions: The situated clinical decision-making framework. Nurs. Educ. Perspect. 2009, 30, 164–170. [Google Scholar] [PubMed]
- Henneman, E.A.; Gawlinski, A.; Giuliano, K.K. Surveillance: A strategy for improving patient safety in acute and critical care units. Crit. Care Nurse 2012, 32, e9–e18. [Google Scholar] [CrossRef] [PubMed]
- Thim, T.; Krarup, N.H.V.; Grove, E.L.; Rohde, C.V.; Løfgren, B. Initial assessment and treatment with the Airway, Breathing, Circulation, Disability, Exposure (ABCDE) approach. Int. J. Gen. Med. 2012, 5, 117–121. [Google Scholar] [CrossRef] [PubMed]
- Yagi, M.S.; Miura, N.; Tsuzuku, S.; Lefor, A.K. Blended Learning Improves Physical Assessment by Nursing Students. Int. J. Adv. Life Sci. 2017, 9, 176–185. [Google Scholar]
- Yagi, M.S.; Matsuyama, Y.; Asada, Y.; Hiroe, T.; Suzuki, Y. Use of Medical Simulators for Self-Learning among Undergraduates in Japan. Igaku Kyoiku Med. Educ. 2019, 50, 495–499. [Google Scholar]
- Fennessey, A.G. The Relationship of Burnout, Work Environment, and Knowledge to Self-Reported Performance of Physical Assessment by Registered Nurses. Medsurg Nurs. 2016, 25, 346–351. [Google Scholar]
- Egilsdottir, H.Ö.; Byermoen, K.R.; Moen, A.; Eide, H. Revitalizing physical assessment in undergraduate nursing education—What skills are important to learn, and how are these skills applied during clinical rotation? A cohort study. BMC Nurs. 2019, 18, 41. [Google Scholar] [CrossRef] [PubMed]
- Giddens, J.F. A survey of physical assessment techniques performed by RNs: Lessons for nursing education. J. Nurs. Educ. 2007, 46, 83–87. [Google Scholar] [CrossRef] [PubMed]
Disclaimer/Publisher’s Note: The statements, opinions and data contained in all publications are solely those of the individual author(s) and contributor(s) and not of MDPI and/or the editor(s). MDPI and/or the editor(s) disclaim responsibility for any injury to people or property resulting from any ideas, methods, instructions or products referred to in the content. |
© 2025 by the authors. Published by MDPI on behalf of the Academic Society for International Medical Education. Licensee MDPI, Basel, Switzerland. This article is an open access article distributed under the terms and conditions of the Creative Commons Attribution (CC BY) license (https://creativecommons.org/licenses/by/4.0/).

