Physical Assessment Education in Japanese Nursing Universities: A Syllabus Analysis
Abstract
1. Introduction
2. Materials and Methods
2.1. Study Design
2.2. Setting
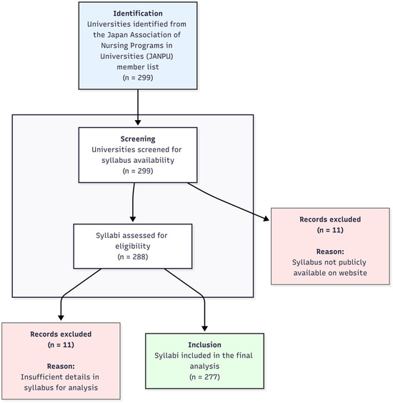
2.3. Selection of the Syllabus
2.4. Measures
2.5. Data Analysis
2.6. Ethical Considerations
3. Results
3.1. Selection of Physical Assessment Syllabi
3.2. Classification Method
3.3. Body System Approach Implementation Rate
3.4. Methods of Practicing
4. Discussion
4.1. Discussion of Key Findings
4.2. Implications for Nursing Education and Policy
4.3. Limitations and Future Research Plan
5. Conclusions
Author Contributions
Funding
Institutional Review Board Statement
Informed Consent Statement
Data Availability Statement
Conflicts of Interest
Abbreviations
| JANPU | The Japan Association of Nursing Programs in Universities |
| ABCDE approach | Airway, Breathing, Circulation, Disability, Exposure approach |
References
- Morrell, S.; Giannotti, N.; Pittman, G.; Mulcaster, A. Physical assessment skills taught in nursing curricula: A scoping review: A scoping review. JBI Evid. Synth. 2021, 19, 2929–2957. [Google Scholar] [CrossRef] [PubMed]
- Alfaro-LeFevre, R. Nursing process and clinical reasoning. Nurs. Educ. Perspect. 2012, 33, 7. [Google Scholar] [CrossRef]
- Zambas, S.I.; Smythe, E.A.; Koziol-Mclain, J. The consequences of using advanced physical assessment skills in medical and surgical nursing: A hermeneutic pragmatic study. Int. J. Qual. Stud. Health Well-Being 2016, 11, 32090. [Google Scholar] [CrossRef] [PubMed]
- Tan, M.W.; Lim, F.P.; Siew, A.L.; Levett-Jones, T.; Chua, W.L.; Liaw, S.Y. Why are physical assessment skills not practiced? A systematic review with implications for nursing education. Nurse Educ. Today 2021, 99, 104759. [Google Scholar] [CrossRef] [PubMed]
- Ministry of Health, Labour and Welfare. The Guidance Guidelines on the Operation of Nurse Training Schools Has Been Revised. Published on 4 October 2023. Available online: https://www.mhlw.go.jp/kango_kyouiku/news/4.html (accessed on 6 June 2025).
- Ministry of Education, Culture, Sports, Science and Technology. Regarding the Nursing Education Model Core Curriculum. Available online: https://www.mext.go.jp/a_menu/koutou/iryou/mext_00021.html (accessed on 6 June 2025).
- Lewis, L.S.; Rebeschi, L.M.; Hunt, E. Nursing education practice update 2022: Competency-based education in nursing. SAGE Open Nurs. 2022, 8, 1–6. [Google Scholar] [CrossRef] [PubMed]
- Secrest, J.A.; Norwood, B.R.; duMont, P.M. Physical assessment skills: A descriptive study of what is taught and what is practiced. J. Prof. Nurs. 2005, 21, 114–118. [Google Scholar] [CrossRef] [PubMed]
- Giddens, J.F.; Eddy, L. A survey of physical examination skills taught in undergraduate nursing programs: Are we teaching too much? J. Nurs. Educ. 2009, 48, 24–29. [Google Scholar] [CrossRef] [PubMed]
- Douglas, C.; Booker, C.; Fox, R.; Windsor, C.; Osborne, S.; Gardner, G. Nursing physical assessment for patient safety in general wards: Reaching consensus on core skills. J. Clin. Nurs. 2016, 25, 1890–1900. [Google Scholar] [CrossRef] [PubMed]
- Kohtz, C.; Brown, S.C.; Williams, R.; O’Connor, P.A. Physical assessment techniques in nursing education: A replicated study. J. Nurs. Educ. 2017, 56, 287–291. [Google Scholar] [CrossRef] [PubMed]
- Fusner, S.M.; Moots, H.; O’Brien, T.; Sinnott, L.T. Faculty perceptions of the importance of physical assessment skills taught in prelicensure nursing education. Nurse Educ. 2020, 45, 248–251. [Google Scholar] [CrossRef] [PubMed]
- Chen, S.-L.; Liu, C.-C. Development and evaluation of a physical examination and health assessment course. Nurse Educ. Today 2021, 107, 105116. [Google Scholar] [CrossRef] [PubMed]
- Andrade, I.R.C.; Queiroz, J.C.; Farias, M.S.; Maia, N.P.S.; Silva, L.F. Clinical simulation in the teaching of cardiovascular physical examination with nursing students: A systematic review. Rev. Bras. De Enferm. 2025, 78, e20230429. [Google Scholar] [CrossRef]
- Motoya, K.; Shiomi, N. The Actual Condition of Physical Assessment Education in the Bachelor’ s Program of Nursing as Seen in the Web Syllabus. Bull. Sch. Nurs. Saitama Med. Univ. 2023, 17, 21–28. [Google Scholar]
- von Elm, E.; Altman, D.G.; Egger, M.; Pocock, S.J.; Gøtzsche, P.C.; Vandenbroucke, J.P.; STROBE Initiative. The Strengthening the Reporting of Observational Studies in Epidemiology (STROBE) statement: Guidelines for reporting observational studies. J. Clin. Epidemiol. 2008, 61, 344–349. [Google Scholar] [CrossRef] [PubMed]
- Crisp, J.; Waters, D.; Douglas, C.; Rebeiro, G. Undertaking a focused assessment: Physical assessment of body systems. In Potter and Perry’s Fundamentals of Nursing-Australian Version; Crisp, J., Waters, D., Douglas, C., Rebeiro, G., Eds.; Elsevier: Amsterdam, The Netherlands, 2017; pp. 578–621. [Google Scholar]
- Yudkowsky, R.; Downing, S.; Klamen, D.; Valaski, M.; Eulenberg, B.; Popa, M. Assessing the head-to-toe physical examination skills of medical students. Med. Teach. 2004, 26, 415–419. [Google Scholar] [CrossRef] [PubMed]
- Weber, J.R.; Kelley, J.H. Health Assessment in Nursing, 6th ed.; Wolters Kluwer: Philadelphia, PA, USA, 2018. [Google Scholar]
- Yamanouchi, T. Shōjō kara Mita Physical Assessment: Jirei de Manabu Shindan e no Approach. In Physical Assessment Based on Symptoms: An Approach to Diagnosis Through Case Studies; Igaku-Shoin Ltd.: Tokyo, Japan, 2012. (In Japanese) [Google Scholar]
- Gillespie, M.; Peterson, B.L. Helping novice nurses make effective clinical decisions: The situated clinical decision-making framework. Nurs. Educ. Perspect. 2009, 30, 164–170. [Google Scholar] [PubMed]
- Henneman, E.A.; Gawlinski, A.; Giuliano, K.K. Surveillance: A strategy for improving patient safety in acute and critical care units. Crit. Care Nurse 2012, 32, e9–e18. [Google Scholar] [CrossRef] [PubMed]
- Thim, T.; Krarup, N.H.V.; Grove, E.L.; Rohde, C.V.; Løfgren, B. Initial assessment and treatment with the Airway, Breathing, Circulation, Disability, Exposure (ABCDE) approach. Int. J. Gen. Med. 2012, 5, 117–121. [Google Scholar] [CrossRef] [PubMed]
- Yagi, M.S.; Miura, N.; Tsuzuku, S.; Lefor, A.K. Blended Learning Improves Physical Assessment by Nursing Students. Int. J. Adv. Life Sci. 2017, 9, 176–185. [Google Scholar]
- Yagi, M.S.; Matsuyama, Y.; Asada, Y.; Hiroe, T.; Suzuki, Y. Use of Medical Simulators for Self-Learning among Undergraduates in Japan. Igaku Kyoiku Med. Educ. 2019, 50, 495–499. [Google Scholar]
- Fennessey, A.G. The Relationship of Burnout, Work Environment, and Knowledge to Self-Reported Performance of Physical Assessment by Registered Nurses. Medsurg Nurs. 2016, 25, 346–351. [Google Scholar]
- Egilsdottir, H.Ö.; Byermoen, K.R.; Moen, A.; Eide, H. Revitalizing physical assessment in undergraduate nursing education—What skills are important to learn, and how are these skills applied during clinical rotation? A cohort study. BMC Nurs. 2019, 18, 41. [Google Scholar] [CrossRef] [PubMed]
- Giddens, J.F. A survey of physical assessment techniques performed by RNs: Lessons for nursing education. J. Nurs. Educ. 2007, 46, 83–87. [Google Scholar] [CrossRef] [PubMed]


| n | % | |
|---|---|---|
| Body System Approach | 248 | 89.5 |
| Multiple Classification | 21 | 7.6 |
| Head-to-Toe Framework | 3 | 1.1 |
| Functional Assessment | 2 | 0.7 |
| Symptom-Driven Cluster Approach | 1 | 0.4 |
| Other | 1 | 0.4 |
| n | % | |
|---|---|---|
| Respiratory system | 243 | 98.0 |
| Cardiovascular system | 236 | 95.2 |
| Digestive system | 232 | 93.5 |
| Musculoskeletal system | 211 | 85.1 |
| Nervous system | 210 | 84.7 |
| Otorhinolaryngology system | 103 | 41.5 |
| Ophthalmology system | 99 | 39.9 |
| Dermatology system | 59 | 23.8 |
| Reproductive system | 49 | 19.8 |
| Urinary system | 41 | 16.5 |
| Hematologic, lymphatic, and immune system | 36 | 14.5 |
| Endocrine system | 32 | 12.9 |
| Pediatric | 13 | 5.2 |
| Pregnancy and childbirth | 2 | 0.8 |
Disclaimer/Publisher’s Note: The statements, opinions and data contained in all publications are solely those of the individual author(s) and contributor(s) and not of MDPI and/or the editor(s). MDPI and/or the editor(s) disclaim responsibility for any injury to people or property resulting from any ideas, methods, instructions or products referred to in the content. |
© 2025 by the authors. Published by MDPI on behalf of the Academic Society for International Medical Education. Licensee MDPI, Basel, Switzerland. This article is an open access article distributed under the terms and conditions of the Creative Commons Attribution (CC BY) license (https://creativecommons.org/licenses/by/4.0/).
Share and Cite
Ota, Y.; Matsuo, E.; Shinjo, S.; Kasahara, Y.; Nishimura, A. Physical Assessment Education in Japanese Nursing Universities: A Syllabus Analysis. Int. Med. Educ. 2025, 4, 26. https://doi.org/10.3390/ime4030026
Ota Y, Matsuo E, Shinjo S, Kasahara Y, Nishimura A. Physical Assessment Education in Japanese Nursing Universities: A Syllabus Analysis. International Medical Education. 2025; 4(3):26. https://doi.org/10.3390/ime4030026
Chicago/Turabian StyleOta, Yuma, Emiko Matsuo, Sumire Shinjo, Yasuyo Kasahara, and Ayako Nishimura. 2025. "Physical Assessment Education in Japanese Nursing Universities: A Syllabus Analysis" International Medical Education 4, no. 3: 26. https://doi.org/10.3390/ime4030026
APA StyleOta, Y., Matsuo, E., Shinjo, S., Kasahara, Y., & Nishimura, A. (2025). Physical Assessment Education in Japanese Nursing Universities: A Syllabus Analysis. International Medical Education, 4(3), 26. https://doi.org/10.3390/ime4030026

