Abstract
Rheumatoid arthritis synovial fibroblasts (RASFs) play a pivotal role in joint destruction in RA. Myostatin (MSTN), a myokine, is highly expressed in the RA synovium; however, its role in the function of RASFs is unclear. We hypothesized that MSTN amplifies inflammatory cytokines/chemokines, promotes RASF invasion, and facilitates CD4+ Th cell transmigration. Immortalized MH7A cells (RASFs) and healthy synovial fibroblasts (HSFs) were treated with MSTN (0, 10, 20 ng/mL) for 0, 24, and 48 h. Cytokines (IL-8, IL-17, TNF-α, IL-6, IL-23, IFN-γ, IFN-β) and chemokines (CCL2, CCL20, CXCL13, CXCL1) were quantified by ELISA, RT-qPCR, and Western blotting. To evaluate MSTN regulation, cells were treated with pro-inflammatory mediators (TNF-α, IL-17, IFN-γ, IFN-β, CCL2, CXCL1). MSTN’s effects on Thy-1(CD90)+ RASF/HSF proliferation, RASF invasion, and CD4+ T-cell transmigration were assessed. Compared with HSFs, RASFs exhibited greater proliferative activity. MSTN significantly upregulated cytokines/chemokines, with CXCL1 showing the strongest induction in RASFs. IFN-γ and IL-17 robustly increased MSTN expression, indicating a feed-forward loop. MSTN did not alter Thy-1(CD90)+ fibroblast proliferation but significantly enhanced RASF invasion and CD4+ T-cell transmigration. Neutralizing CXCL1 or IL-17 reduced transmigration, with stronger inhibition via CXCL1. These findings offer new insights into the role of MSTN in RA pathogenesis and highlight its potential as a therapeutic target.
1. Introduction
Rheumatoid arthritis (RA) is a chronic autoimmune disease characterized by persistent inflammation of the synovial joint, leading to pain, swelling, and progressive joint destruction. Synovial fibroblasts (SFs), specialized mesenchymal cells residing in the synovial membranes of joints, play a pivotal role in maintaining joint homeostasis and mediating inflammatory responses [1,2,3,4,5]. In RA, SFs undergo significant phenotypic transformation into an aggressive, tumor-like state, contributing to the hyperplastic synovial tissue known as pannus, which invades and destroys cartilage and bone [6]. This transformation involves increased proliferation, immune cell infiltration, and enhanced secretion of pro-inflammatory cytokines, which exacerbate joint inflammation and structural damage [7,8]. Activated SFs secrete a variety of inflammatory mediators, such as tumor necrosis factor-alpha (TNF-α), interleukin-1 (IL-1), and interleukin-6 (IL-6), which perpetuate inflammation within the joint by recruiting and activating immune cells, including T cells and macrophages [9,10,11,12]. Moreover, activated SFs can invade cartilage and bone, leading to significant joint destruction through the secretion of matrix-degrading enzymes, such as matrix metalloproteinases (MMPs) [13]. This invasive behavior is facilitated by the expression of adhesion molecules and integrins, which allow SFs to adhere to and degrade the extracellular matrix [14].
Myostatin (MSTN), a member of the transforming growth factor-β (TGF-β) superfamily, is primarily known as a negative regulator of skeletal muscle growth as it inhibits muscle cell proliferation and differentiation [15,16,17]. While predominantly expressed in skeletal muscle, MSTN also plays a role in various physiological and pathological processes. For example, MSTN upregulation was reported in the pathogenesis of cancer, HIV, heart failure-associated cachexia, aging, and chronic kidney disease [18,19,20,21,22,23]. Additionally, MSTN is implicated in metabolic regulation, influencing glucose metabolism, insulin resistance, type 2 diabetes, fat metabolism, and obesity [24,25].
Recent studies suggest MSTN also contributes to RA pathogenesis. Elevated MSTN levels have been detected in the serum of RA patients and correlated with disease severity [26,27,28]. Upregulation of MSTN was observed in joint cells from mice with Lyme arthritis, and its inhibition resulted in the amelioration of arthritis symptoms [29]. MSTN expression was upregulated in the SFs and synovial tissues of RA patients or mice models of human RA [30,31,32], implying the potential role of MSTN in the pathogenesis of the disease. In rheumatoid arthritis synovial fibroblast cells (RASFs), MSTN promoted TNF-α production through activation of the PI3K–Akt pathway [31] and increased IL-1β expression by suppressing miR-21-5p in RASFs [32]. MSTN also promoted osteoclastogenesis by inducing receptor activators of nuclear factor kappa-Β ligand (RANKL) expression in vitro, and MSTN deficiency or antibody-mediated blockade significantly ameliorated arthritis severity in mice models of human RA [30], indicating the role of MSTN in bone resorption and joint damage seen in RA. A recent study has shown that MSTN is involved in the recruitment of Th17 cells to inflammatory joints by regulating the level of chemokine CCL20, which attracts Th17 cells [33]. The recruitment of Th17 cells, known for their pro-inflammatory properties, highlights the role of MSTN in modulating immune responses within the synovial environment. These findings suggest that MSTN plays a multifaceted role in driving synovial inflammation, immune dysregulation, and joint destruction in RA. However, studies investigating MSTN’s direct effects on RASFs remain limited.
The objectives of this study were to investigate the role of MSTN in regulating the expression of key inflammatory cytokines and chemokines, to examine the reciprocal effects of these mediators on MSTN expression in RASFs, and to determine the impact of MSTN on RASF invasion and CD4+ Th cell transmigration, with comparative analysis between RASFs and HSFs.
2. Materials and Methods
2.1. Cell Cultures
MH7A cells, immortalized human RASFs, were obtained from the Riken Cell Bank, Ibaraki, Japan (RCB1512: MH7A). Primary CD4+ Helper T Cells (CD4+ Th) were obtained from the American Type Culture Collection (Cat. no: PCS-800-016, ATCC, Manassas, VA, USA). MH7A and CD4+ Th cells were cultured in Roswell Park Memorial Institute-1640 medium (RPMI-1640, ATCC modification, Thermo Fisher Scientific, Allentown, PA, USA) supplemented with 10% fetal bovine serum (FBS, Thermo Fisher Scientific) and 1% penicillin/streptomycin (Gibco, Billings, MT, USA). Human healthy synovial fibroblasts (HSFs) were obtained from iXCells Biotechnologies (Cat. no: 10HU-133, Passage no: 2, San Diego, CA, USA). HSF cells were cultured in Dulbecco’s Modified Eagle’s Medium (DMEM; Thermo Fisher Scientific), supplemented with 10% FBS and 1% penicillin–streptomycin. RASF and HSF cells were cultured in sterile, flat-bottomed, 24-well polystyrene plates (MilliporeSigma, Burlington, MA, USA). Each well provided a growth area of approximately 1.9 cm2. Cells were seeded at a density of 300,000 cells per well, with 300 µL of complete growth medium added to each well. Cell cultures were maintained at 37 °C in a humidified environment containing 5% CO2. RASFs or HSFs were primarily treated with 0, 10, or 20 ng/mL of MSTN (R&D Systems, Minneapolis, MN, USA) for 30 min at room temperature. The cell cultures were incubated for 0, 24, and 48 h. Following the incubation, cell counts were measured by the TC20 automated cell counter (Bio-Rad, Hercules, CA, USA). The cell pellets and supernatants were collected separately after centrifugation at 10,000× g for 10 min. The cell pellets were used in real-time PCR and Western blot assays, and the cell culture supernatants were used in ELISA assays.
2.2. Real-Time PCR
cDNA was synthesized using the SuperScript IV CellsDirect cDNA Synthesis Kit (Cat. no: 11750150, Thermo Fisher Scientific) directly from the cell pellets described previously without first isolating RNA. The mRNA expression of inflammatory cytokines (IL-8, IL-17, TNF-α, IL-6, IL-23, IFN-γ, IFN-β) and chemokines (CCL2, CCL20, CXCL13, CXCL1) was measured. Alternatively, cells were treated with 20 ng/mL of TNF-α, IL-17, IFN-γ, IFN-β, CCL2, and CXCL1 (R&D Systems, MN, USA) for 24 h, and MSTN mRNA expression was measured. Moreover, the same MSTN-treated cell lysates were used to measure MMP-3 mRNA expression. All primers used in this study were designed by Primer 3 version 4.1.0 [34] and are listed in Table S1. The primers were synthesized by Integrated DNA Technologies (Coralville, IA, USA). For real-time PCR, a 25 μL volume of the final PCR solution was prepared by adding 5 μL of normalized cDNA product, 10 μL of 2× Power SYBR® Green PCR Master Mix (Thermo Fisher Scientific), and 5 μL of each forward and reverse primer. Amplification and detection were conducted on the QuantStudio 5 Real-Time PCR System (Applied Biosystems, Carlsbad, CA, USA), with all samples run in triplicate to ensure data reliability. Quantitative data were generated and analyzed using the QuantStudio Design and Analysis Software v1.5.2 (Applied Biosystems).
2.3. ELISA
The concentrations of inflammatory cytokines (IL-8, IL-17, TNF-α, IL-6, IL-23, IFN-γ, IFN-β), chemokines (CCL2, CCL20, CXCL13, CXCL1), and MMP-3 in cell culture supernatants were measured using ELISA kits (Human ELISA kits—Quantikine, R&D systems). Alternatively, cells were treated with 20 ng/mL of TNF-α, IL-17, IFN-γ, IFN-β, CCL2, and CXCL1 for 24 h, and MSTN secretion was measured from the culture supernatants using an ELISA kit (GDF-8/Myostatin Quantikine ELISA kit, R&D Systems, MN, USA). Moreover, cells were treated with 0, 10, and 20 ng/mL MMP-3 (R&D Systems, MN, USA) for 24 h, and then MSTN secretion was measured using an ELISA kit (GDF-8/Myostatin Quantikine ELISA kit, R&D Systems, MN, USA). All ELISA experiments were performed according to the manufacturer’s instructions, with triplicate measurements for all samples.
2.4. Western Blotting
Cell pellets were lysed with NP-40 lysis buffer (150 mM NaCl, 1% Triton X-100, 50 mM Tris, pH 8.0), and the lysates were diluted and normalized. Each sample (20 μL) was loaded onto SDS-PAGE gel (Invitrogen, Carlsbad, CA, USA), and proteins were transferred to PVDF membranes (Invitrogen) using the Power Blotter transfer system (Invitrogen). Membranes were blocked with 5% non-fat dry milk in Tris-buffered saline with 0.1% Tween 20 (TBST) overnight at 4 °C, then incubated with primary antibodies for 1 h at room temperature. After three washes with TBST, membranes were incubated with appropriate HRP-linked secondary antibodies for 1 h at room temperature. The antibodies used are listed in Table S2. Chemiluminescent signals were detected using SuperSignal West Femto substrate (Thermofisher Scientific) and imaged with the iBright 1500 system (Thermo Fisher Scientific). Band intensities were quantified using ImageJ software (version 1.53) [35]. Results were analyzed from triplicate independent experiments.
2.5. CD4+ Th Cell Transwell Migration Assay
A modification of the T-cell transmigration assay described by Fennen et al. [33] was used. The assay was conducted using 24-well transwell plates equipped with permeable polycarbonate membrane inserts (6.5 mm diameter, 8 μm pore size; Corning, Tewksbury, MA, USA). RASFs or HSFs were stimulated with MSTN (0, 10, 20 ng/mL) for 24 h, after which the conditioned culture medium (CCM) was collected for use as a chemoattractant. Prior to the migration assay, neutralizing antibodies against CXCL1 or IL-17 (8 μg/mL; R&D Systems) were pre-incubated for 2 h at 37 °C and 5% CO2 in the upper compartment with 500 μL of T-cell medium (RPMI-1640 medium + 10% FBS). After incubation, the antibody-dissolved T cell medium was removed, and the wells of transwell plates (lower compartment) were filled with 500 μL T cell medium as a control and 100 μL of MSTN-stimulated CCM diluted with 400 μL of T cell medium as treatment. CD4+ Th cells (5 × 105) in 300 μL T cell medium were placed in the inserts (upper compartment). Cells were allowed to transmigrate for 6 h at 37 °C and in a 5% CO2 incubator. After incubation, the inserts were removed, and non-migratory cells remaining on the upper surface of the membrane were gently removed with a cotton swab, taking care not to damage the membrane. Migrated CD4+ Th cells on the underside of the membrane were fixed with cold methanol (−20 °C) for 6 min. Subsequent immunofluorescence staining was performed as described in the Section 2.7. Stained cells were visualized using an Olympus BX-43 microscope (Tokyo, Japan), and images were analyzed using Infinity Analyze software (version 6.5.5.; Teledyne Lumenera, Ottawa, ON, Canada). Migrated cells were quantified using ImageJ software version 1.53 [35]. Results were analyzed from triplicate independent experiments.
2.6. RASF Invasion Assay
The invasion assay was performed using 24-well cell invasion chambers equipped with cell culture inserts (QCM ECMatrix, MilliporeSigma, MA, USA). Each insert contained a polycarbonate membrane with 8 μm pores covered by a thin, dried extracellular matrix (ECM) layer that occluded pores and prevented non-invasive cells from migrating through. Invasive cells were able to degrade the ECM layer and migrate to the bottom of the polycarbonate membrane. To prepare the inserts, 300 μL of warm serum-free RPMI 1640 medium was added to the interior of the inserts and allowed to rehydrate the ECM layer for 2 h at room temperature. After rehydration, the media were removed from the inserts. RASFs and HSFs were individually suspended in serum-free RPMI 1640 medium at a concentration of 0.5 × 106 cells/mL, and were treated with 0, 10, or 20 ng/mL of MSTN or TGF-β1 for 30 min at room temperature. Subsequently, 500 μL of cell culture media containing 10% FBS was added to the lower wells of the 24-well plate, and 300 μL of prepared cell suspensions was added to each insert. The invasion plate with inserts was incubated for 24 h at 37 °C in a 5% CO2 incubator. After incubation, the inserts were removed, and non-invading cells along with the ECM gels from the upper surface of the membrane were gently removed using a cotton-tipped swab, taking care not to damage the membrane. To stain the invasive cells on the lower surface of the membrane, inserts were dipped into 0.2% crystal violet solution for 20 min. The inserts were then rinsed thoroughly in water and air-dried. Images of stained cells were captured using an Olympus BX-43 microscope (Tokyo, Japan) and processed using Infinity Analyze software (version 6.5.5.; Teledyne Lumenera, ON, Canada). For quantification, stained cells were solubilized by adding 400 μL of 10% acetic acid to each insert. A 200 μL aliquot of the dissolved stain was transferred to a 96-well plate, and absorbance was measured colorimetrically at 560 nm. Results were analyzed from triplicate independent experiments.
2.7. Immunofluorescence Staining
A modification of the standard immunofluorescent staining protocol was used [36,37]. Following the transmigration of CD4+ Th cells, each transwell insert was transferred to a well of a 12-well plate containing PBS/1% FBS, and each membrane was released from the insert using a scalpel. The permeable membranes were washed twice in PBS/1% FBS at room temperature. Cells on membranes were fixed and permeabilized with −20 °C methanol for 6 min, following rehydration with PBS/1% FBS. For THY-1(CD90)-positive expression experiments, 3 × 105 cells/mL of RASFs and HSFs were cultured on sterilized 0.1% gelatin-coated coverslips in 24-well plates for 24 h. Washing, fixing, and permeabilizing coverslip procedures were the same as those for the transwell membranes. Table S3 lists the antibodies used for immunofluorescence staining. Following 1 h of antibody staining, transwell membranes and coverslips were incubated with DAPI (Thermo Fisher Scientific) for 5 min, mounted on glass slides, and covered with coverslips. An Olympus BX-43 microscope (Tokyo, Japan) was used to visualize the cells, and images were processed using the Infinity analyzer version 6.5.5. software (Teledyne Lumenera). Results were analyzed from triplicate independent experiments.
2.8. Data Analysis
mRNA expression levels were quantified using the 2−ΔΔCt method, normalized to the GAPDH housekeeping gene. ELISA data were analyzed by generating standard curves using a non-linear curve-fitting, four-parameter logistic regression, according to the manufacturer’s instructions (Quantikine ELISA, R&D Systems, MN, USA). Western blot band intensities were quantified and normalized to GAPDH. For quantification of cell transmigration and invasion results, stained membranes were imaged and analyzed in ImageJ (version 1.53) [35] using a fixed pipeline (8-bit conversion, rolling-ball background subtraction, binary cleanup, watershed) and Analyzed Particles. Threshold parameters and a macro were applied uniformly to all images. All statistical analyses were performed using R (R Core Team, version 4.1.3, Vienna, Austria) and GraphPad Prism version 10.2.3 (Boston, MA, USA). Data in the figures represent mean ± SEM (n = 3). Group comparisons were performed using the Nonparametric Kruskal–Wallis rank sum test, followed by Dunn’s multiple comparison test with p-values adjusted by the Holm method. Group differences significant at 0.1, 0.05, and 0.01 were denoted by † (p < 0.1), * (p < 0.05), and ** (p < 0.01), respectively.
3. Results
3.1. MSTN Did Not Affect Cell Proliferation in RASFs and HSFs
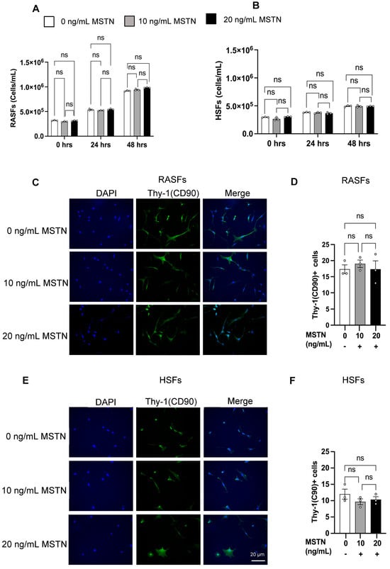
To examine whether MSTN affects the proliferation of RASF and HSF cells, the cells were cultured in the presence of MSTN at concentrations of 0, 10, and 20 ng/µL and assessed for proliferation at 24 and 48 h. MSTN treatment did not affect the proliferation of either RASF or HSF cells at these concentrations (Figure 1A,B, and Tables S4 and S5). When we examined the number of RASF and HSF cells at 48 h, RASF exhibited significantly higher cell counts compared with HSFs.
Figure 1.
MSTN did not affect the proliferation of RASF or HSF cells. (A) RASF cells and (B) HSF cells were treated with MSTN (0, 10, and 20 ng/mL) for 30 min, and cells were counted at 0, 24, and 48 h. (The 0 h counts of RASFs and HSFs treated with MSTN were performed within 30 min.) (C,D) Positive expression of Thy-1(CD90) fibroblastic biomarker (green) in RASFs and (E,F) HSFs at 24 h. Cell nuclei were counterstained with DAPI (blue). Data represent mean ± SEM (n = 3 separate experiments). Significance was determined by the Kruskal–Wallis rank sum test, followed by Dunn’s multiple comparison test, and the comparisons were grouped by the Holm test. ns = non-significant. The cell count data are in Tables S4 and S5. Cell replicates are in Figure S1.
Thy-1(CD90), a surface marker associated with the pro-inflammatory phenotype of SFs, is highly expressed in RA and contributes to joint inflammation [38,39,40,41,42]. To assess whether MSTN influences the expression of Thy-1(CD90), we performed immunofluorescence staining on RASF and HSF cells cultured for 24 h using anti-Thy-1(CD90) antibodies. Both RASF and HSF cells uniformly expressed Thy-1(CD90), indicating homogeneity in the populations of immortalized RASF cells and primary HSF cells (Figure 1C,E). MSTN treatment did not alter the proliferation of Thy-1(CD90)+ cells in either RASF or HSF cultures (Figure 1D,F), confirming that MSTN did not affect the proliferation of RASF and HSF cells. However, the number of Thy-1(CD90)+ RASF cells appeared to be higher than that of Thy-1(CD90)+ HSF cells.
3.2. MSTN Upregulated the mRNA Expression of Inflammatory Cytokines and Chemokines in RASFs
We examined the effects of MSTN on the mRNA expression of inflammatory cytokines (TNF-α, IL-17, IFN-γ, INF-β, IL-6, IL-8, IL-23) and chemokines (CXCL1, CXCL13, CCL2, CCL20) in RASFs. In the absence of MSTN, the expression levels of these cytokines and chemokines remained unchanged during the 48 h culture period. In contrast, treatment with MSTN at 10 or 20 ng/mL significantly increased the mRNA expression of cytokines and chemokines during the 48 h culture period (Figure 2A–K and Tables S6 and S7). Most cytokines and chemokines reached peak expression at 24 h treatment, with the exception of TNF-α, which peaked at 48 h.

Figure 2.
MSTN upregulated the mRNA expression of inflammatory cytokines and chemokines in RASFs. (A–K) RASF cells were treated with MSTN (0, 10, or 20 ng/mL for 0, 24, or 48 h). Treated cell pellets were used to synthesize cDNA and subsequent RT-qPCR experiments. Data in the figures represent mean ± SEM (n = 3 independent measurements). Group comparisons were performed using the Nonparametric Kruskal–Wallis rank sum test, followed by Dunn’s multiple comparison test with p-values adjusted by the Holm method. Group differences with significance at 0.1 and 0.05 were denoted by † (p < 0.1) and * (p < 0.05). The numerical data are in Tables S6 and S7.
Treatment with 10 ng/mL MSTN was sufficient to induce the expression of most cytokines and chemokines, while 20 ng/mL MSTN did not further enhance the expression level, except for TNF-α. Notably, 20 ng/mL significantly upregulated TNF-α mRNA expression, which showed the highest expression (~60-fold increase) among all measured inflammatory cytokines and chemokines (Figure 2A), followed by CXCL1 (~15-fold) and CCL2 (~13-fold) at 24 h (Figure 2H,J). At 48 h, some cytokines and chemokines exhibited a decline in expression, with the exception of TNF-α, IFN-γ, IL-23, CXCL13, and CCL2, which remained elevated. These findings indicate that MSTN generally upregulates the mRNA expression of inflammatory cytokines and chemokines in RASFs.
3.3. MSTN Upregulated the Secretion and Production of Inflammatory Cytokines and Chemokines in RASFs
We investigated the effect of MSTN on the secretion of inflammatory cytokines and chemokines in RASFs using ELISA assays. Treatment with 10 or 20 ng/mL MSTN significantly increased the secretion of all examined inflammatory cytokines (TNF-α, IL-17, IFN-γ, IFN-β, IL-6, IL-8, IL-23) and chemokines (CXCL1, CCL2, CCL20, CXCL13) after 24 or 48 h of culture (Figure 3A–K and Tables S8 and S9). Among the eleven inflammatory cytokines and chemokines, CXCL1 exhibited the highest increase (~30-fold), followed by CCL2 (~13-fold) and IL-23 (~3-fold), at 24 h (Figure 3H,J,G). TNF-α secretion was significantly increased only at 48 h with 20 ng/mL MSTN, similar to the mRNA expression pattern (Figure 3A). Similarly, IL-8 secretion was significantly increased by 20 ng/mL MSTN treatment only at 48 h (Figure 3F).
Figure 3.
MSTN upregulated the secretion of inflammatory cytokines and chemokines in RASFs. RASF cells were stimulated with MSTN (0, 10, or 20 ng/mL) for 0, 24, and 48 h. (A–K) The cell culture supernatants were used in ELISA assays to measure the secretion of cytokines and chemokines. Data in the figures represent mean ± SEM (n = 3 independent measurements). Group comparisons were performed using the Nonparametric Kruskal–Wallis rank sum test, followed by Dunn’s multiple comparison test with p-values adjusted by the Holm method. Group differences significance at 0.1 and 0.05 were denoted by † (p < 0.1) and * (p < 0.05), respectively. The numerical data are in Tables S8 and S9.
To determine whether MSTN has similar effects in HSFs, we measured the secretion of TNF-α, IL-17, IFN-γ, and CXCL1 after 24 h MSTN treatment (0, 10, and 20 ng/mL) using ELISA. Relative to RASFs, HSFs exhibited markedly reduced cytokine and chemokine secretion. At 20 ng/mL MSTN, TNF-α, IL-17, IFN-γ, and CXCL1 secretion in HSFs was approximately 10-, 37-, 11-, and 35-fold lower, respectively, than that observed in RASFs (Figure 4A–D).
Figure 4.
MSTN upregulated the secretion and production of inflammatory cytokines and chemokines in RASFs. (A–D) Comparison between inflammatory cytokine and chemokine secretion in RASFs vs. HSFs. RASF cells were stimulated with MSTN (20 ng/mL) for 24 h. (E–H) Inflammatory cytokine production in RASFs. Cropped blots are shown in the figure, and full-length blots are in Figures S3 and S4. Data in the figures represent mean ± SEM (n = 3 independent measurements). Group comparisons of Western blots were performed using the Nonparametric Kruskal–Wallis rank sum test and Dunn’s multiple comparison test with p-values adjusted by the Holm method. Comparisons of inflammatory cytokines and chemokines secretions were determined by 2-way ANOVA. Group difference significance at 0.05 and 0.01 was denoted by * (p < 0.05) and ** (p < 0.01), respectively.
Western blot analysis confirmed the ELISA findings for the selected four cytokines at 24 h (TNF-α, IL-17, IFN-γ, and IFN-β). The 20 ng/mL MSTN treatment significantly increased the cytokine production at 24 h (Figure 4E–H and Figure S3), supporting the ELISA results. Among the four selected cytokines for Western blot analysis, IL-17 showed the highest band intensity, whereas TNF-α exhibited the lowest, with an average 6-fold lower intensity compared to IL-17 (Figure 4E,F). No detectable bands were observed in MSTN-treated HSFs (Figure S4). These results indicate that MSTN selectively induces a strong pro-inflammatory response in RASFs, characterized by elevated cytokine and chemokine production, while HSFs remain largely unresponsive. This supports the notion that RASFs display an aggressive, disease-specific phenotype in response to MSTN stimulation.
3.4. Inflammatory Cytokines and Chemokines Induced MSTN Expression and Production in RASFs
To investigate whether inflammatory cytokines and chemokines regulate MSTN expression in RASFs, we treated cells with 20 ng/mL of six selected inflammatory mediators (TNF-α, IL-17, IFN-γ, IFN-β, CCL2, and CXCL1) for 24 h. MSTN mRNA expression and protein secretion were analyzed using RT-qPCR and ELISA assays. Both assays demonstrated that IFN-γ and IL-17 significantly increased MSTN mRNA levels and protein secretion, whereas the other cytokines and chemokines had no significant effect (Figure 5A,B, and Table S10). We further examined MSTN production in HSFs following stimulation with the same panel of inflammatory cytokines and chemokines for 24 h. ELISA analysis revealed that IL-17 significantly induced MSTN secretion in HSFs, whereas IFN-γ had no notable effect (Figure 5C). However, the overall level of MSTN secretion in HSFs was markedly lower (~100-fold) compared to RASFs (Figure 5B,C).
Figure 5.
Inflammatory cytokines induced MSTN expression and secretion in RASFs. RASF cells were stimulated with 20 ng/mL of inflammatory cytokines and chemokines (TNF-α, IL-17, IFN-γ, IFN-β, CCL2, and CXCL1) for 24 h. (A) The treated cell pellet was used for cDNA synthesis and RT-qPCR assay of MSTN mRNA. (B) The cell culture supernatants were used in ELISA assays to measure MSTN secretion. (C) HSFs were treated with 20 ng/mL of TNF-α, IL-17, IFN-γ, and CXCL1 for 24 h, and the cell culture supernatants were used in ELISA assays to measure MSTN secretion. Data in the figures represent mean ± SEM (n = 3 independent measurements). Group comparisons were performed using the Nonparametric Kruskal–Wallis rank sum test, followed by Dunn’s multiple comparison test with p-values adjusted by the Holm method. Group difference significance at 0.05 was denoted by * (p < 0.05), respectively. The numerical data are in Table S10.
3.5. No Cross-Stimulation Between MSTN and MMP-3 in RASFs or HSFs
MMP-3, a proteinase synthesized and secreted by SFs and chondrocytes in joints, is actively involved in joint destruction in RA patients [13,43]. To investigate whether MSTN influences MMP-3 expression, RASFs and HSFs were treated with MSTN (0, 10, and 20 ng/mL) for 0, 24, and 48 h. RT-qPCR and ELISA analyses revealed that MSTN had no effect on MMP-3 mRNA expression or protein secretion in RASFs at either time point (Figure 6A,B). Similarly, ELISA results showed that MSTN did not affect MMP-3 secretion in HSFs under the same conditions, indicating that MSTN has no effect on MMP-3 secretion in HSF cells (Figure 6C).
Figure 6.
No cross-stimulation between MSTN and MMP-3 in RASFs and HSFs. (A) RASF cells were primarily treated with MSTN (0, 10, or 20 ng/mL) for 30 min, and cell pellets were collected at 0, 24, and 48 h, then used for RT-qPCR to measure MMP-3 mRNA expression. (B) Culture supernatants were used to measure MMP-3 secretion by ELISA. (C) HSFs were similarly treated with MSTN (0, 10, or 20 mg/mL) for 30 min, and supernatants were collected at 0, 24, and 48 h to measure MMP-3 secretion by ELISA. (The 0 h experiments of RASFs and HSFs treated with MSTN were performed within 30 min). (D) RASF cells were stimulated with 0, 10, or 20 ng/mL of MMP-3 for 24 h. Cell pellets were used for cDNA synthesis and RT-qPCR analysis of MSTN mRNA expression. (E) Culture supernatants were collected to assess MSTN secretion by ELISA. (F) HSFs were treated with 0, 10, or 20 ng/mL of MMP-3 for 24 h, and culture supernatants were used to measure MSTN secretion by ELISA. Data in the figures represent mean ± SEM (n = 3 independent measurements). Group comparisons were performed using the Nonparametric Kruskal–Wallis rank sum test, followed by Dunn’s multiple comparison test with p-values adjusted by the Holm method. ns = non-significant. The numerical data are in Table S11.
To assess the reciprocal relationship, we next examined whether MMP-3 influences MSTN expression. RASFs were treated with MMP-3 (0, 10, and 20 ng/mL) for 24 h. RT-qPCR and ELISA assays indicated that MMP-3 did not alter MSTN mRNA expression or secretion in RASFs (Figure 6D,E). Like the RASF results, MMP-3 treatment also had no effect on MSTN secretion (Figure 6F).
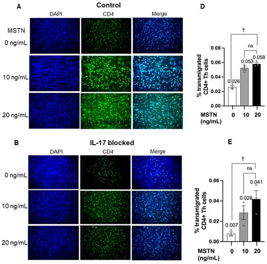
3.6. MSTN Enhanced CD4+ Th Cell Transmigration
To investigate whether MSTN regulates CD4+ Th cell transmigration, we employed a transwell migration assay using conditioned culture medium (CCM) from RASFs stimulated with 10 or 20 ng/mL MSTN. We also examined the involvement of IL-17 and CXCL1 in CD4 Th cell transmigration by blocking the activities of IL-17 and CXCL1 using neutralizing antibodies against the molecules. MSTN stimulation significantly increased CD4 Th cell transmigration dose-dependently in the control, IL-17-blocked, and CXCL1-blocked CCM (Figure 7A–F). Blocking IL-17 or CXCL1 significantly decreased the CD4 Th cell transmigration compared to control (Figure 7A–C and Table S13), suggesting that IL-17 and CXCL1 may play a role in regulating transmigration. The decrease in CD4 Th cell transmigration by blocking CXCL1 was much greater than that of blocking IL-17 (Figure 7G), underscoring the predominant role of CXCL1 in mediating CD4Th cell transmigration. Notably, MSTN-stimulated CCM from HSFs did not induce CD4+ Th cell transmigration, and antibody blocking (anti-IL-17 or anti-CXCL1) had no observable effect in HSF-derived CCM (Figure S6). These findings indicate that the RASF phenotype specifically contributes to MSTN-enhanced CD4+ Th cell transmigration, in contrast to HSFs.

Figure 7.
MSTN enhanced CD4+ Th cell transmigration. RASFs and HSFs were treated with 10 and 20 ng/mL of MSTN. Transmigrated CD4+ Th cells were stained with an immunofluorescent CD4 biomarker (green), and cell nuclei were counterstained with DAPI (blue). (A–C) Immunofluorescent images of control (not blocked), pretreated with anti-IL-17 antibody (IL-17-blocked), and pretreated with anti-CXCL1 antibody (CXCL1-blocked). (D–F) % of transmigrated cells (% transmigration = (number of migrated cells/total number of seeded cells) × 100%) of control (not blocked), IL-17-blocked, and CXCL1-blocked. (G) A comparison of the relative CD4+ Th cell transmigration number in IL-17-blocked CCM to that in CXCL1-blocked CCM. Data in the figures represent mean ± SEM (n = 3 independent measurements). Two replicate images are in Figure S5. Group comparisons were performed using the Nonparametric Kruskal–Wallis rank sum test, followed by Dunn’s multiple comparison test with p-values adjusted by the Holm method. Group differences significance at 0.1 and 0.05 were denoted by † (p < 0.1) and * (p < 0.05). ns = non-significant. The relative T cell transmigration = (transmigration number in treatment group/transmigration number in the control group) × 100%).
3.7. MSTN Enhanced RASF Invasion and Adhesion
To assess the effect of MSTN on fibroblast invasiveness, RASFs and HSFs were treated with 0, 10, or 20 ng/mL of MSTN or 20 ng/mL of TGF-β1 for 24 h and subjected to a cell invasion assay. The results revealed that treatment with 20 ng/mL MSTN significantly increased the invasion of RASF cells compared to untreated RASFs (0.95 ± 0.04 vs. 0.59 ± 0.01; Figure 8A–C). In contrast, neither MSTN nor TGF-β had a significant effect on HSF invasion. These findings suggest that MSTN specifically enhances the invasive capacity of RASFs, a key pathological feature of RA.
Figure 8.
MSTN enhanced RASF invasion and adhesion. RASFs and HSFs were treated with 10 or 20 ng/mL of MSTN. (A) Cell invasion and adhesion in RASFs and HSFs. (B) OD values at 560 nm for cell invasion and adhesion in RASFs. (C) % of cell invasion in RASFs (% invasion = (average number of invaded cells/average number of migrated cells) × 100%). TGF-β = Transforming Growth Factor-β. Data in the figures represent mean ± SEM (n = 3 independent measurements). Two replicate images are in Figure S7. Group comparisons were performed using the Nonparametric Kruskal–Wallis rank sum test, followed by Dunn’s multiple comparison test with p-values adjusted by the Holm method. Group difference significance at 0.05 was denoted by * (p < 0.05).
4. Discussion
Activated synovial fibroblasts (SFs) play a central role in the pathogenesis and perpetuation of rheumatoid arthritis (RA) by producing inflammatory cytokines, chemokines, and matrix-degrading enzymes while interacting with immune cells [43,44,45,46]. Recent studies have shown that myostatin (MSTN) is highly expressed in the synovial tissues of RA patients, regulating the expression of cytokines and chemokines, as well as Th17 cell migration and osteoclastogenesis [30,31,32,33]. These findings suggest that MSTN may contribute to the onset of disease and chronic inflammation. In this study, we investigated the role of MSTN in RASF proliferation, inflammatory cytokine and chemokine expression, RASF invasion, and CD4+ Th cell transmigration.
MSTN is known to inhibit the proliferation of vascular smooth muscle cells [47] and skeletal muscle cells [48,49]. Thus, we examined whether MSTN affects the proliferation of RASFs and healthy synovial fibroblasts (HSFs). MSTN had no effect on the proliferation of RASFs or HSFs, suggesting that its impact is cell-type-specific. RASFs are distinct from HSFs due to their aggressive, tumor-like behavior, resistance to apoptosis, and invasive phenotype [46].
It is well established that activated RASFs contribute to RA pathology by upregulating numerous pro-inflammatory cytokines and chemokines [50,51,52,53,54,55,56,57,58,59,60]. Recent studies have shown that MSTN increased the expression of TNF-α, IL-1β, IL-17, and CCL20 [31,32,33]. In our study, MSTN stimulation markedly upregulated the expression of 11 inflammatory cytokines and chemokines in RASFs (including TNF-α, IL-6, IL-8, IL-17, IL-23, IFN-γ, IFN-β, CXCL1, CXCL13, CCL2, and CCL20). This broad induction suggests that MSTN functions as an upstream amplifier of inflammatory signaling networks that drive persistent synovial inflammation and joint destruction. Among the cytokines and chemokines upregulated by MSTN, CXCL1 was particularly elevated. Although CXCL1 has been relatively underexplored in RA, recent studies have shown its overexpression in the blood, synovial fluid, and joint tissues of RA patients [61,62,63,64,65]. Our study is the first to show that MSTN stimulates CXCL1 expression in RASFs. We also observed that inflammatory cytokines such as IFN-γ and IL-17 upregulated MSTN expression in RASFs, indicating a reciprocal loop that may perpetuate chronic inflammation.
Moreover, MSTN significantly increased RASF invasion, implicating it directly in joint erosion. Importantly, MSTN also induced CXCL1 expression, which mediated CD4+ Th cell transmigration. Blocking CXCL1 reduced MSTN-driven Th cell migration, supporting a role for MSTN–CXCL1 signaling in sustaining immune cell infiltration and synovial inflammation. Given that transmigrated immune cells further activate RASFs and sustain inflammation [66], CXCL1 may play a dual role in RA by enhancing immune cell infiltration and amplifying local inflammation.
In parallel, we assessed whether MSTN similarly affects HSFs. Unlike in RASFs, MSTN had minimal effects on HSF proliferation or cytokine/chemokine secretion. While ELISA assays revealed secretion of some inflammatory mediators in HSFs, the magnitude of response was far lower than in RASFs. These findings suggest that MSTN signaling alone is insufficient to induce a pathogenic phenotype in HSFs.
Direct comparison between RASFs and HSFs underscores their biological divergence. Whereas MSTN broadly amplified cytokine/chemokine production, invasion, and immune cell recruitment in RASFs, its impact on HSFs was limited. This highlights that the pathological context of RA, where SFs are activated and primed by chronic inflammation, is critical for MSTN-driven effects. The differential response also emphasizes the importance of studying MSTN in disease-relevant cells, while recognizing that transformed or HSF lines may only provide indicative baseline results.
Despite these insights, our study has limitations. First, we examined a selected panel of 11 inflammatory cytokines and chemokines; MSTN may regulate additional mediators not assessed in this study. Second, the in vitro nature of our model does not fully recapitulate the complex nature of RA in vivo. While this RASF cell model provides useful indicative results and allows for reproducible mechanistic studies, it does not fully replicate the complexity of primary RASFs or in vivo conditions. Thus, further validation in primary cells and animal models is necessary to confirm the therapeutic potential of MSTN inhibition.
5. Conclusions
Our study shows that MSTN both upregulates and is upregulated by inflammatory cytokines and chemokines in RASFs, revealing a reciprocal stimulation loop that may drive persistent inflammation in RA. MSTN also promotes RASF invasion and CD4+Th cell migration, with CXCL1 identified as a key mediator of CD4+Th cell transmigration in response to MSTN stimulation. These findings suggest a possible role for MSTN in RA pathogenesis and indicate that MSTN inhibition may hold potential as an early-phase therapeutic strategy to mitigate chronic inflammation and tissue damage in RA.
Supplementary Materials
The following supporting information can be downloaded at: https://www.mdpi.com/article/10.3390/immuno5030042/s1, Figure S1: Images from two replicate experiments for Figure 1D; Figure S2: Images from two replicate experiments for Figure 1E; Figure S3: Full-length western blot images of TNF-α, IL-17, IFN-γ, IFN-β and GAPDH of RASFs; Figure S4: Uncut full-length western blot images of TNF-α, IL-17, IFN-γ and IFN-β of HSFs; Figure S5: Images from two replicate experiments for Figure 7A–C.; Figure S6: No CD4+ Th cell transmigration in CCM from HSF stimulated with MSTN for 24 h; Figure S7: Images from two replicate experiments for Figure 8A; Table S1: Primer sequences used for RT-PCR studies; Table S2: Primary and secondary antibodies used for Western Blotting; Table S3: Antibodies used for immunofluorescence staining; Table S4: RASF cell counts; Table S5: HSF cell count; Table S6: The effects of MSTN on the production of cytokines and chemokines as estimated by RT-qPCR; Table S7: The effects of MSTN on the production of cytokines and chemokines as estimated by RT-qPCR; Table S8: The effects of MSTN on the production of cytokines and chemokines as estimated by ELISA; Table S9: The effects of MSTN on the production of cytokines and chemokines as estimated by ELISA; Table S10: The effects of cytokines and chemokines on the expression and secretion of MSTN in RASFs; Table S11: The effects of MSTN on the mRNA expression of MMP-3 in RASFs; Table S12: The effects of MSTN on the secretion of MMP-3 in RASFs and HSFs.; Table S13: The effect of MSTN on CD4+ Th cell migration.
Author Contributions
Conceptualization, S.L., J.W. and Y.K.; methodology, S.L. and Y.K.; validation; formal analysis, S.L. and C.S.; investigation, S.L. and Y.K.; resources, J.W. and Y.K.; data curation, S.L. and Y.K.; writing—original draft preparation, S.L.; writing—review and editing, Y.K.; supervision, Y.K.; project administration, Y.K. All authors have read and agreed to the published version of the manuscript.
Funding
This work was supported by grants from the US National Institutes of Health (No. RO1AR37253).
Institutional Review Board Statement
The study protocol was reviewed by the University of Hawaii Institutional Biosafety Committee and approved on 5/1/2024 (Protocol #: B22-100508).
Informed Consent Statement
Not applicable.
Data Availability Statement
All data can be accessed upon a reasonable request directed to S.L. (samudran@hawaii.edu) or Y.K. (ykim@hawaii.edu).
Conflicts of Interest
The authors declare that they have no conflicts of interest.
Abbreviations
The following abbreviations are used in this manuscript:
| RA | Rheumatoid arthritis |
| SFs | Synovial fibroblasts |
| RASFs | Rheumatoid arthritis synovial fibroblasts |
| HSFs | Healthy synovial fibroblasts |
| MSTN | Myostatin |
| IL | Interleukin |
| TNF | Tumor necrosis factor |
| IFN | Interferons |
| CXCL | C-X-C motif chemokine ligand |
| CCL | C-C motif chemokine ligand |
| MMP | Matrix metalloproteinase |
| TGF-β | Transforming growth factor beta |
| CD | Cluster differentiation |
| THY-1 | Thymocyte antigen-1 |
| Th | T helper cells |
| CCM | Conditioned culture medium |
References
- Smolen, J.S.; Aletaha, D.; McInnes, I.B. Rheumatoid arthritis. Lancet 2016, 388, 2023–2038. [Google Scholar] [CrossRef]
- Scott, D.L.; Wolfe, F.; Huizinga, T.W. Rheumatoid arthritis. Lancet 2010, 376, 1094–1108. [Google Scholar] [CrossRef]
- Hui, A.Y.; McCarty, W.J.; Masuda, K.; Firestein, G.S.; Sah, R.L. A systems biology approach to synovial joint lubrication in health, injury, and disease. Wiley Interdiscip. Rev. Syst. Biol. Med. 2012, 4, 15–37. [Google Scholar] [CrossRef]
- Mizoguchi, F.; Slowikowski, K.; Wei, K.; Marshall, J.L.; Rao, D.A.; Chang, S.K.; Nguyen, H.N.; Noss, E.H.; Tuener, J.D.; Brandon, E.E.; et al. Functionally distinct disease-associated fibroblast subsets in rheumatoid arthritis. Nat. Commun. 2018, 9, 789. [Google Scholar] [CrossRef]
- Buckley, C.D. Why does chronic inflammation persist: An unexpected role for fibroblasts. Immunol. Lett. 2011, 138, 12–14. [Google Scholar] [CrossRef] [PubMed]
- Shiozawa, S.; Shiozawa, K.; Fujita, T. Morphologic observations in the early phase of the cartilage-Pannus Junction. Arthritis Rheum. 1983, 26, 472–478. [Google Scholar] [CrossRef]
- Firestein, G.S. Evolving concepts of rheumatoid arthritis. Nature 2003, 423, 356–361. [Google Scholar] [CrossRef]
- Karouzakis, E.; Neidhart, M.; Gay, R.E.; Gay, S. Molecular and cellular basis of rheumatoid joint destruction. Immunol. Lett. 2006, 106, 8–13. [Google Scholar] [CrossRef] [PubMed]
- McInnes, I.B.; Schett, G. Cytokines in the pathogenesis of rheumatoid arthritis. Nat. Rev. Immunol. 2007, 7, 429–442. [Google Scholar] [CrossRef]
- Ulfgren, A.K.; Lindblad, S.; Klareskog, L.; Andersson, J.; Andersson, U. Detection of cytokine producing cells in the synovial membrane from patients with rheumatoid arthritis. Ann. Rheum. 1995, 4, 654–661. [Google Scholar] [CrossRef] [PubMed]
- Bucala, R.; Ritchlin, C.; Winchester, R.; Cerami, A. Constitutive production of inflammatory and mitogenic cytokines by rheumatoid synovial fibroblasts. J. Exp. Med. 1991, 173, 569–574. [Google Scholar] [CrossRef]
- Scott, B.B.; Weisbrot, L.M.; Greenwood, J.D.; Bogoch, E.R.; Paige, C.J.; Keystone, E.C. Rheumatoid arthritis synovial fibroblast and U937 macrophage/monocyte cell line interaction in cartilage degradation. Arthritis Rheum. 1997, 40, 490–498. [Google Scholar] [CrossRef] [PubMed]
- Burrage, P.S.; Mix, K.S.; Brinckerhoff, C.E. Matrix metalloproteinases: Role in arthritis. Front. Biosci. 2006, 11, 529–543. [Google Scholar] [CrossRef] [PubMed]
- Ahmed, S.; Riegsecker, S.; Beamer, M.; Rahman, A.; Bellini, J.V.; Bhansali, P.; Tillekeratne, L.M. Largazole, a class I histone deacetylase inhibitor, enhances TNF-α-induced ICAM-1 and VCAM-1 expression in rheumatoid arthritis synovial fibroblasts. Toxicol. Appl. Pharmacol. 2013, 270, 87–96. [Google Scholar] [CrossRef]
- McPherron, A.C.; Lawler, A.M.; Lee, S.J. Regulation of skeletal muscle mass in mice by a new TGF-P Superfamily member. Nature 1997, 387, 83–90. [Google Scholar] [CrossRef]
- Joulia, D.; Bernardi, H.; Garandel, V.; Rabenoelina, F.; Vernus, B.; Cabello, G. Mechanisms involved in the inhibition of myoblast proliferation and differentiation by myostatin. Exp. Cell Res. 2003, 286, 263–275. [Google Scholar] [CrossRef]
- Langley, B.; Thomas, M.; Bishop, A.; Sharma, M.; Gilmour, S.; Kambadur, R. Myostatin inhibits myoblast differentiation by down-regulating MyoD expression. J. Biol. Chem. 2002, 277, 49831–49840. [Google Scholar] [CrossRef]
- Yarasheski, K.E.; Bhasin, S.; Sinha-Hikim, I.; Pak-Loduca, J.; Gonzalez-Cadavid, N.F. Serum myostatin-immunoreactive protein is increased in 60–92 year old women and men with muscle wasting. J. Nutr. Health Aging 2002, 6, 343–348. [Google Scholar] [PubMed]
- Lenk, K.; Schur, R.; Linke, A.; Erbs, S.; Matsumoto, Y.; Adams, V.; Schuler, G. Impact of exercise training on myostatin expression in the myocardium and skeletal muscle in a chronic heart failure model. Eur. J. Heart Fail. 2009, 11, 342–348. [Google Scholar] [CrossRef]
- Gonzalez-Cadavid, N.F.; Taylor, W.E.; Yarasheski, K.; Sinha-Hikim, I.; Ma, K.; Ezzat, S.; Shen, R.; Lalani, R.; Asa, S.; Mamita, M.; et al. Organization of the human myostatin gene and expression in healthy men and HIV-infected men with muscle wasting. Proc. Natl. Acad. Sci. USA 1998, 95, 14938–14943. [Google Scholar] [CrossRef]
- Zimmers, T.A.; Davies, M.V.; Koniaris, L.G.; Haynes, P.; Esquela, A.F.; Tomkinson, K.N.; McPherron, A.C.; Wolfman, N.M.; Lee, S.J. Induction of cachexia in mice by systemically administered myostatin. Science 2002, 296, 1486–1488. [Google Scholar] [CrossRef] [PubMed]
- Costelli, P.; Muscaritoli, M.; Bonetto, A.; Penna, F.; Reffo, P.; Bossola, M.; Bonelli, G.; Doglietto, G.B.; Baccino, F.M.; Fanelli, F.R. Muscle myostatin signalling is enhanced in experimental cancer cachexia. Eur. J. Clin. Investig. 2008, 38, 531–538. [Google Scholar] [CrossRef]
- Yano, S.; Nagai, A.; Isomura, M.; Yamasaki, M.; Kijima, T.; Takeda, M.; Hamano, T.; Nabika, T. Relationship between blood myostatin levels and kidney function: Shimane Cohre Study. PLoS ONE 2015, 10, e0141035. [Google Scholar] [CrossRef] [PubMed]
- Brandt, C.; Nielsen, A.R.; Fischer, C.P.; Hansen, J.; Pedersen, B.K.; Plomgaard, P. Plasma and muscle myostatin in relation to type 2 diabetes. PLoS ONE 2012, 7, e37236. [Google Scholar] [CrossRef] [PubMed]
- Hittel, D.S.; Berggren, J.R.; Shearer, J.; Boyle, K.; Houmard, J.A. Increased secretion and expression of myostatin in skeletal muscle from extremely obese women. Diabetes 2009, 58, 30–38. [Google Scholar] [CrossRef]
- Murillo-Saich, J.D.; Vazquez-Villegas, M.L.; Ramirez-Villafaña, M.; Saldaña-Cruz, A.M.; Aceves-Aceves, J.A.; Gonzalez-Lopez, L.; Guma, M.; Gamez-Nava, J.I. Association of myostatin, a cytokine released by muscle, with inflammation in rheumatoid arthritis. Medicine 2021, 100, e24186. [Google Scholar] [CrossRef]
- Gonzalez-Ponce, F.; Gamez-Nava, J.I.; Gomez-Ramirez, E.E.; Ramirez-Villafaña, M.; Jacobo-Cuevas, H.; Rodriguez-Jimenez, N.A.; Olivas-Flores, E.M.; Esparza-Guerrero, Y.; Martelli-García, A.; Santiago-Garcia, A.M.; et al. Myostatin levels and the risk of Myopenia and rheumatoid cachexia in women with rheumatoid arthritis. J. Immunol. Res. 2022, 2022, 7258152. [Google Scholar] [CrossRef]
- Lin, J.Z.; Ma, J.D.; Yang, L.J.; Zou, Y.W.; Zhang, X.P.; Pan, J.; Li, Q.H.; Li, H.G.; Yang, Z.H.; Wu, T.; et al. Myokine myostatin is a novel predictor of one-year radiographic progression in patients with rheumatoid arthritis: A prospective cohort study. Front. Immunol. 2022, 13, 1005161. [Google Scholar] [CrossRef]
- Paquette, J.K.; Ma, Y.; Fisher, C.; Li, J.; Lee, S.B.; Zachary, J.F.; Kim, Y.S.; Teuscher, C.; Weis, J.J. Genetic control of lyme arthritis by borrelia burgdorferi arthritis–associated locus 1 is dependent on localized differential production of IFN-β and requires upregulation of myostatin. J. Immunol. 2017, 199, 3525–3534. [Google Scholar] [CrossRef]
- Dankbar, B.; Fennen, M.; Brunert, D.; Hayer, S.; Frank, S.; Wehmeyer, C.; Beckmann, D.; Paruzel, P.; Bertrand, J.; Redlichet, K.; et al. Myostatin is a direct regulator of osteoclast differentiation and its inhibition reduces inflammatory joint destruction in mice. Nat. Med. 2015, 21, 1085–1090. [Google Scholar] [CrossRef]
- Su, C.; Hu, S.; Sun, Y.; Zhao, J.; Dai, C.; Wang, L.; Xu, G.; Tang, G.H. Myostatin induces tumor necrosis factor-α expression in rheumatoid arthritis synovial fibroblasts through the PI3K–akt signaling pathway. J. Cell. Physiol. 2018, 234, 9793–9801. [Google Scholar] [CrossRef]
- Hu, S.L.; Chang, A.C.; Huang, C.C.; Tsai, C.H.; Lin, C.C.; Tang, C.H. Myostatin promotes interleukin-1β expression in rheumatoid arthritis synovial fibroblasts through inhibition of Mir-21-5p. Front. Immunol. 2017, 8, 1747. [Google Scholar] [CrossRef] [PubMed]
- Fennen, M.; Weinhage, T.; Kracke, V.; Intemann, J.; Varga, G.; Wehmeyer, C.; Foell, D.; Korb-Pap, A.; Pap, T.; Dankbar, B. A myostatin-CCL20–CCR6 axis regulates th17 cell recruitment to inflamed joints in experimental arthritis. Sci. Rep. 2021, 11, 14145. [Google Scholar] [CrossRef]
- Koressaar, T.; Remm, M. Enhancements and modifications of Primer Design Program primer3. Bioinformatics 2007, 23, 1289–1291. [Google Scholar] [CrossRef]
- Schneider, C.A.; Rasband, W.S.; Eliceiri, K.W. NIH image to imagej: 25 years of image analysis. Nat. Methods 2012, 9, 671–675. [Google Scholar] [CrossRef]
- Coling, D.; Kachar, B. Principles and application of fluorescence microscopy. Curr. Protoc. Mol. Biol. 2001, 44, 14. [Google Scholar] [CrossRef]
- Gillespie, J.L.; Anyah, A.; Taylor, J.M.; Marlin, J.W.; Taylor, T.A.H. A versatile method for immunofluorescent staining of cells cultured on permeable membrane inserts. Med. Sci. Monit. Basic Res. 2016, 22, 91–94. [Google Scholar] [CrossRef]
- Zeng, F.; Gao, M.; Liao, S.; Zhou, Z.; Luo, G.; Zhou, Y. Role and mechanism of CD90+ fibroblasts in inflammatory diseases and malignant tumors. Mol. Med. 2023, 29, 20. [Google Scholar] [CrossRef]
- Hu, X.; Li, M.; Zhang, Y.; Sang, K.; Zhang, Y.; Li, W.; Liu, B.; Wan, L.; Du, B.; Qian, J.; et al. An innovative immunotherapeutic strategy for rheumatoid arthritis: Selectively suppressing angiogenesis and osteoclast differentiation by fully human antibody targeting thymocyte antigen-1. Exp. Cell Res. 2023, 424, 113490. [Google Scholar] [CrossRef] [PubMed]
- Huber, L.C.; Distler, O.; Tarner, I.; Gay, R.E.; Gay, S.; Pap, T. Synovial fibroblasts: Key players in rheumatoid arthritis. Rheumatology 2006, 45, 669–675. [Google Scholar] [CrossRef] [PubMed]
- Bartok, B.; Firestein, G.S. Fibroblast-like synoviocytes: Key effector cells in rheumatoid arthritis. Immunol. Rev. 2009, 233, 233–255. [Google Scholar] [CrossRef]
- Van Linthout, S.; Miteva, K.; Tschope, C. Crosstalk between fibroblasts and inflammatory cells. Cardiovasc. Res. 2014, 102, 258–269. [Google Scholar] [CrossRef] [PubMed]
- Nagase, H.; Woessner, J.F. Matrix metalloproteinases. J. Biol. Chem. 1999, 274, 21491–21494. [Google Scholar] [CrossRef]
- Feldmann, M.; Brennan, F.M.; Maini, R.N. Role of cytokines in rheumatoid arthritis. Annu. Rev. Immunol. 1996, 14, 397–440. [Google Scholar] [CrossRef] [PubMed]
- Koch, A.E. Chemokines and their receptors in rheumatoid arthritis: Future targets? Arthritis Rheum. 2005, 52, 710–721. [Google Scholar] [CrossRef]
- Müller-Ladner, U.; Ospelt, C.; Gay, S.; Distler, O.; Pap, T. Cells of the synovium in rheumatoid arthritis. Synovial fibroblasts. Arthritis Res. Ther. 2007, 9, 223. [Google Scholar] [CrossRef]
- Goossens, E.A.C.; de Vries, M.R.; Jukema, J.W.; Quax, P.H.A.; Nossent, A.Y. Myostatin inhibits vascular smooth muscle cell proliferation and local 14q32 microrna expression, but not systemic inflammation or restenosis. Int. J. Mol. Sci. 2020, 21, 3508. [Google Scholar] [CrossRef]
- Taylor, W.E.; Bhasin, S.; Artaza, J.; Byhower, F.; Azam, M.; Willard, D.H., Jr.; Kull, F.C., Jr.; Gonzalez-Cadavid, N. Myostatin inhibits cell proliferation and protein synthesis in C2C12 muscle cells. Am. J. Physiol. Endocrinol. Metab. 2001, 280, 221–228. [Google Scholar] [CrossRef]
- Liu, J.; Pan, M.; Huang, D.; Guo, Y.; Yang, M.; Zhang, W.; Mai, K. Myostatin-1 inhibits cell proliferation by inhibiting the mtor signal pathway and mrfs, and activating the ubiquitin-proteasomal system in skeletal muscle cells of Japanese flounder paralichthys olivaceus. Cells 2020, 9, 2376. [Google Scholar] [CrossRef] [PubMed]
- Pierer, M.; Rethage, J.; Seibl, R.; Lauener, R.; Brentano, F.; Wagner, U.; Hantzschel, H.; Michel, B.A.; Gay, R.E.; Gay, S.; et al. Chemokine Secretion of Rheumatoid Arthritis Synovial Fibroblasts Stimulated by Toll-Like Receptor 2 Ligands. J. Immunol. 2004, 172, 1256–1265. [Google Scholar] [CrossRef]
- Xu, L.; Feng, X.; Tan, W.; Gu, W.; Guo, D.; Zhang, M.; Wang, F. IL-29 enhances Toll-like receptor-mediated IL-6 and IL-8 production by the synovial fibroblasts from rheumatoid arthritis patients. Arthritis Res. Ther. 2013, 15, R170. [Google Scholar] [CrossRef]
- Jüngel, A.; Distler, J.H.; Kurowska-Stolarska, M.; Seemayer, C.A.; Seibl, R.; Forster, A.; Michel, B.A.; Gay, R.E.; Emmrich, F.; Gay, S.; et al. Expression of interleukin-21 receptor, but not interleukin-21, in synovial fibroblasts and synovial macrophages of patients with rheumatoid arthritis. Arthritis Res. Ther. 2004, 50, 1468–1476. [Google Scholar] [CrossRef]
- Ikeuchi, H.; Kuroiwa, T.; Hiramatsu, N.; Kaneko, Y.; Hiromura, K.; Ueki, K.; Nojima, Y. Expression of interleukin-22 in rheumatoid arthritis: Potential role as a proinflammatory cytokine. Arthritis Res. Ther. 2005, 52, 1037–1046. [Google Scholar] [CrossRef] [PubMed]
- Eisinger, K.; Bauer, S.; Schäffler, A.; Walter, R.; Neumann, E.; Buechler, C.; Müller-Ladner, U.; Frommer, K.W. Chemerin induces CCL2 and TLR4 in synovial fibroblasts of patients with rheumatoid arthritis and osteoarthritis. Exp. Mol. Pathol. 2012, 92, 90–96. [Google Scholar] [CrossRef]
- Clanchy, F.I.; Williams, R.O. Ibudilast inhibits chemokine expression in rheumatoid arthritis synovial fibroblasts and exhibits immunomodulatory activity in experimental arthritis. Arthritis Rheumatol. 2019, 71, 703–711. [Google Scholar] [CrossRef] [PubMed]
- Sato, H.; Muraoka, S.; Kusunoki, N.; Masuoka, S.; Yamada, S.; Ogasawara, H.; Imai, T.; Akasaka, Y.; Tochigi, N.; Takahashi, H.; et al. Resistin upregulates chemokine production by fibroblast-like synoviocytes from patients with rheumatoid arthritis. Arthritis Res. Ther. 2017, 19, 263. [Google Scholar] [CrossRef]
- Tsubaki, T.; Takegawa, S.; Hanamoto, H.; Arita, N.; Kamogawa, J.; Yamamoto, H.; Takubo, N.; Nakata, S.; Yamada, K.; Yamamoto, S.; et al. Accumulation of plasma cells expressing CXCR3 in the synovial sublining regions of early rheumatoid arthritis in association with production of MiG/CXCL9 by synovial fibroblasts. Clin. Exp. Immunol. 2005, 141, 363–371. [Google Scholar] [CrossRef]
- Karouzakis, E.; Rengel, Y.; Jüngel, A.; Kolling, C.; Gay, R.E.; Michel, B.A.; Tak, P.P.; Gay, S.; Neidhart, M.; Ospelt, C. DNA methylation regulates the expression of CXCL12 in rheumatoid arthritis synovial fibroblasts. Genes Immun. 2011, 12, 643–652. [Google Scholar] [CrossRef] [PubMed]
- Hirota, K.; Yoshitomi, H.; Hashimoto, M.; Maeda, S.; Teradaira, S.; Sugimoto, N.; Yamaguchi, T.; Nomura, T.; Ito, H.; Nakamura, T.; et al. Preferential recruitment of CCR6-expressing th17 cells to inflamed joints via CCL20 in rheumatoid arthritis and its animal model. J. Exp. Med. 2007, 204, 2803–2812. [Google Scholar] [CrossRef]
- Hou, C.H.; Chen, P.C.; Liu, J.F. CXCL1 enhances COX-II expression in rheumatoid arthritis synovial fibroblasts by CXCR2, plc, PKC, and NF-ΚB Signal pathway. Int. Immunopharmacol. 2023, 124, 110909. [Google Scholar] [CrossRef]
- Skrzypkowska, M.; Stasiak, M.; Sakowska, J.; Chmiel, J.; Maciejewska, A.; Buciński, A.; Słomiński, B.; Trzonkowski, P.; Łuczkiewicz, P. Cytokines and chemokines multiplex analysis in patients with low disease activity rheumatoid arthritis. Rheumatol. Int. 2022, 42, 609–619. [Google Scholar] [CrossRef] [PubMed]
- Hou, S.M.; Chen, P.C.; Lin, C.M.; Fang, M.L.; Chi, M.C.; Liu, J.F. CXCL1 contributes to IL-6 expression in osteoarthritis and rheumatoid arthritis synovial fibroblasts by CXCR2, c-Raf, MAPK, and AP-1 pathway. Arthritis Res. Ther. 2020, 22, 251. [Google Scholar] [CrossRef] [PubMed]
- Korbecki, J.; Gąssowska-Dobrowolska, M.; Wójcik, J.; Szatkowska, I.; Barczak, K.; Chlubek, M.; Baranowska-Bosiacka, I. The Importance of CXCL1 in Physiology and Noncancerous Diseases of Bone, Bone Marrow, Muscle and the Nervous System. Int. J. Mol. Sci. 2022, 23, 4205. [Google Scholar] [CrossRef] [PubMed]
- König, A.; Krenn, V.; Toksoy, A.; Gerhard, N.; Gillitzer, R. Mig GROα and RANTES messenger RNA expression in lining layer, infiltrates and different leucocyte populations of synovial tissue from patients with rheumatoid arthritis, psoriatic arthritis and osteoarthritis. Virchows. Arch. 2000, 436, 449–458. [Google Scholar] [CrossRef]
- Hogan, M.; Sherry, B.; Ritchlin, C.; Fabre, M.; Winchester, R.; Cerami, A.; Bucala, R. Differential expression of the small inducible cytokines GRO α and GROβ by synovial fibroblasts in chronic arthritis: Possible role in growth regulation. Cytokine 1994, 6, 61–69. [Google Scholar] [CrossRef]
- Nourshargh, S.; Alon, R. Leukocyte migration into inflamed tissues. Immunity 2014, 41, 694–707. [Google Scholar] [CrossRef]
Disclaimer/Publisher’s Note: The statements, opinions and data contained in all publications are solely those of the individual author(s) and contributor(s) and not of MDPI and/or the editor(s). MDPI and/or the editor(s) disclaim responsibility for any injury to people or property resulting from any ideas, methods, instructions or products referred to in the content. |
© 2025 by the authors. Licensee MDPI, Basel, Switzerland. This article is an open access article distributed under the terms and conditions of the Creative Commons Attribution (CC BY) license (https://creativecommons.org/licenses/by/4.0/).