Smart Cities and Urban Energy Planning: An Advanced Review of Promises and Challenges
Abstract
1. Introduction
- How has the research on the convergence of smart cities and urban energy planning transformed over the past three decades?
- What are the promising benefits and accompanying challenges that smart city initiatives introduce in the realm of urban energy planning?
- Why do some smart city projects, despite rapid technological advancements, struggle to consistently achieve energy efficiency and carbon emission reduction goals, while others succeed?
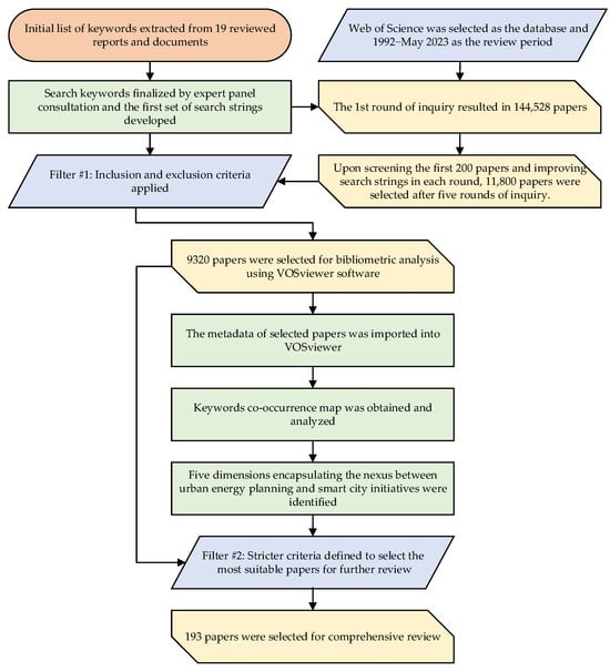
2. Materials and Methods
3. Results of the Bibliometric Analysis
4. Navigating the Dual Landscape: Smart City Implications for Urban Energy Planning
4.1. Energy Use at the Building Scale
4.2. Urban Design and Planning Integration
4.3. Transportation and Mobility
4.4. Grid Modernization and Smart Grids
4.5. Policy and Regulatory Frameworks
5. Discussion and Conclusions
5.1. Emerging Trends and Concerns
- (1)
- Trend predictions in the realm of smart cities indicate an expected surge in research focusing on the reciprocal impact between smart city initiatives and the environment. It is anticipated that future studies will delve deeper into understanding how these initiatives can positively influence the environment. This includes exploring the potential for reducing GHG emissions and mitigating UHI effects through the implementation of energy-efficient, solar-powered smart cities [10,211,212]. Additionally, there will likely be a growing emphasis on understanding the adverse environmental impacts of smart technologies, including the ecological footprint of their entire lifecycle, from resource extraction to E-waste disposal [213]. Concurrently, research is expected to intensify in exploring how environmental and climate changes affect smart cities [214]. This includes examining the resilience of smart infrastructures against extreme weather conditions and their capacity to adapt to changing environmental dynamics. Such research could lead to innovations in developing more robust and climate-adaptive smart cities. This dual focus on the interaction between smart cities and their environmental context is poised to play a pivotal role in informing sustainable policy development, energy management, and resilient urban planning in the face of ongoing climatic and environmental shifts [211,212,214].
- (2)
- Socioeconomic justice and inclusion are rapidly gaining attention as key areas of research in smart city development, emphasizing the need for equitable access to energy efficiency and other benefits for all societal segments, particularly marginalized communities [32]. This growth in focus is driven by the recognition that certain populations within digital societies are becoming marginalized due to a lack of technological literacy or economic means, limiting their access to the benefits that smart cities offer [215]. Additionally, it is crucial to ensure that not only the benefits but also any adverse impacts of smart city developments are equally distributed, rather than disproportionately affecting low-income and disadvantaged communities [34,107,188,189]. Research in this area includes exploring mechanisms to ensure the fair distribution of smart city benefits, such as access to green, reliable, and affordable energy, as well as energy-saving technologies and programs [32,191,216]. The goal is to make sustainable energy systems truly inclusive, addressing the disparities in the distribution of incentives and burdens, and ensuring that the advancements in smart cities do not exacerbate existing social inequalities. This concern is increasingly pressing as smart city initiatives advance, highlighting the need for deliberate and targeted strategies to bridge the digital divide and foster a more equitable urban future.
- (3)
- The emerging trend in smart city research is the re-imagination of technology-energy-society relations, with a focus on enhancing public engagement [217]. This approach advocates for the development of smart technologies that not only promote transparency, accountability, and citizen participation but also address privacy and security concerns. Such concerns have been a major barrier to the successful implementation of smart city projects, as hesitancy to participate is often due to a lack of trust. Overcoming these apprehensions is critical for fostering meaningful public engagement [218]. Key to this effort is ensuring the safety and security of citizen data and the accountability of smart technologies. It is essential to involve citizens in decision-making processes, particularly through bottom-up approaches, and to enhance transparency in both the development and management of these projects [219]. Furthermore, educational initiatives that align citizen behavior with energy efficiency objectives are gaining importance [220]. These steps are vital for building trust, fostering community ownership, and making smart city projects more attuned to the needs of their residents.
- (4)
- Future research in the field of smart cities is anticipated to increasingly focus on two interconnected technical and implementation complexities: the integration of advanced technologies, such as 5G and 6G, into urban energy frameworks, and the technical aspects of privacy and security within these complex systems [45,63,65,193,200,201]. This shift reflects a growing need to understand and resolve the challenges of system interoperability, particularly in the context of global technology transfer. This involves navigating a range of financial, geopolitical, and skill-related issues [220]. A critical aspect of this research will be to enhance the technical resilience of smart city infrastructures against cyberattacks. This includes advancing robust methodologies for ensuring data privacy and maintaining the integrity of energy management systems [45,200,201]. Such research is essential for the development of secure and efficient smart city environments, where the technical safeguarding of information and infrastructure is as crucial as the physical and social dimensions of urban living. By holistically addressing both the integration of cutting-edge technologies and the technical safeguards necessary for security and privacy, future research endeavors are set to significantly impact the design, policy-making, and operational efficacy of smart cities.
5.2. Rethinking Policies and Regulations
5.3. Moving beyond This Review
Author Contributions
Funding
Data Availability Statement
Conflicts of Interest
Abbreviations
| PRISMA-ScR | PRISMA Extension for Scoping Reviews |
| RE | Renewable Energy |
| AI | Artificial Intelligence |
| DT | Digital Twin |
| RS | Remote Sensing |
| GIS | Geographic Information System |
| IoT | Internet of Things |
| IoE | Internet of Energy |
| IoV | Internet of Vehicles |
| ITS | Intelligent Transportation System |
| ICT | Information and Communication Technologies |
| WoS | Web of Science |
| DSM | Demand-side Management |
| UHI | Urban Heat Island |
| E-waste | Electronic Waste |
| EVs | Electric Vehicles |
| V2G | Vehicle-to-Grid |
| PEDs | Positive Energy Districts |
Appendix A
Limitations of Study
Appendix B
| # | Organization | Documents | # | Organization | Documents |
|---|---|---|---|---|---|
| 1 | European Commission | 1-Summary Report on Urban Energy Planning: Potentials and Barriers in Six Cities 2-Strategic Energy Technology (SET) Plan ACTION n°3.2 Implementation Plan 3-Digitalization in Urban Energy Systems: Outlook 2025, 2030 and 2040 | 8 | MIT SENSEABLE CITY LAB projects | 12-The Smart Enough City: Putting Technology in Its Place to Reclaim Our Urban Future |
| 2 | International Energy Agency (IEA) | 4-Digitalization & Energy 5-Energy Technology Perspectives 2023 6-Empowering Cities for a Net Zero Future: Unlocking Resilient, Smart, Sustainable Urban Energy Systems | 9 | Arup | 13-Five Minute Guide: Energy in Cities |
| 3 | United Nations University, UNU-EGOV, International Development Research Centre Canada (IDRC) | 7-Smart Sustainable Cities—Reconnaissance Study | 10 | IBM Institute for Business Value Executive Report | 14-Smarter Cities for Smarter Growth |
| 4 | European Parliament | 8-Digital Agenda for Europe | 11 | ASEAN Smart Cities Network and ASEAN Secretariat (ASEC) | 15-ASEAN Smart Cities Planning Guidebook |
| 5 | American Public Power Association | 9-Creating a Smart City Roadmap for Public Power Utilities | 12 | OECD | 16-Measuring smart cities’ performance: Do smart cities benefit everyone? 17-Enhancing the Contribution of Digitalization to the Smart Cities of the Future |
| 6 | International Renewable Energy Agency (IRENA) | 10-World Energy Transitions Outlook 2023: 1.5 °C Pathway | 13 | World Economic Forum | 18-Electric Vehicles for Smarter Cities: The Future of Energy and Mobility |
| 7 | C40 CITIES Climate Leadership Group | 11–10 Climate Challenges & Plenty of Solutions | 14 | Deloitte | 19-Renewables (em)power smart cities |
References
- Pérez, J.; Lázaro, S.; Lumbreras, J.; Rodríguez, E. A Methodology for the Development of Urban Energy Balances: Ten Years of Application to the City of Madrid. Cities 2019, 91, 126–136. [Google Scholar] [CrossRef]
- Angelidou, M.; Politis, C.; Panori, A.; Bakratsas, T.; Fellnhofer, K. Emerging Smart City, Transport and Energy Trends in Urban Settings: Results of a Pan-European Foresight Exercise with 120 Experts. Technol. Forecast. Soc. Chang. 2022, 183, 121915. [Google Scholar] [CrossRef]
- Xia, H.; Liu, Z.; Efremochkina, M.; Liu, X.; Lin, C. Study on City Digital Twin Technologies for Sustainable Smart City Design: A Review and Bibliometric Analysis of Geographic Information System and Building Information Modeling Integration. Sustain. Cities Soc. 2022, 84, 104009. [Google Scholar] [CrossRef]
- Torabi Moghadam, S.; Delmastro, C.; Corgnati, S.P.; Lombardi, P. Urban Energy Planning Procedure for Sustainable Development in the Built Environment: A Review of Available Spatial Approaches. J. Clean. Prod. 2017, 165, 811–827. [Google Scholar] [CrossRef]
- Sharifi, A.; Yamagata, Y. Principles and Criteria for Assessing Urban Energy Resilience: A Literature Review. Renew. Sustain. Energy Rev. 2016, 60, 1654–1677. [Google Scholar] [CrossRef]
- Wang, S.J.; Moriarty, P. Energy Savings from Smart Cities: A Critical Analysis. Energy Procedia 2019, 158, 3271–3276. [Google Scholar] [CrossRef]
- Nieuwenhuijsen, M.J. Urban and Transport Planning Pathways to Carbon Neutral, Liveable and Healthy Cities; A Review of the Current Evidence. Environ. Int. 2020, 140, 105661. [Google Scholar] [CrossRef]
- Konstantinou, C. Towards a Secure and Resilient All-Renewable Energy Grid for Smart Cities. IEEE Consum. Electron. Mag. 2022, 11, 33–41. [Google Scholar] [CrossRef]
- Mrabet, Z.; Alsamara, M.; Saleh, A.S.; Anwar, S. Urbanization and Non-Renewable Energy Demand: A Comparison of Developed and Emerging Countries. Energy 2019, 170, 832–839. [Google Scholar] [CrossRef]
- Byrne, J.; Taminiau, J.; Seo, J.; Lee, J.; Shin, S. Are Solar Cities Feasible? A Review of Current Research. Int. J. Urban Sci. 2017, 21, 239–256. [Google Scholar] [CrossRef]
- Byrne, J.; Hughes, K.; Toly, N.; Wang, Y.-D. Can Cities Sustain Life in the Greenhouse? Bull. Sci. Technol. Soc. 2006, 26, 84–95. [Google Scholar] [CrossRef]
- Nik, V.M.; Perera, A.T.D.; Chen, D. Towards Climate Resilient Urban Energy Systems: A Review. Natl. Sci. Rev. 2021, 8, nwaa134. [Google Scholar] [CrossRef] [PubMed]
- Kammen, D.M.; Sunter, D.A. City-Integrated Renewable Energy for Urban Sustainability. Science 2016, 352, 922–928. [Google Scholar] [CrossRef]
- Bibri, S.E. Eco-Districts and Data-Driven Smart Eco-Cities: Emerging Approaches to Strategic Planning by Design and Spatial Scaling and Evaluation by Technology. Land Use Policy 2022, 113, 105830. [Google Scholar] [CrossRef]
- Esfandi, S.; Rahmdel, L.; Nourian, F.; Sharifi, A. The Role of Urban Spatial Structure in Energy Resilience: An Integrated Assessment Framework Using a Hybrid Factor Analysis and Analytic Network Process Model. Sustain. Cities Soc. 2022, 76, 103458. [Google Scholar] [CrossRef]
- Nejat, P.; Jomehzadeh, F.; Taheri, M.M.; Gohari, M.; Majid, M.Z.A. A Global Review of Energy Consumption, CO2 Emissions and Policy in the Residential Sector (with an Overview of the Top Ten CO2 Emitting Countries). Renew. Sustain. Energy Rev. 2015, 43, 843–862. [Google Scholar] [CrossRef]
- Zanon, B.; Verones, S. Climate Change, Urban Energy and Planning Practices: Italian Experiences of Innovation in Land Management Tools. Land Use Policy 2013, 32, 343–355. [Google Scholar] [CrossRef]
- Cajot, S.; Peter, M.; Bahu, J.-M.; Koch, A.; Maréchal, F. Energy Planning in the Urban Context: Challenges and Perspectives. Energy Procedia 2015, 78, 3366–3371. [Google Scholar] [CrossRef]
- Haarstad, H.; Wathne, M.W. Are Smart City Projects Catalyzing Urban Energy Sustainability? Energy Policy 2019, 129, 918–925. [Google Scholar] [CrossRef]
- Kim, H.; Choi, H.; Kang, H.; An, J.; Yeom, S.; Hong, T. A Systematic Review of the Smart Energy Conservation System: From Smart Homes to Sustainable Smart Cities. Renew. Sustain. Energy Rev. 2021, 140, 110755. [Google Scholar] [CrossRef]
- Ahad, M.A.; Paiva, S.; Tripathi, G.; Feroz, N. Enabling Technologies and Sustainable Smart Cities. Sustain. Cities Soc. 2020, 61, 102301. [Google Scholar] [CrossRef]
- Lim, Y.; Edelenbos, J.; Gianoli, A. Smart Energy Transition: An Evaluation of Cities in South Korea. Informatics 2019, 6, 50. [Google Scholar] [CrossRef]
- Herath, H.M.K.K.M.B.; Mittal, M. Adoption of Artificial Intelligence in Smart Cities: A Comprehensive Review. Int. J. Inf. Manag. Data Insights 2022, 2, 100076. [Google Scholar] [CrossRef]
- Pandiyan, P.; Saravanan, S.; Usha, K.; Kannadasan, R.; Alsharif, M.H.; Kim, M.-K. Technological Advancements toward Smart Energy Management in Smart Cities. Energy Rep. 2023, 10, 648–677. [Google Scholar] [CrossRef]
- Yigitcanlar, T. Smart Cities: An Effective Urban Development and Management Model? Aust. Plan. 2015, 52, 27–34. [Google Scholar] [CrossRef]
- Campisi, T.; Severino, A.; Al-Rashid, M.A.; Pau, G. The Development of the Smart Cities in the Connected and Autonomous Vehicles (CAVs) Era: From Mobility Patterns to Scaling in Cities. Infrastructures 2021, 6, 100. [Google Scholar] [CrossRef]
- Hoang, A.T.; Pham, V.V.; Nguyen, X.P. Integrating Renewable Sources into Energy System for Smart City as a Sagacious Strategy towards Clean and Sustainable Process. J. Clean. Prod. 2021, 305, 127161. [Google Scholar] [CrossRef]
- O’Dwyer, E.; Pan, I.; Acha, S.; Shah, N. Smart Energy Systems for Sustainable Smart Cities: Current Developments, Trends and Future Directions. Appl. Energy 2019, 237, 581–597. [Google Scholar] [CrossRef]
- Chauhan, S.; Agarwal, N.; Kar, A.K. Addressing Big Data Challenges in Smart Cities: A Systematic Literature Review. INFO 2016, 18, 73–90. [Google Scholar] [CrossRef]
- Naphade, M.; Banavar, G.; Harrison, C.; Paraszczak, J.; Morris, R. Smarter Cities and Their Innovation Challenges. Computer 2011, 44, 32–39. [Google Scholar] [CrossRef]
- Andrisano, O.; Bartolini, I.; Bellavista, P.; Boeri, A.; Bononi, L.; Borghetti, A.; Brath, A.; Corazza, G.E.; Corradi, A.; De Miranda, S.; et al. The Need of Multidisciplinary Approaches and Engineering Tools for the Development and Implementation of the Smart City Paradigm. Proc. IEEE 2018, 106, 738–760. [Google Scholar] [CrossRef]
- Alizadeh, H.; Sharifi, A. Toward a Societal Smart City: Clarifying the Social Justice Dimension of Smart Cities. Sustain. Cities Soc. 2023, 95, 104612. [Google Scholar] [CrossRef]
- Intrachooto, S.; Horayangkura, V. Energy Efficient Innovation: Overcoming Financial Barriers. Build. Environ. 2007, 42, 599–604. [Google Scholar] [CrossRef]
- Bertoldi, P.; Economidou, M.; Palermo, V.; Boza-Kiss, B.; Todeschi, V. How to Finance Energy Renovation of Residential Buildings: Review of Current and Emerging Financing Instruments in the EU. WIREs Energy Environ. 2021, 10, e384. [Google Scholar] [CrossRef]
- Tricco, A.C.; Lillie, E.; Zarin, W.; O’Brien, K.K.; Colquhoun, H.; Levac, D.; Moher, D.; Peters, M.D.J.; Horsley, T.; Weeks, L.; et al. PRISMA Extension for Scoping Reviews (PRISMA-ScR): Checklist and Explanation. Ann. Intern. Med. 2018, 169, 467–473. [Google Scholar] [CrossRef] [PubMed]
- Page, M.J.; McKenzie, J.E.; Bossuyt, P.M.; Boutron, I.; Hoffmann, T.C.; Mulrow, C.D.; Shamseer, L.; Tetzlaff, J.M.; Akl, E.A.; Brennan, S.E.; et al. The PRISMA 2020 Statement: An Updated Guideline for Reporting Systematic Reviews. BMJ 2021, 372, 71. [Google Scholar] [CrossRef]
- Cooper, H.; Hedges, L.V. Research Synthesis as a Scientific Process. In The Handbook of Research Synthesis and Meta-Analysis; Russell Sage Foundation: New York, NY, USA, 2019; pp. 3–16. ISBN 978-1-61044-886-4. [Google Scholar]
- Birkle, C.; Pendlebury, D.A.; Schnell, J.; Adams, J. Web of Science as a Data Source for Research on Scientific and Scholarly Activity. Quant. Sci. Stud. 2020, 1, 363–376. [Google Scholar] [CrossRef]
- Dameri, R.P.; Cocchia, A. Smart City and Digital City: Twenty Years of Terminology Evolution. In Proceedings of the X Conference of the Italian Chapter of AIS, ITAIS 2013, Milan, Italy, 14 December 2013; pp. 1–8. [Google Scholar]
- Gibson, D.V.; Kozmetsky, G.; Smilor, R.W. The Technopolis Phenomenon: Smart Cities, Fast Systems, Global Networks; Rowman & Littlefield: Lanham, MD, USA, 1992; ISBN 0-8476-7758-3. [Google Scholar]
- Van Eck, N.J.; Waltman, L. VOS: A New Method for Visualizing Similarities between Objects. In Advances in Data Analysis: Proceedings of the 30th annual conference of the German Classification Society; Decker, R., Lenz, H.-J., Eds.; Studies in classification, data analysis, and knowledge organization; Springer: Berlin/Heidelberg, Germany; New York, NY, USA, 2007; pp. 209–306. ISBN 978-3-540-70980-0. [Google Scholar]
- van Eck, N.J.; Waltman, L. Software Survey: VOSviewer, a Computer Program for Bibliometric Mapping. Scientometrics 2010, 84, 523–538. [Google Scholar] [CrossRef]
- McAllister, J.T.; Lennertz, L.; Atencio Mojica, Z. Mapping A Discipline: A Guide to Using VOSviewer for Bibliometric and Visual Analysis. Sci. Technol. Libr. 2022, 41, 319–348. [Google Scholar] [CrossRef]
- Moreno, M.V.; Zamora, M.A.; Skarmeta, A.F. User-Centric Smart Buildings for Energy Sustainable Smart Cities. Trans. Emerg. Tel. Technol. 2014, 25, 41–55. [Google Scholar] [CrossRef]
- Farzaneh, H.; Malehmirchegini, L.; Bejan, A.; Afolabi, T.; Mulumba, A.; Daka, P.P. Artificial Intelligence Evolution in Smart Buildings for Energy Efficiency. Appl. Sci. 2021, 11, 763. [Google Scholar] [CrossRef]
- Chen, X.; Yang, H.; Lu, L. A Comprehensive Review on Passive Design Approaches in Green Building Rating Tools. Renew. Sustain. Energy Rev. 2015, 50, 1425–1436. [Google Scholar] [CrossRef]
- Ochoa, C.E.; Capeluto, I.G. Strategic Decision-Making for Intelligent Buildings: Comparative Impact of Passive Design Strategies and Active Features in a Hot Climate. Build. Environ. 2008, 43, 1829–1839. [Google Scholar] [CrossRef]
- Østergård, T.; Jensen, R.L.; Maagaard, S.E. Building Simulations Supporting Decision Making in Early Design—A Review. Renew. Sustain. Energy Rev. 2016, 61, 187–201. [Google Scholar] [CrossRef]
- Castaldo, V.L.; Pisello, A.L.; Piselli, C.; Fabiani, C.; Cotana, F.; Santamouris, M. How Outdoor Microclimate Mitigation Affects Building Thermal-Energy Performance: A New Design-Stage Method for Energy Saving in Residential near-Zero Energy Settlements in Italy. Renew. Energy 2018, 127, 920–935. [Google Scholar] [CrossRef]
- Attia, S.; Gratia, E.; De Herde, A.; Hensen, J.L.M. Simulation-Based Decision Support Tool for Early Stages of Zero-Energy Building Design. Energy Build. 2012, 49, 2–15. [Google Scholar] [CrossRef]
- Arteconi, A.; Polonara, F. Assessing the Demand Side Management Potential and the Energy Flexibility of Heat Pumps in Buildings. Energies 2018, 11, 1846. [Google Scholar] [CrossRef]
- Francisco, A.; Mohammadi, N.; Taylor, J.E. Smart City Digital Twin–Enabled Energy Management: Toward Real-Time Urban Building Energy Benchmarking. J. Manag. Eng. 2020, 36, 04019045. [Google Scholar] [CrossRef]
- Chwieduk, D.A. Towards Modern Options of Energy Conservation in Buildings. Renew. Energy 2017, 101, 1194–1202. [Google Scholar] [CrossRef]
- Gondal, I.A.; Syed Athar, M.; Khurram, M. Role of Passive Design and Alternative Energy in Building Energy Optimization. Indoor Built Environ. 2021, 30, 278–289. [Google Scholar] [CrossRef]
- Biyik, E.; Araz, M.; Hepbasli, A.; Shahrestani, M.; Yao, R.; Shao, L.; Essah, E.; Oliveira, A.C.; Del Caño, T.; Rico, E.; et al. A Key Review of Building Integrated Photovoltaic (BIPV) Systems. Eng. Sci. Technol. Int. J. 2017, 20, 833–858. [Google Scholar] [CrossRef]
- Kaygusuz, A.; Keles, C.; Alagoz, B.B.; Karabiber, A. Renewable Energy Integration for Smart Sites. Energy Build. 2013, 64, 456–462. [Google Scholar] [CrossRef]
- Ralegaonkar, R.V.; Gupta, R. Review of Intelligent Building Construction: A Passive Solar Architecture Approach. Renew. Sustain. Energy Rev. 2010, 14, 2238–2242. [Google Scholar] [CrossRef]
- Stevanović, S. Optimization of Passive Solar Design Strategies: A Review. Renew. Sustain. Energy Rev. 2013, 25, 177–196. [Google Scholar] [CrossRef]
- Lawrence, T.M.; Boudreau, M.-C.; Helsen, L.; Henze, G.; Mohammadpour, J.; Noonan, D.; Patteeuw, D.; Pless, S.; Watson, R.T. Ten Questions Concerning Integrating Smart Buildings into the Smart Grid. Build. Environ. 2016, 108, 273–283. [Google Scholar] [CrossRef]
- Mishra, A.; Irwin, D.; Shenoy, P.; Kurose, J.; Zhu, T. GreenCharge: Managing Renewable Energy in Smart Buildings. IEEE J. Select. Areas Commun. 2013, 31, 1281–1293. [Google Scholar] [CrossRef]
- Aliero, M.S.; Asif, M.; Ghani, I.; Pasha, M.F.; Jeong, S.R. Systematic Review Analysis on Smart Building: Challenges and Opportunities. Sustainability 2022, 14, 3009. [Google Scholar] [CrossRef]
- Du, P.; Zheng, L.-Q.; Xie, B.-C.; Mahalingam, A. Barriers to the Adoption of Energy-Saving Technologies in the Building Sector: A Survey Study of Jing-Jin-Tang, China. Energy Policy 2014, 75, 206–216. [Google Scholar] [CrossRef]
- Mir, U.; Abbasi, U.; Mir, T.; Kanwal, S.; Alamri, S. Energy Management in Smart Buildings and Homes: Current Approaches, a Hypothetical Solution, and Open Issues and Challenges. IEEE Access 2021, 9, 94132–94148. [Google Scholar] [CrossRef]
- Woodhead, R.; Stephenson, P.; Morrey, D. Digital Construction: From Point Solutions to IoT Ecosystem. Autom. Constr. 2018, 93, 35–46. [Google Scholar] [CrossRef]
- Aliero, M.S.; Qureshi, K.N.; Pasha, M.F.; Ghani, I.; Yauri, R.A. Systematic Mapping Study on Energy Optimization Solutions in Smart Building Structure: Opportunities and Challenges. Wirel. Pers. Commun. 2021, 119, 2017–2053. [Google Scholar] [CrossRef]
- Pinkse, J.; Dommisse, M. Overcoming Barriers to Sustainability: An Explanation of Residential Builders’ Reluctance to Adopt Clean Technologies. Bus. Strat. Environ. 2009, 18, 515–527. [Google Scholar] [CrossRef]
- Elmaghraby, A.S.; Losavio, M.M. Cyber Security Challenges in Smart Cities: Safety, Security and Privacy. J. Adv. Res. 2014, 5, 491–497. [Google Scholar] [CrossRef] [PubMed]
- Collaço, F.M.D.A.; Simoes, S.G.; Dias, L.P.; Duic, N.; Seixas, J.; Bermann, C. The Dawn of Urban Energy Planning—Synergies between Energy and Urban Planning for São Paulo (Brazil) Megacity. J. Clean. Prod. 2019, 215, 458–479. [Google Scholar] [CrossRef]
- Van Cutsem, O.; Ho Dac, D.; Boudou, P.; Kayal, M. Cooperative Energy Management of a Community of Smart-Buildings: A Blockchain Approach. Int. J. Electr. Power Energy Syst. 2020, 117, 105643. [Google Scholar] [CrossRef]
- Wei, T.; Zhu, Q.; Yu, N. Proactive Demand Participation of Smart Buildings in Smart Grid. IEEE Trans. Comput. 2016, 65, 1392–1406. [Google Scholar] [CrossRef]
- Hao, H.; Wu, D.; Lian, J.; Yang, T. Optimal Coordination of Building Loads and Energy Storage for Power Grid and End User Services. IEEE Trans. Smart Grid 2018, 9, 4335–4345. [Google Scholar] [CrossRef]
- Akcin, M.; Kaygusuz, A.; Karabiber, A.; Alagoz, S.; Alagoz, B.B.; Keles, C. Opportunities for Energy Efficiency in Smart Cities. In Proceedings of the 2016 4th International Istanbul Smart Grid Congress and Fair (ICSG), Istanbul, Turkey, 20–21 April 2016; IEEE: Istanbul, Turkey, 2016; pp. 1–5. [Google Scholar]
- Futcher, J.A.; Mills, G. The Role of Urban Form as an Energy Management Parameter. Energy Policy 2013, 53, 218–228. [Google Scholar] [CrossRef]
- Ronzino, A.; Osello, A.; Patti, E.; Bottaccioli, L.; Danna, C.; Lingua, A.; Acquaviva, A.; Macii, E.; Grosso, M.; Messina, G.; et al. The Energy Efficiency Management at Urban Scale by Means of Integrated Modelling. Energy Procedia 2015, 83, 258–268. [Google Scholar] [CrossRef]
- Yang, X.; Zhao, L.; Bruse, M.; Meng, Q. An Integrated Simulation Method for Building Energy Performance Assessment in Urban Environments. Energy Build. 2012, 54, 243–251. [Google Scholar] [CrossRef]
- Marić, I.; Pucar, M.; Kovačević, B. Reducing the Impact of Climate Change by Applying Information Technologies and Measures for Improving Energy Efficiency in Urban Planning. Energy Build. 2016, 115, 102–111. [Google Scholar] [CrossRef]
- Mainzer, K.; Killinger, S.; McKenna, R.; Fichtner, W. Assessment of Rooftop Photovoltaic Potentials at the Urban Level Using Publicly Available Geodata and Image Recognition Techniques. Sol. Energy 2017, 155, 561–573. [Google Scholar] [CrossRef]
- Margolis, R.; Gagnon, P.; Melius, J.; Phillips, C.; Elmore, R. Using GIS-Based Methods and Lidar Data to Estimate Rooftop Solar Technical Potential in US Cities. Environ. Res. Lett. 2017, 12, 074013. [Google Scholar] [CrossRef]
- Lukač, N.; Seme, S.; Žlaus, D.; Štumberger, G.; Žalik, B. Buildings Roofs Photovoltaic Potential Assessment Based on LiDAR (Light Detection and Ranging) Data. Energy 2014, 66, 598–609. [Google Scholar] [CrossRef]
- Byrne, J.; Taminiau, J.; Kurdgelashvili, L.; Kim, K.N. A Review of the Solar City Concept and Methods to Assess Rooftop Solar Electric Potential, with an Illustrative Application to the City of Seoul. Renew. Sustain. Energy Rev. 2015, 41, 830–844. [Google Scholar] [CrossRef]
- Taminiau, J.; Byrne, J. City-scale Urban Sustainability: Spatiotemporal Mapping of Distributed Solar Power for New York City. WIREs Energy Environ. 2020, 9, e374. [Google Scholar] [CrossRef]
- Martín, A.M.; Domínguez, J.; Amador, J. Applying LIDAR Datasets and GIS Based Model to Evaluate Solar Potential over Roofs: A Review. AIMS Energy 2015, 3, 326–343. [Google Scholar] [CrossRef]
- Ngie, A.; Abutaleb, K.; Ahmed, F.; Darwish, A.; Ahmed, M. Assessment of Urban Heat Island Using Satellite Remotely Sensed Imagery: A Review. South Afr. Geogr. J. 2014, 96, 198–214. [Google Scholar] [CrossRef]
- Bonafoni, S.; Baldinelli, G.; Verducci, P. Sustainable Strategies for Smart Cities: Analysis of the Town Development Effect on Surface Urban Heat Island through Remote Sensing Methodologies. Sustain. Cities Soc. 2017, 29, 211–218. [Google Scholar] [CrossRef]
- Akbari, H.; Cartalis, C.; Kolokotsa, D.; Muscio, A.; Pisello, A.L.; Rossi, F.; Santamouris, M.; Synnef, A.; Wong, N.H.; Zinzi, M. Local Climate Change and Urban Heat Island Mitigation Techniques—The State of the Art. J. Civ. Eng. Manag. 2015, 22, 1–16. [Google Scholar] [CrossRef]
- Calvillo, C.F.; Sánchez-Miralles, A.; Villar, J. Energy Management and Planning in Smart Cities. Renew. Sustain. Energy Rev. 2016, 55, 273–287. [Google Scholar] [CrossRef]
- TAO, W. Interdisciplinary Urban GIS for Smart Cities: Advancements and Opportunities. Geo-Spat. Inf. Sci. 2013, 16, 25–34. [Google Scholar] [CrossRef]
- Papyshev, G.; Yarime, M. Exploring City Digital Twins as Policy Tools: A Task-Based Approach to Generating Synthetic Data on Urban Mobility. Data Policy 2021, 3, e16. [Google Scholar] [CrossRef]
- Jafari, M.; Kavousi-Fard, A.; Chen, T.; Karimi, M. A Review on Digital Twin Technology in Smart Grid, Transportation System and Smart City: Challenges and Future. IEEE Access 2023, 11, 17471–17484. [Google Scholar] [CrossRef]
- Lima, F.T.; Brown, N.C.; Duarte, J.P. A Grammar-Based Optimization Approach for Designing Urban Fabrics and Locating Amenities for 15-Minute Cities. Buildings 2022, 12, 1157. [Google Scholar] [CrossRef]
- Allam, Z.; Bibri, S.E.; Jones, D.S.; Chabaud, D.; Moreno, C. Unpacking the ‘15-Minute City’ via 6G, IoT, and Digital Twins: Towards a New Narrative for Increasing Urban Efficiency, Resilience, and Sustainability. Sensors 2022, 22, 1369. [Google Scholar] [CrossRef] [PubMed]
- Pozoukidou, G.; Angelidou, M. Urban Planning in the 15-Minute City: Revisited under Sustainable and Smart City Developments until 2030. Smart Cities 2022, 5, 1356–1375. [Google Scholar] [CrossRef]
- Yamamura, S.; Fan, L.; Suzuki, Y. Assessment of Urban Energy Performance through Integration of BIM and GIS for Smart City Planning. Procedia Eng. 2017, 180, 1462–1472. [Google Scholar] [CrossRef]
- Liu, Y.; Yang, C.; Jiang, L.; Xie, S.; Zhang, Y. Intelligent Edge Computing for IoT-Based Energy Management in Smart Cities. IEEE Netw. 2019, 33, 111–117. [Google Scholar] [CrossRef]
- Zekić-Sušac, M.; Mitrović, S.; Has, A. Machine Learning Based System for Managing Energy Efficiency of Public Sector as an Approach towards Smart Cities. Int. J. Inf. Manag. 2021, 58, 102074. [Google Scholar] [CrossRef]
- Chen, Z.; Sivaparthipan, C.B.; Muthu, B. IoT Based Smart and Intelligent Smart City Energy Optimization. Sustain. Energy Technol. Assess. 2022, 49, 101724. [Google Scholar] [CrossRef]
- Lau, S.P.; Merrett, G.V.; Weddell, A.S.; White, N.M. A Traffic-Aware Street Lighting Scheme for Smart Cities Using Autonomous Networked Sensors. Comput. Electr. Eng. 2015, 45, 192–207. [Google Scholar] [CrossRef]
- Tcholtchev, N.; Schieferdecker, I. Sustainable and Reliable Information and Communication Technology for Resilient Smart Cities. Smart Cities 2021, 4, 156–176. [Google Scholar] [CrossRef]
- Puron-Cid, G.; Gil-Garcia, J.R. Are Smart Cities Too Expensive in the Long Term? Analyzing the Effects of ICT Infrastructure on Municipal Financial Sustainability. Sustainability 2022, 14, 6055. [Google Scholar] [CrossRef]
- Lim, C.; Kim, K.-J.; Maglio, P.P. Smart Cities with Big Data: Reference Models, Challenges, and Considerations. Cities 2018, 82, 86–99. [Google Scholar] [CrossRef]
- Shin, S.-Y.; Kim, D.; Chun, S.A. Digital Divide in Advanced Smart City Innovations. Sustainability 2021, 13, 4076. [Google Scholar] [CrossRef]
- Sengupta, U.; Sengupta, U. Why Government Supported Smart City Initiatives Fail: Examining Community Risk and Benefit Agreements as a Missing Link to Accountability for Equity-Seeking Groups. Front. Sustain. Cities 2022, 4, 960400. [Google Scholar] [CrossRef]
- Khavarian-Garmsir, A.R.; Sharifi, A.; Sadeghi, A. The 15-Minute City: Urban Planning and Design Efforts toward Creating Sustainable Neighborhoods. Cities 2023, 132, 104101. [Google Scholar] [CrossRef]
- Millar, C.C.J.M.; Ju Choi, C. Development and Knowledge Resources: A Conceptual Analysis. J. Knowl. Manag. 2010, 14, 759–776. [Google Scholar] [CrossRef]
- Yigitcanlar, T.; Han, H.; Kamruzzaman, M.; Ioppolo, G.; Sabatini-Marques, J. The Making of Smart Cities: Are Songdo, Masdar, Amsterdam, San Francisco and Brisbane the Best We Could Build? Land Use Policy 2019, 88, 104187. [Google Scholar] [CrossRef]
- Hirsh Bar Gai, D.; Shittu, E.; Attanasio, D.; Weigelt, C.; LeBlanc, S.; Dehghanian, P.; Sklar, S. Examining Community Solar Programs to Understand Accessibility and Investment: Evidence from the U.S. Energy Policy 2021, 159, 112600. [Google Scholar] [CrossRef]
- Daum, K.; Stoler, J.; Grant, R. Toward a More Sustainable Trajectory for E-Waste Policy: A Review of a Decade of E-Waste Research in Accra, Ghana. Int. J. Environ. Res. Public Health 2017, 14, 135. [Google Scholar] [CrossRef] [PubMed]
- Šurdonja, S.; Giuffrè, T.; Deluka-Tibljaš, A. Smart Mobility Solutions—Necessary Precondition for a Well-Functioning Smart City. Transp. Res. Procedia 2020, 45, 604–611. [Google Scholar] [CrossRef]
- Benevolo, C.; Dameri, R.P.; D’Auria, B. Smart Mobility in Smart City: Action Taxonomy, ICT Intensity and Public Benefits. In Proceedings of the XI Conference of the Italian Chapter of AIS, ITAIS 2014, Genova, Italy, 21–22 November 2014; Empowering Organizations. Lecture Notes in Information Systems and Organisation. Torre, T., Braccini, A.M., Spinelli, R., Eds.; Springer International Publishing: Cham, Germany, 2016; Volume 11, pp. 13–28. [Google Scholar]
- Turner, S.W.; Uludag, S. Intelligent Transportation as the Key Enabler of Smart Cities. In Proceedings of the NOMS 2016-2016 IEEE/IFIP Network Operations and Management Symposium, Istanbul, Turkey, 25–29 April 2016; IEEE: Istanbul, Turkey, 2016; pp. 1261–1264. [Google Scholar]
- Wan, X.; Ghazzai, H.; Massoud, Y. Mobile Crowdsourcing for Intelligent Transportation Systems: Real-Time Navigation in Urban Areas. IEEE Access 2019, 7, 136995–137009. [Google Scholar] [CrossRef]
- Ahmad, A.; Din, S.; Paul, A.; Jeon, G.; Aloqaily, M.; Ahmad, M. Real-Time Route Planning and Data Dissemination for Urban Scenarios Using the Internet of Things. IEEE Wirel. Commun. 2019, 26, 50–55. [Google Scholar] [CrossRef]
- Namoun, A.; Tufail, A.; Mehandjiev, N.; Alrehaili, A.; Akhlaghinia, J.; Peytchev, E. An Eco-Friendly Multimodal Route Guidance System for Urban Areas Using Multi-Agent Technology. Appl. Sci. 2021, 11, 2057. [Google Scholar] [CrossRef]
- Mainetti, L.; Patrono, L.; Stefanizzi, M.L.; Vergallo, R. A Smart Parking System Based on IoT Protocols and Emerging Enabling Technologies. In Proceedings of the 2015 IEEE 2nd World Forum on Internet of Things (WF-IoT), Milan, Italy, 14–16 December 2015; IEEE: Milan, Italy, 2015; pp. 764–769. [Google Scholar]
- Al-Turjman, F.; Malekloo, A. Smart Parking in IoT-Enabled Cities: A Survey. Sustain. Cities Soc. 2019, 49, 101608. [Google Scholar] [CrossRef]
- Chavhan, S.; Gupta, D.; Gochhayat, S.P.; Chandana, B.N.; Khanna, A.; Shankar, K.; Rodrigues, J.J.P.C. Edge Computing AI-IoT Integrated Energy-Efficient Intelligent Transportation System for Smart Cities. ACM Trans. Internet Technol. 2022, 22, 1–18. [Google Scholar] [CrossRef]
- Dembski, F.; Wössner, U.; Letzgus, M.; Ruddat, M.; Yamu, C. Urban Digital Twins for Smart Cities and Citizens: The Case Study of Herrenberg, Germany. Sustainability 2020, 12, 2307. [Google Scholar] [CrossRef]
- Hu, C.; Fan, W.; Zeng, E.; Hang, Z.; Wang, F.; Qi, L.; Bhuiyan, M.Z.A. Digital Twin-Assisted Real-Time Traffic Data Prediction Method for 5G-Enabled Internet of Vehicles. IEEE Trans. Ind. Inf. 2022, 18, 2811–2819. [Google Scholar] [CrossRef]
- Wu, H.; Liu, L.; Yu, Y.; Peng, Z.; Jiao, H.; Niu, Q. An Agent-Based Model Simulation of Human Mobility Based on Mobile Phone Data: How Commuting Relates to Congestion. ISPRS Int. J. Geo-Inf. 2019, 8, 313. [Google Scholar] [CrossRef]
- Anda, C.; Erath, A.; Fourie, P.J. Transport Modelling in the Age of Big Data. Int. J. Urban Sci. 2017, 21, 19–42. [Google Scholar] [CrossRef]
- Bachanek, K.H.; Tundys, B.; Wiśniewski, T.; Puzio, E.; Maroušková, A. Intelligent Street Lighting in a Smart City Concepts—A Direction to Energy Saving in Cities: An Overview and Case Study. Energies 2021, 14, 3018. [Google Scholar] [CrossRef]
- Sanchez, M.; Cano, J.; Kim, D. Predicting Traffic Lights to Improve Urban Traffic Fuel Consumption. In Proceedings of the 2006 6th International Conference on ITS Telecommunications, Chengdu, China, 21–23 June 2006; IEEE: Chengdu, China, 2006; pp. 331–336. [Google Scholar]
- Lee, W.-H.; Chiu, C.-Y. Design and Implementation of a Smart Traffic Signal Control System for Smart City Applications. Sensors 2020, 20, 508. [Google Scholar] [CrossRef] [PubMed]
- Dlugosch, O.; Brandt, T.; Neumann, D. Combining Analytics and Simulation Methods to Assess the Impact of Shared, Autonomous Electric Vehicles on Sustainable Urban Mobility. Inf. Manag. 2022, 59, 103285. [Google Scholar] [CrossRef]
- Sanchez-Iborra, R.; Bernal-Escobedo, L.; Santa, J. Eco-Efficient Mobility in Smart City Scenarios. Sustainability 2020, 12, 8443. [Google Scholar] [CrossRef]
- Sutar, S.H.; Koul, R.; Suryavanshi, R. Integration of Smart Phone and IOT for Development of Smart Public Transportation System. In Proceedings of the 2016 International Conference on Internet of Things and Applications (IOTA), Pune, India, 22–24 January 2016; IEEE: Pune, India, 2016; pp. 73–78. [Google Scholar]
- Olszewski, R.; Pałka, P.; Turek, A. Solving “Smart City” Transport Problems by Designing Carpooling Gamification Schemes with Multi-Agent Systems: The Case of the So-Called “Mordor of Warsaw”. Sensors 2018, 18, 141. [Google Scholar] [CrossRef]
- García-Palomares, J.C.; Gutiérrez, J.; Latorre, M. Optimizing the Location of Stations in Bike-Sharing Programs: A GIS Approach. Appl. Geogr. 2012, 35, 235–246. [Google Scholar] [CrossRef]
- Feng, C.; Jiao, J.; Wang, H. Estimating E-Scooter Traffic Flow Using Big Data to Support Planning for Micromobility. J. Urban Technol. 2022, 29, 139–157. [Google Scholar] [CrossRef]
- Jnr, B.A. Integrating Electric Vehicles to Achieve Sustainable Energy as a Service Business Model in Smart Cities. Front. Sustain. Cities 2021, 3, 685716. [Google Scholar] [CrossRef]
- Taiebat, M.; Xu, M. Synergies of Four Emerging Technologies for Accelerated Adoption of Electric Vehicles: Shared Mobility, Wireless Charging, Vehicle-to-Grid, and Vehicle Automation. J. Clean. Prod. 2019, 230, 794–797. [Google Scholar] [CrossRef]
- Egbue, O.; Long, S. Barriers to Widespread Adoption of Electric Vehicles: An Analysis of Consumer Attitudes and Perceptions. Energy Policy 2012, 48, 717–729. [Google Scholar] [CrossRef]
- Joseph, P.K.; Devaraj, E.; Gopal, A. Overview of Wireless Charging and Vehicle-to-grid Integration of Electric Vehicles Using Renewable Energy for Sustainable Transportation. IET Power Electron. 2019, 12, 627–638. [Google Scholar] [CrossRef]
- Aljohani, T.M.; Ebrahim, A.F.; Mohammed, O.A. Dynamic Real-Time Pricing Mechanism for Electric Vehicles Charging Considering Optimal Microgrids Energy Management System. IEEE Trans. Ind. Applicat. 2021, 57, 5372–5381. [Google Scholar] [CrossRef]
- Limmer, S.; Rodemann, T. Peak Load Reduction through Dynamic Pricing for Electric Vehicle Charging. Int. J. Electr. Power Energy Syst. 2019, 113, 117–128. [Google Scholar] [CrossRef]
- Sovacool, B.K.; Kester, J.; Noel, L.; Zarazua De Rubens, G. Actors, Business Models, and Innovation Activity Systems for Vehicle-to-Grid (V2G) Technology: A Comprehensive Review. Renew. Sustain. Energy Rev. 2020, 131, 109963. [Google Scholar] [CrossRef]
- Guerrero-ibanez, J.A.; Zeadally, S.; Contreras-Castillo, J. Integration Challenges of Intelligent Transportation Systems with Connected Vehicle, Cloud Computing, and Internet of Things Technologies. IEEE Wirel. Commun. 2015, 22, 122–128. [Google Scholar] [CrossRef]
- Mouratidis, A. Smooth Integration of Transport Infrastructure into Urban Space. J. Infrastruct. Policy Dev. 2021, 5, 1379. [Google Scholar] [CrossRef]
- Mwasilu, F.; Justo, J.J.; Kim, E.-K.; Do, T.D.; Jung, J.-W. Electric Vehicles and Smart Grid Interaction: A Review on Vehicle to Grid and Renewable Energy Sources Integration. Renew. Sustain. Energy Rev. 2014, 34, 501–516. [Google Scholar] [CrossRef]
- Zhao, L.; Awater, P.; Schafer, A.; Breuer, C.; Moser, A. Scenario-Based Evaluation on the Impacts of Electric Vehicle on the Municipal Energy Supply Systems. In Proceedings of the 2011 IEEE Power and Energy Society General Meeting, San Diego, CA, USA, 24–28 July 2011; IEEE: San Diego, CA, USA, 2011; pp. 1–8. [Google Scholar]
- Straub, F.; Streppel, S.; Göhlich, D. Methodology for Estimating the Spatial and Temporal Power Demand of Private Electric Vehicles for an Entire Urban Region Using Open Data. Energies 2021, 14, 2081. [Google Scholar] [CrossRef]
- Vopava, J.; Koczwara, C.; Traupmann, A.; Kienberger, T. Investigating the Impact of E-Mobility on the Electrical Power Grid Using a Simplified Grid Modelling Approach. Energies 2019, 13, 39. [Google Scholar] [CrossRef]
- Liu, L.; Kong, F.; Liu, X.; Peng, Y.; Wang, Q. A Review on Electric Vehicles Interacting with Renewable Energy in Smart Grid. Renew. Sustain. Energy Rev. 2015, 51, 648–661. [Google Scholar] [CrossRef]
- Saxena, N.; Grijalva, S.; Chukwuka, V.; Vasilakos, A.V. Network Security and Privacy Challenges in Smart Vehicle-to-Grid. IEEE Wirel. Commun. 2017, 24, 88–98. [Google Scholar] [CrossRef]
- Ntafloukas, K.; McCrum, D.P.; Pasquale, L. A Cyber-Physical Risk Assessment Approach for Internet of Things Enabled Transportation Infrastructure. Appl. Sci. 2022, 12, 9241. [Google Scholar] [CrossRef]
- Dong, C.; Wang, H.; Ni, D.; Liu, Y.; Chen, Q. Impact Evaluation of Cyber-Attacks on Traffic Flow of Connected and Automated Vehicles. IEEE Access 2020, 8, 86824–86835. [Google Scholar] [CrossRef]
- Khattak, Z.H.; Smith, B.L.; Fontaine, M.D. Impact of Cyberattacks on Safety and Stability of Connected and Automated Vehicle Platoons under Lane Changes. Accid. Anal. Prev. 2021, 150, 105861. [Google Scholar] [CrossRef]
- Alsaffar, N.; Ali, H.; Elmedany, W. Smart Transportation System: A Review of Security and Privacy Issues. In Proceedings of the 2018 International Conference on Innovation and Intelligence for Informatics, Computing, and Technologies (3ICT), Sakhier, Bahrain, 18–20 November 2018; IEEE: Sakhier, Bahrain, 2018; pp. 1–4. [Google Scholar]
- Hahn, D.; Munir, A.; Behzadan, V. Security and Privacy Issues in Intelligent Transportation Systems: Classification and Challenges. IEEE Intell. Transport. Syst. Mag. 2021, 13, 181–196. [Google Scholar] [CrossRef]
- Bezai, N.E.; Medjdoub, B.; Al-Habaibeh, A.; Chalal, M.L.; Fadli, F. Future Cities and Autonomous Vehicles: Analysis of the Barriers to Full Adoption. Energy Built Environ. 2021, 2, 65–81. [Google Scholar] [CrossRef]
- Bryła, P.; Chatterjee, S.; Ciabiada-Bryła, B. Consumer Adoption of Electric Vehicles: A Systematic Literature Review. Energies 2022, 16, 205. [Google Scholar] [CrossRef]
- Wang, C.; Steinfeld, E.; Maisel, J.L.; Kang, B. Is Your Smart City Inclusive? Evaluating Proposals from the U.S. Department of Transportation’s Smart City Challenge. Sustain. Cities Soc. 2021, 74, 103148. [Google Scholar] [CrossRef]
- Docherty, I.; Marsden, G.; Anable, J. The Governance of Smart Mobility. Transp. Res. Part A Policy Pract. 2018, 115, 114–125. [Google Scholar] [CrossRef]
- Sourbati, M.; Behrendt, F. Smart Mobility, Age and Data Justice. New Media Soc. 2021, 23, 1398–1414. [Google Scholar] [CrossRef]
- Brand, C.; Anable, J.; Morton, C. Lifestyle, Efficiency and Limits: Modelling Transport Energy and Emissions Using a Socio-Technical Approach. Energy Effic. 2019, 12, 187–207. [Google Scholar] [CrossRef]
- Paaso, A.; Kushner, D.; Bahramirad, S.; Khodaei, A. Grid Modernization Is Paving the Way for Building Smarter Cities [Technology Leaders]. IEEE Electrific. Mag. 2018, 6, 6–108. [Google Scholar] [CrossRef]
- Farmanbar, M.; Parham, K.; Arild, Ø.; Rong, C. A Widespread Review of Smart Grids Towards Smart Cities. Energies 2019, 12, 4484. [Google Scholar] [CrossRef]
- Atasoy, T.; Akinc, H.E.; Ercin, O. An Analysis on Smart Grid Applications and Grid Integration of Renewable Energy Systems in Smart Cities. In Proceedings of the 2015 International Conference on Renewable Energy Research and Applications (ICRERA), Palermo, Italy, 22–25 November 2015; IEEE: Palermo, Italy, 2015; pp. 547–550. [Google Scholar]
- Masera, M.; Bompard, E.F.; Profumo, F.; Hadjsaid, N. Smart (Electricity) Grids for Smart Cities: Assessing Roles and Societal Impacts. Proc. IEEE 2018, 106, 613–625. [Google Scholar] [CrossRef]
- Diamantoulakis, P.D.; Kapinas, V.M.; Karagiannidis, G.K. Big Data Analytics for Dynamic Energy Management in Smart Grids. Big Data Res. 2015, 2, 94–101. [Google Scholar] [CrossRef]
- Tiwari, S.; Jain, A.; Ahmed, N.M.O.S.; Charu; Alkwai, L.M.; Dafhalla, A.K.Y.; Hamad, S.A.S. Machine Learning-Based Model for Prediction of Power Consumption in Smart Grid- Smart Way towards Smart City. Expert Syst. 2022, 39, e12832. [Google Scholar] [CrossRef]
- Kabalci, Y.; Kabalci, E.; Padmanaban, S.; Holm-Nielsen, J.B.; Blaabjerg, F. Internet of Things Applications as Energy Internet in Smart Grids and Smart Environments. Electronics 2019, 8, 972. [Google Scholar] [CrossRef]
- Tanwar, S.; Tyagi, S.; Kumar, S. The Role of Internet of Things and Smart Grid for the Development of a Smart City. In Proceedings of the Intelligent Communication and Computational Technologies; Hu, Y.-C., Tiwari, S., Mishra, K.K., Trivedi, M.C., Eds.; Springer: Singapore, 2018; pp. 23–33. [Google Scholar]
- Dileep, G. A Survey on Smart Grid Technologies and Applications. Renew. Energy 2020, 146, 2589–2625. [Google Scholar] [CrossRef]
- Roberts, B.P.; Sandberg, C. The Role of Energy Storage in Development of Smart Grids. Proc. IEEE 2011, 99, 1139–1144. [Google Scholar] [CrossRef]
- Tan, K.M.; Babu, T.S.; Ramachandaramurthy, V.K.; Kasinathan, P.; Solanki, S.G.; Raveendran, S.K. Empowering Smart Grid: A Comprehensive Review of Energy Storage Technology and Application with Renewable Energy Integration. J. Energy Storage 2021, 39, 102591. [Google Scholar] [CrossRef]
- Swain, A.; Salkuti, S.R.; Swain, K. An Optimized and Decentralized Energy Provision System for Smart Cities. Energies 2021, 14, 1451. [Google Scholar] [CrossRef]
- Li, Z.; Bahramirad, S.; Paaso, A.; Yan, M.; Shahidehpour, M. Blockchain for Decentralized Transactive Energy Management System in Networked Microgrids. Electr. J. 2019, 32, 58–72. [Google Scholar] [CrossRef]
- Hamedi, K.; Sadeghi, S.; Esfandi, S.; Azimian, M.; Golmohamadi, H. Eco-Emission Analysis of Multi-Carrier Microgrid Integrated with Compressed Air and Power-to-Gas Energy Storage Technologies. Sustainability 2021, 13, 4681. [Google Scholar] [CrossRef]
- Sami, M.S.; Abrar, M.; Akram, R.; Hussain, M.M.; Nazir, M.H.; Khan, M.S.; Raza, S. Energy Management of Microgrids for Smart Cities: A Review. Energies 2021, 14, 5976. [Google Scholar] [CrossRef]
- Azimian, M.; Amir, V.; Javadi, S.; Mohseni, S.; Brent, A.C. Resilience-Oriented Planning of Multi-Carrier Microgrids under Cyber-Attacks. Sustain. Cities Soc. 2022, 79, 103709. [Google Scholar] [CrossRef]
- Kiehbadroudinezhad, M.; Merabet, A.; Abo-Khalil, A.G.; Salameh, T.; Ghenai, C. Intelligent and Optimized Microgrids for Future Supply Power from Renewable Energy Resources: A Review. Energies 2022, 15, 3359. [Google Scholar] [CrossRef]
- Khalil, M.I.; Jhanjhi, N.Z.; Humayun, M.; Sivanesan, S.; Masud, M.; Hossain, M.S. Hybrid Smart Grid with Sustainable Energy Efficient Resources for Smart Cities. Sustain. Energy Technol. Assess. 2021, 46, 101211. [Google Scholar] [CrossRef]
- Koohi-Kamali, S.; Tyagi, V.V.; Rahim, N.A.; Panwar, N.L.; Mokhlis, H. Emergence of Energy Storage Technologies as the Solution for Reliable Operation of Smart Power Systems: A Review. Renew. Sustain. Energy Rev. 2013, 25, 135–165. [Google Scholar] [CrossRef]
- Mengelkamp, E.; Notheisen, B.; Beer, C.; Dauer, D.; Weinhardt, C. A Blockchain-Based Smart Grid: Towards Sustainable Local Energy Markets. Comput. Sci. Res. Dev. 2018, 33, 207–214. [Google Scholar] [CrossRef]
- Han, D.; Zhang, C.; Ping, J.; Yan, Z. Smart Contract Architecture for Decentralized Energy Trading and Management Based on Blockchains. Energy 2020, 199, 117417. [Google Scholar] [CrossRef]
- Khalid, R.; Javaid, N.; Almogren, A.; Javed, M.U.; Javaid, S.; Zuair, M. A Blockchain-Based Load Balancing in Decentralized Hybrid P2P Energy Trading Market in Smart Grid. IEEE Access 2020, 8, 47047–47062. [Google Scholar] [CrossRef]
- Esmat, A.; de Vos, M.; Ghiassi-Farrokhfal, Y.; Palensky, P.; Epema, D. A Novel Decentralized Platform for Peer-to-Peer Energy Trading Market with Blockchain Technology. Appl. Energy 2021, 282, 116123. [Google Scholar] [CrossRef]
- Ghorashi, S.M.; Rastegar, M.; Senemmar, S.; Seifi, A.R. Optimal Design of Reward-Penalty Demand Response Programs in Smart Power Grids. Sustain. Cities Soc. 2020, 60, 102150. [Google Scholar] [CrossRef]
- Mazidi, M.; Zakariazadeh, A.; Jadid, S.; Siano, P. Integrated Scheduling of Renewable Generation and Demand Response Programs in a Microgrid. Energy Convers. Manag. 2014, 86, 1118–1127. [Google Scholar] [CrossRef]
- Adil, A.M.; Ko, Y. Socio-Technical Evolution of Decentralized Energy Systems: A Critical Review and Implications for Urban Planning and Policy. Renew. Sustain. Energy Rev. 2016, 57, 1025–1037. [Google Scholar] [CrossRef]
- Li, Z.; Shahidehpour, M.; Aminifar, F.; Alabdulwahab, A.; Al-Turki, Y. Networked Microgrids for Enhancing the Power System Resilience. Proc. IEEE 2017, 105, 1289–1310. [Google Scholar] [CrossRef]
- Luthra, S.; Kumar, S.; Kharb, R.; Ansari, M.F.; Shimmi, S.L. Adoption of Smart Grid Technologies: An Analysis of Interactions among Barriers. Renew. Sustain. Energy Rev. 2014, 33, 554–565. [Google Scholar] [CrossRef]
- Colak, I.; Sagiroglu, S.; Fulli, G.; Yesilbudak, M.; Covrig, C.-F. A Survey on the Critical Issues in Smart Grid Technologies. Renew. Sustain. Energy Rev. 2016, 54, 396–405. [Google Scholar] [CrossRef]
- Muench, S.; Thuss, S.; Guenther, E. What Hampers Energy System Transformations? The Case of Smart Grids. Energy Policy 2014, 73, 80–92. [Google Scholar] [CrossRef]
- Wang, W.; Lu, Z. Cyber Security in the Smart Grid: Survey and Challenges. Comput. Netw. 2013, 57, 1344–1371. [Google Scholar] [CrossRef]
- Eltigani, D.; Masri, S. Challenges of Integrating Renewable Energy Sources to Smart Grids: A Review. Renew. Sustain. Energy Rev. 2015, 52, 770–780. [Google Scholar] [CrossRef]
- Hargreaves, N.; Hargreaves, T.; Chilvers, J. Socially Smart Grids? A Multi-Criteria Mapping of Diverse Stakeholder Perspectives on Smart Energy Futures in the United Kingdom. Energy Res. Soc. Sci. 2022, 90, 102610. [Google Scholar] [CrossRef]
- Milchram, C.; Künneke, R.; Doorn, N.; Van De Kaa, G.; Hillerbrand, R. Designing for Justice in Electricity Systems: A Comparison of Smart Grid Experiments in the Netherlands. Energy Policy 2020, 147, 111720. [Google Scholar] [CrossRef]
- Mosannenzadeh, F.; Di Nucci, M.R.; Vettorato, D. Identifying and Prioritizing Barriers to Implementation of Smart Energy City Projects in Europe: An Empirical Approach. Energy Policy 2017, 105, 191–201. [Google Scholar] [CrossRef]
- Janik, A.; Ryszko, A.; Szafraniec, M. Intelligent and Environmentally Friendly Solutions in Smart Cities’ Development—Empirical Evidence from Poland. Smart Cities 2023, 6, 1202–1226. [Google Scholar] [CrossRef]
- Ferrara, R. The Smart City and the Green Economy in Europe: A Critical Approach. Energies 2015, 8, 4724–4734. [Google Scholar] [CrossRef]
- Basbeth, F.; Sedyowidodo, U.; Sumanto, A. Mobile Application and Smart City Orientation: The Moderating Role of Tech Savvy Population. In Proceedings of the 2019 International Conference on ICT for Smart Society (ICISS), Bandung, Indonesia, 19–20 November 2019; IEEE: Bandung, Indonesia, 2019; pp. 1–4. [Google Scholar]
- Alizadeh, H.; Tahmasebi, A.; Aslani, P. Measuring the Semantic-Perceptual Components of Environmental Quality in Sanandaj, Iran. Chin. J. Urban Environ. Stud. 2018, 6, 1850026. [Google Scholar] [CrossRef]
- Shafiullah, M.; Rahman, S.; Imteyaz, B.; Aroua, M.K.; Hossain, M.I.; Rahman, S.M. Review of Smart City Energy Modeling in Southeast Asia. Smart Cities 2022, 6, 72–99. [Google Scholar] [CrossRef]
- Warren, P. A Review of Demand-Side Management Policy in the UK. Renew. Sustain. Energy Rev. 2014, 29, 941–951. [Google Scholar] [CrossRef]
- Nasir, T.; Bukhari, S.S.H.; Raza, S.; Munir, H.M.; Abrar, M.; Muqeet, H.A.U.; Bhatti, K.L.; Ro, J.-S.; Masroor, R. Recent Challenges and Methodologies in Smart Grid Demand Side Management: State-of-the-Art Literature Review. Math. Probl. Eng. 2021, 2021, 5821301. [Google Scholar] [CrossRef]
- Palensky, P.; Dietrich, D. Demand Side Management: Demand Response, Intelligent Energy Systems, and Smart Loads. IEEE Trans. Ind. Inf. 2011, 7, 381–388. [Google Scholar] [CrossRef]
- Matheus, R.; Janssen, M.; Maheshwari, D. Data Science Empowering the Public: Data-Driven Dashboards for Transparent and Accountable Decision-Making in Smart Cities. Gov. Inf. Q. 2020, 37, 101284. [Google Scholar] [CrossRef]
- Zhang, K.; Ni, J.; Yang, K.; Liang, X.; Ren, J.; Shen, X.S. Security and Privacy in Smart City Applications: Challenges and Solutions. IEEE Commun. Mag. 2017, 55, 122–129. [Google Scholar] [CrossRef]
- Ismagilova, E.; Hughes, L.; Rana, N.P.; Dwivedi, Y.K. Security, Privacy and Risks Within Smart Cities: Literature Review and Development of a Smart City Interaction Framework. Inf. Syst. Front. 2022, 24, 393–414. [Google Scholar] [CrossRef]
- König, P.D. Citizen-Centered Data Governance in the Smart City: From Ethics to Accountability. Sustain. Cities Soc. 2021, 75, 103308. [Google Scholar] [CrossRef]
- Praharaj, S.; Han, J.H.; Hawken, S. Urban Innovation through Policy Integration: Critical Perspectives from 100 Smart Cities Mission in India. City Cult. Soc. 2018, 12, 35–43. [Google Scholar] [CrossRef]
- Parks, D. Energy Efficiency Left behind? Policy Assemblages in Sweden’s Most Climate-Smart City. Eur. Plan. Stud. 2019, 27, 318–335. [Google Scholar] [CrossRef]
- Brozovsky, J.; Gustavsen, A.; Gaitani, N. Zero Emission Neighbourhoods and Positive Energy Districts—A State-of-the-Art Review. Sustain. Cities Soc. 2021, 72, 103013. [Google Scholar] [CrossRef]
- Bibri, S.E.; Krogstie, J. Smart Eco-City Strategies and Solutions for Sustainability: The Cases of Royal Seaport, Stockholm, and Western Harbor, Malmö, Sweden. Urban Sci. 2020, 4, 11. [Google Scholar] [CrossRef]
- Bruck, A.; Díaz Ruano, S.; Auer, H. One Piece of the Puzzle towards 100 Positive Energy Districts (PEDs) across Europe by 2025: An Open-Source Approach to Unveil Favourable Locations of PV-Based PEDs from a Techno-Economic Perspective. Energy 2022, 254, 124152. [Google Scholar] [CrossRef]
- European Commission. SET-Plan ACTION No 3.2 Implementation Plan—Europe to Become a Global Role Model in Integrated, Innovative Solutions for the Planning, Deployment, and Replication of Positive Energy Districts; European Commission: Brussels, Belgium, 2018; pp. 1–66. [Google Scholar]
- Shahrokni, H.; Årman, L.; Lazarevic, D.; Nilsson, A.; Brandt, N. Implementing Smart Urban Metabolism in the Stockholm Royal Seaport: Smart City SRS. J. Ind. Ecol. 2015, 19, 917–929. [Google Scholar] [CrossRef]
- Almihat, M.G.M.; Kahn, M.T.E.; Aboalez, K.; Almaktoof, A.M. Energy and Sustainable Development in Smart Cities: An Overview. Smart Cities 2022, 5, 1389–1408. [Google Scholar] [CrossRef]
- Wang, M.; Zhou, T.; Wang, D. Environmental Effects of Smart City Investment: Evidence from China. J. Environ. Plan. Manag. 2023, 66, 1–28. [Google Scholar] [CrossRef]
- Gao, K.; Yuan, Y. Is the Sky of Smart City Bluer? Evidence from Satellite Monitoring Data. J. Environ. Manag. 2022, 317, 115483. [Google Scholar] [CrossRef]
- Ipsen, K.L.; Zimmermann, R.K.; Nielsen, P.S.; Birkved, M. Environmental Assessment of Smart City Solutions Using a Coupled Urban Metabolism—Life Cycle Impact Assessment Approach. Int. J. Life Cycle Assess. 2019, 24, 1239–1253. [Google Scholar] [CrossRef]
- Lele, S.; Brondizio, E.S.; Byrne, J.; Mace, G.M.; Martinez-Alier, J. Rethinking Environmentalism: Linking Justice, Sustainability, and Diversity; The MIT Press: Cambridge, MA, USA, 2018; ISBN 978-0-262-34992-5. [Google Scholar]
- Sengupta, U.; Sengupta, U. SDG-11 and Smart Cities: Contradictions and Overlaps between Social and Environmental Justice Research Agendas. Front. Sociol. 2022, 7, 995603. [Google Scholar] [CrossRef]
- Senior, C.; Temeljotov Salaj, A.; Johansen, A.; Lohne, J. Evaluating the Impact of Public Participation Processes on Participants in Smart City Development: A Scoping Review. Buildings 2023, 13, 1484. [Google Scholar] [CrossRef]
- Lee, J.; Byrne, J.; Seo, J. Re-Imagining Energy-Society Relations: An Interactive Framework for Social Movement-Based Energy-Society Transformation. In Energy Democracies for Sustainable Futures; Elsevier: Amsterdam, The Netherlands, 2023; pp. 59–71. ISBN 978-0-12-822796-1. [Google Scholar]
- Major, P.; Li, G.; Hildre, H.P.; Zhang, H. The Use of a Data-Driven Digital Twin of a Smart City: A Case Study of Ålesund, Norway. IEEE Instrum. Meas. Mag. 2021, 24, 39–49. [Google Scholar] [CrossRef]
- Bai, Y.; Hu, Q.; Seo, S.-H.; Kang, K.; Lee, J.J. Public Participation Consortium Blockchain for Smart City Governance. IEEE Internet Things J. 2022, 9, 2094–2108. [Google Scholar] [CrossRef]
- Mutule, A.; Domingues, M.; Ulloa-Vásquez, F.; Carrizo, D.; García-Santander, L.; Dumitrescu, A.-M.; Issicaba, D.; Melo, L. Implementing Smart City Technologies to Inspire Change in Consumer Energy Behaviour. Energies 2021, 14, 4310. [Google Scholar] [CrossRef]
- Appio, F.P.; Lima, M.; Paroutis, S. Understanding Smart Cities: Innovation Ecosystems, Technological Advancements, and Societal Challenges. Technol. Forecast. Soc. Chang. 2019, 142, 1–14. [Google Scholar] [CrossRef]
- Mosannenzadeh, F.; Bisello, A.; Vaccaro, R.; D’Alonzo, V.; Hunter, G.W.; Vettorato, D. Smart Energy City Development: A Story Told by Urban Planners. Cities 2017, 64, 54–65. [Google Scholar] [CrossRef]
- Marsal-Llacuna, M.-L.; Segal, M.E. The Intelligenter Method (I) for Making “Smarter” City Projects and Plans. Cities 2016, 55, 127–138. [Google Scholar] [CrossRef]
- Lee, S.E.; Braithwaite, P.; Leach, J.M.; Rogers, C.D.F. A Comparison of Energy Systems in Birmingham, UK, with Masdar City, an Embryonic City in Abu Dhabi Emirate. Renew. Sustain. Energy Rev. 2016, 65, 1299–1309. [Google Scholar] [CrossRef]






| Inclusion Criteria | Exclusion Criteria |
|---|---|
| Focus: papers that specifically address topics related to urban energy planning and smart cities | Out of Scope: papers that focus on specialized aspects or sectors such as technical and engineering papers |
| Relevance: papers that explore the relationship between various dimensions of urban energy planning and smart city initiatives | Irrelevance: papers focusing solely on urban energy planning dimensions or smart city initiatives |
| Time frame: papers published between January 1992 and 1 May 2023 | Non-English language papers |
| Publication type: peer-reviewed journal articles and conference proceedings | Papers that are not peer-reviewed or lack scholarly rigor |
Disclaimer/Publisher’s Note: The statements, opinions and data contained in all publications are solely those of the individual author(s) and contributor(s) and not of MDPI and/or the editor(s). MDPI and/or the editor(s) disclaim responsibility for any injury to people or property resulting from any ideas, methods, instructions or products referred to in the content. |
© 2024 by the authors. Licensee MDPI, Basel, Switzerland. This article is an open access article distributed under the terms and conditions of the Creative Commons Attribution (CC BY) license (https://creativecommons.org/licenses/by/4.0/).
Share and Cite
Esfandi, S.; Tayebi, S.; Byrne, J.; Taminiau, J.; Giyahchi, G.; Alavi, S.A. Smart Cities and Urban Energy Planning: An Advanced Review of Promises and Challenges. Smart Cities 2024, 7, 414-444. https://doi.org/10.3390/smartcities7010016
Esfandi S, Tayebi S, Byrne J, Taminiau J, Giyahchi G, Alavi SA. Smart Cities and Urban Energy Planning: An Advanced Review of Promises and Challenges. Smart Cities. 2024; 7(1):414-444. https://doi.org/10.3390/smartcities7010016
Chicago/Turabian StyleEsfandi, Saeed, Safiyeh Tayebi, John Byrne, Job Taminiau, Golkou Giyahchi, and Seyed Ali Alavi. 2024. "Smart Cities and Urban Energy Planning: An Advanced Review of Promises and Challenges" Smart Cities 7, no. 1: 414-444. https://doi.org/10.3390/smartcities7010016
APA StyleEsfandi, S., Tayebi, S., Byrne, J., Taminiau, J., Giyahchi, G., & Alavi, S. A. (2024). Smart Cities and Urban Energy Planning: An Advanced Review of Promises and Challenges. Smart Cities, 7(1), 414-444. https://doi.org/10.3390/smartcities7010016

