Abstract
This study presents a hyperbolic shear deformation theory for free vibration of functionally graded plates on elastic foundations. The field of displacements is chosen based on the assumptions that axial and transverse displacements consist of components due to bending and shear. The components of the axial shear displacements give rise to the parabolic variation in the shear strain through the thickness, such that the shear stresses vanish on the plate boundaries. Therefore, the shear correction factor is not necessary. The material properties of the functionally graded plate are assumed to vary through the thickness according to the power law of the volume fraction of the constituents. The elastic foundation is modeled as a Pasternak foundation. The equations of motion are derived using Hamilton’s principle. The analytical solutions were established from Navier’s approach, and the results obtained are found to be in good agreement with the solutions of three-dimensional elasticity and with the solutions of the various plate theories. The effects of the power law index, the thickness ratio, and the foundation parameters on the natural frequency of the plates were also evaluated.
1. Introduction
Once the development of functional graded materials was introduced, the concept was to eliminate the interface problem that existed in traditional composite materials, and to replace it with a gradually progressive interface. The growing interest in this type of material has led to the development of different types of functionally graded materials. These materials were first designed as thermal barriers for aerospace structures, heat exchanger tubes, and fusion reactors where extremely high temperature and a large thermal gradient exist. Currently, functionally graded materials are exploited in mechanical engineering applications including nuclear, industrial and civil engineering [1,2,3,4,5,6].
In recent years, many functional gradient (FG) structures that have been applied in the different engineering fields have led to the development of various plate theories, to accurately predict the bending, buckling and vibration behaviors of functionally graded (FG) plates [7,8,9,10,11]. The classical plate theory (CPT), which is the simplest model, satisfying the Love–Kirchhoff hypothesis where the effects of transverse shear and normal deformation are neglected, is only valid for thin functionally graded structures. This theory is employed by Mohammadi et al. [12] to present an analytical method for buckling analysis of thin functionally graded (FG) rectangular plates, where the governing equations are derived using the principle of minimum total potential energy. Based on Love’s first approximation shell theory, Ebrahimi and Najafizadeh [13] studied the natural frequency characteristics of two-dimensional functionally graded circular cylindrical shells. Using the generalized differential–integral quadrature approach, the equations of motion and boundary conditions are discretized to solve the issue. The transverse vibrations and stability of a moving skew thin plate made of functionally graded ceramic–metallic material were investigated by Ruan and Wang [14]. On the framework of Love’s shell theory, the free vibration of porous laminated rotating circular cylindrical shells on simply supported boundary conditions was analysed by Ghasemi and Meskini [15].
To examine thick and moderately thick functionally graded structures, researchers developed the First-Order Shear Deformation Theory (FSDT). In this model, the in-plane displacements vary linearly through the thickness and require a shear correction factor to correct for the unrealistic variation in stresses and transverse shear strains through the thickness. By applying this theory, Bouazza et al. [16] examined the buckling of functionally graded plate under thermal loads. Two different types of thermal loadings, namely uniform temperature rise and linear temperature rise along the thickness, are applied to the plate. Golmakani and Alamatian [17] investigated nonlinear bending response of the moderately thick, radially functionally graded, solid/annular sector plates exposed to uniform and non-uniform transverse forces and supported by two-parameter elastic foundation. Ardestani et al. [18] used the first-order shear deformation theory to study concentrically and eccentrically functionally graded stiffened plates using the replicating kernel particle technique (RKPM), under uniformly distributed loads for both simply supported and clamped boundary conditions. For the bending and free vibration analysis of functionally graded plates supported by either the Winkler or Pasternak elastic foundations, a novel basic first-order shear deformation plate theory based on neutral surface position was established by Meksi et al. [19]. In order to describe the bending and dynamic behaviors of functionally graded plates, a novel first-order shear deformation theory was developed by Bellifa et al. [20]. This theory has the fewest unknowns when compared to the conventional first-order and other higher-order shear deformation theories. To analyse the dynamic behavior of functionally graded beams, Hadji et al. [21] derived a novel first-order shear deformation theory. Mantari and Granados [22] employed a novel first shear deformation theory to study a bending and free vibration of functionally graded plates supported by an elastic foundation. Only four unknowns make up this theory, which is even fewer than the traditional first-order shear deformation theory.
Although FSDT offers a fairly accurate description of the response of thin-to-moderately thick plates, it is impractical to use due to the difficulty of determining the precise value of the shear correction factor. To avoid the use of the correction factor, high-order shear strain theories (HSDT) have been developed by other researchers. Mantari and Soares [23] developed an analytical solution to the static analysis of functionally graded plates by using a new trigonometric higher-order theory, in which the stretching effect is included. Nguyen et al. [24] proposed a new inverse trigonometric shear deformation theory for static, vibration and buckling analyses of isotropic and FG sandwich plates. Abdelbari et al. [25] studied the free vibration behavior of simply supported functionally graded plates on elastic foundation based on higher-order shear deformation plate theory, in which natural frequencies were obtained by the Navier type solution method. A new hyperbolic shear and normal deformation plate theory, developed by Akavci [26], is utilised to define bending stresses, natural frequencies and buckling loads of the simply supported, functionally graded sandwich plates on elastic foundation. Benchohra et al. [27] presented a novel quasi-3D sinusoidal shear deformation theory to examine mechanical behavior of FG plates. To analyse static and free vibration responses of a functionally graded doubly curved shells, Rachid et al. [28] proposed a new formulated 2D and quasi-3D higher-order shell theory for considering the effect of transverse shear and shell thickness stretching. These theories can more accurately predict the behaviors of moderately thick functionally graded plates. They are based on a nonlinear distribution of the displacement field for a better representation of deformations and transverse shear stresses without resorting to the use transverse shear correction factors. In addition, the higher-order shear deformation theory allows you to take into account a possible warping of the cross section of the plate during deformation [29,30,31,32,33].
Many HSDTs based on non-polynomial functions have been developed recently. Meftah et al. [34] calculated natural frequencies of thick FG plates on elastic foundations by proposing a refined non-polynomial four-variable shear strain theory. A dynamic analysis of functionally graded (FG) plates by using a simple and original efficient 4-unknown quasi-3D hybrid type theory, which includes both shear deformation and thickness stretching effects, was presented by Ait Sidhoum et al. [35]. Taleb et al. [36] proposed a new refined hyperbolic shear deformation theory for free vibration investigation of simply supported functionally graded plates under thermal loads. Zaoui et al. [37] developed a new shear deformation function to analyse the free vibration of FGM plates on elastic foundations, using two-dimensional (2D) and quasi- three-dimensional (quasi-3D) shear deformation theories.
However, these theories are not widely used compared to HSDTs based on polynomial functions, except for the case of high-order sinusoidal theory (SSDT). Furthermore, most studies based on non-polynomial functions are limited to the analysis of linear problems. The development of numerical models based on non-polynomial functions is therefore necessary to also evaluate the accuracy and efficiency of HSDTs based on non-polynomial functions. Therefore, the objective of this work is to present an analytical study of the vibrational behavior of simply supported functionally graded structures resting on Winkler–Pasternak type foundations through a high-order hyperbolic theory. The specificity of this theory is that it uses a field of displacement with only four unknowns, while fulfilling the condition of zero shear stress on the free boundaries that does not require the consideration of the shear correction factor. The equilibrium equations are obtained by using Hamilton’s principle. These governing equations are then solved by Navier’s method. Therefore, fundamental frequencies are obtained by solving the eigenvalue problem.
2. Analytical Method
2.1. Basic Assumptions
Consider a rectangular functionally graded plate of length , width and thickness resting on elastic supports of the Winkler–Pasternak type, as shown in Figure 1. The model is limited to linear elastic behavior.
Figure 1.
Geometry and coordinates of a rectangular plate supported by an elastic foundation.
The displacement field of the plate theory used is chosen based on the following assumptions:
- The displacements are small compared to the thickness of the plate and therefore the stresses involved are infinitesimal;
- The transversal normal stress is negligible compared to the stresses in the plane and ;
- The transverse displacement includes two components of bending and shear . These components are functions of coordinates and time only. They can be written as:
- The planar displacements and consist of components of extension, bending and shear:
- The bending components and are assumed to be similar to the displacements given by classical plate theory. Therefore, the expressions for and can be written as:
- The shear components and give rise, together with , to the parabolic variations in the shear strains , and hence to the shear stresses , through the thickness of the plate so that the shear stresses are zero on the upper and lower plate boundaries. Therefore, the expression for et can be given by:
2.2. Kinematics
Based on the assumptions made in the previous section, the displacement field can be obtained using Equations (3) as:
The linear deformations associated to the displacements can be obtained as follows:
where:
is the shape function determining the distribution of transverse shear strain and shear stress through the plate thickness. The shape functions are chosen such that the boundary conditions at the top and bottom surfaces of the plate are satisfied, therefore a shear correction factor is not needed. In this study, the hyperbolic function used is presented in the following equation [38]:
2.3. Constitutive Equations
Consider functionally graded plates made from a mixture of two materials, for example, a metal and a ceramic as shown in Figure 1. It is assumed that properties of the studied plate, such as the Young’s modulus and the density, vary throughout the thickness of the plate according to a power law distribution of the volume fraction of the two materials, as follows:
where represents the effective material property, is the power law index and the subscripts , represent the metallic and ceramic constituents, respectively. Since the effects of varying the Poisson’s ratio on the response of the functionally graded plates are very small, the Poisson’s ratio is generally assumed to be constant. The constitutive linear relations of a functionally graded plate can be written:
where:
2.4. Equations of Movement
The potential energy of the plate is given by:
By substituting Equations (5) and (9) into Equation (11), and by integrating as a function of the thickness of the plate, the deformation energy of the plate can be rewritten as follows:
where the resulting stresses N, M and Q are defined by:
By substituting Equation (9) into Equation (13) and by integrating through the thickness of the plate, the stress resultants are related to the deformation by the following relations:
where the stiffness terms are determined by the expressions (15) below:
The deformation energy variation in the elastic foundation is expressed by the following formula:
where , and are the transverse and shear stiffness coefficients of the elastic foundation, respectively.
The kinetic energy variation in the mass system is given by:
where is the density given by Equation (8). The terms are the inertia mass expressed by:
Hamilton’s principle is used herein to find the equations of motion [39,40]. The principle can be stated in the following analytical form:
By substituting Equations (12), (16) and (17) into Equation (19) and collecting the expressions as a function of the coefficients , the equations of motion of the plate are obtained as:
Equation (20) can be expressed in terms of displacements by replacing resultants of the forces given in Equation (14). Therefore, for functionally graded plates supported on elastic foundations, the equations of motion take the following form:
3. Analytical Solutions for Rectangular Plates
4. Analysis of the Free Vibration of Different Types of Plates
In this section, the results of the analysis of the free vibration of the functionally graded plates are presented. Several numerical calculations have been established for homogeneous and functionally graded plates sustained on simple and elastic supports. Plates (Al/Al2O3) composed of an aluminum alloy (as metal) and alumina (as ceramic) are examined. To simplify calculations, the Poisson’s ratio is assumed constant at any point in the plate thickness. The Young’s modulus, the density of the ceramic and the metal used are listed in Table 1.
Table 1.
Physical properties of the materials used.
Comparative studies are carried out for a wide range of plate and foundation parameters. For convenience, non-dimensional parameters are used to present the numerical results in tables and graphs:
4.1. Study of Simply Supported Isotropic Plates
The first example is established for a square homogeneous plate. The first eight dimensionless fundamental frequency modes for different geometry ratios are calculated and compared to those given by Hosseini-Hashemi et al. [41], based on a five-variable TSDT theory, and those presented by Thai and Choi [42], using a third-order theory in Table 2. It can be seen that the results of the established model correlate well for all cases ranging from very thin to very thick plates.
Table 2.
Comparison of the first eight non-dimensional frequencies of simply supported homogeneous isotropic square plate. .
The reduction in the geometric ratio leads to an increase in the natural frequency of the isotropic plate. It should be noted that the natural frequencies are almost identical for the low geometric ratios. The relative difference between the results obtained in comparison with those of Thai and Choi [42] and Hosseini et al. [41] is almost zero, even less than 0.02 for all cases. The error decreases from 3.6 × 10−4% to 3.6 × 10−5 of frequency 1 to 8 for the ratio
4.2. Analysis of Simply Supported Functionally Graded Plates
In this example, the results presented in Table 3 are established for typical functionally graded plates placed on simple supports without elastic foundations. Non-dimensional fundamental frequencies for different values of shape ratio , geometric ratio and material index are calculated and compared to the exact 2D solution proposed by Jin et al. [43], the refined theory presented by Mantari [30] and the third-order theory of Thai and Choi [42]. The same boundary conditions are considered. A good agreement is found for all cases ranging from thin to thick plates.
Table 3.
Comparison of non-dimensional fundamental frequency of simply supported square functionally graded plate .
It should be noted that excellent agreement is found for all values of the power law index p, especially with Thai and Choi [42]. It is noticeable also that the natural frequencies of the plate in ceramic material (p = 0) are identical, and are greater than those of the other type of FGM for the same ratio In addition, the increase in the geometric ratio leads to the decrease in the natural frequency. Whatever the geometric ratio of the plate, the natural frequency obtained by the present HSDT theory is reduced, respectively, by 23% and 34% when the power index goes from 1 to 5 in comparison with that of the homogeneous material.
It is quite clear that the frequency becomes smaller by increasing the volume fraction of the metal, which results in the increase in the power index. On the other hand, the effect of the power index p on the natural frequency is more important for thick plates in comparison to thin plates. For the aspect ratios and (thick plate), the natural frequency is fifteen times (15) and four (4) times higher compared to medium and thin plates ( and 10), respectively.
By increasing the amount of the metal (aluminum) in the FGM mixture, the structure loses more stiffness compared to the same plate with a lower volume fraction of metal (the Young’s modulus of aluminum is low compared to the one of ceramics). The reduction in the overall rigidity of the plate leads to the reduction in the natural frequencies.
4.3. Investigation of Functionally Graded Plates on Elastic Supports
Based on the current theory, the natural frequencies of functionally graded plates on elastic foundations have been evaluated. Table 4 shows the dimensionless fundamental frequencies of rectangular plates with a geometric ratio varying from 0.05 to 0.2, a material index varying from 0 to 5, and different values of the elastic parameters which are compared with the results of Baferani et al. [44] and Thai and Choi [42]. From this table, it can be noted that a very good agreement between the solutions confirms the accuracy of the current theory in predicting the behavior in free vibration of functionally graded plates on elastic foundations.
Table 4.
Comparison of non-dimensional fundamental frequencies of functionally graded plates on elastic supports.
The findings indicate that the Winkler and Pasternak foundation parameters have increasing effects on the dimensionless frequency, with the Pasternak parameter having a more significant influence than the Winkler parameter. The effect of the power law index on the dimensionless frequency is very interesting. It is observed that if a plate is supported by just the Winkler foundation, increasing the power law index decreases the dimensionless frequency. The situation is different if the plate is supported by the Pasternak foundation, regardless of the presence/absence of the Winkler foundation.
The Pasternak coefficient has a remarkable effect on the evolution of the dimensionless frequency. In the case of pure ceramic (p = 0) for a geometric ratio h/a = 0.2, the increase in the dimensional frequency is of the order of 31.7%, 2.7% and 32.5%, respectively, in the presence of the foundation parameter Winkler–Pasternak, and in comparison with the rigid foundation. The proportion of the increase in the dimensionless frequency is greater for a ductile material (p important). For a power index p = 5, this increase is of the order of 53.4%, 8.06% and 54.28%. This observation is identical for all the geometric ratios. For this purpose, the dimensionless frequencies are more important in the presence of flexible elastic supports in comparison with rigid supports.
The dimensionless frequency obtained in the presence of the Pasternak foundation is twelve times higher for a ceramic plate in comparison with the Winkler foundation, where it is just seven times higher for a ductile plate.
4.4. Parametric Study
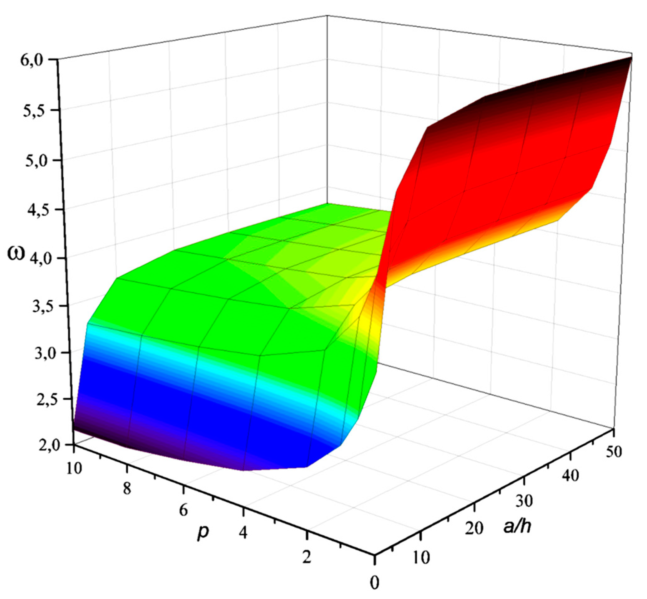
In the following illustrations, a parametric study has been established in order to analyze the influence of different parameters on natural frequencies of functionally graded plates. Figure 2 presents the variation in the dimensionless natural frequency of a simply supported functionally graded plate as a function of the power index and different values of the width–thickness ratio . It can be noticed on this figure that the natural frequency decreases with the increase in the material index and increases with the increase in the thickness ratio . For high values of the gradient index and the same width–thickness ratio , the natural frequency does not vary significantly. From these results, it can be observed that the more the gradient index increases, the more the natural frequency decreases, and this is due to the decrease in the plate’s stiffness. It can also be seen that for a fixed value of the gradient index , as the shape ratio increases, the nominal frequency increases.
Figure 2.
Effect of power index and geometric ratio on the variation in non-dimensional fundamental frequencies of simply supported functionally graded plates.
In Figure 3, the effect of elastic foundation parameters on the free vibration response of functionally graded plates is presented. This figure reveals that the dimensionless fundamental frequency increases as the foundation parameters increase. In comparison with the Winkler parameter , the Pasternak foundation parameter has a dominant effect on the increase in the non-dimensional natural frequency. This behavior is because the inclusion of the foundation parameters increases the stiffness of the plate, which leads to an increase in the frequency.
Figure 3.
The influence of elastic foundation parameters on the natural frequency of functionally graded plates .
In the following example, the influence of the type of material used on the variation in fundamental frequencies of functionally graded plates supported by elastic foundations is examined as shown in Figure 4. Three materials were used: one homogeneous material , and two functionally graded materials . It is noted that the plates made with have higher natural frequency values than the plates made with or a homogeneous material; this is due to the high stiffness of the material compared to the other two materials. Thus, the Winkler parameter is not very significant on the evolution of the natural frequency.
Figure 4.
The variation in the natural frequency of different types of plates supported by elastic foundations .
Figure 5 shows the variation in the fundamental frequency as a function of foundation parameters and different values of the power index . It is observed that the non-dimensional frequency decreases when the power index increases, and that the Pasternak foundation parameter has more effect than the Winkler parameter . The increase in the power index leads to a decrease in the stiffness of the plate.
Figure 5.
Variation in the fundamental frequency as a function of foundation parameters and power law index ..
5. Conclusions
Through this work, the free vibration of functionally graded structures resting on simple or elastic supports has been studied. The methodology used is based on the presentation of a mathematical model using high-order shear deformation theories. This model uses a hyperbolic warping function that describes an adequate variation in strains and shear stresses and respects the boundary conditions at the lower and upper surfaces of functionally graded plates. The accuracy of the present theory is verified by comparing results obtained with those of HSDT solutions available in the literature. Thus, the presented HSDT produces results with good precision in comparison with the FSDT and other HSDTs with a higher number of unknowns. Therefore, this model can be used as a reference to verify the effectiveness of approximate numerical methods. Moreover, in industrial applications, the study of the vibration behavior is very important to choose appropriate material parameters in order to ensure that these FGM plates do not affect the structural integrity once subjected to severe external conditions. As a perspective, it would be very interesting to study the influence of manufacturing defects, namely porosity, on the overall response of functionally graded plates under different stresses and support conditions.
Author Contributions
Methodology and supervision, D.O.; project administration, writing—review and editing, B.A.; software and writing—original draft preparation, F.Z.Z.; visualization, A.T.; validation, A.A.A.A.-N.; investigation, E.R.L. All authors have read and agreed to the published version of the manuscript.
Funding
This research was funded by Deanship of Scientific Research at the University of Hail, Saudi Arabia, under the project number RG-20098. And the APC was funded by corresponding author through FRANSIPLUS, RIYADH/TT 168TTAE332622.
Data Availability Statement
Not applicable.
Acknowledgments
The authors would like to express their deepest gratitude to the Deanship of Scientific Research and to the College of Engineering at the University of Hail, for providing necessary support for conducting this research.
Conflicts of Interest
The authors declare that they have no known competing financial interests or personal relationships that could have appeared to influence the work reported in this paper.
References
- Kar, V.R.; Panda, S.K. Free Vibration Responses of Temperature Dependent Functionally Graded Curved Panels under Thermal Environment. Lat. Am. J. Solids Struct. 2015, 12, 2006–2024. [Google Scholar] [CrossRef]
- Ebrahimi, F.; Ghasemi, F.; Salari, E. Investigating Thermal Effects on Vibration Behavior of Temperature-Dependent Compositionally Graded Euler Beams with Porosities. Meccanica 2016, 51, 223–249. [Google Scholar] [CrossRef]
- Shahsavari, D.; Shahsavari, M.; Li, L.; Karami, B. A Novel Quasi-3D Hyperbolic Theory for Free Vibration of FG Plates with Porosities Resting on Winkler/Pasternak/Kerr Foundation. Aerosp. Sci. Technol. 2018, 72, 134–149. [Google Scholar] [CrossRef]
- She, G.-L.; Yuan, F.-G.; Ren, Y.-R. Thermal Buckling and Post-Buckling Analysis of Functionally Graded Beams Based on a General Higher-Order Shear Deformation Theory. Appl. Math. Model. 2017, 47, 340–357. [Google Scholar] [CrossRef]
- Taati, E.; Fallah, F. Exact Solution for Frequency Response of Sandwich Microbeams with Functionally Graded Cores. J. Vib. Control 2019, 25, 2641–2655. [Google Scholar] [CrossRef]
- Zaoui, F.Z.; Ouinas, D.; Tounsi, A.; Viña Olay, J.A.; Achour, B.; Touahmia, M. Fundamental Frequency Analysis of Functionally Graded Plates with Temperature-Dependent Properties Based on Improved Exponential-Trigonometric Two-Dimensional Higher Shear Deformation Theory. Arch. Appl. Mech. 2021, 91, 859–881. [Google Scholar] [CrossRef]
- Bakora, A.; Tounsi, A. Thermo-Mechanical Post-Buckling Behavior of Thick Functionally Graded Plates Resting on Elastic Foundations. Struct. Eng. Mech. 2015, 56, 85–106. [Google Scholar] [CrossRef]
- Hebali, H.; Bakora, A.; Tounsi, A.; Kaci, A. A Novel Four Variable Refined Plate Theory for Bending, Buckling, and Vibration of Functionally Graded Plates. Steel Compos. Struct. 2016, 22, 473–495. [Google Scholar] [CrossRef]
- Udupa, G.; Rao, S.S.; Gangadharan, K.V. Functionally Graded Composite Materials: An Overview. Procedia Mater. Sci. 2014, 5, 1291–1299. [Google Scholar] [CrossRef]
- Zaoui, F.Z.; Hanifi, H.A.L.; Younsi, A.; Meradjah, M.; Tounsi, A.; Ouinas, D. Free Vibration Analysis of Functionally Graded Beams Using a Higher-Order Shear Deformation Theory. Math. Model. Eng. Probl. 2017, 4, 7–12. [Google Scholar] [CrossRef]
- Zaoui, F.Z.; Tounsi, A.; Ouinas, D. Free Vibration of Functionally Graded Plates Resting on Elastic Foundations Based on Quasi-3D Hybrid-Type Higher Order Shear Deformation Theory. Smart Struct. Syst. 2017, 20, 509–524. [Google Scholar]
- Mohammadi, M.; Saidi, A.R.; Jomehzadeh, E. Levy Solution for Buckling Analysis of Functionally Graded Rectangular Plates. Appl. Compos. Mater. 2010, 17, 81–93. [Google Scholar] [CrossRef]
- Ebrahimi, M.J.; Najafizadeh, M.M. Free Vibration Analysis of Two-Dimensional Functionally Graded Cylindrical Shells. Appl. Math. Model. 2014, 38, 308–324. [Google Scholar] [CrossRef]
- Ruan, M.; Wang, Z.-M. Transverse Vibrations of Moving Skew Plates Made of Functionally Graded Material. J. Vib. Control 2016, 22, 3504–3517. [Google Scholar] [CrossRef]
- Ghasemi, A.R.; Meskini, M. Free Vibration Analysis of Porous Laminated Rotating Circular Cylindrical Shells—Ahmad Reza Ghasemi, Mohammad Meskini, 2019. J. Vib. Control 2019, 25, 2494–2508. [Google Scholar] [CrossRef]
- Bouazza, M.; Tounsi, A.; Adda-Bedia, E.A.; Megueni, A. Thermoelastic Stability Analysis of Functionally Graded Plates: An Analytical Approach. Comput. Mater. Sci. 2010, 49, 865–870. [Google Scholar] [CrossRef]
- Golmakani, M.E.; Alamatian, J. Large Deflection Analysis of Shear Deformable Radially Functionally Graded Sector Plates on Two-Parameter Elastic Foundations. Eur. J. Mech.—ASolids 2013, 42, 251–265. [Google Scholar] [CrossRef]
- Memar Ardestani, M.; Soltani, B.; Shams, S. Analysis of Functionally Graded Stiffened Plates Based on FSDT Utilizing Reproducing Kernel Particle Method. Compos. Struct. 2014, 112, 231–240. [Google Scholar] [CrossRef]
- Meksi, A.; Benyoucef, S.; Houari, M.S.A.; Tounsi, A. A Simple Shear Deformation Theory Based on Neutral Surface Position for Functionally Graded Plates Resting on Pasternak Elastic Foundations. Struct. Eng. Mech. 2015, 53, 1215–1240. [Google Scholar] [CrossRef]
- Bellifa, H.; Benrahou, K.H.; Hadji, L.; Houari, M.S.A.; Tounsi, A. Bending and Free Vibration Analysis of Functionally Graded Plates Using a Simple Shear Deformation Theory and the Concept the Neutral Surface Position. J. Braz. Soc. Mech. Sci. Eng. 2016, 38, 265–275. [Google Scholar] [CrossRef]
- Hadji, L.; Daouadji, T.H.; Meziane, M.A.A.; Tlidji, Y.; Bedia, E.A.A. Analysis of Functionally Graded Beam Using a New First-Order Shear Deformation Theory. Struct. Eng. Mech. 2016, 57, 315–325. [Google Scholar] [CrossRef]
- Mantari, J.L.; Granados, E.V. An Original FSDT to Study Advanced Composites on Elastic Foundation. Thin-Walled Struct. 2016, 107, 80–89. [Google Scholar] [CrossRef]
- Mantari, J.L.; Guedes Soares, C. A Novel Higher-Order Shear Deformation Theory with Stretching Effect for Functionally Graded Plates. Compos. Part B Eng. 2013, 45, 268–281. [Google Scholar] [CrossRef]
- Nguyen, V.-H.; Nguyen, T.-K.; Thai, H.-T.; Vo, T.P. A New Inverse Trigonometric Shear Deformation Theory for Isotropic and Functionally Graded Sandwich Plates. Compos. Part B Eng. 2014, 66, 233–246. [Google Scholar] [CrossRef]
- Abdelbari, S.; Fekrar, A.; Heireche, H.; Said, H.; Tounsi, A.; Adda Bedia, E.A. An Efficient and Simple Shear Deformation Theory for Free Vibration of Functionally Graded Rectangular Plates on Winkler-Pasternak Elastic Foundations. Wind Struct. 2016, 22, 329–348. [Google Scholar] [CrossRef]
- Akavci, S.S. Mechanical Behavior of Functionally Graded Sandwich Plates on Elastic Foundation. Compos. Part B Eng. 2016, 96, 136–152. [Google Scholar] [CrossRef]
- Benchohra, M.; Driz, H.; Bakora, A.; Tounsi, A.; Bedia, E.A.A.; Mahmoud, S.R. A New Quasi-3D Sinusoidal Shear Deformation Theory for Functionally Graded Plates. Struct. Eng. Mech. 2018, 65, 19–31. [Google Scholar]
- Rachid, A.; Ouinas, D.; Lousdad, A.; Zaoui, F.Z.; Achour, B.; Gasmi, H.; Butt, T.A.; Tounsi, A. Mechanical Behavior and Free Vibration Analysis of FG Doubly Curved Shells on Elastic Foundation via a New Modified Displacements Field Model of 2D and Quasi-3D HSDTs. Thin-Walled Struct. 2022, 172, 108783. [Google Scholar] [CrossRef]
- Akavci, S.S. An Efficient Shear Deformation Theory for Free Vibration of Functionally Graded Thick Rectangular Plates on Elastic Foundation. Compos. Struct. 2014, 108, 667–676. [Google Scholar] [CrossRef]
- Mantari, J.L. A Refined Theory with Stretching Effect for the Dynamics Analysis of Advanced Composites on Elastic Foundation. Mech. Mater. 2015, 86, 31–43. [Google Scholar] [CrossRef]
- Meksi, R.; Benyoucef, S.; Mahmoudi, A.; Tounsi, A.; Adda Bedia, E.A.; Mahmoud, S.R. An Analytical Solution for Bending, Buckling and Vibration Responses of FGM Sandwich Plates—Rafik Meksi, Samir Benyoucef, Abdelkader Mahmoudi, Abdelouahed Tounsi, El Abbas Adda Bedia, SR Mahmoud, 2019. J. Sandw. Struct. Mater. 2019, 21, 727–757. [Google Scholar] [CrossRef]
- Thai, H.-T.; Park, M.; Choi, D.-H. A Simple Refined Theory for Bending, Buckling, and Vibration of Thick Plates Resting on Elastic Foundation. Int. J. Mech. Sci. 2013, 73, 40–52. [Google Scholar] [CrossRef]
- Xiang, S.; Kang, G.; Liu, Y. A Nth-Order Shear Deformation Theory for Natural Frequency of the Functionally Graded Plates on Elastic Foundations. Compos. Struct. 2014, 111, 224–231. [Google Scholar] [CrossRef]
- Meftah, A.; Bakora, A.; Zaoui, F.Z.; Tounsi, A.; Bedia, E.A.A. A Non-Polynomial Four Variable Refined Plate Theory for Free Vibration of Functionally Graded Thick Rectangular Plates on Elastic Foundation. Steel Compos. Struct. 2017, 23, 317–330. [Google Scholar] [CrossRef]
- Sidhoum, I.A.; Boutchicha, D.; Benyoucef, S.; Tounsi, A. A Novel Quasi-3D Hyperbolic Shear Deformation Theory for Vibration Analysis of Simply Supported Functionally Graded Plates. Smart Struct. Syst. 2018, 22, 303–314. [Google Scholar]
- Taleb, O.; Houari, M.S.A.; Bessaim, A.; Tounsi, A.; Mahmoud, S.R. A New Plate Model for Vibration Response of Advanced Composite Plates in Thermal Environment. Struct. Eng. Mech. 2018, 67, 369–383. [Google Scholar]
- Zaoui, F.Z.; Ouinas, D.; Tounsi, A. New 2D and Quasi-3D Shear Deformation Theories for Free Vibration of Functionally Graded Plates on Elastic Foundations. Compos. Part B Eng. 2019, 159, 231–247. [Google Scholar] [CrossRef]
- Soldatos, K.P. A Transverse Shear Deformation Theory for Homogeneous Monoclinic Plates. Acta Mech. 1992, 94, 195–220. [Google Scholar] [CrossRef]
- Younsi, A.; Tounsi, A.; Zaoui, F.Z.; Bousahla, A.A.; Mahmoud, S.R. Novel Quasi-3D and 2D Shear Deformation Theories for Bending and Free Vibration Analysis of FGM Plates. Geomech. Eng. 2018, 14, 519–532. [Google Scholar]
- Zaoui, F.Z.; Tounsi, A.; Ouinas, D.; Olayet, J.A.V. A Refined HSDT for Bending and Dynamic Analysis of FGM Plates. Struct. Eng. Mech. 2020, 74, 105–119. [Google Scholar]
- Hosseini-Hashemi, S.; Fadaee, M.; Rokni Damavandi Taher, H. Exact Solutions for Free Flexural Vibration of Lévy-Type Rectangular Thick Plates via Third-Order Shear Deformation Plate Theory. Appl. Math. Model. 2011, 35, 708–727. [Google Scholar] [CrossRef]
- Thai, H.-T.; Choi, D.-H. A Refined Shear Deformation Theory for Free Vibration of Functionally Graded Plates on Elastic Foundation. Compos. Part B Eng. 2012, 43, 2335–2347. [Google Scholar] [CrossRef]
- Jin, G.; Su, Z.; Shi, S.; Ye, T.; Gao, S. Three-Dimensional Exact Solution for the Free Vibration of Arbitrarily Thick Functionally Graded Rectangular Plates with General Boundary Conditions. Compos. Struct. 2014, 108, 565–577. [Google Scholar] [CrossRef]
- Baferani, A.H.; Saidi, A.; Ehteshami, H. Accurate Solution for Free Vibration Analysis of Functionally Graded Thick Rectangular Plates Resting on Elastic Foundation—ScienceDirect. Compos. Struct. 2011, 93, 1842–1853. [Google Scholar] [CrossRef]
Publisher’s Note: MDPI stays neutral with regard to jurisdictional claims in published maps and institutional affiliations. |
© 2022 by the authors. Licensee MDPI, Basel, Switzerland. This article is an open access article distributed under the terms and conditions of the Creative Commons Attribution (CC BY) license (https://creativecommons.org/licenses/by/4.0/).




