Next Issue
Volume 10, October
Previous Issue
Volume 10, August
 
 

Biomimetics, Volume 10, Issue 9 (September 2025) – 83 articles

Cover Story (view full-size image): Exoskeletons support rehabilitation of motor dysfunctions by complementing patient effort in achieving intended movements, a task requiring precise online control. We investigated Deep Learning (DL) models to predict gait phases (stance/swing) from sEMG during assisted walking, exploiting early muscle activation relative to limb motion and adjusting the joint kinematics-based labeling. A cross-subject design improved generalization, and hyperparameter tuning reduced model size. Using a trade-off score (TOS) for cost–performance analysis, we identified a DL model achieving ~95% accuracy with <10 ms computation, enabling accurate online exoskeleton control in realistic scenarios. View this paper
  • Issues are regarded as officially published after their release is announced to the table of contents alert mailing list.
  • You may sign up for e-mail alerts to receive table of contents of newly released issues.
  • PDF is the official format for papers published in both, html and pdf forms. To view the papers in pdf format, click on the "PDF Full-text" link, and use the free Adobe Reader to open them.
Order results
Result details
Section
Select all
Export citation of selected articles as:
23 pages, 2165 KB  
Article
An Enhanced Knowledge Salp Swarm Algorithm for Solving the Numerical Optimization and Seed Classification Tasks
by Qian Li and Yiwei Zhou
Biomimetics 2025, 10(9), 638; https://doi.org/10.3390/biomimetics10090638 - 22 Sep 2025
Viewed by 693
Abstract
The basic Salp Swarm Algorithm (SSA) offers advantages such as a simple structure and few parameters. However, it is prone to falling into local optima and remains inadequate for seed classification tasks that involve hyperparameter optimization of machine learning classifiers such as Support [...] Read more.
The basic Salp Swarm Algorithm (SSA) offers advantages such as a simple structure and few parameters. However, it is prone to falling into local optima and remains inadequate for seed classification tasks that involve hyperparameter optimization of machine learning classifiers such as Support Vector Machines (SVMs). To overcome these limitations, an Enhanced Knowledge-based Salp Swarm Algorithm (EKSSA) is proposed. The EKSSA incorporates three key strategies: Adaptive adjustment mechanisms for parameters c1 and α to better balance exploration and exploitation within the salp population; a Gaussian walk-based position update strategy after the initial update phase, enhancing the global search ability of individuals; and a dynamic mirror learning strategy that expands the search domain through solution mirroring, thereby strengthening local search capability. The proposed algorithm was evaluated on thirty-two CEC benchmark functions, where it demonstrated superior performance compared to eight state-of-the-art algorithms, including Randomized Particle Swarm Optimizer (RPSO), Grey Wolf Optimizer (GWO), Archimedes Optimization Algorithm (AOA), Hybrid Particle Swarm Butterfly Algorithm (HPSBA), Aquila Optimizer (AO), Honey Badger Algorithm (HBA), Salp Swarm Algorithm (SSA), and Sine–Cosine Quantum Salp Swarm Algorithm (SCQSSA). Furthermore, an EKSSA-SVM hybrid classifier was developed for seed classification, achieving higher classification accuracy. Full article
Show Figures

Figure 1

25 pages, 5954 KB  
Article
Bio-Inspired Central Pattern Generator for Adaptive Gait Generation and Stability in Humanoid Robots on Sloped Surfaces
by Junwei Fang, Yinglian Jin, Binrui Wang, Kun Zhou, Mingrui Wang and Ziqi Liu
Biomimetics 2025, 10(9), 637; https://doi.org/10.3390/biomimetics10090637 - 22 Sep 2025
Viewed by 960
Abstract
Existing research has preliminarily achieved stable walking in humanoid robots; however, natural human-like leg motion and adaptive capabilities in dynamic environments remain unattained. This paper proposes a bionic central pattern generator (CPG) gait generation method based on Kimura neurons. The method maps the [...] Read more.
Existing research has preliminarily achieved stable walking in humanoid robots; however, natural human-like leg motion and adaptive capabilities in dynamic environments remain unattained. This paper proposes a bionic central pattern generator (CPG) gait generation method based on Kimura neurons. The method maps the CPG output to the spatial motion patterns of the robot’s center of mass (CoM) and foot trajectory, modulated by 22 undetermined parameters. To address the vague physical interpretation of CPG parameters, the strong neuronal coupling, and the difficulty of decoupling, this research systematically optimized the CPG parameters by defining an objective function that integrates dynamic balance performance with step constraints, thereby enhancing the naturalness and coordination of gait generation. To further enhance the walking stability of the robot under varying road curvatures, a vestibular reflex mechanism was designed based on the Tegotae theory, enabling real-time posture adjustment during slope walking. To validate the proposed approach, a virtual simulation platform and a physical humanoid robot system were constructed to comparatively evaluate motion performance on flat terrain and slopes with different gradients. The results show that the energy consumption characteristics of robot-coordinated gait are highly consistent with the energy-saving mechanism of human natural motion. In addition, the established reflection mechanism significantly improves the motion stability of the robot in slope transition, and its excellent stability margin and environmental adaptability are verified by simulation and experiment. Full article
Show Figures

Graphical abstract

17 pages, 11907 KB  
Article
Towards Health Status Determination and Local Weather Forecasts from Vitis vinifera Electrome
by Alessandro Chiolerio, Federico Taranto and Giuseppe Piero Brandino
Biomimetics 2025, 10(9), 636; https://doi.org/10.3390/biomimetics10090636 - 22 Sep 2025
Viewed by 642
Abstract
Recent advances in plant electrophysiology and machine learning suggest that bioelectric signals in plants may encode environmentally relevant information beyond physiological processes. In this study, we present a novel framework to analyse waveforms from real-time bioelectrical potentials recorded in vascular plants. Using a [...] Read more.
Recent advances in plant electrophysiology and machine learning suggest that bioelectric signals in plants may encode environmentally relevant information beyond physiological processes. In this study, we present a novel framework to analyse waveforms from real-time bioelectrical potentials recorded in vascular plants. Using a multi-channel electrophysiological monitoring system, we acquired continuous data from Vitis vinifera samples in a vineyard plantation under natural conditions. Plants were in different health conditions: healthy; under the infection of Flavescence dorée; plants in recovery from the same disease; and dead stumps. These signals were used as input features for an ensemble of complex machine learning models, including recurrent neural networks, trained to infer short-term meteorological parameters such as temperature and humidity. The models demonstrated predictive capabilities, with accuracy comparable to sensor-based benchmarks between one and two degree Celsius for temperature, particularly in forecasting rapid weather transitions. Feature importance analysis revealed plant-specific electrophysiological patterns that correlated with ambient conditions, suggesting the existence of biological pre-processing mechanisms sensitive to microclimatic fluctuations. This bioinspired approach opens new directions for developing plant-integrated environmental intelligence systems, offering passive and biologically rooted strategies for ultra-local forecasting—especially valuable in remote, sensor-sparse, or climate-sensitive regions. Our findings contribute to the emerging field of plant-based sensing and biomimetic environmental monitoring, expanding the role of flora to biosensors, useful in Earth system observation tasks. Full article
(This article belongs to the Section Bioinspired Sensorics, Information Processing and Control)
Show Figures

Figure 1

17 pages, 2502 KB  
Article
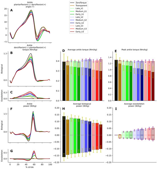
A Biomimetic Treadmill-Driven Ankle Exoskeleton: A Study in Able-Bodied Individuals
by Matej Tomc, Matjaž Zadravec, Andrej Olenšek and Zlatko Matjačić
Biomimetics 2025, 10(9), 635; https://doi.org/10.3390/biomimetics10090635 - 21 Sep 2025
Viewed by 793
Abstract
Despite rapid growth in the body of research on ankle exoskeletons, we have so far not seen their massive adoption in clinical rehabilitation. We foresee that an ankle exo best suited to rehabilitation use should possess the power generation capabilities of state-of-the-art active [...] Read more.
Despite rapid growth in the body of research on ankle exoskeletons, we have so far not seen their massive adoption in clinical rehabilitation. We foresee that an ankle exo best suited to rehabilitation use should possess the power generation capabilities of state-of-the-art active exos as well as the simplistic control and inherently suitable assistance timing seen in passive exos. In this paper we present and evaluate our attempt to create such a hybrid device: an Ankle Exoskeleton with Treadmill Actuation for Push-off Assistance. Using our device, we assisted a group of able-bodied individuals in generating ankle plantarflexion torque and power while measuring changes in biomechanics and electromyographic activity. Changes were mostly contained to the ankle joint, where a reduction in biological power and torque generation was observed in proportion to provided exo assistance. Assistance was comparable to state-of-the-art active exos in both timing and torque trajectory shape and well synchronized with the user’s own biological efforts, despite using a very simplistic controller. Full article
(This article belongs to the Special Issue Bionic Technology—Robotic Exoskeletons and Prostheses: 3rd Edition)
Show Figures

Figure 1

16 pages, 9106 KB  
Perspective
Novel Clinical Applications of 3D-Printed Highly Porous Titanium for Off-the-Shelf Cementless Joint Replacement Prostheses
by Domenico Tigani, Luigigiuseppe Lamattina, Nicole Puteo, Cesare Donadono, Lorenzo Banci, Marta Colombo, Alex Pizzo and Andrea Assenza
Biomimetics 2025, 10(9), 634; https://doi.org/10.3390/biomimetics10090634 - 20 Sep 2025
Viewed by 1962
Abstract
In total joint replacement, early aseptic loosening of implants caused by inadequate initial fixation and late aseptic loosening due to stress shielding-related periprosthetic bone remodeling are the main causes of failure. Over the last two decades, additive manufacturing has been revolutionizing the design [...] Read more.
In total joint replacement, early aseptic loosening of implants caused by inadequate initial fixation and late aseptic loosening due to stress shielding-related periprosthetic bone remodeling are the main causes of failure. Over the last two decades, additive manufacturing has been revolutionizing the design of cementless orthopaedic implants by enabling biomimetic, highly porous titanium structures that enhance bone ingrowth and osseointegration while reducing stress shielding. The synergy between optimized selective laser-melted highly porous titanium bearing components, ceramic-coated titanium articular surfaces, and vitamin E-stabilized polyethylene liners delivers several benefits essential for implant longevity: reliable initial fixation, improved biological fixation, reduced bone resorption caused by stress shielding, and lower osteolytic reactivity. These benefits have encouraged the synergetic use of these technologies in joint replacement in novel clinical applications. In recent years, novel off-the-shelf, 3D-printed, highly porous titanium implants have been introduced into hip and knee arthroplasty. These newly introduced implants appear to offer an innovative and promising solution, and are particularly indicated for young active patients, elderly patients with osteoporotic bones, and in complex cases. Future clinical research should confirm these novel implants’ superior results in comparison to the current state of the art in cementless joint replacement. The possibility of extending these technologies in the future to other clinical applications such as partial knee prosthesis is discussed. Full article
Show Figures

Figure 1

20 pages, 2233 KB  
Article
Crisscross Flower Fertilization Optimization (CCFFO): A Bio-Inspired Metaheuristic for Global and Reservoir Production Optimization
by Xu Wang and Jingfu Shan
Biomimetics 2025, 10(9), 633; https://doi.org/10.3390/biomimetics10090633 - 19 Sep 2025
Viewed by 581
Abstract
Developing solutions for complex optimization problems is fundamental to progress in many scientific and engineering disciplines. The Flower Fertilization Optimization (FFO) algorithm, a powerful metaheuristic inspired by the reproductive processes of flowering plants, is one such method. Nevertheless, FFO’s effectiveness can be hampered [...] Read more.
Developing solutions for complex optimization problems is fundamental to progress in many scientific and engineering disciplines. The Flower Fertilization Optimization (FFO) algorithm, a powerful metaheuristic inspired by the reproductive processes of flowering plants, is one such method. Nevertheless, FFO’s effectiveness can be hampered by a decline in population diversity during the search process, which increases the risk of the algorithm stagnating in local optima. To address this shortcoming, this work proposes an improved method called Crisscross Flower Fertilization Optimization (CCFFO). It enhances the FFO framework by incorporating a crisscross (CC) operator, a mechanism that facilitates a structured exchange of information between different solutions. By doing so, CCFFO effectively boosts population diversity and improves its capacity to avoid local optima. Rigorous testing on the challenging CEC2017 benchmark suite confirms CCFFO’s superiority; it achieved the top overall rank when compared against ten state-of-the-art algorithms. Furthermore, its practical effectiveness is demonstrated on a complex reservoir production optimization problem, where CCFFO secured a higher Net Present Value (NPV) than its competitors. These results highlight CCFFO’s potential as a powerful and versatile tool for solving complex, real-world optimization tasks. Full article
(This article belongs to the Special Issue Advances in Biological and Bio-Inspired Algorithms)
Show Figures

Figure 1

20 pages, 1120 KB  
Review
Bonding Strategies for Zirconia Fixed Restorations: A Scoping Review of Surface Treatments, Cementation Protocols, and Long-Term Durability
by Iulian-Costin Lupu, Monica Silvia Tatarciuc, Anca Mihaela Vitalariu, Livia Bobu, Diana Antonela Diaconu, Roxana-Ionela Vasluianu, Ovidiu Stamatin, Cosmin Ionut Cretu and Ana Maria Dima
Biomimetics 2025, 10(9), 632; https://doi.org/10.3390/biomimetics10090632 - 19 Sep 2025
Cited by 1 | Viewed by 1873
Abstract
Zirconia’s superior mechanical properties and biocompatibility have made it a cornerstone of modern prosthodontics, yet achieving durable biomimetic bonding to tooth structure remains a challenge. This scoping review synthesizes evidence on bonding strategies for zirconia-based fixed dental prostheses (FDPs), evaluating surface treatments, cementation [...] Read more.
Zirconia’s superior mechanical properties and biocompatibility have made it a cornerstone of modern prosthodontics, yet achieving durable biomimetic bonding to tooth structure remains a challenge. This scoping review synthesizes evidence on bonding strategies for zirconia-based fixed dental prostheses (FDPs), evaluating surface treatments, cementation protocols, and long-term performance. Following PRISMA-ScR guidelines, 18 studies from PubMed, Scopus, Web of Science, and Embase were thoroughly analyzed. Key findings indicate that tribochemical silica coating (e.g., Rocatec™) combined with 10-methacryloyloxydecyl dihydrogen phosphate (MDP)-based primers (e.g., Panavia V5) is associated with the highest bond strengths (>40 MPa) and exceptional clinical survival rates (e.g., >95% at 15 years for resin-bonded FDPs). These combined mechanical–chemical strategies can be viewed as an attempt to create a biomimetic, hybrid interface akin to the natural enamel–dentin junction. Additively manufactured zirconia exhibits inferior bonding compared to milled counterparts, while ethyl cellulose coatings applied to the bonding surface effectively prevent contamination from saliva and moisture during intraoral try-in procedures. However, heterogeneous testing protocols and limited long-term clinical data highlight the need for standardized aging models and randomized trials. This review consolidates current evidence, offering clinically actionable recommendations through a biomimetic lens while identifying critical gaps for future research. Full article
(This article belongs to the Special Issue Biomimetic Bonded Restorations for Dental Applications: 2nd Edition)
Show Figures

Graphical abstract

18 pages, 5218 KB  
Article
Effect of Surface Morphology and Texture of Short-Tailed Shrew’s Toe on Tribological Properties of 65Mn Steel
by Yachao Zhang, Jian Zhang, Wengang Chen, Haijun Wang, Zhaoling Qiu, Wen Wang, Yali Zhang and Dongyang Li
Biomimetics 2025, 10(9), 631; https://doi.org/10.3390/biomimetics10090631 - 18 Sep 2025
Viewed by 570
Abstract
To reduce the friction coefficient and wear in tillage machinery during operation, biomimetic textures with different densities inspired by the short-tailed shrew’s claw were designed using biomimetic principles. These textures were applied to the surface of 65Mn steel using laser processing technology. This [...] Read more.
To reduce the friction coefficient and wear in tillage machinery during operation, biomimetic textures with different densities inspired by the short-tailed shrew’s claw were designed using biomimetic principles. These textures were applied to the surface of 65Mn steel using laser processing technology. This study investigated the effects of these bionic textures on the tribological properties of 65Mn steel surfaces in two environments: dry friction and soil friction. Friction and wear tests were conducted, and the friction coefficient, wear morphology, and wear quality were measured using a friction and wear testing machine, a scanning electron microscope (SEM), and a three-dimensional profilometer. The results indicate that under dry friction conditions, the tribological properties of specimens with bionic textures were significantly improved compared to non-textured specimens. The frictional properties of the specimens with bionic textures were optimized at a texture density of 20%, with an average coefficient of friction reduction of 24%. Under soil friction conditions, the samples with bionic textures demonstrated better tribological performance at densities of 20% and 30% compared to the non-textured samples, with decreases in the average coefficient of friction of 1.3% and 2.9%. The special surface structure of the bionic short-tailed shrew claw can effectively reduce friction heat effects and wear, demonstrating significant anti-friction and anti-wear performance. Full article
(This article belongs to the Section Biomimetic Surfaces and Interfaces)
Show Figures

Graphical abstract

18 pages, 813 KB  
Article
Heart Rate Estimation Using FMCW Radar: A Two-Stage Method Evaluated for In-Vehicle Applications
by Jonas Brandstetter, Eva-Maria Knoch and Frank Gauterin
Biomimetics 2025, 10(9), 630; https://doi.org/10.3390/biomimetics10090630 - 17 Sep 2025
Viewed by 2380
Abstract
Assessing the driver’s state in real time is a critical challenge in modern vehicle safety systems, as human factors account for the vast majority of traffic accidents. Heart rate (HR) is a key physiological indicator of the driver’s condition, yet contactless measurements in [...] Read more.
Assessing the driver’s state in real time is a critical challenge in modern vehicle safety systems, as human factors account for the vast majority of traffic accidents. Heart rate (HR) is a key physiological indicator of the driver’s condition, yet contactless measurements in dynamic in-vehicle environments remain difficult due to motion artifacts, vibrations, and varying operational conditions. This paper presents a novel two-stage method for HR estimation using a commercial 60 GHz frequency-modulated continuous wave (FMCW) radar sensor, specifically designed and validated for in-vehicle applications. In the first stage, coarse HR estimation is performed using the discrete wavelet transform (DWT) and autoregressive (AR) spectral analysis. The second stage refines the estimate using an inverse application of the relevance vector machine (RVM) approach, leveraging a narrowed frequency window derived from Stage 1. Final HR estimates are stabilized through sequential Kalman filtering (SKF) across time segments. The system was implemented using an Infineon BGT60TR13C radar module installed in the sun visor of a passenger vehicle. Extensive data collection was conducted during real-world driving across diverse traffic scenarios. The results demonstrate robust HR estimations with an accuracy comparable to that of commercial wearable devices, validated against a Polar H10 chest strap. This method offers several advantages over prior work, including short measurement windows (5 s), operation under varying lighting and clothing conditions, and validation in realistic driving environments. In this sense, the method contributes to the field of biomimetics by transferring the biological principles of continuous vital sign perception to technical sensorics in the automotive domain. Future work will explore the fusion of sensors with visual methods and potential extension to heart rate variability (HRV) estimations to enhance driver monitoring systems (DMSs) further. Full article
(This article belongs to the Section Bioinspired Sensorics, Information Processing and Control)
Show Figures

Figure 1

37 pages, 5367 KB  
Article
A Hybrid Nonlinear Greater Cane Rat Algorithm with Sine–Cosine Algorithm for Global Optimization and Constrained Engineering Applications
by Jinzhong Zhang, Anqi Jin and Tan Zhang
Biomimetics 2025, 10(9), 629; https://doi.org/10.3390/biomimetics10090629 - 17 Sep 2025
Viewed by 512
Abstract
The greater cane rat algorithm (GCRA) is a swarm intelligence algorithm inspired by the discerning and intelligent foraging behavior of the greater cane rats, which facilitates mating during the rainy season and non-mating during the dry season. However, the basic GCRA exhibits serious [...] Read more.
The greater cane rat algorithm (GCRA) is a swarm intelligence algorithm inspired by the discerning and intelligent foraging behavior of the greater cane rats, which facilitates mating during the rainy season and non-mating during the dry season. However, the basic GCRA exhibits serious drawbacks of high parameter sensitivity, insufficient solution accuracy, high computational complexity, susceptibility to local optima and overfitting, poor dynamic adaptability, and a severe curse of dimensionality. In this paper, a hybrid nonlinear greater cane rat algorithm with sine–cosine algorithm named (SCGCRA) is proposed for resolving the benchmark functions and constrained engineering designs; the objective is to balance exploration and exploitation to identify the globally optimal precise solution. The SCGCRA utilizes the periodic oscillatory fluctuation characteristics of the sine–cosine algorithm and the dynamic regulation and decision-making of nonlinear control strategy to improve search efficiency and flexibility, enhance convergence speed and solution accuracy, increase population diversity and quality, avoid premature convergence and search stagnation, remedy the disequilibrium between exploration and exploitation, achieve synergistic complementarity and reduce sensitivity, and realize repeated expansion and contraction. Twenty-three benchmark functions and six real-world engineering designs are utilized to verify the reliability and practicality of the SCGCRA. The experimental results demonstrate that the SCGCRA exhibits certain superiority and adaptability in achieving a faster convergence speed, higher solution accuracy, and stronger stability and robustness. Full article
(This article belongs to the Section Biological Optimisation and Management)
Show Figures

Figure 1

33 pages, 8657 KB  
Review
IAROA: An Enhanced Attraction–Repulsion Optimisation Algorithm Fusing Multiple Strategies for Mechanical Optimisation Design
by Na Zhang, Ziwei Jiang, Gang Hu and Abdelazim G. Hussien
Biomimetics 2025, 10(9), 628; https://doi.org/10.3390/biomimetics10090628 - 17 Sep 2025
Cited by 1 | Viewed by 549
Abstract
Attraction–Repulsion Optimisation Algorithm (AROA) is a newly proposed metaheuristic algorithm for solving global optimisation problems, which simulates the equilibrium relating to the attraction and repulsion phenomenon that occurs in the natural world, and aims to achieve a good balance between the development exploration [...] Read more.
Attraction–Repulsion Optimisation Algorithm (AROA) is a newly proposed metaheuristic algorithm for solving global optimisation problems, which simulates the equilibrium relating to the attraction and repulsion phenomenon that occurs in the natural world, and aims to achieve a good balance between the development exploration phases. Although AROA has a more significant performance compared to other classical algorithms on complex realistic constrained issues, it still has drawbacks in terms of diversity of solutions, convergence precision, and susceptibility to local stagnation. To further improve the global optimisation search and application ability of the AROA algorithm, this work puts forward an Improved Attraction–Repulsion Optimisation Algorithm based on multiple strategies, denoted as IAROA. Firstly, the elite dynamic opposite (EDO) learning strategy is used in the initialisation phase to enrich the information of the initial solution and obtain high-quality candidate solutions. Secondly, the dimension learning-based hunting (DLH) exploration tactics is imported to increase the candidate solution diversity and enhance the trade-off between local and global exploration. Next, the pheromone adjustment strategy (PAS) is used for some of the solutions according to the threshold value, which extends the search range of the algorithm and also accelerates the convergence process of the algorithm. Finally, the introduction of the Cauchy distribution inverse cumulative perturbation strategy (CDICP) improves the local search ability of the algorithm, avoids falling into the local optimum, and improves the convergence and accuracy of the algorithm. To validate the performance of IAROA, algorithms are solved by optimisation with the original AROA and 13 classical highly cited algorithms on the CEC2017 test functions, among six engineering design problems of varying complexity. The experimental results indicate that the proposed IAROA algorithm is superior in terms of optimisation precision, solution stability, convergence, and applicability and effectiveness on different problems, and is highly competitive in solving complex engineering design problems with constraints. Full article
Show Figures

Figure 1

18 pages, 3816 KB  
Article
A Planning Framework Based on Semantic Segmentation and Flipper Motions for Articulated Tracked Robot in Obstacle-Crossing Terrain
by Pu Zhang, Junhang Liu, Yongling Fu and Jian Sun
Biomimetics 2025, 10(9), 627; https://doi.org/10.3390/biomimetics10090627 - 17 Sep 2025
Viewed by 553
Abstract
Articulated tracked robots (ATRs) equipped with dual active flippers are widely used due to their ability to climb over complex obstacles like animals with legs. This paper presents a novel planning framework designed to empower ATRs with the capability of autonomously generating global [...] Read more.
Articulated tracked robots (ATRs) equipped with dual active flippers are widely used due to their ability to climb over complex obstacles like animals with legs. This paper presents a novel planning framework designed to empower ATRs with the capability of autonomously generating global paths that integrate obstacle-crossing maneuvers in complex terrains. This advancement effectively mitigates the issue of excessive dependence on remote human control, thereby enhancing the operational efficiency and adaptability of ATRs in challenging environments. The framework consists of three core components. First, a lightweight DeepLab V3+ architecture augmented with an edge-aware module is used for real-time semantic segmentation of elevation maps. Second, a simplified model of the robot-terrain contact is constructed to rapidly calculate the robot’s pose at map sampling points through contact point traversal. Finally, based on rapidly-exploring random trees, the cost of flipper motion smoothness is incorporated into the search process, achieving collaborative planning of passable paths and flipper maneuvers in obstacle-crossing scenarios. The framework was tested on our Crawler robot, which can quickly and accurately identify flat areas, obstacle-crossing areas, and impassable areas, avoiding redundant planning in non-obstacle areas. Compared to manually operated remote control, the planned path demonstrated shorter travel time, better stability, and lower flipper energy expenditure. This framework offers substantial practical value for autonomous navigation in demanding environments. Full article
(This article belongs to the Special Issue Artificial Intelligence for Autonomous Robots: 3rd Edition)
Show Figures

Graphical abstract

29 pages, 3212 KB  
Article
An Innovative Retrieval-Augmented Generation Framework for Stage-Specific Knowledge Translation in Biomimicry Design
by Hsueh-Kuan Chen and Hung-Hsiang Wang
Biomimetics 2025, 10(9), 626; https://doi.org/10.3390/biomimetics10090626 - 17 Sep 2025
Viewed by 998
Abstract
Converting biological strategies into practical design principles during the Discover–Abstract phase of the Biomimicry Design Spiral (BSD) presents a considerable obstacle, particularly for designers lacking a biological background. This research introduces a Retrieval-Augmented Generation (RAG) framework that combines a specialized AskNature database of [...] Read more.
Converting biological strategies into practical design principles during the Discover–Abstract phase of the Biomimicry Design Spiral (BSD) presents a considerable obstacle, particularly for designers lacking a biological background. This research introduces a Retrieval-Augmented Generation (RAG) framework that combines a specialized AskNature database of 2106 documents with a locally executed Llama 3.1 large language model (LLM) to fill this void. The innovation of this study lies in integrating the BDS with a stage-specific RAG–LLM framework. Unlike BioTRIZ or SAPPhIRE, which require specialized expertise, our approach provides designers with semantically precise and biologically grounded strategies that can be directly translated into practical design principles. A quasi-experimental study with 30 industrial design students assessed three setups—LLM-only, RAG-Small, and RAG-Large—throughout six biomimicry design stages. Performance was assessed via expert evaluations of text and design concept quality, along with a review of retrieval diversity. Findings indicate that RAG-Large consistently yielded superior text quality in stages with high cognitive demands. It also retrieved a more varied array of high-specificity biological ideas and facilitated more coherent incorporation of functional, aesthetic, and semantic aspects in design results. This framework diminishes cognitive burden, boosts the relevance and originality of inspirations, and provides a reproducible, stage-specific AI assistance model for closing the knowledge translation gap in biomimicry design, though its current validation is limited to a small sample and a single task domain. Full article
(This article belongs to the Section Biomimetic Design, Constructions and Devices)
Show Figures

Figure 1

23 pages, 10920 KB  
Article
Bio-Inspired Teleoperation Control: Unified Rapid Tracking, Compliant and Safe Interaction
by Chuang Cheng, Haoran Xiao, Wei Dai, Yantong Wei, Yanjie Chen, Hui Zhang and Huimin Lu
Biomimetics 2025, 10(9), 625; https://doi.org/10.3390/biomimetics10090625 - 16 Sep 2025
Viewed by 449
Abstract
In robotic teleoperation, the simultaneous realization of rapid tracking, compliance, and safe interaction presents a fundamental control challenge. This challenge stems from a critical trade-off: high-stiffness controllers achieve rapid tracking but compromise safety during physical interactions, whereas low-stiffness impedance controllers ensure compliant and [...] Read more.
In robotic teleoperation, the simultaneous realization of rapid tracking, compliance, and safe interaction presents a fundamental control challenge. This challenge stems from a critical trade-off: high-stiffness controllers achieve rapid tracking but compromise safety during physical interactions, whereas low-stiffness impedance controllers ensure compliant and safe interactions at the expense of responsiveness. To address this conflict, this study proposes a bio-inspired teleoperation control method (BITC) that integrates human withdrawal reflex mechanisms and the nonlinear stiffness characteristics of shear-thickening fluids. BITC features a dynamic force-feedback-driven collision reflex strategy, enabling rapid detection and disengagement from unintended contacts. Additionally, a nonlinear compliance control module is proposed to achieve both force fidelity during initial contact and adaptive stiffness modulation during progressively deeper contact in an emergency. By integrating full-state feedback tracking, the BITC teleoperation control framework is implemented to unify the performance of rapid tracking, compliance, and safety. Three experiments are conducted to demonstrate that the BITC method achieves accurate tracking performance, ensures compliant behavior during deep contact while maintaining force fidelity during initial contact, and enables safe reflexion for collision, respectively. The method is also validated to reduce peak contact forces by approximately 60% and minimizes contact duration to less than 120 ms, presenting comprehensive teleoperation performance. Full article
(This article belongs to the Section Locomotion and Bioinspired Robotics)
Show Figures

Figure 1

46 pages, 4099 KB  
Review
Hypoxia and Multilineage Communication in 3D Organoids for Human Disease Modeling
by Seif Ehab, Ola A. Gaser and Ahmed Abdal Dayem
Biomimetics 2025, 10(9), 624; https://doi.org/10.3390/biomimetics10090624 - 16 Sep 2025
Viewed by 3951
Abstract
Organoids, self-organizing, three-dimensional (3D) multicellular structures derived from tissues or stem cells, offer physiologically relevant models for studying human development and disease. Compared to conventional two-dimensional (2D) cell cultures and animal models, organoids more accurately recapitulate the architecture and function of human organs. [...] Read more.
Organoids, self-organizing, three-dimensional (3D) multicellular structures derived from tissues or stem cells, offer physiologically relevant models for studying human development and disease. Compared to conventional two-dimensional (2D) cell cultures and animal models, organoids more accurately recapitulate the architecture and function of human organs. Among the critical microenvironmental cues influencing organoid behavior, hypoxia and multilineage communication are particularly important for guiding cell fate, tissue organization, and pathological modeling. Hypoxia, primarily regulated by hypoxia-inducible factors (HIFs), modulates cellular proliferation, differentiation, metabolism, and gene expression, making it a key component in disease modeling. Similarly, multilineage communication, facilitated by intercellular interactions and extracellular matrix (ECM) remodeling, enhances organoid complexity and immunological relevance. This review explores the dynamic interplay between hypoxia and multilineage signaling in 3D organoid-based disease models, emphasizing recent advances in engineering hypoxic niches and co-culture systems to improve preclinical research fidelity. We also discuss their translational implications for drug screening, regenerative medicine, and precision therapies, while highlighting current challenges and future opportunities. By integrating biophysical, biochemical, and computational approaches, next-generation organoid models may be further optimized for translational research and therapeutic innovation. Full article
Show Figures

Figure 1

20 pages, 3591 KB  
Article
Abnormal Gait Phase Recognition and Limb Angle Prediction in Lower-Limb Exoskeletons
by Sheng Wang, Chunjie Chen and Xiaojun Wu
Biomimetics 2025, 10(9), 623; https://doi.org/10.3390/biomimetics10090623 - 16 Sep 2025
Viewed by 843
Abstract
The phase detection of abnormal gait and the prediction of lower-limb angles are key challenges in controlling lower-limb exoskeletons. This study simulated three types of abnormal gaits: scissor gait, foot-drop gait, and staggering gait. To enhance the recognition capability for abnormal gait phases, [...] Read more.
The phase detection of abnormal gait and the prediction of lower-limb angles are key challenges in controlling lower-limb exoskeletons. This study simulated three types of abnormal gaits: scissor gait, foot-drop gait, and staggering gait. To enhance the recognition capability for abnormal gait phases, a four-discrete-phase division for a single leg is proposed: pre-swing, swing, swing termination, and stance phases. The four phases of both legs further constitute four stages of walking. Using the Euler angles of the ankle joints as inputs, the capabilities of a Convolutional Neural Network and a Support Vector Machine in recognizing discrete gait phases are verified. Based on these discrete gait phases, a continuous phase estimation is further performed using an adaptive frequency oscillator. For predicting the lower-limb motion angle, this study innovatively proposes an input scheme that integrates three-axis ankle joint angles and continuous gait phases. Comparative experiments confirmed that this information fusion scheme improved the limb angle prediction accuracy, with the Convolutional Neural Network–Long Short-Term Memory network yielding the best prediction results. Full article
(This article belongs to the Section Locomotion and Bioinspired Robotics)
Show Figures

Graphical abstract

20 pages, 5568 KB  
Article
Experimental and Spectral Analysis of the Wake Velocity Effect in a 3D Falcon Prototype with Oscillating Feathers and Its Application in HAWT with Biomimetic Vortex Generators Using CFD
by Hector G. Parra, Javier A. Guacaneme and Elvis E. Gaona
Biomimetics 2025, 10(9), 622; https://doi.org/10.3390/biomimetics10090622 - 16 Sep 2025
Cited by 1 | Viewed by 693
Abstract
The peregrine falcon, known as the fastest bird in the world, has been studied for its ability to stabilize during high-speed dives, a capability attributed to the configuration of its dorsal feathers. These feathers have inspired the design of vortex generators devices that [...] Read more.
The peregrine falcon, known as the fastest bird in the world, has been studied for its ability to stabilize during high-speed dives, a capability attributed to the configuration of its dorsal feathers. These feathers have inspired the design of vortex generators devices that promote controlled turbulence to delay boundary layer separation on aircraft wings and turbine blades. This study presents an experimental wind tunnel investigation of a bio-inspired peregrine falcon prototype, equipped with movable artificial feathers, a hot-wire anemometer, and a 3D accelerometer. Wake velocity profiles measured behind the prototype revealed fluctuations associated with feather motion. Spectral analysis of the velocity signals, recorded with oscillating feathers at a wind tunnel speed of 10 m/s, showed attenuation of specific frequency components, suggesting that feather dynamics may help mitigate wake fluctuations induced by structural vibrations. Three-dimensional acceleration measurements indicated that prototype vibrations remained below 1 g, with peak differences along the X and Z axes ranging from −0.06 g to 0.06 g, demonstrating the sensitivity of the vibration sensing system. Root Mean Square (RMS) values of velocity signals increased with wind tunnel speed but decreased as the feather inclination angle rose. When the mean value was subtracted from the signal, higher RMS variability was observed, reflecting increased flow disturbance from feather movement. Fast Fourier Transform (FFT) analysis revealed that, for fixed feather angles, spectral magnitudes increased uniformly with wind speed. In contrast, dynamic feather oscillation produced distinctive frequency peaks, highlighting the feather’s influence on the wake structure in the frequency domain. To complement the experimental findings, 3D CFD simulations were conducted on two HAWT-type wind turbines—one with bio-inspired vortex generators and one without. The simulations showed a significant reduction in turbulent kinetic energy contours in the wake of the modified turbine, particularly in the Y-Z plane, compared to the baseline configuration. Full article
Show Figures

Figure 1

24 pages, 10828 KB  
Article
Data-Driven Twisted String Actuation for Lightweight and Compliant Anthropomorphic Dexterous Hands
by Zhiyao Zheng, Jingwei Zhan, Zhaochun Li, Yucheng Wang, Chanchan Xu and Xiaojie Wang
Biomimetics 2025, 10(9), 621; https://doi.org/10.3390/biomimetics10090621 - 15 Sep 2025
Cited by 1 | Viewed by 1037
Abstract
Anthropomorphic dexterous hands are crucial for robotic interaction in unstructured environments, yet their performance is often constrained by traditional actuation systems, which suffer from excessive weight, complexity, and limited compliance. Twisted String Actuators (TSAs) offer a promising alternative due to their high transmission [...] Read more.
Anthropomorphic dexterous hands are crucial for robotic interaction in unstructured environments, yet their performance is often constrained by traditional actuation systems, which suffer from excessive weight, complexity, and limited compliance. Twisted String Actuators (TSAs) offer a promising alternative due to their high transmission ratio, lightweight design, and inherent compliance. However, their strong nonlinearity under variable loads poses significant challenges for high-precision control. This study presents an integrated approach combining data-driven modeling and biomimetic mechanism innovation to overcome these limitations. First, a data-driven modeling approach based on a dual hidden-layer Back Propagation Neural Network (BPNN) is proposed to predict TSA displacement under variable loads (0.1–4.2 kg) with high accuracy. Second, a lightweight, underactuated five-finger dexterous hand is developed, featuring a biomimetic three-phalanx structure and a tendon-spring transmission mechanism, achieving an ultra-lightweight design. Finally, a comprehensive experimental platform validates the system’s performance, demonstrating precise bending angle prediction (via integrated BPNN–kinematic modeling), versatile gesture replication, and robust grasping capabilities (with a maximum fingertip force of 7.4 N). This work not only advances TSA modeling for variable-load applications but also provides a new paradigm for designing high-performance, lightweight dexterous hands in robotics. Full article
(This article belongs to the Special Issue Advanced Service Robots: Exoskeleton Robots 2025)
Show Figures

Figure 1

50 pages, 15776 KB  
Article
Improved Multi-Strategy Aquila Optimizer for Engineering Optimization Problems
by Honglin Kan, Yaping Xiao, Zhiliang Gao and Xuan Zhang
Biomimetics 2025, 10(9), 620; https://doi.org/10.3390/biomimetics10090620 - 15 Sep 2025
Viewed by 863
Abstract
The Aquila Optimizer (AO) is a novel and efficient optimization algorithm inspired by the hunting and searching behavior of Aquila. However, the AO faces limitations when tackling high-dimensional and complex optimization problems due to insufficient search capabilities and a tendency to prematurely converge [...] Read more.
The Aquila Optimizer (AO) is a novel and efficient optimization algorithm inspired by the hunting and searching behavior of Aquila. However, the AO faces limitations when tackling high-dimensional and complex optimization problems due to insufficient search capabilities and a tendency to prematurely converge to local optima, which restricts its overall performance. To address these challenges, this study proposes the Multi-Strategy Aquila Optimizer (MSAO) by integrating multiple enhancement techniques. Firstly, the MSAO introduces a random sub-dimension update mechanism, significantly enhancing its exploration capacity in high-dimensional spaces. Secondly, it incorporates memory strategy and dream-sharing strategy from the Dream Optimization Algorithm (DOA), thereby achieving a balance between global exploration and local exploitation. Additionally, the MSAO employs adaptive parameter and dynamic opposition-based learning to further refine the AO’s original update rules, making them more suitable for a multi-strategy collaborative framework. In the experiment, the MSAO outperform eight state-of-the-art algorithms, including CEC-winning and enhanced AO variants, achieving the best optimization results on 55%, 69%, 69%, and 72% of the benchmark functions, respectively, which demonstrates its outstanding performance. Furthermore, ablation experiments validate the independent contributions of each proposed strategy, and the application of MSAO to five engineering problems confirms its strong practical value and potential for broader adoption. Full article
Show Figures

Figure 1

20 pages, 4479 KB  
Article
CF-PEEK vs. Titanium Dental Implants: Stress Distribution and Fatigue Performance in Variable Bone Qualities
by Nurdan Polat Sağsöz, Fahri Murat, Sema Nur Sevinç Gül, Abdullah Tahir Şensoy and Irfan Kaymaz
Biomimetics 2025, 10(9), 619; https://doi.org/10.3390/biomimetics10090619 - 14 Sep 2025
Viewed by 1574
Abstract
This study aims to evaluate the biomechanical behavior of titanium and carbon fiber-reinforced polyetheretherketone (CF-PEEK) dental implants under varying bone densities and loading conditions using finite element analysis (FEA). A single-tooth mandibular molar implant system was modeled, comprising titanium or CF-PEEK abutment and [...] Read more.
This study aims to evaluate the biomechanical behavior of titanium and carbon fiber-reinforced polyetheretherketone (CF-PEEK) dental implants under varying bone densities and loading conditions using finite element analysis (FEA). A single-tooth mandibular molar implant system was modeled, comprising titanium or CF-PEEK abutment and fixture, and surrounding bone structures with four configurations: (I) fully cortical bone, (II) 2 mm cortical layer with trabecular bone, (III) 1 mm cortical with high-density trabecular bone, and (IV) 1 mm cortical with low-density trabecular bone. Vertical and oblique static loads of 100 N were applied to simulate masticatory forces. FEA results revealed that titanium implants exhibited higher von Mises stress values in the implant and abutment under oblique loading, exceeding 400 MPa, while CF-PEEK components showed reduced stress but significantly higher strain levels. Cortical and trabecular bone surrounding CF-PEEK implants received more uniform stress distribution, potentially minimizing stress shielding effects. However, fatigue life analyses indicated that CF-PEEK abutment and screw components were more susceptible to mechanical failure under oblique loads, particularly in low-density bone models. In conclusion, CF-PEEK implants offer a more physiological load transfer to bone and reduced stress shielding compared to titanium. However, their structural reliability under complex loading, especially in low-quality bone conditions, requires careful consideration. These findings support the potential use of CF-PEEK in select clinical scenarios but highlight the need for further material and design optimization. Full article
(This article belongs to the Special Issue Biomimetic Approach to Dental Implants: 2nd Edition)
Show Figures

Figure 1

18 pages, 1473 KB  
Article
Power Restoration Optimization Strategy for Active Distribution Networks Using Improved Genetic Algorithm
by Pengpeng Lyu, Qiangsheng Bu, Yu Liu, Jiangping Jing, Jinfeng Hu, Lei Su and Yundi Chu
Biomimetics 2025, 10(9), 618; https://doi.org/10.3390/biomimetics10090618 - 14 Sep 2025
Viewed by 709
Abstract
During feeder outages in the distribution network, localized power restoration using distribution resources (e.g., PVs) can ensure supply to critical loads and mitigate adverse impacts, especially when main grid support is unavailable. This study presents a power restoration strategy aiming at maximizing the [...] Read more.
During feeder outages in the distribution network, localized power restoration using distribution resources (e.g., PVs) can ensure supply to critical loads and mitigate adverse impacts, especially when main grid support is unavailable. This study presents a power restoration strategy aiming at maximizing the restoration duration of critical loads to ensure their prioritized recovery, thereby significantly improving power system reliability. The methodology begins with load enumeration via breadth-first search (BFS) and utilizes a long short-term memory (LSTM) neural network to predict microgrid generation output. Then, an adaptive multipoint crossover genetic solving algorithm (AMCGA) is proposed, which can dynamically adjust crossover and mutation rates, enabling rapid convergence and requiring fewer parameters, thus optimizing island partitioning to prioritize critical load demands. Experimental results show that AMCGA improves convergence speed by 42.5% over the traditional genetic algorithm, resulting in longer restoration durations. Compared with other strategies that do not prioritize critical load recovery, the proposed strategy has shown superior performance in enhancing critical load restoration, optimizing island partitioning, and reducing recovery fluctuations, thereby confirming the strategy’s effectiveness in maximizing restoration and improving stability. Full article
(This article belongs to the Section Biological Optimisation and Management)
Show Figures

Figure 1

25 pages, 2311 KB  
Article
Deep Learning Models Optimization for Gait Phase Identification from EMG Data During Exoskeleton-Assisted Walking
by Roberto Soldi, Bruna Maria Vittoria Guerra, Stefania Sozzi, Leo Russo, Serena Pizzocaro, Renato Baptista, Alessandro Marco De Nunzio, Micaela Schmid and Stefano Ramat
Biomimetics 2025, 10(9), 617; https://doi.org/10.3390/biomimetics10090617 - 13 Sep 2025
Cited by 1 | Viewed by 1369
Abstract
Exoskeletons are a fast-growing technology that enables multiple use-cases in clinical scenarios. They can be useful tools for the rehabilitation of patients with motor dysfunctions caused by neurological conditions, aging or trauma. Assistive exoskeletons modulate the torque exerted by the electrical motors moving [...] Read more.
Exoskeletons are a fast-growing technology that enables multiple use-cases in clinical scenarios. They can be useful tools for the rehabilitation of patients with motor dysfunctions caused by neurological conditions, aging or trauma. Assistive exoskeletons modulate the torque exerted by the electrical motors moving their joints to allow the patients wearing them to achieve an intended movement, such as gait, correctly. Their effectiveness, therefore, requires accurate online control of such torques to complement those generated by the patient. Hereby we explored Deep Learning (DL) models to generate an online prediction of the gait phase, i.e., stance or swing, during assisted walking with a lower-limb exoskeleton based on surface electromyography (sEMG) data. We leveraged the lead of muscular activation with respect to the movement of the limbs to adjust the labeling based on joints kinematics. The cross-subject design allowed to generalize over subjects not considered for training A hyperparameter optimization algorithm was also implemented to further explore the capabilities of DL models of a reduced size. We simulated a use case scenario to assess whether online implementation of the proposed technique is feasible. We also proposed a new metric called trade-of score (TOS) for evaluating the cost-performance compromise of the optimized models which lead to identifying a DL model capable of classifying gait phases with an accuracy of about 95% while significantly reducing the number of parameters compared to the full architecture. Its mean computational time of less than 10 ms offers the opportunity for accurate, online exoskeleton control based on sEMG data. Full article
(This article belongs to the Special Issue Bionic Wearable Robotics and Intelligent Assistive Technologies)
Show Figures

Graphical abstract

58 pages, 35499 KB  
Article
Graduate Student Evolutionary Algorithm: A Novel Metaheuristic Algorithm for 3D UAV and Robot Path Planning
by Xiaoxuan Liu, Shaobo Li, Yongming Wu and Zijun Fu
Biomimetics 2025, 10(9), 616; https://doi.org/10.3390/biomimetics10090616 - 12 Sep 2025
Viewed by 763
Abstract
In recent years, numerical optimization, UAVs, and robot path planning have become hot research topics. Solving these fundamental artificial intelligence problems is crucial for further advancements. However, traditional methods struggle with complex nonlinear problems, prompting researchers to explore intelligent optimization algorithms. Existing approaches, [...] Read more.
In recent years, numerical optimization, UAVs, and robot path planning have become hot research topics. Solving these fundamental artificial intelligence problems is crucial for further advancements. However, traditional methods struggle with complex nonlinear problems, prompting researchers to explore intelligent optimization algorithms. Existing approaches, however, still suffer from slow convergence, low accuracy, and poor robustness. Inspired by graduate students’ daily behavior, this paper proposes a novel intelligent optimization algorithm, the Graduate Student Evolutionary Algorithm (GSEA). By simulating key processes such as searching for research directions and concentrating on studies, a mathematical model of GSEA is established. The algorithm’s convergence behavior is analyzed qualitatively, and its performance is evaluated against competitive algorithms on the CEC2017 and CEC2022 test sets. Statistical tests confirm GSEA’s effectiveness and robustness. To further validate its practical applicability, GSEA is applied to UAV and robot path planning problems, with experimental results demonstrating its superiority in solving real-world optimization challenges. Full article
Show Figures

Figure 1

17 pages, 3353 KB  
Article
Design and Machine Learning Modeling of a Multi-Degree-of-Freedom Bionic Pneumatic Soft Actuator
by Yu Zhang, Linghui Peng, Wenchuan Zhao, Ning Wang and Zheng Zhang
Biomimetics 2025, 10(9), 615; https://doi.org/10.3390/biomimetics10090615 - 12 Sep 2025
Viewed by 690
Abstract
A novel multi-degree-of-freedom bionic Soft Pneumatic Actuator (SPA) inspired by the shoulder joint of a sea turtle is proposed. The SPA is mainly composed of a combination of oblique chamber actuator units capable of omnidirectional bending and bi-directional twisting, which can restore the [...] Read more.
A novel multi-degree-of-freedom bionic Soft Pneumatic Actuator (SPA) inspired by the shoulder joint of a sea turtle is proposed. The SPA is mainly composed of a combination of oblique chamber actuator units capable of omnidirectional bending and bi-directional twisting, which can restore the multi-modal motions of a sea turtle’s flipper limb in three-dimensional space. To address the nonlinear behavior of the complex structure of SPA, traditional modeling is difficult. The attitude information of each axis of the actuator is extracted in real time using a high-precision Inertial Measurement Unit (IMU), and the attitude outputs of the SPA are modeled using six machine learning methods. The results show that the XGBoost model performs best in attitude modeling. Its R2 can reach 0.974, and the average absolute errors of angles in Roll, Pitch, and Yaw axes are 1.315°, 1.543°, and 1.048°, respectively. The multi-axis attitude of the SPA can be predicted with high accuracy in real time. The studies on deformation capability, actuation output performance, and underwater validation experiments demonstrate that the SPA meets the bionic sea turtle shoulder joint requirements. This study provides a new theoretical foundation and technical path for the development, control, and bionic application of complex multi-degree-of-freedom SPA systems. Full article
(This article belongs to the Special Issue Bioinspired Structures for Soft Actuators: 2nd Edition)
Show Figures

Figure 1

18 pages, 15272 KB  
Article
IDP-Head: An Interactive Dual-Perception Architecture for Organoid Detection in Mouse Microscopic Images
by Yuhang Yang, Changyuan Fan, Xi Zhou and Peiyang Wei
Biomimetics 2025, 10(9), 614; https://doi.org/10.3390/biomimetics10090614 - 11 Sep 2025
Viewed by 611
Abstract
The widespread application of organoids in disease modeling and drug development is significantly constrained by challenges in automated quantitative analysis. In bright-field microscopy images, organoids exhibit complex characteristics, including irregular morphology, blurred boundaries, and substantial scale variations, largely stemming from their dynamic self-organization [...] Read more.
The widespread application of organoids in disease modeling and drug development is significantly constrained by challenges in automated quantitative analysis. In bright-field microscopy images, organoids exhibit complex characteristics, including irregular morphology, blurred boundaries, and substantial scale variations, largely stemming from their dynamic self-organization that mimics in vivo tissue development. Existing convolutional neural network-based methods are limited by fixed receptive fields and insufficient modeling of inter-channel relationships, making them inadequate for detecting such evolving biological structures. To address these challenges, we propose a novel detection head, termed Interactive Dual-Perception Head (IDP-Head), inspired by hierarchical perception mechanisms in the biological visual cortex. Integrated into the RTMDet framework, IDP-Head comprises two bio-inspired components: a Large-Kernel Global Perception Module (LGPM) to capture global morphological dependencies, analogous to the wide receptive fields of cortical neurons, and a Progressive Channel Synergy Module (PCSM) that models inter-channel semantic collaboration, echoing the integrative processing of multi-channel stimuli in neural systems. Additionally, we construct a new organoid detection dataset to mitigate the scarcity of annotated data. Extensive experiments on both our dataset and public benchmarks demonstrate that IDP-Head achieves a 5-percentage-point improvement in mean Average Precision (mAP) over the baseline model, offering a biologically inspired and effective solution for high-fidelity organoid detection. Full article
(This article belongs to the Special Issue Nature-Inspired Metaheuristic Optimization Algorithms 2025)
Show Figures

Figure 1

31 pages, 1863 KB  
Article
Human Activity Recognition with Noise-Injected Time-Distributed AlexNet
by Sanjay Dutta, Tossapon Boongoen and Reyer Zwiggelaar
Biomimetics 2025, 10(9), 613; https://doi.org/10.3390/biomimetics10090613 - 11 Sep 2025
Cited by 1 | Viewed by 892
Abstract
This study investigates the integration of biologically inspired noise injection with a time-distributed adaptation of the AlexNet architecture to enhance the performance and robustness of human activity recognition (HAR) systems. It is a critical field in computer vision which involves identifying and interpreting [...] Read more.
This study investigates the integration of biologically inspired noise injection with a time-distributed adaptation of the AlexNet architecture to enhance the performance and robustness of human activity recognition (HAR) systems. It is a critical field in computer vision which involves identifying and interpreting human actions from video sequences and has applications in healthcare, security and smart environments. The proposed model is based on an adaptation of AlexNet, originally developed for static image classification and not inherently suited for modelling temporal sequences for video action classification tasks. While our time-distributed AlexNet efficiently captures spatial and temporal features and suitable for video classification. However, its performance can be limited by overfitting and poor generalisation to unseen scenarios, to address these challenges, Gaussian noise was introduced at the input level during training, inspired by neural mechanisms observed in biological sensory processing to handle variability and uncertainty. Experiments were conducted on the EduNet, UCF50 and UCF101 datasets. The EduNet dataset was specifically designed for educational environments and we evaluate the impact of noise injection on model accuracy, stability and overall performance. The proposed bio-inspired noise-injected time-distributed AlexNet achieved an overall accuracy of 91.40% and an F1 score of 92.77%, outperforming other state-of-the-art models. Hyperparameter tuning, particularly optimising the learning rate, further enhanced model stability, reflected in lower standard deviation values across multiple experimental runs. These findings demonstrate that the strategic combination of noise injection with time-distributed architectures improves generalisation and robustness in HAR, paving the way for resource-efficient and real-world-deployable deep learning systems. Full article
(This article belongs to the Section Bioinspired Sensorics, Information Processing and Control)
Show Figures

Figure 1

51 pages, 10350 KB  
Article
An Improved Greater Cane Rat Algorithm with Adaptive and Global-Guided Mechanisms for Solving Real-World Engineering Problems
by Yepei Chen, Zhangzhi Tian, Kaifan Zhang, Feng Zhao and Aiping Zhao
Biomimetics 2025, 10(9), 612; https://doi.org/10.3390/biomimetics10090612 - 10 Sep 2025
Viewed by 834
Abstract
This study presents an improved variant of the greater cane rat algorithm (GCRA), called adaptive and global-guided greater cane rat algorithm (AGG-GCRA), which aims to alleviate some key limitations of the original GCRA regarding convergence speed, solution precision, and stability. GCRA simulates the [...] Read more.
This study presents an improved variant of the greater cane rat algorithm (GCRA), called adaptive and global-guided greater cane rat algorithm (AGG-GCRA), which aims to alleviate some key limitations of the original GCRA regarding convergence speed, solution precision, and stability. GCRA simulates the foraging behavior of the greater cane rat during both mating and non-mating seasons, demonstrating intelligent exploration capabilities. However, the original algorithm still faces challenges such as premature convergence and inadequate local exploitation when applied to complex optimization problems. To address these issues, this paper introduces four key improvements to the GCRA: (1) a global optimum guidance term to enhance the convergence directionality; (2) a flexible parameter adjustment system designed to maintain a dynamic balance between exploration and exploitation; (3) a mechanism for retaining top-quality solutions to ensure the preservation of optimal results.; and (4) a local perturbation mechanism to help escape local optima. To comprehensively evaluate the optimization performance of AGG-GCRA, 20 separate experiments were carried out across 26 standard benchmark functions and six real-world engineering optimization problems, with comparisons made against 11 advanced metaheuristic optimization methods. The findings indicate that AGG-GCRA surpasses the competing algorithms in aspects of convergence rate, solution precision, and robustness. In the stability analysis, AGG-GCRA consistently obtained the global optimal solution in multiple runs for five engineering cases, achieving an average rank of first place and a standard deviation close to zero, highlighting its exceptional global search capabilities and excellent repeatability. Statistical tests, including the Friedman ranking and Wilcoxon signed-rank tests, provide additional validation for the effectiveness and importance of the proposed algorithm. In conclusion, AGG-GCRA provides an efficient and stable intelligent optimization tool for solving various optimization problems. Full article
Show Figures

Figure 1

23 pages, 4045 KB  
Article
Advanced Robust Heading Control for Unmanned Surface Vessels Using Hybrid Metaheuristic-Optimized Variable Universe Fuzzy PID with Enhanced Smith Predictor
by Siyu Zhan, Qiang Liu, Zhao Zhao, Shen’ao Zhang and Yaning Xu
Biomimetics 2025, 10(9), 611; https://doi.org/10.3390/biomimetics10090611 - 10 Sep 2025
Cited by 1 | Viewed by 632
Abstract
With the increasing deployment of unmanned surface vessels (USVs) in complex marine operations such as ocean monitoring, search and rescue, and military reconnaissance, precise heading control under environmental disturbances and system delays has become a critical challenge. This paper presents an advanced robust [...] Read more.
With the increasing deployment of unmanned surface vessels (USVs) in complex marine operations such as ocean monitoring, search and rescue, and military reconnaissance, precise heading control under environmental disturbances and system delays has become a critical challenge. This paper presents an advanced robust heading control strategy for USVs operating under these demanding conditions. The proposed approach integrates three key innovations: (1) an enhanced Smith predictor for accurate time-delay compensation, (2) a variable-universe fuzzy PID controller with self-adaptive scaling domains that dynamically adjust to error magnitude and rate of change, and (3) a hybrid metaheuristic optimization algorithm combining beetle antennae search, harmony search, and genetic algorithm (BAS-HSA-GA) for optimal parameter tuning. Through comprehensive simulations using a Nomoto first-order time-delay model under combined white noise and second-order wave disturbances, the system demonstrates superior performance with over 90% reduction in steady-state heading error and ≈30% faster settling time compared to conventional PID and single-optimization fuzzy PID methods. Field trials under sea-state 4 conditions confirm 15–25% lower tracking error in realistic operating scenarios. The controller’s stability is rigorously verified through Lyapunov analysis, while comparative studies show significant improvements in S-shaped path tracking performance, achieving better IAE/ITAE metrics than DRL, ANFC, and ACO approaches. This work provides a comprehensive solution for high-precision, delay-resilient USV heading control in dynamic marine environments. Full article
(This article belongs to the Section Bioinspired Sensorics, Information Processing and Control)
Show Figures

Figure 1

23 pages, 1998 KB  
Article
Hybrid Cuckoo Search–Bees Algorithm with Memristive Chaotic Initialization for Cryptographically Strong S-Box Generation
by Sinem Akyol
Biomimetics 2025, 10(9), 610; https://doi.org/10.3390/biomimetics10090610 - 10 Sep 2025
Viewed by 598
Abstract
One of the essential parts of contemporary cryptographic systems is s-boxes (Substitution Boxes), which give encryption algorithms more complexity and resilience due to their nonlinear structure. In this study, we propose CSBA (Cuckoo Search–Bees Algorithm), a hybrid evolutionary method that combines the strengths [...] Read more.
One of the essential parts of contemporary cryptographic systems is s-boxes (Substitution Boxes), which give encryption algorithms more complexity and resilience due to their nonlinear structure. In this study, we propose CSBA (Cuckoo Search–Bees Algorithm), a hybrid evolutionary method that combines the strengths of Cuckoo Search and Bees algorithms, to generate s-box structures with strong cryptographic properties. The initial population is generated with a high-diversity four-dimensional Memristive Lu chaotic map, taking advantage of the random yet deterministic nature of chaotic systems. This proposed method was designed with inspiration from biological systems. It was developed based on the foraging strategies of bees and the reproductive strategies of cuckoos. This nature-inspired structure enables an efficient scanning of the solution space. The resultant s-boxes’ fitness was assessed using the nonlinearity value. These s-boxes were then optimized using the hybrid CSBA algorithm suggested in this paper as well as the Bees algorithm. The performance of the proposed approaches was measured using SAC, nonlinearity, BIC-SAC, BIC-NL, maximum difference distribution, and linear uniformity (LU) metrics. Compared to other studies in the literature that used metaheuristic algorithms to generate s-boxes, the proposed approach demonstrates good performance. In particular, the average value of 109.75 obtained for the nonlinearity metric demonstrates high success. Therefore, this study demonstrates that robust and reliable s-boxes can be generated for symmetric encryption algorithms using the developed metaheuristic algorithms. Full article
(This article belongs to the Special Issue Biomimicry for Optimization, Control, and Automation: 3rd Edition)
Show Figures

Figure 1

17 pages, 2861 KB  
Article
High-Accuracy Lower-Limb Intent Recognition: A KPCA-ISSA-SVM Approach with sEMG-IMU Sensor Fusion
by Kaiyang Yin, Pengchao Hao, Huanli Zhao, Pengyu Lou and Yi Chen
Biomimetics 2025, 10(9), 609; https://doi.org/10.3390/biomimetics10090609 - 10 Sep 2025
Viewed by 783
Abstract
Accurately decoding human locomotion intention from physiological signals remains a significant hurdle for the seamless control of advanced rehabilitation devices like exoskeletons and intelligent prosthetics. Conventional recognition methods often falter, exhibiting limited accuracy and struggling to capture the complex, nonlinear dynamics inherent in [...] Read more.
Accurately decoding human locomotion intention from physiological signals remains a significant hurdle for the seamless control of advanced rehabilitation devices like exoskeletons and intelligent prosthetics. Conventional recognition methods often falter, exhibiting limited accuracy and struggling to capture the complex, nonlinear dynamics inherent in biological data streams. Addressing these critical limitations, this study introduces a novel framework for lower-limb motion intent recognition, integrating Kernel Principal Component Analysis (KPCA) with a Support Vector Machine (SVM) optimized via an Improved Sparrow Search Algorithm (ISSA). Our approach commences by constructing a comprehensive high-dimensional feature space from synchronized surface electromyography (sEMG) and inertial measurement unit (IMU) data—a potent combination reflecting both muscle activation and limb kinematics. Critically, KPCA is employed for nonlinear dimensionality reduction; leveraging the power of kernel functions, it transcends the linear constraints of traditional PCA to extract low-dimensional principal components that retain significantly more discriminative information. Furthermore, the Sparrow Search Algorithm (SSA) undergoes three strategic enhancements: chaotic opposition-based learning for superior population diversity, adaptive dynamic weighting to adeptly balance exploration and exploitation, and hybrid mutation strategies to effectively mitigate premature convergence. This enhanced ISSA meticulously optimizes the SVM hyperparameters, ensuring robust classification performance. Experimental validation, conducted on a challenging 13-class lower-limb motion dataset, compellingly demonstrates the superiority of the proposed KPCA-ISSA-SVM architecture. It achieves a remarkable recognition accuracy of 95.35% offline and 93.3% online, substantially outperforming conventional PCA-SVM (91.85%) and standalone SVM (89.76%) benchmarks. This work provides a robust and significantly more accurate solution for intention perception in human–machine systems, paving the way for more intuitive and effective rehabilitation technologies by adeptly handling the nonlinear coupling characteristics of sEMG-IMU data and complex motion patterns. Full article
Show Figures

Figure 1

Previous Issue
Next Issue
Back to TopTop