Abstract
The production of wines using ancient techniques is a present trend with commercial interest among consumers valorising their historical background. Therefore, the objective of the present work was to recreate wines and piquettes produced from dehydrated grapes, vinified according to the techniques described in classical Roman agricultural manuals. Muscat of Alexandria grapes were harvested and subjected to greenhouse drying under ambient temperature for 7 days, during the 2020 and 2021 harvests. When weight loss was approximately 30%, grapes were processed according to different protocols, including a rehydration step using saltwater or white wine (2020 harvest). Fermentation was conducted with the addition of commercial yeast without sulphur dioxide supplementation. The piquettes were obtained from the pressed pomaces diluted with water solution (5 g/L tartaric acid). The 2020 wines showed alcoholic content and residual sugar ranging from 14.8 to 17.0% (v/v), and 0.8 g/L to 18 g/L, respectively. Volatile acidity was less than 1 g/L (as acetic acid) in all wines, except for the fermentation of crushed grapes alone, which yielded 2.3 g/L volatile acidity. The fermentation of dehydrated crushed grapes in the semi-industrial trial run in the harvest of 2021 yielded 1.1 g/L volatile acidity. The piquettes analysis showed ethanol ranging from 10.2% (v/v) to 16.0% (v/v), reducing substances less than 2 g/L and volatile acidity less than 0.8 g/L. Overall, the physicochemical analysis showed that it was possible to recreate ancient winemaking techniques that may be further improved to produce commercially and legally acceptable wines.
1. Introduction
The vinification of dehydrated grapes has been known since at least 1600 BC in Ancient Anatolia [1]. This ancestral technique became popular throughout the Greco-Roman classical world [2,3]. Natural sun-drying, whether on-vine or off-vine, is still considered the most traditional and commonly used method for withering grapes in many Mediterranean countries [4]. The wines are commonly referred to as passito-style and normally have low ethanol content (around 11–13%) and high residual sugar [5]. Nevertheless, these types of wines are also characterized by a high content of ethanol, frequently attaining about 15 to 17% (v/v) [6,7].
In Classical Rome, there was another type of based wine beverage—lora or vinum operarium—made after the addition of water to the grape pomace (i.e., the skins, seeds and stems) after several pressings [8]. This type of beverage is characterized by a low-alcohol content (ranging from 4% to 8%, v/v) and has extremely limited aging potential [9]. The actual descendants of such beverages are known in Portugal as Água-pé, in France as Piquette [10] and in Italy as Acqua pazza [11]. The European Union defines this product not as wine, but as a beverage obtained exclusively from the fermentation of grape pomace macerated or leached with water, limiting its commercialization [12].
The variety Muscat of Alexandria (Vitis vinifera L.) is among the most common for sweet wine production in the Mediterranean basin [13]. Classical Roman authors describe several techniques of vinifying dried grapes alone or by mixing with seawater or wine [2]. In particular, the translated agricultural treatises of Columella (c. 1st century AD) and Pliny the Elder (c. 23/24–79 AD) are of great importance, providing a detailed description of several techniques that are presently not commonly explored [14,15].
Limited research has been conducted to describe ancient wine-making techniques and wine styles from an experimental and technical perspective [16,17,18]. Recently, in the context of new wine market trends, there has been a demand for products with a strong historical and cultural attachment [19], among which stand out wines obtained by different grape drying methods and the piquettes. Therefore, the objective of the present work was to adapt the ancient Roman techniques to present technological conditions and evaluate their potential for the production of passito and piquette-style beverages.
2. Materials and Methods
2.1. Sample Collection and Dehydration Process
Muscat of Alexandria grapes were grown in the experimental vineyard of Instituto Superior de Agronomia (Lisbon, Portugal) at 38°42′27.5″ N latitude, 9°10′56.3″ W longitude and a low altitude of approximately 50 m above sea level. All production, subjected to the same viticultural practices, was directed to the trials during the 2020 and 2021 harvest years. When the grapes reached approximately 25 °Brix, they were manually harvested and transported to the greenhouse and were totally covered by double-polyethylene film. Bunches were placed on stainless steel nets at a height of 60 cm above the ground and on the ground in air-permeable black plastic baskets. During the drying period, rotten berries were removed and bunches were turned over early every morning at the same time, thus minimizing different drying rates. Duplicate samples of 100 randomly selected berries were taken to determine either ripening or drying progress. After 7 days of dehydration, grapes were processed when they reached approximately 30 °Brix and processed according to different protocols, during the 2020 and 2021 harvests.
2.2. Grape Processing
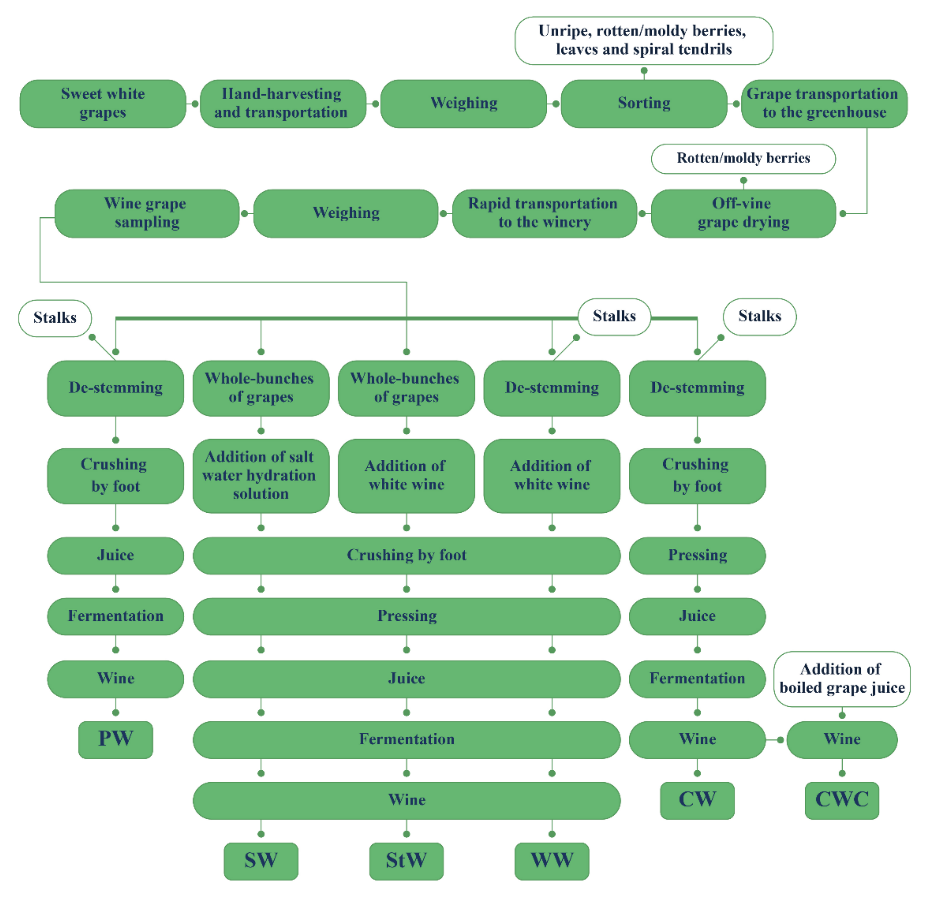
During the 2020 harvest, withered grapes were subjected to six different treatments (Table 1). The rehydration was performed by submerging the berries with saltwater solution (a well-known practice used by ancient Greeks and Romans) [8,20] or with one-year-old wine in plastic boxes for 48 h at room temperature. The basic steps of the winemaking process are illustrated in Figure 1. The boiled juice (0.6 L) was obtained by heating juice (1.6 L) from hand crushed berries (3.44 kg) in a 4-L borosilicate glass beaker, corresponding to the volume reduction of the Roman sapa [2]. In the 2021 harvest, the wine was produced on a semi-industrial scale (600 kg of fresh grapes) following the CW protocol.
Table 1.
Summarised description of the different grape processing modalities based on Columella [14] and Pliny [15].
Figure 1.
The simplified flow diagram of the withering and winemaking processes.
2.3. Fermentation
During the 2020 harvest, the juices of withered grapes were fermented in 20-L glass demijohns with the addition of commercial Saccharomyces cerevisiae at a rate of 30 g/hL (Fermol® Mediterranée, AEB SpA, Brescia, Italy). Fermentation was followed until dryness or constant density. Upon completion of fermentation, the wines were transferred into 5-L demijohns after removal of suspended solids. Potassium metabisulfite (Merck, Darmstadt, Germany) was directly added to the wines to obtain approximately 40 mg/L of free sulphur dioxide.
During the 2021 harvest, the fermentation was carried out individually in two large open-top 100-L stainless-steel cylindrical tanks (Fratelli Marchisio & C. S.p.A., Imperia, Italy) at an average temperature of 24 ± 1 °C. The juice was added to 80 mg/L potassium metabisulphite and 30 g/hL Fermol starter. The following steps were as described for the CW sample of the 2020 harvest.
2.4. Physicochemical Analysis
The process of fermentation activity was monitored daily by measuring the density (g/L) and temperature (°C). The standard oenological parameters of wines were performed according to EU Official Methods [21]. The ethanol concentration %(v/v) in 2020 wines was estimated by ebulliometry (Anadil, Anadia, Portugal) and corrected if necessary by using a Baume hydrometer (0–10 scale) at 20 °C. In 2021, alcohol was measured by distillation followed by the aerometric method of OIV (International Organisation of Vine and Wine) [22]. The pH values were obtained by using a digital calibrated pH-meter (Thermo ScientificTM, Orion StarTM A211, Beverly, MA, USA). The amount of free and total SO2 in wines was determined by using a Sulfilyser measurement device (Laboratoires Dujardin-Salleron, Noizay, France). Total phenol index (TPI) was calculated according to the method by Ribéreau-Gayon et al. [23]. The reducing substances (comprising all the sugars) were determined according to the standard method of OIV [24]. In the 2021 harvest season, acetic acid was determined enzymatically in grapes with different degrees of dehydration and in juice using the RIDA®CUBE apparatus (R-Biopharm AG, Darmstadt, Germany). All analyses were carried out in duplicate. The RSDs (Relative Standard Deviation = (standard deviation/mean) × 100%) were below 10%.
2.5. Quantitative Determination of Mineral Content
The ICP-OES analytical technique (Inductively Coupled Plasma-Optical Emission Spectrometry) was applied for determining the elemental composition of wines using the Thermo ScientificTM iCAPTM 7400 ICP-OES analyser (Thermo Fisher Scientific, Bremen, Germany). The content of 11 elements (Na, K, Ca, Mg, P, S, Fe, Cu, Zn, Mn and B) in the wine samples was determined in accordance with the OIV criteria [25]. The RSDs (Relative Standard Deviation = (standard deviation/mean) × 100%) were below 5%.
2.6. Statistical Analysis
All statistical analyses were performed using R Statistical 3.6.1 Software (“Datamotus” LLC, Yerevan, Armenia) for Windows. The data was originally recorded in an M/Excel Worksheet and then imported into program R. Principal Component Analysis (PCA) was used to reduce a large amount of data into smaller ones with the function PCA (FactoMineR package) [26]. The interpretation/visualization of the PCA results was done using the R package “factoextra”. All data visualizations were designed using the “ggplot2” and “ggthemes” packages. For hierarchical cluster analysis (HCA), the R package “dendextend” was applied.
3. Results and Discussion
3.1. Grape Ripening and Dehydration
The evolution of the ripening and further dehydration process is shown in Table 2 for the 2020 harvest. The drying process was stopped at 27.9 °Brix when grapes had lost 32.53% of their weight, as this is common practice in passito-style wines [6]. In 2021, grapes were harvested at 24.7 °Brix and dried under greenhouse conditions. The dehydrated juice before fermentation yielded 32.8 °Brix, pH 4.03 and 4.6 g/L (tartaric acid) total acidity.
Table 2.
Muscat grape berry ripening and dehydration during the 2020 vintage.
3.2. Fermentation Kinetics
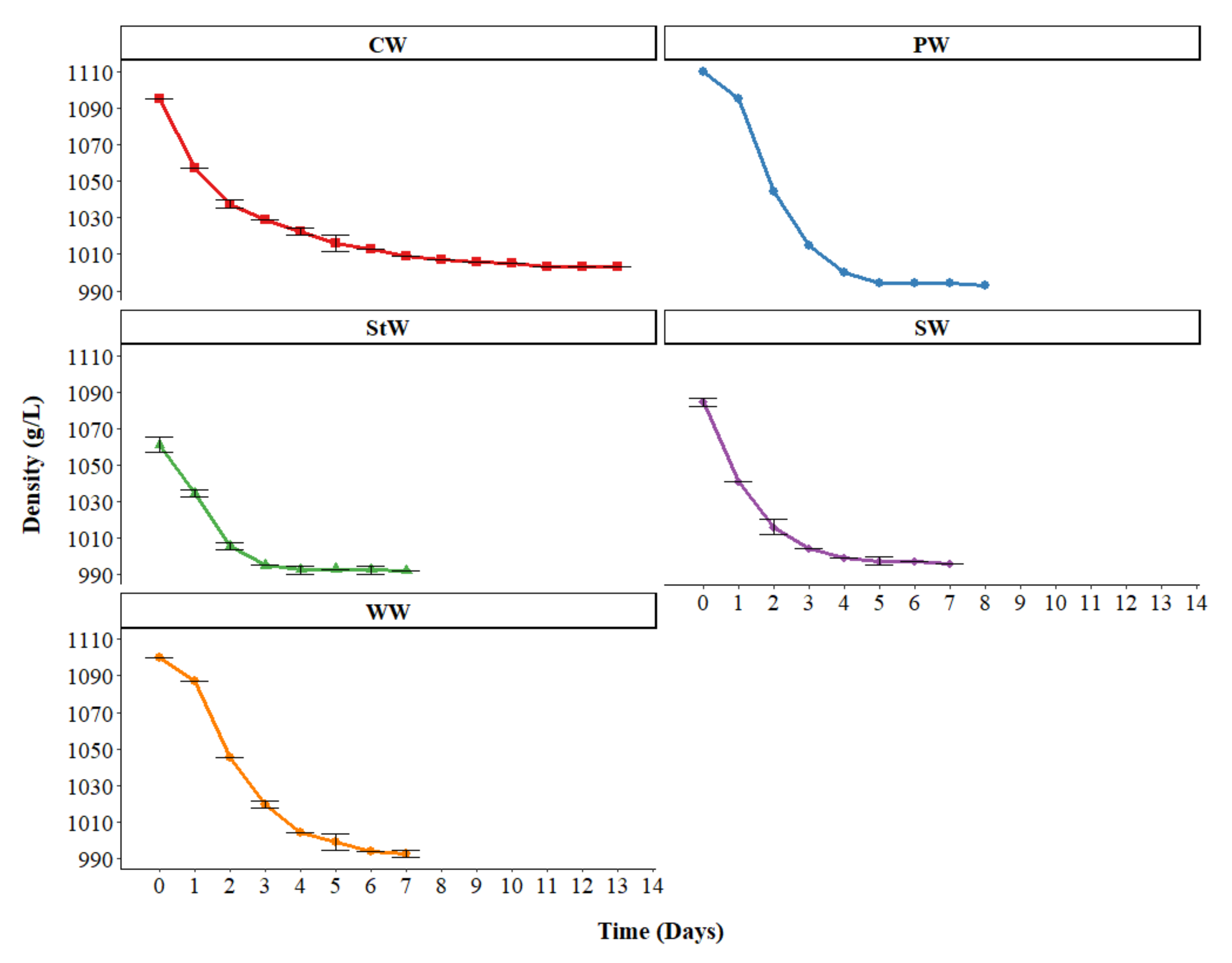
The juice extraction by foot without pressing (prototropum) only enabled the procurement of juice for one trial. The amount of juice for the other modalities was enough to obtain experimental duplicates. After juice extraction and starter inoculation, the kinetics of fermentations were monitored from the beginning to the end of alcoholic fermentation (Figure 2). The density decreased below 1000 g/L in the PW, SW, StW and WW samples. In the case of CW sample, obtained from dried grapes, stuck fermentation occurred due to the higher initial content of sugar in the juice. The semi-industrial scale fermentation performed in 2021 is shown in Figure 3. As in 2020, stuck fermentation occurred at a density of 1005 g/L.
Figure 2.
The fermentation kinetics of grape-musts in 2020 harvest (an average of two ferments except for PW; horizontal black bars indicate the standard deviation; see Table 1 for sample description).
Figure 3.
Semi-industrial scale wine fermentation in the harvest of 2021 (horizontal black bars represent the standard deviation of the mean of two repetitions).
3.3. Physicochemical Analysis
The results of physico-chemical parameters of the wines after fermentation are reported in Table 3. The highest ethanol concentration (17%, v/v) in 2020 was obtained with the wine WW, resulting from rehydrating grapes with one-year-old wine. The addition of boiled juice to the wine CW diluted the ethanol content to 12.6% (v/v) and increased the sugar concentration to 125.8 g/L. The final sugar concentration evidenced clear stuck fermentations for the WW and CW samples. Volatile acidity reached over 2 g/L (acetic acid) in the CW and CWC samples. The high value of the total phenol index (TPI) in CWC was explained by the addition of boiled juice.
Table 3.
Wine physicochemical characterization.
The values of total sulphur dioxide at the end of fermentation reflect production by the starter yeast, probably stimulated by the high initial sugar content [27]. The high volatile acidity could be related to the response of S. cerevisiae to high initial sugar concentration, as also reported by Morales et al. [28], or by partially aerobic conditions [29], likely to occur in low-volume ferments. Indeed, the problem of high volatile acidity is common in sweet wines obtained from dried grapes [30]. The 2021 trial showed wines with lower levels, although close to the legal limit of 1.2 g/L acetic acid. This high value may be partially explained by the acetic acid in the juice (0.6 g/L) and not by the activity of acetic acid bacteria. Moreover, grape dehydration induced an increase in acetic acid of up to 0.25 g/L in a random sample of single berries. Probably, acetic acid increased in a mode similar to gluconic acid in gradually more dehydrated berries [31], thus justifying further research.
The high ethanol contents in 2021 were remarkable, showing an unexpected yeast performance, particularly with the wine obtained from the gross juice lees (5 L). Ethanol content reached 18.9% (v/v), much higher than the maximum level of 13% (v/v) [32] or 13.7% (v/v) [30]. This higher ethanol yield may be explained by the likely higher lipid concentration in the lees juice [33]. Concerning wine yields, 100 L of passito-style wine was obtained, resulting in 0.37 L/kg of dehydrated grapes, comparable to the yields reported by Rolle et al. [31].
A Principal Component Analysis (PCA) was carried out on the whole data set considering the sulphite concentrations after addition. The first two principal components explained 84% of the total variability of the entire dataset in PCs of 100% (Figure 4). The PC1 axis yielded the highest variation (59.7%), whereas the PC2 axis yielded the lowest (24.3%). The PCA indicates that SW, PW, StW and WW samples were highly positively correlated with PC1 in terms of free and total sulphur dioxide, but showed a weak positive correlation with alcohol at 20 °C. The CWC sample has large negative loading on PC2, as expected from the lower ethanol and higher reducing substances, total dry extract and density at 20 °C.
Figure 4.
Bi-plot of the Principal Component Analysis (PCA) with the main physico-chemical parameters of wines (sample description in Table 1).
The analysis of the wines obtained after dilution of pomace with tartaric acid solution is shown in Table 4. The fermentation was completed with reducing substances below 2 g/L and volatile acidity below 0.8 g/L. The ethanol level reflected the different pomace dilutions ranging from 10.2 to 16.0% (v/v).
Table 4.
Physicochemical analysis of piquettes.
3.4. Mineral Analysis
The mineral analysis of 6 elements (Na, K, Fe, Cu, Zn and B) was performed, ensuring to check: (a) the influence of salt addition during rehydration in Na levels likely to overcome legal limits; (b) the concentrations of Cu, Fe, Zn and B, subjected to maximum legal limits [34]; and (c) the concentration of K as a function of grape maceration. The mineral concentrations in wines, beverages and piquettes (in mg/L) are presented in the Supplementary Table S1. As expected, the highest value of Na was found in the SW sample, with an average concentration of 1331.4 mg/L, while in the other wines it was below 80 mg/L. The addition of boiled juice was also reflected in the highest content of K in the CWC wine. The composition of the piquettes followed the trend that would be expected from the respective pomaces of origin.
The concentrations of Cu, Fe, Zn and B were below the respective maximum legal levels (1 mg/L for Cu, 20 mg/L for Fe, 5 mg/L for Zn and 80 mg/L as boric acid) [34]. As expected, the wine with added saltwater was clearly over the limit for Na (80 mg/L). The mineral contents were within the range found in Greek home-made wines [35], except for the Na and K contents. The higher K concentration in this study may be explained by the likely effect of pre-fermentative maceration [36,37].
4. Conclusions
This study represents the first step in the adaptation of ancient techniques to produce wines from dehydrated grapes. Some modalities resemble the passito-style wine, but others require adaptation to legislation, mainly in the case inducing Na levels over the maximum legal limit. Nevertheless, the results showed the feasibility of adapting ancient Roman protocols to produce wines that have acceptable physicochemical quality. The main difficulty arose from the fermentation of high sugar juices that induced a volatile acidity higher than the permitted value (1.2 g/L acetic acid). The semi-industrial trial enabled the reduction of volatile acidity, although it was still near the legal limit. The pomace dilution with tartaric acid solution enabled the procurement of a product (água-pé or piquette) with potential market interest, once permitted by legislation. In this way, it will be possible to increase the volume of the resulting products to compensate the low wine yield from the dehydrated grapes. Future work will assess consumers’ acceptance of the beverages produced during this study.
Supplementary Materials
The following supporting information can be downloaded at: https://www.mdpi.com/article/10.3390/fermentation8020085/s1, Table S1: The concentration levels of essential macro- and microelements in wines and beverages (in mg/L).
Author Contributions
M.H. and R.V. performed the 2020 fermentations trials; M.H. performed the 2021 fermentation trial and colour illustration; J.G.-S. carried out wine physico-chemical analysis; M.M. and H.R. were responsible for the mineral analysis; M.M.-F. designed the concept of the study; M.H. and M.M.-F. wrote the manuscript. All authors have read and agreed to the published version of the manuscript.
Funding
This work was conducted under the financial support by the “Armenian Communities Department” of Fundação Calouste Gulbenkian within the scope of the Short-Term Grant for Armenian Studies (N°239337/2020, https://gulbenkian.pt/en/bolsas-lista/short-term-grant-for-armenian-studies-2022/, accessed on 30 December 2021); and by national funds through FCT—Fundação para a Ciência e a Tecnologia, I.P., in the scope of the project Linking Landscape, Environment, Agriculture and Food Research Centre (Ref. UIDB/04129/2020 and UIDP/04129/2020). Mkrtich Harutyunyan (M.H.) was granted a Ph.D. scholarship from the University of Lisbon (2018–2021).
Institutional Review Board Statement
Not applicable.
Informed Consent Statement
Not applicable.
Conflicts of Interest
The authors declare no conflict of interest.
References
- McGovern, P.E. Ancient Wine: The Search for the Origins of Viniculture; Princeton Science Library: Princeton, NJ, USA; Princeton University Press: Oxford, UK, 2019. [Google Scholar]
- Tchernia, A.; Brun, J.-P. Le Vin Romain Antique; Glénat Editions: Grenoble, France, 1999. [Google Scholar]
- Dodd, E.K. Roman and Late Antique Wine Production in the Eastern Mediterranean: A Comparative Archaeological Study at Antiochia Ad Cragum (Turkey) and Delos (Greece); Archaeopress Roman Archaeology 63; Archaeopress Publishing Ltd.: Oxford, UK, 2020. [Google Scholar]
- Mencarelli, F.; Tonutti, P. Sweet, Reinforced and Fortified Wines: Grape Biochemistry, Technology and Vinification; John Wiley & Sons Ltd.: Hoboken, NJ, USA, 2013. [Google Scholar] [CrossRef]
- Scienza, A. Italian Passito Wines. In Sweet, Reinforced and Fortified Wines: Grape Biochemistry, Technology and Vinification; Mencarelli, F., Tonutti, P., Eds.; John Wiley & Sons Ltd.: Hoboken, NJ, USA, 2013; pp. 215–250. [Google Scholar] [CrossRef]
- Scalzini, G.; Giacosa, S.; Río Segade, S.; Paissoni, M.A.; Rolle, L. Effect of Withering Process on the Evolution of Phenolic Acids in Winegrapes: A Systematic Review. Trends Food Sci. Technol. 2021, 116, 545–558. [Google Scholar] [CrossRef]
- Torchio, F.; Urcan, D.E.; Lin, L.; Gerbi, V.; Giacosa, S.; Río Segade, S.; Pop, N.; Lambri, M.; Rolle, L. Influence of Different Withering Conditions on Phenolic Composition of Avanà, Chatus and Nebbiolo Grapes for the Production of ‘Reinforced’ Wines. Food Chem. 2016, 194, 247–256. [Google Scholar] [CrossRef]
- Thurmond, D.L. From Vines to Wines in Classical Rome: A Handbook of Viticulture and Oenology in Rome and the Roman West; Brill: Leiden, The Netherlands, 2017. [Google Scholar]
- Robinson, J. The Oxford Companion to Wine, 4th ed.; Oxford University Press: Oxford, UK, 2015. [Google Scholar]
- Roth, P. Kosher Wine in Medieval Provence and Languedoc—Production and Commerce. Revue des Études Juives 2019, 178, 59–78. [Google Scholar] [CrossRef]
- Counihan, C.M. Around the Tuscan Table: Food, Family, and Gender in Twentieth Century Florence; Routledge: New York, NY, USA, 2004; p. 74. [Google Scholar]
- European Commission. Council Regulation (EC) No. 1493/1999 of 17 May 1999 on the Common Organisation of the Market in Wine. Off. J. Eur. Union 1999, 179, 1–84. Available online: https://eur-lex.europa.eu/eli/reg/1999/1493/oj (accessed on 30 December 2021).
- Corona, O.; Planeta, D.; Bambina, P.; Giacosa, S.; Paissoni, M.A.; Squadrito, M.; Torchio, F.; Segade, S.R.; Cinquanta, L.; Gerbi, V.; et al. Influence of Different Dehydration Levels on Volatile Profiles, Phenolic Contents and Skin Hardness of Alkaline Pre-Treated Grapes Cv Muscat of Alexandria (Vitis vinifera L.). Foods 2020, 9, 666. [Google Scholar] [CrossRef] [PubMed]
- Columella. On Agriculture, Volume III: Books 10–12. On Trees; Loeb Classical Library No. 408; Forster, E.S.; Heffner, E.H., Translators; Harvard University Press: Cambridge, MA, USA, 1955. [Google Scholar]
- Pliny. Natural History, Volume IV: Books 12–16; Loeb Classical Library No. 370; Rackham, H., Translator; Harvard University Press: Cambridge, MA, USA, 1945. [Google Scholar]
- Feier, I.; Migała, A.; Pietruszka, M.; Jackowski, M. Roman Wine in Barbaricum: Preliminary Studies on Ancient Wine Recreation. Heritage 2019, 2, 331–338. [Google Scholar] [CrossRef] [Green Version]
- Dozier, C.A.; Tsai, G.E. Experimental Recreation of 16th Century Wine: Palynological and Enological Characteristics. Archaeol. Food Foodways 2022, 1, 16–33. [Google Scholar] [CrossRef]
- Harutyunyan, M.; Malfeito-Ferreira, M. Historical and Heritage Sustainability for the Revival of Ancient Wine-Making Techniques and Wine Styles. Beverages 2022, 8, 10. [Google Scholar] [CrossRef]
- De Almeida Costa, A.I.; Marano-Marcolini, C.; Malfeito-Ferreira, M.; Loureiro, V. Historical Wines of Portugal: The Classification, Consumer Associations and Marketing Implications. Foods 2021, 10, 979. [Google Scholar] [CrossRef]
- Komar, P. De gustibus disputandum est—‘Fame’ or Ordinary Wines? In Eastern Wines on Western Tables: Consumption, Trade and Economy in Ancient Italy; Komar, P., Ed.; Brill: Leiden, The Netherlands, 2021; Volume 435, pp. 76–127. [Google Scholar]
- European Commission. Commission Regulation (EEC) No. 2676/90 of 17 September 1990 Determining Community Methods for the Analysis of Wines. Off. J. Eur. Union 1990, 272, 1–192. Available online: https://eur-lex.europa.eu/legal-content/EN/ALL/?uri=CELEX:31990R2676 (accessed on 30 December 2021).
- OIV (International Organisation of Vine and Wine). Alcoholic strength by volume (Resolution Oeno 377/2009), Method OIV-MA-AS312-01B; Compendium of International Methods of Wine and Must Analysis; Organisation Internationale de la Vigne et du Vin: Paris, France, 2009; Available online: https://www.oiv.int/public/medias/2490/oiv-ma-as312-01b.pdf (accessed on 30 December 2021).
- Ribéreau-Gayon, P.; Glories, Y.; Maujean, A.; Dubourdieu, D. Handbook of Enology: The Chemistry of Wine Stabilization and Treatments, 3rd ed.; John Wiley & Sons Ltd.: Hoboken, NJ, USA, 2021; Volume 2. [Google Scholar]
- OIV (International Organisation of Vine and Wine). Reducing Substances (Resolution Oeno 377/2009), Method OIV-MA-AS311-01A; Compendium of International Methods of Wine and Must Analysis; Organisation Internationale de la Vigne et du Vin: Paris, France, 2009; Available online: https://www.oiv.int/public/medias/2481/oiv-ma-as311-01a.pdf (accessed on 20 December 2021).
- OIV (International Organisation of Vine and Wine). Analysis of Mineral Elements in Wines Using ICP-AES (Inductively Coupled Plasma/Atomic Emission Spectrometry) (Resolution Oeno 478/2013), Method OIV-MA-AS322-13; Compendium of International Methods of Wine and Must Analysis; Organisation Internationale de la Vigne et du Vin: Paris, France, 2013; Available online: https://www.oiv.int/public/medias/2575/oiv-ma-as322-13-en.pdf (accessed on 20 December 2021).
- Lê, S.; Josse, J.; Husson, F. FactoMineR: An R Package for Multivariate Analysis. J. Stat. Softw. 2008, 25, 1–18. [Google Scholar] [CrossRef] [Green Version]
- Tronchoni, J.; Gonzalez, R.; Guindal, A.M.; Calleja, E.; Morales, P. Exploring the Suitability of Saccharomyces Cerevisiae Strains for Winemaking under Aerobic Conditions. Food Microbiol. 2022, 101, 103893. [Google Scholar] [CrossRef]
- Morales, M.L.; Fierro-Risco, J.; Ríos-Reina, R.; Ubeda, C.; Paneque, P. Influence of Saccharomyces Cerevisiae and Lachancea Thermotolerans Co-Inoculation on Volatile Profile in Fermentations of a Must with a High Sugar Content. Food Chem. 2019, 276, 427–435. [Google Scholar] [CrossRef] [PubMed]
- Andorrà, I.; Martín, L.; Nart, E.; Puxeu, M.; Hidalgo, C.; Ferrer-Gallego, R. Effect of Grape Juice Composition and Nutrient Supplementation on the Production of Sulfur Dioxide and Carboxylic Compounds by Saccharomyces Cerevisiae. Aust. J. Grape Wine Res. 2018, 24, 260–266. [Google Scholar] [CrossRef]
- Rantsiou, K.; Dolci, P.; Giacosa, S.; Torchio, F.; Tofalo, R.; Torriani, S.; Suzzi, G.; Rolle, L.; Cocolin, L. Candida zemplinina can Reduce Acetic Acid Produced by Saccharomyces cerevisiae in Sweet Wine Fermentations. Appl. Environ. Microbiol. 2012, 78, 1987–1994. [Google Scholar] [CrossRef] [PubMed] [Green Version]
- Zhu, X.; Torija, M.-J.; Mas, A.; Beltran, G.; Navarro, Y. Effect of a Multistarter Yeast Inoculum on Ethanol Reduction and Population Dynamics in Wine Fermentation. Foods 2021, 10, 623. [Google Scholar] [CrossRef]
- Henderson, C.M.; Lozada-Contreras, M.; Jiranek, V.; Longo, M.L.; Block, D.E. Ethanol Production and Maximum Cell Growth Are Highly Correlated with Membrane Lipid Composition during Fermentation as Determined by Lipidomic Analysis of 22 Saccharomyces cerevisiae Strains. Appl. Environ. Microbiol. 2013, 79, 91–104. [Google Scholar] [CrossRef] [Green Version]
- Rolle, L.; Giordano, M.; Giacosa, S.; Vincenzi, S.; Río Segade, S.; Torchio, F.; Perrone, B.; Gerbi, V. CIEL*a*b* Parameters of White Dehydrated Grapes as Quality Markers According to Chemical Composition, Volatile Profile and Mechanical Properties. Anal. Chim. Acta 2012, 732, 105–113. [Google Scholar] [CrossRef] [PubMed]
- OIV (International Organisation of Vine and Wine). ANNEX: Maximum Acceptable Limits; International Code of Oenological Practices; Organisation Internationale de la Vigne et du Vin: Paris, France, 2021; Available online: https://www.oiv.int/public/medias/3741/e-code-annex-maximum-acceptable-limits.pdf (accessed on 20 December 2021).
- Skendi, A.; Papageorgiou, M.; Stefanou, S. Preliminary Study of Microelements, Phenolics as Well as Antioxidant Activity in Local, Homemade Wines from North-East Greece. Foods 2020, 9, 1607. [Google Scholar] [CrossRef]
- Soto Vázquez, E.; Rio Segade, S.; Fernández Gomez, E. Incidence of the Winemaking Technique on Metal Content and Phenolic Composition of Red Wines. Int. J. Food Prop. 2013, 16, 622–633. [Google Scholar] [CrossRef]
- Shimizu, H.; Akamatsu, F.; Kamada, A.; Koyama, K.; Iwashita, K.; Goto-Yamamoto, N. Variation in the Mineral Composition of Wine Produced Using Different Winemaking Techniques. Int. J. Food Prop. 2020, 130, 166–172. [Google Scholar] [CrossRef] [PubMed]
Publisher’s Note: MDPI stays neutral with regard to jurisdictional claims in published maps and institutional affiliations. |
© 2022 by the authors. Licensee MDPI, Basel, Switzerland. This article is an open access article distributed under the terms and conditions of the Creative Commons Attribution (CC BY) license (https://creativecommons.org/licenses/by/4.0/).



