Abstract
Fermented feed is extensively used in animal production due to their improved palatability and efficient utilization. This study aimed to explore the effects of fermented feed on growth performance and gut health, particularly through the modulation of intestinal stem cells (ISCs). Twenty-four 28-day-old male weaned piglets were randomly assigned into two groups (n = 12): piglets in a control group fed a basal diet, and an experimental group fed a basal diet replaced with 6% fermented mixed feed (FMF) for 28 days. The results indicated that FMF significantly elevated the growth rate, feed intake, and nutrient digestibility of piglets (p < 0.05). Furthermore, FMF supplementation increased the jejunal villus height, transepithelial electrical resistance (TEER) values, and the expression of tight junction proteins (ZO-1 and Claudin1) (p < 0.05). Immunohistochemistry (IHC) analysis revealed that FMF increased the number of Olfm4+ ISCs and PCNA+ mitotic cells in jejunal crypts, facilitating the differentiation of ISCs into enterocytes (Villin), goblet cells (MUC2), and enteroendocrine cells (CHGA). Conversely, the protein expression of Cleaved Caspase-3 was decreased in the FMF group (p < 0.05). Notably, the Wnt/β-catenin signaling pathway, including FZD7 and Active β-catenin, was significantly upregulated in the jejunum after FMF supplementation. Consistent with these findings, intestinal organoids derived from jejunal crypts in the FMF group demonstrated enhanced growth and increased expression of Lgr5, PCNA, KRT20, and β-catenin (p < 0.05). These results suggest that fermented feed promotes intestinal development by enhancing ISC proliferation and differentiation via activation of the Wnt/β-catenin signaling pathway.
1. Introduction
The modernization of large-scale pig production has intensified the dependence on bulk feedstuffs and the sensitivity of feed prices [1]. The development of deep mining of feed resources and diversified utilization methods represents effective strategies to overcome this challenge [2]. In particular, the rapid advancement of fermentation processes has greatly expanded the utilization of non-traditional raw materials (e.g., grape skins and peanut shells) and enhanced the nutritional quality of conventional feed ingredients [3,4]. Furthermore, beneficial microorganisms present in fermented feeds contribute to maintaining homeostasis and co-metabolism between the gut microbiome and host intestinal epithelial cells, thereby synergistically supporting long-term intestinal development and meat quality [5,6].
The intestinal epithelial development is driven by intestinal stem cells (ISCs), which specifically differentiate into absorptive cells and secretory cells (goblet cells and enteroendocrine cells) to construct the crypt–villus axis structure and perform the digestive-defence functions [7,8]. The high plasticity of ISCs allows epithelium atrophies under persistent deleterious stresses (DON and enterotoxins) and rapid repair in nutrient-rich environments (glutamate, methionine) [9,10,11]. Moreover, exogenous and endogenous (crypt microenvironment) mitogens, such as R-spondin 1 and Wnts, stimulate ISC division to facilitate epithelial tissue regeneration by amplifying Wnt/β-catenin signaling [12,13,14]. Consequently, the precise regulation of ISC proliferation and differentiation is beneficial to intestinal development and repair after injury [15].
Nutrients such as peptides, fats, and carbohydrates in feeds or produced by microbial fermentation of feeds can regulate the regeneration and differentiation of ISCs [16]. Additionally, beneficial bacteria promote intestinal development by producing short-chain fatty acids that serve as an energy source for intestinal epithelial cells [17,18]. This process contributes to the overall health and functionality of the digestive tract.
To investigate the benefits of feed fermentation on animal health, we used models of piglets and demonstrated that fermented mixed feed (FMF) supplementation enhances Wnt/β-catenin signaling and accelerates ISC expansion to promote gut development. This finding provides valuable insights into potential applications of FMF, offering a theoretical basis for its use as a nutritional supplement to support healthy digestive function in pigs.
2. Materials and Methods
2.1. Fermented Mixed Feed Preparation and Chemical Analysis
The preparation method of FMF was based on previous studies [19]. The Lactobacillus johnsonii, Bacillus subtilis, and Enterococcus faecium used in this study were all provided by Kebang Feedstuff Technology Co., Ltd. (Guangzhou, China). The substrate was composed of 40% corn, 35% soybean meal, and 25% bran. After steam sterilization, sterile water was added and continuously stirred to reach a total moisture content of 50%. An amount of 1 kg of Lactobacillus johnsonii powder (1 × 108 CFU/g), 1 kg of Bacillus subtilis powder (1 × 108 CFU/g), and 1 kg of Enterococcus faecalis (3 × 108 CFU/g) were inoculated into 1000 kg of the wet mixed substrate. Subsequently, the wet mixture was transferred into plastic bags with one-way valves, sealed, and fermented at 35 °C for 72 h. The nutritional components of the diets were formulated to meet the NRC (2012) (Table S1). Nutrient requirements are presented in Table 1.
Table 1.
Nutrient levels (dry matter basis).
2.2. Animal Experimental Design
Twenty-four weaned piglets (Duroc × Landrace × Large White, body weight = 13.1 ± 0.23 kg) were randomly allocated into the control (CON) group and fermented mixed feed (FMF) group (n = 12 piglets per group), and fed with a basal diet and a fermented mixed feed (containing 6% fermentation product) for 28 days, respectively. The basic diet and fermented feed were provided by Kebang Feedstuff Technology Co., Ltd. (Guangzhou, China), and the basic diet formulation is shown in Table 2. After the feeding experiment, the pigs were anesthetized with an intravenous injection of sodium pentobarbital (200 mg/kg BW) and slaughtered. Then, the jejunal tissues were collected after washing with phosphate-buffered saline (PBS) for immunohistochemistry (IHC), transmission electron microscopy (TEM), and intestinal organoid (IO) culture. All experiments were approved by the animal ethics committee of South China Agricultural University (Guangzhou, China).
Table 2.
Treatments applied in the study.
2.3. Determination of Feed Nutrient Digestibility
Proximate nutrient digestibility was assessed using the exogenous indicator method (TiO2) [20]. Specifically, in the final week of the trial, 0.3% TiO2 was incorporated into the diet. Piglet fecal samples were collected and treated with 10% hydrochloric acid to stabilize the nitrogen content. The determination of TiO2 content in both feed and feces samples was conducted at 420 nm using a UV-Vis spectrophotometer (Multiskan SkyHigh, Waltham, MA, USA) following Chinese National Standard GB 5009.246-2016 [21]. Furthermore, after drying at 65 °C for 48 h, the feed and feces samples were crushed through a 1 mm sieve, homogenized, and analyzed for dry matter (DM, GB/T 6435-2014) [22], crude protein (CP, GB/T 6432-2018) [23], ether extract (EE, GB/T 6433-2006) [24], and crude fiber (CF, GB/T 6434-2022) [25] content to calculate their digestibility {apparent digestibility = [(total amount of the nutrient ingested in the feed-total amount of the nutrient in the feces)/total amount of the nutrient ingested in the feed] × 100%}.
2.4. Antibodies
Antibodies against Active β-catenin (#19807, 1:200 [IHC]), KRT20 (#13063, 1:200 [IHC],1:2000 [WES]), and Olfm4 (#14369, 1:200 [IHC]) were procured from Cell Signaling Technology (Boston, MA, USA). Antibodies against Frizzled7 (FZD7, #bs-5125R, 1:200 [IHC]) and Chromogranin (CHGA, #bs-0539R, 1:200 [IHC]) were obtained from Bioss (Beijing, China). Villin (#sc58897, 1:200 [IHC]) antibodies were procured from Santa Cruz Biotechnology (Dallas, TX, USA). Antibodies against antibodies Mucin 2 (MUC2, #A14659, 1:200 [IHC]) were obtained from ABclonal (Wuhan, China); ZO-1 (#511417, 1:200 [IHC]), Claudin1 (#343203, 1:200 [IHC]), Cleaved Caspase-3 (C-Caspase-3, #341034, 1:200 [IHC]), β-catenin (#201328, 1:2000 [WES]), Lgr5 (#R380991, 1:2000 [WES]), PCNA (#200947, 1:200 [IHC],1:2000 [WES]), as well as Anti-rabbit IgG (#511203) and Anti-mouse IgG (#511103) secondary antibodies, were obtained from Zen BioScience (Chengdu, China).
2.5. Hematoxylin and Eosin (H&E) Staining
After one week of fixation in formaldehyde, the intestinal tissue samples were trimmed into slices and placed in embedding cassettes. The samples underwent gradient dehydration using ethanol, followed by clearing in xylene for 40 min. Once cleared, the tissues were immersed in paraffin solution at 60 °C for infiltration. After sufficient infiltration, the intestinal tissues were further trimmed and embedded in paraffin blocks. The blocks were left to cool and solidify, forming wax blocks. These blocks were then sectioned into 5 μm slices (with three non-continuous slices prepared for each group) and dried at 42 °C for 8 h to prepare paraffin sections. Once dried, the wax sections underwent de-waxing with xylene and hydration with a series of graded ethanol solutions. The sections were then incubated with hematoxylin solution for 8 min and eosin solution for 2 min, with water washes performed after each incubation step to remove excess dye. Following this, the sections were dehydrated through graded ethanol, cleared in xylene, and mounted with neutral resin. The morphological structure of the small intestinal crypt–villus axis was observed under an inverted fluorescence microscope (Ti2-U, Nikon, Tokyo, Japan). Images were captured, and the villus height, crypt depth, and villus-to-crypt ratio were quantified using ImageJ software (version 1.8.0 112, National Institutes of Health, Bethesda, MD, USA).
2.6. IHC Staining
After the paraffin sections were dried, they underwent de-waxing with xylene and hydration through a series of graded ethanol solutions. The sections were then placed in antigen retrieval solution for the antigen retrieval procedure. After retrieval, the samples were washed and incubated at room temperature with bovine serum albumin (BSA) for 2 h to block nonspecific binding sites. Following blocking, the sections were incubated overnight at 4 °C with primary antibodies (ZO-1, Claudin1, Olfm4, PCNA, C-Caspase-3, KRT20, Villin, MUC2, CHGA, FZD7, and Active β-catenin), which were diluted 1:200 in antibody dilution buffer. After washing with PBS, the sections were incubated with fluorescent secondary antibodies (diluted 1:200 in antibody dilution buffer) at room temperature for 2 h in the dark. Following another PBS wash to remove excess secondary antibody, the sections were stained with 4′,6-diamidino-2-phenylindole (DAPI) for nuclear staining. The DAPI solution (10 μg/mL) was applied for 10 min, and the sections were washed three times with PBS. Finally, the stained sections were observed and documented under a fluorescence inverted microscope (Ti2-U, Nikon, Tokyo, Japan), and the fluorescence intensity of the target proteins was quantified with ImageJ software (version 1.8.0 112, National Institutes of Health, Bethesda, MD, USA).
2.7. TEM
The jejunal tissues were collected and fixed in 2.5% glutaraldehyde for 24 h and 1% osmium acid for 1 h. Then, the samples were dehydrated in gradient alcohol and anhydrous acetone, embedded in resin, and made into ultrathin sections (Talos F200S, Thermo Fisher Scientific, Waltham, MA, USA).
2.8. Transepithelial Electrical Resistance (TEER)
As previously described, jejunal samples were sectioned into 3 × 1 cm2 segments and equilibrated in Krebs–Ringer buffer for 10 min. Subsequently, the samples were fixed between the two halves of an Ussing Chamber (C4300/VCC MC6 Plus, Beijing KingTech Technology Co., Ltd., Beijing, China), representing the apical and basolateral sides. The system was maintained at 37 °C with a water jacket and aerated with carbogen gas (95% O2, 5% CO2). Following a 30 min stabilization period, the buffers were refreshed, and the experiments commenced. The TEER values were recorded through three successive readings and reported as Ω (resistance) × cm2 (monolayer surface area) [26].
2.9. Intestinal Organoid Culture
The jejunal tissues in the CON and FMF groups were longitudinally dissected, sectioned into small pieces, and incubated with cold Dulbecco’s phosphate-buffered saline (DPBS) containing 30 mM of ethylenediaminetetraacetic acid disodium salt to harvest crypts. Then, the crypts were placed in 48-well plates (Jet Bio-Filtration Co., Ltd., Guangzhou, China) and cultivated into IOs using previously established culture systems [27]. The growth advantages of IOs were assessed based on the IO forming efficiency (the ratio of total IOs to seeded crypts), surface area, budding efficiency (the ratio of budding IOs to total IOs), and branching coefficient (ratio of budding IOs in various classes to total IOs).
2.10. Protein Expression Detection (WES)
The IOs were cleaned with cold PBS and lysed in RIPA buffer to obtain protein samples. Subsequently, the protein samples were mixed with a 5× fluorescent master mix after determining the protein concentration using the BCA method and heated at 95 °C for 5 min. The samples, blocking reagent, wash buffer, primary antibodies, secondary antibodies, and chemiluminescent substrate were carefully dispensed into the designated wells of the microplate according to the manufacturer’s instructions. The plate was then loaded into the instrument, and the protein samples were drawn into individual capillaries. Automatic protein separation was performed automatically using default settings. Data analysis was carried out using Compass software 4.0 (ProteinSimple, San Jose, CA, USA).
2.11. Statistical Analysis
The data are presented as the mean ± SEM. The data were analyzed using SPSS software version 20.0 (SPSS Inc., Chicago, IL, USA). Student’s t-test was used for statistical analysis. p-values are represented as * p < 0.05 and ** p < 0.01.
3. Results
3.1. Ingredients and Nutrient Levels of Experimental Diets (%, As-Fed Basis)
The composition of the basic diet is provided in Table 1. As shown in Table 2, compared with the basal diet, the fermented alternative feed exhibits higher levels of crude protein (20.78% vs. 19.98%) and ether extract (5.48% vs. 5.09%), as well as lower crude fiber content (2.17% vs. 2.49%), indicating that fermentation contributes to the enhancement of the nutritional quality of the feed.
3.2. FMF Improves the Growth Performance of Piglets
The growth performance of piglets was evaluated throughout the experimental period, and it was found that the feed intake was significantly higher in the FMF group than in the CON group from day 19 onwards (p < 0.05; Figure 1A). From day 22 onwards, the FMF group had consistently higher body weight than the CON group (p < 0.05; Figure 1B). The average daily feed intake (ADFI) and average daily gain (ADG) of the FMF group were significantly higher than those of the CON group (p < 0.05; Figure 1C), while the Feed to Gain Ratio (F:G) in the FMF group was significantly lower than that in the CON group (p < 0.05; Figure 1D). Additionally, the exogenous marker method indicated that FMF significantly improved the apparent digestibility of DM, CP, EE, and CF (p < 0.01; Figure 1E), suggesting that FMF could enhance the utilization of nutrients in the intestine and promote piglet growth.
Figure 1.
FMF increases the growth performance of piglets. (A) Dynamics of piglet feed intake during the experiment (n = 12). (B) Dynamics of piglet body weight during the experiment (n = 12). (C) Average daily feed intake (ADFI) and average daily gain (ADG) (n = 12). (D) Feed to Gain Ration (F: G) (n = 12). (E) Apparent digestibility of DM, CP, EE and CF (n = 6). Data represent mean ± SEM; * p < 0.05; ** p < 0.01; Student’s t-test.
3.3. FMF Promotes Intestinal Epithelial Development and Barrier Function
Compared with the CON group, the jejunal mass and the mucosal mass of the jejunum and ileum in the FMF group were significantly increased (p < 0.05; Figure 2A,B). The H&E staining showed that FMF improved the villus height and ratio of villus to crypt in the jejunum (p < 0.05; Figure 2C–E). The TEM showed that FMF-treated jejunal crypt cells were arranged in an orderly manner (Figure 2F). The Ussing Chamber assay showed that the TEER values significantly increased after fermented feed supplementation (p < 0.01; Figure 2G). Furthermore, the data of IHC showed that the protein expression of ZO-1 and Claudin1 in the jejunal tissues was increased by FMF (p < 0.05; Figure 2H–J). These results indicate that FMF may effectively support jejunal development and improve its barrier function in piglets.
Figure 2.
FMF promotes intestinal epithelial development and barrier function. (A) Intestinal weight (n = 12). (B) Mucosal weight (n = 12). (C) H&E staining analyzed the morphological structure of jejunum (100×). (D) Villus height (n = 3). (E) Ratio of villus height to crypt depth of the jejunum (n = 3). (F) Representative images of TEM in the jejunum of piglets (1000×). (G) TEER of the jejunum (n = 5). (H) Images of immunohistochemical staining with the ZO-1 and Claudin1 antibody in the jejunum (100×). (I,J) Statistical analysis of the fluorescence intensity of ZO-1 (I) and Claudin1 (J) (n = 3). Data represent mean ± SEM; * p < 0.05; Student’s t-test.
3.4. FMF Enhances ISC Division and Differentiation
Considering that intestinal epithelial development depends on ISC proliferation and differentiation, we evaluated the characteristics of ISCs. Following FMF administration, an increase in Olfm4 (ISCs marker; Figure 3A,B) fluorescence signal was observed in the jejunal crypts. Concurrently, there was a consistent upregulation trend in the expression levels of proliferative cell marker (PCNA; Figure 3A,C), differentiated cell marker (KRT20; Figure 3A,D), absorptive cell marker (Villin; Figure 3A,E), goblet cell marker (MUC2; Figure 3A,F), and enteroendocrine cell marker (CHGA; Figure 3A,G). Conversely, a significant reduction in the apoptotic marker C-Caspase-3 was observed in the villus (p < 0.05, Figure 3A,H). These results substantiate that FMF enhances ISC division and differentiation.
Figure 3.
FMF enhances intestinal stem cell (ISC) division and differentiation. (A) Images of IHC staining with the Olfm4, PCNA, KRT20, Villin, MUC2, CHGA, and C-Caspase-3 antibody in the jejunum (100×). (B–H) Statistical analysis of the fluorescence intensity or positive cells of Olfm4 (B), PCNA (C), KRT20 (D), Villin (E), MUC2 (F), CHGA (G) and C-Caspase-3 (H) (n = 3). Data represent mean ± SEM; * p < 0.05; Student’s t-test.
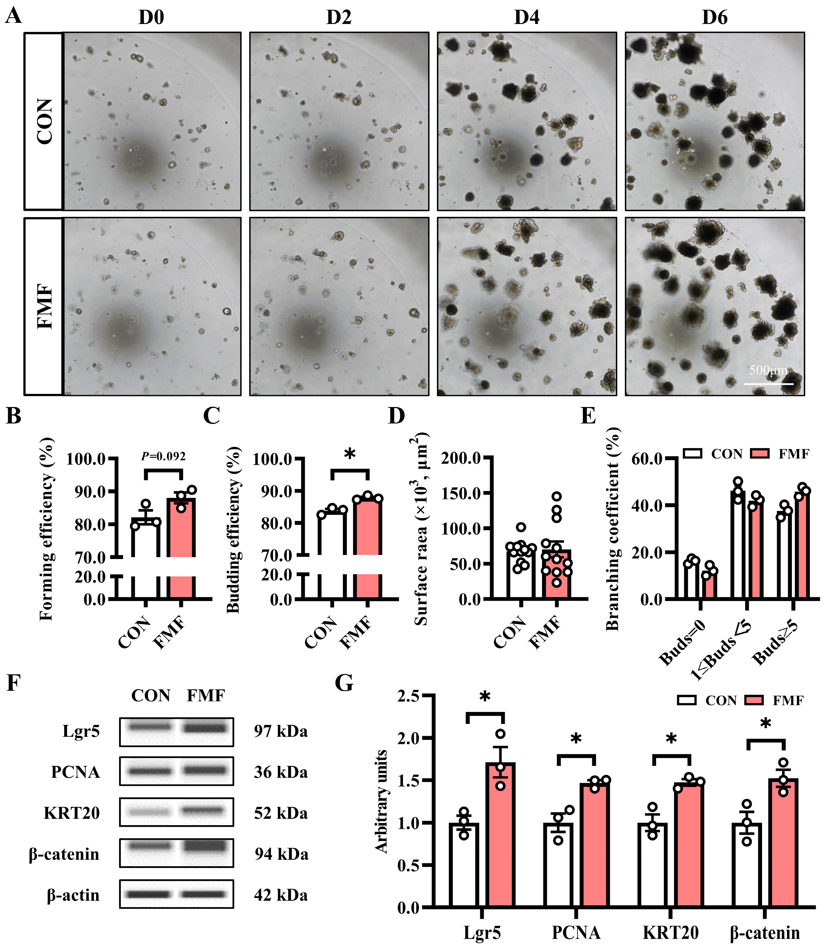
3.5. FMF Promotes ISC Expansion Ex Vivo
Furthermore, piglet jejunal crypts isolated from the CON and FMF groups were cultured ex vivo to assess IO growth advantages (p < 0.05; Figure 4A). These results showed that IO forming efficiency (p < 0.05; Figure 4B) and budding efficiency (p < 0.05; Figure 4C) were elevated in the FMF group, while the surface area of IOs did not show a significant change (Figure 4D). Meanwhile, the proportion of IOs with more than 5 buds in the FMF group was significantly higher than that in the CON group (p < 0.05; Figure 4E). WES showed that FMF increased the expression of Lgr5 (an ISC marker), PCNA, and KRT20, as well as β-catenin in IOs (p < 0.05, Figure 4F,G). Collectively, these results imply that FMF promotes the ISC expansion ex vivo and enhances the growth advantage of IOs.
Figure 4.
FMF promotes ISC expansion ex vivo. (A) Representative images of IOs cultured from crypt cells from each group (40×). (B) IOs forming efficiency (n = 3). (C) IOs budding efficiency (n = 3). (D) IOs surface area (n = 12). (E) The results of the statistical analysis of IOs bud number and branching coefficient of IOs (n = 3). (F,G) The expressions of Lgr5, PCNA, KRT20, and β-catenin in IOs (n = 3). Data represent mean ± SEM; * p < 0.05; Student’s t-test.
3.6. FMF Activates the Wnt/β-Catenin Signaling Pathway in the Jejunum
The Wnt/β-catenin signaling is the controller of ISC-driven intestinal epithelial renewal. Our results showed that supplementation with FMF heightened the fluorescence signal intensity (p < 0.05, Figure 5A–C) of the Wnt membrane receptor FZD7 and effector Active β-catenin, indicating that FMF amplifies the Wnt/β-catenin signaling pathway.
Figure 5.
FMF activates the Wnt/β-catenin signaling pathway in the jejunum. (A) Images of IHC staining with the FZD7 and Active β-catenin antibody in the jejunum (100×). (B,C) Statistical analysis of the fluorescence intensity of FZD7 (B) and Active β-catenin (C) (n = 3). Data represent mean ± SEM; * p < 0.05; Student’s t-test.
4. Discussion
The rapid development of animal husbandry has met the increasing demand for meat products but has also exacerbated the pressure of feed resource shortage [28]. The introduction of fermentation technology in the production process has improved the structure of feed and optimized its nutritional composition [29]. Extensive data demonstrate that the use of fermented feed can enhance the digestibility of nutrients and promote animal growth [30]. However, the precise regulation of intestinal development by fermented feed as a complex factor remains unclear [31]. In this study, we found that fermented feed could accelerate the ISC proliferation and differentiation into absorptive and secretory cells, thereby enhancing the integrity of intestinal epithelial structure and barrier function using weaned piglets as a model. Mechanistically, the Wnt/β-catenin signaling pathway plays a crucial role in regulating ISC function, providing a theoretical basis for the precise application of fermented feed [32].
Fermented feed is a biologically enriched feed produced by fermenting feed ingredients (mainly including straw, bran, corn, and dregs) using microorganisms and converting them into various high-quality nutrients such as polysaccharides, proteins, and fats [33]. Our data show that 6% fermented feed significantly increases feed intake, promotes the digestion of nutrients in the feed, and accelerates the growth of piglets. In an investigation of microbial dynamics during the fermentation of animal feed, it was observed that the population of lactobacilli began to increase significantly from the first day of fermentation; by the second day, this population stabilized, coinciding with substantial lactic acid production which led to a decrease in feed pH. As the pH declined, the populations of Enterobacteriaceae and mold rapidly diminished to lower levels. On the third day, the feed pH stabilized between 4.0 and 4.2 [34]. Shi et al. demonstrated that the addition of Bacillus subtilis and Enterococcus faecium to corn for fermentation resulted in a reduction of approximately 30% in the populations of Enterobacteriaceae and mold in the feed [35]. These changes in the physicochemical properties not only enhance the nutritional value of the feed but also improve the efficiency of intestinal microbiota utilization.
For the host, adding fermented feed to broiler feed can extend the length of the jejunum and ileum and effectively eliminate harmful intestinal bacteria [36,37]. Meanwhile, fermented feed is able to activate intestinal immune function and reduce mucosal damage in weaned piglets [38]. The modulation of intestinal microbiota diversity represents a critical mechanism underlying the beneficial effects of fermented feed on piglet intestinal health. Previous research has found that administering fermented wheat feed significantly enhances the diversity of the small intestinal microbiota in piglets, with a notable increase in the abundance of beneficial bacteria such as Lactobacillus and Clostridium butyricum. These alterations in microbial composition can suppress pathogen growth through competition for ecological niches or by modulating the intestinal pH environment, thereby effectively safeguarding intestinal health [39,40]. In the present study, FMF promoted jejunal development by increasing villus height and enhancing tight junctions. Notably, TEM observation reveals that the crypt cells in the FMF group exhibit a more orderly arrangement, which is more conducive to consolidating the ISC niche.
Lgr5-labeled ISCs located at the base of crypts are essential for intestinal epithelial regeneration [41]. These ISCs continuously proliferate and migrate towards the top of the villus, undergoing differentiation into various cell types such as enterocytes, goblet cells, enteroendocrine cells, Paneth cells, and other specialized intestinal cells [42,43]. This dynamic process supported by adequate nutrition ensures the maintenance of intestinal function through cellular turnover [44]. For example, l-glutamate can facilitate ISC renewal in piglets and IOs [10]. Our research also found that supplementation of FMF significantly enhances ISC expansion, which might be attributed to the nutrient-rich composition of the fermented feed [45,46,47]. Previous studies have demonstrated that microbial metabolites can affect ISC function by regulating mucus, even though protective mucus-secreting cells within crypts serve to prevent microbial invasion [48,49]. Therefore, we hypothesize that the microorganisms present in FMF may play a crucial role in activating ISCs.
The Wnt/β-catenin signaling pathway plays a crucial role in the ISC niche [50]. When ISCs are damaged by stressors such as radiation or toxins, Wnt/β-catenin activation via Wnt enhancer RSPO1 can accelerate ISC turnover and promote epithelial remodeling [51]. In this study, we found that fermented feed enhanced Wnt/β-catenin signaling activity in the piglet jejunum and IOs. However, as a mixture, how fermented feed influences Wnt/β-catenin signaling activation remains unclear. The Wnt signaling pathway, particularly the membrane receptor FZD7, serves as an integrator for various nutrient and microbial metabolite signals [52,53]. Lactic acid and short-chain fatty acids from microbial metabolism have the potential to boost Wnt/β-catenin signaling [54]. Thus, the activation of Wnt/β-catenin signaling by fermented feeds may involve a coordinated process with multiple components. Despite the specific components of fermented feed being difficult to ascertain, adjusting the fermentation process based on changes in the Wnt/β-catenin signaling pathway could potentially enhance its inherent efficacy.
5. Conclusions
Overall, our findings demonstrate that fermented feed stimulates the expansion of FZD7/β-catenin-responsive ISCs, increases the number of absorptive and secretory cells, enhances intestinal barrier function, and promotes piglet development (Figure 6).
Figure 6.
Mechanism of fermented feed promoting intestinal epithelial development driven by ISCs. Fermented feed enhances the activity of ISCs in piglets by activating the Wnt/β-catenin signaling pathway.
Supplementary Materials
The following supporting information can be downloaded at: https://www.mdpi.com/article/10.3390/fermentation11020052/s1, Table S1. NRC (2012) pig nutrition standards (11–25kg).
Author Contributions
H.Q. contributed to the conception and design, data analysis and interpretation, and manuscript writing. G.Z. and H.L. contributed to the collection and assembly of data. J.Z. and X.W. (Xiaofan Wang) contributed to the manuscript editing. H.Y. and X.W. (Xiuqi Wang) contributed to the conception and design, and final approval of the manuscript. All authors have read and agreed to the published version of the manuscript.
Funding
This work was supported by the National Key Research and Development Program of China (2023YFE0124400), the Science and Technology Planning Project of Guangzhou (2024B03J1267), and the Technology Planning Projects of Guangdong Province, China (2022A0505050064).
Institutional Review Board Statement
All animal experiments were performed following the guidelines of the South China Agricultural University Animal Care and Use Committee (12 November 2022; permit no. SCAU2022F416).
Informed Consent Statement
Not applicable.
Data Availability Statement
The data that support the findings of this study are available from the corresponding author upon reasonable request. The data are not publicly available due to privacy.
Conflicts of Interest
The authors declare no conflicts of interest.
References
- Rauw, W.M.; Rydhmer, L.; Kyriazakis, I.; Øverland, M.; Gilbert, H.; Dekkers, J.C.; Hermesch, S.; Bouquet, A.; Gómez Izquierdo, E.; Louveau, I.; et al. Prospects for sustainability of pig production in relation to climate change and novel feed resources. J. Sci. Food Agric. 2020, 100, 3575–3586. [Google Scholar] [CrossRef]
- Surendra, K.C.; Angelidaki, I.; Khanal, S.K. Bioconversion of waste-to-resources (BWR-2021): Valorization of industrial and agro-wastes to fuel, feed, fertilizer, and biobased products. Bioresour. Technol. 2022, 347, 126739. [Google Scholar] [CrossRef]
- Nardoia, M.; Romero, C.; Brenes, A.; Arija, I.; Viveros, A.; Ruiz-Capillas, C.; Chamorro, S. Addition of fermented and unfermented grape skin in broilers’ diets: Effect on digestion, growth performance, intestinal microbiota and oxidative stability of meat. Animal 2020, 14, 1371–1381. [Google Scholar] [CrossRef] [PubMed]
- Liu, J.; Wang, Z.; Li, H.; Hu, C.; Raymer, P.; Huang, Q. Effect of solid state fermentation of peanut shell on its dye adsorption performance. Bioresour. Technol. 2018, 249, 307–314. [Google Scholar] [CrossRef] [PubMed]
- Shi, N.; Li, N.; Duan, X.; Niu, H. Interaction between the gut microbiome and mucosal immune system. Mil. Med. Res. 2017, 4, 14. [Google Scholar] [CrossRef] [PubMed]
- Wen, C.; Wang, Q.; Gu, S.; Jin, J.; Yang, N. Emerging perspectives in the gut-muscle axis: The gut microbiota and its metabolites as important modulators of meat quality. Microb. Biotechnol. 2024, 17, e14361. [Google Scholar] [CrossRef]
- Barker, N. Adult intestinal stem cells: Critical drivers of epithelial homeostasis and regeneration. Nat. Rev. Mol. Cell Biol. 2014, 15, 19–33. [Google Scholar] [CrossRef]
- Bankaitis, E.D.; Ha, A.; Kuo, C.J.; Magness, S.T. Reserve Stem Cells in Intestinal Homeostasis and Injury. Gastroenterology 2018, 155, 1348–1361. [Google Scholar] [CrossRef]
- Zhou, J.Y.; Lin, H.L.; Qin, Y.C.; Li, X.G.; Gao, C.Q.; Yan, H.C.; Wang, X.Q. l-Carnosine Protects Against Deoxynivalenol-Induced Oxidative Stress in Intestinal Stem Cells by Regulating the Keap1/Nrf2 Signaling Pathway. Mol. Nutr. Food Res. 2021, 65, e2100406. [Google Scholar] [CrossRef] [PubMed]
- Qin, Y.C.; Zhou, J.Y.; Zhu, M.; Zan, G.X.; Gao, C.Q.; Yan, H.C.; Li, X.G.; Wang, X.Q. L-glutamate requires β-catenin signalling through Frizzled7 to stimulate porcine intestinal stem cell expansion. Cell. Mol. Life Sci. 2022, 79, 523. [Google Scholar] [CrossRef]
- Zhu, C.; Liang, S.; Zan, G.; Wang, X.; Gao, C.; Yan, H.; Wang, X.; Zhou, J. Selenomethionine Alleviates DON-Induced Oxidative Stress via Modulating Keap1/Nrf2 Signaling in the Small Intestinal Epithelium. J. Agric. Food Chem. 2023, 71, 895–904. [Google Scholar] [CrossRef]
- Zhou, J.Y.; Zan, G.X.; Zhu, Q.J.; Gao, C.Q.; Yan, H.C.; Wang, X.Q. Recombinant Porcine R-Spondin 1 Facilitates Intestinal Stem Cell Expansion along the Crypt-Villus Axis through Potentiating Wnt/β-Catenin Signaling in Homeostasis and Deoxynivalenol Injury. J. Agric. Food Chem. 2022, 70, 10644–10653. [Google Scholar] [CrossRef]
- Barker, N. The canonical Wnt/beta-catenin signalling pathway. Methods Mol. Biol. 2008, 468, 5–15. [Google Scholar] [CrossRef] [PubMed]
- Zou, W.Y.; Blutt, S.E.; Zeng, X.L.; Chen, M.S.; Lo, Y.H.; Castillo-Azofeifa, D.; Klein, O.D.; Shroyer, N.F.; Donowitz, M.; Estes, M.K. Epithelial WNT Ligands Are Essential Drivers of Intestinal Stem Cell Activation. Cell Rep. 2018, 22, 1003–1015. [Google Scholar] [CrossRef] [PubMed]
- Wu, H.; Xie, S.; Miao, J.; Li, Y.; Wang, Z.; Wang, M.; Yu, Q. Lactobacillus reuteri maintains intestinal epithelial regeneration and repairs damaged intestinal mucosa. Gut Microbes 2020, 11, 997–1014. [Google Scholar] [CrossRef] [PubMed]
- Yao, C.; Gou, X.; Tian, C.; Zhou, L.; Hao, R.; Wan, L.; Wang, Z.; Li, M.; Tong, X. Key regulators of intestinal stem cells: Diet, microbiota, and microbial metabolites. J. Genet. Genom. 2023, 50, 735–746. [Google Scholar] [CrossRef]
- Xie, J.; Li, L.F.; Dai, T.Y.; Qi, X.; Wang, Y.; Zheng, T.Z.; Gao, X.Y.; Zhang, Y.J.; Ai, Y.; Ma, L.; et al. Short-Chain Fatty Acids Produced by Ruminococcaceae Mediate α-Linolenic Acid Promote Intestinal Stem Cells Proliferation. Mol. Nutr. Food Res. 2022, 66, e2100408. [Google Scholar] [CrossRef] [PubMed]
- Duan, C.; Wu, J.; Wang, Z.; Tan, C.; Hou, L.; Qian, W.; Han, C.; Hou, X. Fucose promotes intestinal stem cell-mediated intestinal epithelial development through promoting Akkermansia-related propanoate metabolism. Gut Microbes 2023, 15, 2233149. [Google Scholar] [CrossRef] [PubMed]
- Liu, S.; Du, M.; Tu, Y.; You, W.; Chen, W.; Liu, G.; Li, J.; Wang, Y.; Lu, Z.; Wang, T.; et al. Fermented mixed feed alters growth performance, carcass traits, meat quality and muscle fatty acid and amino acid profiles in finishing pigs. Anim. Nutr. 2023, 12, 87–95. [Google Scholar] [CrossRef] [PubMed]
- Kerr, B.J.; Weber, T.E.; Ziemer, C.J. Dietary marker effects on fecal microbial ecology, fecal VFA, nutrient digestibility coefficients, and growth performance in finishing pigs. J. Anim. Sci. 2015, 93, 2183–2190. [Google Scholar] [CrossRef]
- GB 5009.246-2016; Determination of Titanium Dioxide in Food. National Health and Family Planning Commission of the People’s Republic of China: Beijing, China, 2016.
- GB/T 6435-2014; Determination of Moisturein Feedstuffs. Standardization Administration of China: Beijing, China, 2014.
- GB/T 6432-2018; Determination of Crude Protein in Feed—Kjeldahl Method for Nitrogen Determination. Standardization Administration of China: Beijing, China, 2018.
- GB/T 6433-2006; Determination of Ether Extract in Feed. Standardization Administration of China: Beijing, China, 2006.
- GB/T 6434-2022; Determination of Crude Fiber Content in Feed. Standardization Administration of China: Beijing, China, 2022.
- Zhou, J.Y.; Xie, W.W.; Hu, T.C.; Wang, X.F.; Yan, H.C.; Wang, X.Q. Mulberry Leaf-Derived Morin Activates β-Catenin by Binding to Frizzled7 to Promote Intestinal Stem Cell Expansion upon Heat-Stable Enterotoxin b Injury. J. Agric. Food Chem. 2024, 72, 10366–10375. [Google Scholar] [CrossRef]
- Li, X.G.; Zhu, M.; Chen, M.X.; Fan, H.B.; Fu, H.L.; Zhou, J.Y.; Zhai, Z.Y.; Gao, C.Q.; Yan, H.C.; Wang, X.Q. Acute exposure to deoxynivalenol inhibits porcine enteroid activity via suppression of the Wnt/β-catenin pathway. Toxicol. Lett. 2019, 305, 19–31. [Google Scholar] [CrossRef] [PubMed]
- Makkar, H.P.S. Review: Feed demand landscape and implications of food-not feed strategy for food security and climate change. Animal 2018, 12, 1744–1754. [Google Scholar] [CrossRef] [PubMed]
- Chen, J.; Cai, Y.; Wang, Z.; Xu, Z.; Zhuang, W.; Liu, D.; Lv, Y.; Wang, S.; Xu, J.; Ying, H. Solid-state fermentation of corn straw using synthetic microbiome to produce fermented feed: The feed quality and conversion mechanism. Sci. Total Environ. 2024, 920, 171034. [Google Scholar] [CrossRef] [PubMed]
- Shuai, C.; Chen, D.; Yu, B.; Luo, Y.; Zheng, P.; Huang, Z.; Yu, J.; Mao, X.; Yan, H.; He, J. Effect of fermented rapeseed meal on growth performance, nutrient digestibility, and intestinal health in growing pigs. Anim. Nutr. 2023, 15, 420–429. [Google Scholar] [CrossRef] [PubMed]
- Wang, C.; Shi, C.; Su, W.; Jin, M.; Xu, B.; Hao, L.; Zhang, Y.; Lu, Z.; Wang, F.; Wang, Y.; et al. Dynamics of the Physicochemical Characteristics, Microbiota, and Metabolic Functions of Soybean Meal and Corn Mixed Substrates during Two-Stage Solid-State Fermentation. mSystems 2020, 5, e00501-19. [Google Scholar] [CrossRef] [PubMed]
- Gasnier, M.; Lim, H.Y.G.; Barker, N. Role of Wnt signaling in the maintenance and regeneration of the intestinal epithelium. Curr. Top. Dev. Biol. 2023, 153, 281–326. [Google Scholar] [CrossRef] [PubMed]
- Xu, B.; Zhu, L.; Fu, J.; Li, Z.; Wang, Y.; Jin, M. Overall assessment of fermented feed for pigs: A series of meta-analyses. J. Anim. Sci. 2019, 97, 4810–4821. [Google Scholar] [CrossRef] [PubMed]
- Canibe, N.; Jensen, B.B. Fermented liquid feed-Microbial and nutritional aspects and impact on enteric diseases in pigs. Anim. Feed. Sci. Technol. 2012, 173, 17–40. [Google Scholar] [CrossRef]
- Shi, C.; Zhang, Y.; Lu, Z.; Wang, Y. Solid-state fermentation of corn-soybean meal mixed feed with Bacillus subtilis and Enterococcus faecium for degrading antinutritional factors and enhancing nutritional value. J. Anim. Sci. Biotechnol. 2017, 8, 50. [Google Scholar] [CrossRef] [PubMed]
- Sugiharto, S.; Ranjitkar, S. Recent advances in fermented feeds towards improved broiler chicken performance, gastrointestinal tract microecology and immune responses: A review. Anim. Nutr. 2019, 5, 1–10. [Google Scholar] [CrossRef] [PubMed]
- Śliżewska, K.; Markowiak-Kopeć, P.; Sip, A.; Lipiński, K.; Mazur-Kuśnirek, M. The Effect of Using New Synbiotics on the Turkey Performance, the Intestinal Microbiota and the Fecal Enzymes Activity in Turkeys Fed Ochratoxin A Contaminated Feed. Toxins 2020, 12, 578. [Google Scholar] [CrossRef]
- Yu, D.Y.; Oh, S.H.; Kim, I.S.; Kim, G.I.; Kim, J.A.; Moon, Y.S.; Jang, J.C.; Lee, S.S.; Jung, J.H.; Park, J.; et al. Intestinal microbial composition changes induced by Lactobacillus plantarum GBL 16, 17 fermented feed and intestinal immune homeostasis regulation in pigs. J. Anim. Sci. Technol. 2022, 64, 1184–1198. [Google Scholar] [CrossRef]
- Wang, K.; Chen, G.; Cao, G.; Xu, Y.; Wang, Y.; Yang, C. Effects of Clostridium butyricum and Enterococcus faecalis on growth performance, intestinal structure, and inflammation in lipopolysaccharide-challenged weaned piglets. J. Anim. Sci. 2019, 97, 4140–4151. [Google Scholar] [CrossRef]
- Wang, Q.; Fang, Z.; Li, L.; Wang, H.; Zhu, J.; Zhang, P.; Lee, Y.K.; Zhao, J.; Zhang, H.; Lu, W.; et al. Lactobacillus mucosae exerted different antiviral effects on respiratory syncytial virus infection in mice. Front. Microbiol. 2022, 13, 1001313. [Google Scholar] [CrossRef]
- Barker, N.; van Es, J.H.; Kuipers, J.; Kujala, P.; van den Born, M.; Cozijnsen, M.; Haegebarth, A.; Korving, J.; Begthel, H.; Peters, P.J.; et al. Identification of stem cells in small intestine and colon by marker gene Lgr5. Nature 2007, 449, 1003–1007. [Google Scholar] [CrossRef] [PubMed]
- Sato, T.; Vries, R.G.; Snippert, H.J.; van de Wetering, M.; Barker, N.; Stange, D.E.; van Es, J.H.; Abo, A.; Kujala, P.; Peters, P.J.; et al. Single Lgr5 stem cells build crypt-villus structures in vitro without a mesenchymal niche. Nature 2009, 459, 262–265. [Google Scholar] [CrossRef] [PubMed]
- Basak, O.; Beumer, J.; Wiebrands, K.; Seno, H.; van Oudenaarden, A.; Clevers, H. Induced Quiescence of Lgr5+ Stem Cells in Intestinal Organoids Enables Differentiation of Hormone-Producing Enteroendocrine Cells. Cell Stem Cell 2017, 20, 177–190.e174. [Google Scholar] [CrossRef] [PubMed]
- Leung, C.; Tan, S.H.; Barker, N. Recent Advances in Lgr5(+) Stem Cell Research. Trends Cell Biol. 2018, 28, 380–391. [Google Scholar] [CrossRef] [PubMed]
- Humer, E.; Schedle, K. Fermentation of food and feed: A technology for efficient utilization of macro and trace elements in monogastrics. J. Trace Elem. Med. Biol. 2016, 37, 69–77. [Google Scholar] [CrossRef]
- Huang, C.; Tse, T.J.; Purdy, S.K.; Chicilo, F.; Shen, J.; Meda, V.; Reaney, M.J.T. Depletion of cyanogenic glycosides in whole flaxseed via Lactobacillaceae fermentation. Food Chem. 2023, 403, 134441. [Google Scholar] [CrossRef] [PubMed]
- Jha, R.; Berrocoso, J.D. Review: Dietary fiber utilization and its effects on physiological functions and gut health of swine. Animal 2015, 9, 1441–1452. [Google Scholar] [CrossRef]
- Nyström, E.E.L.; Martinez-Abad, B.; Arike, L.; Birchenough, G.M.H.; Nonnecke, E.B.; Castillo, P.A.; Svensson, F.; Bevins, C.L.; Hansson, G.C.; Johansson, M.E.V. An intercrypt subpopulation of goblet cells is essential for colonic mucus barrier function. Science 2021, 372, eabb1590. [Google Scholar] [CrossRef] [PubMed]
- Liang, L.; Liu, L.; Zhou, W.; Yang, C.; Mai, G.; Li, H.; Chen, Y. Gut microbiota-derived butyrate regulates gut mucus barrier repair by activating the macrophage/WNT/ERK signaling pathway. Clin. Sci. 2022, 136, 291–307. [Google Scholar] [CrossRef]
- Hageman, J.H.; Heinz, M.C.; Kretzschmar, K.; van der Vaart, J.; Clevers, H.; Snippert, H.J.G. Intestinal Regeneration: Regulation by the Microenvironment. Dev. Cell 2020, 54, 435–446. [Google Scholar] [CrossRef] [PubMed]
- Yin, J.; Ding, F.; Cheng, Z.; Ge, X.; Li, Y.; Zeng, A.; Zhang, J.; Yan, W.; Shi, Z.; Qian, X.; et al. METTL3-mediated m6A modification of LINC00839 maintains glioma stem cells and radiation resistance by activating Wnt/β-catenin signaling. Cell Death Dis. 2023, 14, 417. [Google Scholar] [CrossRef] [PubMed]
- Fernandez, A.; Huggins, I.J.; Perna, L.; Brafman, D.; Lu, D.; Yao, S.; Gaasterland, T.; Carson, D.A.; Willert, K. The WNT receptor FZD7 is required for maintenance of the pluripotent state in human embryonic stem cells. Proc. Natl. Acad. Sci. USA 2014, 111, 1409–1414. [Google Scholar] [CrossRef]
- Larasati, Y.; Boudou, C.; Koval, A.; Katanaev, V.L. Unlocking the Wnt pathway: Therapeutic potential of selective targeting FZD(7) in cancer. Drug. Discov. Today 2022, 27, 777–792. [Google Scholar] [CrossRef]
- Guo, X.; Wan, P.; Shen, W.; Sun, M.; Peng, Z.; Liao, Y.; Huang, Y.; Liu, R. Fusobacterium periodonticum BCT protein targeting glucose metabolism to promote the epithelial-mesenchymal transition of esophageal cancer cells by lactic acid. J. Transl. Med. 2024, 22, 401. [Google Scholar] [CrossRef]
Disclaimer/Publisher’s Note: The statements, opinions and data contained in all publications are solely those of the individual author(s) and contributor(s) and not of MDPI and/or the editor(s). MDPI and/or the editor(s) disclaim responsibility for any injury to people or property resulting from any ideas, methods, instructions or products referred to in the content. |
© 2025 by the authors. Licensee MDPI, Basel, Switzerland. This article is an open access article distributed under the terms and conditions of the Creative Commons Attribution (CC BY) license (https://creativecommons.org/licenses/by/4.0/).





