Fermented Feed Promotes Gut Development by Enhancing Intestinal Stem Cell Expansion via Activation of the Wnt/β-Catenin Signaling Pathway
Abstract
1. Introduction
2. Materials and Methods
2.1. Fermented Mixed Feed Preparation and Chemical Analysis
2.2. Animal Experimental Design
2.3. Determination of Feed Nutrient Digestibility
2.4. Antibodies
2.5. Hematoxylin and Eosin (H&E) Staining
2.6. IHC Staining
2.7. TEM
2.8. Transepithelial Electrical Resistance (TEER)
2.9. Intestinal Organoid Culture
2.10. Protein Expression Detection (WES)
2.11. Statistical Analysis
3. Results
3.1. Ingredients and Nutrient Levels of Experimental Diets (%, As-Fed Basis)
3.2. FMF Improves the Growth Performance of Piglets
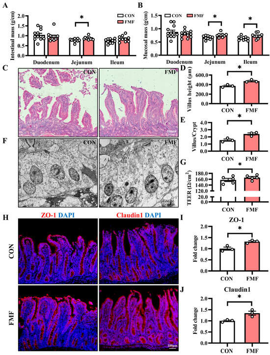
3.3. FMF Promotes Intestinal Epithelial Development and Barrier Function
3.4. FMF Enhances ISC Division and Differentiation
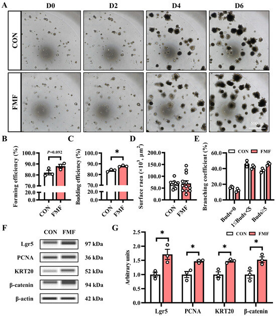
3.5. FMF Promotes ISC Expansion Ex Vivo
3.6. FMF Activates the Wnt/β-Catenin Signaling Pathway in the Jejunum
4. Discussion
5. Conclusions
Supplementary Materials
Author Contributions
Funding
Institutional Review Board Statement
Informed Consent Statement
Data Availability Statement
Conflicts of Interest
References
- Rauw, W.M.; Rydhmer, L.; Kyriazakis, I.; Øverland, M.; Gilbert, H.; Dekkers, J.C.; Hermesch, S.; Bouquet, A.; Gómez Izquierdo, E.; Louveau, I.; et al. Prospects for sustainability of pig production in relation to climate change and novel feed resources. J. Sci. Food Agric. 2020, 100, 3575–3586. [Google Scholar] [CrossRef]
- Surendra, K.C.; Angelidaki, I.; Khanal, S.K. Bioconversion of waste-to-resources (BWR-2021): Valorization of industrial and agro-wastes to fuel, feed, fertilizer, and biobased products. Bioresour. Technol. 2022, 347, 126739. [Google Scholar] [CrossRef]
- Nardoia, M.; Romero, C.; Brenes, A.; Arija, I.; Viveros, A.; Ruiz-Capillas, C.; Chamorro, S. Addition of fermented and unfermented grape skin in broilers’ diets: Effect on digestion, growth performance, intestinal microbiota and oxidative stability of meat. Animal 2020, 14, 1371–1381. [Google Scholar] [CrossRef] [PubMed]
- Liu, J.; Wang, Z.; Li, H.; Hu, C.; Raymer, P.; Huang, Q. Effect of solid state fermentation of peanut shell on its dye adsorption performance. Bioresour. Technol. 2018, 249, 307–314. [Google Scholar] [CrossRef] [PubMed]
- Shi, N.; Li, N.; Duan, X.; Niu, H. Interaction between the gut microbiome and mucosal immune system. Mil. Med. Res. 2017, 4, 14. [Google Scholar] [CrossRef] [PubMed]
- Wen, C.; Wang, Q.; Gu, S.; Jin, J.; Yang, N. Emerging perspectives in the gut-muscle axis: The gut microbiota and its metabolites as important modulators of meat quality. Microb. Biotechnol. 2024, 17, e14361. [Google Scholar] [CrossRef]
- Barker, N. Adult intestinal stem cells: Critical drivers of epithelial homeostasis and regeneration. Nat. Rev. Mol. Cell Biol. 2014, 15, 19–33. [Google Scholar] [CrossRef]
- Bankaitis, E.D.; Ha, A.; Kuo, C.J.; Magness, S.T. Reserve Stem Cells in Intestinal Homeostasis and Injury. Gastroenterology 2018, 155, 1348–1361. [Google Scholar] [CrossRef]
- Zhou, J.Y.; Lin, H.L.; Qin, Y.C.; Li, X.G.; Gao, C.Q.; Yan, H.C.; Wang, X.Q. l-Carnosine Protects Against Deoxynivalenol-Induced Oxidative Stress in Intestinal Stem Cells by Regulating the Keap1/Nrf2 Signaling Pathway. Mol. Nutr. Food Res. 2021, 65, e2100406. [Google Scholar] [CrossRef] [PubMed]
- Qin, Y.C.; Zhou, J.Y.; Zhu, M.; Zan, G.X.; Gao, C.Q.; Yan, H.C.; Li, X.G.; Wang, X.Q. L-glutamate requires β-catenin signalling through Frizzled7 to stimulate porcine intestinal stem cell expansion. Cell. Mol. Life Sci. 2022, 79, 523. [Google Scholar] [CrossRef]
- Zhu, C.; Liang, S.; Zan, G.; Wang, X.; Gao, C.; Yan, H.; Wang, X.; Zhou, J. Selenomethionine Alleviates DON-Induced Oxidative Stress via Modulating Keap1/Nrf2 Signaling in the Small Intestinal Epithelium. J. Agric. Food Chem. 2023, 71, 895–904. [Google Scholar] [CrossRef]
- Zhou, J.Y.; Zan, G.X.; Zhu, Q.J.; Gao, C.Q.; Yan, H.C.; Wang, X.Q. Recombinant Porcine R-Spondin 1 Facilitates Intestinal Stem Cell Expansion along the Crypt-Villus Axis through Potentiating Wnt/β-Catenin Signaling in Homeostasis and Deoxynivalenol Injury. J. Agric. Food Chem. 2022, 70, 10644–10653. [Google Scholar] [CrossRef]
- Barker, N. The canonical Wnt/beta-catenin signalling pathway. Methods Mol. Biol. 2008, 468, 5–15. [Google Scholar] [CrossRef] [PubMed]
- Zou, W.Y.; Blutt, S.E.; Zeng, X.L.; Chen, M.S.; Lo, Y.H.; Castillo-Azofeifa, D.; Klein, O.D.; Shroyer, N.F.; Donowitz, M.; Estes, M.K. Epithelial WNT Ligands Are Essential Drivers of Intestinal Stem Cell Activation. Cell Rep. 2018, 22, 1003–1015. [Google Scholar] [CrossRef] [PubMed]
- Wu, H.; Xie, S.; Miao, J.; Li, Y.; Wang, Z.; Wang, M.; Yu, Q. Lactobacillus reuteri maintains intestinal epithelial regeneration and repairs damaged intestinal mucosa. Gut Microbes 2020, 11, 997–1014. [Google Scholar] [CrossRef] [PubMed]
- Yao, C.; Gou, X.; Tian, C.; Zhou, L.; Hao, R.; Wan, L.; Wang, Z.; Li, M.; Tong, X. Key regulators of intestinal stem cells: Diet, microbiota, and microbial metabolites. J. Genet. Genom. 2023, 50, 735–746. [Google Scholar] [CrossRef]
- Xie, J.; Li, L.F.; Dai, T.Y.; Qi, X.; Wang, Y.; Zheng, T.Z.; Gao, X.Y.; Zhang, Y.J.; Ai, Y.; Ma, L.; et al. Short-Chain Fatty Acids Produced by Ruminococcaceae Mediate α-Linolenic Acid Promote Intestinal Stem Cells Proliferation. Mol. Nutr. Food Res. 2022, 66, e2100408. [Google Scholar] [CrossRef] [PubMed]
- Duan, C.; Wu, J.; Wang, Z.; Tan, C.; Hou, L.; Qian, W.; Han, C.; Hou, X. Fucose promotes intestinal stem cell-mediated intestinal epithelial development through promoting Akkermansia-related propanoate metabolism. Gut Microbes 2023, 15, 2233149. [Google Scholar] [CrossRef] [PubMed]
- Liu, S.; Du, M.; Tu, Y.; You, W.; Chen, W.; Liu, G.; Li, J.; Wang, Y.; Lu, Z.; Wang, T.; et al. Fermented mixed feed alters growth performance, carcass traits, meat quality and muscle fatty acid and amino acid profiles in finishing pigs. Anim. Nutr. 2023, 12, 87–95. [Google Scholar] [CrossRef] [PubMed]
- Kerr, B.J.; Weber, T.E.; Ziemer, C.J. Dietary marker effects on fecal microbial ecology, fecal VFA, nutrient digestibility coefficients, and growth performance in finishing pigs. J. Anim. Sci. 2015, 93, 2183–2190. [Google Scholar] [CrossRef]
- GB 5009.246-2016; Determination of Titanium Dioxide in Food. National Health and Family Planning Commission of the People’s Republic of China: Beijing, China, 2016.
- GB/T 6435-2014; Determination of Moisturein Feedstuffs. Standardization Administration of China: Beijing, China, 2014.
- GB/T 6432-2018; Determination of Crude Protein in Feed—Kjeldahl Method for Nitrogen Determination. Standardization Administration of China: Beijing, China, 2018.
- GB/T 6433-2006; Determination of Ether Extract in Feed. Standardization Administration of China: Beijing, China, 2006.
- GB/T 6434-2022; Determination of Crude Fiber Content in Feed. Standardization Administration of China: Beijing, China, 2022.
- Zhou, J.Y.; Xie, W.W.; Hu, T.C.; Wang, X.F.; Yan, H.C.; Wang, X.Q. Mulberry Leaf-Derived Morin Activates β-Catenin by Binding to Frizzled7 to Promote Intestinal Stem Cell Expansion upon Heat-Stable Enterotoxin b Injury. J. Agric. Food Chem. 2024, 72, 10366–10375. [Google Scholar] [CrossRef]
- Li, X.G.; Zhu, M.; Chen, M.X.; Fan, H.B.; Fu, H.L.; Zhou, J.Y.; Zhai, Z.Y.; Gao, C.Q.; Yan, H.C.; Wang, X.Q. Acute exposure to deoxynivalenol inhibits porcine enteroid activity via suppression of the Wnt/β-catenin pathway. Toxicol. Lett. 2019, 305, 19–31. [Google Scholar] [CrossRef] [PubMed]
- Makkar, H.P.S. Review: Feed demand landscape and implications of food-not feed strategy for food security and climate change. Animal 2018, 12, 1744–1754. [Google Scholar] [CrossRef] [PubMed]
- Chen, J.; Cai, Y.; Wang, Z.; Xu, Z.; Zhuang, W.; Liu, D.; Lv, Y.; Wang, S.; Xu, J.; Ying, H. Solid-state fermentation of corn straw using synthetic microbiome to produce fermented feed: The feed quality and conversion mechanism. Sci. Total Environ. 2024, 920, 171034. [Google Scholar] [CrossRef] [PubMed]
- Shuai, C.; Chen, D.; Yu, B.; Luo, Y.; Zheng, P.; Huang, Z.; Yu, J.; Mao, X.; Yan, H.; He, J. Effect of fermented rapeseed meal on growth performance, nutrient digestibility, and intestinal health in growing pigs. Anim. Nutr. 2023, 15, 420–429. [Google Scholar] [CrossRef] [PubMed]
- Wang, C.; Shi, C.; Su, W.; Jin, M.; Xu, B.; Hao, L.; Zhang, Y.; Lu, Z.; Wang, F.; Wang, Y.; et al. Dynamics of the Physicochemical Characteristics, Microbiota, and Metabolic Functions of Soybean Meal and Corn Mixed Substrates during Two-Stage Solid-State Fermentation. mSystems 2020, 5, e00501-19. [Google Scholar] [CrossRef] [PubMed]
- Gasnier, M.; Lim, H.Y.G.; Barker, N. Role of Wnt signaling in the maintenance and regeneration of the intestinal epithelium. Curr. Top. Dev. Biol. 2023, 153, 281–326. [Google Scholar] [CrossRef] [PubMed]
- Xu, B.; Zhu, L.; Fu, J.; Li, Z.; Wang, Y.; Jin, M. Overall assessment of fermented feed for pigs: A series of meta-analyses. J. Anim. Sci. 2019, 97, 4810–4821. [Google Scholar] [CrossRef] [PubMed]
- Canibe, N.; Jensen, B.B. Fermented liquid feed-Microbial and nutritional aspects and impact on enteric diseases in pigs. Anim. Feed. Sci. Technol. 2012, 173, 17–40. [Google Scholar] [CrossRef]
- Shi, C.; Zhang, Y.; Lu, Z.; Wang, Y. Solid-state fermentation of corn-soybean meal mixed feed with Bacillus subtilis and Enterococcus faecium for degrading antinutritional factors and enhancing nutritional value. J. Anim. Sci. Biotechnol. 2017, 8, 50. [Google Scholar] [CrossRef] [PubMed]
- Sugiharto, S.; Ranjitkar, S. Recent advances in fermented feeds towards improved broiler chicken performance, gastrointestinal tract microecology and immune responses: A review. Anim. Nutr. 2019, 5, 1–10. [Google Scholar] [CrossRef] [PubMed]
- Śliżewska, K.; Markowiak-Kopeć, P.; Sip, A.; Lipiński, K.; Mazur-Kuśnirek, M. The Effect of Using New Synbiotics on the Turkey Performance, the Intestinal Microbiota and the Fecal Enzymes Activity in Turkeys Fed Ochratoxin A Contaminated Feed. Toxins 2020, 12, 578. [Google Scholar] [CrossRef]
- Yu, D.Y.; Oh, S.H.; Kim, I.S.; Kim, G.I.; Kim, J.A.; Moon, Y.S.; Jang, J.C.; Lee, S.S.; Jung, J.H.; Park, J.; et al. Intestinal microbial composition changes induced by Lactobacillus plantarum GBL 16, 17 fermented feed and intestinal immune homeostasis regulation in pigs. J. Anim. Sci. Technol. 2022, 64, 1184–1198. [Google Scholar] [CrossRef]
- Wang, K.; Chen, G.; Cao, G.; Xu, Y.; Wang, Y.; Yang, C. Effects of Clostridium butyricum and Enterococcus faecalis on growth performance, intestinal structure, and inflammation in lipopolysaccharide-challenged weaned piglets. J. Anim. Sci. 2019, 97, 4140–4151. [Google Scholar] [CrossRef]
- Wang, Q.; Fang, Z.; Li, L.; Wang, H.; Zhu, J.; Zhang, P.; Lee, Y.K.; Zhao, J.; Zhang, H.; Lu, W.; et al. Lactobacillus mucosae exerted different antiviral effects on respiratory syncytial virus infection in mice. Front. Microbiol. 2022, 13, 1001313. [Google Scholar] [CrossRef]
- Barker, N.; van Es, J.H.; Kuipers, J.; Kujala, P.; van den Born, M.; Cozijnsen, M.; Haegebarth, A.; Korving, J.; Begthel, H.; Peters, P.J.; et al. Identification of stem cells in small intestine and colon by marker gene Lgr5. Nature 2007, 449, 1003–1007. [Google Scholar] [CrossRef] [PubMed]
- Sato, T.; Vries, R.G.; Snippert, H.J.; van de Wetering, M.; Barker, N.; Stange, D.E.; van Es, J.H.; Abo, A.; Kujala, P.; Peters, P.J.; et al. Single Lgr5 stem cells build crypt-villus structures in vitro without a mesenchymal niche. Nature 2009, 459, 262–265. [Google Scholar] [CrossRef] [PubMed]
- Basak, O.; Beumer, J.; Wiebrands, K.; Seno, H.; van Oudenaarden, A.; Clevers, H. Induced Quiescence of Lgr5+ Stem Cells in Intestinal Organoids Enables Differentiation of Hormone-Producing Enteroendocrine Cells. Cell Stem Cell 2017, 20, 177–190.e174. [Google Scholar] [CrossRef] [PubMed]
- Leung, C.; Tan, S.H.; Barker, N. Recent Advances in Lgr5(+) Stem Cell Research. Trends Cell Biol. 2018, 28, 380–391. [Google Scholar] [CrossRef] [PubMed]
- Humer, E.; Schedle, K. Fermentation of food and feed: A technology for efficient utilization of macro and trace elements in monogastrics. J. Trace Elem. Med. Biol. 2016, 37, 69–77. [Google Scholar] [CrossRef]
- Huang, C.; Tse, T.J.; Purdy, S.K.; Chicilo, F.; Shen, J.; Meda, V.; Reaney, M.J.T. Depletion of cyanogenic glycosides in whole flaxseed via Lactobacillaceae fermentation. Food Chem. 2023, 403, 134441. [Google Scholar] [CrossRef] [PubMed]
- Jha, R.; Berrocoso, J.D. Review: Dietary fiber utilization and its effects on physiological functions and gut health of swine. Animal 2015, 9, 1441–1452. [Google Scholar] [CrossRef]
- Nyström, E.E.L.; Martinez-Abad, B.; Arike, L.; Birchenough, G.M.H.; Nonnecke, E.B.; Castillo, P.A.; Svensson, F.; Bevins, C.L.; Hansson, G.C.; Johansson, M.E.V. An intercrypt subpopulation of goblet cells is essential for colonic mucus barrier function. Science 2021, 372, eabb1590. [Google Scholar] [CrossRef] [PubMed]
- Liang, L.; Liu, L.; Zhou, W.; Yang, C.; Mai, G.; Li, H.; Chen, Y. Gut microbiota-derived butyrate regulates gut mucus barrier repair by activating the macrophage/WNT/ERK signaling pathway. Clin. Sci. 2022, 136, 291–307. [Google Scholar] [CrossRef]
- Hageman, J.H.; Heinz, M.C.; Kretzschmar, K.; van der Vaart, J.; Clevers, H.; Snippert, H.J.G. Intestinal Regeneration: Regulation by the Microenvironment. Dev. Cell 2020, 54, 435–446. [Google Scholar] [CrossRef] [PubMed]
- Yin, J.; Ding, F.; Cheng, Z.; Ge, X.; Li, Y.; Zeng, A.; Zhang, J.; Yan, W.; Shi, Z.; Qian, X.; et al. METTL3-mediated m6A modification of LINC00839 maintains glioma stem cells and radiation resistance by activating Wnt/β-catenin signaling. Cell Death Dis. 2023, 14, 417. [Google Scholar] [CrossRef] [PubMed]
- Fernandez, A.; Huggins, I.J.; Perna, L.; Brafman, D.; Lu, D.; Yao, S.; Gaasterland, T.; Carson, D.A.; Willert, K. The WNT receptor FZD7 is required for maintenance of the pluripotent state in human embryonic stem cells. Proc. Natl. Acad. Sci. USA 2014, 111, 1409–1414. [Google Scholar] [CrossRef]
- Larasati, Y.; Boudou, C.; Koval, A.; Katanaev, V.L. Unlocking the Wnt pathway: Therapeutic potential of selective targeting FZD(7) in cancer. Drug. Discov. Today 2022, 27, 777–792. [Google Scholar] [CrossRef]
- Guo, X.; Wan, P.; Shen, W.; Sun, M.; Peng, Z.; Liao, Y.; Huang, Y.; Liu, R. Fusobacterium periodonticum BCT protein targeting glucose metabolism to promote the epithelial-mesenchymal transition of esophageal cancer cells by lactic acid. J. Transl. Med. 2024, 22, 401. [Google Scholar] [CrossRef]






| Nutrient Levels | CON | FMF |
|---|---|---|
| Moisture (%) | 9.19 | 9.31 |
| Dry matter (%) | 90.81 | 90.69 |
| Crude protein (%) | 19.98 | 20.78 |
| Ether extract (%) | 5.09 | 5.48 |
| Crude fiber (%) | 2.49 | 2.17 |
| Items | Basal Diet |
|---|---|
| Corn | 34.00 |
| Soybean meal | 23.00 |
| Flour | 10.00 |
| Puffed corn | 20.00 |
| Corn gluten meal | 8.00 |
| Soybean oil | 1.50 |
| Calcium hydrogen phosphate | 1.00 |
| Sodium chloride | 0.80 |
| L-lysine hydrochloride | 0.60 |
| DL-methionine | 0.03 |
| L-threonine | 0.02 |
| L-tryptophan | 0.05 |
| Premix | 1.00 |
| Total | 100.00 |
Disclaimer/Publisher’s Note: The statements, opinions and data contained in all publications are solely those of the individual author(s) and contributor(s) and not of MDPI and/or the editor(s). MDPI and/or the editor(s) disclaim responsibility for any injury to people or property resulting from any ideas, methods, instructions or products referred to in the content. |
© 2025 by the authors. Licensee MDPI, Basel, Switzerland. This article is an open access article distributed under the terms and conditions of the Creative Commons Attribution (CC BY) license (https://creativecommons.org/licenses/by/4.0/).
Share and Cite
Qu, H.; Zan, G.; Li, H.; Wang, X.; Zhou, J.; Wang, X.; Yan, H. Fermented Feed Promotes Gut Development by Enhancing Intestinal Stem Cell Expansion via Activation of the Wnt/β-Catenin Signaling Pathway. Fermentation 2025, 11, 52. https://doi.org/10.3390/fermentation11020052
Qu H, Zan G, Li H, Wang X, Zhou J, Wang X, Yan H. Fermented Feed Promotes Gut Development by Enhancing Intestinal Stem Cell Expansion via Activation of the Wnt/β-Catenin Signaling Pathway. Fermentation. 2025; 11(2):52. https://doi.org/10.3390/fermentation11020052
Chicago/Turabian StyleQu, Haozhan, Gengxiu Zan, Haoyan Li, Xiaofan Wang, Jiayi Zhou, Xiuqi Wang, and Huichao Yan. 2025. "Fermented Feed Promotes Gut Development by Enhancing Intestinal Stem Cell Expansion via Activation of the Wnt/β-Catenin Signaling Pathway" Fermentation 11, no. 2: 52. https://doi.org/10.3390/fermentation11020052
APA StyleQu, H., Zan, G., Li, H., Wang, X., Zhou, J., Wang, X., & Yan, H. (2025). Fermented Feed Promotes Gut Development by Enhancing Intestinal Stem Cell Expansion via Activation of the Wnt/β-Catenin Signaling Pathway. Fermentation, 11(2), 52. https://doi.org/10.3390/fermentation11020052

