α-Linolenic Acid Production in Aspergillus oryzae via the Overexpression of an Endogenous Omega-3 Desaturase Gene †
Abstract
1. Introduction
2. Materials and Methods
2.1. Media
2.2. A. oryzae Strains and Genomic DNA
2.3. Construction of Plasmid and DNA Fragments for A. oryzae Transformation
2.3.1. Plasmid pPTRI [Ptef1-fad3-Tfad3]
2.3.2. Plasmid pPTRI [PamyB-fad3-Tfad3-Ptef1-fad3-Tfad3]
2.3.3. Cloning and Preparation of DNA Fragments for A. oryzae Transformation
2.4. Transformation of A. oryzae
2.5. Spore Suspension Preparation
2.6. Evaluation of ALA Production
2.7. Comparison of Dry Cell Weights
2.8. Comparison of Total Intracellular Lipid Contents
2.9. Analysis of Intracellular Fatty Acid Composition by Gas Chromatography
2.10. Evaluation of Growth and Fatty Acid Production in the Solid Culture
2.11. Quantitative Analysis of the Carbohydrate Concentration in the Culture Medium by HPLC
2.12. qPCR-Based Quantification of fad3 Gene Copy Number
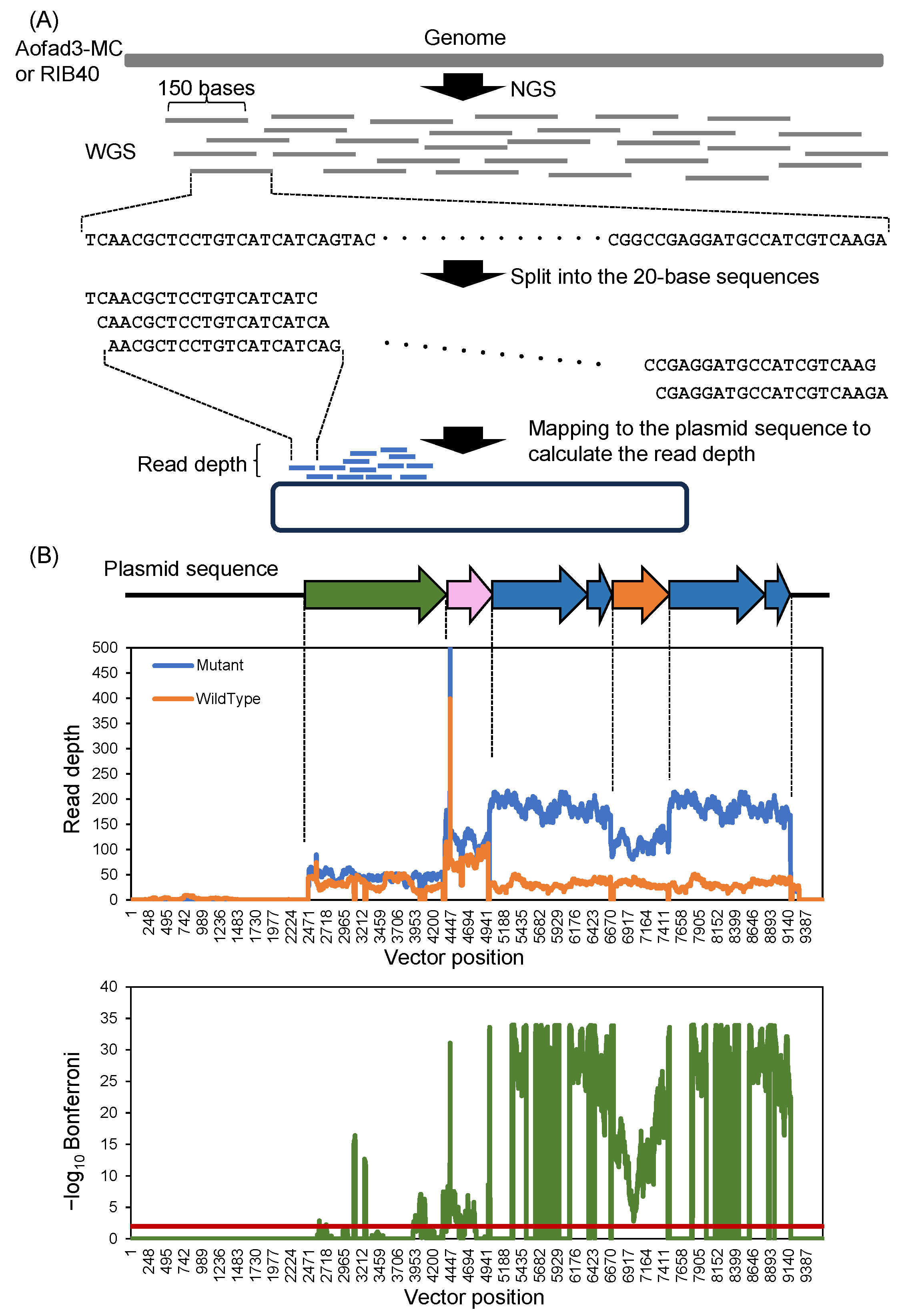
2.13. Whole-Genome Sequencing (WGS) Analysis
2.14. Prediction of the Copy Numbers of fad3 and Evaluation of Self-Cloning Using WGS Data
2.15. RNA-seq and Bioinformatics Analysis
3. Results
3.1. Identification and Characterization of the ω-3 Desaturase Gene in A. oryzae
3.2. Increasing the fad3 Copy Number to Enhance ALA Production
3.3. Relationship Between fad3 Copy Number, Expression Level, and ALA Production
3.4. K-mer Analysis to Confirm the Absence of Foreign Sequences
3.5. Production of ALA on Solid Media
4. Discussion
Supplementary Materials
Author Contributions
Funding
Institutional Review Board Statement
Informed Consent Statement
Data Availability Statement
Acknowledgments
Conflicts of Interest
References
- Mititelu, M.; Lupuliasa, D.; Neacșu, S.M.; Olteanu, G.; Busnatu, Ș.S.; Mihai, A.; Popovici, V.; Măru, N.; Boroghină, S.C.; Mihai, S.; et al. Polyunsaturated fatty acids and human health: A key to modern nutritional balance in association with polyphenolic compounds from food sources. Foods 2024, 14, 46. [Google Scholar] [CrossRef]
- Wall, R.; Ross, R.P.; Fitzgerald, G.F.; Stanton, C. Fatty acids from fish: The anti-inflammatory potential of long-chain omega-3 fatty acids. Nutr. Rev. 2010, 68, 280–289. [Google Scholar] [CrossRef]
- Bodur, M.; Yilmaz, B.; Ağagündüz, D.; Ozogul, Y. Immunomodulatory effects of omega-3 fatty acids: Mechanistic insights and health implications. Mol. Nutr. Food Res. 2025, 69, e202400752. [Google Scholar] [CrossRef] [PubMed]
- D’Angelo, S.; Motti, M.L.; Meccariello, R. ω-3 and ω-6 polyunsaturated fatty acids, obesity and cancer. Nutrients 2020, 12, 2751. [Google Scholar] [CrossRef]
- Simopoulos, A. An increase in the omega-6/omega-3 fatty acid ratio increases the risk for obesity. Nutrients 2016, 8, 128. [Google Scholar] [CrossRef]
- Crawford, M.A.; Sinclair, A.J.; Hall, B.; Ogundipe, E.; Wang, Y.; Bitsanis, D.; Djahanbakhch, O.B.; Harbige, L.; Ghebremeskel, K.; Golfetto, I.; et al. The imperative of arachidonic acid in early human development. Prog. Lipid. Res. 2023, 91, 101222. [Google Scholar] [CrossRef]
- Akbari, M.; Ostadmohammadi, V.; Moosazadeh, M.; Asemi, Z.; Heydari, S.T.; Tabrizi, R.; Chamani, M.; Lankarani, K.B.; Mobini, M.; Kolahdooz, F. The effects of alpha-lipoic acid supplementation on inflammatory markers among patients with metabolic syndrome and related disorders: A systematic review and meta-analysis of randomized controlled trials. Nutr. Metab. 2018, 15, 39. [Google Scholar] [CrossRef]
- Wendland, E.; Farmer, A.; Glasziou, P.; Neil, A. Effect of α linolenic acid on cardiovascular risk markers: A systematic review. Heart 2006, 92, 166–169. [Google Scholar] [CrossRef] [PubMed]
- Hussein, N.; Ah-Sing, E.; Wilkinson, P.; Leach, C.; Griffin, B.A.; Millward, D.J. Long-chain conversion of [13C]Linoleic acid and α-linolenic acid in response to marked changes in their dietary intake in men. J. Lipid. Res. 2005, 46, 269–280. [Google Scholar] [CrossRef] [PubMed]
- Harris, W.S. Alpha-Linolenic Acid: A Gift from the Land? Circulation 2005, 111, 2872–2874. [Google Scholar] [CrossRef][Green Version]
- Wang, M.; Chen, H.; Gu, Z.; Zhang, H.; Chen, W.; Chen, Y.Q. ω3 Fatty acid desaturases from microorganisms: Structure, function, evolution, and biotechnological use. Appl. Microbiol. Biotechnol. 2013, 97, 10255–10262. [Google Scholar] [CrossRef]
- Yeom, W.W.; Kim, H.J.; Lee, K.-R.; Cho, H.S.; Kim, J.-Y.; Jung, H.W.; Oh, S.-W.; Jun, S.E.; Kim, H.U.; Chung, Y.-S. Increased production of α-linolenic acid in soybean seeds by overexpression of lesquerella FAD3-1. Front. Plant Sci. 2020, 10, 1812. [Google Scholar] [CrossRef] [PubMed]
- Wu, D.; Yang, S.-M.; Shang, Z.-W.; Xu, J.; Zhao, D.-G.; Wang, H.-B.; Shen, Q. Genome-wide analysis of the fatty acid desaturase gene family reveals the key role of PfFAD3 in α-linolenic acid biosynthesis in perilla seeds. Front. Genet. 2021, 12, 735862. [Google Scholar] [CrossRef]
- Spychalla, J.P.; Kinney, A.J.; Browse, J. Identification of an animal ω-3 fatty acid desaturase by heterologous expression in Arabidopsis. Proc. Natl. Acad. Sci. USA 1997, 94, 1142–1147. [Google Scholar] [CrossRef] [PubMed]
- Matsuzawa, T.; Maehara, T.; Kamisaka, Y.; Ara, S.; Takaku, H.; Yaoi, K. Identification and characterization of Δ12 and Δ12/Δ15 bifunctional fatty acid desaturases in the oleaginous yeast Lipomyces starkeyi. Appl. Microbiol. Biotechnol. 2018, 102, 8817–8826. [Google Scholar] [CrossRef]
- Buček, A.; Matoušková, P.; Sychrová, H.; Pichová, I.; Hrušková-Heidingsfeldová, O. Δ12-fatty acid desaturase from Candida parapsilosis is a multifunctional desaturase producing a range of polyunsaturated and hydroxylated fatty acids. PLoS ONE 2014, 9, e93322. [Google Scholar] [CrossRef][Green Version]
- Sun, K.; Meesapyodsuk, D.; Qiu, X. Molecular cloning and functional analysis of a plastidial ω3 desaturase from Emiliania huxleyi. Front. Microbiol. 2024, 15, 1381097. [Google Scholar] [CrossRef]
- Chen, G.; Qu, S.; Wang, Q.; Bian, F.; Peng, Z.; Zhang, Y.; Ge, H.; Yu, J.; Xuan, N.; Bi, Y.; et al. Transgenic expression of delta-6 and delta-15 fatty acid desaturases enhances omega-3 polyunsaturated fatty acid accumulation in Synechocystis sp. PCC6803. Biotechnol. Biofuels 2014, 7, 32. [Google Scholar] [CrossRef]
- Damude, H.G.; Zhang, H.; Farrall, L.; Ripp, K.G.; Tomb, J.-F.; Hollerbach, D.; Yadav, N.S. Identification of bifunctional Δ12/ω3 fatty acid desaturases for improving the ratio of ω3 to ω6 fatty acids in microbes and plants. Proc. Natl. Acad. Sci. USA 2006, 103, 9446–9451. [Google Scholar] [CrossRef]
- Kabir Khan, M.A.; Yang, J.; Hussain, S.A.; Zhang, H.; Garre, V.; Song, Y. Genetic modification of Mucor circinelloides to construct stearidonic acid producing cell factory. Int. J. Mol. Sci. 2019, 20, 1683. [Google Scholar] [CrossRef]
- Hassane, A.M.A.; Eldiehy, K.S.H.; Saha, D.; Mohamed, H.; Mosa, M.A.; Abouelela, M.E.; Abo-Dahab, N.F.; El-Shanawany, A.-R.A. Oleaginous fungi: A promising source of biofuels and nutraceuticals with enhanced lipid production strategies. Arch. Microbiol. 2024, 206, 338. [Google Scholar] [CrossRef]
- Cordova, L.T.; Alper, H.S. Production of α-linolenic acid in Yarrowia lipolytica using low-temperature fermentation. Appl. Microbiol. Biotechnol. 2018, 102, 8809–8816. [Google Scholar] [CrossRef]
- Senoo, S.; Shintani, T.; Nieda, S.; Shintani, T.; Kariyama, M.; Gomi, K. Construction of self-cloning Aspergillus oryzae strains with high production of multiple biomass-degrading enzymes on solid-state culture. J. Biosci. Bioeng. 2024, 137, 204–210. [Google Scholar] [CrossRef]
- Taylor, M.J.; Richardson, T. Applications of microbial enzymes in food systems and in biotechnology. Adv. Appl. Microbiol. 1979, 25, 7–35. [Google Scholar] [CrossRef]
- U.S. Food and Drug Administration. Microorganisms & Microbial-Derived Ingredients Used in Food (Partial List). Available online: https://www.fda.gov/food/generally-recognized-safe-gras/microorganisms-microbial-derived-ingredients-used-food-partial-list (accessed on 25 August 2025).
- Naeem, M.; Manzoor, S.; Abid, M.-U.-H.; Tareen, M.B.K.; Asad, M.; Mushtaq, S.; Ehsan, N.; Amna, D.; Xu, B.; Hazafa, A. Fungal proteases as emerging biocatalysts to meet the current challenges and recent developments in biomedical therapies: An updated review. J. Fungi 2022, 8, 109. [Google Scholar] [CrossRef]
- Tanaka, M.; Gomi, K. Induction and repression of hydrolase genes in Aspergillus oryzae. Front. Microbiol. 2021, 12, 677603. [Google Scholar] [CrossRef]
- Mizutani, O.; Kudo, Y.; Saito, A.; Matsuura, T.; Inoue, H.; Abe, K.; Gomi, K. A Defect of LigD (Human Lig4 Homolog) for nonhomologous end joining significantly improves efficiency of gene-targeting in Aspergillus oryzae. Fungal Genet. Biol. 2008, 45, 878–889. [Google Scholar] [CrossRef] [PubMed]
- Jin, F.-J.; Hu, S.; Wang, B.-T.; Jin, L. Advances in genetic engineering technology and its application in the industrial fungus Aspergillus oryzae. Front. Microbiol. 2021, 12, 644404. [Google Scholar] [CrossRef] [PubMed]
- Jin, F.-J.; Wang, B.-T.; Wang, Z.-D.; Jin, L.; Han, P. CRISPR/Cas9-based genome editing and its application in Aspergillus species. J. Fungi 2022, 8, 467. [Google Scholar] [CrossRef] [PubMed]
- Sun, Z.; Wu, Y.; Long, S.; Feng, S.; Jia, X.; Hu, Y.; Ma, M.; Liu, J.; Zeng, B. Aspergillus oryzae as a cell factory: Research and applications in industrial production. J. Fungi 2024, 10, 248. [Google Scholar] [CrossRef]
- Sheng, Y.; Qiu, S.; Deng, Y.; Zeng, B. Recent Advances in Heterologous Protein Expression and Natural Product Synthesis by Aspergillus. J. Fungi 2025, 11, 534. [Google Scholar] [CrossRef]
- Meng, X.; Yang, J.; Xu, X.; Zhang, L.; Nie, Q.; Xian, M. Biodiesel production from oleaginous microorganisms. Renew. Energy 2009, 34, 1–5. [Google Scholar] [CrossRef]
- Sakuradani, E.; Kobayashi, M.; Shimizu, S. Δ9-fatty acid desaturase from arachidonic acid-producing fungus. unique gene sequence and its heterologous expression in a fungus, Aspergillus. Eur. J. Biochem. 1999, 260, 208–216. [Google Scholar] [CrossRef]
- Tamano, K. Advancements in lipid production research using the koji-mold Aspergillus oryzae and future outlook. Front. Fungal Biol. 2024, 5, 1526568. [Google Scholar] [CrossRef] [PubMed]
- Tamano, K.; Bruno, K.S.; Koike, H.; Ishii, T.; Miura, A.; Umemura, M.; Culley, D.E.; Baker, S.E.; Machida, M. Increased production of free fatty acids in Aspergillus oryzae by disruption of a predicted Acyl-CoA synthetase gene. Appl. Microbiol. Biotechnol. 2015, 99, 3103–3113. [Google Scholar] [CrossRef]
- Wong, P.S.; Tamano, K.; Aburatani, S. Improvement of free fatty acid secretory productivity in Aspergillus oryzae by comprehensive analysis on time-series gene expression. Front. Microbiol. 2021, 12, 605095. [Google Scholar] [CrossRef]
- Tamano, K.; Cox, R.S.; Tsuge, K.; Miura, A.; Itoh, A.; Ishii, J.; Tamura, T.; Kondo, A.; Machida, M. Heterologous production of free dihomo-γ-linolenic acid by Aspergillus oryzae and its extracellular release via surfactant supplementation. J. Biosci. Bioeng. 2019, 127, 451–457. [Google Scholar] [CrossRef] [PubMed]
- Kitamoto, N.; Matsui, J.; Kawai, Y.; Kato, A.; Yoshino, S.; Ohmiya, K.; Tsukagoshi, N. Utilization of the TEF1-α Gene (TEF1) promoter for expression of polygalacturonase genes, pgaA and pgaB, in Aspergillus oryzae. Appl. Microbiol. Biotechnol. 1998, 50, 85–92. [Google Scholar] [CrossRef]
- Kanemori, Y.; Gomi, K.; Kitamoto, K.; Kumagai, C.; Tamura, G. Insertion analysis of putative functional elements in the promoter region of the Aspergillus oryzae Taka-amylase A gene (amyB) using a heterologous Aspergillus Nidulans amdS-lacZ fusion gene system. Biosci. Biotechnol. Biochem. 1999, 63, 180–183. [Google Scholar] [CrossRef]
- Takara Bio Inc. Transformation of A. oryzae by the Protoplast-PEG Method Using pPTR I DNA. Available online: https://catalog.takara-bio.co.jp/com/tech_info_detail.php?mode=2&masterid=M100003051&unitid=U100004022 (accessed on 24 September 2025).
- American Oil Chemists’ Society. AOCS Official Method Ce 1j-07: Determination of Cis-, Trans-, Saturated, Monounsaturated, and Polyunsaturated Fatty Acids in Extracted Fats by Capillary GLC; American Oil Chemists’ Society: Urbana, IL, USA, 2013. [Google Scholar]
- Ouchi, K.; Ishido, T.; Sugama, S.; Nojiro, K. Studies on the ecology of yeast in koji. III. Estimation of the growth of Aspergillus oryzae during koji making. J. Brew. Soc. Jpn. 1967, 62, 1029–1033. [Google Scholar]
- Pfaffl, M.W. A new mathematical model for relative quantification in real-time RT-PCR. Nucleic Acids. Res. 2001, 29, e45. [Google Scholar] [CrossRef] [PubMed]
- Bolger, A.M.; Lohse, M.; Usadel, B. Trimmomatic: A flexible trimmer for illumina sequence data. Bioinformatics 2014, 30, 2114–2120. [Google Scholar] [CrossRef] [PubMed]
- Li, H. Aligning Sequence Reads, Clone Sequences and Assembly Contigs with BWA-MEM. arXiv 2013, arXiv:1303.3997. [Google Scholar] [CrossRef]
- Danecek, P.; Bonfield, J.K.; Liddle, J.; Marshall, J.; Ohan, V.; Pollard, M.O.; Whitwham, A.; Keane, T.; McCarthy, S.A.; Davies, R.M.; et al. Twelve years of SAMtools and BCFtools. GigaScience 2021, 10, giab008. [Google Scholar] [CrossRef]
- Li, H.; Handsaker, B.; Wysoker, A.; Fennell, T.; Ruan, J.; Homer, N.; Marth, G.; Abecasis, G.; Durbin, R. The sequence alignment/map format and SAMtools. Bioinformatics 2009, 25, 2078–2079. [Google Scholar] [CrossRef]
- Itoh, T.; Onuki, R.; Tsuda, M.; Oshima, M.; Endo, M.; Sakai, H.; Tanaka, T.; Ohsawa, R.; Tabei, Y. Foreign DNA detection by high-throughput sequencing to regulate genome-edited agricultural products. Sci. Rep. 2020, 10, 4914. [Google Scholar] [CrossRef]
- Ewels, P.A.; Peltzer, A.; Fillinger, S.; Patel, H.; Alneberg, J.; Wilm, A.; Garcia, M.U.; Di Tommaso, P.; Nahnsen, S. The nf-Core framework for community-curated bioinformatics pipelines. Nat. Biotechnol. 2020, 38, 276–278. [Google Scholar] [CrossRef]
- Heredero, M.; Garrigues, S.; Gandía, M.; Marcos, J.F.; Manzanares, P. Rational Design and Biotechnological Production of Novel AfpB-PAF26 Chimeric Antifungal Proteins. Microorganisms 2018, 6, 106. [Google Scholar] [CrossRef]
- Sayanova, O.; Haslam, R.; Guschina, I.; Lloyd, D.; Christie, W.W.; Harwood, J.L.; Napier, J.A. A bifunctional Δ12,Δ15-desaturase from Acanthamoeba castellanii directs the synthesis of highly unusual n-1 series unsaturated fatty acids. J. Biol. Chem. 2006, 281, 36533–36541. [Google Scholar] [CrossRef]
- Adarme-Vega, T.C.; Thomas-Hall, S.R.; Lim, D.K.Y.; Schenk, P.M. Effects of long chain fatty acid synthesis and associated gene expression in microalga Tetraselmis sp. Mar. Drugs 2014, 12, 3381–3398. [Google Scholar] [CrossRef]
- Cui, J.; He, S.; Ji, X.; Lin, L.; Wei, Y.; Zhang, Q. Identification and characterization of a novel bifunctional Δ12/Δ15-fatty acid desaturase gene from Rhodosporidium kratochvilovae. Biotechnol. Lett. 2016, 38, 1155–1164. [Google Scholar] [CrossRef]
- Ciftci, O.N.; Przybylski, R.; Rudzińska, M. Lipid components of flax, perilla, and chia seeds. Eur. J. Lipid Sci. Technol. 2012, 114, 794–800. [Google Scholar] [CrossRef]
- Falcone, D.L.; Ogas, J.P.; Somerville, C.R. Regulation of membrane fatty acid composition by temperature in mutants of Arabidopsis with alterations in membrane lipid composition. BMC Plant Biol. 2004, 4, 17. [Google Scholar] [CrossRef] [PubMed]
- Hu, Q.; Sommerfeld, M.; Jarvis, E.; Ghirardi, M.; Posewitz, M.; Seibert, M.; Darzins, A. Microalgal triacylglycerols as feedstocks for biofuel production: Perspectives and advances. Plant J. 2008, 54, 621–639. [Google Scholar] [CrossRef]
- Ratledge, C. Fatty acid biosynthesis in microorganisms being used for single cell oil production. Biochimie 2004, 86, 807–815. [Google Scholar] [CrossRef] [PubMed]
- He, M.; Qin, C.-X.; Wang, X.; Ding, N.-Z. Plant unsaturated fatty acids: Biosynthesis and regulation. Front. Plant Sci. 2020, 11, 390. [Google Scholar] [CrossRef]
- Martin, C.E.; Oh, C.-S.; Jiang, Y. Regulation of long chain unsaturated fatty acid synthesis in yeast. Biochim. Biophys. Acta Mol. Cell Biol. Lipids 2007, 1771, 271–285. [Google Scholar] [CrossRef]
- Chellappa, R.; Kandasamy, P.; Oh, C.-S.; Jiang, Y.; Vemula, M.; Martin, C.E. The membrane proteins, Spt23p and Mga2p, play distinct roles in the activation of Saccharomyces cerevisiae OLE1 gene expression. Fatty acid-mediated regulation of Mga2p activity is independent of its proteolytic processing into a soluble transcription activator. J. Biol. Chem. 2001, 276, 43548–43556. [Google Scholar] [CrossRef]
- Salazar-Cerezo, S.; De Vries, R.P.; Garrigues, S. Strategies for the development of industrial fungal producing strains. J. Fungi 2023, 9, 834. [Google Scholar] [CrossRef]
- Hanlon, P.; Sewalt, V. GEMs: Genetically engineered microorganisms and the regulatory oversight of their uses in modern food production. Crit. Rev. Food Sci. Nutr. 2021, 61, 959–970. [Google Scholar] [CrossRef]
- Leenes, R.E.; Kosta, E. (Eds.) Bridging Distances in Technology and Regulation; Wolf Legal Publishers (WLP): Oisterwijk, The Netherlands, 2013. [Google Scholar]
- Rousta, N.; Hellwig, C.; Wainaina, S.; Lukitawesa, L.; Agnihotri, S.; Rousta, K.; Taherzadeh, M.J. Filamentous fungus Aspergillus oryzae for food: From submerged cultivation to fungal burgers and their sensory evaluation-a pilot study. Foods 2021, 10, 2774. [Google Scholar] [CrossRef]
- Prime Roots. Available online: https://www.primeroots.com/ (accessed on 5 August 2025).
- Formo Bio GmbH. Available online: https://www.eatformo.com/process/ (accessed on 5 August 2025).
- Ghiyasi, M.; Rezaei, M.; Sayyahzade, H. Effect of prebiotic (Fermacto) in low protein diet on performance and carcass characteristics of broiler chicks. Int. J. Poult. Sci. 2007, 6, 661–665. [Google Scholar] [CrossRef][Green Version]
- Zahirian, M.; Seidavi, A.; Solka, M.; Nosrati, M.; Corazzin, M. Dietary supplementation of Aspergillus oryzae meal and its effect on performance, carcass characteristics, blood variables, and immunity of broiler chickens. Trop. Anim. Health Prod. 2019, 51, 2263–2268. [Google Scholar] [CrossRef] [PubMed]
- Good Balance Meat. Available online: http://www.goodbalancemeat.jp/data/ (accessed on 5 August 2025).
- Sato, Y. Food by-products and methane-inhibiting feeds for ruminants. Nihon Chikusan Gakkaiho 2023, 94, 161–168. [Google Scholar] [CrossRef]
- Martin, C.; Rouel, J.; Jouany, J.P.; Doreau, M.; Chilliard, Y. Methane output and diet digestibility in response to feeding dairy cows crude linseed, extruded linseed, or linseed Oil1. J. Anim. Sci. 2008, 86, 2642–2650. [Google Scholar] [CrossRef] [PubMed]
- Mano, J.; Kotake, E.; Tsuzuki, W.; Suzuki, S.; Kusumoto, K.; Hattori, R. Omega-3 Fatty Acid Production by Self-Cloning Koji Mold toward Food Waste Utilization. In Proceedings of the 2022 Annual Meeting of Japan Society for Bioscience, Biotechnology, and Agrochemistry, Kyoto, Japan, 15–18 March 2022. [Google Scholar]





| C16:0 (Palmitic Acid) | C18:0 (Stearic Acid) | C18:1 (Oleic Acid) | C18:2 (Linoleic Acid) | C18:3 (ALA) | ||
|---|---|---|---|---|---|---|
| RIB40 (Wild type) | 48 h | 18.7 ± 0.1 a | 4.5 ± 0.3 a | 11.6 ± 0.5 a | 61.8 ± 1.2 a | 3.5 ± 0.4 a |
| 96 h | 21.1 ± 0.2 A | 7.3 ± 0.2 A | 21.0 ± 0.2 A | 50.6 ± 0.6 A | ND A | |
| Aofad3 | 48 h | 19.6 ± 0.2 b | 4.5 ± 0.2 a | 11.0 ± 0.2 ab | 42.4 ± 0.6 b | 22.5 ± 0.4 b |
| 96 h | 21.8 ± 0.2 A | 7.2 ± 0.1 A | 21.8 ± 0.1 B | 38.2 ± 0.1 B | 10.9 ± 0.1 B | |
| Aofad3-MC | 48 h | 20.0 ± 0.2 b | 5.1 ± 0.4 a | 10.8 ± 0.2 b | 33.4 ± 0.2 c | 30.7 ± 0.2 c |
| 96 h | 21.9 ± 0.9 A | 7.7 ± 0.1 B | 22.7 ± 0.3 C | 35.3 ± 0.8 C | 12.5 ± 0.1 C |
| Promoter | Copy Number in the DNA Construct | Estimated fad3 Copy Number on a Genome | |
|---|---|---|---|
| RIB40 (Wild type) | - | - | 1 |
| Aofad3 | Ptef1 | 1 | 1.90 |
| Aofad3-MC | Ptef1, PamyB | 2 | 6.39 |
Disclaimer/Publisher’s Note: The statements, opinions and data contained in all publications are solely those of the individual author(s) and contributor(s) and not of MDPI and/or the editor(s). MDPI and/or the editor(s) disclaim responsibility for any injury to people or property resulting from any ideas, methods, instructions or products referred to in the content. |
© 2025 by the authors. Licensee MDPI, Basel, Switzerland. This article is an open access article distributed under the terms and conditions of the Creative Commons Attribution (CC BY) license (https://creativecommons.org/licenses/by/4.0/).
Share and Cite
Kikuta, H.; Sushida, H.; Tanaka, T.; Kotake, E.; Tsuzuki, W.; Hattori, R.; Suzuki, S.; Kusumoto, K.-I.; Mano, J. α-Linolenic Acid Production in Aspergillus oryzae via the Overexpression of an Endogenous Omega-3 Desaturase Gene. Fermentation 2025, 11, 585. https://doi.org/10.3390/fermentation11100585
Kikuta H, Sushida H, Tanaka T, Kotake E, Tsuzuki W, Hattori R, Suzuki S, Kusumoto K-I, Mano J. α-Linolenic Acid Production in Aspergillus oryzae via the Overexpression of an Endogenous Omega-3 Desaturase Gene. Fermentation. 2025; 11(10):585. https://doi.org/10.3390/fermentation11100585
Chicago/Turabian StyleKikuta, Hiroki, Hirotoshi Sushida, Tsuyoshi Tanaka, Eiichi Kotake, Wakako Tsuzuki, Ryota Hattori, Satoshi Suzuki, Ken-Ichi Kusumoto, and Junichi Mano. 2025. "α-Linolenic Acid Production in Aspergillus oryzae via the Overexpression of an Endogenous Omega-3 Desaturase Gene" Fermentation 11, no. 10: 585. https://doi.org/10.3390/fermentation11100585
APA StyleKikuta, H., Sushida, H., Tanaka, T., Kotake, E., Tsuzuki, W., Hattori, R., Suzuki, S., Kusumoto, K.-I., & Mano, J. (2025). α-Linolenic Acid Production in Aspergillus oryzae via the Overexpression of an Endogenous Omega-3 Desaturase Gene. Fermentation, 11(10), 585. https://doi.org/10.3390/fermentation11100585

