Dynamics Evolution of Flavor and Quality Attributes in Three-Cup Chicken: Insights from Multi-Technical Analysis During Stewing
Abstract
1. Introduction
2. Materials and Methods
2.1. Raw Materials and Chemicals
2.2. Preparation of Three-Cup Chicken Samples with Different Stewing Times
2.3. Basic Physical and Chemical Indicators of Three-Cup Chicken
2.3.1. TVB-N Measurement
2.3.2. pH Measurement
2.3.3. TBARS Measurement
2.3.4. Color Measurement
2.3.5. Textural Profile Analysis
2.4. Water Analysis
2.5. Flavor Change Analysis
2.5.1. Determination of Electronic Nose
2.5.2. Determination of Electronic Tongue
2.5.3. Determination of Free Amino Acid (FAA) Content
2.5.4. Determination of Volatile Substances (GC-IMS)
2.5.5. Determination of Volatile Substances (HS-SPME-GC-MS)
2.6. Statistical Analysis
3. Results and Discussion
3.1. The Analysis of Oxidation Indicators
3.2. The Analysis of Texture and Chromaticity
3.3. The Analysis of Moisture Content
3.4. The Analysis of E-Nose
3.5. The Analysis of the Electronic Tongue
3.6. The Analysis of the FAA
3.7. The Analysis of GC-IMS
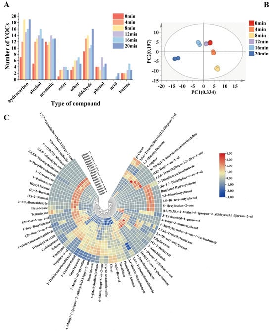
3.8. The Analysis of GC-MS
3.9. Correlation Analysis
4. Conclusions
Supplementary Materials
Author Contributions
Funding
Institutional Review Board Statement
Informed Consent Statement
Data Availability Statement
Conflicts of Interest
References
- Tang, J.-l.; Zhao, J.-c.; Gao, X.-j.; Liu, W.-z.; Xie, D.-l.; Cai, Z.-p.; Shen, Y.-g. Study on Optimization of Processing Technology of Three-Cup Chicken Prepared Dish. China Condiment 2025, 50, 6. [Google Scholar] [CrossRef]
- Xu, S.; Liang, M.; Liu, B.; Zhang, Z.; Liu, Y.; Liu, Z.; Wang, Y. Investigation on key odorants in braised chicken thigh meat and their changes during storage. J. Food Compos. Anal. 2022, 114, 104765. [Google Scholar] [CrossRef]
- Li, M.S.; Tan, H.; Yang, L.; Zhou, Y.L.; Tan, H.Z.; Lei, H.T.; Wei, X.Q. Characterization of odor skeleton components and prediction of quality grade in Qingyuan chicken based on HS-SPME-GC-MS. Food Chem. 2025, 495, 146255. [Google Scholar] [CrossRef]
- Liu, S.J.; Gu, Y.X.; Zheng, R.Y.; Niu, Y.J.; Sun, B.G.; Zhang, Y.Y. Identification of saltiness-enhancing compounds in Zanthoxylum bungeanum essential oil chicken soup and molecular docking with transmembrane channel-like protein 4 (TMC4). Food Chem. 2025, 492, 145556. [Google Scholar] [CrossRef]
- Zhang, B.C.; Zhao, R.; Zhang, K.; Yu, W.J.; Li, K.G.; Yang, C.L.; Du, L.Y.; Guo, K.; Song, X.Y. Comparative analysis of meat quality and flavor profiles between Bian chicken and Cobb broiler using FTIR and GCxGC-TOF MS technologies. Front. Nutr. 2025, 12, 1665779. [Google Scholar] [CrossRef]
- Jayasena, D.D.; Ahn, D.U.; Nam, K.C.; Jo, C. Flavour Chemistry of Chicken Meat: A Review. Asian-Australas. J. Anim. Sci. 2013, 26, 732–742. [Google Scholar] [CrossRef] [PubMed]
- Xu, C.; Yin, Z. Unraveling the flavor profiles of chicken meat: Classes, biosynthesis, influencing factors in flavor development, and sensory evaluation. Compr. Rev. Food Sci. Food Saf. 2024, 23, e13391. [Google Scholar] [CrossRef]
- Yang, C.; Lv, D.; Wang, G.; Liu, J.; Du, Y.; Tang, S.; Tan, J.; Liao, G. Comprehensive analysis of changes in taste substances during the processing of Wuding chicken based on HPLC, LC-ESI-MS/MS, and electronic tongue. Int. J. Gastron. Food Sci. 2025, 40, 101204. [Google Scholar] [CrossRef]
- Wang, L.; Li, G.; Gao, J.; Cheng, J.; Yuan, Z.; Lu, H.; Zeng, W.; Zhang, T. Untargeted metabolomics reveals the alteration of metabolites during the stewing process of Lueyang black-bone chicken meat. Front. Nutr. 2024, 11, 1479607. [Google Scholar] [CrossRef] [PubMed]
- Pu, X.; Ruan, J.; Wu, Z.; Tang, Y.; Liu, P.; Zhang, D.; Li, H. Changes in Texture Characteristics and Special Requirements of Sichuan-Style Braised Beef for Industrial Production: Based on the Changes in Protein and Lipid of Beef. Foods 2023, 12, 1386. [Google Scholar] [CrossRef]
- Wei, G.; Dan, M.; Zhao, G.; Wang, D. Recent advances in chromatography-mass spectrometry and electronic nose technology in food flavor analysis and detection. Food Chem. 2023, 405, 134814. [Google Scholar] [CrossRef]
- Zhan, F.; Sun, L.; Zhao, G.; Li, M.; Zhu, C. Multiple Technologies Combined to Analyze the Changes of Odor and Taste in Daokou Braised Chicken during Processing. Foods 2022, 11, 963. [Google Scholar] [CrossRef]
- Wang, F.; Guo, D.; Wen, P.; Chen, H.; Hu, Y.; Li, J.; Tu, Z.; Wang, H. Insight into the aroma and taste enrichment pattern in Chinese traditional braised soup based on HS-SPME-GC-MS and HS-GC-IMS. Food Biosci. 2024, 60, 104345. [Google Scholar] [CrossRef]
- Liu, Y.; Al-Dalali, S.; Hu, Y.; Zhao, D.; Wang, J.; He, Z. Effect of different processing steps in the production of beer fish on volatile flavor profile and their precursors determined by HS-GC-IMS, HPLC, E-nose, and E-tongue. Food Chem. X 2024, 23, 101623. [Google Scholar] [CrossRef]
- Yao, W.; Ma, S.; Wu, H.; Liu, D.; Liu, J.; Zhang, M. Flavor profile analysis of grilled lamb seasoned with classic salt, chili pepper, and cumin (Cuminum cyminum) through HS-SPME-GC-MS, HS-GC-IMS, E-nose techniques, and sensory evaluation on Sonit sheep. Food Chem. 2024, 454, 139514. [Google Scholar] [CrossRef]
- GB 5009.228–2016; Determination of Total Volatile Base Nitrogen of Food. National Health and Family Planning Commission of the People’s Republic of China: Beijing, China, 2016; pp. 1–7.
- GB 5009.181-2016; Determination of Propyldialdehyde in Food. National Health and Family Planning Commission of the People’s Republic of China: Beijing, China, 2016; pp. 1–8.
- Wang, Y.-R.; Luo, R.-M.; Wang, S.-L. Water distribution and key aroma compounds in the process of beef roasting. Front. Nutr. 2022, 9, 978622. [Google Scholar] [CrossRef]
- Zhang, B.; Wang, Y.; Wang, J.; Zhang, Y.; Wang, W.; Cao, J.; Kong, B.; Teng, W. The establishment of ham grade, sensory scores and key flavor substances prediction models for Jinhua ham via E-nose combined with machine learning. Food Chem. 2025, 472, 142847. [Google Scholar] [CrossRef] [PubMed]
- Shakoor, A.; Al-Dalali, S.; Xie, J.; Zhang, C.; Hossen, I. Insight into the effect of GSH curing treatment on the flavor formation of chicken meat. Food Chem. 2025, 468, 142488. [Google Scholar] [CrossRef] [PubMed]
- Sequeira-Munoz, A.; Chevalier, D.; LeBail, A.; Ramaswamy, H.S.; Simpson, B.K. Physicochemical changes induced in carp (Cyprinus carpio) fillets by high pressure processing at low temperature. Innov. Food Sci. Emerg. Technol. 2006, 7, 13–18. [Google Scholar] [CrossRef]
- Negara, B.F.S.P.; Lee, M.-J.; Tirtawijaya, G.; Cho, W.-H.; Sohn, J.-H.; Kim, J.-S.; Choi, J.-S. Application of Deep, Vacuum, and Air Frying Methods to Fry Chub Mackerel (Scomber japonicus). Processes 2021, 9, 1225. [Google Scholar] [CrossRef]
- Hu, L.; Ren, S.; Shen, Q.; Chen, J.; Ye, X.; Ling, J. Proteomic study of the effect of different cooking methods on protein oxidation in fish fillets. Rsc Adv. 2017, 7, 27496–27505. [Google Scholar] [CrossRef]
- Liu, Q.; Wang, S.; Wang, X.; Dong, S.; Zhao, Y.; Zeng, M. The relationship between the formation of advanced glycation end products and quality attributes of fried sturgeon fillets. LWT 2022, 159, 31–61. [Google Scholar] [CrossRef]
- Wu, W.H.; Rule, D.C.; Busboom, J.R.; Field, R.A.; Ray, B. STARTER CULTURE AND TIME TEMPERATURE OF STORAGE INFLUENCES ON QUALITY OF FERMENTED MUTTON SAUSAGE. J. Food Sci. 1991, 56, 916–918. [Google Scholar] [CrossRef]
- Qiao, L.; Tang, X.; Dong, J. A feasibility quantification study of total volatile basic nitrogen (TVB-N) content in duck meat for freshness evaluation. Food Chem. 2017, 237, 1179–1185. [Google Scholar] [CrossRef]
- Zhao, Y.; Chen, R.; Tian, E.; Liu, D.; Niu, J.; Wang, W.; Qi, Z.; Xia, Y.; Song, Y.; Zhao, Z. Plasma-Activated Water Treatment of Fresh Beef: Bacterial Inactivation and Effects on Quality Attributes. IEEE Trans. Radiat. Plasma Med. Sci. 2018, 4, 113–120. [Google Scholar] [CrossRef]
- Ma, H.-J.; Ledward, D.A. High pressure/thermal treatment effects on the texture of beef muscle. Meat Sci. 2004, 68, 347–355. [Google Scholar] [CrossRef]
- Ahmad Khan, N.; Booker, H.; Yu, P. Effect of Heating Method on Alteration of Protein Molecular Structure in Flaxseed: Relationship with Changes in Protein Subfraction Profile and Digestion in Dairy Cows. J. Agric. Food Chem. 2015, 63, 1057–1066. [Google Scholar] [CrossRef]
- Xu, X.; Liu, H.; Sun, P.; Li, D. Effect of lysine-assisted ultrasonic and vacuum tumbling treatment on the quality of chicken breast meat in canned foods. Ultrason. Sonochem. 2025, 116, 107310. [Google Scholar] [CrossRef] [PubMed]
- Wang, H.; Zhang, Z.; Brunton, N.P.; Liu, L.; Wang, Z.; Zhang, D.; Zhang, C. Reducing flavor loss in precooked beef: The critical role of freezing processes. Food Chem. 2025, 485, 144420. [Google Scholar] [CrossRef] [PubMed]
- Wang, Y.; Zhang, H.; Li, K.; Luo, R.; Wang, S.; Chen, F.; Sun, Y. Dynamic changes in the water distribution and key aroma compounds of roasted chicken during roasting. Food Res. Int. 2023, 172, 113146. [Google Scholar] [CrossRef]
- Wang, Y.; Zhang, H.; Cui, J.; Gao, S.; Bai, S.; You, L.; Ji, C.; Wang, S. Dynamic changes in the water and volatile compounds of chicken breast during the frying process. Food Res. Int. 2024, 175, 113715. [Google Scholar] [CrossRef]
- Wang, Y.; Qi, J.; Li, K.; Zhang, Q.; Wang, S.; Cai, G.; Yan, H.; Gai, S.; Liu, D. Insight into the aged braised broth on braised chicken: Antioxidant activity, physicochemical properties, and flavor characteristics. Food Chem. 2025, 476, 143445. [Google Scholar] [CrossRef]
- Zhang, C.; Wang, J.; Ma, Z.; Zhao, C.; Piao, C.; Cui, M.; Li, H.; Li, T.; Mu, B.; Li, G. Comprehensive analysis of the effects of cooking conditions on the quality, sensory characteristics, and flavor profile of glutinous rice chicken, a Chinese traditional poultry meat product. Food Chem. X 2024, 24, 101868. [Google Scholar] [CrossRef]
- Munekata, P.E.S.; Finardi, S.; Krebs de Souza, C.; Meinert, C.; Pateiro, M.; Gabriela Hoffmann, T.; Dominguez, R.; Leandro Bertoli, S.; Kumar, M.; Lorenzo, J.M. Applications of Electronic Nose, Electronic Eye and Electronic Tongue in Quality, Safety and Shelf Life of Meat and Meat Products: A Review. Sensors 2023, 23, 672. [Google Scholar] [CrossRef] [PubMed]
- Zhan, H.; Hayat, K.; Cui, H.P.; Hussain, S.; Ho, C.T.; Zhang, X.M. Characterization of flavor active non-volatile compounds in chicken broth and correlated contributing constituent compounds in muscle through sensory evaluation and partial least square regression analysis. Lwt-Food Sci. Technol. 2020, 118, 108786. [Google Scholar] [CrossRef]
- Wu, J.Q.; Zhou, J.L.; Yao, L.L.; Zhang, C.Y.; Dong, Y.S.; Wang, S.L.; Bai, S.; Luo, Y.L. Effects of Goji bud tea on bioactive compounds, myofibrillar protein characteristics, and flavor quality in stewed chicken. Lwt-Food Sci. Technol. 2025, 233, 118523. [Google Scholar] [CrossRef]
- Du, C.; Qi, J.; Yang, C.; Zhang, Q.Y.; Liu, D.Y. Enrichment of taste and aroma perceptions in chicken meat stewed in braised soup used repeatedly. J. Food Sci. 2022, 87, 2563–2577. [Google Scholar] [CrossRef]
- Yao, Y.S.; Huang, M.G.; Liao, Q.H.; Wang, X.M.; Yu, J.Y.; Hayat, K.; Zhang, X.M.; Ho, C.T. Unravelling the formation of characteristic aroma of traditional braised pork through untargeted and targeted flavoromics. Food Chem. 2025, 464, 141629. [Google Scholar] [CrossRef]
- Xi, X.L.; Ke, J.X.; Ma, Y.L.; Liu, X.; Gu, X.D.; Wang, Y.Z. Physiochemical and taste characteristics of traditional Chinese fermented food sufu. J. Food Process. Preserv. 2022, 46, e16845. [Google Scholar] [CrossRef]
- Zhang, M.; Chen, X.; Hayat, K.; Duhoranimana, E.; Zhang, X.; Xia, S.; Yu, J.; Xing, F. Characterization of odor-active compounds of chicken broth and improved flavor by thermal modulation in electrical stewpots. Food Res. Int. 2018, 109, 72–81. [Google Scholar] [CrossRef]
- Qu, X.; Shi, H.; Chen, C.; Sun, J.; Deng, Z.; Li, M.; Wang, Z.; Zhang, D.; Zhang, C. Influence of processing points on the flavor of meat balls braised with brown sauce. Food Res. Int. 2025, 207, 116046. [Google Scholar] [CrossRef] [PubMed]
- Sun, X.; Yu, Y.; Saleh, A.S.M.; Yang, X.; Ma, J.; Zhang, D.; Li, W.; Wang, Z. Comprehensive characterisation of taste and aroma profiles of Daokou red-cooked chicken by GC-IMS and GC-MS combined with chemometrics. Int. J. Food Sci. Technol. 2023, 58, 4288–4300. [Google Scholar] [CrossRef]
- Mao, Y.; Liu, Q.; Shao, J.; Yang, L.; Zhang, X. Flavoromics Analysis of Passion Fruit-Roasted Chicken. Foods 2024, 13, 2221. [Google Scholar] [CrossRef]
- Moreno-Horn, M.; Martinez-Rojas, E.; Goerisch, H.; Tressl, R.; Garbe, L.A. Oxidation of 1,4-alkanediols into γ-lactones via γ-lactols using Rhodococcus erythropolis as biocatalyst. J. Mol. Catal. B-Enzym. 2007, 49, 24–27. [Google Scholar] [CrossRef]
- Cheng, S.; Zhang, Y.; Zhou, H.; Huang, Z.; Jia, H.; Jiang, Y.; Wang, H.; Man, C. Lactobacillus gasseri JM1 pre-acidification induced regulation in the flavor profile of beer processes. Food Chem. X 2025, 25, 102229. [Google Scholar] [CrossRef]
- Gijs, L.; Perpète, P.; Timmermans, A.; Collin, S. 3-methylthiopropionaldehyde as precursor of dimethyl trisulfide in aged beers. J. Agric. Food Chem. 2000, 48, 6196–6199. [Google Scholar] [CrossRef]
- Jiang, H.; Ou, S.; Ye, J.; Qian, M.; Wen, J.; Qi, H.; Zeng, X.; Zhao, W.; Bai, W. Variation of volatile flavor substances in salt-baked chicken during processing. Food Chem. X 2024, 24, 101846. [Google Scholar] [CrossRef]
- Du, W.; Wang, Y.; Yan, Q.; Bai, S.; Huang, Y.; Li, L.; Mu, Y.; Shakoor, A.; Fan, B.; Wang, F. The number and position of unsaturated bonds in aliphatic aldehydes affect the cysteine-glucose Maillard reaction: Formation mechanism and comparison of volatile compounds. Food Res. Int. 2023, 173, 113337. [Google Scholar] [CrossRef]





| Stewing Time | 0 min | 4 min | 8 min | 12 min | 16 min | 20 min |
|---|---|---|---|---|---|---|
| hardness (Kg) | 0.38 ± 0.03 d | 1.34 ± 0.16 c | 2.71 ± 0.17 b | 4.05 ± 0.12 a | 4.10 ± 0.54 a | 4.30 ± 0.11 a |
| Springiness (mm) | 0.87 ± 0.04 bcd | 0.91 ± 0.13 abc | 1.01 ± 0.05 a | 0.99 ± 0.03 ab | 0.76 ± 0.01 d | 0.82 ± 0.07 bcd |
| Cohesiveness | 0.67 ± 0.04 b | 0.73 ± 0.03 a | 0.67 ± 0.04 b | 0.66 ± 0.02 bc | 0.61 ± 0.01 c | 0.65 ± 0.02 bc |
| Gumminess (Kg) | 0.25 ± 0.01 d | 0.98 ± 0.11 c | 1.81 ± 0.09 b | 2.68 ± 0.14 a | 2.50 ± 0.35 a | 2.80 ± 0.16 a |
| Chewiness (Kg) | 0.22 ± 0.02 e | 0.88 ± 0.08 d | 1.84 ± 0.06 c | 2.66 ± 0.16 a | 1.90 ± 0.24 c | 2.29 ± 0.25 b |
| Resilience | 0.74 ± 0.05 a | 0.67 ± 0.05 ab | 0.56 ± 0.12 c | 0.58 ± 0.01 bc | 0.27 ± 0.01 d | 0.29 ± 0.03 d |
| L* | 48.02 ± 3.8 c | 67.42 ± 1.65 a | 66.04 ± 1.21 a | 64.57 ± 2.66 a | 57.92 ± 2.08 b | 49.35 ± 3.69 c |
| a* | −1.73 ± 0.09 c | 6.09 ± 1.64 b | 7.18 ± 0.9 b | 7.25 ± 0.82 b | 9.91 ± 0.88 a | 11.34 ± 1.08 a |
| b* | 1.39 ± 0.48 b | 13.13 ± 0.26 a | 11.98 ± 1.53 a | 13.32 ± 0.97 a | 12.18 ± 0.57 a | 12.09 ± 0.69 a |
| Free Amino Acids | Taste Threshold (mg/100 g) | Concentrations (mg/100 g) | |||||
|---|---|---|---|---|---|---|---|
| 0 min | 4 min | 8 min | 12 min | 16 min | 20 min | ||
| Aspartic acid (Asp) | 100 | 4.56 ± 0.13 d | 22.5 ± 0.33 a | 16.01 ± 0.21 c | 16.37 ± 0.5 c | 20.47 ± 1.24 b | 16.84 ± 0.48 c |
| Glutamic acid (Glu) | 30 | 45.51 ± 0.95 f | 266.86 ± 3.96 e | 314.69 ± 5.88 d | 411.79 ± 10.82 c | 468.23 ± 26.79 b | 575.56 ± 15.04 a |
| umani taste amino (Uaa) | 68.72 ± 1.48 f | 396.57 ± 5.88 e | 451.82 ± 8.3 d | 584.36 ± 15.44 c | 667.24 ± 38.27 b | 807.68 ± 21.17 a | |
| Threonine (Thr) | 260 | 20.79 ± 0.39 d | 52.91 ± 0.68 b | 46.07 ± 0.93 c | 46.46 ± 1.63 c | 59.09 ± 3.59 a | 50.73 ± 1.43 b |
| Serine (Ser) | 150 | 13.27 ± 0.2 d | 36.85 ± 0.39 ab | 30.95 ± 0.55 c | 31.89 ± 0.96 c | 37.68 ± 2.09 a | 35.32 ± 1.01 b |
| Glycine (Gly) | 60 | 18.67 ± 0.17 e | 30.18 ± 0.65 b | 25.92 ± 0.37 d | 27.75 ± 0.57 c | 32.41 ± 1.74 a | 29.35 ± 0.82 b |
| Alanine (Ala) | 130 | 19.56 ± 0.27 d | 56.24 ± 0.73 b | 50.67 ± 0.8 c | 50.73 ± 1.34 c | 60.94 ± 3.44 a | 56.56 ± 1.48 b |
| Proline (Pro) | 300 | 5.5 ± 0.35 d | 23.02 ± 0.78 b | 17.46 ± 0.09 c | 18.98 ± 0.98 c | 24.08 ± 1.23 b | 26.79 ± 1.13 a |
| sweet taste amino acids (Saa) | 148.18 ± 1.91 d | 366.89 ± 3.62 b | 315.69 ± 4.75 c | 325.49 ± 9.55 c | 392.66 ± 21.8 a | 366.99 ± 10.49 b | |
| Valine (Val) | 40 | 3.48 ± 0.19 e | 26.32 ± 0.39 b | 22.1 ± 0.37 d | 22.95 ± 0.53 d | 29.05 ± 1.71 a | 24.85 ± 0.55 c |
| Methionine (Met) | 30 | 6.4 ± 0.21 c | 14.48 ± 0.3 a | 12.13 ± 0.19 b | 12.49 ± 0.55 b | 15.2 ± 0.67 a | 12.49 ± 0.64 b |
| Isoleucine (Ile) | 90 | 10.62 ± 0.24 e | 20.48 ± 0.35 bc | 17.94 ± 0.31 d | 19.5 ± 0.39 c | 23.73 ± 1.34 a | 21.51 ± 0.43 b |
| Leucine (Leu) | 190 | 11.16 ± 0.23 e | 35.91 ± 1.18 c | 32.25 ± 0.58 d | 34.39 ± 0.64 c | 41.66 ± 2.29 a | 38.03 ± 0.68 b |
| Tyrosine (Tyr) | 0 ± 0 e | 23.96 ± 0.98 a | 22.72 ± 0.4 b | 19.94 ± 0.21 d | 21.34 ± 0.82 c | 23.64 ± 0.21 ab | |
| Phenylalanine (Phe) | 90 | 29.94 ± 0.44 d | 39.35 ± 0.26 b | 38.51 ± 0.73 b | 36.65 ± 0.66 c | 37.85 ± 1.72 bc | 49.08 ± 1.01 a |
| Histidine (His) | 20 | 1.79 ± 0.05 e | 8.31 ± 0.32 a | 5.64 ± 0.01 c | 5.52 ± 0.14 c | 7.43 ± 0.37 b | 5.03 ± 0.1 d |
| Lysine (Lys) | 50 | 11.77 ± 0.47 e | 32.34 ± 0.99 b | 22.84 ± 2.85 d | 22.31 ± 0.81 d | 37.33 ± 1.58 a | 29.59 ± 0.24 c |
| bitter taste amino acids (Baa) | 102.4 ± 1.57 d | 279.37 ± 2.95 b | 240.73 ± 3.86 c | 242.1 ± 4.71 c | 299.7 ± 14.95 a | 282.44 ± 3.67 b | |
| total amino acids (Taa) | 319.3 ± 4.42 e | 1042.83 ± 12.08 d | 1008.24 ± 15.58 d | 1151.95 ± 29.3 c | 1359.61 ± 74.97 b | 1457.11 ± 34.71 a | |
| Substance Name | CAS | Odor Threshold (μg/kg) | Concentrations (μg/kg) | |||||
|---|---|---|---|---|---|---|---|---|
| 0 min | 4 min | 8 min | 12 min | 16 min | 20 min | |||
| Styrene | 100-42-5 | 65 | 86.35 ± 4.2 | 56.13 ± 7.96 | 50.71 ± 0.06 | 85.29 ± 2.42 | 49.5 ± 5.18 | 239.97 ± 11.06 |
| 1-Octen-3-ol | 3391-86-4 | 1.5 | 93.78 ± 25.35 | 113.44 ± 22.65 | 163.7 ± 0.94 | 26.67 ± 0.84 | 19.78 ± 1.1 | 17.02 ± 1.5 |
| Naphthalene | 91-20-3 | 6 | 7.92 ± 1.25 | 12.39 ± 2.34 | 15.76 ± 0.71 | 10.6 ± 1.18 | 9.85 ± 1.77 | 19.52 ± 0.77 |
| 2-Methylnaphthalene | 91-57-6 | 3 | 1.93 ± 0.48 | 2.74 ± 0.16 | 6.2 ± 0.53 | 2.36 ± 0.29 | 2.38 ± 0.22 | 6.61 ± 1.26 |
| (2-Methylpropyl)benzene | 538-93-2 | 0.8 | 4.39 ± 0 | |||||
| p-Cymene | 99-87-6 | 5.01 | 33.87 ± 35.03 | 16.67 ± 0.55 | 13.62 ± 1.5 | 14.87 ± 0.63 | 16.92 ± 1.74 | |
| 2-Butylpyridine | 5058-19-5 | 1.8 | 5.2 ± 7.82 | 22.6 ± 15.43 | 13.78 ± 0.72 | 3.11 ± 1 | ||
| 2-Pentylfuran | 3777-69-3 | 5.8 | 41.71 ± 31.29 | 33.18 ± 12.92 | 58.44 ± 2.5 | 9.09 ± 7.73 | ||
| 5-Hexyloxolan-2-one | 706-14-9 | 1.1 | 6.14 ± 0.31 | |||||
| 2-Acetylthiazole | 24295-03-2 | 3 | 3.89 ± 0.34 | 35.67 ± 1.31 | 22.26 ± 0.97 | 8.96 ± 0.86 | 11.71 ± 1.08 | 6.83 ± 0.76 |
| 1-(Methylsulfanyl)ethane | 624-89-5 | 22 | 20.72 ± 1.33 | 25.52 ± 0.35 | ||||
| Dimethyl trisulfide | 3658-80-8 | 0.1 | 8.53 ± 3.99 | 11.62 ± 7.26 | ||||
| Carbon disulfide | 75-15-0 | 5 | 18.91 ± 16.32 | 132.73 ± 24.9 | 329.42 ± 75.79 | |||
| (E)-2-Decenal | 3913-81-3 | 17 | 5.7 ± 2.01 | 18.26 ± 5.29 | 120.05 ± 9.65 | 6.44 ± 4.07 | 6.43 ± 1.66 | 10.42 ± 0.38 |
| (E)-2-Dodecenal | 20407-84-5 | 1.4 | 26.84 ± 24.13 | |||||
| (E)-2-Nonenal | 18829-56-6 | 0.19 | 43.38 ± 8.79 | |||||
| Methional | 3268-49-3 | 0.45 | 23.95 ± 5.64 | |||||
| 4-Ethylbenzaldehyde | 4748-78-1 | 40 | 30.97 ± 1.52 | 38.75 ± 11.39 | ||||
| Neral | 106-26-3 | 53 | 190.5 ± 28.48 | |||||
| Cyclohexanecarboxaldehyde | 2043-61-0 | 25 | 27.76 ± 5.19 | 28.62 ± 1.93 | ||||
| Citral | 5392-40-5 | 28 | 205.1 ± 21.66 | 240.31 ± 4.87 | 210.37 ± 5.97 | 295.17 ± 15.65 | 379.99 ± 8.63 | |
| (E, Z)-2,4-Decadienal | 25152-83-4 | 0.04 | 40.86 ± 53.84 | 12.94 ± 1.2 | 3.15 ± 0.26 | 12.29 ± 4.05 | ||
| 5-Methyl-2-thiophenecarboxaldehyde | 13679-70-4 | 1.75 | 1.38 ± 0.13 | 2.03 ± 0.19 | 1.45 ± 0.58 | 2.35 ± 0.25 | 5.16 ± 0.56 | |
| (E)-2-Octenal | 2548-87-0 | 3 | 30.27 ± 7.19 | 61.81 ± 14.94 | 61.59 ± 2.61 | 11.66 ± 1.17 | 9.29 ± 0.55 | |
| 6-Methylhept-5-en-2-one | 110-93-0 | 68 | 60.87 ± 6.18 | 98.67 ± 3.04 | 133.7 ± 5.02 | 148.11 ± 4.77 | 105.5 ± 1.23 | |
Disclaimer/Publisher’s Note: The statements, opinions and data contained in all publications are solely those of the individual author(s) and contributor(s) and not of MDPI and/or the editor(s). MDPI and/or the editor(s) disclaim responsibility for any injury to people or property resulting from any ideas, methods, instructions or products referred to in the content. |
© 2025 by the authors. Licensee MDPI, Basel, Switzerland. This article is an open access article distributed under the terms and conditions of the Creative Commons Attribution (CC BY) license (https://creativecommons.org/licenses/by/4.0/).
Share and Cite
E, Q.; Wang, Y.; Liu, Y.; Long, Y.; Li, C.; Xie, J.; Yu, Q.; Chen, Y. Dynamics Evolution of Flavor and Quality Attributes in Three-Cup Chicken: Insights from Multi-Technical Analysis During Stewing. Foods 2025, 14, 3970. https://doi.org/10.3390/foods14223970
E Q, Wang Y, Liu Y, Long Y, Li C, Xie J, Yu Q, Chen Y. Dynamics Evolution of Flavor and Quality Attributes in Three-Cup Chicken: Insights from Multi-Technical Analysis During Stewing. Foods. 2025; 14(22):3970. https://doi.org/10.3390/foods14223970
Chicago/Turabian StyleE, Qianzhu, Yuting Wang, Yuwei Liu, You Long, Chang Li, Jianhua Xie, Qiang Yu, and Yi Chen. 2025. "Dynamics Evolution of Flavor and Quality Attributes in Three-Cup Chicken: Insights from Multi-Technical Analysis During Stewing" Foods 14, no. 22: 3970. https://doi.org/10.3390/foods14223970
APA StyleE, Q., Wang, Y., Liu, Y., Long, Y., Li, C., Xie, J., Yu, Q., & Chen, Y. (2025). Dynamics Evolution of Flavor and Quality Attributes in Three-Cup Chicken: Insights from Multi-Technical Analysis During Stewing. Foods, 14(22), 3970. https://doi.org/10.3390/foods14223970

