Comparative Analysis of Amino Acid, Sugar, Acid and Volatile Compounds in 4-CPA-Treated and Oscillator-Pollinated Cherry Tomato Fruits During Ripe Stage
Abstract
1. Introduction
2. Materials and Methods
2.1. Plant Material
- (i)
- Oscillator-assisted natural pollination (CK)—inflorescences were vibrated with a handheld oscillator once daily for three consecutive days between 09:00 and 11:00;
- (ii)
- 4-CPA spray at 16 mg/L (C16)—flowers were sprayed once with a fine-mist hand sprayer, directing the spray to the abaxial side of the flowers and targeting the pedicel/calyx;
- (iii)
- 4-CPA spray at 8 mg/L (C8)—identical to C16 except for concentration.
2.2. Determination of Total Amino Acids (AA) and Individual Amino Acid Profiles
2.3. Determination of Soluble Sugars and Organic Acids
2.4. Identification of VOCs by GC–MS
2.5. Qualitative and Quantitative Analysis of Metabolites
2.6. rOAV Analysis
2.7. Statistical Analysis
3. Results and Discussion
3.1. The Effect of 4-CPA Treatment on the Soluble Sugar and Organic Acid Contents of Tomato Fruits at the Ripe Stage
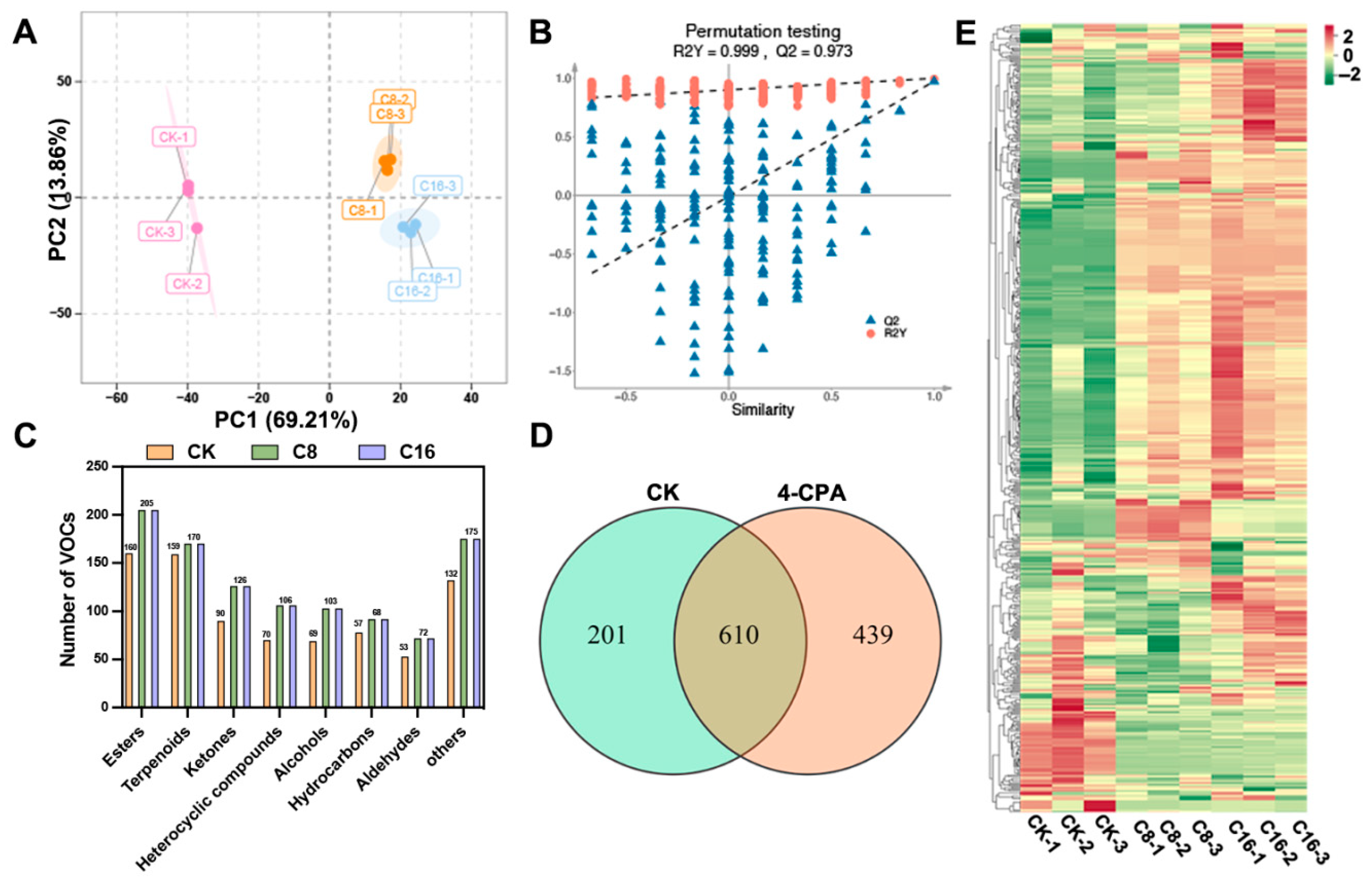
3.2. Change in VOCs in Cherry Tomato Ripe Stage
3.3. The Effect of 4-CPA Treatment on the Amino Acid Contents of Tomato Fruits at the Ripe Stage
3.4. The Effect of 4-CPA Treatment on the Key Volatiles of Tomato Fruits at the Ripe Stage
3.5. Alterations in Aroma Diversity and Sensory Composition of Cherry Tomato Induced by 4-CPA Treatment
3.6. Toxicological and Ecological Considerations of 4-CPA Application
4. Conclusions
Supplementary Materials
Author Contributions
Funding
Institutional Review Board Statement
Informed Consent Statement
Data Availability Statement
Conflicts of Interest
References
- Razifard, H.; Ramos, A.; Della Valle, A.L.; Bodary, C.; Goetz, E.; Manser, E.J.; Li, X.; Zhang, L.; Visa, S.; Tieman, D.; et al. Genomic Evidence for Complex Domestication History of the Cultivated Tomato in Latin America. Mol. Biol. Evol. 2020, 37, 1118–1132. [Google Scholar] [CrossRef]
- Du, M.; Sun, C.; Deng, L.; Zhou, M.; Li, J.; Du, Y.; Ye, Z.; Huang, S.; Li, T.; Yu, J.; et al. Molecular breeding of tomato: Advances and challenges. J. Integr. Plant Biol. 2025, 67, 669–721. [Google Scholar] [CrossRef] [PubMed]
- Ali, M.Y.; Sina, A.A.; Khandker, S.S.; Neesa, L.; Tanvir, E.M.; Kabir, A.; Khalil, M.I.; Gan, S.H. Nutritional Composition and Bioactive Compounds in Tomatoes and Their Impact on Human Health and Disease: A Review. Foods 2020, 10, 45. [Google Scholar] [CrossRef] [PubMed]
- Chang, Y.; Zhang, X.; Wang, C.; Ma, N.; Xie, J.; Zhang, J. Fruit Quality Analysis and Flavor Comprehensive Evaluation of Cherry Tomatoes of Different Colors. Foods 2024, 13, 1898. [Google Scholar] [CrossRef] [PubMed]
- Kaur, G.; Abugu, M.; Tieman, D. The dissection of tomato flavor: Biochemistry, genetics, and omics. Front. Plant Sci. 2023, 14, 1144113. [Google Scholar] [CrossRef]
- Tieman, D.; Zhu, G.; Resende, M.F., Jr.; Lin, T.; Nguyen, C.; Bies, D.; Rambla, J.L.; Beltran, K.S.; Taylor, M.; Zhang, B.; et al. A chemical genetic roadmap to improved tomato flavor. Science 2017, 355, 391–394. [Google Scholar] [CrossRef]
- Chen, L.; Liu, R.; Wu, M.; Ge, Q.; Yu, H. A review on aroma-active compounds derived from branched-chain amino acid in fermented meat products: Flavor contribution, formation pathways, and enhancement strategies. Trends Food Sci. Technol. 2024, 145, 104371. [Google Scholar] [CrossRef]
- Anđelini, M.; Major, N.; Išić, N.; Kovačević, T.K.; Ban, D.; Palčić, I.; Radunić, M.; Goreta Ban, S. Sugar and Organic Acid Content Is Dependent on Tomato (Solanum Lycoperiscum L.) Peel Color. Horticulturae. 2023, 9, 313. [Google Scholar] [CrossRef]
- Zhang, J.; Liu, S.; Zhu, X.; Chang, Y.; Wang, C.; Ma, N.; Wang, J.; Zhang, X.; Lyu, J.; Xie, J. A Comprehensive Evaluation of Tomato Fruit Quality and Identification of Volatile Compounds. Plants 2023, 12, 2947. [Google Scholar] [CrossRef]
- Egea, I.; Estrada, Y.; Flores, F.B.; Bolarín, M.C. Improving production and fruit quality of tomato under abiotic stress: Genes for the future of tomato breeding for a sustainable agriculture. Environ. Exp. Bot. 2022, 204, 105086. [Google Scholar] [CrossRef]
- Wang, S.; Qiang, Q.; Xiang, L.; Fernie, A.R.; Yang, J. Targeted approaches to improve tomato fruit taste. Hortic. Res. 2023, 10, uhac229. [Google Scholar] [CrossRef]
- Kumar, A.; Rajan, R.; Pandey, K.; Ramprasad, R.R.; Kaur, G.; Vamshi, T.; Singh, T. Impact of new generation plant growth regulators on fruit crops—A Review. Hortic. Sci. 2024, 51, 1–22. [Google Scholar] [CrossRef]
- Sabir, I.A.; Liu, X.; Jiu, S.; Whiting, M.; Zhang, C. Plant Growth Regulators Modify Fruit Set, Fruit Quality, and Return Bloom in Sweet Cherry. HortScience 2021, 56, 922–931. [Google Scholar] [CrossRef]
- Wu, X.; Gong, D.; Zhao, K.; Chen, D.; Dong, Y.; Gao, Y.; Wang, Q.; Hao, G.-F. Research and development trends in plant growth regulators. Adv. Agrochem 2024, 3, 99–106. [Google Scholar] [CrossRef]
- Liu, Z.; Wang, Y.; Pu, W.; Zhu, H.; Liang, J.; Wu, J.; Hong, L.; Guan, P.; Hu, J. 4-CPA (4-Chlorophenoxyacetic Acid) Induces the Formation and Development of Defective “Fenghou” (Vitis vinifera × V. labrusca) Grape Seeds. Biomolecules 2021, 11, 515. [Google Scholar] [CrossRef] [PubMed]
- Guo, Z.; Wu, Y.; Si, C.; Sun, X.; Wang, L.; Yang, S. Impact of diverse exogenous hormones on parthenocarpy, yield, and quality of pepino (Solanum muricatum) in the Qinghai-Tibet plateau’s natural conditions. Physiol. Mol. Biol. Plants 2024, 30, 1853–1869. [Google Scholar] [CrossRef] [PubMed]
- Karyagin, V.V.; Prudnikova, O.N.; Rakitin, V.Y. 4-Chlorophenoxyacetic Acid as a Regulator of Ontogenesis in Parthenocarpic Fruits of Tomato. Russ. J. Plant Physiol. 2020, 67, 802–808. [Google Scholar] [CrossRef]
- Kano, Y. Relationship between sucrose accumulation and cell size in 4-CPA-treated melon fruits (Cucumis melo L.). J. Hortic. Sci. Biotechnol. 2015, 77, 546–550. [Google Scholar] [CrossRef]
- Jindal, S.K.; Ghai, N.; Bhatia, J. Influence of 4-CPA and GA3 on physiological, biochemical and yield attributes of tomato under high-temperature conditions. J. Appl. Hortic. 2023, 25, 139–143. [Google Scholar] [CrossRef]
- Ahmed, R.A.H.; Abdellatif, I.M.Y.; Oka, N.; Kobayashi, M.; Fuhrmann-Aoyagi, M.B.; Todaka, D.; Seki, M.; Miura, K. Application of 4-CPA or ethanol enhances plant growth and fruit quality of phyA mutant under heat stress. Sci. Rep. 2025, 15, 32388. [Google Scholar] [CrossRef]
- Zhang, J.; Zhao, J.; Xu, Y.; Liang, J.; Chang, P.; Yan, F.; Li, M.; Liang, Y.; Zou, Z. Genome-Wide Association Mapping for Tomato Volatiles Positively Contributing to Tomato Flavor. Front. Plant Sci. 2015, 6, 1042. [Google Scholar] [CrossRef]
- Karakas, E.; Fernie, A.R. What metabolomics has taught us about tomato fruit ripening and quality. J. Exp. Bot. 2025, eraf209. [Google Scholar] [CrossRef]
- Yuan, H.; Cao, G.; Hou, X.; Huang, M.; Du, P.; Tan, T.; Zhang, Y.; Zhou, H.; Liu, X.; Liu, L.; et al. Development of a widely targeted volatilomics method for profiling volatilomes in plants. Mol. Plant 2022, 15, 189–202. [Google Scholar] [CrossRef]
- Su, D.; He, J.J.; Zhou, Y.Z.; Li, Y.L.; Zhou, H.J. Aroma effects of key volatile compounds in Keemun black tea at different grades: HS-SPME-GC-MS, sensory evaluation, and chemometrics. Food Chem. 2022, 373, 131587. [Google Scholar] [CrossRef]
- Bi, J.; Li, Y.; Yang, Z.; Lin, Z.; Chen, F.; Liu, S.; Li, C. Effect of different cooking times on the fat flavor compounds of pork belly. J. Food Biochem. 2022, 46, e14184. [Google Scholar] [CrossRef]
- Huang, W.; Fang, S.; Wang, J.; Zhuo, C.; Luo, Y.; Yu, Y.; Li, L.; Wang, Y.; Deng, W.W.; Ning, J. Sensomics analysis of the effect of the withering method on the aroma components of Keemun black tea. Food Chem. 2022, 395, 133549. [Google Scholar] [CrossRef] [PubMed]
- Xue, J.; Liu, P.; Yin, J.; Wang, W.; Zhang, J.; Wang, W.; Le, T.; Ni, D.; Jiang, H. Dynamic Changes in Volatile Compounds of Shaken Black Tea during Its Manufacture by GC x GC-TOFMS and Multivariate Data Analysis. Foods 2022, 11, 1228. [Google Scholar] [CrossRef] [PubMed]
- Junior, S.S.; Casagrande, J.G.; Toledo, C.A.d.L.; Ponce, F.d.S.; Ferreira, F.d.S.; Zanuzo, M.R.; Diamante, M.S.; Lima, G.P.P. Selection of thermotolerant Italian tomato cultivars with high fruit yield and nutritional quality for the consumer taste grown under protected cultivation. Sci. Hortic. 2022, 291, 110559. [Google Scholar] [CrossRef]
- Nandwani, D.; Dennery, S.; Balkaran, S. Effect of 4-Cpa on Fruit Set and Yield of Beefsteak Tomato (Solanum lycopersicum L.) on the Island of St. Croix. Acta Hortic. 2014, 1042, 255–259. [Google Scholar] [CrossRef]
- Kusano, M.; Worarad, K.; Fukushima, A.; Kamiya, K.; Mitani, Y.; Okazaki, Y.; Higashi, Y.; Nakabayashi, R.; Kobayashi, M.; Mori, T.; et al. Transcriptomic, Hormonomic and Metabolomic Analyses Highlighted the Common Modules Related to Photosynthesis, Sugar Metabolism and Cell Division in Parthenocarpic Tomato Fruits during Early Fruit Set. Cells 2022, 11, 1420. [Google Scholar] [CrossRef]
- Wang, R.; de Maagd, R.A. Transcriptional control of tomato fruit development and ripening. J. Exp. Bot. 2025, eraf357. [Google Scholar] [CrossRef]
- Su, L.; Lu, T.; Li, Q.; Li, Y.; Wan, X.; Jiang, W.; Yu, H. Chlorine Modulates Photosynthetic Efficiency, Chlorophyll Fluorescence in Tomato Leaves, and Carbohydrate Allocation in Developing Fruits. Int. J. Mol. Sci. 2025, 26, 2922. [Google Scholar] [CrossRef]
- Agius, C.; von Tucher, S.; Poppenberger, B.; Rozhon, W. Quantification of sugars and organic acids in tomato fruits. MethodsX 2018, 5, 537–550. [Google Scholar] [CrossRef]
- Miao, S.; Wei, X.; Zhu, L.; Ma, B.; Li, M. The art of tartness: The genetics of organic acid content in fresh fruits. Horticulture Research. 2024, 11, uhae225. [Google Scholar] [CrossRef]
- Ahiakpa, J.K.; Munir, S.; Karikari, B.; Li, F.; Zhang, X.; Ge, P.; Tao, J.; Xu, H.; Ai, G.; Gai, W.; et al. Alternative splicing occurs in auxin-mediated trade-off between fruit development and quality in tomato. BMC Plant Biol. 2025, 25, 1241. [Google Scholar] [CrossRef]
- Greenacre, M.; Groenen, P.J.F.; Hastie, T.; D’Enza, A.I.; Markos, A.; Tuzhilina, E. Principal component analysis. Nat. Rev. Methods Primers 2022, 2, 100. [Google Scholar] [CrossRef]
- Li, C.; Al-Dalali, S.; Wang, Z.; Xu, B.; Zhou, H. Investigation of volatile flavor compounds and characterization of aroma-active compounds of water-boiled salted duck using GC-MS-O, GC-IMS, and E-nose. Food Chem. 2022, 386, 132728. [Google Scholar] [CrossRef] [PubMed]
- Yang, H.; Han, T.; Wu, Y.; Lyu, L.; Wu, W.; Li, W. Quality analysis and metabolomic profiling of the effects of exogenous abscisic acid on rabbiteye blueberry. Front. Plant Sci. 2023, 14, 1224245. [Google Scholar] [CrossRef]
- Sorrequieta, A.; Ferraro, G.; Boggio, S.B.; Valle, E.M. Free amino acid production during tomato fruit ripening: A focus on L-glutamate. Amino Acids 2010, 38, 1523–1532. [Google Scholar] [CrossRef]
- Klee, H.J.; Tieman, D.M. The genetics of fruit flavour preferences. Nat. Rev. Genet. 2018, 19, 347–356. [Google Scholar] [CrossRef]
- Distefano, M.; Mauro, R.P.; Page, D.; Giuffrida, F.; Bertin, N.; Leonardi, C. Aroma Volatiles in Tomato Fruits: The Role of Genetic, Preharvest and Postharvest Factors. Agronomy 2022, 12, 376. [Google Scholar] [CrossRef]
- Maoz, I.; Lewinsohn, E.; Gonda, I. Amino acids metabolism as a source for aroma volatiles biosynthesis. Curr. Opin. Plant Biol. 2022, 67, 102221. [Google Scholar] [CrossRef]
- Guan, S.; Liu, C.; Yao, Z.; Wan, H.; Ruan, M.; Wang, R.; Ye, Q.; Li, Z.; Zhou, G.; Cheng, Y. Detection and Analysis of VOCs in Cherry Tomato Based on GC-MS and GCxGC-TOF MS Techniques. Foods 2024, 13, 1279. [Google Scholar] [CrossRef]
- Paparella, A.; Shaltiel-Harpaza, L.; Ibdah, M. beta-Ionone: Its Occurrence and Biological Function and Metabolic Engineering. Plants 2021, 10, 754. [Google Scholar] [CrossRef]
- Tieman, D.; Bliss, P.; McIntyre, L.M.; Blandon-Ubeda, A.; Bies, D.; Odabasi, A.Z.; Rodríguez, G.R.; van der Knaap, E.; Taylor, M.G.; Goulet, C.; et al. The Chemical Interactions Underlying Tomato Flavor Preferences. Curr. Biol. 2012, 22, 1035–1039. [Google Scholar] [CrossRef]
- Wang, L.; Baldwin, E.A.; Bai, J. Recent Advance in Aromatic Volatile Research in Tomato Fruit: The Metabolisms and Regulations. Food Bioprocess Technol. 2015, 9, 203–216. [Google Scholar] [CrossRef]
- Jukić Špika, M.; Dumičić, G.; Brkić Bubola, K.; Soldo, B.; Goreta Ban, S.; Vuletin Selak, G.; Ljubenkov, I.; Mandušić, M.; Žanić, K. Modification of the Sensory Profile and Volatile Aroma Compounds of Tomato Fruits by the Scion × Rootstock Interactive Effect. Front. Plant Sci. 2021, 11, 616431. [Google Scholar] [CrossRef] [PubMed]
- Turek, M.; Pawlowska, B.; Rozycka-Sokolowska, E.; Biczak, R.; Skalik, J.; Owsianik, K.; Marciniak, B.; Balczewski, P. Ecotoxicity of ammonium chlorophenoxyacetate derivatives towards aquatic organisms: Unexpected enhanced toxicity upon oxygen by sulfur replacement. J. Hazard. Mater. 2020, 382, 121086. [Google Scholar] [CrossRef] [PubMed]
- Wang, W.; Rui, H.; Yu, L.; Jin, N.; Liu, W.; Guo, C.; Cheng, Y.; Lou, Y. Four-Chlorophenoxyacetic Acid Treatment Induces the Defense Resistance of Rice to White-Backed Planthopper Sogatella furcifera. Int. J. Mol. Sci. 2023, 24, 5722. [Google Scholar] [CrossRef] [PubMed]
- Zhang, Z.; Duan, Y.; Zhang, Y.; Zhang, S.; Liang, X.; Li, J.; Ren, S.; Zhang, C.; Wang, M. Exogenous spraying of 4-chlorophenoxyacetic acid sodium salt promotes growth and flavonoid biosynthesis of mulberry leaves (Morus alba L.). Physiol. Mol. Biol. Plants 2023, 29, 971–983. [Google Scholar] [CrossRef]







| Amino Acid | CK | C8 | C16 |
|---|---|---|---|
| Aspartic acid (Asp) | 2.171 ± 0.220 b | 2.715 ± 0.284 a | 2.390 ± 0.120 ab |
| Glutamic acid (Glu) | 11.619 ± 0.924 b | 16.748 ±3.742 a | 14.844 ± 0.974 ab |
| Threonine (Thr) | 5.090 ± 0.647 a | 4.516 ± 1.021 ab | 3.187 ± 0.111 b |
| Valine (Val) | 0.103 ± 0.004 a | 0.072 ± 0.029 ab | 0.051 ± 0.003 b |
| Tyrosine (Tyr) | 0.143 ± 0.003 a | 0.098 ± 0.035 b | 0.076 ± 0.003 b |
| Isoleucine (Ile) | 0.121 ± 0.003 a | 0.099 ± 0.021 ab | 0.076 ± 0.001 b |
| Leucine (Leu) | 0.217 ± 0.010 a | 0.176 ± 0.038 ab | 0.131 ± 0.002 b |
| Arginine (Arg) | 0.331 ± 0.028 a | 0.302 ± 0.006 a | 0.241 ± 0.004 b |
| Cysteine (Cys) | 0.127 ± 0.001 a | 0.118 ± 0.007 b | 0.121 ± 0.002 ab |
| Lysine (Lys) | 0.296 ± 0.018 a | 0.250 ± 0.053 ab | 0.213 ± 0.003 b |
| Alanine (Ala) | 0.479 ± 0.032 a | 0.433 ± 0.053 ab | 0.399 ± 0.025 b |
| Histidine (His) | 0.314 ± 0.020 a | 0.339 ± 0.010 a | 0.323 ± 0.019 a |
| Proline (Pro) | 0.157 ± 0.001 a | 0.156 ± 0.004 a | 0.143 ± 0.012 a |
| Methionine (Met) | 0.064 ± 0.011 a | 0.059 ± 0.011 a | 0.051 ± 0.001 a |
| Serine (Ser) | 6.034 ± 0.443 a | 5.603 ± 0.753 a | 5.587 ± 0.503 a |
| Glycine (Gly) | 0.103 ± 0.014 a | 0.099 ± 0.014 a | 0.118 ± 0.013 a |
| Phenylalanine (Phe) | 0.638 ± 0.069 a | 0.578 ± 0.066 a | 0.582 ± 0.037 a |
| Total | 28.006 ± 2.302 b | 32.361 ± 1.978 a | 28.533 ± 1.556 ab |
| CAS | Name | Type | Odor | rOAV | ||
|---|---|---|---|---|---|---|
| CK | C8 | C16 | ||||
| 65767-22-8 | (5Z)-Octa-1,5-dien-3-one | Ketone | Geranium, metallic | 100.00 | 99.69 | 79.24 |
| 14901-07-6 | β-Ionone | Terpenoids | Floral, woody, sweet, fruity | 51.50 | 100.00 | 100.00 |
| 4312-99-6 | 1-Octen-3-one | Ketone | Mushroom | - | 20.82 | 16.57 |
| 79-77-6 | trans-β-Ionone | Terpenoids | Floral, woody | 1.80 | 3.50 | 3.50 |
| 50746-10-6 | 3-Mercapto-3-methylbutylformate | Ester | Sulfury, onion | - | 2.15 | 1.14 |
| 66-25-1 | Hexanal | Aldehyde | Green | <1 | 1.57 | 1.03 |
| 557-48-2 | (E,Z)-2,6-Nonadienal | Aldehyde | Cucumber, green | - | 1.42 | <1 |
| 18829-56-6 | (E)-2-Nonenal | Aldehyde | Fatty, green, cucumber, fruity | 1.65 | <1 | <1 |
| 2463-53-8 | 2-Nonenal | Aldehyde | Fatty, green, cucumber, fruity | 1.32 | <1 | <1 |
| 5870-68-8 | Ethyl 3-methylpentanoate | Ester | Fruity | 1.30 | <1 | <1 |
| 140-26-1 | Phenethyl isovalerate | Ester | Floral, fruity, sweet | 1.19 | <1 | <1 |
| 3658-80-8 | Dimethyl trisulfide | Sulfur compounds | Sulfury, onion | 1.20 | <1 | <1 |
Disclaimer/Publisher’s Note: The statements, opinions and data contained in all publications are solely those of the individual author(s) and contributor(s) and not of MDPI and/or the editor(s). MDPI and/or the editor(s) disclaim responsibility for any injury to people or property resulting from any ideas, methods, instructions or products referred to in the content. |
© 2025 by the authors. Licensee MDPI, Basel, Switzerland. This article is an open access article distributed under the terms and conditions of the Creative Commons Attribution (CC BY) license (https://creativecommons.org/licenses/by/4.0/).
Share and Cite
Li, Z.; Guan, S.; Ruan, M.; Yao, Z.; Liu, C.; Wan, H.; Ye, Q.; Cheng, Y.; Wang, R. Comparative Analysis of Amino Acid, Sugar, Acid and Volatile Compounds in 4-CPA-Treated and Oscillator-Pollinated Cherry Tomato Fruits During Ripe Stage. Foods 2025, 14, 3914. https://doi.org/10.3390/foods14223914
Li Z, Guan S, Ruan M, Yao Z, Liu C, Wan H, Ye Q, Cheng Y, Wang R. Comparative Analysis of Amino Acid, Sugar, Acid and Volatile Compounds in 4-CPA-Treated and Oscillator-Pollinated Cherry Tomato Fruits During Ripe Stage. Foods. 2025; 14(22):3914. https://doi.org/10.3390/foods14223914
Chicago/Turabian StyleLi, Zhimiao, Sihui Guan, Meiying Ruan, Zhuping Yao, Chenxu Liu, Hongjian Wan, Qingjing Ye, Yuan Cheng, and Rongqing Wang. 2025. "Comparative Analysis of Amino Acid, Sugar, Acid and Volatile Compounds in 4-CPA-Treated and Oscillator-Pollinated Cherry Tomato Fruits During Ripe Stage" Foods 14, no. 22: 3914. https://doi.org/10.3390/foods14223914
APA StyleLi, Z., Guan, S., Ruan, M., Yao, Z., Liu, C., Wan, H., Ye, Q., Cheng, Y., & Wang, R. (2025). Comparative Analysis of Amino Acid, Sugar, Acid and Volatile Compounds in 4-CPA-Treated and Oscillator-Pollinated Cherry Tomato Fruits During Ripe Stage. Foods, 14(22), 3914. https://doi.org/10.3390/foods14223914

