In the original publication [1], there was a mistake in Figure 8 as published. The wrong figure was replaced after enhancing the resolution. Corrected Figure 8 appears below. The authors state that the scientific conclusions are unaffected. This correction was approved by the Academic Editor. The original publication has also been updated.
Figure 8.
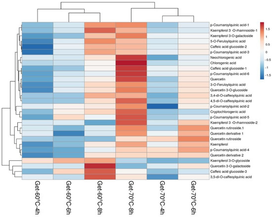
Heatmap of phenolic compounds in Guayusa ethanol–water (Get) infusions. Rows are centered; unit variance scaling is applied to rows. Both rows (29 rows; phenolics) and columns (6 columns; infusions) are clustered using correlation distance and average linkage.
Figure 8.
Heatmap of phenolic compounds in Guayusa ethanol–water (Get) infusions. Rows are centered; unit variance scaling is applied to rows. Both rows (29 rows; phenolics) and columns (6 columns; infusions) are clustered using correlation distance and average linkage.

Reference
- Kelebek, H.; Sasmaz, H.K.; Aksay, O.; Selli, S.; Kahraman, O.; Fields, C. Exploring the Impact of Infusion Parameters and In Vitro Digestion on the Phenolic Profile and Antioxidant Capacity of Guayusa (Ilex guayusa Loes.) Tea Using Liquid Chromatography, Diode Array Detection, and Electrospray Ionization Tandem Mass Spectrometry. Foods 2024, 13, 694. [Google Scholar] [CrossRef] [PubMed]
Disclaimer/Publisher’s Note: The statements, opinions and data contained in all publications are solely those of the individual author(s) and contributor(s) and not of MDPI and/or the editor(s). MDPI and/or the editor(s) disclaim responsibility for any injury to people or property resulting from any ideas, methods, instructions or products referred to in the content. |
© 2024 by the authors. Licensee MDPI, Basel, Switzerland. This article is an open access article distributed under the terms and conditions of the Creative Commons Attribution (CC BY) license (https://creativecommons.org/licenses/by/4.0/).