Nutritional, Biochemical, and Functional Properties of Spinach Leaf-Enriched Dough: A Healthier Alternative to Conventional Pasta
Abstract
1. Introduction
2. Materials and Methods
2.1. Ingredients
2.2. Preparation of Experimental Pasta
2.3. Prototype Scale-Up
2.4. Chemical Characterization of Pasta and Flours
2.5. Centesimal Composition
2.6. Cooking Properties
2.7. Color of Fresh Pasta
2.8. In Vitro Starch Hydrolysis Index
2.9. Total Free Amino Acid (FAA) Analysis
2.10. Antioxidant Activity
2.11. In Vitro Pasta Digestion and Fecal Microbiota Profiling
2.12. Gas Chromatography–Mass Spectrometry (GC-MS) Profiling of Fecal Batches
2.13. Sensory Analysis
2.14. Shelf-Life Assessment
2.15. Statistics
3. Results and Discussion
3.1. Chemical Characterization
3.2. Centesimal Composition
3.3. Cooking Properties
3.4. Color of Fresh Pasta
3.5. In Vitro Starch Hydrolysis Index
3.6. Total Free Amino Acid Analysis
3.7. Antioxidant Activity
3.8. In Vitro Pasta Digestion and Fecal Microbiota Profiling
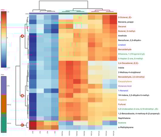
3.9. Volatile Organic Compound (VOC) Profiling of Fecal Batches
3.10. Sensory Analysis
3.11. Shelf-Life Assessment
4. Conclusions
Supplementary Materials
Author Contributions
Funding
Institutional Review Board Statement
Informed Consent Statement
Data Availability Statement
Acknowledgments
Conflicts of Interest
Appendix A
Appendix B
References
- Schulz, R.; Slavin, J. Perspective: Defining Carbohydrate Quality for Human Health and Environmental Sustainability. Adv. Nutr. 2021, 12, 1108–1121. [Google Scholar] [CrossRef] [PubMed]
- Bangar, S.P.; Siroha, A.K.; Kumar, M. (Eds.) Cereals, Pulses, Roots, and Tubers: Functionality, Health Benefits, and Applications, 1st ed.; CRC Press: Boca Raton, FL, USA, 2022; ISBN 978-1-00-315550-8. [Google Scholar]
- Webb, D. Pasta’s History and Role in Healthful Diets. Nutr. Today 2019, 54, 213–220. [Google Scholar] [CrossRef]
- Sissons, M.; Abecassis, J.; Marchylo, B.; Carcea, M. (Eds.) Durum Wheat: Chemistry and Technology, 2nd ed.; AACC International: St. Paul, MN, USA, 2012; ISBN 978-0-12-810432-3. [Google Scholar]
- Nilusha, R.A.T.; Jayasinghe, J.M.J.K.; Perera, O.D.A.N.; Perera, P.I.P. Development of Pasta Products with Nonconventional Ingredients and Their Effect on Selected Quality Characteristics: A Brief Overview. Int. J. Food Sci. 2019, 2019, 6750726. [Google Scholar] [CrossRef] [PubMed]
- Ribeiro, T.B.; Voss, G.B.; Coelho, M.C.; Pintado, M.E. Food Waste and By-Product Valorization as an Integrated Approach with Zero Waste: Future Challenges. In Future Foods; Elsevier: Amsterdam, The Netherlands, 2022; pp. 569–596. ISBN 978-0-323-91001-9. [Google Scholar]
- Cappelli, A.; Cini, E. Challenges and Opportunities in Wheat Flour, Pasta, Bread, and Bakery Product Production Chains: A Systematic Review of Innovations and Improvement Strategies to Increase Sustainability, Productivity, and Product Quality. Sustainability 2021, 13, 2608. [Google Scholar] [CrossRef]
- Siddiqui, S.A.; Mahmud, M.M.C.; Abdi, G.; Wanich, U.; Farooqi, M.Q.U.; Settapramote, N.; Khan, S.; Wani, S.A. New Alternatives from Sustainable Sources to Wheat in Bakery Foods: Science, Technology, and Challenges. J. Food Biochem. 2022, 46, e14185. [Google Scholar] [CrossRef]
- Wang, J.; Brennan, M.A.; Brennan, C.S.; Serventi, L. Effect of Vegetable Juice, Puree, and Pomace on Chemical and Technological Quality of Fresh Pasta. Foods 2021, 10, 1931. [Google Scholar] [CrossRef]
- Banwo, K.; Olojede, A.O.; Adesulu-Dahunsi, A.T.; Verma, D.K.; Thakur, M.; Tripathy, S.; Singh, S.; Patel, A.R.; Gupta, A.K.; Aguilar, C.N.; et al. Functional Importance of Bioactive Compounds of Foods with Potential Health Benefits: A Review on Recent Trends. Food Biosci. 2021, 43, 101320. [Google Scholar] [CrossRef]
- Saboon; Chaudhari, S.K.; Arshad, S.; Amjad, M.S.; Akhtar, M.S. Natural Compounds Extracted from Medicinal Plants and Their Applications. In Natural Bio-Active Compounds; Akhtar, M.S., Swamy, M.K., Sinniah, U.R., Eds.; Springer: Singapore, 2019; pp. 193–207. ISBN 9789811371530. [Google Scholar]
- Costa, C.; Tsatsakis, A.; Mamoulakis, C.; Teodoro, M.; Briguglio, G.; Caruso, E.; Tsoukalas, D.; Margina, D.; Dardiotis, E.; Kouretas, D.; et al. Current Evidence on the Effect of Dietary Polyphenols Intake on Chronic Diseases. Food Chem. Toxicol. 2017, 110, 286–299. [Google Scholar] [CrossRef]
- Gupta, S.; Abu-Ghannam, N. Probiotic Fermentation of Plant Based Products: Possibilities and Opportunities. Crit. Rev. Food Sci. Nutr. 2012, 52, 183–199. [Google Scholar] [CrossRef]
- Rowland, I.; Gibson, G.; Heinken, A.; Scott, K.; Swann, J.; Thiele, I.; Tuohy, K. Gut Microbiota Functions: Metabolism of Nutrients and Other Food Components. Eur. J. Nutr. 2018, 57, 1–24. [Google Scholar] [CrossRef]
- Wang, M.; Wichienchot, S.; He, X.; Fu, X.; Huang, Q.; Zhang, B. In Vitro Colonic Fermentation of Dietary Fibers: Fermentation Rate, Short-Chain Fatty Acid Production and Changes in Microbiota. Trends Food Sci. Technol. 2019, 88, 1–9. [Google Scholar] [CrossRef]
- Porro, C.; Benameur, T.; Cianciulli, A.; Vacca, M.; Chiarini, M.; De Angelis, M.; Panaro, M.A. Functional and Therapeutic Potential of Cynara Scolymus in Health Benefits. Nutrients 2024, 16, 872. [Google Scholar] [CrossRef] [PubMed]
- Khalil, M.; Piccapane, F.; Vacca, M.; Celano, G.; Mahdi, L.; Perniola, V.; Apa, C.A.; Annunziato, A.; Iacobellis, I.; Procino, G.; et al. Nutritional and Physiological Properties of Thymbra Spicata: In Vitro Study Using Fecal Fermentation and Intestinal Integrity Models. Nutrients 2024, 16, 588. [Google Scholar] [CrossRef] [PubMed]
- Melini, V.; Melini, F.; Acquistucci, R. Phenolic Compounds and Bioaccessibility Thereof in Functional Pasta. Antioxidants 2020, 9, 343. [Google Scholar] [CrossRef] [PubMed]
- EC Reg. 1924/2006. Available online: https://eur-lex.europa.eu/eli/reg/2006/1924/oj (accessed on 13 September 2024).
- Assimakopoulou, A. Effect of Iron Supply and Nitrogen Form on Growth, Nutritional Status and Ferric Reducing Activity of Spinach in Nutrient Solution Culture. Sci. Hortic. 2006, 110, 21–29. [Google Scholar] [CrossRef]
- Butt, M.S.; Sultan, M.T. Nutritional Profile of Vegetables and Its Significance in Human Health. In Handbook of Vegetables and Vegetable Processing; Siddiq, M., Uebersax, M.A., Eds.; Wiley: Hoboken, NJ, USA, 2018; pp. 157–180. ISBN 978-1-119-09892-8. [Google Scholar]
- Tang, G.-Y.; Meng, X.; Li, Y.; Zhao, C.-N.; Liu, Q.; Li, H.-B. Effects of Vegetables on Cardiovascular Diseases and Related Mechanisms. Nutrients 2017, 9, 857. [Google Scholar] [CrossRef]
- Roberts, J.L.; Moreau, R. Functional Properties of Spinach (Spinacia oleracea L.) Phytochemicals and Bioactives. Food Funct. 2016, 7, 3337–3353. [Google Scholar] [CrossRef]
- Chaudhari, V.M.; Singh, O.B.; Gouthami, N.S.; Thakur, N.; Singh, R.; Singh, S.; Thapa, U.; Nagar, B.L. Unlocking the Nutritional Power of Vegetables: A Guide to Vibrant Health. Eur. J. Nutr. Food Saf. 2024, 16, 247–261. [Google Scholar] [CrossRef]
- Padalino, L.; Mastromatteo, M.; Lecce, L.; Spinelli, S.; Contò, F.; Del Nobile, M.A. Effect of Durum Wheat Cultivars on Physico-Chemical and Sensory Properties of Spaghetti: Effect of Wheat Cultivars on Spaghetti Properties. J. Sci. Food Agric. 2014, 94, 2196–2204. [Google Scholar] [CrossRef]
- Perri, G.; Greco Miani, M.; Amendolagine, G.; Pontonio, E.; Rizzello, C.G. Defatted Durum Wheat Germ to Produce Type-II and III Sourdoughs: Characterization and Use as Bread Ingredient. LWT 2022, 163, 113566. [Google Scholar] [CrossRef]
- Liljeberg, H.; Åkerberg, A.; Björck, I. Resistant Starch Formation in Bread as Influenced by Choice of Ingredients or Baking Conditions. Food Chem. 1996, 56, 389–394. [Google Scholar] [CrossRef]
- De Angelis, M.; Rizzello, C.G.; Alfonsi, G.; Arnault, P.; Cappelle, S.; Di Cagno, R.; Gobbetti, M. Use of Sourdough Lactobacilli and Oat Fibre to Decrease the Glycaemic Index of White Wheat Bread. Br. J. Nutr. 2007, 98, 1196–1205. [Google Scholar] [CrossRef] [PubMed]
- Capriles, V.D.; Arêas, J.A.G. Effects of Prebiotic Inulin-Type Fructans on Structure, Quality, Sensory Acceptance and Glycemic Response of Gluten-Free Breads. Food Funct. 2013, 4, 104–110. [Google Scholar] [CrossRef] [PubMed]
- Rizzello, C.G.; Cassone, A.; Di Cagno, R.; Gobbetti, M. Synthesis of Angiotensin I-Converting Enzyme (ACE)-Inhibitory Peptides and γ-Aminobutyric Acid (GABA) during Sourdough Fermentation by Selected Lactic Acid Bacteria. J. Agric. Food Chem. 2008, 56, 6936–6943. [Google Scholar] [CrossRef]
- Limongelli, R.; Minervini, F.; Calasso, M. Fermentation of Pomegranate Matrices with Hanseniaspora Valbyensis to Produce a Novel Food Ingredient. LWT 2023, 180, 114687. [Google Scholar] [CrossRef]
- Sharma, O.P.; Bhat, T.K. DPPH Antioxidant Assay Revisited. Food Chem. 2009, 113, 1202–1205. [Google Scholar] [CrossRef]
- Ainsworth, E.A.; Gillespie, K.M. Estimation of Total Phenolic Content and Other Oxidation Substrates in Plant Tissues Using Folin–Ciocalteu Reagent. Nat. Protoc. 2007, 2, 875–877. [Google Scholar] [CrossRef]
- Chang, C.-C.; Yang, M.-H.; Wen, H.-M.; Chern, J.-C. Estimation of Total Flavonoid Content in Propolis by Two Complementary Colometric Methods. J. Food Drug Anal. 2002, 10, 3. [Google Scholar] [CrossRef]
- De Angelis, M.; Siragusa, S.; Vacca, M.; Di Cagno, R.; Cristofori, F.; Schwarm, M.; Pelzer, S.; Flügel, M.; Speckmann, B.; Francavilla, R.; et al. Selection of Gut-Resistant Bacteria and Construction of Microbial Consortia for Improving Gluten Digestion under Simulated Gastrointestinal Conditions. Nutrients 2021, 13, 992. [Google Scholar] [CrossRef]
- Vacca, M.; Pinto, D.; Annunziato, A.; Ressa, A.; Calasso, M.; Pontonio, E.; Celano, G.; De Angelis, M. Gluten-Free Bread Enriched with Artichoke Leaf Extract In Vitro Exerted Antioxidant and Anti-Inflammatory Properties. Antioxidants 2023, 12, 845. [Google Scholar] [CrossRef]
- Pérez-Burillo, S.; Molino, S.; Navajas-Porras, B.; Valverde-Moya, Á.J.; Hinojosa-Nogueira, D.; López-Maldonado, A.; Pastoriza, S.; Rufián-Henares, J.Á. An in Vitro Batch Fermentation Protocol for Studying the Contribution of Food to Gut Microbiota Composition and Functionality. Nat. Protoc. 2021, 16, 3186–3209. [Google Scholar] [CrossRef] [PubMed]
- Marzano, M.; Calasso, M.; Caponio, G.R.; Celano, G.; Fosso, B.; De Palma, D.; Vacca, M.; Notario, E.; Pesole, G.; De Leo, F.; et al. Extension of the Shelf-Life of Fresh Pasta Using Modified Atmosphere Packaging and Bioprotective Cultures. Front. Microbiol. 2022, 13, 1003437. [Google Scholar] [CrossRef] [PubMed]
- Pereira, C.; Dias, M.I.; Petropoulos, S.A.; Plexida, S.; Chrysargyris, A.; Tzortzakis, N.; Calhelha, R.C.; Ivanov, M.; Stojković, D.; Soković, M.; et al. The Effects of Biostimulants, Biofertilizers and Water-Stress on Nutritional Value and Chemical Composition of Two Spinach Genotypes (Spinacia oleracea L.). Molecules 2019, 24, 4494. [Google Scholar] [CrossRef] [PubMed]
- Decree of the Republic. 9 February 2001. No. 187, Art. 9. Available online: https://faolex.fao.org/docs/html/ita31873.htm (accessed on 13 September 2024).
- Stribling, P.; Ibrahim, F. Dietary Fibre Definition Revisited—The Case of Low Molecular Weight Carbohydrates. Clin. Nutr. ESPEN 2023, 55, 340–356. [Google Scholar] [CrossRef] [PubMed]
- Lee, J.-Y.; Tsolis, R.M.; Bäumler, A.J. The Microbiome and Gut Homeostasis. Science 2022, 377, eabp9960. [Google Scholar] [CrossRef]
- Murcia, M.A.; Jiménez-Monreal, A.M.; Gonzalez, J.; Martínez-Tomé, M. Spinach. In Nutritional Composition and Antioxidant Properties of Fruits and Vegetables; Elsevier: Amsterdam, The Netherlands, 2020; pp. 181–195. ISBN 978-0-12-812780-3. [Google Scholar]
- Naji-Tabasi, S.; Niazmand, R.; Modiri-Dovom, A. Application of Mucilaginous Seeds (Alyssum homolocarpum and Salvia macrosiphon boiss) and Wheat Bran in Improving Technological and Nutritional Properties of Pasta. J. Food Sci. 2021, 86, 2288–2299. [Google Scholar] [CrossRef]
- Mohammed, M.; Jawad, A.J.M.; Mohammed, A.M.; Oleiwi, J.K.; Adam, T.; Osman, A.F.; Dahham, O.S.; Betar, B.O.; Gopinath, S.C.B.; Jaafar, M. Challenges and Advancement in Water Absorption of Natural Fiber-Reinforced Polymer Composites. Polym. Test. 2023, 124, 108083. [Google Scholar] [CrossRef]
- Difonzo, G.; De Gennaro, G.; Caponio, G.R.; Vacca, M.; Dal Poggetto, G.; Allegretta, I.; Immirzi, B.; Pasqualone, A. Inulin from Globe Artichoke Roots: A Promising Ingredient for the Production of Functional Fresh Pasta. Foods 2022, 11, 3032. [Google Scholar] [CrossRef]
- Milovanović, B.; Đekić, I.; Sołowiej, B.; Novaković, S.; Đorđevic, V.; Tomašević, I. Computer Vision System: A Better Tool for Assessing Pork and Beef Colour than a Standard Colourimeter. Meat Technol. 2020, 61, 153–160. [Google Scholar] [CrossRef]
- Gaesser, G.A.; Miller Jones, J.; Angadi, S.S. Perspective: Does Glycemic Index Matter for Weight Loss and Obesity Prevention? Examination of the Evidence on “Fast” Compared with “Slow” Carbs. Adv. Nutr. 2021, 12, 2076–2084. [Google Scholar] [CrossRef]
- Fois, S.; Piu, P.P.; Sanna, M.; Roggio, T.; Catzeddu, P. In Vivo and In Vitro Starch Digestibility of Fresh Pasta Produced Using Semolina-Based or Wholemeal Semolina-Based Liquid Sourdough. Foods 2021, 10, 2507. [Google Scholar] [CrossRef] [PubMed]
- Scazzina, F.; Dall’Asta, M.; Casiraghi, M.C.; Sieri, S.; Del Rio, D.; Pellegrini, N.; Brighenti, F. Glycemic Index and Glycemic Load of Commercial Italian Foods. Nutr. Metab. Cardiovasc. Dis. 2016, 26, 419–429. [Google Scholar] [CrossRef] [PubMed]
- Oketch-Rabah, H.A.; Madden, E.F.; Roe, A.L.; Betz, J.M. United States Pharmacopeia (USP) Safety Review of Gamma-Aminobutyric Acid (GABA). Nutrients 2021, 13, 2742. [Google Scholar] [CrossRef] [PubMed]
- Mehmood, A.; Zeb, A. Effects of Different Cooking Techniques on the Carotenoids Composition, Phenolic Contents, and Antioxidant Activity of Spinach Leaves. Food Meas. 2023, 17, 4760–4774. [Google Scholar] [CrossRef]
- Hussain, F.; Rashid Kayani, H.U.; Bashir, S. Antioxidant, Antidiabetic and Structural Analysis of Spinacia Oleracea Leaf. Pak. J. Biochem. Biotechnol. 2022, 3, 1–11. [Google Scholar] [CrossRef]
- Mirahmadi, S.F.; Hassandokht, M.; Fatahi, R.; Naghavi, M.R.; Rezaei, K. High and Low Oxalate Content in Spinach: An Investigation of Accumulation Patterns. J. Sci. Food Agric. 2022, 102, 836–843. [Google Scholar] [CrossRef]
- Poeker, S.A.; Geirnaert, A.; Berchtold, L.; Greppi, A.; Krych, L.; Steinert, R.E.; De Wouters, T.; Lacroix, C. Understanding the Prebiotic Potential of Different Dietary Fibers Using an in Vitro Continuous Adult Fermentation Model (PolyFermS). Sci. Rep. 2018, 8, 4318. [Google Scholar] [CrossRef]
- Tischler, D. Microbial Styrene Degradation; SpringerBriefs in Microbiology; Springer International Publishing: Cham, Switzerland, 2015; ISBN 978-3-319-24860-8. [Google Scholar]
- Krishnamurthy, H.K.; Pereira, M.; Bosco, J.; George, J.; Jayaraman, V.; Krishna, K.; Wang, T.; Bei, K.; Rajasekaran, J.J. Gut Commensals and Their Metabolites in Health and Disease. Front. Microbiol. 2023, 14, 1244293. [Google Scholar] [CrossRef]
- Santos, D.; Lopes Da Silva, J.A.; Pintado, M. Fruit and Vegetable By-Products’ Flours as Ingredients: A Review on Production Process, Health Benefits and Technological Functionalities. LWT 2022, 154, 112707. [Google Scholar] [CrossRef]
- EC Reg. 852/2004. Available online: https://eur-lex.europa.eu/LexUriServ/LexUriServ.do?uri=OJ:L:2004:139:0001:0054:it:PDF (accessed on 13 September 2024).
- EC Reg. 1441/2007. Available online: https://eur-lex.europa.eu/LexUriServ/LexUriServ.do?uri=OJ:L:2007:322:0012:0029:it:PDF (accessed on 13 September 2024).





| Sample | pH | TTA | Aw |
|---|---|---|---|
| CP | 6.55 ± 0.33 a | 1.0 ± 0.05 b | 0.95 ± 0.05 a |
| PSP25 | 6.24 ±0.31 b | 2.3 ± 0.12 a | 0.92 ± 0.05 b |
| PSP12 | 6.28 ±0.31 b | 1.3 ± 0.07 b | 0.93 ± 0.05 b |
| Semolina | - | - | 0.54 ± 0.03 c |
| SF | - | - | 0.42 ± 0.02 d |
| Nutritional Facts | CP | PSP25 | PSP12 |
|---|---|---|---|
| Moisture (g/100 g) | 27.3 | 31.2 | 29 |
| Energy value (Kcal/100 g) | 294 | 254 | 273 |
| Energy value (KJ/100 g) | 1248 | 1070 | 1158 |
| Carbohydrates (g/100 g) | 57.6 | 38.8 | 48.5 |
| of which sugars | 1.17 | 1.29 | 1.21 |
| Fats (g/100 g) | 1.7 | 2.8 | 2.3 |
| of which saturated | 0.3 | 0.4 | 0.4 |
| of which monounsaturated | 0.35 | 2 | 1.2 |
| of which polyunsaturated | 1.02 | 0.4 | 0.7 |
| Proteins (% N × 6.25) | 11.4 | 12.8 | 12.1 |
| Fiber (g/100 g) * | 1.5 | 11.3 | 5.2 |
| of which insoluble | 0.6 | 5.7 | 2.6 |
| of which soluble | 0.9 | 5.6 | 2.6 |
| (1-3) (1-4) Beta-glucans | n.d. | 0.205 | 0.101 |
| Salt (g/100 g) | 0.001 | 0.24 | 0.11 |
| Ashes (g/100 g) | 0.79 | 4.59 | 2.75 |
| Vitamins (µg/kg) | |||
| Vitamin B1 | 540 | 1240 | 583 |
| Vitamin B2 | 40 | 642 | 317 |
| Vitamin B3 | n.d. ** | 549 | 221 |
| Vitamin B5 | n.d. ** | 6960 | 3250 |
| Vitamin B6 | n.d. ** | 3.9 | 2 |
| Minerals (mg/kg) | |||
| Ca | 141 | 3590 | 1815 |
| Na | 2 | 963 | 430 |
| Zn | 618 | 416 | 103 |
| Fe | n.d. * | 63 | 24 |
| Cd | 0.04 | n.d. ** | n.d. ** |
| Pb | n.d. * | n.d. ** | n.d. ** |
| Mg | 264 | 1334 | 599 |
| K | 140 | 1157 | 629 |
| Sample | OCT (min) | WAI (g/100 g) | SI | CL (g/100 g) |
|---|---|---|---|---|
| CP | 10 | 41.0 ± 2.0 c | 2.9 ± 0.1 b | 3.6 ± 0.2 c |
| PSP25 | 8 | 61.4 ± 3.1 a | 4.3 ± 0.2 a | 9.0 ± 0.5 a |
| PSP12 | 9 | 51.9 ± 2.6 b | 4.1 ± 0.2 a | 6.6 ± 0.3 b |
| Sample | L* | a* | b* | ΔE* |
| CP (U) | 77.73 ± 1.18 a | −7.03 ± 0.15 a | 27.82 ± 0.46 a | 23.78 ± 0.60 c |
| CP (C) | 77.98 ± 2.96 a | −6.32 ± 0.54 ab | 22.05 ± 0.55 b | 20.20 ± 2.58 c |
| PSP25 (U) | 26.51 ± 0.54 c | −4.56 ± 0.14 c | 10.18 ± 0.33 e | 67.11 ± 0.78 a |
| PSP25 (C) | 27.22 ± 0.45 c | −4.39 ± 0.19 c | 10.66 ± 0.32 e | 66.14 ± 0.46 a |
| PSP12 (U) | 32.83 ± 0.85 b | −6.15 ± 0.38 b | 13.12 ± 0.83 d | 60.74 ± 0.80 b |
| PSP12 (C) | 34.63 ± 3.49 b | −6.25 ± 1.22 ab | 15.41 ± 2.26 c | 59.10 ± 3.19 b |
| Storage | Sample | TMA | LAB | Staph. | Enterob. | Yeasts | Molds |
|---|---|---|---|---|---|---|---|
| T0 | CP | 3.3 ± 0.8 | 1.6 ± 0 | n.d. | 2.3 ± 0 | <1 | <2 |
| PSP25 | 5.0 ± 0.1 | 3.3 ± 0.1 | 3.1 ± 0.1 | 2.7 ± 0.1 | 2.5 ± 0.2 | 3.7 ± 0.4 | |
| PSP12 | 4.4 ± 0.1 | 2.9 ± 0.2 | <2 | 2.4 ± 0.1 | <2 | 3.0 ± 0.1 | |
| T30 | CP | 3.0 ± 0.1 | 2.3 ± 0.4 | n.d. | <2 | <1 | <2 |
| PSP25 | 5.1 ± 0.1 | 3.8 ± 0.1 | 2.8 ± 0.1 | <2 | 2.4 ± 0.1 | 3.5 ± 0.5 | |
| PSP12 | 4.2 ± 0.2 | 3.2 ± 0.2 | 2.2 ± 0.2 | <2 | <2 | 3.0 ± 0.2 | |
| T60 | CP | 3.6 ± 0.1 | 2.2 ± 0.2 | n.d. | <2 | 3.0 ± 0.1 | 2.2 ± 0.6 |
| PSP25 | 4.0 ± 0.1 | 3.9 ± 0.1 | <2 | <2 | 4.4 ± 0.1 | 3.1 ± 0.4 | |
| PSP12 | 4.4 ± 0.1 | 3.1 ± 0.3 | <2 | <2 | 4.3 ± 0.2 | 3.1 ± 0.1 | |
| T90 | CP | 4.6 ± 0.1 | 2.3 ± 0.3 | 2.9 ± 0.2 | <2 | 3.4 ± 0.1 | 2.1 ± 0.2 |
| PSP25 | 4.1 ± 0.1 | 3.6 ± 0.1 | 2.2 ± 0.1 | <2 | 4.4 ± 0.1 | 4.4 ± 0.2 | |
| PSP12 | 5.0 ± 0.1 | 3.3 ± 0.2 | 2.5 ± 0.3 | <2 | 4.3 ± 0.2 | 4.2 ± 0.1 | |
| T110 | CP | 4.7 ± 0.1 | 2.4 ± 0.2 | 2.2 ± 0.2 | <2 | 3.3 ± 0.1 | 2.0 ± 0.1 |
| PSP25 | 4.4 ± 0.1 | 3.1 ± 0.1 | 2.1 ± 0.1 | <2 | 4.4 ± 0.1 | 4.0 ± 0.3 | |
| PSP12 | 4.8 ± 0.1 | 3.9 ± 0.3 | 2.4 ± 0.1 | <2 | 4.3 ± 0.2 | 4.0 ± 0.1 |
Disclaimer/Publisher’s Note: The statements, opinions and data contained in all publications are solely those of the individual author(s) and contributor(s) and not of MDPI and/or the editor(s). MDPI and/or the editor(s) disclaim responsibility for any injury to people or property resulting from any ideas, methods, instructions or products referred to in the content. |
© 2024 by the authors. Licensee MDPI, Basel, Switzerland. This article is an open access article distributed under the terms and conditions of the Creative Commons Attribution (CC BY) license (https://creativecommons.org/licenses/by/4.0/).
Share and Cite
Iacobellis, I.; Lisi, A.; Vacca, M.; Apa, C.A.; Celano, G.; Mancini, L.; Minervini, F.; Calasso, M.; De Angelis, M. Nutritional, Biochemical, and Functional Properties of Spinach Leaf-Enriched Dough: A Healthier Alternative to Conventional Pasta. Foods 2024, 13, 3608. https://doi.org/10.3390/foods13223608
Iacobellis I, Lisi A, Vacca M, Apa CA, Celano G, Mancini L, Minervini F, Calasso M, De Angelis M. Nutritional, Biochemical, and Functional Properties of Spinach Leaf-Enriched Dough: A Healthier Alternative to Conventional Pasta. Foods. 2024; 13(22):3608. https://doi.org/10.3390/foods13223608
Chicago/Turabian StyleIacobellis, Ilaria, Alessia Lisi, Mirco Vacca, Carmen Aurora Apa, Giuseppe Celano, Leonardo Mancini, Fabio Minervini, Maria Calasso, and Maria De Angelis. 2024. "Nutritional, Biochemical, and Functional Properties of Spinach Leaf-Enriched Dough: A Healthier Alternative to Conventional Pasta" Foods 13, no. 22: 3608. https://doi.org/10.3390/foods13223608
APA StyleIacobellis, I., Lisi, A., Vacca, M., Apa, C. A., Celano, G., Mancini, L., Minervini, F., Calasso, M., & De Angelis, M. (2024). Nutritional, Biochemical, and Functional Properties of Spinach Leaf-Enriched Dough: A Healthier Alternative to Conventional Pasta. Foods, 13(22), 3608. https://doi.org/10.3390/foods13223608

