Abstract
The phenomenal rise of artificial intelligence (AI) in the last decade, and its evolution as a versatile addition to various fields, necessitates its usage for novel purposes in multidimensional fields like the manufacturing industry. Even though AI has been rigorously studied for process optimization, wastage reduction, and other quintessential aspects of the manufacturing industry, there has been limited focus on worker safety as a theme in the current literature. Safety standards contribute to worker safety, but there is no one-size-fits-all approach in these standards or policies, which warrants evaluation and integration of new ideas and technologies to reach the closest to ideal standards. This includes but is not limited to health, regulation of operations, predictive maintenance, and automation and control. The rise of Industry 4.0 and the migration towards Industry 5.0 facilitate easy integration of advanced technologies like AI into the manufacturing industry with real-time predictive capabilities, and this can help reduce human errors and mitigate hazards in processes where sensitivity is crucial or hazards are frequent. Keeping the future outlook in focus, AI can contribute to training workers in risk-free environments, promote engineering education for easy adaptation to new technology, and reduce resistance to changes in the industry. Furthermore, there is an urgent need for standards and regulations to govern and integrate AI technologies judiciously into the manufacturing industry, which holds AI models and their creators accountable for their decisions. This could further extend to preventing the adversarial use of new technology. This study exhaustively discusses the potential and ongoing contributions of this technology to the safety of workers in the manufacturing industry.
1. Introduction
The recent boom in artificial intelligence has been a boon for various sectors to improve their efficiencies and untangle the complex threads of questions that were previously difficult to answer. With the multidimensional application of artificial intelligence being implemented in new industries, its nascent stages allow for further exploration of new paradigms such as worker safety in the manufacturing industry using these advanced technologies [1]. In the last few decades, AI has evolved significantly in the field of manufacturing beyond basic automation to a more data-driven approach; that is, optimization, error reduction, etc., to achieve higher efficiency [2,3]. Incorporation of AI in manufacturing started in the 1980s to design specific programmatic logic controllers (PLCS), which were later employed in automotive manufacturing plants to improve assembly lines through repetitive and less labor-intensive tasks [3]. By the mid-2000s, computer vision gained traction with advances in machine learning algorithms for predictive maintenance and product optimization [4]. This was the phase in which the field of artificial intelligence made significant progress in the manufacturing industry and its general development, as static automation was gradually abandoned for a more dynamic predictive system capable of learning and optimizing processes. However, data scarcity and computational power limited the advancements of these AI models until the rapid employment of the Internet of Things (IoT) in the mid to late 2000s, which led to the integration of cyber-physical systems in industrial settings, thus giving rise to the term "Industry 4.0", or the fourth industrial revolution [5]. This is where modern AI models emerge that can handle huge amounts of data with reduced skepticism regarding their computational power, efficiency, or access to advanced hardware requirements.
According to Deloitte, due to predictive maintenance based on ML, machine downtime has decreased by 20–30%, and equipment life has increased by 20–40% [6]. As shown in Figure 1, predictive maintenance has evolved significantly. Reactive maintenance, which allowed machines or equipment to fail, was followed by preventive maintenance to prevent or delay unanticipated breakdowns. Now, moving towards more predictive maintenance with the use of modern technology, such as the integration of sensors, allows real-time monitoring of machines and equipment in the manufacturing industry, significantly reducing risks but still requires human supervision [6]. This is further advanced using predictive models and algorithms that use sensor data to automatically take actions that models are supposed to take, slightly reducing human supervision and improving manufacturing efficiency [7]. Moreover, current AI models generate simulations, that is, digital twins, which virtually replicate current systems that allow for simulation modeling and better decision making [7,8].
Figure 1.
Evolution of predictive maintenance in the manufacturing industry. Credit to Deloitte [6].
Modern AI vision systems in manufacturing have combined deep learning and predictive modeling to the degree of accuracy where flaw detection exceeds/meets a human level [9]. Thus, manufacturing industries have seen a massive increase in workforce dynamics, i.e., human–AI collaboration, as opposed to the predominant manufacturing in the 1980s [10]. Looking ahead, AI is increasingly positioned as a cornerstone for manufacturing due to its rapid advancements, reinforcement learning, and industry acceptance we see today. While all the other uses of AI in manufacturing are crucial, worker safety has not been directly addressed in such research work.
Safety has been subconsciously discussed as an indirect benefit of using AI, which overshadows a very important aspect, i.e., human capital and its safe utilization. The manufacturing industry is essential, but it also comes with risks and hazards [11,12,13]. Some standards have been in place to ensure safety in such industries, but how AI could transform or significantly impact this is discussed in this study exhaustively. AI as a technology is in its nascent stages, which means that there are still some gray areas for making laws and policies and deciding the remit of utilization as well as development [14].
1.1. Research Objectives and Methodology
In this section, we outline the key objectives of this study and the methodology used to conduct the review. The aim is to provide a comprehensive and structured analysis of the role AI plays in enhancing worker safety in the manufacturing industry. Given the limited existing literature and the focus of most studies on product outputs or processes, this research aims to fill the gap by focusing on human safety.
1.1.1. Objectives
The primary objective of this review article is to explore and analyze the emerging role of AI in improving worker safety within the manufacturing sector. While the current literature is sparse and often focused on product or process outcomes, this study emphasizes the importance of worker safety in the context of AI integration. The goal is to provide a detailed source of information on the use of AI models for enhancing safety and to critically assess the current standards and policies. Although some countries and institutions have established laws or frameworks to regulate AI, there remains a need for a universal framework that applies not just to manufacturing or worker safety but to AI in broader contexts [15,16].
To gather relevant information, this study used reliable sources such as industry blogs, government websites, and scholarly research articles. These sources were accessed primarily through platforms like Scopus and Google Scholar, ensuring the inclusion of authoritative content on AI policies, models, manufacturing cases, industry hazards, and related topics.
1.1.2. Research Questions
To guide this review and address key gaps in the existing literature, the following research questions were posed:
- How is AI currently applied to worker safety in manufacturing environments?
- What are the strengths and limitations of these AI-based safety systems?
- What regulatory, ethical, and technical challenges must be addressed for the large-scale adoption of AI in manufacturing?
- What role can policy frameworks play in shaping responsible AI integration in the manufacturing sector?
1.1.3. Methodology
This study adopts a qualitative, narrative review method as limited empirical research is available on the specific topic of AI and worker safety in manufacturing. The methodology focuses on synthesizing information from peer-reviewed journal articles, industry white papers, technical reports, policy documents, and standards databases. A systematic search was conducted across a range of academic and industry databases, including Google Scholar, Scopus, IEEE Xplore, ScienceDirect, and Springer Nature Link.
The inclusion criteria for the sources were as follows:
- 1.
- Published between 2018 and 2025.
- 2.
- Focused on applications in the manufacturing sector.
- 3.
- Address issues related to safety, ethics, or governance in AI deployment.
- 4.
- Written in English.
The exclusion criteria were as follows:
- 1.
- Sources focused on non-manufacturing sector use cases.
- 2.
- Duplicates or secondary sources lacking credibility.
- 3.
- Non-peer-reviewed sources (unless government- or standards-based, and select pre-prints on reliable servers).
The selected sources were thoroughly analyzed to identify recurring themes, emerging technologies, and governance gaps, and to compare traditional safety practices with AI-based solutions. The insights gained from this analysis were used to inform the overall findings of the review.
2. Understanding Manufacturing Hazards
Hazards in the manufacturing industry can be characterized by an unexpected event posing a safety threat from routine processes. A system with many moving parts, workers, and often heavy machinery has many possible sources of occupational user or equipment incidents [17,18,19]. This range of occurrences is surprisingly vast, spanning acute injuries to slowly manifested chronic conditions or infectious agents. For example, we can point out common incidents of bodily damage such as contusions, cuts, or abrasions in subtractive manufacturing while working with automated or operated machinery [20,21]. Meanwhile, in additive manufacturing, the proliferation of atomized chemicals and fine particles poses possible chronic health problems for workers who are exposed regularly [22].
Hazard identification and mitigation is not only important to worker health and safety but also a critical component in a successful work culture. Diagnosing and preventing such incidents saves money through both reduced defects or repairs while maintaining a trusting relationship with workers and stakeholders. This contributes to a work culture that is built upon the general sentiment of workers. A positive safety culture will encourage continued behavioral safety, while a weak safety culture may result in less belief in following occupational safety. By cultivating a strong workplace culture valued around hazard identification and safety, the workers involved are more likely to have better overall health and morale [23].
2.1. Manufacturing Safety Standards
While workplace safety principles in manufacturing typically follow the same philosophy internationally, the precise jurisdiction differs from country to country. The basic anatomy of these principles are based on the International Labour Organization and ISO 45001, as shown in Figure 2 [24,25,26,27].
Figure 2.
Steps for workplace safety and risk management, based on [24,25,26].
Workplaces tend to utilize any version of this holistic approach to safety management, as seen from the ILO, to have a cyclical method to manage workplace conduct. By thoroughly educating workers about their workplace hazards, many proceed with confidence that their employer is practicing proper hazard mitigation and are encouraged to do the same [28]. When properly reported and noted, observations and analysis of the provided incident’s reaction will be scrutinized and improved for the next occurrences.
These axioms of occupational safety act as an instruction manual for workplace conduct while demonstrating further effectiveness when supported using a positive safety culture that encourages worker compliance [29]. The development of these factors in conjunction has shown high efficacy in boosting productivity and worker morale.
2.2. Productivity Methodologies in Manufacturing
Hand-in-hand with occupational health and safety, workplaces have developed productivity principles to optimize and improve their output. Over the last half-century, methods using statistical and process analysis to reduce waste have been widely used, leading to the prevalence of techniques such as Six Sigma and Lean in the manufacturing industry. While both promote output efficiency, they are differentiated by the sources of process waste they address. A successful combination of such methodologies proves to provide quantitative and qualitative improvements to the output or workplace culture [30].
Lean manufacturing is implemented as a process that achieves waste reduction through reconsidering the perspective on inventory. Products are manufactured directly due to consumer demand, greatly reducing inventory waste [31]. This is built upon Kaizen, a philosophy that works by mapping the value stream. It encourages rapid, cyclical analysis of a manufacturing process, where workers continuously improve upon areas of waste [32,33]. Lean methodology is closely related to just-in-time manufacturing, originating from Toyota’s aim to cut down inventory levels. By allocating resources to the exact place and time, productivity is greatly encouraged and an economic advantage is created. Six Sigma aims to address waste reduction by minimizing the areas of error and discrepancies throughout the manufacturing process [34]. Through the use of data collection and statistical analysis, root causes of source variations are identified. The goal is to achieve a ‘defect-free workplace’, defined as less than 3.4 defects per million opportunities. It is a highly quantifiable method in comparison to Lean manufacturing (Figure 3) [35].
Figure 3.
The development and compatibility of Lean manufacturing and Six Sigma over time. Credit to the English National Health Service (NHS) [32].
In the manufacturing industry, a trend of combining Lean and Six Sigma methodologies has been noticed in the form of Lean Six Sigma (LSS). With the same goal, both methods have eventually merged to encompass a further holistic perception of the manufacturing value stream. The implementation of Lean methods will reduce process waste and improve efficiency, while Six Sigma aids in perfecting it by smoothing out discrepancies [32]. LSS offers a problem-solving framework to businesses, making it a popular choice to provide a comprehensive approach to systemic improvement.
2.3. Traditional Approaches to Hazard Prevention in Manufacturing and Their Limitations
Traditional hazard prevention approaches in manufacturing have laid the foundation for workplace safety practices and worker protection [36,37,38,39,40]. Some traditional methods of preventing such dangers are safety training and education, personal protective equipment (PPE), routine safety inspections, incident investigations and reports, and safety regulations. However, despite their effectiveness in limiting some hazards, their varied limitations are evident in today’s continuously changing industrial world, as represented in Figure 4 [41,42,43,44,45]. Table 1 further expands on the types of hazards that are experienced in a general manufacturing industry and the type of intervention that is conventionally used followed by its current limitations with evolving industry needs and advancements. These traditional methods have limitations, as the manufacturing industry has been evolving rapidly within the last few decades.
Figure 4.
Traditional approaches in manufacturing for hazard prevention and their disadvantages in the current pace of developments [36,37,38,39,40,41,42,43,44,45].
An important study conducted by Dyreborg et al. [45] emphasizes that safety interventions implemented at a group or organizational level tend to be more effective than targeting individual behavior alone. The study findings suggest that engineering-based controls that do not depend on the active choice of the worker or the ‘decision to use’ have been shown to limit workplace injuries [45]. To overcome these limitations of ‘behavior-only’ strategies, the investigation suggested the integration of multifaceted safety strategies that span all levels of the organization, especially when engineering controls are included [45].
Table 1.
Exhaustive overview of the types of hazards faced in the manufacturing industry.
Table 1.
Exhaustive overview of the types of hazards faced in the manufacturing industry.
| Hazard Type | Specific Details of the Hazards Reported | Description | Traditional Method of Prevention | Limitation | Ref. |
|---|---|---|---|---|---|
| Chemical hazards | Toxic substances | These substances lead to acute or chronic poisoning, if exposed |
| Lack of hazard awareness stemming from poor training regarding health and safety in a particular setting leads to increased risk | [46,47] |
| Flammable and explosive chemicals | Fire and explosion hazards |
| Current prevention strategies may not fully address the risk of fire or explosion in all scenarios | [46,47] | |
| Carcinogenic substance | Some chemicals used in manufacturing processes may have carcinogenic properties |
| Long-term effects of exposure to carcinogens may not be immediately apparent, making prevention challenging | [47] | |
| Corrosive substances | Can cause severe burns and tissue damage upon contact |
| Accidental spills or splashes can still occur, potentially causing immediate harm before preventive measures can be activated | [46,47] | |
| Physical hazards | Noise | Prolonged exposure to noise at or above 85dBA can lead to permanent hearing loss, tinnitus, and difficulty understanding speech in noise |
| Defining “hazardous noise” based on sound level alone is insufficient | [46,48,49] |
| Vibration | Hand–arm vibration (HAV) can lead to various occupational health hazards for workers |
| Symptoms may not appear until after significant exposure (typically 2000 hours), which can delay early intervention and prevention efforts | [48,50,51] | |
| Ionizing radiation | Ionizing radiation exposure is a frequent occupational hazard |
| The current system of dose limitation may not fully address the optimization of protection in all scenarios | [46,52] | |
| Heat | Heat stress is associated with a spectrum of heat-related illnesses, including heat stroke, which can lead to death |
|
| [46,48,53] | |
| Physical hazards | Mechanical maintenance hazards | Operation and maintenance of machinery can lead to injuries such as entanglement, crushing, or impact |
|
| [48,54,55] |
| Operational hazards | Industrial operations expose workers to hazardous materials, ergonomic risks, and unsafe work practices that can lead to injuries or health issues |
|
| [48,54,55] | |
| Electrical hazards | Electrical hazards involve risks associated with electrical systems and equipment |
|
| [45,48,56] | |
| Fire and explosion risks | Flammable materials, improper storage practices, and inadequate fire prevention measures in industrial settings |
|
| [45,57] | |
| Ergonomic hazards | Repetitive motions | Repetitive motion causes muscle fatigue and can eventually result in long-term damage to workers |
| Effectiveness of current prevention methods may not be accurate | [58,59,60] |
| Awkward postures | Awkward postures are risk factors for neck/shoulder pain (NSP) and low back pain (LBP) |
|
| [61] | |
| Heavy lifting | Occupational lifting, especially for extended durations and with higher loads, increases the risk of long-term sickness absence (LTSA) |
|
| [62,63] | |
| Psychosocial hazards | Work-related stress | Stress is an individual’s response to high-intensity work, affecting cognitive, physical, mental, and emotional status. It can lead to mental health problems such as anxiety, depression, and burnout. |
|
| [64,65,66] |
As shown in Table 1, these hazards are unique to every manufacturing process, each with its respective reactive and proactive preventative measures. There are many approaches to these risks, with many workflows, maintenance, regulatory precautions, and methodologies having been developed over the years to reduce the possibility of incidents. One of the quintessential duties of employers is to provide a safe and productive working environment, which is achieved through the research of an appropriate combination of these measures. As a result of implementing a customized incident mitigation method, hazard-induced employee injury, chronic health issues, psychological effects, and deaths can be reduced in the manufacturing workspace. By reactively tracking incidents, proactive anticipation can be formed from the occurrence patterns that slowly manifest. In the current industrial revolution, we are noticing the migration of this general process from pen and paper to digital data collection and analysis using programmable models. By exploring the status quo in hazard mitigation methodology, we can analyze the future of integrating artificial intelligence and machine learning into manufacturing safety [23].
2.4. Comparison of Traditional and AI-Based Safety Methods
Traditional workplace safety in the manufacturing industry relies on well-established protocols such as routine safety audits and checks, use of personal protective equipment (PPE), manual reporting of incidents, and hazard sign placements [67,68]. As comprehensively explained in Figure 4, the traditional methods have their own set of flaws despite setting the foundations for occupational safety [69]. These are often reactive, static, and are limited by human factors such as oversights, fatigue, or inconsistency in implementation [70].
With the rise of Industry 4.0 and AI integration, human involvement is being reduced in areas where constant attention is needed to prevent serious hazards, as we discuss in Section 3. Real-time data analysis allows for proactive safety monitoring, while predictive algorithms help ensure timely maintenance and readiness to manage any changes in the system [71]. Moreover, AI-driven decision support systems can automatically adjust and control system settings, maintaining safe operational parameters and following predefined safety guidelines, ensuring steady and reliable control in industrial environments.
These systems can process massive volumes of data from devices like sensors, cameras, logs to detect any anomalies, predict equipment failure, and also monitor worker behavior in real-time. These benefits of AI, alongside the traditionally established safety methods, can facilitate a safer work environment.
3. AI Techniques Transforming Safety Standards
The manufacturing industry presents numerous safety challenges, from equipment malfunctions to hazardous working conditions. As AI continues to evolve, its ability to enhance workplace safety becomes increasingly significant. By analyzing vast amounts of data, automating safety monitoring, and predicting potential risks, AI-driven solutions are transforming traditional safety practices [72,73]. This section explores key AI techniques that improve worker safety. Section 3.1 examines how machine learning-based predictive analysis helps identify risks before they lead to accidents. Section 3.2 delves into the role of computer vision in real-time monitoring, enabling the detection of unsafe behaviors and hazardous conditions. Section 3.3 discusses how natural language processing enhances safety communication and decision-making in manufacturing environments. Finally, Section 3.4 illustrates a few real-world case studies of AI being used in the manufacturing industry.
3.1. Predictive Analytics
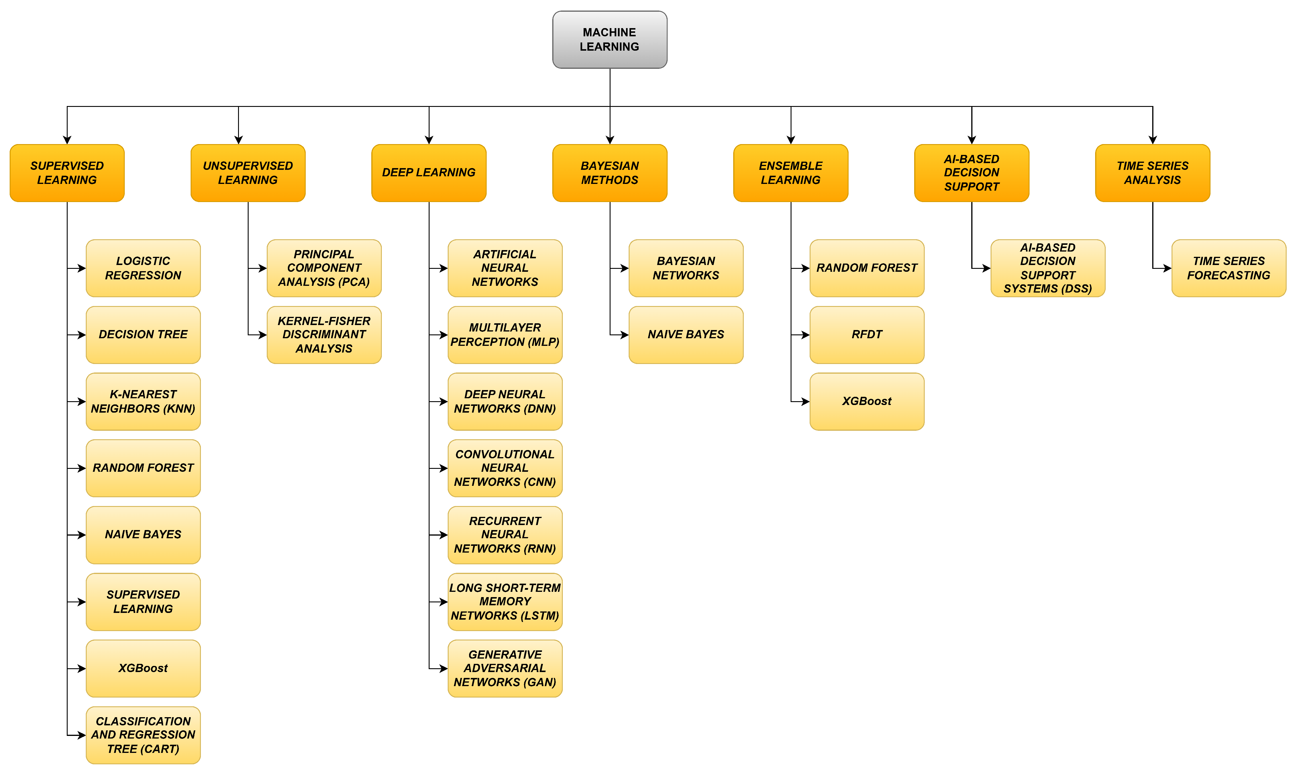
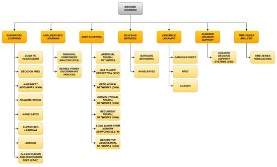
Predictive analytics uses statistical techniques and machine learning (ML) to analyze historical data and forecast future outcomes [74]. In the manufacturing industry, predictive analysis is instrumental in optimizing production workflows, reducing downtime, and enhancing overall efficiency. A particularly vital application is improving worker safety by identifying potential hazards before they pose risks to worker well-being. By leveraging real-time sensor data, equipment logs, and historical incident records, predictive models can detect patterns indicating potential failures or unsafe conditions, enabling proactive interventions [71]. As illustrated in Figure 5, different ML approaches are utilized in predictive analysis depending on the availability of labeled data and the specific application.
Figure 5.
Taxonomy of AI models employing machine learning techniques.
3.1.1. Machine Learning Techniques for Predictive Analytics
Supervised learning is widely utilized when input–output relationships are available in existing data. For example, models trained on labeled data—such as sensor readings linked to past failures—can identify causal associations that lead to hazardous conditions. Classification methods detect defective products or hazardous situations in real-time, while regression models analyze continuous variables such as temperature, pressure, and machine vibration to determine the remaining useful life of industrial equipment, which allows for timely maintenance and failure prevention [71,75,76].
Unsupervised learning plays a crucial role in anomaly detection [71], detecting irregularities in machine behavior or environmental conditions without requiring predefined labels. Clustering techniques group similar operational patterns, aiding in detecting deviations that may signal impending failures or unsafe conditions [74]. Dimensionality reduction methods streamline complex sensor data, preserving essential information while enhancing computational efficiency [76,77,78]. Semi-supervised learning, which combines aspects of supervised and unsupervised learning, is particularly beneficial when labeled data are scarce, as it allows models to extract useful patterns from large pools of unlabeled data [71,74].
Reinforcement learning enhances adaptability by dynamically optimizing decision-making strategies based on real-time feedback [74]. Unlike traditional predictive models that rely solely on historical data, reinforcement learning systems adjust their strategies continuously. For example, industrial robots trained with reinforcement learning navigate factory environments safely, while adaptive control systems fine-tune machinery operations to minimize risks based on evolving conditions [71]. Commonly used models in predictive analysis include Artificial Neural Networks (ANNs), Support Vector Machines (SVMs), and Random Forests (RFs) [74,79,80]. RFs, in particular, are highly effective due to their capability in handling high-dimensional manufacturing data and capturing complex relationships between variables.
3.1.2. Enhancing Worker Safety Through Predictive Analytics
Worker safety in manufacturing is a critical concern, with risks arising from material handling, machine operation, and repetitive tasks. Predictive analytics mitigates these risks by analyzing workplace data, classifying accidents, and predicting injury severity, allowing for early interventions and informed decision-making [73].
A fundamental application of predictive analysis in worker safety is the classification of workplace accidents using historical incident reports and real-time sensor data. K-Nearest Neighbors (KNN) identifies patterns in reported incidents by clustering similar accidents based on shared characteristics such as task type, environmental conditions, and injury severity [73]. When a new incident is reported, KNN compares it to existing clusters using distance metrics like Euclidean or Manhattan distance, signaling a high probability of serious consequences if it aligns with past severe accidents. Logistic regression estimates injury severity by analyzing relationships between factors such as task complexity, worker fatigue, and environmental conditions, classifying outcomes such as minor, moderate, or severe injury [81]. The model highlights influential risk factors, enabling manufacturers to prioritize safety interventions. Furthermore, Random Forest (RF) improves prediction accuracy through ensemble learning, combining multiple decision trees trained on random subsets of data. This approach enhances robustness, reduces variance, and mitigates overfitting. Feature importance analysis within RF further identifies key factors influencing accident risks, guiding targeted safety measures [81,82].
Another crucial step in improving worker safety is identifying the groups at greatest risk and understanding common injury causes. In the study conducted by Kahkhi, F.D. et al. [82], data on injury type, claim status, body part affected, and injury cause are analyzed using a naive Bayes model to classify incidents and estimate injury likelihood. Random Forest Decision Trees (RFDT) are then applied to refine predictions and provide insights into the importance of different injury risk factors. To address ergonomic risks, deep learning-based 3D pose estimators are developed to monitor worker movements in real-time, detecting unsafe postures and alerting workers to prevent musculoskeletal disorders [75]. Similarly, predictive models evaluate the impact of workplace conditions on specific organs, such as liver function. In the study conducted by Ni, L. et al. [83], logistic regression and a restricted cubic spline model were used to assess the non-linear relationship between years of service and liver abnormalities, while a neural network refined the predictions, enhancing health risk assessments.
3.1.3. Other Applications of Predictive Analytics in Worker Safety
Predictive Analysis is further utilized in specific applications that relate to worker safety: the operation of specific tools used in industry, working environment conditions, and production.
- Predictive Maintenance and Fault Diagnosis: Predictive maintenance minimizes equipment failures that could lead to worker injuries. In the metal-cutting industry, neural networks predict power consumption based on cutting parameters, optimizing tool performance and preventing malfunctions [84]. Predictive analytics is also applied in manufacturing system control, quality assurance, and defect mitigation, using Bayesian networks and ANNs to diagnose faults in industrial equipment such as power transformers and transceiver stations [85]. In smelting operations, a multivariate time series deep learning model predicts furnace temperatures in electric arc furnaces, improving process stability and preventing hazardous temperature fluctuations [86].
- Workplace Environmental Monitoring: Predictive analytics enhances workplace conditions by ensuring optimal temperature, humidity, and air quality. HVAC systems use predictive models to detect faults and optimize energy consumption [87,88]. Deep neural networks are used to predict HVAC failures, maintaining safe temperature ranges in heat-intensive work environments [81,87]. Additionally, ANN-MLP algorithms monitor and predict smoke emissions from malfunctioning machines, triggering a tiered alert system to prevent worker exposure to hazardous fumes [89].
- Sustainable Manufacturing Practices: Sustainability in manufacturing is another area where predictive analysis is valuable. Multi-criteria decision models use regression analysis and ANNs to optimize material consumption, energy efficiency, recyclability, and production costs, promoting sustainable and safer manufacturing practices [90].
3.1.4. Limitations and Biases in Predictive Analytics in Manufacturing
While predictive analysis offers significant advantages in manufacturing, particularly for safety, several limitations can impact its effectiveness. A key challenge is bias–variance tradeoff [91]. Models with high bias tend to oversimplify the data, which results in underfitting [92], where the model misses critical patterns, such as interactions between machinery, environmental factors, and human behavior. In contrast, models with high variance may overfit data [93], detecting irrelevant patterns and generating false alarms, like incorrect posture detections, that cause worker distrust. This phenomenon in machine learning models is illustrated in Figure 6.
Figure 6.
Illustration of overfitting and underfitting [92].
When models generalize too much, they can miscalculate hazards, overlook irregular patterns, and delay responses. This can extend to inaccurate health monitoring and missing irregularities in worker vitals such as blood pressure or temperature, potentially leading to severe outcomes like strokes or heart complications [94]. In addition, such models may not detect new, unseen faults, such as gas leaks or electrical problems, causing delays in emergency responses [92].
Another limitation is the quality of data [95]. Predictive models in manufacturing rely on accurate and comprehensive data. However, real-world data are often incomplete, noisy, or inconsistent due to sensor errors or insufficient historical records. Without proper data preprocessing, which involves cleaning and formatting raw data, predictive models can be inaccurate and unreliable [96]. Ensuring data quality is foundational to the model’s success, especially when the safety of workers is at stake.
Manufacturing processes are dynamic, with frequent changes in equipment, materials, and production methods. This introduces the challenge of concept drift [97,98]. As these changes occur, predictive models can quickly become outdated if they are not continuously updated through life-long learning [99]. Without regular retraining and monitoring, models may lose accuracy and fail to reflect the current state of operations, potentially creating unsafe conditions for workers.
In conclusion, while predictive analysis holds the promise of enhancing safety and efficiency in manufacturing, addressing these limitations, such as ensuring data quality, managing the bias–variance tradeoff, and updating models regularly, is crucial to maintaining their effectiveness and safeguarding workers’ well-being.
3.2. Real-Time Intelligent Surveillance Using Computer Vision
Predictive safety analytics is crucial in preventing workplace accidents, as discussed in Section 3.1. Traditional sensor-based safety solutions, such as pressure sensors, environmental monitors, and wearable devices, are commonly used in industrial settings, but they come with significant limitations [100,101]. While these systems can detect specific hazards, they often miss critical visual cues and cannot fully capture the complexity of dynamic industrial environments. Moreover, wearable safety solutions like smart personal protective equipment (PPE) and electromyograms (EMGs) can be financially burdensome for large workforces [102,103]. They require constant monitoring, regular upkeep, and strict worker compliance, making them cumbersome to implement and maintain at scale [103].
To overcome these challenges, computer vision has emerged as a scalable, non-intrusive solution. It continuously analyzes workplace conditions and enhances safety protocols without the need for constant physical maintenance. Using technologies like CCTV footage, thermal imaging, infrared sensors, depth cameras (LiDAR and time-of-flight), X-ray scans, and drone-captured aerial views, computer vision provides a comprehensive way to monitor entire workspaces [103]. This approach can detect potential hazards that might go unnoticed by traditional sensors, significantly reducing human error and enabling proactive safety interventions.
Central to modern computer vision advancements are Convolutional Neural Networks (CNNs), which extract hierarchical features from images for automated analysis [104]. These models have been widely used in safety applications, but their effectiveness depends on the complexity of the task at hand. For simple tasks like fire detection [105,106], CNN-based image classification models work well. These models classify an image as “fire” or “no fire”, enabling rapid hazard response. However, in industrial settings, where workers, machinery, and dynamic interactions coexist, more complex analyses are required. A simple classifier might identify a hazard but fail to recognize specific risks, such as distinguishing between workers and machinery detecting unsafe postures, or localizing where on the work floor it materializes [107].
To address this, deep learning-based object detection models have been developed. Models like Faster R-CNN [108,109], Mask R-CNN [110], YOLO (You Only Look Once) [111], and SSD (Single-Shot Multibox Detector) [112] can detect and localize multiple objects within a scene, generating bounding boxes around them for precise tracking and hazard identification. In manufacturing environments, object and activity detection enhances safety by monitoring worker movements and identifying potential dangers [13]. For example, worker–machine proximity monitoring uses detection models to differentiate workers from heavy machinery like forklifts or robotic arms [103]. If a worker gets too close to operating equipment, the system can issue real-time alerts, preventing collisions [113]. Similarly, unsafe posture recognition systems can identify hazardous activities, such as improper lifting techniques or unsafe bending, and prompt corrective actions to reduce the risk of injury.
Computer vision also supports PPE compliance tracking by continuously verifying whether workers are wearing the required safety gear, such as helmets or gloves. If a worker is non-compliant, the system can trigger an immediate alert to ensure the safety of the worker and those around them. Beyond detection, tracking algorithms monitor worker movements over time, predicting potential hazards before accidents happen. For example, if a worker repeatedly enters restricted zones (i.e., perimeter intrusion systems [114]) or neglects safety procedures, the system can escalate warnings or alert supervisors for intervention. A practical implementation of computer vision for worker safety follows a structured workflow, as indicated in Figure 7.
Figure 7.
Solution architecture diagram to monitor and alert worker activity [13].
First, CCTV footage is captured and processed through a Network Video Recorder (NVR). The video stream is then analyzed using deep learning models to identify potential hazards. In the risk detection and business logic layer, AI models assess risks based on predefined criteria, categorizing them from “Very Unlikely” to “Very Likely” and from “Negligible” to “Severe” following a risk assessment matrix shown in Figure 8. If a hazard is detected, the system triggers alerts to notify workers and supervisors where the responses are tailored based on the severity of the situation [103]. Therefore, by eliminating the need for costly and maintenance-heavy wearable devices, computer vision offers a more efficient, scalable solution that continuously monitors workers, machinery, and the environment. Real-time hazard detection, such as unsafe proximity to machines, improper posture, or PPE compliance, enables immediate alerts and corrective actions. This proactive approach not only reduces the risk of accidents but also ensures a smoother, more cost-effective implementation of safety measures across large and dynamic industrial settings.
Figure 8.
Risk assessment matrix used for decision-making in computer vision. Adapted and recreated with permission from [103].
While CV brings substantial benefits to workplace safety by enabling real-time monitoring and proactive hazard detection, its application in worker surveillance introduces critical privacy, ethical, and technical challenges [115]. Many CV systems rely on extensive visual datasets that may include images of workers captured without explicit consent, raising serious privacy concerns [116]. These datasets often lack adequate representation across ethnic and religious groups, leading to biased models that can skew safety assessments and result in unfair or discriminatory monitoring [117]. Such practices may contribute to a stressful work environment, where heightened anxiety and reduced trust impair essential safety-related functions such as situational awareness, attention to detail, and reflexes.
In addition to these privacy and ethical concerns, deploying CV in dynamic industrial environments presents several technical challenges [118]. Visual obstructions—such as machinery or other workers blocking the camera’s view—can hinder detection accuracy, while variable lighting, glare, dust, and steam can degrade image quality [119,120,121]. Real-time applications also require low-latency processing, which can be difficult to achieve in resource-constrained settings. Furthermore, CV models often need retraining to adapt to new factory layouts, equipment, or worker behaviors, making scalability a challenge [122,123]. Integration with legacy systems adds additional complexity. These limitations highlight the need for robust, adaptable, and ethically sound CV systems capable of addressing the complexities of modern manufacturing environments.
3.3. Enhancing Workplace Safety Through NLP-Powered Communication
The rapid advancements in Natural Language Processing (NLP) have allowed machines and computers to automatically analyze and classify text-based documentation, extracting valuable information for applications such as job codings, espouse assessment, data analysis, and risk valuation. Innovations in this area, such as the development of learning models like bidirectional transformers, have greatly reduced the reliance on manual input in text-processing tasks [124,125].
A major application of NLP in safety and manufacturing domains is in its ability to process vast amounts of unstructured data, including incident reports [126], maintenance work orders [127], and other important documents, transforming the data into structured, machine-readable formats. This ability allows researchers, supervisors, and safety professionals to effectively manage extensive datasets and recognize actionable insights, including root causes of incidents, that may otherwise remain unrecognized without NLP tools [128]. A specific example of the usage of NLP in worker safety is in classifying risk variables associated with multiple sclerosis musculoskeletal disorders (MSDs) for treatment and prevention. This is performed using advanced pre-trained sentence transformers (Euclidean, Bray–Curtis, and Mahalanobis), cosine similarity, and distance metrics to classify 25 MSD risk factors [129].
A standard process of an NLP workflow is shown in Figure 9. Typically, it begins with preprocessing, where textual documents are cleaned and prepared. This involves removing unwanted characters, eliminating stop words, applying lemmatization (for example, grouping words like ‘best’ and ‘good’), and stemming (reducing words to their root forms). Following preprocessing, vectorization techniques such as Word2Vec or TD-IDF are used to convert text into numerical formats that machine learning algorithms can interpret and utilize [130]. Advanced models like BERT and GPT-3 then analyze this structured numerical data to identify patterns and extract meaningful insights for the reader [130]. A specialized branch of NLP for technical and engineering-related data is known as Technical Language Processing (TLP). It focuses on applying NLP methods to analyze such specialized data, where the sequence of words plays an important role in determining context and meaning, particularly in manufacturing. TLP systems are designed to emphasize word order due to its influence on analytical outcomes. These systems classify specific terms, such as ‘leaks’, into distinct components or problem categories, which are then classified and prioritized [127].
Figure 9.
Standard process for applying NLP on textual data in manufacturing. Adapted with permission from [130].
Similar to the limitations discussed in Section 3.1.4, predictive analysis tools that rely on NLP for safety communications or training must be carefully managed [131]. Biases in training data—such as those related to culture, gender, or outdated safety protocols—can result in inaccurate or unsafe recommendations [132]. In manufacturing, these errors can lead to miscommunications, unsafe practices, and heightened exposure to workplace hazards. Therefore, ensuring that NLP models are free from bias, regularly updated, and aligned with the latest safety standards is crucial for maintaining the effectiveness and reliability of predictive safety systems [133].
3.4. Real Industrial Case Studies
This section highlights selected real-world industrial cases where AI technologies have been applied in manufacturing.
3.4.1. Case Study 1: Collaborative Robots (Ford Motor Company, Tesla, General Motors Company)
With the rise of Industry 4.0, companies such as Ford, Tesla, and General Motors have integrated AI-powered collaborative robots (CoBots) [134,135] into their production lines. Unlike traditional robots, CoBots work directly alongside human workers. Ford, for example, has deployed over 100 CoBots in 24 of its facilities [134], reflecting the growing use of these machines to improve productivity and safety. The CoBot market, valued at $649 million in 2019, is projected to grow at 49% annually through 2025 [136].
CoBots are designed to operate in hazardous conditions and for extended periods, minimizing the risk of workplace injuries [137]. By alleviating human workers from physically demanding and monotonous tasks, safety, efficiency, and productivity are accelerated [138]. Moreover, Tesla is investigating exoskeletons and wearable sensors to improve posture and reduce musculoskeletal strain [139], further promoting the safety and well-being of their workforce.
3.4.2. Case Study 2: AI-Facilitated CCTV Infrastructure (SeeWise.AI, Intenseye, Linfox)
Companies like SeeWise.AI and Intenseye use AI-powered CCTV and computer vision to improve safety compliance and regulatory oversight in manufacturing [140,141]. These systems enable real-time monitoring of PPE, automated safety inspections, hazardous area monitoring, and behavior analysis. Intenseye, for example, reported identifying 200 times more safety hazards using AI than manual observation [141]. Major manufacturers, including Coca-Cola, PEPSICO, Panasonic, Hyundai, Daikin, Honda, Koctas, Amazon, Coats, and Amcor, have adopted these technologies [142,143], though specific details of their use cases are not always available. Koctas, however, reported an 89% reduction in safety risks related to the absence of hard hats due to AI-enabled monitoring [143,144].
Furthermore, Linfox, an Australian logistics company, uses AI-enhanced CCTV to boost worker safety and security in its warehouses [145]. The system includes features such as material handling equipment (MHE) proximity alerts and their optimized use, footpath compliance tracking, distracted pedestrian detection, alcohol testing, and vehicle road-worthiness checks [145], improving safety and operational efficiency.
3.4.3. Case Study 3: Nvidia Virtual Factories
Virtual factories are digital replicas of real manufacturing environments, enabling the modeling, simulation, analysis, and optimization of production processes [146]. These models allow for accurate simulations of hazardous scenarios, such as machine fires or structural collapses, improving risk prediction and reducing human exposure to dangerous areas [147]. ML and 3D modeling enable the simulation of autonomous mobile robots (AMRs) and CoBots working alongside human workers. Like CoBots mentioned in Section 3.4.1, AMRs perform physically demanding tasks and address labor shortages. AMRs can operate in high-risk environments, including high-temperature, radioactive, or chemically contaminated zones, minimizing human exposure and preventing illness. With AI, ML, physics-based simulations, sensors, and mechatronics, these robots exhibit human-like perception, mobility, dexterity, cognition, and whole-body control [148,149,150].
AI agents are a powerful technology for automating processes and enhancing worker safety by executing complex tasks and high-level objectives, improving efficiency [151]. These agents use technologies like LLMs, RAG, vector databases, APIs, NLP, and advanced programming frameworks. LLMs process large volumes of safety reports, inspection logs, and records, offering concise summaries or alerts for safety officers. RAG enables dynamic access to up-to-date safety documents, ensuring fast interventions to prevent worker injuries from escalating into serious incidents [152]. RAG also supports adherence to safety procedures, such as forklift operation guidelines or OSHA heat exposure limits [153].
NVIDIA Omniverse is a platform that combines APIs and software development kits (SDKs) with OpenUSD rendering and generative physical AI to create digital workflows in industrial environments [154]. Companies like Continental [155], Rockwell Automation [156], and Wistron [157] have adopted this technology, leading to significant improvements. For example, Wistron reported a 51% increase in worker efficiency, a 50% reduction in process times, and a 40% decrease in defect rates through real-time monitoring and layout optimization [158].
This discussion is further expanded in Table 2, where real industrial cases are summarized with their applications, specific areas that they cover, benefits, and limitations.
Table 2.
AI examples in manufacturing safety.
4. Predictive Maintenance and Risk Mitigation
Predictive maintenance (PdM) is a proactive strategy that leverages predictive analytics, as discussed in Section 3.1, to analyze historical performance data and real-time asset information to identify operational anomalies and potential equipment defects, enabling timely repairs before failures occur. PdM aims to optimize maintenance schedules, reducing unplanned outages, and minimizing unnecessary preventive maintenance costs [159,174]. PdM can be categorized into five types [175,176]:
- 1.
- Corrective Maintenance (CM): Restores equipment upon fault detection.
- 2.
- Preventative Maintenance (PM): Analyzes historical data to minimize breakdowns.
- 3.
- Risk-Based Maintenance (RM): Prioritizes assets posing the greatest risk in case of failure.
- 4.
- Condition-Based Maintenance (CBM): Uses sensor data to trigger maintenance upon performance decline.
- 5.
- Predetermined Maintenance (PtM): Follows manufacturer guidelines and historical data to schedule maintenance.
AI-driven PdM minimizes human error by automating the analysis of complex, high-volume data from monitored assets. By processing vast amounts of sensor and performance data, AI models are capable of identifying underlying patterns that are often obscured to humans due to limitations in concurrent data processing [177]. This capability enhances the speed and accuracy of monitoring, reduces human intervention, and minimizes operational disruptions. As a result, PdM enables early detection of anomalies, preventing costly downtime. AI also optimizes maintenance schedules, prioritizes critical issues, and autonomously recommends or executes maintenance actions based on real-time insights, improving both the reliability and cost-effectiveness of operations [178].
Root cause analysis (RCA) is a critical preliminary step in PdM, which identifies the underlying causes of failures, thereby optimizing the maintenance strategy [179]. Machines maintained by integrating PdM with RCA operate more efficiently and for extended periods, as this combined approach minimizes the need for frequent repairs [179]. Another important PdM approach, Reliability-Centered Maintenance (RCM), is widely used in industries such as nuclear and aviation. RCM determines the most effective maintenance strategy by combining PdM, PM, and CM while evaluating factors such as equipment condition, age, technical feasibility, and economic efficiency. RCA is crucial in informing these decision-making processes [180].
In addition to machinery, PdM can be applied to the well-being of workers in high-stress environments such as manual or semi-automatic assembly lines. Wearable devices that monitor physiological data—such as heart rate variability, skin respiration rate, skin conductance, and electromyography—can detect stress levels and help manage worker well-being. This application of AI contributes to both productivity and safety, reducing the impact of stress, burnout, and physical strain [160]. Moreover, computer vision-based solutions contribute to PdM by detecting potential malfunctions in machinery before they occur. Using image or video data captured through continuous monitoring, techniques like edge detection, Gray Level Co-Occurrence Matrix (GLCM), and CNN models help identify early signs of issues. This not only prevents costly breakdowns but also reduces material waste, further demonstrating the impact of AI in enhancing operational efficiency [159,179,181,182].
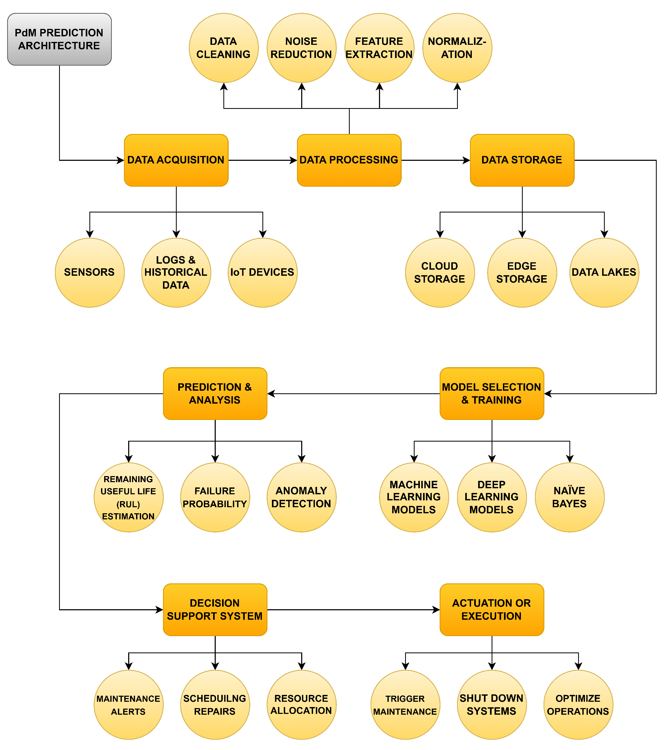
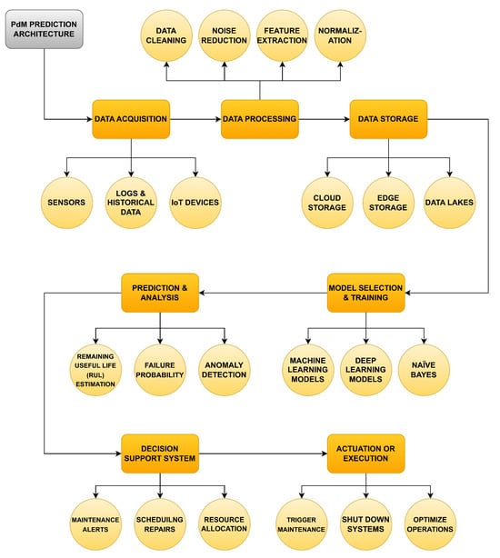
The terms ‘risk mitigation’ and ‘predictive analytics’ are often used interchangeably, but in this paper, we define risk mitigation as the processes employed by assets and machinery to prevent failures. Reactive risk mitigation is a widely used approach that relies on post-event analysis and training based on historical data [180]. In contrast, a proactive risk mitigation model harnesses predictive analytics and ML to detect and prevent risks before they occur. ML enhances system performance by identifying patterns and mapping correlations in data, allowing for early intervention [180]. Figure 10 illustrates an architecture that senses asset conditions and determines the most appropriate PdM technique. The scanning, sensing, and final decision-making processes are facilitated through the Internet of Things (IoT), while AI and ML algorithms are used to predict and recommend the optimal PdM strategy [181].
Figure 10.
PdM prediction architecture [179,180,181,182].
In conclusion, the integration of predictive maintenance (PdM) with advanced technologies such as AI, machine learning, and IoT offers significant improvements in operational efficiency and risk mitigation. By automating data analysis and identifying patterns that are often invisible to humans, AI enhances both the speed and accuracy of maintenance processes, reducing downtime and operational costs. Additionally, the application of PdM to both machinery and worker well-being exemplifies its versatility in optimizing not only asset management but also human resource efficiency. As PdM continues to evolve, its ability to predict, prevent, and respond to issues in real-time will undoubtedly lead to more resilient, cost-effective, and sustainable operations across various industries.
5. Real-Time Hazard Detection and Response
Despite the quality of workplace conduct training, there will remain a factor of unavoidable risk in some activities. This is anticipated in occupational safety and health standards, where the common preliminary step of protocols is the ability to predict risks and identify anomalies. These can be categorized into short, acute incidents or long, accumulated injuries and conditions. Due to the repetitive or complex nature of some manufacturing actions, or the desire to shorten protocol activities to save time, some dangerous situations are created unintentionally by a worker [183]. In certain cases, only the symptoms of an incident can be recognized instead of the root issue. The ability for a worker to diagnose a hazard in any of these scenarios is supported through multiple methods, but unusual contingencies or unseen factors may always arise [184].
5.1. Ensuring Worker Health and Safety
A significant factor of hazard diagnostics is the high readiness of information regarding common incidents for workers in the surroundings. This can be seen in the usage of tailored Safety Data Sheets, which serve to provide rapid identification and appropriate protocols, with additional ancillary information such as emergency contacts [185]. Another example of easily comprehensible and intuitive hazard information can be seen in the form of a qualitative risk matrix, as similarly shown in Figure 8. By weighing the likelihood against the danger of an incident, workers can determine the appropriate reactive protocol. This eliminates the possibility of weighing low-danger hazards similarly to a higher-danger threats [184].
Though both of these methods come with some pitfalls of over-simplicity, the purpose they serve in a complex workplace is vital to quick emergency judgment and protocol [186]. With access to this information through rapid-identification methods such as color coding, workers can drastically reduce action time that is instead used for emergency aid. With this time, the next step of hazard control and containment is fundamental in applicable situations [187]. In a contingency, there may be a lack of time for a worker to report and await commands from a supervisor. In such cases, a Right to Refuse Dangerous Work (aka. Stop Work Authority) may be enacted by an employee to make the executive decision to terminate a process or refuse a task [188]. Though this may be exploited due to risk ambiguity, the ability of workers to act with independent judgment is crucial to saving time in dangerous scenarios [189].
The implementation of AI can supplement the decision-making and risk evaluation step for workers. Pulling from a database of past occurrences, a comprehensive understanding of workplace conditions and the presented risks can be created. AI models can be further developed to act as an emergency shutdown protocol, providing quicker response times than workers.
5.2. Maintaining Operational Efficiency
In an age where a continuous manufacturing flow is required to maintain high outputs, operational efficiency is valued on the same level as other resources. With an uninterrupted production rate, a company will grow in competitiveness and profitability [190]. This is emphasized in certain productivity methodologies. Each step of a process can be seen as a ‘peak’ or a ‘trough’ when analyzed as outputs over time, where the goal of implementing such methodology is to smooth out these efficiency bumps [191]. In an industry landscape where these minuscule effects create noticeable disruptions in outputs, the rapid elimination or suppression of hazards and incidents is crucial to keeping a company profitable and efficient.
AI may provide operational efficiency through both hazard detection and process efficiency. Similarly to incident detection, process discrepancies are easily monitored by adaptive AI using access to a database of past occurrences [183].
5.3. Preventing Costly Accidents
In manufacturing disasters, there is often a trend of deficient hazard detection. By detecting the risk of an incident before its occurrence, a company can be saved from damages or loss of resources. In some cases, this risk may not pose an immediate threat but rather pose a different danger further down the process. With timely hazard detection, risks are identified and addressed before the manifestation of danger. Catastrophic incidents in the manufacturing industry may stem from various deficiencies; in hazard detection, housekeeping, organizational, or operational common oversights, which have been comprehensively expanded in Table 3.
One such example of a catastrophic disaster is the Hayes Lemmerz Aluminum Dust explosion in 2003 [192]; an accumulation of aluminum dust within the workspace resulted in a dust deflagration. Due to poor hazard identification and housekeeping, the danger had not been appropriately handled. Another example of disaster is the Chevron Refinery Fire in 2012; a ruptured pipe released gas that formed a flammable vapor cloud, resulting in ignition and fire. Past recommendations to improve the piping had not been considered, with a history of a lack of safety inspections [193]. As a result of organizational and operational deficiencies, a proper examination of the pipe system and therefore risk identification and reaction had not occurred. To prevent occupational accidents and hazards from occurring and affecting workers, a monitoring and detection system must exist to give an early warning message before the occurrence of disaster [194].
Table 3 shows how AI introduces promising tools for risk mitigation in the manufacturing industry and improving efficiency, with possible usages in every corner of prevention. Unseen equipment deterioration may be supplemented with AI vision and monitoring to catch possible failures.
Table 3.
Learnings from the common deficiencies in the manufacturing industry and how AI could generally regulate them.
Table 3.
Learnings from the common deficiencies in the manufacturing industry and how AI could generally regulate them.
| Classification of Deficiencies | Example Specification | Description | Possible Complications | How AI, in General, could Regulate Such Factors | Limitations of AI in This Case | Ref. |
|---|---|---|---|---|---|---|
| Housekeeping deficiencies | Workplace dust buildup | Excess dust buildup accumulating around in the work environment. |
|
|
| [195,196,197,198] |
| Unclean Surfaces | Poor cleanup or housekeeping may lead to unclean surfaces. This may include greasy, wet, dusty, unsanitary surfaces, etc. |
|
|
| [199] | |
| Operational | Failure in hazard identification | Lack of or inappropriate risk assessment |
|
|
| [200] |
| Automatnineon Errors | An automation error may arise from factors such as mechanical, programming, calibration, etc. |
|
|
| [200,201,202] | |
| Organizational | Deviation from protocol | Any action, such as skipping a step in a safety procedure, is not acceptable according to organizational standards |
|
|
| [203,204] |
| Equipment failure | Sudden or gradual equipment failure |
|
|
| [205] | |
| Worker health | Worker exhaustion | Factors such as overworking, monotonous work, or physical exertion may result in exhaustion |
|
|
| [206,207,208,209] |
| Chronic hazards | Long-term exposure to hazards; chemicals, dust, non-ergonomic worker practices |
|
|
| [209,210,211,212] |
5.4. AI-Powered Surveillance and Anomaly Detection
Early monitoring systems play a crucial role in mitigating risks to humans, property, and the environment by detecting anomalies and dangerous events in real-time [213]. Traditional surveillance often struggles with high false positive rates due to manual monitoring and simple automation rules. However, the integration of advanced AI models like YOLOv8 and Inflated 3D (I3D) has demonstrated improvements in accuracy and speed, enabling more efficient processing of complex CCTV surveillance data. The YOLOv8 model excels in real-time object detection, processing video frames rapidly with high precision. It is particularly useful in dynamic environments, such as factories or construction sites, where quick responses are critical. YOLOv8 can detect suspicious objects, like unattended bags or misplaced equipment, which may signal a potential hazard. When paired with advanced tracking algorithms, YOLOv8 can monitor the movement of these objects or individuals across video frames, allowing the system to flag unusual patterns of activity, such as a worker entering a restricted area or engaging in unsafe behavior. I3D, on the other hand, enhances the capabilities of traditional CNNs by inflating their 2D architecture into 3D. This transformation enables I3D to capture both spatial and temporal features simultaneously, providing a deeper understanding of video content. The ability to analyze patterns over time makes I3D a powerful tool for detecting complex behaviors and suspicious activities. For instance, it can identify evolving hazards, such as a gas leak developing over several frames, or recognize unsafe worker behaviors that unfold over time, providing a more comprehensive approach to surveillance [214].
Anomaly detection in surveillance systems can be classified into two main approaches: density- and distance-based detection, and model-based detection. The first approach focuses on identifying deviations by analyzing the relationships between data points, while the second involves building a model of normal behavior and flagging deviations from this baseline. Both methods are essential in worker safety applications, where real-time monitoring can detect unsafe behaviors or environmental hazards. For instance, anomaly detection can identify a worker entering a restricted area, failure to wear safety equipment, or dangerous environmental changes like gas leaks or temperature spikes [214].
The Local Outlier Factor (LOF) algorithm is widely used for density- and distance-based anomaly detection. It identifies outliers, such as workers exhibiting unusual behavior or sensor data showing abnormal environmental conditions. LOF’s ability to adapt to various data distributions makes it highly effective in safety-critical surveillance applications [215]. Other models like SVMs, RFs, and GMMs also play a key role in detecting anomalies by estimating probabilities of unusual behavior, such as a sudden fall or injury. RFs, in particular, are adept at handling high-dimensional safety data, such as video feeds or sensor data from wearables, quickly identifying patterns that signal potential risks to workers [216,217,218].
In modern manufacturing and supply chains, ensuring the security of sensitive data is crucial for smooth operations [219]. The increasing use of ML models that rely on personal data—like ID numbers, mobile numbers, and medical records—has heightened the importance of protecting this information [220]. To address these concerns, ML-driven anomaly detection models are being employed to enhance network security by monitoring network traffic and identifying anomalies, such as unauthorized access or fraud [221]. RFs have proven to be particularly effective in these scenarios, offering high accuracy and robustness to outliers, making them ideal for detecting anomalies in complex network environments [222].
The use of AI-powered anomaly detection not only strengthens real-time surveillance systems but also helps mitigate risks by enabling proactive measures in worker safety, environmental hazard detection, and network security. By analyzing data from various sources, including CCTV, thermal imaging, and wearable sensors, AI models can provide real-time insights, ensuring a safer and more secure working environment.
5.5. Automated Emergency Protocols and Alerts
ML can improve real-time decision-making and be used to develop robust and adaptive emergency protocols and response systems. Creating an ML emergency response system requires several steps, each with its respective algorithms and learning style, including the following, which are further expanded in Figure 11:
- 1.
- Classification of risk assessment [223]
- 2.
- Clustering to find patterns [224]
- 3.
- Crisis escalation prediction model [225]
- 4.
- Reinforcement learning for dynamic decision making [226]
Figure 11.
Automated emergency protocol and alerts system steps [223,224,225,226].
Figure 11.
Automated emergency protocol and alerts system steps [223,224,225,226].

A computer vision-based architecture for alerts is proposed in Section 3.2. Alternatively, a proactive monitoring and alerting system through AI-powered cloud monitoring can be used for the automation of alerts. AI uses ML, NLP, and predictive analytics for real-time monitoring and anomaly detection. The benefits of the cloud-based architecture are enhanced scalability, improved system reliability, and optimized resource utilization. This allows for AI systems to handle growing volumes of data, enhance reliability by detecting and addressing issues proactively, and allocate resources efficiently, thereby reducing operational costs [227].
6. Human-Centric AI for Worker Safety
6.1. Wearable AI Devices for Health Monitoring
Due to the high stakes and sometimes fast-paced nature of assembling products on manual or semi-automatic assembly lines, stress, burnout, mental strain, and physical strain are often encountered by workers and laborers. An application of predictive maintenance is a wearable watch that detects the stress levels of people working on factory assembly lines. This is done by collecting the psychological data of workers, including heart rate variability, skin respiration rate, skin conductance, and electromyography. SVM is used to detect patterns in stress patterns, specifically skin conductance is processed through linear discriminant analysis (LDA) and classified using SVM. This technology is a tool that can enable stress management and contributes to worker well-being and productivity [159,228].
People with chronic illnesses who work in manufacturing industries can utilize wearable AI devices to monitor their health. Pre-existing chronic illnesses such as epilepsy can increase the risk of workplace accidents and injuries. The prediction and detection of epileptic seizures can be performed in real-time on a mobile device through specialized ANNs and DL models that classify electroencephalogram (EEG) data and group them into normal/abnormal EEG [229,230,231]. These models learn from individual patient data, synthetic data, EEG signals, video data, and wearable sensors. This technology is cardinal to Automated Seizure Diaries, which can be used for the diagnosis, treatment, and management of epilepsy and can aid in clinical trials [232,233]. Similarly, an experimental smartwatch called Embrace has been developed that measures sweat levels and sends an automated message and phone call to caregivers [233,234].
Smart sensors in wearable watches can also detect poor posture in employees while performing tasks such as pushing, pulling, and drilling. Through machine learning-based analysis and deep learning, improper and dangerous positions can be detected and alert the watch [73,233,235]. Other types of wearable devices used for health monitoring include eyewear, smart bands and e-patches [228].
Wearable devices should have the capability to connect to a personal mobile device to improve utility and ease of usage [235,236]. Biodata, alerts, device configuration, and the ability to connect to healthcare providers can be accessed through smartphones through the network in Figure 12. An alternate method to connect with healthcare workers can directly involve the wearable device and its sensors within it. Patient psychological data captured from the wearable device are linked to an IoT-Cloud database where data from a deep feed-forward neural network (DFFNN) are analyzed, classified, and sent to physicians without the patient being physically present. The healthcare provider can then track and analyze the data, notifying the patient about their condition and treatment without them being physically present [237].
Figure 12.
Wearable AI devices network to connect remotely to mobile devices [235].
6.2. Enhancing Safety Through Human–AI Collaboration
6.2.1. Training Using Different Methods
The types of manufacturing training include but are not limited to onboarding, safety, machine operation, management, developmental skills, and compliance training. Virtual Reality (VR), Augmented Reality (AR,) and Mixed Reality (MR) technologies are utilized to provide immersive training by simulating emergency and high-stakes situations in a controlled environment. The gamification of training modules through VR headset training creates an engaging and interactive environment that makes learning enjoyable. This form of learning often instills confidence and preparedness in employees, proving invaluable during real-life crises [238,239,240].
Manufacturing workers are also trained through IoT sensors on machinery that provide them with real-time insights into operational efficiency and performance. Low-level Key Performance Indicators (KPIs) are tools that monitor the overall performance of individual machines and workers. Forkan et al. investigated wearable MetaWear sensors, fine-grained KPIs, SVMs, and Raspberry Pi gateway devices that were used to detect the efficiency of workers and their knife utilization at a meat processing plant [241].
Mentoring and coaching are two methods of training that require supervision and effective intervention. Mentoring entails the transfer of skills through a sustained relationship from an individual with more experience in a particular area or field to a less experienced mentee. Alternatively, coaching is specifically targeted towards a certain task or skill and can utilize mentoring activities such as collaboration on projects and shadowing [242]. Coaching and mentoring can be facilitated through AI-driven chatbots, providing real-time assistance for onboarding employees by answering employee questions and providing feedback [243].
Apprenticeships are a combination of part time, formal education and experience at the workplace, thereby making it a method of efficient skill development. The benefits of apprenticeship include cognitive motivational effects, aid in integrating skills, increased youth employment rates, and better school-to-work transitions [244]. AI can facilitate apprenticeship and remote training through the creation of personalized training modules, tailored to individual learning speeds, strengths, and weaknesses. This method is superior to a one-size-fits-all training model since ML algorithms can analyze individual learning patterns, preferences, and performance, improving knowledge retention and making the training process more dynamic and effective [245].
6.2.2. LLM Models Used in Safety Standard Assessments
Large Language Models (LLMs) possess strong cognitive and reasoning capabilities, allowing them to process and analyze large volumes of complex data, essential for safety assessments. Their ability to understand and integrate multi-source sensor data ensures more accurate evaluations, improving the reliability of current safety standard assessments [246]. Additionally, LLMs have very impressive memory storages, allowing them to learn from historical experiences and apply past data to assess current situations more effectively [246]. Tools like ChatGPT excel in tasks that require creative thinking, such as brainstorming failure modes and identifying potential risk mitigation strategies [247].
LLMs are not strictly necessary for natural language processing (NLP), but they currently represent the most powerful approach for many NLP tasks. They can engage in human-like communications, as neural networks have demonstrated stronger abilities over humans in pattern recognition. These models can provide personalized and context-aware solutions while breaking down language barriers for smoother and more efficient communication [248]. Ensuring AI trustworthiness is very important for the adoption of LLMs in manufacturing safety assessment. These models can improve decision-making by predicting potential risks and providing actionable information to the operators [249,250].
In manufacturing, LLMs can enhance and optimize quality control by integrating with existing safety assessment methods. Their ability to process large amounts of specialized manufacturing data, analyze historical patterns, and detect any irregularities allows for real-time monitoring and automated compliance inspection or checks [249,250]. Such an application is shown in Figure 13.
Figure 13.
LLM integration in safety assessments, with interaction between data layers, contextual understanding, and external agents for accurate decision making [251].
6.2.3. Engineering Education
Human-centric AI is being included in engineering education to enhance worker safety in high-risk industries while bringing manufacturing industries in line with Industry 5.0, which emphasizes human–machine collaboration [252]. Some of the artificial intelligence (AI) tools being utilized to propel the change, from a traditional static educational approach to a more dynamic one, include the usage of Human Digital Twins (HDTs) and adaptive learning simulations. For instance, workers can now recreate real-life working conditions and avoid hazards like chemical additives by using VR and AR simulations using software like the Omniverse, which is already being utilized to improve a worker’s danger recognition accuracy, train worker psychology, and their safety procedure implementations [253,254].
Moreover, there has been a rapid acceptance of these AI tools in today’s manufacturing industry; for instance, German auto factories reported a 28% decrease in workplace accidents following the implementation of such AI-enhanced training simulations. However, the use of these tools in engineering education has come with several difficulties, including ethical questions about algorithmic biases and data privacy [255]. For instance, even though AI mapping and simulation tools, such as Honeywell’s adaptive learning platform, help engineers become more proficient in hazard detection and prediction, there is a significant risk of bias perpetuation if these tools are not audited for fairness [256]. Similarly, when we examine wearable devices that track fatigue using EEG data, several problems regarding worker privacy occur. Furthermore, a 2024 ILO poll shows that nearly 58% of engineers now mistrust AI recommendations, making worker opposition to such abrupt shifts another significant obstacle [255]. Thus, to ensure hybrid human-AI oversight, autonomous hybrid safety ecosystems are essential to the future of worker education and occupational safety.
To implement this vision, industries must adopt the ISO 9241-210 standards [257,258], which outline that AI systems must be audited by an ethics review board aside from their commitment to investments in state-of-the-art AI infrastructure to enable real-time safety analytics while safeguarding worker privacy. Therefore, we may anticipate that workers in the future will have more secure and robust industrial environments if the aforementioned advancements and steps are implemented into the curriculum [259].
6.2.4. Quality Management and Control
Automated inspection and defect detection powered by AI has shown the potential to enhance quality management in manufacturing processes. AI-powered image analysis and processing techniques revolutionize quality control by improving the accuracy, efficiency, and comprehensiveness of inspections [260]. This technology utilizes machine learning, computer vision, and image processing algorithms to detect defects and anomalies with exceptional precision.
Predictive quality control powered by AI has gained huge traction as a means for quality control and management in manufacturing operations. Leveraging AI-driven advanced frameworks has led to significant improvements in defect detection for quality inspection and supported personalized road testing within the automotive manufacturing industry [261]. This approach contributes to production efficiency while also reducing costs and reducing time to manufacture, which adds some ease to the worker’s tasks. The overall manufacturing process is also regulated with human supervision. The application of ML-integrated techniques have been used for measuring accountability based on the customer complaints with an accuracy of 64% [262].
Process optimization powered by AI has shown potential to enhance quality management in manufacturing environments. Real-time monitoring and process optimization frameworks driven by AI can revolutionize manufacturing performance [263]. Using machine learning algorithms, sensor data, and IoT connectivity, these systems enable continuous monitoring of production parameters, facilitating early fault prognosis and minimizing disruptions. The dynamic optimization in the manufacturing process that AI brings through real-time monitoring using data, adaptive control, and automated decision making provides ways to improve resource utilization, increasing efficiency as well as quality [263]. Furthermore, there are examples from different fields where AI contributes to the operational efficiency and workflow optimization in radiology departments in hospitals, which shows its versatility and applicability across various industries [264].
6.2.5. Human–AI Trust
Distrust towards AI systems in the manufacturing industry often arises from three main concerns: surveillance and manipulation, threats to autonomy and dignity, and unpredictability [265,266]. These issues are compounded by high-profile data breaches that expose the risks of AI misuse. Surveillance and manipulation concerns stem from AI systems that track sensitive worker data, such as performance metrics and health information, which can lead to fears of over-surveillance and unfair evaluations [267,268]. A notable example is the 2016 Facebook and Cambridge Analytica scandal [269], where personal data were misused without the consent of millions of Facebook users to simply harvest it for political targeting. In manufacturing, similar breaches could jeopardize worker privacy, undermining trust in AI systems used for performance monitoring or safety compliance. Another example is Samsung, where employees unintentionally leaked confidential information using ChatGPT to review internal documents [270]. These incidents highlight the critical need for robust data protection and transparency in AI usage.
Autonomy and dignity concerns arise when AI systems take over critical decision-making [271,272], particularly in high-risk environments like manufacturing. Workers may fear that automation could erode their autonomy, especially in tasks like safety monitoring or machine operation. This concern is further amplified by the potential for bias in AI systems [117,273], which could lead to discriminatory decisions. If not properly designed, AI systems may unintentionally favor certain groups, reinforcing existing inequalities. A notable example is Aon Consulting, which faced accusations of incorporating biases into its hiring assessment software, discriminating against individuals based on race and disability [274]. To mitigate these risks, regulatory frameworks such as the EU’s Artificial Intelligence (AI) Act [275] ensure human oversight in AI decision-making, allowing for validation and intervention to prevent complete automation. Furthermore, methods to detect and reduce bias, such as test generation techniques and third-party audits [276,277,278], are essential to maintain fairness and trust in AI applications.
Unpredictability, or the lack of transparency in AI decision-making, also contributes to distrust [279]. When AI systems make critical decisions without clear explanations, workers may question the accuracy and reliability of those decisions. This is especially concerning in safety-critical scenarios, where the consequences of mistakes can be severe. Explainable AI (XAI) [280] becomes vital in such cases, as it ensures that AI systems provide transparent and understandable explanations for their decisions. Regulations like the AI Act [275] and ISO/IEC 27001c [281] emphasize the importance of explainability and robust security protocols to promote transparency. Providing clear reasoning for AI decisions helps workers verify that outcomes are based on sound logic, improving trust in the system. It also aids developers in detecting errors and refining the system, while policymakers can create appropriate regulations based on these insights.
In response to these concerns, regulatory frameworks like the General Data Protection Regulation (GDPR) [282], the AI Act [275], and ISO/IEC 27001c [281] have been developed to ensure data security, transparency, and accountability in AI systems. These regulations safeguard worker privacy, promote human oversight, and support explainability, creating a safer and more trustworthy environment in manufacturing. By addressing issues related to data protection, autonomy, and unpredictability, these frameworks help mitigate the risks of AI misuse and ultimately improve human trust in AI systems.
6.3. Benchmark Technologies of Human–AI Collaboration
To maximize safety outcomes, AI systems must complement human intuition, offering explainable feedback and fostering worker trust through transparency. Human–AI collaboration in predictive maintenance and worker safety allows for the integration of advanced technologies. These technologies combine sensor data, machine learning algorithms, and real-time monitoring systems to continuously and proactively monitor hazards, worker health, and predict equipment failures [263,264].
By merging human oversight with intelligent systems, industries can utilize a range of innovative technologies that support such collaboration in an industrial setting, as shown in Table 4, to mitigate risks, maintain operational efficiency, and improve overall workplace safety.
Table 4.
Applications of predictive maintenance in worker safety.
7. Challenges and Ethical Considerations
7.1. Ethical Considerations
When implementing AI in manufacturing, several ethical conditions are essential to address, where transparency and accountability are the most critical. AI systems must be developed and deployed in ways that ensure fairness and minimize bias or unintended consequences [288]. The key challenges lie in its opaqueness, or simply the “black-box” nature of many AI models, which can lead to uncertain outcomes leading to concerns around traceability and responsibility [288].
Establishing clear frameworks for accountability in AI systems is important, particularly in manufacturing contexts where errors can have significant consequences. As AI becomes more prevalent in decision-making processes, determining responsibility for mistakes becomes increasingly complex. The explanation of AI systems can be extremely complex for individuals or regulators to interpret, which makes transparency alone insufficient for accountability [289]. To address this, comprehensive frameworks must be established that delineate responsibilities among various stakeholders, including AI developers, deployers, and end-users. These frameworks should incorporate regular audits, impact assessments, and clear mechanisms for redress when errors occur. For ensuring effective AI risk management and accountability, the adaptive risk governance frameworks must be capable of evolving in parallel with the technological improvements in the manufacturing industry [289].
Another important consideration is the impact on the workforce. AI implementation in manufacturing may lead to job displacement, requiring the reskilling of employees [290]. Small and medium-sized enterprises (SMEs) with financial constraints may face tremendous challenges, potentially exacerbating unemployment and inequality [291]. Furthermore, ensuring fairness in AI systems is critical, as they may unintentionally reinforce pre-existing biases embedded in their training data, leading to inequitable outcomes.
7.2. Data Privacy and Worker Consent
The current push for automation in manufacturing has intensified concerns over data privacy and worker consent. Technologies such as the Internet of Things (IoT) and Artificial Intelligence (AI) collect vast amounts of personal and operational data, often without clear boundaries on storage, access, or use [292]. These AI systems and smart technologies frequently collect data from workers, including their movements, decisions, and interactions [293]. However, workers often cannot give informed consent, as they may be unaware of the extent of data collection and how they are utilized [292,293,294].
An important issue is the ownership of collected and generated data. Typically, this ownership falls to the inventor or developer of the AI system, enabling employers to manage and utilize worker data without their input or control [295]. This raises ethical concerns about transparency, autonomy, and potential misuse of personal information in workplace decisions. Employers increasingly use invasive technologies, such as wearable tracking devices and digital reputation systems, to monitor performance and behavior. These systems collect large amounts of personal data, often without transparency [294].
While the EU General Data Protection Regulation (GDPR) recognizes these challenges, it does not provide sufficient protection in employment contexts, leaving workers vulnerable to exploitation [294]. Strengthening regulations and ethical frameworks is important in the advancement of the technology. Clearer policies on data ownership, bias mitigation, and worker consent will be essential in creating a better manufacturing environment. Differential privacy (DP) is an important tool used for protecting worker data privacy while allowing the industry to leverage the collection of valuable datasets. DP protects individual and organizational data by introducing controlled noise, preventing attackers from identifying specific workers or extracting sensitive information. In the Industrial Internet of Things (IIOT) and other smart manufacturing, large amounts of worker-related data, such as shift schedules, productivity metrics, and biometric readings, are collected to improve operations. Without strong and clear privacy measures, these data could be exploited causing privacy violations, discrimination, or unauthorized surveillance. DP fundamentally allows companies to analyze trends without compromising individual identities, such as anonymizing worker performance data, securing location data in logistics, and other sensitive employment information [296,297].
7.3. Reliability and Biases in AI Systems
Beyond privacy concerns, AI-driven monitoring systems can introduce biases into performance evaluations. For example, AI systems used for defect detection can disproportionately flag products handled by certain workers or teams based on biased training data. If a dataset contains more defects from a specific shift, the AI may systematically associate that shift with lower quality, leading to unfair performance evaluations and employment consequences [298]. Bias in AI-driven manufacturing can emerge stemming from unrepresentative datasets that overrepresent certain populations while underrepresenting others, such as those from low-income countries or ethnic minorities. Social biases, such as geographic, demographic, and economic factors, will all cause biases leading to inequitable outcomes [299].
Explainability in deep learning refers to a model’s ability to provide clear and understandable explanations for its decisions, addressing the common issue of AI systems being ’black boxes’. This is important for building trust in the systems, as by improving explainability, these models improve reliability by being more consistent and dependable in their performance under changing environments in manufacturing [300].
Techniques such as visual explanations, feature-based methods, and uncertainty estimation allow operators to understand the factors influencing the model’s predictions and output generation [300]. XAI methods, such as Class Activation Mapping (CAM) and saliency maps, provide the operators with insight into how the model makes decisions [301]. For instance, in the Ultrasonic Spot Welding (USW) quality prediction, visual explanations help engineers understand why a weld was classified as good or bad [300,301].
7.4. Grey Areas of Current Policies and Their Future
Furthermore, there is a noticeable trend and a prevalent issue in the growing global manufacturing sector, which is the lack of proper OSH implementation in certain countries or operations. As shown in Table 5, the agency that is required to build a thorough OSH culture is largely affected by the collective mindset and attitude toward safety in the region.
This leads to a gap in OSH similarities and organizational characteristics in countries that are culturally distant, which can be considered as a deficiency in worker safety. While most countries will demonstrate some degree of poor safety adherence, there are certain factors that heavily contribute to an unsafe culture.
These can be firm-specific, such as smaller operations allocating their fewer resources away from OSH implementation [68,302], or region/culture-wide norms such as lax regulatory frameworks, weak enforcement, or trends such as high temporary employment that tend towards poor worker safety [68,302]. In such scenarios, AI provides an easy solution to supplement OSH-deficient workplaces in the form of training, monitoring, and more. Integrating Artificial Intelligence (AI) into OSH policies can significantly enhance worker safety across various regions by addressing specific challenges and augmenting existing frameworks. Each country is familiar with their version of OSH, with some examples from notable manufacturing countries shown in Table 5.
Table 5.
A sample of the occupational safety and health (OSH) organizations and codes followed by industry in each country.
Table 5.
A sample of the occupational safety and health (OSH) organizations and codes followed by industry in each country.
| Region | Country | Principal Organizations of OSH | Principal OSH Legislation | Year Enacted | Major Updates or Changes Made to the Standards | Pitfalls of these Standards for Worker Safety | Remarks | How AI Can Benefit These Policies? |
|---|---|---|---|---|---|---|---|---|
| Americas | Canada | Canadian Center for Occupational Health and Safety (CCOHS) [303] | Canada Labour Code [304] | 1985 | A 2024 amendment brought new employer requirements regarding employee treatment in termination and benefits. The Canada Labour Code is continuously updated each year [305]. |
| CCOHS provides guidance and educational tools to use codes such as the Workplace Hazardous Materials Information System (WHMIS) [307]. |
|
| United States | Occupational Safety and Health Administration (OSHA) [29] | Occupational Safety and Health Act of 1970 [308] | 1970 | Several amendments have been implemented since 1970 [309] |
| OSHA serves as the principal enforcing agency to implement worker laws. The principal enforcement legislation is the Occupational Safety and Health Act of 1970 [308,312]. |
| |
| Europe | Switzerland | Federal Coordination Commission for Occupational Safety (EKAS) [68,313] | Arbeitsgesetz (ArG) (The Labour Act) [67] | 1964 | Switzerland has recently implemented many new policies regarding healthy work culture and overtime [314,315]. |
| The EKAS is defined as the central ruling organization. Each Swiss canton has its specific OSH organization managed by the EKAS. The Arbeitsgesetz (ArG) is the main Federal Labour Law, outlining worker practices and OSH [70,316]. |
|
| Germany | Bundesanstalt für Arbeitsschutz und Arbeitsmedizin (BAuA) [69] | Arbeitsschutzgesetz (ArbSchG) [317] | 1996 | Several amendments have been implemented since 1996 [317]. |
| The BAuA serves as the Federal Institute for OSH in Germany, which facilitates laws and regulations such as ArbSchG [318,319,320] |
| |
| Asia | Japan | Japan Organization of Occupational Health and Safety (JNIOSH) [321] | Japanese Industrial Safety and Health Act | 1972 | A 2006 amendment was established with an emphasis on addressing the issue of work–life balance [322] |
| While JNIOSH serves as the principal OSH organization within Japan, societies such as JSOH aim to promote education and research about worker health and safety. Their legislation is outlined by the Japanese Industrial Safety and Health Act [324]. |
|
| China | State Administration of Work Safety (SAWS) [325] | Work Safety Law [326] | 2002 | The Worker Safety Law has undergone three amendments; in 2009, 2014, and 2021 [327]. |
| SAWS acts as the main OSH organization in China while facing the challenge of huge economic and social growth [329] China’s Work Safety Law and Law on Prevention and Control of Occupational Diseases (2001) serve as the principal OSH legislation |
| |
| India | Ministry of Labour and Employment [330] | Factories Act [331] | 1948 | The Factories Amendment Bill in 2016 was amended to increase overtime hours [332] |
| India’s Factories Act is amongst many specialized workplace acts. In 2020, the Occupational Safety, Health, and Working Conditions Code was enacted to amend laws regarding OSH and workplace incidents [332,335]. These are all consolidated by the Ministry of Labour and Employment. |
|
7.4.1. Open Areas for AI Governance
Currently, there are no universal frameworks for establishing ethical conduct when using AI that cater specifically to industrial requirements and standards. Data privacy laws hinder some of the functioning, as it varies from region to region, country to country, along with the algorithmic transparency and worker surveillance policies. This makes global framework development and standardization extremely complex, as different regions may interpret the generalized framework differently, which can lead to global ethical and legal mismatch. This can be implemented with the participation of neutral organizations like the United Nations, with a uniform and generalized framework that adapts to all regions and countries.
EU AI Act [275] and ISO 45001 [27] provide a much needed starting point for human-machine collaboration frameworks which can be applied for real-time hazard mitigation in industries. Some of the currently existing or newly created frameworks that relate to occupational safety and how they can be adapted for AI integration to improve worker safety are listed as follows:
- ISO 45001: This international standard provides a management framework for occupational health and safety [27]. It can be extended to include AI-based risk detection, human-AI collaboration, and real-time safety feedback systems. AI governance can fit within existing clauses on continuous improvement, hazard identification, and performance evaluation.
- Europe AI Act (2024): This act, established in 2024, provides a risk-based regulatory framework for AI systems [275]. Classifies workplace AI safety systems as “High Risk”, requiring conformity assessments, human oversight, and regular documentation.
- OECD AI Principles: These international ethical guidelines, updated in 2024, emphasize accountability, robustness, and transparency in AI systems [336]. They are followed by OECD countries, the European Union, the United States, and the United Nations.
- NIST AI Risk Management Framework (USA): This voluntary toolkit from the National Institute of Standards and Technology (NIST) guides the implementation of trustworthy AI practices in manufacturing [337].
- ILO OSH Code of Practice: This international framework informs workers about their rights [338]. It can be expanded to include worker rights in AI-monitored environments.
Based on this context and the literature, there are several areas where AI governance policies for manufacturing safety can be improved.
- 1.
- Data Privacy and Surveillance Consent: AI systems that process worker data, such as through computer vision or biometric tracking, must comply with the data protection laws of the country or regions, as applicable. Organizations should implement a privacy-by-design approach, offering opt-in consent and ensuring data anonymization within the system.
- 2.
- AI Auditability and Traceability: High-risk AI systems should maintain logs of decisions and actions for audit purposes to trace any inconsistencies. Model explainability must be ensured, particularly during incident investigations.
- 3.
- Human-in-the-Loop Oversight: AI systems used for critical tasks, such as predictive maintenance or real-time behavior monitoring, should require mandatory human involvement and oversight to avoid fully autonomous decision-making that could impact workers or lead to unwanted hazards.
- 4.
- Governance Accessibility for SMEs: National standardization agencies or industry consortiums should provide simplified AI governance frameworks for SMEs, along with subsidized training and open-source compliance checklists, similar to the NIST AI Risk Management Toolkit.
7.5. Adoption and Integration Challenges
As shown in Figure 14, there are challenges in adopting advanced technologies, with a plethora of challenges that are generally common. Firstly, companies or businesses usually do not have adequate capital for the high initial investment required to integrate such advanced technologies, which leads to reluctance towards them. Especially for small and medium enterprises (SMEs), this discourages and induces hesitancy towards such shifts due to the underlying costs. Although AI deployment requires substantial investment, its long-term benefits in operational uptime, worker safety, and regulatory compliance can outweigh the costs [263,339].
Figure 14.
Challenges in the adoption of Predictive Maintenance (PdM). Credit to Deloitte [6].
Another critical challenge lies in the workforce’s readiness to adapt, which is a quintessential factor, and without it, the adoption will be extremely challenging. There is hesitancy while working with new technologies due to fears of job displacement, lack of technical skills, or uncertainty about working alongside automated decision-making tools [340]. Without training and upskilling programs, the workers may struggle to effectively collaborate with AI, which can ultimately diminish the overall effectiveness of the shift towards it.
As discussed in Section 7.4, the gray areas of the policies and standards currently being implemented have not been adequately updated following AI integration or integration of advanced technologies where clear guidelines may have been established. As AI is a dynamic tool and there are still discoveries happening regarding its utility and the possibility to incorporate it, there is uncertainty in the regulatory guidelines and the standardizations [341].
Furthermore, data quality and infrastructure pose a major challenge for the implementation of PdM. PdM systems rely heavily on accurate, high-frequency data streams from machinery and operational processes. In many industrial environments, especially in older facilities with inconsistent data collection, outdated equipment and fragmented IT systems may limit the ability to deploy AI-based maintenance strategies at their full capacity [342,343].
7.6. Challenges and Solutions for SMEs
Small and medium-sized enterprises (SMEs) are the backbone of global manufacturing, especially in developing economies. AI can improve safety in these enterprises, but financial constraints often limit its use. The costs of AI, including sensors, software licenses, and infrastructure upgrades, can be too high for SMEs. In addition, SMEs often do not have dedicated experts such as data scientists, AI engineers, or IT security personnel, which makes AI integration harder and more expensive. SMEs also have limited historical data, which makes it difficult to train predictive models or computer vision systems. Furthermore, it can be challenging to retrofit existing machinery and safety processes with AI. SMEs face complex regulatory requirements, and adding AI governance could overwhelm them. A lack of information or awareness may lead to further problems. As discussed in Section 7.5, workers may also resist AI due to fears of job loss or unwillingness to learn, which can hinder adoption [344,345,346].
There are simple solutions to make AI more accessible to SMEs. One solution is to use easily accessible AI packages such as OpenCV, TensorFlow, and PyCaret for safety monitoring. These tools reduce technical barriers by offering pre-trained models, eliminating licensing costs, and benefiting from community-led updates [347]. Another solution is to use modular AI kits that are easy to deploy with pre-configured AI dashboards that require no coding. For example, vibration monitoring systems for predictive maintenance can be quickly implemented. Governments can help by offering subsidies, grants, or tax incentives for AI pilot programs focused on safety or by creating industry consortia to support such initiatives. As mentioned in Section 7.4.1, governments and national standardization bodies can also provide a simplified toolkit for SMEs. SMEs can also partner with universities, startups, or research centers to access AI consultancy, shared infrastructure, or digital literacy and employee training [347].
8. Future Directions in AI-Driven Worker Safety
As Industry 4.0 continues to evolve, the widespread adoption of smart factories remains a key principle, with AI and associated technologies driving the transformation of manufacturing processes. While current systems leverage “smart technology” such as sensors, actuators, and autonomous systems [348], there are several critical areas for further research and development.
One such area is the expansion of AI-driven Smart Factories for Manufacturing (ADSFM). Although these systems currently exhibit capabilities like self-perception, operational optimization, and dynamic reconfiguration, further exploration is needed to enhance their intelligent decision-making capabilities. Advancements in predictive maintenance, environmental health and safety (EHS), adaptive manufacturing, and digital twins can significantly improve the scalability and robustness of AI applications. Moreover, while AI applications such as computer vision, natural language processing, and intelligent robotics are already integrated, future work should focus on developing more reliable AI models that can handle diverse and dynamic manufacturing environments [349].
Automatic Identification (Auto-ID) and sensor fusion technologies, which play a fundamental role in smart factories, also present opportunities for future innovation. Research into improving sensor integration and data fusion for real-time, high-accuracy decision-making will be critical for enhancing control and optimizing factory efficiency. Additionally, expanding the capabilities of RFID and integrating newer sensor technologies for real-time data collection could pave the way for smarter, more adaptive manufacturing systems [350].
Blockchain technology, while already providing benefits in Additive Manufacturing (AM), has immense potential for further applications, particularly in ensuring data privacy and intellectual property (IP) protection [351]. Research into blockchain’s role in enhancing transparency, security, and traceability within manufacturing workflows will be essential. Furthermore, exploring how blockchain can facilitate monetization of AM processes and enable more efficient business models will open new avenues for the industry [352].
Despite these advancements, the integration of AI and blockchain technologies in manufacturing must be guided by strong global standards and regulatory frameworks. As the technology continues to mature, significant concerns regarding ethical use, data privacy, and misuse remain [353]. Future research should prioritize the development of standardized guidelines for the deployment of AI in smart factories, with an emphasis on transparency, fairness, and accountability. Additionally, exploring AI explainability and autonomous decision-making frameworks will be crucial for building trust among workers and stakeholders in automated environments.
In summary, while the potential of AI and blockchain in Industry 4.0 is vast, continued research, development, and regulatory efforts are essential to ensure that these technologies are deployed safely, ethically, and effectively across manufacturing sectors. Future work should focus on addressing these challenges while optimizing the capabilities of AI to enhance productivity, safety, and sustainability in smart manufacturing environments.
9. Conclusions
This study rigorously evaluates the AI models that have been used, the manufacturing industries that have benefited, the case studies, the policies, and their gray areas, and how AI can compensate for the inadequacies of the policies and standards that are currently implemented. Through the analysis, it is evident that AI has become a critical enabler in advancing occupational safety, hazard detection, and predictive maintenance across diverse manufacturing sectors. Through the integration of ML, computer vision, and real-time monitoring systems, AI offers to enhance operational efficiency and worker safety while also allowing us to address the gaps in regulatory compliance and possibilities to compensate for the weak implementation of occupational safety and health policies and standards.
However, AI serves as a powerful tool to bridge policy shortcomings and optimize safety practices. The current laws do not incorporate AI-related clauses that regulate its usage and avert any adversarial usage within the manufacturing industry. This study highlights the need for harmonizing AI integration with existing safety standards, fostering worker trust through transparent human–AI collaboration and ensuring continuous model improvement through feedback from real industrial scenarios.
Despite the current pitfalls and the nascent stage of technologies, with the current pace of discoveries and research, there is a huge opportunity for AI to contribute to worker safety. However, greater emphasis must be placed on developing adaptive, context-aware AI systems that align with the specific cultural, regulatory, and operational nuances of different manufacturing environments. Current global standardization efforts and interdisciplinary collaboration will be vital to maximizing the full potential of AI-driven safety systems, ensuring that both technological and human factors are balanced in safeguarding the future of industrial workspaces.
Author Contributions
Conceptualization, U.C.; methodology, M.K. and U.C.; software, K.A. (Kalana Abeywardena) and U.C.; validation, K.A. (Kalana Abeywardena), U.C. and K.B.; formal analysis, M.K., C.Z., S.M., H.K., K.A. (Kimi An), K.A. (Kalana Abeywardena), U.C. and K.B.; investigation, M.K., C.Z., S.M., H.K., K.A. (Kimi An), K.A. (Kalana Abeywardena) and U.C.; resources, K.A. (Kalana Abeywardena) and U.C.; data curation, M.K., C.Z., S.M., H.K. and K.A. (Kimi An); writing—original draft preparation, M.K., C.Z., S.M., H.K., K.A. (Kimi An), K.A. (Kalana Abeywardena) and U.C.; writing—review and editing, K.A. (Kalana Abeywardena), U.C. and K.B.; visualization, U.C.; supervision, K.B.; project administration, U.C. and K.B.; funding acquisition, U.C. and K.B. All authors have read and agreed to the published version of the manuscript.
Funding
This research received no external funding.
Data Availability Statement
There were no new data generated; all the relevant data are cited in the manuscript.
Conflicts of Interest
The authors declare no conflicts of interest.
References
- Murtaza, A.A.; Saher, A.; Zafar, M.H.; Moosavi, S.K.R.; Aftab, M.F.; Sanfilippo, F. Paradigm shift for predictive maintenance and condition monitoring from Industry 4.0 to Industry 5.0: A systematic review, challenges and case study. Results Eng. 2024, 24, 102935. [Google Scholar] [CrossRef]
- Li, B.h.; Hou, B.c.; Yu, W.t.; Lu, X.b.; Yang, C.w. Applications of artificial intelligence in intelligent manufacturing: A review. Front. Inf. Technol. Electron. Eng. 2017, 18, 86–96. [Google Scholar] [CrossRef]
- Acemoglu, D.; Restrepo, P. Artificial intelligence, automation, and work. In The Economics of Artificial Intelligence: An Agenda; University of Chicago Press: Chicago, IL, USA, 2018; pp. 197–236. [Google Scholar]
- Kusiak, A. Data mining: Manufacturing and service applications. Int. J. Prod. Res. 2006, 44, 4175–4191. [Google Scholar] [CrossRef]
- Gupta, P.; Krishna, C.; Rajesh, R.; Ananthakrishnan, A.; Vishnuvardhan, A.; Patel, S.S.; Kapruan, C.; Brahmbhatt, S.; Kataray, T.; Narayanan, D.; et al. Industrial internet of things in intelligent manufacturing: A review, approaches, opportunities, open challenges, and future directions. Int. J. Interact. Des. Manuf. (IJIDEM) 2022, 1–23. [Google Scholar] [CrossRef]
- Predictive Maintenance Solutions. Available online: https://www2.deloitte.com/us/en/pages/operations/articles/predictive-maintenance-and-the-smart-factory.htm (accessed on 22 January 2025).
- Revolutionizing OEM Manufacturing with AI. Available online: https://www.oemmagazine.org/engineering/automation/article/22883168/revolutionizing-oem-manufacturing-with-ai (accessed on 22 January 2025).
- Pires, F.; Cachada, A.; Barbosa, J.; Moreira, A.P.; Leitão, P. Digital twin in industry 4.0: Technologies, applications and challenges. In Proceedings of the 2019 IEEE 17th international conference on industrial informatics (INDIN), Helsinki-Espoo, Finland, 22–25 July 2019; Volume 1, pp. 721–726. [Google Scholar]
- Fu, Y.; Downey, A.R.; Yuan, L.; Zhang, T.; Pratt, A.; Balogun, Y. Machine learning algorithms for defect detection in metal laser-based additive manufacturing: A review. J. Manuf. Processes 2022, 75, 693–710. [Google Scholar] [CrossRef]
- Acemoglu, D.; Restrepo, P. Tasks, automation, and the rise in US wage inequality. Econometrica 2022, 90, 1973–2016. [Google Scholar] [CrossRef]
- Das, A.; Panda, S.; Datta, S.; Naskar, S.; Misra, P.; Chattopadhyay, T. AI based safety system for employees of manufacturing industries in developing countries. arXiv 2018, arXiv:1811.12185. [Google Scholar]
- Vernim, S.; Bauer, H.; Rauch, E.; Ziegler, M.T.; Umbrello, S. A value sensitive design approach for designing AI-based worker assistance systems in manufacturing. Procedia Comput. Sci. 2022, 200, 505–516. [Google Scholar] [CrossRef]
- Khandelwal, P.; Khandelwal, A.; Agarwal, S.; Thomas, D.; Xavier, N.; Raghuraman, A. Using computer vision to enhance safety of workforce in manufacturing in a post covid world. arXiv 2020, arXiv:2005.05287. [Google Scholar]
- Petit, N.; De Cooman, J. Models of Law and Regulation for AI. In The Routledge Social Science Handbook of AI; Routledge: London, UK, 2021; pp. 199–221. [Google Scholar]
- Hoffmann-Riem, W. Artificial intelligence as a challenge for law and regulation. In Regulating Artificial Intelligence; Springer: Cham, Switzerland, 2020; pp. 1–29. [Google Scholar]
- Schuett, J. Defining the scope of AI regulations. Law Innov. Technol. 2023, 15, 60–82. [Google Scholar] [CrossRef]
- Chohan, J.S.; Bilga, P.S. Occupational health hazards in small scale steel manufacturing industries: A case study. Int. J. Manuf. Technol. Manag. 2011, 24, 182–192. [Google Scholar] [CrossRef]
- Reinhold, K.; Tint, P. Hazard profile in manufacturing: Determination of risk levels towards enhancing the workplace safety. J. Environ. Eng. Landsc. Manag. 2009, 17, 69–80. [Google Scholar] [CrossRef]
- Nenonen, S. Fatal workplace accidents in outsourced operations in the manufacturing industry. Saf. Sci. 2011, 49, 1394–1403. [Google Scholar] [CrossRef]
- Pacana, A. Comparative occupational risk assessment in a CNC machine tool operator position. Prod. Eng. Arch. 2017, 16, 28–31. [Google Scholar] [CrossRef]
- Willquist, P.; Törner, M. Identifying and analysing hazards in manufacturing industry—A review of selected methods and development of a framework for method applicability. Int. J. Ind. Ergon. 2003, 32, 165–180. [Google Scholar] [CrossRef]
- Dobrzyńska, E.; Kondej, D.; Kowalska, J.; Szewczyńska, M. State of the art in additive manufacturing and its possible chemical and particle hazards. Indoor Air 2021, 31, 1733–1758. [Google Scholar] [CrossRef]
- Amirah, N.A.; Him, N.F.N.; Rashid, A.; Rasheed, R.; Zaliha, T.N.; Afthanorhan, A. Fostering a safety culture in manufacturing through safety behavior: A structural equation modelling approach. J. Saf. Sustain. 2024, 1, 108–116. [Google Scholar] [CrossRef]
- Darabont, D.C.; Antonov, A.E.; Bejinariu, C. Key elements on implementing an occupational health and safety management system using ISO 45001 standard. MATEC Web Conf. 2017, 121, 11007. [Google Scholar] [CrossRef]
- International Labour Organization. Safety and Health in the Non-Ferrous Metals Industries. Available online: https://www.ilo.org/resource/other/safety-and-health-non-ferrous-metals-industries (accessed on 18 January 2025).
- International Labour Organization. Safety and Health in Shipbuilding and Ship Repair. Available online: https://www.ilo.org/resource/other/safety-and-health-shipbuilding-and-ship-repair-revised-edition (accessed on 15 January 2025).
- International Organization for Standardization. Occupational Health and Safety Management Systems: Requirements with Guidance for Use; ISO: Geneva, Switzerland, 2018. [Google Scholar]
- Robins, T.G.; Klitzman, S. Hazard communication in a large US manufacturing firm: The ecology of health education in the workplace. Health Educ. Q. 1988, 15, 451–472. [Google Scholar] [CrossRef]
- Kim, Y.; Park, J.; Park, M. Creating a culture of prevention in occupational safety and health practice. Saf. Health Work 2016, 7, 89–96. [Google Scholar] [CrossRef]
- Herron, C.; Braiden, P.M. A methodology for developing sustainable quantifiable productivity improvement in manufacturing companies. Int. J. Prod. Econ. 2006, 104, 143–153. [Google Scholar] [CrossRef]
- Gupta, S.; Jain, S.K. A literature review of lean manufacturing. Int. J. Manag. Sci. Eng. Manag. 2013, 8, 241–249. [Google Scholar] [CrossRef]
- National Health Service, England. Lean Six Sigma: Some Basic Concepts. Available online: https://www.england.nhs.uk/improvement-hub/wp-content/uploads/sites/44/2017/11/Lean-Six-Sigma-Some-Basic-Concepts.pdf (accessed on 20 January 2025).
- U.S. Environmental Protection Agency. Lean Thinking and Methods: Kaizen. Available online: https://www.epa.gov/sustainability/lean-thinking-and-methods-kaizen (accessed on 15 January 2025).
- Cheng, T.; Podolsky, S. Just-In-Time Manufacturing: An Introduction; Springer Science & Business Media: Berlin/Heidelberg, Germany, 1996. [Google Scholar]
- American Society for Quality. Six Sigma. Available online: https://asq.org/quality-resources/six-sigma (accessed on 19 January 2025).
- Rajurkar, K.; Hadidi, H.; Pariti, J.; Reddy, G. Review of sustainability issues in non-traditional machining processes. Procedia Manuf. 2017, 7, 714–720. [Google Scholar] [CrossRef]
- Ellington, L.E.; Becerra, R.; Mallma, G.; da Fieno, J.T.; Nair, D.; Onchiri, F.; Nielsen, K.R. Knowledge acquisition and retention after a high flow training programme in Peru: A quasi-experimental single group pre–post design. BMJ Open 2020, 10, e035125. [Google Scholar] [CrossRef]
- Çetintepe, S. Occupational health assessment and risks in automotive and wood manufacturing industries: A retrospective study. Ann. Med. Res. 2024, 31, 141–146. [Google Scholar]
- Wang, L.; Dai, W.; Sun, D.; Zhao, Y. Risk evaluation for a manufacturing process based on a directed weighted network. Entropy 2020, 22, 699. [Google Scholar] [CrossRef] [PubMed]
- Tabor, J. Occupational Hazard Prevention in Manufacturing Systems. Appl. Mech. Mater. 2015, 718, 227–232. [Google Scholar] [CrossRef]
- Ikumapayi, O.; Omietimi, B.; Onu, P.; Ogedengbe, T.; Oluwafemi, J.; Afolalu, S.; Akinlabi, E. Non-Traditional Machining Techniques in Manufacturing Industries–An Overview. E3S Web Conf. 2023, 430, 01213. [Google Scholar] [CrossRef]
- Elsheikh, A.; Ali, A.B.; Saba, A.; Faqeha, H.; Alsaati, A.A.; Maghfuri, A.M.; Abd-Elaziem, W.; El Ashmawy, A.A.; Ma, N. A review on sustainable machining: Technological advancements, health and safety considerations, and related environmental impacts. Results Eng. 2024, 24, 103042. [Google Scholar] [CrossRef]
- Onawumi, A.; Olojede, M.; Agboola, O.; Ikubanni, P.; Odunola, A. Investigation into combined occupational hazards among automobile repairs workmen in Nigeria. Int. J. Hum. Factors Ergon. 2022, 9, 143–162. [Google Scholar] [CrossRef]
- Du, D.l.; Qiu, J.; Zhao, H.y. Risk assessment study of manufacturing green supply chain based on grey theory. In Proceedings of the Proceedings of International Conference on Information Systems for Crisis Response and Management (ISCRAM), Washington, DC, USA, 25–27 November 2011; pp. 234–240. [Google Scholar]
- Dyreborg, J.; Lipscomb, H.J.; Nielsen, K.; Törner, M.; Rasmussen, K.; Frydendall, K.B.; Bay, H.; Gensby, U.; Bengtsen, E.; Guldenmund, F.; et al. Safety interventions for the prevention of accidents at work: A systematic review. Campbell Syst. Rev. 2022, 18, e1234. [Google Scholar] [CrossRef] [PubMed]
- Fatemi, F.; Dehdashti, A.; Jannati, M. Implementation of chemical health, safety, and environmental risk assessment in laboratories: A case-series study. Front. Public Health 2022, 10, 898826. [Google Scholar] [CrossRef]
- California Department of Public Health. Introduction to Toxic Substances. Available online: https://www.cdph.ca.gov/Programs/CCDPHP/DEODC/OHB/HESIS/CDPH%20Document%20Library/introtoxsubstances.pdf (accessed on 25 January 2025).
- Rout, B.; Sikdar, B. Hazard identification, risk assessment, and control measures as an effective tool of occupational health assessment of hazardous process in an iron ore pelletizing industry. Indian J. Occup. Environ. Med. 2017, 21, 56–76. [Google Scholar] [CrossRef] [PubMed]
- Themann, C.L.; Masterson, E.A. Occupational noise exposure: A review of its effects, epidemiology, and impact with recommendations for reducing its burden. J. Acoust. Soc. Am. 2019, 146, 3879–3905. [Google Scholar] [CrossRef]
- Chidambaram, V.; Gopalsamy, M.M.; Zindani, D.; Chandan, G.K.; Aslam, M.; Kanchan, B.K. Worker Exposure to Hand-Arm Vibration in Fettling Shop: An Experimental Study in Foundry. Eng. Proc. 2024, 61, 47. [Google Scholar] [CrossRef]
- Weir, E.; Lander, L. Hand–arm vibration syndrome. Cmaj 2005, 172, 1001–1002. [Google Scholar] [CrossRef]
- Baudin, C.; Vacquier, B.; Thin, G.; Chenene, L.; Guersen, J.; Partarrieu, I.; Louet, M.; Ducou Le Pointe, H.; Mora, S.; Verdun-Esquer, C.; et al. Occupational exposure to ionizing radiation in medical staff: Trends during the 2009–2019 period in a multicentric study. Eur. Radiol. 2023, 33, 5675–5684. [Google Scholar] [CrossRef] [PubMed]
- Tustin, A.W. Evaluation of occupational exposure limits for heat stress in outdoor workers—United States, 2011–2016. MMWR. Morb. Mortal. Wkly. Rep. 2018, 67, 733–737. [Google Scholar] [CrossRef]
- Dubik, K.; Akasika, C.; Naawie, N.; Dery, F.; Abunkudugu, F.A. Impact of Safety-Maintenance Practices on the Overall Performance of an Industry. World J. Eng. Technol. 2024, 12, 759–774. [Google Scholar] [CrossRef]
- Park, D.U.; Zoh, K.E.; Jeong, E.K.; Koh, D.H.; Lee, K.H.; Lee, N.; Ha, K. Assessment of occupational health risks for maintenance work in fabrication facilities: Brief review and recommendations. Saf. Health Work 2024, 15, 87–95. [Google Scholar] [CrossRef]
- Tabor, J. Use of safety analysis in industrial maintenance management. Qual. Prod. Improv.-QPI 2021, 3, 162–172. [Google Scholar]
- Costella, M.F.; Dalcanton, F.; Cardinal, S.M.; Vilbert, S.S.; Pelegrini, G.A. Maintenance, occupational health and safety: A systematic review of the literature. Gestão Produção 2020, 27, e3922. [Google Scholar] [CrossRef]
- Yan, T.; Ji, F.; Bi, M.; Wang, H.; Cui, X.; Liu, B.; Niu, D.; Li, L.; Lan, T.; Xie, T.; et al. Occupational stress and associated risk factors among 13,867 industrial workers in China. Front. Public Health 2022, 10, 945902. [Google Scholar] [CrossRef] [PubMed]
- Hadler, N.M. Repetitive upper-extremity motions in the workplace are not hazardous. J. Hand Surg. 1997, 22, 19–29. [Google Scholar] [CrossRef]
- Barthelme, J.; Sauter, M.; Mueller, C.; Liebers, F. Association between working in awkward postures, in particular overhead work, and pain in the shoulder region in the context of the 2018 BIBB/BAuA Employment Survey. Bmc Musculoskelet. Disord. 2021, 22, 1–12. [Google Scholar] [CrossRef]
- Lohne, F.K.; Xu, K.; Fimland, M.S.; Palarea-Albaladejo, J.; Redzovic, S. Association between musculoskeletal pain and exposures to awkward postures during work: A compositional analysis approach. Ann. Work Expo. Health 2024, 68, 522–534. [Google Scholar] [CrossRef]
- Bláfoss, R.; Skovlund, S.V.; Skals, S.; Sundstrup, E.; López-Bueno, R.; Calatayud, J.; Andersen, L.L. Duration and intensity of occupational lifting and risk of long-term sickness absence: Prospective cohort study with register follow-up among 45 000 workers. Scand. J. Work Environ. Health 2023, 49, 283. [Google Scholar] [CrossRef]
- Al-Otaibi, S.T. Prevention of occupational back pain. J. Fam. Community Med. 2015, 22, 73–77. [Google Scholar] [CrossRef]
- Chen, B.; Wang, L.; Li, B.; Liu, W. Work stress, mental health, and employee performance. Front. Psychol. 2022, 13, 1006580. [Google Scholar] [CrossRef]
- Noblet, A.; LaMontagne, A.D. The role of workplace health promotion in addressing job stress. Health Promot. Int. 2006, 21, 346–353. [Google Scholar] [CrossRef]
- Catapano, P.; Cipolla, S.; Sampogna, G.; Perris, F.; Luciano, M.; Catapano, F.; Fiorillo, A. Organizational and individual interventions for managing work-related stress in healthcare professionals: A systematic review. Medicina 2023, 59, 1866. [Google Scholar] [CrossRef] [PubMed]
- Government of Switzerland. Swiss Labour Laws and Occupational Safety Regulations. Available online: https://www.fedlex.admin.ch/eli/cc/1966/57_57_57/de (accessed on 15 January 2025).
- European Agency for Safety and Health at Work. OSH System at National Level—Switzerland. Available online: https://oshwiki.osha.europa.eu/en/themes/osh-system-national-level-switzerland (accessed on 15 January 2025).
- Federal Ministry of Labour and Social Affairs. Occupational Safety and Health. Available online: https://www.bmas.de/EN/Labour/Occupational-Safety-and-Health/occupational-safety-and-health.html (accessed on 15 January 2025).
- Federal Coordination Commission for Occupational Safety. EKAS: Occupational safety and health in Switzerland. Available online: https://www.ekas.ch/index-en.php?frameset=1 (accessed on 15 January 2025).
- Çınar, Z.M.; Abdussalam Nuhu, A.; Zeeshan, Q.; Korhan, O.; Asmael, M.; Safaei, B. Machine learning in predictive maintenance towards sustainable smart manufacturing in industry 4.0. Sustainability 2020, 12, 8211. [Google Scholar] [CrossRef]
- Rashid, A.B.; Kausik, A.K. AI revolutionizing industries worldwide: A comprehensive overview of its diverse applications. Hybrid Adv. 2024, 7, 100277. [Google Scholar] [CrossRef]
- Rahman, M.M.; Hossain, A.; Sikder, M.A. Machine Learning Applications in Industry Safety: Analysis and Prediction of Industrial Accidents. In Proceedings of the 2024 International Conference on Smart Systems for applications in Electrical Sciences (ICSSES), Tumakuru, India, 3–4 May 2024; pp. 1–6. [Google Scholar]
- Bokonda, P.L.; Ouazzani-Touhami, K.; Souissi, N. Predictive analysis using machine learning: Review of trends and methods. In Proceedings of the 2020 International Symposium on Advanced Electrical and Communication Technologies (ISAECT), Marrakech, Morocco, 25–27 November 2020; pp. 1–6. [Google Scholar]
- Vukicevic, A.M.; Petrovic, M.N.; Knezevic, N.M.; Jovanovic, K.M. Deep learning-based recognition of unsafe acts in manufacturing industry. IEEE Access 2023, 11, 103406–103418. [Google Scholar] [CrossRef]
- Hou, C.K.J.; Behdinan, K. Neural Networks with Input Dimensionality Reduction for Efficient Temperature Distribution Prediction in a Warm Stamping Process. J. Appl. Comput. Mech. 2022, 8, 1431–1444. [Google Scholar]
- Hou, C.K.J.; Behdinan, K. Neural networks with dimensionality reduction for predicting temperature change due to plastic deformation in a cold rolling simulation. AI EDAM 2023, 37, e1. [Google Scholar] [CrossRef]
- Hou, C.K.J.; Behdinan, K. Neural networks with dimensionality reduction for efficient springback prediction in deep drawing of multi-material cylindrical cups. J. Exp. Theor. Artif. Intell. 2025, 37, 111–130. [Google Scholar] [CrossRef]
- Kazemi, Z.; Steeves, C.A. Machine learning for characterizing uncertain elastic properties of fused filament fabricated materials for topology optimization applications. arXiv 2024, arXiv:2408.05850. [Google Scholar]
- Kazemi, Z.; Steeves, C.A. Uncertainty quantification in material properties of additively manufactured materials for application in topology optimization. In Proceedings of the ASME International Mechanical Engineering Congress and Exposition, Columbus, OH, USA, 30 October–3 November 2022; Volume 86656, p. V003T04A009. [Google Scholar]
- Sachdeva, I.; Ramesh, S.; Chadha, U.; Punugoti, H.; Selvaraj, S.K. Computational AI models in VAT photopolymerization: A review, current trends, open issues, and future opportunities. Neural Comput. Appl. 2022, 34, 17207–17229. [Google Scholar] [CrossRef]
- Kakhki, F.D.; Freeman, S.A.; Mosher, G.A. Applied machine learning in agro-manufacturing occupational Incidents. Procedia Manuf. 2020, 48, 24–30. [Google Scholar] [CrossRef]
- Ni, L.; Chen, F.; Ran, R.; Li, X.; Jin, N.; Zhang, H.; Peng, B. A deep learning-based model for predicting abnormal liver function in workers in the automotive manufacturing industry: A cross-sectional survey in Chongqing, China. Int. J. Environ. Res. Public Health 2022, 19, 14300. [Google Scholar] [CrossRef]
- Shin, S.J.; Woo, J.; Rachuri, S. Predictive analytics model for power consumption in manufacturing. Procedia Cirp 2014, 15, 153–158. [Google Scholar] [CrossRef]
- Lechevalier, D.; Narayanan, A.; Rachuri, S. Towards a domain-specific framework for predictive analytics in manufacturing. In Proceedings of the 2014 IEEE International Conference on Big Data (Big Data), Washington, DC, USA, 27–30 October 2014; pp. 987–995. [Google Scholar]
- Leon-Medina, J.X.; Camacho, J.; Gutierrez-Osorio, C.; Salomón, J.E.; Rueda, B.; Vargas, W.; Sofrony, J.; Restrepo-Calle, F.; Pedraza, C.; Tibaduiza, D. Temperature prediction using multivariate time series deep learning in the lining of an electric arc furnace for ferronickel production. Sensors 2021, 21, 6894. [Google Scholar] [CrossRef] [PubMed]
- Bouabdallaoui, Y.; Lafhaj, Z.; Yim, P.; Ducoulombier, L.; Bennadji, B. Predictive maintenance in building facilities: A machine learning-based approach. Sensors 2021, 21, 1044. [Google Scholar] [CrossRef]
- Mawson, V.J. Coupling Simulation with Machine Learning for the Development of a Proactive HVAC System in the Manufacturing Sector. Ph.D. Thesis, University of Strathclyde, Glasgow, UK, 2020. [Google Scholar]
- Massaro, A. Multi-level decision support system in production and safety management. Knowledge 2022, 2, 682–701. [Google Scholar] [CrossRef]
- Relich, M. Predictive and prescriptive analytics in identifying opportunities for improving sustainable manufacturing. Sustainability 2023, 15, 7667. [Google Scholar] [CrossRef]
- Belkin, M.; Hsu, D.; Ma, S.; Mandal, S. Reconciling modern machine-learning practice and the classical bias–variance trade-off. Proc. Natl. Acad. Sci. USA 2019, 116, 15849–15854. [Google Scholar] [CrossRef]
- Aliferis, C.; Simon, G. Overfitting, underfitting and general model overconfidence and under-performance pitfalls and best practices in machine learning and AI. In Artificial Intelligence and Machine Learning in Health Care and Medical Sciences: Best Practices and Pitfalls; Springer: Cham, Switzerland, 2024; pp. 477–524. [Google Scholar]
- Montesinos López, O.A.; Montesinos López, A.; Crossa, J. Overfitting, model tuning, and evaluation of prediction performance. In Multivariate Statistical Machine Learning Methods for Genomic Prediction; Springer: Cham, Switzerland, 2022; pp. 109–139. [Google Scholar]
- Luo, X.; Li, X.; Goh, Y.M.; Song, X.; Liu, Q. Application of machine learning technology for occupational accident severity prediction in the case of construction collapse accidents. Saf. Sci. 2023, 163, 106138. [Google Scholar] [CrossRef]
- Gudivada, V.; Apon, A.; Ding, J. Data quality considerations for big data and machine learning: Going beyond data cleaning and transformations. Int. J. Adv. Softw. 2017, 10, 1–20. [Google Scholar]
- Martin, K. Predatory predictions and the ethics of predictive analytics. J. Assoc. Inf. Sci. Technol. 2023, 74, 531–545. [Google Scholar] [CrossRef]
- Lu, J.; Liu, A.; Dong, F.; Gu, F.; Gama, J.; Zhang, G. Learning under concept drift: A review. IEEE Trans. Knowl. Data Eng. 2018, 31, 2346–2363. [Google Scholar] [CrossRef]
- Žliobaitė, I.; Pechenizkiy, M.; Gama, J. An overview of concept drift applications. In Big Data Analysis: New Algorithms for a New Society; Springer: Cham, Switzerland, 2016; pp. 91–114. [Google Scholar]
- Chen, Z.; Liu, B. Lifelong Machine Learning; Morgan & Claypool Publishers: San Rafael, CA, USA, 2018. [Google Scholar]
- Liu, Z.; Xie, K.; Li, L.; Chen, Y. A paradigm of safety management in Industry 4.0. Syst. Res. Behav. Sci. 2020, 37, 632–645. [Google Scholar] [CrossRef]
- Al-Bayati, A.J.; Rener, A.T.; Listello, M.P.; Mohamed, M. PPE non-compliance among construction workers: An assessment of contributing factors utilizing fuzzy theory. J. Saf. Res. 2023, 85, 242–253. [Google Scholar] [CrossRef] [PubMed]
- Podgorski, D.; Majchrzycka, K.; Dąbrowska, A.; Gralewicz, G.; Okrasa, M. Towards a conceptual framework of OSH risk management in smart working environments based on smart PPE, ambient intelligence and the Internet of Things technologies. Int. J. Occup. Saf. Ergon. 2017, 23, 1–20. [Google Scholar] [CrossRef]
- Yousif, I.; Samaha, J.; Ryu, J.; Harik, R. Safety 4.0: Harnessing computer vision for advanced industrial protection. Manuf. Lett. 2024, 41, 1342–1356. [Google Scholar] [CrossRef]
- Yousif, I.; Burns, L.; El Kalach, F.; Harik, R. Leveraging computer vision towards high-efficiency autonomous industrial facilities. J. Intell. Manuf. 2024, 1–26. [Google Scholar] [CrossRef]
- Töreyin, B.U.; Dedeoğlu, Y.; Güdükbay, U.; Cetin, A.E. Computer vision based method for real-time fire and flame detection. Pattern Recognit. Lett. 2006, 27, 49–58. [Google Scholar] [CrossRef]
- Geetha, S.; Abhishek, C.; Akshayanat, C. Machine vision based fire detection techniques: A survey. Fire Technol. 2021, 57, 591–623. [Google Scholar] [CrossRef]
- Jeelani, I.; Asadi, K.; Ramshankar, H.; Han, K.; Albert, A. Real-time vision-based worker localization & hazard detection for construction. Autom. Constr. 2021, 121, 103448. [Google Scholar]
- Fang, W.; Ding, L.; Zhong, B.; Love, P.E.; Luo, H. Automated detection of workers and heavy equipment on construction sites: A convolutional neural network approach. Adv. Eng. Inform. 2018, 37, 139–149. [Google Scholar] [CrossRef]
- Jiang, D.; Li, G.; Tan, C.; Huang, L.; Sun, Y.; Kong, J. Semantic segmentation for multiscale target based on object recognition using the improved Faster-RCNN model. Future Gener. Comput. Syst. 2021, 123, 94–104. [Google Scholar] [CrossRef]
- He, H.; Xu, H.; Zhang, Y.; Gao, K.; Li, H.; Ma, L.; Li, J. Mask R-CNN based automated identification and extraction of oil well sites. Int. J. Appl. Earth Obs. Geoinf. 2022, 112, 102875. [Google Scholar] [CrossRef]
- Terven, J.; Córdova-Esparza, D.M.; Romero-González, J.A. A comprehensive review of yolo architectures in computer vision: From yolov1 to yolov8 and yolo-nas. Mach. Learn. Knowl. Extr. 2023, 5, 1680–1716. [Google Scholar] [CrossRef]
- Liu, W.; Anguelov, D.; Erhan, D.; Szegedy, C.; Reed, S.; Fu, C.Y.; Berg, A.C. Ssd: Single shot multibox detector. In Proceedings of the Computer Vision–ECCV 2016: 14th European Conference, Amsterdam, The Netherlands, 11–14 October 2016; Proceedings, Part I 14. Springer: Cham, Switzerland, 2016; pp. 21–37. [Google Scholar]
- Wang, M.; Wong, P.; Luo, H.; Kumar, S.; Delhi, V.; Cheng, J. Predicting safety hazards among construction workers and equipment using computer vision and deep learning techniques. In Proceedings of the 36th ISARC, Proceedings of the International Symposium on Automation and Robotics in Construction, Banff, Canada, 21–24 May 2019; Volume 36, pp. 399–406. [Google Scholar]
- Lohani, D.; Crispim-Junior, C.; Barthélemy, Q.; Bertrand, S.; Robinault, L.; Tougne Rodet, L. Perimeter intrusion detection by video surveillance: A survey. Sensors 2022, 22, 3601. [Google Scholar] [CrossRef] [PubMed]
- Tahir, G.A. Ethical Challenges in Computer Vision: Ensuring Privacy and Mitigating Bias in Publicly Available Datasets. arXiv 2024, arXiv:2409.10533. [Google Scholar]
- Xiang, A. Being “Seen” Versus “Mis-Seen”: Tensions Between Privacy and Fairness in Computer Vision. Harv. Jl Tech. 2022, 36, 1. [Google Scholar]
- Ragot, M.; Martin, N.; Cojean, S. Ai-generated vs. human artworks. a perception bias towards artificial intelligence? In Proceedings of the Extended Abstracts of the 2020 CHI Conference on Human Factors in Computing Systems, Honolulu, HI, USA, 25–30 April 2020; pp. 1–10. [Google Scholar]
- Saini, D.K.; Ahir, D.; Ganatra, A. Techniques and challenges in building intelligent systems: Anomaly detection in camera surveillance. In Proceedings of the First International Conference on Information and Communication Technology for Intelligent Systems: Volume 2; Springer: Cham, Switzerland, 2016; pp. 11–21. [Google Scholar]
- Zhu, L.; Menon, M.; Santillo, M.; Linkowski, G. Occlusion handling for industrial robots. In Proceedings of the 2020 IEEE/RSJ International Conference on Intelligent Robots and Systems (IROS), Las Vegas, NV, USA, 25–29 October 2020; pp. 10663–10668. [Google Scholar]
- Youssef, S.M.; Hamza, M.A.; Fayed, A.F. Detection and tracking of multiple moving objects with occlusion in smart video surveillance systems. In Proceedings of the 2010 5th IEEE International Conference Intelligent Systems, London, UK, 7–9 July 2010; pp. 120–125. [Google Scholar]
- Yang, T.; Chen, F.; Kimber, D.; Vaughan, J. Robust people detection and tracking in a multi-camera indoor visual surveillance system. In Proceedings of the 2007 IEEE International Conference on Multimedia and Expo, Beijing, China, 2–5 July 2007; pp. 675–678. [Google Scholar]
- Kumar, C.; Singh, S. Security standards for real time video surveillance and moving object tracking challenges, limitations, and future: A case study. Multimed. Tools Appl. 2024, 83, 30113–30144. [Google Scholar] [CrossRef]
- Moorthy, R.; Upadhya, V.; Holla, V.V.; Shetty, S.S.; Tantry, V.V. Challenges encountered in building a fast and efficient surveillance system: An overview. In Proceedings of the 2020 Fourth International Conference on I-SMAC (IoT in Social Mobile, Analytics and Cloud) (I-SMAC), Palladam, India, 7–9 October 2020; pp. 731–737. [Google Scholar]
- Ricketts, J.; Barry, D.; Guo, W.; Pelham, J. A scoping literature review of natural language processing application to safety occurrence reports. Safety 2023, 9, 22. [Google Scholar] [CrossRef]
- Zhou, Y.; She, J.; Huang, Y.; Li, L.; Zhang, L.; Zhang, J. A design for safety (DFS) semantic framework development based on natural language processing (NLP) for automated compliance checking using BIM: The case of China. Buildings 2022, 12, 780. [Google Scholar] [CrossRef]
- Baker, H.; Smith, S.; Masterton, G.; Hewlett, B. Data-led learning: Using natural language processing (NLP) and machine learning to learn from construction site safety failures. In Proceedings of the 36th Annual ARCOM Conference: Association of Researchers in Construction Management, Leeds, UK, 7-8 September 2020; ARCOM: Leeds, UK, 2020; pp. 356–365. [Google Scholar]
- Brundage, M.P.; Sexton, T.; Hodkiewicz, M.; Dima, A.; Lukens, S. Technical language processing: Unlocking maintenance knowledge. Manuf. Lett. 2021, 27, 42–46. [Google Scholar] [CrossRef]
- Xu, H.; Liu, Y.; Shu, C.M.; Bai, M.; Motalifu, M.; He, Z.; Wu, S.; Zhou, P.; Li, B. Cause analysis of hot work accidents based on text mining and deep learning. J. Loss Prev. Process Ind. 2022, 76, 104747. [Google Scholar] [CrossRef]
- Jahin, M.A.; Talapatra, S. A natural language processing-based classification and mode-based ranking of musculoskeletal disorder risk factors. Decis. Anal. J. 2024, 11, 100464. [Google Scholar] [CrossRef]
- May, M.C.; Neidhöfer, J.; Körner, T.; Schäfer, L.; Lanza, G. Applying natural language processing in manufacturing. Procedia CIRP 2022, 115, 184–189. [Google Scholar] [CrossRef]
- Ray, P.P. ChatGPT: A comprehensive review on background, applications, key challenges, bias, ethics, limitations and future scope. Internet Things Cyber-Phys. Syst. 2023, 3, 121–154. [Google Scholar] [CrossRef]
- Gallegos, I.O.; Rossi, R.A.; Barrow, J.; Tanjim, M.M.; Kim, S.; Dernoncourt, F.; Yu, T.; Zhang, R.; Ahmed, N.K. Bias and fairness in large language models: A survey. Comput. Linguist. 2024, 50, 1097–1179. [Google Scholar] [CrossRef]
- Bender, E.M.; Friedman, B. Data statements for natural language processing: Toward mitigating system bias and enabling better science. Trans. Assoc. Comput. Linguist. 2018, 6, 587–604. [Google Scholar] [CrossRef]
- Ford’s Cobots: Innovating Automotive Manufacturing Efficiency. Available online: https://profwurzer.com/fords-use-of-collaborative-robots (accessed on 10 April 2025).
- Taylor, A. How Tesla and Ford Use Robotics to Revolutionize Manufacturing Efficiency. Available online: https://www.cleverence.com/articles/business-blogs/how-tesla-and-ford-use-robotics-to-revolutionize-manufacturing-efficiency/ (accessed on 10 April 2025).
- Bi, Z.M.; Luo, C.; Miao, Z.; Zhang, B.; Zhang, W.J.; Wang, L. Safety assurance mechanisms of collaborative robotic systems in manufacturing. Robot. Comput.-Integr. Manuf. 2021, 67, 102022. [Google Scholar] [CrossRef]
- Pauliková, A.; Gyurák Babel’ová, Z.; Ubárová, M. Analysis of the impact of human–cobot collaborative manufacturing implementation on the occupational health and safety and the quality requirements. Int. J. Environ. Res. Public Health 2021, 18, 1927. [Google Scholar] [CrossRef]
- Ford Motor Enters Digital Era with Its Advanced Manufacturing Center. Available online: https://connectedmanufacturing.wbresearch.com/blog/ford-motor-company-advanced-manufacturing-center-strategy (accessed on 10 April 2025).
- Shelby, L. Accelerating Tesla’s Safety Culture. 2020. Available online: https://www.tesla.com/en_ca/blog/accelerating-teslas-safety-culture (accessed on 10 April 2025).
- Industrial Computer Vision: Turn Your Regular CCTV into Smart AI Cameras—SeeWise.AI. 2023. Available online: https://www.seewise.ai/blogs/ai-to-ensure-safety-compliance-in-manufacturing.html (accessed on 10 April 2025).
- How Intenseye Uses AI for Safety|Wire Journal International. Available online: https://www.intenseye.com/interviews/intenseye-qa-on-the-use-of-ai-for-safety (accessed on 10 April 2025).
- Swire Coca-Cola: 27% decrease in LDR with Intenseye. Available online: https://www.intenseye.com/case-studies/swire-coca-cola (accessed on 10 April 2025).
- Intenseye—Transforming Workplace Safety with AI. Available online: https://www.intenseye.com/ (accessed on 10 April 2025).
- Koçtaş: Managing Missing PPE and Work at Height Risks with AI. Available online: https://www.intenseye.com/case-studies/koctas-managing-missing-ppe-and-work-at-height-risks-with-ai (accessed on 10 April 2025).
- Burgess, M. AI Enhances Safety and Security in Asia—Linfox. Available online: https://www.linfox.com/ai-enhances-safety-and-security-in-asia/ (accessed on 10 April 2025).
- Nikolakis, N.; Alexopoulos, K.; Xanthakis, E.; Chryssolouris, G. The digital twin implementation for linking the virtual representation of human-based production tasks to their physical counterpart in the factory-floor. Int. J. Comput. Integr. Manuf. 2019, 32, 1–12. [Google Scholar] [CrossRef]
- Hovanec, M.; Korba, P.; Vencel, M.; Al-Rabeei, S. Simulating a digital factory and improving production efficiency by using virtual reality technology. Appl. Sci. 2023, 13, 5118. [Google Scholar] [CrossRef]
- Use Case: NVIDIA Computing Platforms for Humanoid Robots. Available online: https://www.nvidia.com/en-us/use-cases/humanoid-robots/ (accessed on 10 April 2025).
- Yang, X.; Deines, E.; Lauer, C.; Aurich, J.C. A human-centered virtual factory. In Proceedings of the MSIE 2011, Harbin, China, 8–9 January 2011; pp. 1138–1142. [Google Scholar]
- Wang, H.; Lv, L.; Li, X.; Li, H.; Leng, J.; Zhang, Y.; Thomson, V.; Liu, G.; Wen, X.; Sun, C.; et al. A safety management approach for Industry 5.0’ s human-centered manufacturing based on digital twin. J. Manuf. Syst. 2023, 66, 1–12. [Google Scholar] [CrossRef]
- What Are AI Agents? Available online: https://www.nvidia.com/en-us/glossary/ai-agents/ (accessed on 10 April 2025).
- Bernardi, M.L.; Cimitile, M.; Pecori, R. Automatic Job Safety Report Generation using RAG-based LLMs. In Proceedings of the 2024 International Joint Conference on Neural Networks (IJCNN), Yokohama, Japan, 30 June–5 July 2024; pp. 1–8. [Google Scholar]
- Lee, J.; Ahn, S.; Kim, D.; Kim, D. Performance comparison of retrieval-augmented generation and fine-tuned large language models for construction safety management knowledge retrieval. Autom. Constr. 2024, 168, 105846. [Google Scholar] [CrossRef]
- NVIDIA Omniverse. Available online: https://www.nvidia.com/en-us/omniverse/ (accessed on 10 April 2025).
- Home|Continental. Available online: https://www.continental.com/en/ (accessed on 10 April 2025).
- Simulating Factories of the Future With Hyper-Scale, Hyper-Reality Digital Twins|GTC 24 2024|NVIDIA On-Demand. Available online: https://www.nvidia.com/en-us/on-demand/session/gtc24-s62623/ (accessed on 10 April 2025).
- Wistron. Available online: https://www.wistron.com/en (accessed on 10 April 2025).
- McKenna, J. What Is a Virtual Factory, and How They’re Making Industrial Digitalization a Reality. Available online: https://blogs.nvidia.com/blog/virtual-factories-industrial-digitalization/ (accessed on 10 April 2025).
- Zonta, T.; Da Costa, C.A.; da Rosa Righi, R.; de Lima, M.J.; Da Trindade, E.S.; Li, G.P. Predictive maintenance in the Industry 4.0: A systematic literature review. Comput. Ind. Eng. 2020, 150, 106889. [Google Scholar] [CrossRef]
- Hijry, H.; Naqvi, S.M.R.; Javed, K.; Albalawi, O.H.; Olawoyin, R.; Varnier, C.; Zerhouni, N. Real Time Worker Stress Prediction in a Smart Factory Assembly Line. IEEE Access 2024, 12, 116238–116249. [Google Scholar] [CrossRef]
- Henkes, A.; Herrmann, L.; Wessels, H.; Kollmannsberger, S. Generative adversarial networks enable outlier detection and property monitoring for additive manufacturing of complex structures. Eng. Appl. Artif. Intell. 2024, 136, 108993. [Google Scholar] [CrossRef]
- Mumbelli, J.D.; Guarneri, G.A.; Lopes, Y.K.; Casanova, D.; Teixeira, M. An application of Generative Adversarial Networks to improve automatic inspection in automotive manufacturing. Appl. Soft Comput. 2023, 136, 110105. [Google Scholar] [CrossRef]
- Goodfellow, I.; Pouget-Abadie, J.; Mirza, M.; Xu, B.; Warde-Farley, D.; Ozair, S.; Courville, A.; Bengio, Y. Generative adversarial networks. Commun. ACM 2020, 63, 139–144. [Google Scholar] [CrossRef]
- Zhang, L.; Wu, X.; Skibniewski, M.J.; Zhong, J. Dynamic risk assessment in construction projects using Bayesian networks. In Proceedings of the 31st ISARC, Proceedings of the International Symposium on Automation and Robotics in Construction, Sydney, Australia, 9–11 July 2014; Volume 31, p. 1. [Google Scholar]
- Punyamurthula, S.; Badurdeen, F. Assessing production line risk using bayesian Belief networks and system dynamics. Procedia Manuf. 2018, 26, 76–86. [Google Scholar] [CrossRef]
- Pereira, J.; Fragoso, M.; Todorov, M. Risk assessment using bayesian belief networks and analytic hierarchy process applicable to jet engine high pressure turbine assembly. IFAC-PapersOnLine 2016, 49, 133–138. [Google Scholar] [CrossRef]
- Kang, K.; Ryu, H. Predicting types of occupational accidents at construction sites in Korea using random forest model. Saf. Sci. 2019, 120, 226–236. [Google Scholar] [CrossRef]
- Hosseinzadeh, A.; Chen, F.F.; Shahin, M.; Bouzary, H. A predictive maintenance approach in manufacturing systems via AI-based early failure detection. Manuf. Lett. 2023, 35, 1179–1186. [Google Scholar] [CrossRef]
- Lalwani, P.; Ramasamy, G. Human activity recognition using a multi-branched CNN-BiLSTM-BiGRU model. Appl. Soft Comput. 2024, 154, 111344. [Google Scholar] [CrossRef]
- Shoorkand, H.D.; Nourelfath, M.; Hajji, A. A hybrid CNN-LSTM model for joint optimization of production and imperfect predictive maintenance planning. Reliab. Eng. Syst. Saf. 2024, 241, 109707. [Google Scholar] [CrossRef]
- Borré, A.; Seman, L.O.; Camponogara, E.; Stefenon, S.F.; Mariani, V.C.; Coelho, L.d.S. Machine fault detection using a hybrid CNN-LSTM attention-based model. Sensors 2023, 23, 4512. [Google Scholar] [CrossRef] [PubMed]
- Sii, H.S.; Ruxton, T.; Wang, J. A fuzzy-logic-based approach to qualitative safety modelling for marine systems. Reliab. Eng. Syst. Saf. 2001, 73, 19–34. [Google Scholar] [CrossRef]
- Sun, W.; Jin, Y.; Dai, K.; Guo, Z.; Ma, F. Flexible manipulator trajectory tracking based on an improved adaptive particle swarm optimization algorithm with fuzzy PD control. Mech. Sci. 2025, 16, 125–141. [Google Scholar] [CrossRef]
- Achouch, M.; Dimitrova, M.; Ziane, K.; Sattarpanah Karganroudi, S.; Dhouib, R.; Ibrahim, H.; Adda, M. On predictive maintenance in industry 4.0: Overview, models, and challenges. Appl. Sci. 2022, 12, 8081. [Google Scholar] [CrossRef]
- Cadence PCB Solutions. Types of Predictive Maintenance. Cadence PCB Design & Analysis Blog. 2023. Available online: https://resources.pcb.cadence.com/blog/2023-types-of-predictive-maintenance (accessed on 15 January 2025).
- Poór, P.; Basl, J.; Zenisek, D. Predictive Maintenance 4.0 as next evolution step in industrial maintenance development. In Proceedings of the 2019 International Research Conference on Smart Computing and Systems Engineering (SCSE), Colombo, Sri Lanka, 28 March 2019; pp. 245–253. [Google Scholar]
- Ayvaz, S.; Alpay, K. Predictive maintenance system for production lines in manufacturing: A machine learning approach using IoT data in real-time. Expert Syst. Appl. 2021, 173, 114598. [Google Scholar] [CrossRef]
- Nacchia, M.; Fruggiero, F.; Lambiase, A.; Bruton, K. A systematic mapping of the advancing use of machine learning techniques for predictive maintenance in the manufacturing sector. Appl. Sci. 2021, 11, 2546. [Google Scholar] [CrossRef]
- Behera, P.K.; Sahoo, B.S. Leverage of multiple predictive maintenance technologies in root cause failure analysis of critical machineries. Procedia Eng. 2016, 144, 351–359. [Google Scholar] [CrossRef]
- Aljohani, A. Predictive analytics and machine learning for real-time supply chain risk mitigation and agility. Sustainability 2023, 15, 15088. [Google Scholar] [CrossRef]
- Nexteng Enviro Pvt Ltd. AI/ML Based Predictive Maintenance. Available online: https://nextengineering.in/solutions/ai-ml-based-predictive-maintenance/ (accessed on 2 January 2025).
- Baumung, W.; Baumung, V. Application of Machine Learning and Vision for real-time condition monitoring and acceleration of product development cycles. Procedia Manuf. 2020, 52, 61–66. [Google Scholar] [CrossRef]
- Bourou, S.; Maniatis, A.; Kontopoulos, D.; Karkazis, P.A. Smart detection system of safety hazards in industry 5.0. Telecom 2023, 5, 1–20. [Google Scholar] [CrossRef]
- Canadian Centre for Occupational Health and Safety. Hazard and Risk—Risk Assessment. Available online: https://www.ccohs.ca/oshanswers/hsprograms/hazard/risk_assessment.html (accessed on 29 December 2024).
- Occupational Safety and Health Administration. Hazard Identification and Assessment. Available online: https://www.osha.gov/safety-management/hazard-identification (accessed on 12 January 2025).
- Albery, S.; Borys, D.; Tepe, S. Advantages for risk assessment: Evaluating learnings from question sets inspired by the FRAM and the risk matrix in a manufacturing environment. Saf. Sci. 2016, 89, 180–189. [Google Scholar] [CrossRef]
- Oregon State University, Environmental Health and Safety. Hazard Identification and Control. Available online: https://ehs.oregonstate.edu/sites/ehs.oregonstate.edu/files/pdf/si/hazard_identification_and_control_si.pdf (accessed on 29 December 2024).
- Occupational Safety and Health Administration. Right to refuse dangerous work. Available online: https://www.osha.gov/workers/right-to-refuse (accessed on 21 January 2025).
- SafeStart. How to Navigate Ambiguity—A Threat to Stop-Work Authority 2024. Available online: https://safestart.com/news/ambiguity-threat-to-stop-work-authority/ (accessed on 21 January 2025).
- Business Development Bank of Canada. What Is Operational Efficiency? Available online: https://www.bdc.ca/en/articles-tools/operations/operational-efficiency/3-critical-factors-operational-efficiency (accessed on 23 January 2025).
- Supply Chain Mechanic. Basics of smoothing the manufacturing plan. SupplyChainMechanic.com. 2010. Available online: https://supplychain-mechanic.com/?p=314 (accessed on 23 January 2025).
- U.S. Chemical Safety and Hazard Investigation Board. Hayes Lemmerz Dust Explosions and Fire. Available online: https://www.csb.gov/hayes-lemmerz-dust-explosions-and-fire/ (accessed on 23 January 2025).
- U.S. Chemical Safety and Hazard Investigation Board. Chevron Richmond Refinery Fire. Available online: https://www.csb.gov/chevron-richmond-refinery-fire/ (accessed on 23 January 2025).
- Rai, R.; Tiwari, M.K.; Ivanov, D.; Dolgui, A. Machine learning in manufacturing and industry 4.0 applications. Int. J. Prod. Res. 2021, 59, 4773–4778. [Google Scholar] [CrossRef]
- Zehnder Clean Air Solutions. How Dust is Formed in Manufacturing. Available online: https://www.zehnder-cleanairsolutions.com/en/blog/how-dust-is-formed-in-manufacturing (accessed on 23 January 2025).
- Canadian Centre for Occupational Health and Safety. Health and Safety Report—March 2016. Available online: https://www.ccohs.ca/newsletters/hsreport/issues/2016/03/ezine.html (accessed on 23 January 2025).
- Canadian Centre for Occupational Health and Safety. Combustible Dust. Available online: https://www.ccohs.ca/oshanswers/chemicals/combustible_dust.html (accessed on 23 January 2025).
- Dustcontrol. How Dust Harms Manufacturing and Productivity. Available online: https://dustcontrol.com/how-dust-harms-manufacturing-and-productivity/ (accessed on 23 January 2025).
- Canadian Centre for Occupational Health and Safety. Workplace Housekeeping—Basic Guide. Available online: https://www.ccohs.ca/oshanswers/hsprograms/housekeeping/house.html (accessed on 20 January 2025).
- Yaseen, A. Reducing industrial risk with AI and automation. Int. J. Intell. Autom. Comput. 2021, 4, 60–80. [Google Scholar]
- Chinniah, Y.; Bourbonniere, R. Automation safety. Prof. Saf. 2006, 51, 26–33. [Google Scholar]
- Negnevitsky, M.; Tomin, N.V.; Rehtanz, C. Preventing large-scale emergencies in modern power systems: AI approach. J. Adv. Comput. Intell. Intell. Inform. 2014, 18, 714–727. [Google Scholar] [CrossRef]
- Hickok, M.; Maslej, N. A policy primer and roadmap on AI worker surveillance and productivity scoring tools. AI Ethics 2023, 3, 673–687. [Google Scholar] [CrossRef]
- Rebbitt, D. When undetected deviation becomes an incident. Can. Occup. Saf. 2014. Available online: https://www.thesafetymag.com/ca/news/opinion/when-undetected-deviation-becomes-an-incident/187069 (accessed on 24 January 2025).
- Qi, R.; Zhang, J.; Spencer, K. A review on data-driven condition monitoring of industrial equipment. Algorithms 2022, 16, 9. [Google Scholar] [CrossRef]
- Northwestern University McCormick School of Engineering. Improving the Occupational Health of Manufacturing Workers. Available online: https://www.mccormick.northwestern.edu/news/articles/2024/10/improving-the-occupational-health-of-manufacturing-workers/ (accessed on 24 January 2025).
- Psico Smart. The Role of Artificial Intelligence in Enhancing Labor Fatigue Management Systems. Available online: https://psico-smart.com/en/blogs/blog-the-role-of-artificial-intelligence-in-enhancing-labor-fatigue-management-systems-170861 (accessed on 11 January 2025).
- Hooda, R.; Joshi, V.; Shah, M. A comprehensive review of approaches to detect fatigue using machine learning techniques. Chronic Dis. Transl. Med. 2021, in press. [CrossRef] [PubMed]
- Fiegler-Rudol, J.; Lau, K.; Mroczek, A.; Kasperczyk, J. Exploring Human–AI Dynamics in Enhancing Workplace Health and Safety: A Narrative Review. Int. J. Environ. Res. Public Health 2025, 22, 199. [Google Scholar] [CrossRef]
- Chokor, A.; Naganathan, H.; Chong, W.K.; El Asmar, M. Analyzing Arizona OSHA injury reports using unsupervised machine learning. Procedia Eng. 2016, 145, 1588–1593. [Google Scholar] [CrossRef]
- Khusainov, R.; Azzi, D.; Achumba, I.E.; Bersch, S.D. Real-time human ambulation, activity, and physiological monitoring: Taxonomy of issues, techniques, applications, challenges and limitations. Sensors 2013, 13, 12852–12902. [Google Scholar] [CrossRef]
- International Labour Organization. Exposure to Hazardous Chemicals at Work and Resulting Health Impacts: A Global Review. 2021. Available online: https://www.ilo.org/sites/default/files/wcmsp5/groups/public/@ed_dialogue/@lab_admin/documents/publication/wcms_795460.pdf (accessed on 24 January 2025).
- Khan, A.; Gupta, S.; Gupta, S.K. Multi-hazard disaster studies: Monitoring, detection, recovery, and management, based on emerging technologies and optimal techniques. Int. J. Disaster Risk Reduct. 2020, 47, 101642. [Google Scholar] [CrossRef]
- Sivapriya, J.; Ramani, D.R.; Srivastava, R.P.; Kumar, K.; Nair, R.V. AI-Powered Anomaly and Threat Detection for Surveillance Footage Analysis. In Proceedings of the 2024 8th International Conference on Inventive Systems and Control (ICISC), Coimbatore, India, 29–30 July 2024; pp. 240–247. [Google Scholar]
- Alghushairy, O.; Alsini, R.; Soule, T.; Ma, X. A review of local outlier factor algorithms for outlier detection in big data streams. Big Data Cogn. Comput. 2020, 5, 1. [Google Scholar] [CrossRef]
- Liu, X.; Zhu, S.; Yang, F.; Liang, S. Research on unsupervised anomaly data detection method based on improved automatic encoder and Gaussian mixture model. J. Cloud Comput. 2022, 11, 58. [Google Scholar] [CrossRef]
- Nassif, A.B.; Talib, M.A.; Nasir, Q.; Dakalbab, F.M. Machine learning for anomaly detection: A systematic review. IEEE Access 2021, 9, 78658–78700. [Google Scholar] [CrossRef]
- Primartha, R.; Tama, B.A. Anomaly detection using random forest: A performance revisited. In Proceedings of the 2017 International conference on data and software engineering (ICoDSE), Palembang, Indonesia, 1–2 November 2017; pp. 1–6. [Google Scholar]
- Ogbuke, N.J.; Yusuf, Y.Y.; Dharma, K.; Mercangoz, B.A. Big data supply chain analytics: Ethical, privacy and security challenges posed to business, industries and society. Prod. Plan. Control 2022, 33, 123–137. [Google Scholar] [CrossRef]
- Phan, T.C.; Tran, H.C. Consideration of data security and privacy using machine learning techniques. Int. J. Data Inform. Intell. Comput. 2023, 2, 20–32. [Google Scholar]
- Devineni, S.K.; Kathiriya, S.; Shende, A. Machine learning-powered anomaly detection: Enhancing data security and integrity. J. Artif. Intell. Cloud Comput. 2023, 184, 2–9. [Google Scholar] [CrossRef]
- Elmrabit, N.; Zhou, F.; Li, F.; Zhou, H. Evaluation of machine learning algorithms for anomaly detection. In Proceedings of the 2020 International Conference on Cyber Security and Protection of Digital Services (Cyber Security), Dublin, Ireland, 15–19 June 2020; pp. 1–8. [Google Scholar]
- Li, N.; Sun, M.; Bi, Z.; Su, Z.; Wang, C. A new methodology to support group decision-making for IoT-based emergency response systems. Inf. Syst. Front. 2014, 16, 953–977. [Google Scholar] [CrossRef]
- Rodriguez, M.; Mohammed, M.; Mohammed, R.; Pasam, P.; Karanam, R.; Vennapusa, S.; Boinapalli, N. Oracle EBS and Digital Transformation: Aligning Technology with Business Goals. Technol. Manag. Rev. 2019, 4, 49–63. [Google Scholar]
- Bazargan-Lari, M.R. Real-time response to contamination emergencies of urban water networks. Iran. J. Sci. Technol. Trans. Civ. Eng. 2018, 42, 73–83. [Google Scholar] [CrossRef]
- Zhao, L. Business intelligence implementation in the framework of enhanced learning application. In Proceedings of the IOP Conference Series: Materials Science and Engineering, Krasnoyarsk, Russia, 4–6 April 2019; Volume 563, p. 032015. [Google Scholar]
- Caiazzo, B.; Murino, T.; Petrillo, A.; Piccirillo, G.; Santini, S. An IoT-based and cloud-assisted AI-driven monitoring platform for smart manufacturing: Design architecture and experimental validation. J. Manuf. Technol. Manag. 2023, 34, 507–534. [Google Scholar] [CrossRef]
- Nahavandi, D.; Alizadehsani, R.; Khosravi, A.; Acharya, U.R. Application of artificial intelligence in wearable devices: Opportunities and challenges. Comput. Methods Programs Biomed. 2022, 213, 106541. [Google Scholar] [CrossRef]
- Kiral-Kornek, I.; Roy, S.; Nurse, E.; Mashford, B.; Karoly, P.; Carroll, T.; Payne, D.; Saha, S.; Baldassano, S.; O’Brien, T.; et al. Epileptic seizure prediction using big data and deep learning: Toward a mobile system. EBioMedicine 2018, 27, 103–111. [Google Scholar] [CrossRef]
- Roy, S.; Kiral-Kornek, I.; Harrer, S. ChronoNet: A deep recurrent neural network for abnormal EEG identification. In Proceedings of the Artificial Intelligence in Medicine: 17th Conference on Artificial Intelligence in Medicine, AIME 2019, Poznan, Poland, 26–29 June 2019; Proceedings 17. Springer: Cham, Switzerland, 2019; pp. 47–56. [Google Scholar]
- Ulate-Campos, A.; Coughlin, F.; Gaínza-Lein, M.; Fernández, I.S.; Pearl, P.; Loddenkemper, T. Automated seizure detection systems and their effectiveness for each type of seizure. Seizure 2016, 40, 88–101. [Google Scholar] [CrossRef]
- Harrer, S.; Shah, P.; Antony, B.; Hu, J. Artificial intelligence for clinical trial design. Trends Pharmacol. Sci. 2019, 40, 577–591. [Google Scholar] [CrossRef]
- Mirmomeni, M.; Fazio, T.; von Cavallar, S.; Harrer, S. From wearables to THINKables: Artificial intelligence-enabled sensors for health monitoring. In Wearable Sensors; Elsevier: London, UK, 2021; pp. 339–356. [Google Scholar]
- Reynolds, M.; A Medical-Grade Smartwatch Is Helping People Live with Epilepsy. WIRED 2018. Available online: https://www.wired.com/story/empatica-embrace-epilepsy-wearable-medical-device/ (accessed on 1 February 2025).
- Sabry, F.; Eltaras, T.; Labda, W.; Alzoubi, K.; Malluhi, Q. Machine learning for healthcare wearable devices: The big picture. J. Healthc. Eng. 2022, 2022, 4653923. [Google Scholar] [CrossRef]
- Mamdiwar, S.D.; R, A.; Shakruwala, Z.; Chadha, U.; Srinivasan, K.; Chang, C.-Y. Recent advances on IoT-assisted wearable sensor systems for healthcare monitoring. Biosensors 2021, 11, 372. [Google Scholar] [CrossRef] [PubMed]
- Awotunde, J.B.; Ajagbe, S.A.; Florez, H. Internet of things with wearable devices and artificial intelligence for elderly uninterrupted healthcare monitoring systems. In Proceedings of the International Conference on Applied Informatics, Arequipa, Peru, 27–29 October 2022; pp. 278–291. [Google Scholar]
- Ratushnyi, V. Determinants of Safe Evacuation of Large Production Factories. Available online: https://wsb.edu.pl/files//pages/634/security_forum_2_2023_doi_10_26410_sf_2_23_8.pdf (accessed on 18 April 2025).
- Ruggiero, L. A review of augmented reality applications for building evacuation. arXiv 2018, arXiv:1804.04186. [Google Scholar]
- Doolani, S.; Wessels, C.; Kanal, V.; Sevastopoulos, C.; Jaiswal, A.; Nambiappan, H.; Makedon, F. A review of extended reality (xr) technologies for manufacturing training. Technologies 2020, 8, 77. [Google Scholar] [CrossRef]
- Forkan, A.R.M.; Montori, F.; Georgakopoulos, D.; Jayaraman, P.P.; Yavari, A.; Morshed, A. An industrial IoT solution for evaluating workers’ performance via activity recognition. In Proceedings of the 2019 IEEE 39th International Conference on Distributed Computing Systems (ICDCS), Dallas, TX, USA, 7–10 July 2019; pp. 1393–1403. [Google Scholar]
- Manzi, A.; Hirschhorn, L.R.; Sherr, K.; Chirwa, C.; Baynes, C.; Awoonor-Williams, J.K. Mentorship and coaching to support strengthening healthcare systems: Lessons learned across the five Population Health Implementation and Training partnership projects in sub-Saharan Africa. BMC Health Serv. Res. 2017, 17, 5–16. [Google Scholar] [CrossRef] [PubMed]
- Venusamy, K.; Rajagopal, N.K.; Yousoof, M. A study of human resources development through chatbots using artificial intelligence. In Proceedings of the 2020 3rd International Conference on Intelligent Sustainable Systems (ICISS), Thoothukudi, India, 3–5 December 2020; pp. 94–99. [Google Scholar]
- Wolter, S.C.; Ryan, P. Apprenticeship. In Handbook of the Economics of Education; Elsevier: Amsterdam, The Netherlands, 2011; Volume 3, pp. 521–576. [Google Scholar]
- Gorowara, N.; Prakash, A.; Correa, F.S.; Malik, V.; Mittal, R. AI Personalizing Training and Reskilling Employees for the Digital Age. In Proceedings of the 2024 International Conference on Emerging Smart Computing and Informatics (ESCI), Pune, India, 5–7 March 2024; pp. 1–6. [Google Scholar]
- Sun, Y.; Ji, F. An Embodied Intelligence System for Coal Mine Safety Assessment Based on Multi-Level Large Language Models. Sensors 2025, 25, 488. [Google Scholar] [CrossRef] [PubMed]
- Collier, Z.A.; Gruss, R.J.; Abrahams, A.S. How good are large language models at product risk assessment? Risk Anal. 2024. [Google Scholar] [CrossRef]
- Strasser, A. Pitfalls (and advantages) of sophisticated large language models. In Ethics in Online AI-Based Systems; Elsevier: London, UK, 2024; pp. 195–210. [Google Scholar]
- Moreira, G.; Pleffken, D.; Santos, W.; Cerqueira, C.; Gotelip, M. Using LLMs to Automate Means of Compliance Assignment in Aerospace Defense Systems. TechRxiv 2024. [Google Scholar] [CrossRef]
- Li, Y.; Zhao, H.; Jiang, H.; Pan, Y.; Liu, Z.; Wu, Z.; Shu, P.; Tian, J.; Yang, T.; Xu, S.; et al. Large language models for manufacturing. arXiv 2024, arXiv:2410.21418. [Google Scholar]
- Garcia, C.I.; DiBattista, M.A.; Letelier, T.A.; Halloran, H.D.; Camelio, J.A. Framework for LLM applications in manufacturing. Manuf. Lett. 2024, 41, 253–263. [Google Scholar] [CrossRef]
- Jędrych, E.; Rzepka, A. Organizational Development, Innovation, and Economy 5.0: Challenges in the Digital Era; Taylor & Francis: Abingdon, UK, 2024. [Google Scholar]
- Nguyen, T.; Nguyen, D.H.; Nguyen, Q.T.; Tran, K.D.; Tran, K.P. Human-Centered Edge AI and Wearable Technology for Workplace Health and Safety in Industry 5.0. In Artificial Intelligence for Safety and Reliability Engineering: Methods, Applications, and Challenges; Springer: Cham, Switzerland, 2024; pp. 171–183. [Google Scholar]
- Shah, I.A.; Mishra, S. Artificial intelligence in advancing occupational health and safety: An encapsulation of developments. J. Occup. Health 2024, 66, uiad017. [Google Scholar] [CrossRef]
- Molek, N. The future of labour: How ai, robotics, and automation are redefining EU labour markets. In Analysis of the State of the Art on the Future of Human Workforce; Fakultet za organizacijske študije v Novem mestu: Novo Mesto, Slovenia, 2024; pp. 21–48. Available online: https://transform-euproject.eu/wp-content/uploads/2024/12/Analysis-of-the-State-o-the-Art-on-the-future-of-human-workforce.pdf#page=22 (accessed on 18 April 2025).
- Dehghani, F.; Dibaji, M.; Anzum, F.; Dey, L.; Basdemir, A.; Bayat, S.; Boucher, J.C.; Drew, S.; Eaton, S.E.; Frayne, R.; et al. Trustworthy and Responsible AI for Human-Centric Autonomous Decision-Making Systems. arXiv 2024, arXiv:2408.15550. [Google Scholar]
- International Organization for Standardization. Ergonomics of Human-System Interaction: Part 210: Human-Centred Design for Interactive Systems; ISO: Geneva, Switzerland, 2010. [Google Scholar]
- IEEE. Ethical Considerations of Autonomous Intelligent Systems (AIS). 2023. Available online: https://standards.ieee.org/wp-content/uploads/2023/08/ieee-ethical-considerations-ais-policy.pdf (accessed on 8 February 2025).
- Trivedi, P.; Alqahtani, F.M. The advancement of artificial intelligence (AI) in occupational health and safety (OHS) across high-risk industries. J. Infrastruct. Policy Dev. 2024, 8, 6889. [Google Scholar] [CrossRef]
- Sundaram, S.; Zeid, A. Artificial intelligence-based smart quality inspection for manufacturing. Micromachines 2023, 14, 570. [Google Scholar] [CrossRef] [PubMed]
- Rydzi, S.; Zahradnikova, B.; Sutova, Z.; Ravas, M.; Hornacek, D.; Tanuska, P. A predictive quality inspection framework for the manufacturing process in the context of industry 4.0. Sensors 2024, 24, 5644. [Google Scholar] [CrossRef]
- Silva, A.C.; Machado, J.; Sampaio, P. Predictive quality model for customer defects. Tqm J. 2024, 36, 155–174. [Google Scholar] [CrossRef]
- Chadha, U.; Abraham, A.; Anilkumar, K.; Kuriyakkattil, V.; Singh, H.; Bane, S.; Chadha, A.; Armstrong, S.; Patterson, A. Synergizing Lean Six Sigma Framework Using Artificial Intelligence, Internet of Things, and Blockchain for Sustainable Manufacturing Excellence. TechRxiv 2024. [Google Scholar] [CrossRef]
- Letourneau-Guillon, L.; Camirand, D.; Guilbert, F.; Forghani, R. Artificial intelligence applications for workflow, process optimization and predictive analytics. Neuroimaging Clin. N. Am. 2020, 30, e1–e15. [Google Scholar] [CrossRef]
- Afroogh, S.; Akbari, A.; Malone, E.; Kargar, M.; Alambeigi, H. Trust in AI: Progress, challenges, and future directions. Humanit. Soc. Sci. Commun. 2024, 11, 1–30. [Google Scholar] [CrossRef]
- Bedué, P.; Fritzsche, A. Can we trust AI? An empirical investigation of trust requirements and guide to successful AI adoption. J. Enterp. Inf. Manag. 2022, 35, 530–549. [Google Scholar] [CrossRef]
- Mehri, V.A.; Ilie, D.; Tutschku, K. Privacy and DRM requirements for collaborative development of AI applications. In Proceedings of the 13th International Conference on Availability, Reliability and Security, Hamburg, Germany, 27–30 August 2018; pp. 1–8. [Google Scholar]
- Hintze, M. Science and privacy: Data protection laws and their impact on research. Wash. J. Law Tech. Arts 2018, 14, 103. [Google Scholar]
- Wilson, R. Cambridge analytica, Facebook, and Influence Operations: A case study and anticipatory ethical analysis. In Proceedings of the European Conference on Cyber Warfare and Security; Academic Conferences International: London, UK, 2019; pp. 587–595. [Google Scholar]
- John Lopez. Samsung Employees Use ChatGPT at Work, Unknowingly Leak Critical Source Codes. 2023. Available online: https://www.techtimes.com/articles/289996/20230404/samsung-employees-used-chatgpt-work-unknowingly-leaked-critical-source-codes.htm (accessed on 9 April 2025).
- Tschopp, M. Is Artificial Intelligence Worth the Risk? 2019. Available online: https://www.scip.ch/en/?labs.20190718 (accessed on 9 April 2025).
- Daugherty, P.; Wilson, H. Human+ Machine: Reimagining Work in the Age of AI; Harv. Bus. Rev. Press: Boston, MA, USA, 2018. [Google Scholar]
- Brown, A. Biased algorithms learn from biased data: 3 kinds of biases found in AI datasets. Forbes 2020, 7. Available online: https://www.forbes.com/sites/cognitiveworld/2020/02/07/biased-algorithms/ (accessed on 18 April 2025).
- Freedman, R. ACLU Asks FTC to Probe Aon AI Employment Assessment Tools for Bias. 2024. Available online: https://www.legaldive.com/news/aclu-ftc-complaint-aon-ai-employment-assessment-tools-biased/717662/ (accessed on 9 April 2025).
- Madiega, T. Artificial Intelligence Act; European Parliament; European Parliamentary Research Service: Bruxelles, Brussel, 2021. [Google Scholar]
- Srivastava, B.; Rossi, F. Towards composable bias rating of AI services. In Proceedings of the 2018 AAAI/ACM Conference on AI, Ethics, and Society, New Orleans, LA, USA, 2–3 February 2018; pp. 284–289. [Google Scholar]
- Agarwal, A.; Lohia, P.; Nagar, S.; Dey, K.; Saha, D. Automated test generation to detect individual discrimination in AI models. arXiv 2018, arXiv:1809.03260. [Google Scholar]
- Celis, L.E.; Deshpande, A.; Kathuria, T.; Vishnoi, N.K. How to be fair and diverse? arXiv 2016, arXiv:1610.07183. [Google Scholar]
- Mueller, S.T.; Hoffman, R.R.; Clancey, W.; Emrey, A.; Klein, G. Explanation in human-AI systems: A literature meta-review, synopsis of key ideas and publications, and bibliography for explainable AI. arXiv 2019, arXiv:1902.01876. [Google Scholar]
- Wang, D.; Yang, Q.; Abdul, A.; Lim, B.Y. Designing theory-driven user-centric explainable AI. In Proceedings of the 2019 CHI Conference on Human Factors in Computing Systems, Glasgow, UK, 4–9 May 2019; pp. 1–15. [Google Scholar]
- Disterer, G. ISO/IEC 27000, 27001 and 27002 for information security management. J. Inf. Secur. 2013, 4. [Google Scholar] [CrossRef]
- Regulation, P. General data protection regulation. Intouch 2018, 25, 1–5. [Google Scholar]
- Kavasidis, I.; Lallas, E.; Gerogiannis, V.C.; Charitou, T.; Karageorgos, A. Predictive maintenance in pharmaceutical manufacturing lines using deep transformers. Procedia Comput. Sci. 2023, 220, 576–583. [Google Scholar] [CrossRef]
- Maguluri, L.P.; Suganthi, D.; Dhote, G.M.; Kapila, D.; Jadhav, M.M.; Neelima, S. AI-enhanced predictive maintenance in hybrid roll-to-roll manufacturing integrating multi-sensor data and self-supervised learning. Int. J. Adv. Manuf. Technol. 2024, in press. [CrossRef]
- Malawade, A.V.; Costa, N.D.; Muthirayan, D.; Khargonekar, P.P.; Al Faruque, M.A. Neuroscience-inspired algorithms for the predictive maintenance of manufacturing systems. IEEE Trans. Ind. Inform. 2021, 17, 7980–7990. [Google Scholar] [CrossRef]
- Rodriguez-Cobo, L.; Garcia-Allende, P.B.; Cobo, A.; Lopez-Higuera, J.M.; Conde, O.M. Raw material classification by means of hyperspectral imaging and hierarchical temporal memories. IEEE Sens. J. 2012, 12, 2767–2775. [Google Scholar] [CrossRef]
- Hung, Y.H. Developing an improved ensemble learning approach for predictive maintenance in the textile manufacturing process. Sensors 2022, 22, 9065. [Google Scholar] [CrossRef] [PubMed]
- Oyekunle, D.O.T.; Boohene, D.; Preston, D. Ethical Considerations in AI-Powered Work Environments: A Literature Review and Theoretical Framework for Ensuring Human Dignity and Fairness. Int. J. Sci. Res. Manag. (IJSRM) 2024, 12, 6166–6178. [Google Scholar] [CrossRef]
- Cheong, B.C. Transparency and accountability in AI systems: Safeguarding wellbeing in the age of algorithmic decision-making. Front. Hum. Dyn. 2024, 6, 1421273. [Google Scholar] [CrossRef]
- Naidu, G.; Narkhede, U.; Shahare, P.; Wankhede, P.; Deshkar, R.; Gudadhe, A. Ethical Considerations in AI-Driven Supply Chain Management: A Review of Emerging Trends and Challenges. In Proceedings of the 2024 2nd DMIHER International Conference on Artificial Intelligence in Healthcare, Education and Industry (IDICAIEI), Wardha, India, 29–30 November 2024; pp. 1–7. [Google Scholar]
- Dey, P.K.; Chowdhury, S.; Abadie, A.; Vann Yaroson, E.; Sarkar, S. Artificial intelligence-driven supply chain resilience in Vietnamese manufacturing small-and medium-sized enterprises. Int. J. Prod. Res. 2024, 62, 5417–5456. [Google Scholar] [CrossRef]
- Zeyu Tang, C.Z.; Zeng, Y. Research on data security in industry 4.0 manufacturing industry against the background of privacy protection challenges. Int. J. Comput. Integr. Manuf. 2024; in press. [Google Scholar] [CrossRef]
- Trakadas, P.; Simoens, P.; Gkonis, P.; Sarakis, L.; Angelopoulos, A.; Ramallo-González, A.P.; Skarmeta, A.; Trochoutsos, C.; Calvo, D.; Pariente, T.; et al. An Artificial Intelligence-Based Collaboration Approach in Industrial IoT Manufacturing: Key Concepts, Architectural Extensions and Potential Applications. Sensors 2020, 20, 5480. [Google Scholar] [CrossRef]
- Todolí-Signes, A. Algorithms, artificial intelligence and automated decisions concerning workers and the risks of discrimination: The necessary collective governance of data protection. Transf. Eur. Rev. Labour Res. 2019, 25, 465–481. [Google Scholar] [CrossRef]
- Bisoyi, A. Ownership, liability, patentability, and creativity issues in artificial intelligence. Inf. Secur. J. A Glob. Perspect. 2022, 31, 377–386. [Google Scholar] [CrossRef]
- Jiang, B.; Li, J.; Yue, G.; Song, H. Differential privacy for industrial internet of things: Opportunities, applications, and challenges. IEEE Internet Things J. 2021, 8, 10430–10451. [Google Scholar] [CrossRef]
- Gärtner, S.; Oberle, M. Local Differential Privacy In Smart Manufacturing: Application Scenario, Mechanisms and Tools. In Proceedings of the Conference on Production Systems and Logistics (CPSL 2022), Vancouver, Canada, 17-20 May 2022; Institutionelles Repositorium der Leibniz Universität Hannover: Hannover, Germany, 2022. [Google Scholar] [CrossRef]
- Praça, J.A.P.R. Responsible AI-How Data-Based Decision Making Can Increase Bias in Smart Manufacturing. Master’s Thesis, Universidade do Porto, Porto, Portugal, 2022. [Google Scholar]
- Nwebonyi, N.; McKay, F. Exploring bias risks in artificial intelligence and targeted medicines manufacturing. Bmc Med. Ethics 2024, 25, 113. [Google Scholar] [CrossRef]
- ŞAHiN, E.; Arslan, N.N.; Özdemir, D. Unlocking the black box: An in-depth review on interpretability, explainability, and reliability in deep learning. Neural Comput. Appl. 2024, 1–107. [Google Scholar] [CrossRef]
- Goldman, C.V.; Baltaxe, M.; Chakraborty, D.; Arinez, J.; Diaz, C.E. Interpreting learning models in manufacturing processes: Towards explainable AI methods to improve trust in classifier predictions. J. Ind. Inf. Integr. 2023, 33, 100439. [Google Scholar] [CrossRef]
- Hoge, A.; Ehmann, A.T.; Rieger, M.A.; Siegel, A. Caring for workers’ health: Do German employers follow a comprehensive approach similar to the total worker health concept? Results of a survey in an economically powerful region in Germany. Int. J. Environ. Res. Public Health 2019, 16, 726. [Google Scholar] [CrossRef]
- CCOHS: Standards—ccohs.ca. Available online: https://www.ccohs.ca/topics/legislation/standards (accessed on 12 January 2025).
- Canada Labour Code—laws-lois.justice.gc.ca. Available online: https://laws-lois.justice.gc.ca/eng/ACTS/L-2/index.html (accessed on 12 January 2025).
- Costly goodbyes: Increased Termination Notice Entitlements Under the Canada Labour Code as of February 2024—blg.com. Available online: https://www.blg.com/en/insights/2023/09/canada-labour-code-changes-2024 (accessed on 12 January 2025).
- Employment, Canada, S.D. What We Heard: Modernizing Federal Labour Standards—Canada.ca—canada.ca. Available online: https://www.canada.ca/en/employment-social-development/corporate/portfolio/labour/programs/labour-standards/reports/what-we-heard-modernizing-federal.html#s2 (accessed on 12 January 2025).
- CCOHS—National OHS Centre—whmis.org. Available online: https://whmis.org/jurisdictions/ccohs.html (accessed on 12 January 2025).
- Occupational Safety and Health Administration. About OSHA. Available online: https://www.osha.gov/aboutosha (accessed on 15 January 2025).
- Occupational Safety and Health Administration. Historical Notes. Available online: https://www.osha.gov/laws-regs/oshact/historicalnotes (accessed on 15 January 2025).
- Patel, R.H.; Davis, D.D. Occupational Safety and Health Administration Rules That Affect Healthcare. Available online: https://www.ncbi.nlm.nih.gov/books/NBK559327/ (accessed on 15 January 2025).
- Rekus, J. OSHA: The Good, the Bad and the Ugly. Available online: https://www.ehstoday.com/archive/article/21914339/osha-the-good-the-bad-and-the-ugly (accessed on 15 January 2025).
- U.S. Department of Labor. OSH Act of 1970. 2025. Available online: https://www.osha.gov/laws-regs/oshact/completeoshact (accessed on 15 January 2025).
- International Safety Consultants. Federal Coordination Commission for Occupational Safety (EKAS). Available online: https://www.internationalsafetyconsultants.com/federal-coordination-commission-for-occupational-safety-ekas/ (accessed on 15 January 2025).
- Lerch, A.; Ledergerber, S. Switzerland: Working and Rest Time: As of July 2023, Working and Rest Time Regulations will Be Made More Flexible for Certain Industries. Available online: https://leglobal.law/2023/05/23/switzerland-working-and-rest-time-as-of-july-2023-working-and-rest-time-regulations-will-be-made-more-flexible-for-certain-industries/ (accessed on 15 January 2025).
- Vischer. Overview of the Most Recent Forms of Leave Under Swiss Employment Law. Available online: https://www.vischer.com/en/knowledge/blog/overview-of-the-most-recent-forms-of-leave-under-employment-law/ (accessed on 15 January 2025).
- CIPD. Employment Law in Switzerland. Available online: https://www.hr-inform.co.uk/employment_law/employment-law-in-switzerland (accessed on 15 January 2025).
- International Labour Organization. Switzerland: Employment Act. Available online: https://natlex.ilo.org/dyn/natlex2/r/natlex/fe/details?p3_isn=44880&cs=1zAJHGehp5UV8FIF-5XQ69KkgsW0RjWh561xehC-rWMX1DSb5FGnk6_gKIuoAnNV5ijlbVPP4c4E3hbK1SGpZaA (accessed on 15 January 2025).
- Federal Ministry of Labour and Social Affairs. Occupational Safety and Health Act (Arbeitsschutzgesetz) (English Version). Available online: https://www.gesetze-im-internet.de/englisch_arbschg/englisch_arbschg.pdf (accessed on 16 January 2025).
- European Agency for Safety and Health at Work. OSH System at National Level—Germany. Available online: https://oshwiki.osha.europa.eu/en/themes/osh-system-national-level-germany (accessed on 16 January 2025).
- Federal Institute for Occupational Safety and Health. Technical Rules and Guidelines for Occupational Safety in Germany. Available online: https://www.baua.de/EN/Service/Technical-rules (accessed on 12 January 2025).
- Japan Society for Occupational Health (SANEI). Overview of the Japan Society for Occupational Health. Available online: https://www.sanei.or.jp/english/about/overview/index.html (accessed on 13 January 2025).
- Higashi, T. Trends and Issues of Occupational Safety and Health in Japan—Health and Safety Measures in Response to Globalization, Diversification of Employment Formats, and Declining Birth Rates. 2009. Available online: https://www.bollettinoadapt.it/old/files/document/6697HIGASHI_EU_03_20.pdf (accessed on 5 January 2025).
- Hori, M. The trend and issues of occupational safety and health in Japan. Procedia Eng. 2012, 43, 610–614. [Google Scholar] [CrossRef]
- Ojima, J. Features of the Japanese Industrial Safety and Health Act: Some key points regarding the organization of safety and health management. Ind. Health 2020, 58, 479–486. [Google Scholar] [CrossRef] [PubMed]
- State Council of the People’s Republic of China. State Administration of Work Safety. Available online: https://english.www.gov.cn/state_council/2014/09/09/content_281474986284037.htm (accessed on 15 January 2025).
- China Labour Bulletin. Work Safety. Available online: https://clb.org.hk/en/content/work-safety (accessed on 15 January 2025).
- LawInfoChina. Labor Law of the People’s Republic of China. Available online: https://www.lawinfochina.com/display.aspx?id=35733&lib=law&EncodingName=big5 (accessed on 15 January 2025).
- International Labour Organization. Comments and Suggestions on Amending the Law of the People’s Republic of China on the Prevention and Control of Occupational Diseases. Available online: https://www.ilo.org/publications/comments-and-suggestions-amending-law-people%E2%80%99s-republic-china-prevention (accessed on 15 January 2025).
- Zhou, Z. Understanding the administrative regulation on occupational health and trend in China. J. Occup. Health 2018, 60, 126–131. [Google Scholar] [CrossRef]
- International Labour Organization. Ccupational Safety and Health: Global Trends and Challenges. Available online: https://www.ilo.org/media/287301/download (accessed on 15 January 2025).
- Ministry of Labour and Employment, Government of India. Factories Act, 1948. Available online: https://labour.gov.in/sites/default/files/factories_act_1948.pdf (accessed on 15 January 2025).
- PRS Legislative Research. Factories (Amendment) Bill. 2016. Available online: https://prsindia.org/files/bills_acts/bills_parliament/2016/%20Bill%20Text%20.pdf (accessed on 15 January 2025).
- Sobhan, S. India’s Archaic Labor Laws Allow Firms to Exploit Workers. DW News. 9 March 2024. Available online: https://www.dw.com/en/indias-archaic-labor-laws-allow-firms-to-exploit-workers/a-70121341#:~:text=Major%20international%20companies%2C%20including%20big%20tech%20firms%2C%20are,12-14%20hours%20a%20day%20Image%3A%20PUNIT%20PARANJPE%2FAFP%2FGetty%20Images (accessed on 15 January 2025).
- Pingle, S. Occupational safety and health in India: Now and the future. Ind. Health 2012, 50, 167–171. [Google Scholar] [CrossRef]
- Ministry of Labour and Employment, Government of India. Occupational Safety, Health, and Working Conditions Code, 2020 (Gazette Notification). Available online: https://labour.gov.in/sites/default/files/osh_gazette_0.pdf (accessed on 15 January 2025).
- AI Principles Overview—oecd.ai. Available online: https://oecd.ai/en/ai-principles (accessed on 10 April 2025).
- NIST AI. Artificial Intelligence Risk Management Framework: Generative Artificial Intelligence Profile; NIST Trustworthy and Responsible AI: Gaithersburg, MD, USA, 2024. [Google Scholar]
- Elias, J. International labour standards, codes of conduct and gender issues: A review of recent debates and controversies. Non-St. Actors Int’l L. 2003, 3, 283. [Google Scholar] [CrossRef]
- Kinkel, S.; Baumgartner, M.; Cherubini, E. Prerequisites for the adoption of AI technologies in manufacturing–Evidence from a worldwide sample of manufacturing companies. Technovation 2022, 110, 102375. [Google Scholar] [CrossRef]
- Bianco, M. Overcoming the Social Barriers of AI Adoption. Ph.D. Thesis, Eindhoven University of Technology Eindhoven, Eindhoven, The Netherlands, 2021. [Google Scholar]
- Rodríguez-Espíndola, O.; Chowdhury, S.; Dey, P.K.; Albores, P.; Emrouznejad, A. Analysis of the adoption of emergent technologies for risk management in the era of digital manufacturing. Technol. Forecast. Soc. Change 2022, 178, 121562. [Google Scholar] [CrossRef]
- Skoumpopoulou, D.; Toliyat, S.M.H.; Ojra, A.; Shokri, A.; Hu, S. Challenges of achieving digital transformation in manufacturing firms: The case of predictive maintenance and spare part inventory management. J. Manuf. Technol. Manag. 2025, 36, 159–178. [Google Scholar] [CrossRef]
- Elahi, M.; Afolaranmi, S.O.; Martinez Lastra, J.L.; Perez Garcia, J.A. A comprehensive literature review of the applications of AI techniques through the lifecycle of industrial equipment. Discov. Artif. Intell. 2023, 3, 43. [Google Scholar] [CrossRef]
- Lu, X.; Wijayaratna, K.; Huang, Y.; Qiu, A. AI-enabled opportunities and transformation challenges for SMEs in the post-pandemic era: A review and research agenda. Front. Public Health 2022, 10, 885067. [Google Scholar] [CrossRef] [PubMed]
- Chaudhuri, R.; Chatterjee, S.; Vrontis, D.; Chaudhuri, S. Innovation in SMEs, AI dynamism, and sustainability: The current situation and way forward. Sustainability 2022, 14, 12760. [Google Scholar] [CrossRef]
- Oldemeyer, L.; Jede, A.; Teuteberg, F. Investigation of artificial intelligence in SMEs: A systematic review of the state of the art and the main implementation challenges. Manag. Rev. Q. 2024, 1–43. [Google Scholar] [CrossRef]
- Bettoni, A.; Matteri, D.; Montini, E.; Gładysz, B.; Carpanzano, E. An AI adoption model for SMEs: A conceptual framework. IFAC-PapersOnLine 2021, 54, 702–708. [Google Scholar] [CrossRef]
- Lasi, H.; Fettke, P.; Kemper, H.G.; Feld, T.; Hoffmann, M. Industry 4.0. Bus. Inf. Syst. Eng. 2014, 6, 239–242. [Google Scholar] [CrossRef]
- Wan, J.; Li, X.; Dai, H.N.; Kusiak, A.; Martinez-Garcia, M.; Li, D. Artificial-intelligence-driven customized manufacturing factory: Key technologies, applications, and challenges. Proc. IEEE 2020, 109, 377–398. [Google Scholar] [CrossRef]
- Lucke, D.; Constantinescu, C.; Westkämper, E. Smart factory—A step towards the next generation of manufacturing. In Proceedings of the Manufacturing Systems and Technologies for the New Frontier: The 41 st CIRP Conference on Manufacturing Systems, Tokyo, Japan, 26–28 May 2008; Springer: London, UK, 2008; pp. 115–118. [Google Scholar]
- Abeyratne, S.A.; Monfared, R.P. Blockchain ready manufacturing supply chain using distributed ledger. Int. J. Res. Eng. Technol. 2016, 5, 1–10. [Google Scholar]
- Ghimire, T.; Joshi, A.; Sen, S.; Kapruan, C.; Chadha, U.; Selvaraj, S.K. Blockchain in additive manufacturing processes: Recent trends & its future possibilities. Mater. Today: Proc. 2022, 50, 2170–2180. [Google Scholar]
- Ali, O.; Jaradat, A.; Kulakli, A.; Abuhalimeh, A. A comparative study: Blockchain technology utilization benefits, challenges and functionalities. IEEE Access 2021, 9, 12730–12749. [Google Scholar] [CrossRef]
Disclaimer/Publisher’s Note: The statements, opinions and data contained in all publications are solely those of the individual author(s) and contributor(s) and not of MDPI and/or the editor(s). MDPI and/or the editor(s) disclaim responsibility for any injury to people or property resulting from any ideas, methods, instructions or products referred to in the content. |
© 2025 by the authors. Licensee MDPI, Basel, Switzerland. This article is an open access article distributed under the terms and conditions of the Creative Commons Attribution (CC BY) license (https://creativecommons.org/licenses/by/4.0/).












