MUC1-C Dependence for the Progression of Pancreatic Neuroendocrine Tumors Identifies a Druggable Target for the Treatment of This Rare Cancer
Abstract
1. Introduction
2. Methods
2.1. Analysis of Human pNET Tumor Datasets
2.2. Cell Culture
2.3. Gene Silencing and Rescue
2.4. Real-Time Quantitative Reverse-Transcription PCR (qRT-PCR)
2.5. Immunoblot Analysis
2.6. Cell Fractionation
2.7. Coimmunoprecipitation Studies
2.8. RNA-seq Analysis
2.9. Colony Formation Assays
2.10. Tumorsphere Formation Assays
2.11. Mouse Tumor Model Studies
2.12. Immunohistochemistry (IHC)
2.13. Statistical Analysis
2.14. Data Availability
3. Results
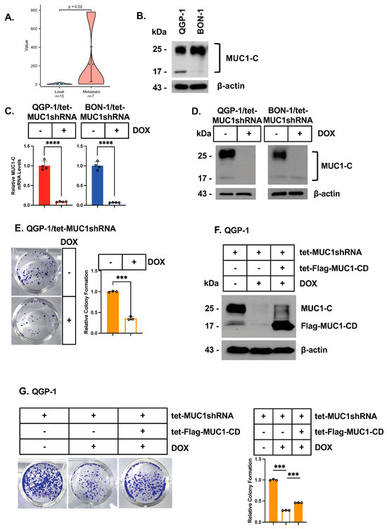
3.1. pNET Cells Are Dependent on MUC1-C for Survival
3.2. MUC1-C Regulates pNET Cell Transcriptomes
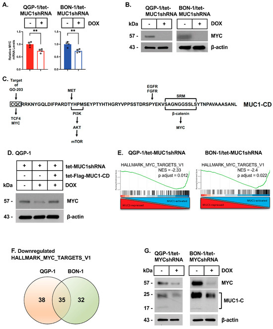
3.3. MUC1-C Regulates MYC in pNET Cells
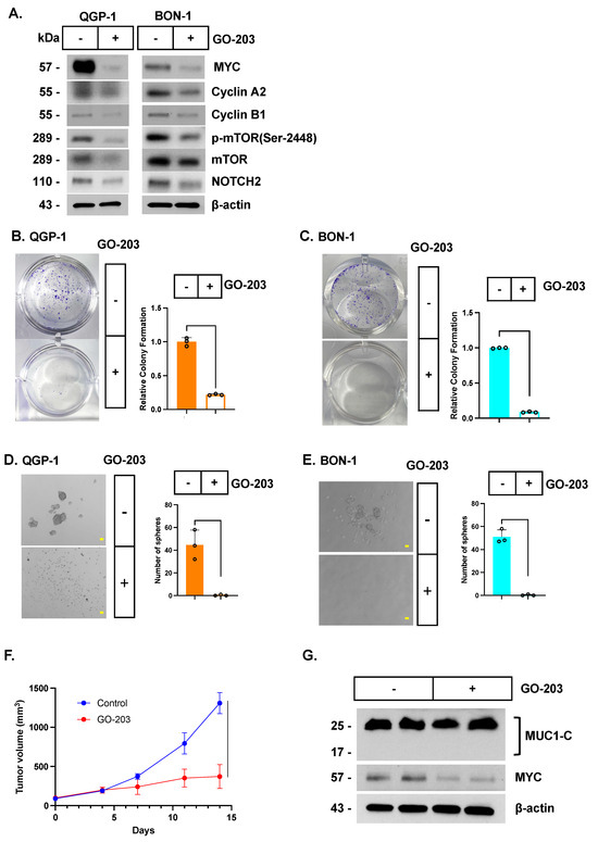
3.4. MUC1-C/MYC Signaling Regulates the mTORC1 Pathway
3.5. MUC1-C/MYC Signaling Integrates the NOTCH Pathway and Self-Renewal Capacity
3.6. Targeting MUC1-C with the GO-203 Inhibitor Suppresses MUC1-C/MYC Signaling, Self-Renewal, and Tumorigenicity
3.7. Association of MUC1-C Expression in pNET Tumors with Adverse Clinical Outcomes
4. Discussion
Supplementary Materials
Author Contributions
Funding
Institutional Review Board Statement
Informed Consent Statement
Data Availability Statement
Conflicts of Interest
Correction Statement
References
- Xu, Z.; Wang, L.; Dai, S.; Chen, M.; Li, F.; Sun, J.; Luo, F. Epidemiologic trends of and factors associated with overall survival for patients with gastroenteropancreatic neuroendocrine tumors in the United States. JAMA Netw. Open 2021, 4, e2124750. [Google Scholar] [CrossRef] [PubMed]
- Dasari, A.; Shen, C.; Halperin, D.; Zhao, B.; Zhou, S.; Xu, Y.; Shih, T.; Yao, J.C. Trends in the incidence, prevalence, and survival outcomes in patients with neuroendocrine tumors in the United States. JAMA Oncol. 2017, 3, 1335–1342. [Google Scholar] [CrossRef] [PubMed]
- Das, S.; Dasari, A. Epidemiology, incidence, and prevalence of neuroendocrine neoplasms: Are there global differences? Curr. Oncol. Rep. 2021, 23, 43. [Google Scholar] [CrossRef] [PubMed]
- Maharjan, C.K.; Ear, P.H.; Tran, C.G.; Howe, J.R.; Chandrasekharan, C.; Quelle, D.E. Pancreatic neuroendocrine tumors: Molecular mechanisms and therapeutic targets. Cancers 2021, 13, 5117. [Google Scholar] [CrossRef] [PubMed]
- Hopper, A.D.; Jalal, M.; Munir, A. Recent advances in the diagnosis and management of pancreatic neuroendocrine tumours. Frontline Gastroenterol. 2019, 10, 269–274. [Google Scholar] [CrossRef]
- National Cancer Institute, U.N. Dictionary of Cancer Terms. 2021, Entry: Rare Cancer. Available online: https://www.cancer.gov/publications/dictionaries/cancer-terms/def/rare-cancer (accessed on 6 July 2024).
- Sandler, A.; Reilly, K.; Widemann, B. Editorial: Special issue on rare cancers. Curr. Probl. Cancer 2021, 45, 100774. [Google Scholar] [CrossRef] [PubMed]
- Citterio, D.; Pusceddu, S.; Facciorusso, A.; Coppa, J.; Milione, M.; Buzzoni, R.; Bongini, M.; deBraud, F.; Mazzaferro, V. Primary tumour resection may improve survival in functional well-differentiated neuroendocrine tumours metastatic to the liver. Eur. J. Surg. Oncol. 2017, 43, 380–387. [Google Scholar] [CrossRef]
- Ney, A.; Canciani, G.; Hsuan, J.J.; Pereira, S.P. Modelling pancreatic neuroendocrine cancer: From bench side to clinic. Cancers 2020, 12, 3170. [Google Scholar] [CrossRef]
- Halfdanarson, T.R.; Rabe, K.G.; Rubin, J.; Petersen, G.M. Pancreatic neuroendocrine tumors (PNETs): Incidence, prognosis and recent trend toward improved survival. Ann. Oncol. 2008, 19, 1727–1733. [Google Scholar] [CrossRef] [PubMed]
- Mayo, S.C.; de Jong, M.C.; Pawlik, T.M. Surgical management and emerging therapies to prolong survival in metastatic neuroendocrine cancer. Ann. Surg. Oncol. 2011, 18 (Suppl. S3), S220–S221, author reply S222–S223. [Google Scholar] [CrossRef]
- Pavel, M.; Baudin, E.; Couvelard, A.; Krenning, E.; Oberg, K.; Steinmuller, T.; Anlauf, M.; Wiedenmann, B.; Salazar, R.; Barcelona Consensus Conference, p. ENETS Consensus Guidelines for the management of patients with liver and other distant metastases from neuroendocrine neoplasms of foregut, midgut, hindgut, and unknown primary. Neuroendocrinology 2012, 95, 157–176. [Google Scholar] [CrossRef] [PubMed]
- Modlin, I.M.; Oberg, K.; Chung, D.C.; Jensen, R.T.; de Herder, W.W.; Thakker, R.V.; Caplin, M.; Delle Fave, G.; Kaltsas, G.A.; Krenning, E.P.; et al. Gastroenteropancreatic neuroendocrine tumours. Lancet Oncol. 2008, 9, 61–72. [Google Scholar] [CrossRef] [PubMed]
- Ishida, H.; Lam, A.K. Pancreatic neuroendocrine neoplasms: Updates on genomic changes in inherited tumour syndromes and sporadic tumours based on WHO classification. Crit. Rev. Oncol. Hematol. 2022, 172, 103648. [Google Scholar] [CrossRef] [PubMed]
- Kufe, D. Mucins in cancer: Function, prognosis and therapy. Nat. Rev. Cancer 2009, 9, 874–885. [Google Scholar] [CrossRef] [PubMed]
- Kufe, D. MUC1-C in chronic inflammation and carcinogenesis; emergence as a target for cancer treatment. Carcinogenesis 2020, 41, 1173–1183. [Google Scholar] [CrossRef] [PubMed]
- Kufe, D. Chronic activation of MUC1-C in wound repair promotes progression to cancer stem cells. J. Cancer Metastasis Treat. 2022, 8, 12. [Google Scholar] [CrossRef] [PubMed]
- Kufe, D. Emergence of MUC1 in mammals for adaptation of barrier epithelia. Cancers 2022, 14, 4805. [Google Scholar] [CrossRef] [PubMed]
- Rajabi, H.; Hiraki, M.; Kufe, D. MUC1-C activates polycomb repressive complexes and downregulates tumor suppressor genes in human cancer cells. Oncogene 2018, 37, 2079–2088. [Google Scholar] [CrossRef] [PubMed]
- Hagiwara, M.; Yasumizu, Y.; Yamashita, N.; Rajabi, H.; Fushimi, A.; Long, M.D.; Li, W.; Bhattacharya, A.; Ahmad, R.; Oya, M.; et al. MUC1-C activates the BAF (mSWI/SNF) complex in prostate cancer stem cells. Cancer Res. 2021, 81, 1111–1122. [Google Scholar] [CrossRef]
- Hagiwara, M.; Fushimi, A.; Yamashita, N.; Battacharya, A.; Rajabi, H.; Long, M.; Yasumizu, Y.; Oya, M.; Liu, S.; Kufe, D. MUC1-C activates the PBAF chromatin remodeling complex in integrating redox balance with progression of human prostate cancer stem cells. Oncogene 2021, 40, 4930–4940. [Google Scholar] [CrossRef]
- Bhattacharya, A.; Fushimi, A.; Yamashita, N.; Hagiwara, M.; Morimoto, Y.; Rajabi, H.; Long, M.D.; Abdulla, M.; Ahmad, R.; Street, K.; et al. MUC1-C dictates JUN and BAF-mediated chromatin remodeling at enhancer signatures in cancer stem cells. Mol. Cancer Res. 2022, 20, 556–567. [Google Scholar] [CrossRef] [PubMed]
- Bhattacharya, A.; Fushimi, A.; Wang, K.; Yamashita, N.; Morimoto, Y.; Ishikawa, S.; Daimon, T.; Liu, T.; Liu, S.; Long, M.; et al. MUC1-C intersects chronic inflammation with epigenetic reprogramming by regulating the SET1A compass complex in cancer progression. Commun. Biol. 2023, 6, 1030. [Google Scholar] [CrossRef] [PubMed]
- Kufe, D. Dependence on MUC1-C in progression of neuroendocrine prostate cancer. Int. J. Mol. Sci. 2023, 24, 3719. [Google Scholar] [CrossRef]
- Yang, K.C.; Kalloger, S.E.; Aird, J.J.; Lee, M.K.C.; Rushton, C.; Mungall, K.L.; Mungall, A.J.; Gao, D.; Chow, C.; Xu, J.; et al. Proteotranscriptomic classification and characterization of pancreatic neuroendocrine neoplasms. Cell Rep. 2021, 37, 109817. [Google Scholar] [CrossRef] [PubMed]
- Greenberg, J.; Limberg, J.; Verma, A.; Kim, D.; Chen, X.; Lee, Y.J.; Moore, M.D.; Ullmann, T.M.; Thiesmeyer, J.W.; Loewenstein, Z.; et al. Metastatic pancreatic neuroendocrine tumors feature elevated T cell infiltration. JCI Insight 2022, 7, e160130. [Google Scholar] [CrossRef]
- Yamashita, N.; Morimoto, Y.; Fushimi, A.; Ahmad, R.; Bhattacharya, A.; Daimon, T.; Haratake, N.; Inoue, Y.; Ishikawa, S.; Yamamoto, M.; et al. MUC1-C dictates PBRM1-mediated chronic induction of interferon signaling, DNA damage resistance and immunosuppression in triple-negative breast cancer. Mol. Canc Res. 2023, 21, 274–289. [Google Scholar] [CrossRef]
- Fushimi, A.; Morimoto, Y.; Ishikawa, S.; Yamashita, N.; Bhattacharya, A.; Daimon, T.; Rajabi, H.; Jin, C.; Hagiwara, M.; Yasumizu, Y.; et al. Dependence on the MUC1-C oncoprotein in classic, variant and non-neuroendocrine small cell lung cancer. Mol. Cancer Res. 2022, 20, 1379–1390. [Google Scholar] [CrossRef] [PubMed]
- Yasumizu, Y.; Rajabi, H.; Jin, C.; Hata, T.; Pitroda, S.; Long, M.D.; Hagiwara, M.; Li, W.; Hu, Q.; Liu, S.; et al. MUC1-C regulates lineage plasticity driving progression to neuroendocrine prostate cancer. Nat. Commun. 2020, 11, 338. [Google Scholar] [CrossRef]
- Kaku, M.; Nishiyama, T.; Yagawa, K.; Abe, M. Establishment of a carcinoembryonic antigen-producing cell line from human pancreatic carcinoma. Gan 1980, 71, 596–601. [Google Scholar]
- Evers, B.M.; Townsend, C.M., Jr.; Upp, J.R.; Allen, E.; Hurlbut, S.C.; Kim, S.W.; Rajaraman, S.; Singh, P.; Reubi, J.C.; Thompson, J.C. Establishment and characterization of a human carcinoid in nude mice and effect of various agents on tumor growth. Gastroenterology 1991, 101, 303–311. [Google Scholar] [CrossRef]
- Ramasamy, S.; Duraisamy, S.; Barbashov, S.; Kawano, T.; Kharbanda, S.; Kufe, D. The MUC1 and galectin-3 oncoproteins function in a microRNA-dependent regulatory loop. Mol. Cell 2007, 27, 992–1004. [Google Scholar] [CrossRef] [PubMed]
- Kent, L.N.; Leone, G. The broken cycle: E2F dysfunction in cancer. Nat. Rev. Cancer 2019, 19, 326–338. [Google Scholar] [CrossRef] [PubMed]
- Wang, Y.; Hu, L.; Zheng, Y.; Guo, L. HMGA1 in cancer: Cancer classification by location. J. Cell Mol. Med. 2019, 23, 2293–2302. [Google Scholar] [CrossRef] [PubMed]
- Wen, B.; Wei, Y.T.; Zhao, K. The role of high mobility group protein B3 (HMGB3) in tumor proliferation and drug resistance. Mol. Cell Biochem. 2021, 476, 1729–1739. [Google Scholar] [CrossRef] [PubMed]
- Ahmed, A.; Shamsi, A.; Mohammad, T.; Hasan, G.M.; Islam, A.; Hassan, M.I. Aurora B kinase: A potential drug target for cancer therapy. J. Cancer Res. Clin. Oncol. 2021, 147, 2187–2198. [Google Scholar] [CrossRef] [PubMed]
- Silva, P.M.A.; Bousbaa, H. BUB3, beyond the simple role of partner. Pharmaceutics 2022, 14, 1084. [Google Scholar] [CrossRef] [PubMed]
- El-Tanani, M.; Nsairat, H.; Mishra, V.; Mishra, Y.; Aljabali, A.A.A.; Serrano-Aroca, A.; Tambuwala, M.M. Ran GTPase and its importance in cellular signaling and malignant phenotype. Int. J. Mol. Sci. 2023, 24, 3065. [Google Scholar] [CrossRef]
- Leung, J.Y.; Ehmann, G.L.; Giangrande, P.H.; Nevins, J.R. A role for Myc in facilitating transcription activation by E2F1. Oncogene 2008, 27, 4172–4179. [Google Scholar] [CrossRef]
- Hata, T.; Rajabi, H.; Takahashi, H.; Yasumizu, Y.; Li, W.; Jin, C.; Long, M.; Hu, Q.; Liu, S.; Fushimi, A.; et al. MUC1-C activates the NuRD complex to drive dedifferentiation of triple-negative breast cancer cells. Cancer Res. 2019, 79, 5711–5722. [Google Scholar] [CrossRef]
- Zou, Z.; Tao, T.; Li, H.; Zhu, X. mTOR signaling pathway and mTOR inhibitors in cancer: Progress and challenges. Cell Biosci. 2020, 10, 31. [Google Scholar] [CrossRef]
- Vitali, E.; Valente, G.; Panzardi, A.; Laffi, A.; Zerbi, A.; Uccella, S.; Mazziotti, G.; Lania, A. Pancreatic neuroendocrine tumor progression and resistance to everolimus: The crucial role of NF-kB and STAT3 interplay. J. Endocrinol. Investig. 2023, 47, 1101–1117. [Google Scholar] [CrossRef] [PubMed]
- Liu, P.; Ge, M.; Hu, J.; Li, X.; Che, L.; Sun, K.; Cheng, L.; Huang, Y.; Pilo, M.G.; Cigliano, A.; et al. A functional mammalian target of rapamycin complex 1 signaling is indispensable for c-Myc-driven hepatocarcinogenesis. Hepatology 2017, 66, 167–181. [Google Scholar] [CrossRef] [PubMed]
- Pourdehnad, M.; Truitt, M.L.; Siddiqi, I.N.; Ducker, G.S.; Shokat, K.M.; Ruggero, D. Myc and mTOR converge on a common node in protein synthesis control that confers synthetic lethality in Myc-driven cancers. Proc. Natl. Acad. Sci. USA 2013, 110, 11988–11993. [Google Scholar] [CrossRef]
- Csibi, A.; Lee, G.; Yoon, S.O.; Tong, H.; Ilter, D.; Elia, I.; Fendt, S.M.; Roberts, T.M.; Blenis, J. The mTORC1/S6K1 pathway regulates glutamine metabolism through the eIF4B-dependent control of c-Myc translation. Curr. Biol. 2014, 24, 2274–2280. [Google Scholar] [CrossRef] [PubMed]
- Zhao, L.; Su, H.; Liu, X.; Wang, H.; Feng, Y.; Wang, Y.; Chen, H.; Dai, L.; Lai, S.; Xu, S.; et al. mTORC1-c-Myc pathway rewires methionine metabolism for HCC progression through suppressing SIRT4 mediated ADP ribosylation of MAT2A. Cell Biosci. 2022, 12, 183. [Google Scholar] [CrossRef] [PubMed]
- Patterson, D.G.; Kania, A.K.; Price, M.J.; Rose, J.R.; Scharer, C.D.; Boss, J.M. An IRF4-MYC-mTORC1 integrated pathway controls cell growth and the proliferative capacity of activated B cells during B cell differentiation In Vivo. J. Immunol. 2021, 207, 1798–1811. [Google Scholar] [CrossRef] [PubMed]
- Anusewicz, D.; Orzechowska, M.; Bednarek, A.K. Notch signaling pathway in cancer-review with bioinformatic analysis. Cancers 2021, 13, 768. [Google Scholar] [CrossRef]
- Haratake, N.; Ozawa, H.; Morimoto, Y.; Yamashita, N.; Daimon, T.; Bhattacharya, A.; Wang, K.; Nakashoji, A.; Isozaki, H.; Shimokawa, M.; et al. MUC1-C is a common driver of acquired Osimertinib resistance in non-small cell lung cancer. J. Thorac. Oncol. 2023, 19, 434–450. [Google Scholar] [CrossRef]
- Nakashoji, A.; Haratake, N.; Bhattacharya, A.; Mao, W.; Xu, K.; Wang, K.; Daimon, T.; Ozawa, H.; Shigeta, K.; Fushimi, A.; et al. Identification of MUC1-C as a target for suppressing progression of head and neck squamous cell carcinomas. Cancer Res. Commun. 2024, 4, 1268–1281. [Google Scholar] [CrossRef]
- Adashek, J.J.; Kurzrock, R. Home-run trials for rare cancers: Giving the right drug(s) to the right patients at the right time and in the right place. NPJ Precis. Oncol. 2023, 7, 129. [Google Scholar] [CrossRef]
- Luan, Z.; Morimoto, Y.; Fushimi, A.; Yamashita, N.; Suo, W.; Bhattacharya, A.; Hagiwara, M.; Jin, C.; Kufe, D. MUC1-C dictates neuroendocrine lineage specification in pancreatic ductal adenocarcinomas. Carcinogenesis 2021, 43, 67–76. [Google Scholar] [CrossRef] [PubMed]
- Morimoto, Y.; Yamashita, N.; Daimon, T.; Hirose, H.; Yamano, S.; Haratake, N.; Ishikawa, S.; Bhattacharya, A.; Fushimi, A.; Ahmad, R.; et al. MUC1-C is a master regulator of MICA/B NKG2D ligand and exosome secretion in human cancer cells. J. Immunother. Cancer 2023, 11, e006238. [Google Scholar] [CrossRef] [PubMed]
- Morimoto, Y.; Fushimi, A.; Yamashita, N.; Hagiwara, M.; Bhattacharya, A.; Cheng, J.; Frost, T.; Ahmad, R.; Daimon, T.; Huang, L.; et al. Addiction of Merkel cell carcinoma to MUC1-C identifies a potential new target for treatment. Oncogene 2022, 41, 3511–3523. [Google Scholar] [CrossRef] [PubMed]
- Panchamoorthy, G.; Jin, C.; Raina, D.; Bharti, A.; Yamamoto, M.; Adeebge, D.; Zhao, Q.; Bronson, R.; Jiang, S.; Li, L.; et al. Targeting the human MUC1-C oncoprotein with an antibody-drug conjugate. JCI Insight 2018, 3, e99880. [Google Scholar] [CrossRef] [PubMed]







| Factors | Total n = 58 | MUC1-C Negative n = 48 | MUC1-C Positive n = 10 | p-Value | |
|---|---|---|---|---|---|
| Age, years | <70 | 38 | 32 | 6 | 0.724 |
| ≥70 | 20 | 16 | 4 | ||
| Sex | Male | 34 | 28 | 6 | 1.000 |
| Female | 24 | 20 | 4 | ||
| Tumor size (mm) | <20 | 41 | 37 | 4 | 0.050 |
| >20 | 17 | 11 | 6 | ||
| Grade | G1 | 31 | 30 | 1 | 0.004 |
| G2/G3 | 27 | 18 | 9 | ||
| Stage (UICC8th) | I | 44 | 41 | 3 | 0.001 |
| II, III, IV | 14 | 7 | 7 | ||
| Metastasis | 8 | 3 | 5 | 0.002 |
Disclaimer/Publisher’s Note: The statements, opinions and data contained in all publications are solely those of the individual author(s) and contributor(s) and not of MDPI and/or the editor(s). MDPI and/or the editor(s) disclaim responsibility for any injury to people or property resulting from any ideas, methods, instructions or products referred to in the content. |
© 2024 by the authors. Licensee MDPI, Basel, Switzerland. This article is an open access article distributed under the terms and conditions of the Creative Commons Attribution (CC BY) license (https://creativecommons.org/licenses/by/4.0/).
Share and Cite
Ozawa, H.; Haratake, N.; Nakashoji, A.; Daimon, T.; Bhattacharya, A.; Wang, K.; Shigeta, K.; Fushimi, A.; Fukuda, K.; Masugi, Y.; et al. MUC1-C Dependence for the Progression of Pancreatic Neuroendocrine Tumors Identifies a Druggable Target for the Treatment of This Rare Cancer. Biomedicines 2024, 12, 1509. https://doi.org/10.3390/biomedicines12071509
Ozawa H, Haratake N, Nakashoji A, Daimon T, Bhattacharya A, Wang K, Shigeta K, Fushimi A, Fukuda K, Masugi Y, et al. MUC1-C Dependence for the Progression of Pancreatic Neuroendocrine Tumors Identifies a Druggable Target for the Treatment of This Rare Cancer. Biomedicines. 2024; 12(7):1509. https://doi.org/10.3390/biomedicines12071509
Chicago/Turabian StyleOzawa, Hiroki, Naoki Haratake, Ayako Nakashoji, Tatsuaki Daimon, Atrayee Bhattacharya, Keyi Wang, Keisuke Shigeta, Atsushi Fushimi, Kazumasa Fukuda, Yohei Masugi, and et al. 2024. "MUC1-C Dependence for the Progression of Pancreatic Neuroendocrine Tumors Identifies a Druggable Target for the Treatment of This Rare Cancer" Biomedicines 12, no. 7: 1509. https://doi.org/10.3390/biomedicines12071509
APA StyleOzawa, H., Haratake, N., Nakashoji, A., Daimon, T., Bhattacharya, A., Wang, K., Shigeta, K., Fushimi, A., Fukuda, K., Masugi, Y., Yamaguchi, R., Kitago, M., Kawakubo, H., Kitagawa, Y., & Kufe, D. (2024). MUC1-C Dependence for the Progression of Pancreatic Neuroendocrine Tumors Identifies a Druggable Target for the Treatment of This Rare Cancer. Biomedicines, 12(7), 1509. https://doi.org/10.3390/biomedicines12071509

