Photobiomodulation Therapy at 660 nm Inhibits Hippocampal Neuroinflammation in a Lipopolysaccharide-Challenged Rat Model
Abstract
1. Introduction
2. Materials and Methods
2.1. Materials and Reagents
2.2. Animal Care and Ethical Considerations
2.3. LPS-Induced Neuroinflammation Model and Immunohistochemistry
2.4. Statistical Analysis
3. Results
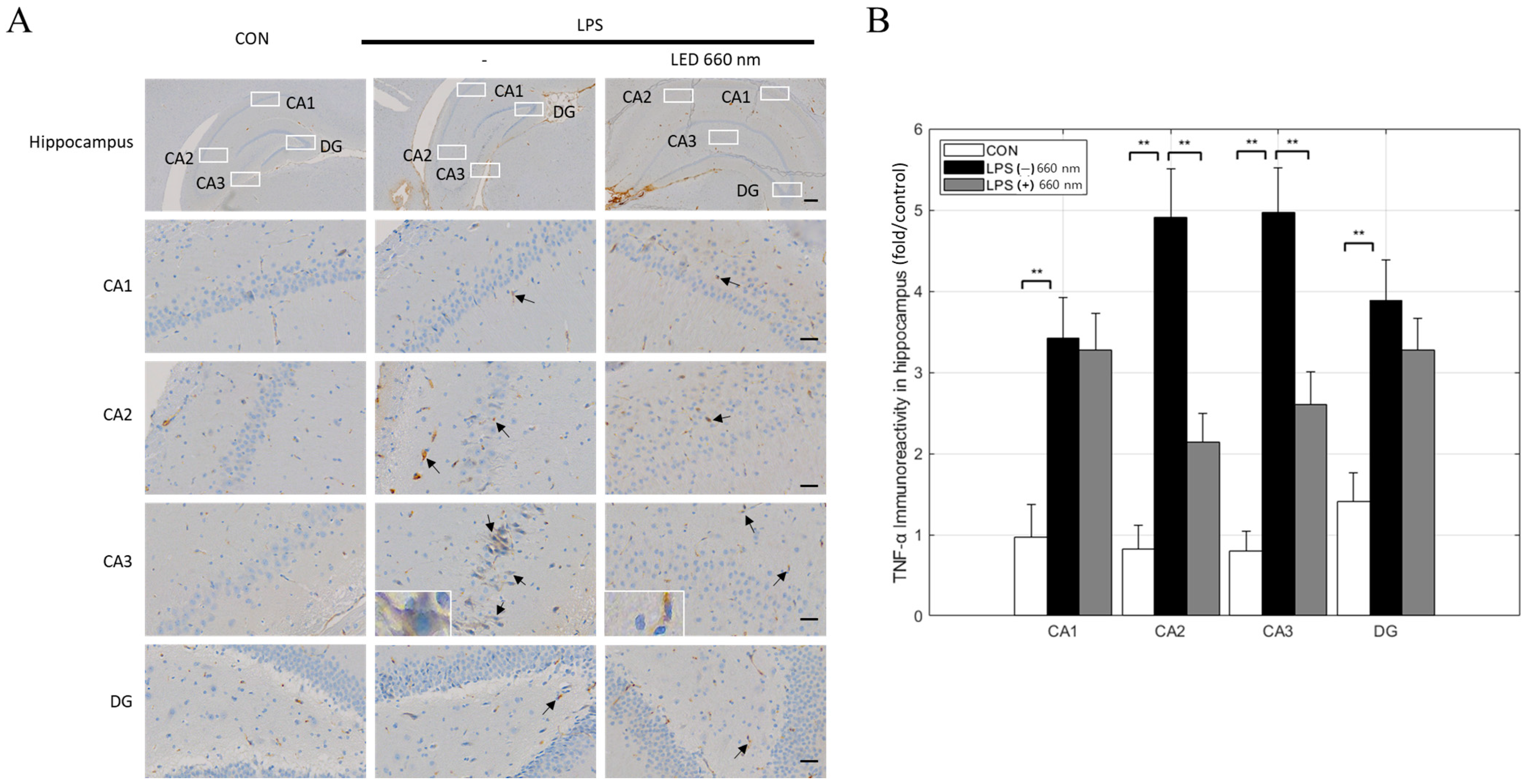
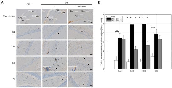
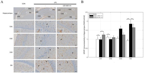
3.1. Phototherapy Inhibits LPS-Induced Hippocampal Cellular Damage
3.2. Phototherapy Inhibits the LPS-Induced Hippocampal Inflammatory Response
4. Discussion
5. Conclusions
Author Contributions
Funding
Institutional Review Board Statement
Informed Consent Statement
Data Availability Statement
Conflicts of Interest
References
- Zhang, W.; Xiao, D.; Mao, Q.; Xia, H. Role of neuroinflammation in neurodegeneration development. Signal Transduct. Target. Ther. 2023, 8, 267. [Google Scholar] [CrossRef] [PubMed]
- Adamu, A.; Li, S.; Gao, F.; Xue, G. The role of neuroinflammation in neurodegenerative diseases: Current understanding and future therapeutic targets. Front. Aging Neurosci. 2024, 16, 1347987. [Google Scholar] [CrossRef] [PubMed]
- Giri, P.M.; Banerjee, A.; Ghosal, A.; Layek, B. Neuroinflammation in Neurodegenerative Disorders: Current Knowledge and Therapeutic Implications. Int. J. Mol. Sci. 2024, 25, 3995. [Google Scholar] [CrossRef] [PubMed]
- Muzio, L.; Viotti, A.; Martino, G. Microglia in Neuroinflammation and Neurodegeneration: From Understanding to Therapy. Front. Neurosci. 2021, 15, 742065. [Google Scholar] [CrossRef] [PubMed]
- DiSabato, D.J.; Quan, N.; Godbout, J.P. Neuroinflammation: The devil is in the details. J. Neurochem. 2016, 139 (Suppl. 2), 136–153. [Google Scholar] [CrossRef]
- Kwon, H.S.; Koh, S.H. Neuroinflammation in neurodegenerative disorders: The roles of microglia and astrocytes. Transl. Neurodegener. 2020, 9, 42. [Google Scholar] [CrossRef]
- Qin, J.; Ma, Z.; Chen, X.; Shu, S. Microglia activation in central nervous system disorders: A review of recent mechanistic investigations and development efforts. Front. Neurol. 2023, 14, 1103416. [Google Scholar] [CrossRef]
- Colonna, M.; Butovsky, O. Microglia Function in the Central Nervous System During Health and Neurodegeneration. Annu. Rev. Immunol. 2017, 35, 441–468. [Google Scholar] [CrossRef]
- Woodburn, S.C.; Bollinger, J.L.; Wohleb, E.S. The semantics of microglia activation: Neuroinflammation, homeostasis, and stress. J. Neuroinflam. 2021, 18, 258. [Google Scholar] [CrossRef]
- Zhao, J.; Bi, W.; Xiao, S.; Lan, X.; Cheng, X.; Zhang, J.; Lu, D.; Wei, W.; Wang, Y.; Li, H.; et al. Neuroinflammation induced by lipopolysaccharide causes cognitive impairment in mice. Sci. Rep. 2019, 9, 5790. [Google Scholar] [CrossRef]
- Lull, M.E.; Block, M.L. Microglial Activation and Chronic Neurodegeneration. Neurotherapeutics 2010, 7, 354–365. [Google Scholar] [CrossRef] [PubMed]
- Skrzypczak-Wiercioch, A.; Sałat, K. Lipopolysaccharide-Induced Model of Neuroinflammation: Mechanisms of Action, Research Application and Future Directions for Its Use. Molecules 2022, 27, 5481. [Google Scholar] [CrossRef] [PubMed]
- Yin, R.; Zhang, K.; Li, Y.; Tang, Z.; Zheng, R.; Ma, Y.; Chen, Z.; Lei, N.; Xiong, L.; Guo, P.; et al. Lipopolysaccharide-induced depression-like model in mice: Meta-analysis and systematic evaluation. Front. Immunol. 2023, 14, 1181973. [Google Scholar] [CrossRef] [PubMed]
- Russell, B.; Hrelja, K.M.; Adams, W.K.; Zeeb, F.D.; Taves, M.D.; Kaur, S.; Soma, K.K.; Winstanley, C.A. Differential effects of lipopolysaccharide on cognition, corticosterone and cytokines in socially-housed vs isolated male rats. Behav. Brain Res. 2022, 433, 114000. [Google Scholar] [CrossRef]
- Yoo, S.H. Intranasal Photobiomodulation Therapy for Brain Conditions: A Review. Med. Lasers 2021, 10, 132–137. [Google Scholar] [CrossRef]
- Salehpour, F.; Gholipour-Khalili, S.; Farajdokht, F.; Kamari, F.; Walski, T.; Hamblin, M.R.; DiDuro, J.O.; Cassano, P. Therapeutic potential of intranasal photobiomodulation therapy for neurological and neuropsychiatric disorders: A narrative review. Rev. Neurosci. 2020, 31, 269–286. [Google Scholar] [CrossRef]
- Ramanishankar, A.; S, A.S.; Begum, R.F.; Jayasankar, N.; Nayeem, A.; Prajapati, B.G.; Nirenjen, S. Unleashing light’s healing power: An overview of photobiomodulation for Alzheimer’s treatment. Future Sci. OA 2024, 10, FSO922. [Google Scholar] [CrossRef]
- Lim, L. Traumatic Brain Injury Recovery with Photobiomodulation: Cellular Mechanisms, Clinical Evidence, and Future Potential. Cells 2024, 13, 385. [Google Scholar] [CrossRef]
- Yan, W.; Diao, S.; Fan, Z. The role and mechanism of mitochondrial functions and energy metabolism in the function regulation of the mesenchymal stem cells. Stem Cell Res. Ther. 2021, 12, 140. [Google Scholar] [CrossRef]
- Chen, W.; Zhao, H.; Li, Y. Mitochondrial dynamics in health and disease: Mechanisms and potential targets. Signal Transduct. Target. Ther. 2023, 8, 333. [Google Scholar] [CrossRef]
- Zorov, D.B.; Juhaszova, M.; Sollott, S.J. Mitochondrial reactive oxygen species (ROS) and ROS-induced ROS release. Physiol. Rev. 2014, 94, 909–950. [Google Scholar] [CrossRef] [PubMed]
- Abijo, A.; Lee, C.Y.; Huang, C.Y.; Ho, P.C.; Tsai, K.J. The Beneficial Role of Photobiomodulation in Neurodegenerative Diseases. Biomedicines 2023, 11, 1828. [Google Scholar] [CrossRef] [PubMed]
- Hamblin, M.R. Photobiomodulation for traumatic brain injury and stroke. J. Neurosci. Res. 2018, 96, 731–743. [Google Scholar] [CrossRef] [PubMed]
- Heo, J.C.; Park, J.A.; Kim, D.K.; Lee, J.H. Photobiomodulation (660 nm) therapy reduces oxidative stress and induces BDNF expression in the hippocampus. Sci. Rep. 2019, 9, 10114. [Google Scholar] [CrossRef]
- Motamed Nezhad, A.; Behroozi, Z.; Kookli, K.; Ghadaksaz, A.; Fazeli, S.M.; Moshiri, A.; Ramezani, F.; Shooshtari, M.G.; Janzadeh, A. Evaluation of photobiomodulation therapy (117 and 90s) on pain, regeneration, and epigenetic factors (HDAC 2, DNMT3a) expression following spinal cord injury in a rat model. Photochem. Photobiol. Sci. 2023, 22, 2527–2540. [Google Scholar] [CrossRef]
- Neshasteh-Riz, A.; Ramezani, F.; Kookli, K.; Moghaddas Fazeli, S.; Motamed, A.; Nasirinezhad, F.; Janzadeh, A.; Hamblin, M.R.; Asadi, M. Optimization of the Duration and Dose of Photobiomodulation Therapy (660 nm Laser) for Spinal Cord Injury in Rats. Photobiomodul. Photomed. Laser Surg. 2022, 40, 488–498. [Google Scholar] [CrossRef]
- Guo, B.; Zhang, M.; Hao, W.; Wang, Y.; Zhang, T.; Liu, C. Neuroinflammation mechanisms of neuromodulation therapies for anxiety and depression. Transl. Psychiatry 2023, 13, 5. [Google Scholar] [CrossRef]
- Liu, Y.; Zhang, Y.; Zheng, X.; Fang, T.; Yang, X.; Luo, X.; Guo, A.; Newell, K.A.; Huang, X.F.; Yu, Y. Galantamine improves cognition, hippocampal inflammation, and synaptic plasticity impairments induced by lipopolysaccharide in mice. J. Neuroinflam. 2018, 15, 112. [Google Scholar] [CrossRef]
- Rojas-Colón, L.A.; Dash, P.K.; Morales-Vías, F.A.; Lebrón-Dávila, M.; Ferchmin, P.A.; Redell, J.B.; Maldonado-Martínez, G.; Vélez-Torres, W.I. 4R-cembranoid confers neuroprotection against LPS-induced hippocampal inflammation in mice. J. Neuroinflam. 2021, 18, 95. [Google Scholar] [CrossRef]
- Mostafa, R.E.; Asaad, G.F. Meclizine moderates lipopolysaccharide-induced neuroinflammation in mice through the regulation of AKT/ NF-κβ/ERK/JNK signaling pathway. Metab. Brain Dis. 2023, 38, 2797–2806. [Google Scholar] [CrossRef]
- Zeini, S.; Davoodian, N.; Kazemi, H.; Shareghi Brojeni, M.; Ghani, E.; Arab Firouzjaei, M.; Atashabparvar, A. Resveratrol prevents cognitive impairment and hippocampal inflammatory response induced by lipopolysaccharide in a mouse model of chronic neuroinflammation. Physiol. Behav. 2024, 278, 114508. [Google Scholar] [CrossRef] [PubMed]
- Pedram, M.S.; Dehghan, M.M.; Shojaee, M.; Fekrazad, R.; Sharifi, D.; Farzan, A.; Ghasemi, S.; AliMohammad Kalhori, K. Therapeutic effects of simultaneous Photobiomodulation therapy (PBMT) and Meloxicam administration on experimental acute spinal cord injury: Rat animal model. J. Photochem. Photobiol. B Biol. 2018, 189, 49–54. [Google Scholar] [CrossRef] [PubMed]






| Parameter [Unit] | Value |
|---|---|
| Center wavelength [nm] | 660 |
| Output mode | Continuous |
| Average radiant power [mW] | 200 |
| Spot area [cm2] | 0.12 |
| Irradiance at aperture [mW/cm2] | 43 |
| Frequency (kHz) | 32 |
| Beam profile | Round |
| Beam divergence [°] | 120 |
Disclaimer/Publisher’s Note: The statements, opinions and data contained in all publications are solely those of the individual author(s) and contributor(s) and not of MDPI and/or the editor(s). MDPI and/or the editor(s) disclaim responsibility for any injury to people or property resulting from any ideas, methods, instructions or products referred to in the content. |
© 2024 by the authors. Licensee MDPI, Basel, Switzerland. This article is an open access article distributed under the terms and conditions of the Creative Commons Attribution (CC BY) license (https://creativecommons.org/licenses/by/4.0/).
Share and Cite
Jung, T.-M.; Lee, J.-H.; Heo, J.-C.; Kim, C.-H. Photobiomodulation Therapy at 660 nm Inhibits Hippocampal Neuroinflammation in a Lipopolysaccharide-Challenged Rat Model. Biomedicines 2024, 12, 2514. https://doi.org/10.3390/biomedicines12112514
Jung T-M, Lee J-H, Heo J-C, Kim C-H. Photobiomodulation Therapy at 660 nm Inhibits Hippocampal Neuroinflammation in a Lipopolysaccharide-Challenged Rat Model. Biomedicines. 2024; 12(11):2514. https://doi.org/10.3390/biomedicines12112514
Chicago/Turabian StyleJung, Tae-Mi, Jong-Ha Lee, Jin-Chul Heo, and Chang-Hyun Kim. 2024. "Photobiomodulation Therapy at 660 nm Inhibits Hippocampal Neuroinflammation in a Lipopolysaccharide-Challenged Rat Model" Biomedicines 12, no. 11: 2514. https://doi.org/10.3390/biomedicines12112514
APA StyleJung, T.-M., Lee, J.-H., Heo, J.-C., & Kim, C.-H. (2024). Photobiomodulation Therapy at 660 nm Inhibits Hippocampal Neuroinflammation in a Lipopolysaccharide-Challenged Rat Model. Biomedicines, 12(11), 2514. https://doi.org/10.3390/biomedicines12112514

