Untargeted Lipidomics Reveals Characteristic Biomarkers in Patients with Ankylosing Spondylitis Disease
Abstract
1. Introduction
2. Methods
2.1. Study Populations
2.2. Sample Preparation
2.3. Data Analysis
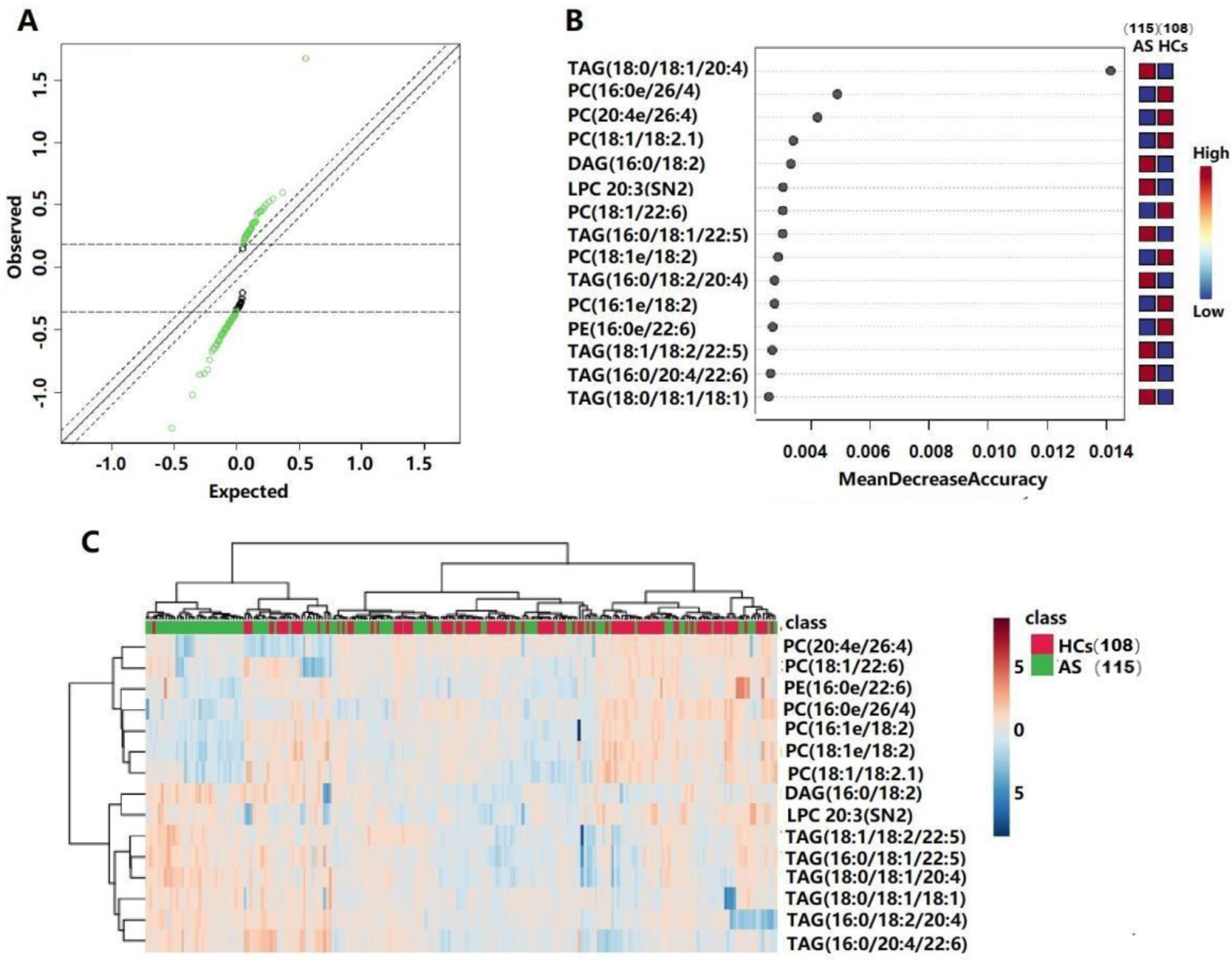
3. Results
3.1. Basic Characteristics of the Participants
3.2. Global Lipid Shifts in AS
3.3. Biomarkers for Diagnosis and Progression of AS
4. Discussion
Supplementary Materials
Author Contributions
Funding
Institutional Review Board Statement
Informed Consent Statement
Data Availability Statement
Conflicts of Interest
References
- Chen, R.; Han, S.; Dong, D.; Wang, Y.; Liu, Q.; Xie, W.; Li, M.; Yao, M. Serum fatty acid profiles and potential biomarkers of ankylosing spondylitis determined by gas chromatography-mass spectrometry and multivariate statistical analysis. Biomed. Chromatogr. 2015, 29, 604–611. [Google Scholar] [CrossRef] [PubMed]
- Sundstrom, B.; Johansson, G.; Kokkonen, H.; Cederholm, T.; Wallberg-Jonsson, S. Plasma phospholipid fatty acid content is related to disease activity in ankylosing spondylitis. J. Rheumatol. 2012, 39, 327–333. [Google Scholar] [CrossRef] [PubMed]
- Nam, B.; Koo, B.S.; Lee, T.H.; Shin, J.H.; Kim, J.J.; Lee, S.; Joo, K.B.; Kim, T.H. Low BASDAI score alone is not a good predictor of anti-tumor necrosis factor treatment efficacy in ankylosing spondylitis: A retrospective cohort study. BMC Musculoskelet. Disord. 2021, 22, 140. [Google Scholar] [CrossRef] [PubMed]
- de Vlam, K. Soluble and tissue biomarkers in ankylosing spondylitis. Best Pract. Res. Clin. Rheumatol. 2010, 24, 671–682. [Google Scholar] [CrossRef]
- Garrett, S.; Jenkinson, T.; Kennedy, L.G.; Whitelock, H.; Gaisford, P.; Calin, A. A new approach to defining disease status in ankylosing spondylitis: The Bath Ankylosing Spondylitis Disease Activity Index. J. Rheumatol. 1994, 21, 2286–2291. [Google Scholar]
- Lukas, C.; Landewe, R.; Sieper, J.; Dougados, M.; Davis, J.; Braun, J.; Van Der Linden, S.; Van Der Heijde, D.; Assessment of SpondyloArthritis International Society. Development of an ASAS-endorsed disease activity score (ASDAS) in patients with ankylosing spondylitis. Ann. Rheum. Dis. 2009, 68, 18–24. [Google Scholar] [CrossRef]
- Chandra, P.E.; Sokolove, J.; Hipp, B.G.; Lindstrom, T.M.; Elder, J.T.; Reveille, J.D.; Eberl, H.; Klause, U.; Robinson, W.H. Novel multiplex technology for diagnostic characterization of rheumatoid arthritis. Arth. Res. Ther. 2011, 13, R102. [Google Scholar] [CrossRef]
- Reveille, J.D. Biomarkers for diagnosis, monitoring of progression, and treatment responses in ankylosing spondylitis and axial spondyloarthritis. Clin. Rheumatol. 2015, 34, 1009–1018. [Google Scholar] [CrossRef]
- Fischer, R.; Trudgian, D.C.; Wright, C.; Thomas, G.; Bradbury, L.A.; Brown, M.A.; Bowness, P.; Kessler, B.M. Discovery of candidate serum proteomic and metabolomic biomarkers in ankylosing spondylitis. Mol. Cell. Proteom. 2012, 11, M111.013904. [Google Scholar] [CrossRef]
- Chen, C.; Rong, T.; Li, Z.; Shen, J. Noncoding RNAs Involved in the Pathogenesis of Ankylosing Spondylitis. Biomed. Res. Int. 2019, 2019, 6920281. [Google Scholar] [CrossRef]
- Nicholson, J.K.; Holmes, E.; Kinross, J.M.; Darzi, A.W.; Takats, Z.; Lindon, J.C. Metabolic phenotyping in clinical and surgical environments. Nature 2012, 491, 384–392. [Google Scholar] [CrossRef]
- Stoll, M.L.; Kumar, R.; Lefkowitz, E.J.; Cron, R.Q.; Morrow, C.D.; Barnes, S. Fecal metabolomics in pediatric spondyloarthritis implicate decreased metabolic diversity and altered tryptophan metabolism as pathogenic factors. Genes Immun. 2016, 17, 400–405. [Google Scholar] [CrossRef] [PubMed]
- Wang, W.; Yang, G.-J.; Zhang, J.; Chen, C.; Jia, Z.-Y.; Li, J.; Xu, W.-D. Plasma, urine and ligament tissue metabolite profiling reveals potential biomarkers of ankylosing spondylitis using NMR-based metabolic profiles. Arth. Res. Ther. 2016, 18, 244. [Google Scholar] [CrossRef] [PubMed]
- He, Z.; Wang, M.; Li, H.; Wen, C. GC-MS-based fecal metabolomics reveals gender-attributed fecal signatures in ankylosing spondylitis. Sci. Rep. 2019, 9, 3872. [Google Scholar] [CrossRef] [PubMed]
- Machado, P.; Landewe, R.; Lie, E.; Kvien, T.K.; Braun, J.; Baker, D.; Van Der Heijde, D.; Assessment of SpondyloArthritis International Society. Ankylosing Spondylitis Disease Activity Score (ASDAS): Defining cut-off values for disease activity states and improvement scores. Ann. Rheum. Dis. 2011, 70, 47–53. [Google Scholar] [CrossRef] [PubMed]
- Machado, P.M.; Landewe, R.; Heijde, D.V.; Assessment of SpondyloArthritis International Society. Ankylosing Spondylitis Disease Activity Score (ASDAS): 2018 update of the nomenclature for disease activity states. Ann. Rheum. Dis. 2018, 77, 1539–1540. [Google Scholar] [CrossRef]
- Van Der Heijde, D.; Braun, J.; Deodhar, A.; Baraliakos, X.; Landewe, R.; Richards, H.B.; Porter, B.; Readie, A. Modified stoke ankylosing spondylitis spinal score as an outcome measure to assess the impact of treatment on structural progression in ankylosing spondylitis. Rheumatology 2019, 58, 388–400. [Google Scholar] [CrossRef]
- Lu, J.; Guo, Y.; Lu, Y.; Ji, W.; Lin, L.; Qian, W.; Chen, W.; Wang, J.; Lv, X.; Ke, M.; et al. Untargeted lipidomics reveals specific lipid abnormalities in Sjogren’s syndrome. Rheumatology 2021, 60, 1252–1259. [Google Scholar] [CrossRef]
- Ferreira, H.B.; Pereira, A.M.; Melo, T.; Paiva, A.; Domingues, M.R. Lipidomics in autoimmune diseases with main focus on systemic lupus erythematosus. J. Pharm. Biomed. Anal. 2019, 174, 386–395. [Google Scholar] [CrossRef]
- Diab, J.; Hansen, T.; Goll, R.; Stenlund, H.; Ahnlund, M.; Jensen, E.; Moritz, T.; Florholmen, J.; Forsdahl, G. Lipidomics in Ulcerative Colitis Reveal Alteration in Mucosal Lipid Composition Associated with the Disease State. Inflamm. Bowel Dis. 2019, 25, 1780–1787. [Google Scholar] [CrossRef]
- Hu, C.; Wang, M.; Han, X. Shotgun lipidomics in substantiating lipid peroxidation in redox biology: Methods and applications. Redox Biol. 2017, 12, 946–955. [Google Scholar] [CrossRef]
- Gao, P.; Lu, C.; Zhang, F.; Sang, P.; Yang, D.; Li, X.; Kong, H.; Yin, P.; Tian, J.; Lu, X.; et al. Integrated GC-MS and LC-MS plasma metabonomics analysis of ankylosing spondylitis. Analyst 2008, 133, 1214–1220. [Google Scholar] [CrossRef]
- Atzeni, F.; Nucera, V.; Galloway, J.; Zoltan, S.; Nurmohamed, M. Cardiovascular risk in ankylosing spondylitis and the effect of anti-TNF drugs: A narrative review. Expert Opin. Biol. Ther. 2020, 20, 517–524. [Google Scholar] [CrossRef]
- Mathieu, S.; Gossec, L.; Dougados, M.; Soubrier, M. Cardiovascular profile in ankylosing spondylitis: A systematic review and meta-analysis. Arthritis Care Res. 2011, 63, 557–563. [Google Scholar] [CrossRef]
- Exarchou, S.; Lie, E.; Lindstrom, U.; Askling, J.; Forsblad-d'Elia, H.; Turesson, C.; Kristensen, L.E.; Jacobsson, L.T. Mortality in ankylosing spondylitis: Results from a nationwide population-based study. Ann. Rheum. Dis. 2016, 75, 1466–1472. [Google Scholar] [CrossRef]
- Haroon, N.N.; Paterson, J.M.; Li, P.; Inman, R.D.; Haroon, N. Patients with Ankylosing Spondylitis Have Increased Cardiovascular and Cerebrovascular Mortality: A Population-Based Study. Ann. Intern. Med. 2015, 163, 409–416. [Google Scholar] [CrossRef]
- Papagoras, C.; Voulgari, P.V.; Drosos, A.A. Atherosclerosis and cardiovascular disease in the spondyloarthritides, particularly ankylosing spondylitis and psoriatic arthritis. Clin. Exp. Rheumatol. 2013, 31, 612–620. [Google Scholar]
- Serdaroglu Beyazal, M.; Erdogan, T.; Turkyilmaz, A.K.; Devrimsel, G.; Cure, M.C.; Beyazal, M.; Sahin, I. Relationship of serum osteoprotegerin with arterial stiffness, preclinical atherosclerosis, and disease activity in patients with ankylosing spondylitis. Clin. Rheumatol. 2016, 35, 2235–2241. [Google Scholar] [CrossRef]
- Tada, H.; Kawashiri, M.A.; Konno, T.; Nohara, A.; Inazu, A.; Mabuchi, H.; Yamagishi, M.; Hayashi, K. Prevalence, clinical features, and prognosis of patients with extremely low high-density lipoprotein cholesterol. J. Clin. Lipidol. 2016, 10, 1311–1317. [Google Scholar] [CrossRef]
- Nordestgaard, B.G. Triglyceride-Rich Lipoproteins and Atherosclerotic Cardiovascular Disease: New Insights From Epidemiology, Genetics, and Biology. Circ. Res. 2016, 118, 547–563. [Google Scholar] [CrossRef]
- Li, Z.J.; Gu, W.J.; Qin, B.; Wang, Y.Z.; Liu, S.J.; Wang, Z.Q.; Ji, W. Untargeted Lipidomics Reveals Specific Lipid Abnormalities in Ankylosing Spondylitis; Research Square: Durham, NC, USA, 2022; PREPRINT (Version 1) available at Research Square. [Google Scholar] [CrossRef]






| Characteristic | AS (n = 115) | HCs (n = 108) |
|---|---|---|
| Basic characteristics | ||
| Male | 71 | 33 |
| Female | 44 | 75 |
| Age (years), mean ± SD | 42.18 ± 13.76 | 30.68 ± 7.53 |
| BMI (kg/m2), mean ± SD | 25.12 ± 3.57 | 21.67 ± 3.60 |
| Clinical variables | ||
| ESR (mm/h), mean (median) | 26.91 (2) | 18.33 (20) |
| CRP (mg/L), mean (median) | 16.04 (8.88) | 7.88 (2.87) |
| ALP (U/L), mean (median) | 88.94 (90) | 86.25 (86) |
| ALB (g/mL), mean (median) | 41.11 (41.3) | 44.02 (45.7) |
| ASDAS, mean ± SD | 2.05 ± 0.35 | — |
| HLA-B27 | 87.83% | — |
| Metabolite | a VIP | bp Value | c FDR | d FC |
|---|---|---|---|---|
| DAG (16:0/18:2) | 2.099 | <0.001 | <0.001 | 1.520 |
| LPC 20:3(SN2) | 1.573 | 0.001 | <0.001 | 1.266 |
| PC (16:0e/26:4) | 3.123 | <0.001 | <0.001 | 0.635 |
| PC (16:1e/18:2) | 1.559 | <0.001 | <0.001 | 0.743 |
| PC (18:1/18:2.1) | 1.805 | <0.001 | 0.001 | 0.814 |
| PC (18:1/22:6) | 1.924 | <0.001 | 0.001 | 0.759 |
| PC (18:1e/18:2) | 2.693 | <0.001 | <0.001 | 0.745 |
| PC (20:4e/26:4) | 1.889 | <0.001 | <0.001 | 0.666 |
| PE (16:0e/22:6) | 1.589 | <0.001 | 0.001 | 0.856 |
| TAG (16:0/18:1/22:5) | 2.425 | <0.001 | <0.001 | 1.426 |
| TAG (16:0/18:2/20:4) | 1.783 | <0.001 | <0.001 | 1.494 |
| TAG (16:0/20:4/22:6) | 1.864 | <0.001 | <0.001 | 1.475 |
| TAG (18:0/18:1/18:1) | 2.065 | <0.001 | <0.001 | 1.456 |
| TAG (18:0/18:1/20:4) | 3.104 | <0.001 | <0.001 | 1.726 |
| TAG (18:1/18:2/22:5) | 2.684 | <0.001 | <0.001 | 1.548 |
Disclaimer/Publisher’s Note: The statements, opinions and data contained in all publications are solely those of the individual author(s) and contributor(s) and not of MDPI and/or the editor(s). MDPI and/or the editor(s) disclaim responsibility for any injury to people or property resulting from any ideas, methods, instructions or products referred to in the content. |
© 2022 by the authors. Licensee MDPI, Basel, Switzerland. This article is an open access article distributed under the terms and conditions of the Creative Commons Attribution (CC BY) license (https://creativecommons.org/licenses/by/4.0/).
Share and Cite
Li, Z.; Gu, W.; Wang, Y.; Qin, B.; Ji, W.; Wang, Z.; Liu, S. Untargeted Lipidomics Reveals Characteristic Biomarkers in Patients with Ankylosing Spondylitis Disease. Biomedicines 2023, 11, 47. https://doi.org/10.3390/biomedicines11010047
Li Z, Gu W, Wang Y, Qin B, Ji W, Wang Z, Liu S. Untargeted Lipidomics Reveals Characteristic Biomarkers in Patients with Ankylosing Spondylitis Disease. Biomedicines. 2023; 11(1):47. https://doi.org/10.3390/biomedicines11010047
Chicago/Turabian StyleLi, Zhengjun, Wanjian Gu, Yingzhuo Wang, Bin Qin, Wei Ji, Zhongqiu Wang, and Shijia Liu. 2023. "Untargeted Lipidomics Reveals Characteristic Biomarkers in Patients with Ankylosing Spondylitis Disease" Biomedicines 11, no. 1: 47. https://doi.org/10.3390/biomedicines11010047
APA StyleLi, Z., Gu, W., Wang, Y., Qin, B., Ji, W., Wang, Z., & Liu, S. (2023). Untargeted Lipidomics Reveals Characteristic Biomarkers in Patients with Ankylosing Spondylitis Disease. Biomedicines, 11(1), 47. https://doi.org/10.3390/biomedicines11010047
