Leptin Stimulates Endometriosis Development in Mouse Models
Abstract
1. Introduction
2. Materials and Methods
2.1. Animals and Tissue Collection
2.2. Synthesis of Cy5.5 Dye-Doped Silica Nanoparticles
2.3. Ex Vivo Labeling with Cy5.5 Dye-Doped Silica Nanoparticles
2.4. Induction of Endometriosis
2.5. The IVIS® Spectrum In Vivo Imaging
2.6. Statistical Analysis
3. Results
3.1. Effects of Diet-Induced Obesity on Endometriosis Development
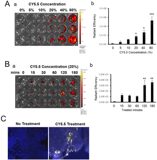
3.2. Ex Vivo Labeling with Cy5.5 Dye-Doped Silica Nanoparticles
3.3. Effect of Obesity with Leptin-Deficiency and Leptin Receptor-Deficiency on Endometriosis Development in Mouse
3.4. The Effect of Leptin Signaling on Endometriosis Development
4. Discussion
Author Contributions
Funding
Institutional Review Board Statement
Informed Consent Statement
Data Availability Statement
Conflicts of Interest
References
- Zondervan, K.T.; Becker, C.M.; Missmer, S.A. Endometriosis. N. Engl. J. Med. 2020, 382, 1244–1256. [Google Scholar] [CrossRef] [PubMed]
- Shafrir, A.L.; Farland, L.V.; Shah, D.K.; Harris, H.R.; Kvaskoff, M.; Zondervan, K.; Missmer, S.A. Risk for and consequences of endometriosis: A critical epidemiologic review. Best Pract. Res. Clin. Obs. Gynaecol. 2018, 51, 1–15. [Google Scholar] [CrossRef] [PubMed]
- International Working Group of AAGL, ESGE, ESHRE and WES; Tomassetti, C.; Johnson, N.P.; Petrozza, J.; Abrao, M.S.; Einarsson, J.I.; Horne, A.W.; Lee, T.T.M.; Missmer, S.; Vermeulen, N.; et al. An International Terminology for Endometriosis, 2021. J. Minim. Invasive Gynecol. 2021, 28, 1849–1859. [Google Scholar] [CrossRef]
- Simoens, S.; Hummelshoj, L.; D’Hooghe, T. Endometriosis: Cost estimates and methodological perspective. Hum. Reprod. Updat. 2007, 13, 395–404. [Google Scholar] [CrossRef]
- Gao, X.; Outley, J.; Botteman, M.; Spalding, J.; Simon, J.A.; Pashos, C.L. Economic burden of endometriosis. Fertil. Steril. 2006, 86, 1561–1572. [Google Scholar] [CrossRef] [PubMed]
- Marquardt, R.M.; Kim, T.H.; Shin, J.H.; Jeong, J.W. Progesterone and Estrogen Signaling in the Endometrium: What Goes Wrong in Endometriosis? Int. J. Mol. Sci. 2019, 20, 3822. [Google Scholar] [CrossRef]
- Chapron, C.; Marcellin, L.; Borghese, B.; Santulli, P. Rethinking mechanisms, diagnosis and management of endometriosis. Nat. Rev. Endocrinol. 2019, 15, 666–682. [Google Scholar] [CrossRef]
- Zondervan, K.T.; Becker, C.M.; Koga, K.; Missmer, S.A.; Taylor, R.N.; Vigano, P. Endometriosis. Nat. Rev. Dis. Primers 2018, 4, 9. [Google Scholar] [CrossRef]
- Rolla, E. Endometriosis: Advances and controversies in classification, pathogenesis, diagnosis, and treatment. F1000Research 2019, 8, 529. [Google Scholar] [CrossRef]
- Brown, J.; Farquhar, C. An overview of treatments for endometriosis. JAMA 2015, 313, 296–297. [Google Scholar] [CrossRef] [PubMed]
- Johnson, N.P.; Hummelshoj, L.; World Endometriosis Society Montpellier Consortium. Consensus on current management of endometriosis. Hum. Reprod. 2013, 28, 1552–1568. [Google Scholar] [CrossRef] [PubMed]
- Sampson, J.A. Peritoneal endometriosis due to the menstrual dissemination of endometrial tissue into the peritoneal cavity. Am. J. Obstet. Gynecol. 1927, 14, 422–469. [Google Scholar] [CrossRef]
- Vercellini, P.; Vigano, P.; Somigliana, E.; Fedele, L. Endometriosis: Pathogenesis and treatment. Nat. Rev. Endocrinol. 2014, 10, 261–275. [Google Scholar] [CrossRef] [PubMed]
- Harada, T.; Yoshioka, H.; Yoshida, S.; Iwabe, T.; Onohara, Y.; Tanikawa, M.; Terakawa, N. Increased interleukin-6 levels in peritoneal fluid of infertile patients with active endometriosis. Am. J. Obs. Gynecol. 1997, 176, 593–597. [Google Scholar] [CrossRef]
- Rana, N.; Braun, D.P.; House, R.; Gebel, H.; Rotman, C.; Dmowski, W.P. Basal and stimulated secretion of cytokines by peritoneal macrophages in women with endometriosis. Fertil. Steril. 1996, 65, 925–930. [Google Scholar] [CrossRef]
- Taylor, H.S.; Kotlyar, A.M.; Flores, V.A. Endometriosis is a chronic systemic disease: Clinical challenges and novel innovations. Lancet 2021, 397, 839–852. [Google Scholar] [CrossRef]
- Haslam, D.W.; James, W.P. Obesity. Lancet 2005, 366, 1197–1209. [Google Scholar] [CrossRef]
- World Health Organization. Obesity and Overweight. Available online: https://www.who.int/news-room/fact-sheets/detail/obesity-and-overweight (accessed on 9 May 2022).
- Singh, G.K.; DiBari, J.N. Marked Disparities in Pre-Pregnancy Obesity and Overweight Prevalence among US Women by Race/Ethnicity, Nativity/Immigrant Status, and Sociodemographic Characteristics, 2012–2014. J. Obes. 2019, 2019, 2419263. [Google Scholar] [CrossRef]
- Vahratian, A. Prevalence of overweight and obesity among women of childbearing age: Results from the 2002 National Survey of Family Growth. Matern. Child Health J. 2009, 13, 268–273. [Google Scholar] [CrossRef]
- Broughton, D.E.; Moley, K.H. Obesity and female infertility: Potential mediators of obesity’s impact. Fertil. Steril. 2017, 107, 840–847. [Google Scholar] [CrossRef]
- Holdsworth-Carson, S.J.; Rogers, P.A.W. The complex relationship between body mass index and endometriosis. J. Endometr. Pelvic Pain Disord. 2018, 10, 187–189. [Google Scholar] [CrossRef]
- Pantelis, A.; Machairiotis, N.; Lapatsanis, D.P. The Formidable yet Unresolved Interplay between Endometriosis and Obesity. Sci. World J. 2021, 2021, 6653677. [Google Scholar] [CrossRef] [PubMed]
- Liu, Y.; Zhang, W. Association between body mass index and endometriosis risk: A meta-analysis. Oncotarget 2017, 8, 46928–46936. [Google Scholar] [CrossRef] [PubMed]
- Jenabi, E.; Khazaei, S.; Veisani, Y. The association between body mass index and the risk of endometriosis: A meta-analysis. J. Endometr. Pelvic Pain Disord. 2019, 11, 55–61. [Google Scholar] [CrossRef]
- Ferrero, S.; Anserini, P.; Remorgida, V.; Ragni, N. Body mass index in endometriosis. Eur. J. Obs. Gynecol. Reprod. Biol. 2005, 121, 94–98. [Google Scholar] [CrossRef]
- Holdsworth-Carson, S.J.; Dior, U.P.; Colgrave, E.M.; Healey, M.; Montgomery, G.W.; Rogers, P.A.W.; Girling, J.E. The association of body mass index with endometriosis and disease severity in women with pain. J. Endometr. Pelvic Pain Disord. 2018, 10, 79–87. [Google Scholar] [CrossRef]
- Enright, K.A.; Louise, S.; Dior, U.P.; Healey, M.; Holdsworth-Carson, S.J. Associations between body mass index and the surgical phenotype and location of endometriotic lesions. Reprod. BioMedicine Online 2021, 43, 903–911. [Google Scholar] [CrossRef]
- Kalaitzopoulos, D.R.; Lempesis, I.G.; Samartzis, N.; Kolovos, G.; Dedes, I.; Daniilidis, A.; Nirgianakis, K.; Leeners, B.; Goulis, D.G.; Samartzis, E.P. Leptin concentrations in endometriosis: A systematic review and meta-analysis. J. Reprod. Immunol. 2021, 146, 103338. [Google Scholar] [CrossRef]
- Oh, H.K.; Choi, Y.S.; Yang, Y.I.; Kim, J.H.; Leung, P.C.; Choi, J.H. Leptin receptor is induced in endometriosis and leptin stimulates the growth of endometriotic epithelial cells through the JAK2/STAT3 and ERK pathways. Mol. Hum. Reprod. 2013, 19, 160–168. [Google Scholar] [CrossRef]
- Matarese, G.; Alviggi, C.; Sanna, V.; Howard, J.K.; Lord, G.M.; Carravetta, C.; Fontana, S.; Lechler, R.I.; Bloom, S.R.; De Placido, G. Increased leptin levels in serum and peritoneal fluid of patients with pelvic endometriosis. J. Clin. Endocrinol. Metab. 2000, 85, 2483–2487. [Google Scholar] [CrossRef]
- Mantzoros, C.S.; Magkos, F.; Brinkoetter, M.; Sienkiewicz, E.; Dardeno, T.A.; Kim, S.Y.; Hamnvik, O.P.; Koniaris, A. Leptin in human physiology and pathophysiology. Am. J. Physiol. Endocrinol. Metab. 2011, 301, E567–E584. [Google Scholar] [CrossRef] [PubMed]
- Hussein, S.S.; Farhan, F.S.; Ibrahim Ali, A. Serum Leptin as a Marker for Severity of Endometriosis. Obs. Gynecol. Int. 2020, 2020, 6290693. [Google Scholar] [CrossRef] [PubMed]
- Pandey, N.; Kriplani, A.; Yadav, R.K.; Lyngdoh, B.T.; Mahapatra, S.C. Peritoneal fluid leptin levels are increased but adiponectin levels are not changed in infertile patients with pelvic endometriosis. Gynecol. Endocrinol. 2010, 26, 843–849. [Google Scholar] [CrossRef] [PubMed]
- Tian, Z.; Wang, Y.; Zhao, Y.; Chang, X.H.; Zhu, H.L. Serum and peritoneal fluid leptin levels in endometriosis: A systematic review and meta-analysis. Gynecol. Endocrinol. 2021, 37, 689–693. [Google Scholar] [CrossRef]
- Zhao, Z.; Wu, Y.; Zhang, H.; Wang, X.; Tian, X.; Wang, Y.; Qiu, Z.; Zou, L.; Tang, Z.; Huang, M. Association of leptin and adiponectin levels with endometriosis: A systematic review and meta-analysis. Gynecol. Endocrinol. 2021, 37, 591–599. [Google Scholar] [CrossRef]
- Nafiujjaman, M.; Chung, S.J.; Kalashnikova, I.; Hill, M.L.; Homa, S.; George, J.; Contag, C.H.; Kim, T. Biodegradable Hollow Manganese Silicate Nanocomposites to Alleviate Tumor Hypoxia toward Enhanced Photodynamic Therapy. ACS Appl. Bio Mater. 2020, 3, 7989–7999. [Google Scholar] [CrossRef]
- Yoo, J.Y.; Kim, T.H.; Shin, J.H.; Marquardt, R.M.; Muller, U.; Fazleabas, A.T.; Young, S.L.; Lessey, B.A.; Yoon, H.G.; Jeong, J.W. Loss of MIG-6 results in endometrial progesterone resistance via ERBB2. Nat. Commun. 2022, 13, 1101. [Google Scholar] [CrossRef]
- Kim, T.H.; Yu, Y.; Luo, L.; Lydon, J.P.; Jeong, J.W.; Kim, J.J. Activated AKT pathway promotes establishment of endometriosis. Endocrinology 2014, 155, 1921–1930. [Google Scholar] [CrossRef]
- Bruner-Tran, K.L.; Mokshagundam, S.; Herington, J.L.; Ding, T.; Osteen, K.G. Rodent Models of Experimental Endometriosis: Identifying Mechanisms of Disease and Therapeutic Targets. Curr. Womens Health Rev. 2018, 14, 173–188. [Google Scholar] [CrossRef]
- Grummer, R. Animal models in endometriosis research. Hum. Reprod. Updat. 2006, 12, 641–649. [Google Scholar] [CrossRef]
- Giudice, L.C.; Kao, L.C. Endometriosis. Lancet 2004, 364, 1789–1799. [Google Scholar] [CrossRef]
- Lin, Y.J.; Lai, M.D.; Lei, H.Y.; Wing, L.Y. Neutrophils and macrophages promote angiogenesis in the early stage of endometriosis in a mouse model. Endocrinology 2006, 147, 1278–1286. [Google Scholar] [CrossRef] [PubMed]
- Fang, Z.; Yang, S.; Lydon, J.P.; DeMayo, F.; Tamura, M.; Gurates, B.; Bulun, S.E. Intact progesterone receptors are essential to counteract the proliferative effect of estradiol in a genetically engineered mouse model of endometriosis. Fertil. Steril. 2004, 82, 673–678. [Google Scholar] [CrossRef] [PubMed]
- Fang, Z.; Yang, S.; Gurates, B.; Tamura, M.; Simpson, E.; Evans, D.; Bulun, S.E. Genetic or enzymatic disruption of aromatase inhibits the growth of ectopic uterine tissue. J. Clin. Endocrinol. Metab. 2002, 87, 3460–3466. [Google Scholar] [CrossRef][Green Version]
- Foster, W.G.; Ruka, M.P.; Gareau, P.; Foster, R.A.; Janzen, E.G.; Yang, J.Z. Morphologic characteristics of endometriosis in the mouse model: Application to toxicology. Can. J. Physiol. Pharm. 1997, 75, 1188–1196. [Google Scholar] [CrossRef]
- Cummings, A.M.; Metcalf, J.L.; Birnbaum, L. Promotion of endometriosis by 2,3,7,8-tetrachlorodibenzo-p-dioxin in rats and mice: Time-dose dependence and species comparison. Toxicol. Appl. Pharm. 1996, 138, 131–139. [Google Scholar] [CrossRef]
- Safran, M.; Kim, W.Y.; Kung, A.L.; Horner, J.W.; DePinho, R.A.; Kaelin, W.G., Jr. Mouse reporter strain for noninvasive bioluminescent imaging of cells that have undergone Cre-mediated recombination. Mol. Imaging 2003, 2, 297–302. [Google Scholar] [CrossRef]
- Muzumdar, M.D.; Tasic, B.; Miyamichi, K.; Li, L.; Luo, L. A global double-fluorescent Cre reporter mouse. Genesis 2007, 45, 593–605. [Google Scholar] [CrossRef]
- Goetz, T.G.; Mamillapalli, R.; Taylor, H.S. Low Body Mass Index in Endometriosis Is Promoted by Hepatic Metabolic Gene Dysregulation in Mice. Biol. Reprod. 2016, 95, 115. [Google Scholar] [CrossRef]
- Rossi, H.R.; Nedelec, R.; Jarvelin, M.R.; Sebert, S.; Uimari, O.; Piltonen, T.T. Body size during adulthood, but not in childhood, associates with endometriosis, specifically in the peritoneal subtype-population-based life-course data from birth to late fertile age. Acta Obs. Gynecol. Scand. 2021, 100, 1248–1257. [Google Scholar] [CrossRef]
- Ramin-Wright, A.; Schwartz, A.S.K.; Geraedts, K.; Rauchfuss, M.; Wolfler, M.M.; Haeberlin, F.; von Orelli, S.; Eberhard, M.; Imthurn, B.; Imesch, P.; et al. Fatigue—A symptom in endometriosis. Hum. Reprod. 2018, 33, 1459–1465. [Google Scholar] [CrossRef] [PubMed]
- Yi, K.W.; Shin, J.H.; Park, M.S.; Kim, T.; Kim, S.H.; Hur, J.Y. Association of body mass index with severity of endometriosis in Korean women. Int. J. Gynaecol. Obstet. 2009, 105, 39–42. [Google Scholar] [CrossRef]
- Kvaskoff, M.; Mu, F.; Terry, K.L.; Harris, H.R.; Poole, E.M.; Farland, L.; Missmer, S.A. Endometriosis: A high-risk population for major chronic diseases? Hum. Reprod. Updat. 2015, 21, 500–516. [Google Scholar] [CrossRef]
- Gemmill, J.A.; Stratton, P.; Cleary, S.D.; Ballweg, M.L.; Sinaii, N. Cancers, infections, and endocrine diseases in women with endometriosis. Fertil. Steril. 2010, 94, 1627–1631. [Google Scholar] [CrossRef] [PubMed]
- Rathore, N.; Kriplani, A.; Yadav, R.K.; Jaiswal, U.; Netam, R. Distinct peritoneal fluid ghrelin and leptin in infertile women with endometriosis and their correlation with interleukin-6 and vascular endothelial growth factor. Gynecol. Endocrinol. 2014, 30, 671–675. [Google Scholar] [CrossRef]
- Mahutte, N.G.; Matalliotakis, I.M.; Goumenou, A.G.; Vassiliadis, S.; Koumantakis, G.E.; Arici, A. Inverse correlation between peritoneal fluid leptin concentrations and the extent of endometriosis. Hum. Reprod. 2003, 18, 1205–1209. [Google Scholar] [CrossRef] [PubMed]
- De Placido, G.; Alviggi, C.; Carravetta, C.; Pisaturo, M.L.; Sanna, V.; Wilding, M.; Lord, G.M.; Matarese, G. The peritoneal fluid concentration of leptin is increased in women with peritoneal but not ovarian endometriosis. Hum. Reprod. 2001, 16, 1251–1254. [Google Scholar] [CrossRef]
- Wu, M.H.; Chuang, P.C.; Chen, H.M.; Lin, C.C.; Tsai, S.J. Increased leptin expression in endometriosis cells is associated with endometrial stromal cell proliferation and leptin gene up-regulation. Mol. Hum. Reprod. 2002, 8, 456–464. [Google Scholar] [CrossRef]
- Sabogal, J.C.; Munoz, L. Leptin in obstetrics and gynecology: A review. Obs. Gynecol. Surv. 2001, 56, 225–230. [Google Scholar] [CrossRef]
- Styer, A.K.; Sullivan, B.T.; Puder, M.; Arsenault, D.; Petrozza, J.C.; Serikawa, T.; Chang, S.; Hasan, T.; Gonzalez, R.R.; Rueda, B.R. Ablation of leptin signaling disrupts the establishment, development, and maintenance of endometriosis-like lesions in a murine model. Endocrinology 2008, 149, 506–514. [Google Scholar] [CrossRef]
- Ahn, J.H.; Choi, Y.S.; Choi, J.H. Leptin promotes human endometriotic cell migration and invasion by up-regulating MMP-2 through the JAK2/STAT3 signaling pathway. Mol. Hum. Reprod. 2015, 21, 792–802. [Google Scholar] [CrossRef] [PubMed]






Publisher’s Note: MDPI stays neutral with regard to jurisdictional claims in published maps and institutional affiliations. |
© 2022 by the authors. Licensee MDPI, Basel, Switzerland. This article is an open access article distributed under the terms and conditions of the Creative Commons Attribution (CC BY) license (https://creativecommons.org/licenses/by/4.0/).
Share and Cite
Kim, T.H.; Bae, N.; Kim, T.; Hsu, A.L.; Hunter, M.I.; Shin, J.-H.; Jeong, J.-W. Leptin Stimulates Endometriosis Development in Mouse Models. Biomedicines 2022, 10, 2160. https://doi.org/10.3390/biomedicines10092160
Kim TH, Bae N, Kim T, Hsu AL, Hunter MI, Shin J-H, Jeong J-W. Leptin Stimulates Endometriosis Development in Mouse Models. Biomedicines. 2022; 10(9):2160. https://doi.org/10.3390/biomedicines10092160
Chicago/Turabian StyleKim, Tae Hoon, Nayoung Bae, Taeho Kim, Albert L. Hsu, Mark I. Hunter, Jung-Ho Shin, and Jae-Wook Jeong. 2022. "Leptin Stimulates Endometriosis Development in Mouse Models" Biomedicines 10, no. 9: 2160. https://doi.org/10.3390/biomedicines10092160
APA StyleKim, T. H., Bae, N., Kim, T., Hsu, A. L., Hunter, M. I., Shin, J.-H., & Jeong, J.-W. (2022). Leptin Stimulates Endometriosis Development in Mouse Models. Biomedicines, 10(9), 2160. https://doi.org/10.3390/biomedicines10092160

