Abstract
In an effort to maximize the combat effectiveness of multimissile groups, this paper proposes an adaptive simulated annealing–particle swarm optimization (SA-PSO) algorithm to enhance the design parameters of multimissile formations based on the concept of missile cooperative engagement. Firstly, considering actual battlefield circumstances, we establish an effectiveness evaluation index system for the cooperative engagement of missile formations based on the analytic hierarchy process (AHP). In doing so, we adopt a partial triangular fuzzy number method based on authoritative assessments by experts to ascertain the weight of each index. Then, considering given constraints on missile performance, by selecting the relative distances and angles of the leader and follower missiles as formation parameters, we design a fitness function corresponding to the established index system. Finally, we introduce an adaptive capability into the traditional particle swarm optimization (PSO) algorithm and propose an adaptive SA-PSO algorithm based on the simulated annealing (SA) algorithm to calculate the optimal formation parameters. A simulation example is presented for the scenario of optimizing the formation parameters of three missiles, and comparative experiments conducted with the traditional and adaptive PSO algorithms are reported. The simulation results indicate that the proposed adaptive SA-PSO algorithm converges faster than both the traditional and adaptive PSO algorithms and can quickly and effectively solve the multimissile formation optimization problem while ensuring that the optimized formation satisfies the given performance constraints.
1. Introduction
Cooperative engagement in multimissile formations is an important means of warfare adapted to future combat environments. In a multimissile formation, multiple missiles are integrated into a combat group using information sharing, complementary functions, and tactical coordination through coordination among the missiles. The resulting group advantage can be used to attack defence systems and targets at multiple levels and in all directions, achieving overall improvement in penetration capabilities [1,2]. At present, research on the cooperative engagement of missile formations is mainly concerned with issues related to the coordination of control [3,4,5], guidance [6,7], mission planning issues [8,9], etc. However, few studies concerning effectiveness indicators for cooperative engagement involving missile formations have been published.
The combat effectiveness of a missile refers to a comprehensive evaluation of the effectiveness it can achieve when completing a specified combat mission under specific circumstances and conditions. Currently, the effectiveness of missiles can be assessed through expert evaluations, test statistics, or combat simulation methods. Combat effectiveness can also be evaluated using analytical methods, such as analogue-to-digital converters (ADCs) [10,11,12], neural networks [13,14], and fuzzy evaluation methods [15]. To address the issues of the intense infrared radiation produced during missile launch, the poor continuous combat capability of a missile system, the severe ablation of the launcher, and environmental pollution, refs. [10,11] established an improved effectiveness evaluation model based on game theory and ADC methods. To improve the overall effectiveness evaluation of missile weapon systems with phased flight characteristics, ref. [12] proposed an improved effectiveness evaluation model based on the ADC method. In [13], a combat effectiveness evaluation model based on a Levenberg–Marquardt backpropagation (LMBP) neural network was proposed based on the operating characteristics of antiaircraft missile warheads. In [14], a backpropagation (BP) neural network was trained using the Delphi method and a fuzzy analytic hierarchy process, thus establishing an effectiveness indicator system for surface-based air defence missile weapon systems. Ref. [15] proposed a fuzzy evaluation method based on the weighted relative deviation distance to evaluate the combat capabilities of anti-ship missile weapon systems. However, the methods applied in the abovementioned studies all focus on evaluating the combat capabilities of a single missile, without considering the mutual influence between the members of a missile formation, and thus are incapable of supporting a systematic and comprehensive assessment of the combat capabilities of missile formations. In addition, most of the aforementioned algorithms for performance evaluation require the use of the gradient information of the performance index function to determine the next optimization direction. Moreover, they are sensitive to initial value information and have low calculation accuracy.
Particle swarm optimization (PSO) is a random optimization algorithm based on swarm behaviour and has the advantages of a fast calculation speed and a strong optimization ability; accordingly, it has a wide range of applications for solving optimization problems [16]. Based on an evaluation index system for the cooperative engagement effectiveness of unmanned surface vehicles, ref. [17] combined a fuzzy analysis method and a BP neural network to establish an effectiveness evaluation model based on a PSO-BP neural network [18], which used an agent-based modelling method, researched the structure and functions of a ballistic missile defence system and adopted the PSO algorithm to establish a multiagent decision support system that included a missile agent, radar agent, and command centre agent. Based on the PSO algorithm, ref. [19] proposed a heuristic optimization model for surface-to-air missile path planning under a three-degree-of-freedom model to achieve the maximum range and optimal height of the missile. Ref. [20] used the PSO algorithm to design the trajectory, propulsion, and aerodynamic characteristics of long-range ballistic missiles quickly using the minimum take-off quality as an indicator along with the given design variables and constraint functions. Although the methods described above have improved the performance of the PSO algorithm to varying degrees, the relationship between the overall fitness value of the swarm particles and the inertia weight during the evolution process has not been considered. Hence, in the optimization process for complex high-dimensional functions, the solution is still likely to fall into a local optimum.
Missile formation cooperative combat refers to a formation of multiple missiles of the same or different types that are coordinated in time, space, and function in accordance with tactical requirements to complete tactical tasks. Specifically, there are two types of missions, with different requirements, that are generally performed in missile formation combat: 1. Formation penetration. Compared with the penetration effect of a single missile, a missile formation can rely on coordination in time and space to achieve high-density and simultaneous penetration, which increases the difficulty of interception by the enemy’s defence system and maximizes the penetration effect of the formation. 2. Saturation attack. The most typical method of saturation attack is to use missiles with different control parameters and different flight altitudes to carry out multiple coordinated attacks in different directions at once in order to saturate the enemy’s defence system.
Indeed, formation design for multiple missiles is a prerequisite for realizing cooperative engagement in a formation. Due to the diversity of possible mission requirements during cooperative operations, the optimal formation of a missile group may change over time. In traditional cooperative engagement, formation reconfiguration control is often used to achieve formation changes. However, the actual reconfiguration process must consume some energy, and in situations where the mission requirements are constantly changing, the energy consumption is particularly high.
To address the abovementioned issues, this paper addresses the problem of optimal formation design considering the needs of different missions to reduce the energy consumed by a formation’s adjustments in response to continually changing mission requirements during the process of cooperative missile group engagement. The proposed cooperative multimissile formation has the following three advantages: 1. The missile formation can perceive the current battlefield situation using cooperative detection information and combine this information on the combat situation with the group’s attack missions to form corresponding combat instructions, thereby fully exercising the advantages of autonomous combat. 2. The design of the combat guidance commands for the missile formation fully considers the interaction between the motion characteristics of the group members and the target, reflecting the advantages of adversarial interaction. 3. The missile formation can consider the needs of different combat missions simultaneously to reduce the energy consumption during cooperative engagement, giving it the advantage of superior energy efficiency. Therefore, the main contributions of this work are as follows:
1. In view of the diversity of possible mission requirements during cooperative operations, we develop an optimal multimissile formation design method that satisfies the following conditions simultaneously: it can take into account the needs of different mission requirements; fully and accurately perceive the current battlefield situation; endow a missile group with a greatly enhanced ability to damage the target; effectively improve the missile group’s stealth, manoeuvrability and other penetration capabilities; and ensure that the group can adopt good formations with robust performance.
2. This paper establishes an evaluation index system for multimissile cooperative combat effectiveness and uses the analytic hierarchy process (AHP) based on partial triangular fuzzy numbers to evaluate the weight of the index at each level, thereby reducing the potential harm caused by the subjectivity of the expert evaluations on which the index system is based.
3. Considering that one weakness of the PSO algorithm is its tendency to easily fall into local extrema when solving optimization problems, this paper proposes an adaptive simulated annealing–particle swarm optimization (SA-PSO) algorithm that introduces an adaptive capability into the traditional PSO algorithm in combination with simulated annealing. The proposed algorithm does not require performance index gradient information and has fewer parameters than the PSO algorithm while achieving a faster convergence rate, making it easy to implement in engineering practice.
2. Establishment of the Formation Parameters and Combat Effectiveness Index System
The number of members in a general missile formation can vary from two to hundreds. For larger-scale missile formations, a hierarchical structure is usually adopted to facilitate the effective transmission of information among all missiles. The typical information interaction relationships between leader and follower missiles are illustrated in Table 1. Any missile formation can be broken down into a number of basic formations, where each basic formation includes a leader and NF followers; usually, 1 ≤ NF ≤ 3. To facilitate subsequent modelling and analysis, this article considers only basic formations with one leader missile.
Table 1.
Typical missile formations.
2.1. Missile Formation Parameters
There are many types of missile formations, and there are different corresponding formations for different cooperative combat mission requirements. As shown in Figure 1 and Figure 2, three parameters are usually used to describe the formation of the leader and follower missiles in three-dimensional space. These parameters are the relative distance between the leader missile and the i-th follower missile, the relative altitude angle , and the relative azimuth . Accordingly, the formation of any group can be represented using these positional parameters for the follower missiles relative to the leader missile:
where represents the group formation and denotes the positional parameters of the i-th follower missile relative to the leader missile.
Figure 1.
The positional relationship of the leader and follower missiles in the vertical plane.
Figure 2.
The positional relationship of the leader and follower missiles in the horizontal plane.
2.2. Cooperative Combat Effectiveness Index System
A missile cooperative engagement system is a relatively large and complex system. To quantitatively analyse the influence of the formation parameters on missile cooperative engagement, it is necessary to comprehensively and accurately identify the main factors that affect the completion of the combat mission and to determine their influence relationship. Thus, an index system is established for evaluating the combat effectiveness of integrated multimissile formation design, as shown in Figure 3.
Figure 3.
Cooperative combat effectiveness index system.
As shown in Figure 3, the proposed index system is divided into two levels. The target search capability represents the ability of the missile cooperative engagement system to perceive the surrounding battlefield environment as input for mission planning. This is a prerequisite for the missile formation to complete a coordinated attack mission. The cooperative penetration capability and cooperative destructive capability represent how much damage the missile cooperative engagement system can inflict on the target and serve as important factors in determining the overall quality of the missile formation’s cooperative attack missions. The command and control capability, that is, the accessibility and rapidity of information transfer among missiles, is essential to guarantee the ability of the missile formation to complete a cooperative attack mission. The tactical stealth capability determines the survivability of the missile formation and is the basis for completing any cooperative attack mission.
3. Combat Effectiveness Index Weights and Fitness Functions
Based on the combat effectiveness index system established above, a method based on triangular fuzzy numbers will be used to derive the weight of each index in this section. Furthermore, the fitness function corresponding to each index will be given.
3.1. Derivation of Index Weights Based on Triangular Fuzzy Numbers
During the traditional process of using the AHP to design index weights, each evaluation expert is expected to make accurate judgements on the importance of each index level and to determine the weights of the indices using the logarithmic least squares method. However, since the significance of the relationships between different indices may not be obvious, it can be difficult for the evaluation experts to make accurate judgements due to the influence of various kinds of interference, which reduces the credibility of the judgement matrix and ultimately leads to an unreasonable weight distribution.
To reduce the harm caused by the subjectivity of these expert evaluations, this paper introduces the concept of partial fuzzy triangular numbers into the judgement matrix while using the logarithmic least squares method to obtain the weight of each factor [21]. In this paper, judgements are made based on triangular fuzzy numbers only for indices with uncertain relations, which reduces the number of calculations; at the same time, the authoritative assessments of experts are considered in the calculation process to obtain more reasonable results.
The derivation steps are as follows:
a. A total of k experts are invited to evaluate the indices, where the authority of each expert is and . Suppose that the relative importances and of indices and cannot be clearly judged. Then, the k experts give triangular fuzzy numbers for the relative importance , which they determine as follows: each expert specifies a minimum value and a maximum value of as well as a maximum possible value .
b. Using the weighted coefficient method, the triangular fuzzy numbers representing the two levels of index are obtained:
c. Using as the reference value, and are used to represent the possibility , which is equal to and times and , respectively. The probabilities , , and for the triangular fuzzy number are calculated using the equal probability method.
d. is transformed into a non-fuzzy number as follows:
e. Steps a~d are repeated to obtain .
f. Since the logarithmic least squares method is derived based on the assumption of reciprocity of the indices, the reciprocity adjustment of and is carried out as follows:
g. For a total of indicators, the weights are derived using the logarithmic least squares method as follows:
3.2. Fitness Function Calculation
Before optimizing the formation of a missile group, it is necessary to design a fitness function for the formation, which will be used as the objective function of the optimization algorithm. Therefore, to evaluate the overall formation of the group, it is necessary to design a corresponding fitness function based on the cooperative combat effectiveness index system established above. The seven aspects corresponding to each second-level indicator will be discussed in the following paragraphs. For the fitness functions designed in this paper, a smaller function value indicates a better evaluation.
3.2.1. Detection Width
The detection width refers to the horizontal detection range within which the target can be found and tracked stably with the detection probability of the missile formation being no lower than a given value. The larger the detection width is, the stronger the ability to search for the target and the easier it is to find the target. Usually, a cone can be used to represent the detection area of a missile. As shown in Figure 4, if we denote the generatrix of the cone by and the apex angle by , then the detection width of the missile is the corresponding basal diameter of the detection cone. For a missile formation, the detection width of the formation reaches its maximum when the detection areas of all missiles are continuous and do not overlap, in which case its value is the sum of the basal diameters of the detection cones of all missiles. Therefore, let the fitness function value in this case be 0. When the lateral distance between two adjacent missiles is less than the sum of the basal radii of their two detection cones, the detection areas of the two missiles will overlap, and the detection capability of the formation will decrease; thus, the fitness function should correspondingly increase. In contrast, when the distance between the missiles is too large, the detection areas of the missiles may be discontinuous, that is, a blind zone for detection appears. In this case, the detection capability of the missile formation will be greatly reduced. Therefore, the fitness function is set to 1 in this case. For n missiles, let denote the lateral distance between two adjacent missiles, and let and denote half of the detection width for each of the two missiles. The corresponding fitness function is designed as follows:
where represents the horizontal distance between the leader and follower missiles and represents the detection width of the missile formation members.
Figure 4.
Schematic diagram of the detection width.
3.2.2. Detection Depth
The detection depth reflects the detection range of the missile formation at a certain moment. A greater detection depth allows more targets to be found at that moment. Similarly to the detection width, a greater detection depth results in a stronger detection capability of the formation and a smaller value of the corresponding fitness function. The fitness function is designed as follows:
where represents the longitudinal distance between the leader and follower missiles and represents the depth of detection of the missile formation members.
3.2.3. Manoeuvrability without Mutual Interference
Non-interference in manoeuvring means that each missile remains within a proper range so that the missile will not affect neighbouring missiles when manoeuvring. When the minimum manoeuvring radius of a missile is less than the relative distance to its neighbouring missiles, the missile’s manoeuvrability and non-interference ability are considered to be strong. The manoeuvrability of any member of the missile formation can be expressed as
where , represents the smallest relative distance among the distances to adjacent missiles and represents the number of missiles adjacent to the i-th missile.
The fitness function of the missile formation for manoeuvring without mutual interference is
3.2.4. Attack Range
The attack range represents the spatial range within which the missile formation can finally carry out effective strikes. A more scattered missile formation results in a larger attack range and a smaller corresponding fitness function value. The fitness function is designed as
where represents the area covered by the missile formation and represents the maximum area that the missile formation could cover in the same formation.
Using a triangular missile formation as an example,
3.2.5. Attack Density
The attack density reflects how frequently the missile formation can attack a target in a certain area. A greater attack density results in greater damage to a target in that area. This is subject to strict requirements on the time difference between each missile’s attack on the target area. The corresponding fitness function is designed as follows:
where represents the maximum distance between missiles and represents the maximum allowable attack time difference, which is determined by the damage characteristics of the target.
3.2.6. Command Response Time
The command response time represents the time interval between when a command is issued by the leader missile and when all the follower missiles receive the command. The command response time is determined by the information transmission distance between the leader missile and the last follower missile, which reflects the rapidity of command transmission. The corresponding fitness function is designed as follows:
where represents the distance between the i-th follower missile and the leader missile and represents the maximum communication distance allowed by the data volume to be transmitted within the missile formation.
3.2.7. Range of Flight Altitude
The flight altitude is an important factor affecting the tactical stealth capability of a missile. The maximum flight altitude among the members of a missile formation determines the stealth ability of the formation. The corresponding fitness function is designed as follows:
where is the lower limit on the flight altitude of the missile formation and is the maximum flight altitude of the i-th missile.
Finally, the second-level index weights calculated based on triangular fuzzy numbers as described in the previous subsection are used to perform a weighted summation of the fitness function for each performance indicator, and the total fitness function is obtained as follows:
4. Formation Optimization Based on the Adaptive SA-PSO Algorithm
4.1. Improvement of the PSO Algorithm by Introducing an Adaptive Capability
During the solution process of the PSO algorithm, the missiles can be abstracted as particles without mass or volume. Suppose that in D-dimensional space, the total number of particles is N. The speed information of the i-th particle is represented by the vector , while the positional information of this particle is represented by the vector . The optimal position of this particle that has currently been found is , while the optimal position that has currently been found by the entire particle swarm is . The next movement of each particle is determined by its own experience and the best experience of its companions. In the process of constantly updating and correcting their own speeds and positions, the particles will increasingly approach the optimal solution, and eventually, the entire particle swarm will reach the optimal solution. The PSO algorithm is initialized as a group of random particles and then iteratively seeks the optimal solution. In each iteration, Equations (20) and (21) are used to update the speeds and positions:
where the subscript d represents the information of a particle in the d-th dimension and i represents the i-th particle. k represents the number of iterations. represents an inertia factor. represent acceleration factors. are random numbers uniformly distributed in the interval (0,1), and their function is to ensure the diversity of the population. and represent the upper and lower limits of the particle search range.
To further improve the optimization performance and accelerate the convergence speed of the PSO algorithm, a distance control factor is introduced into the standard PSO algorithm to adaptively adjust the inertia weight factor and the acceleration coefficients and . The principle is shown in Equation (22):
4.2. Formation Optimization Strategy Based on the Adaptive SA-PSO Algorithm
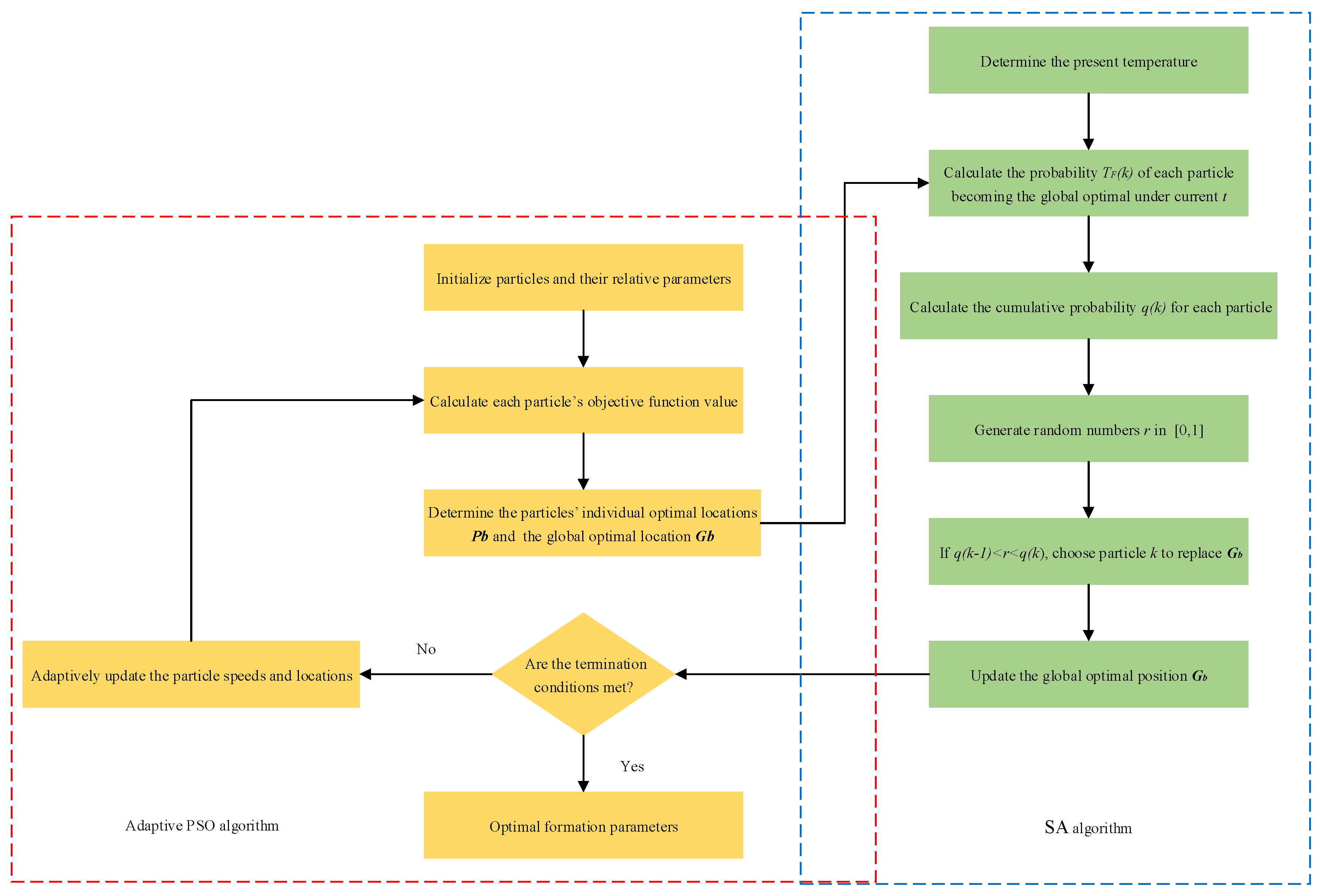
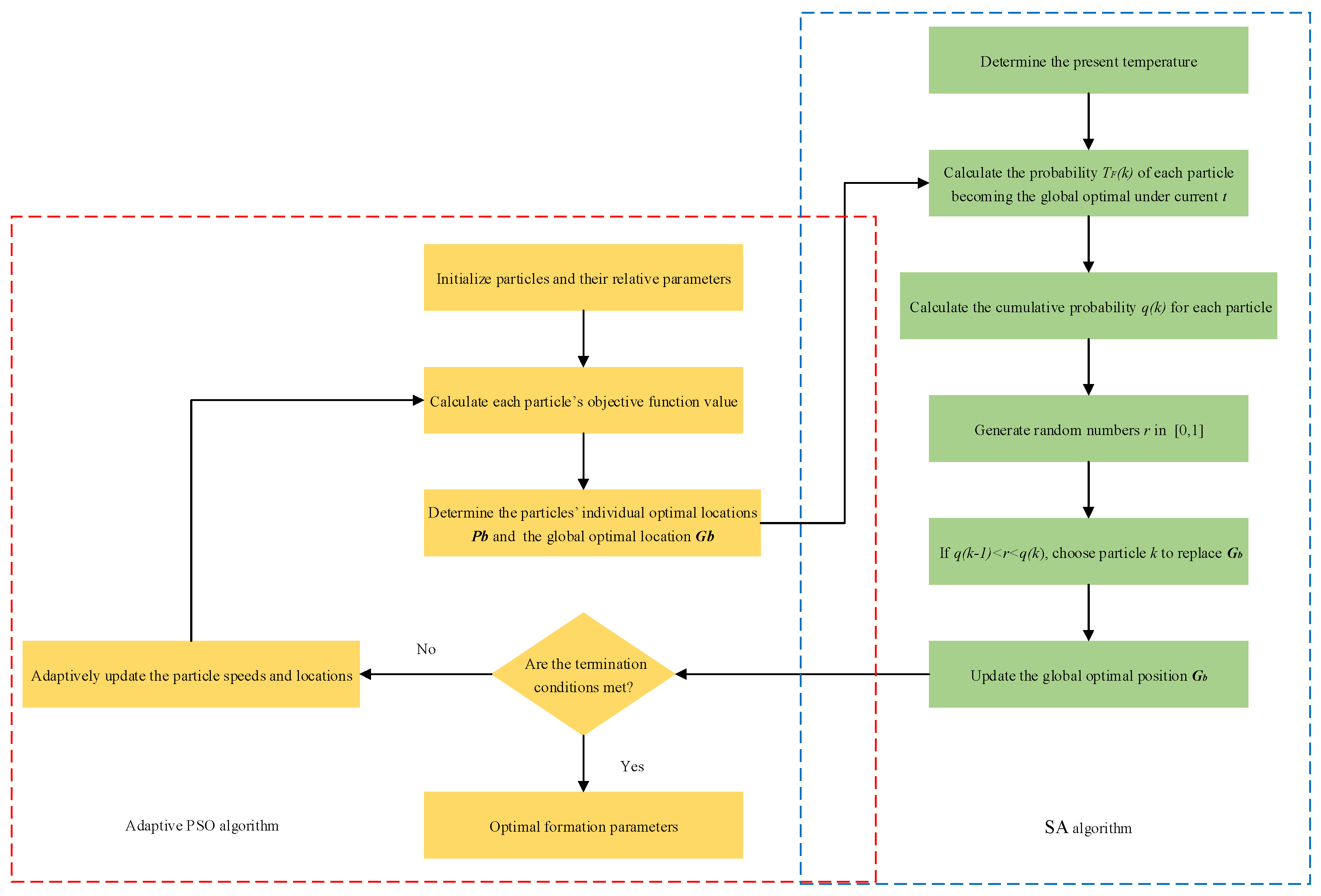
The simulated annealing (SA) algorithm is a heuristic algorithm in which a solution that is worse than the current solution may be accepted with a certain probability. In this way, it is possible to break away from locally optimal solutions to reach the globally optimal solution [22]. To avoid the tendency of the PSO algorithm to easily fall into local extrema as well as the problems of low search accuracy and a slow convergence speed, this paper combines the adaptive PSO algorithm with the SA algorithm to address the issues of reduced accuracy and likely divergence during the iterative process. In addition, a roulette rule is added to the selection of the optimal particle so that while reserving better particles, worse particles can also be reserved with a specific probability, and the speed function can be adapted to escape from local extrema and converge to the global optimum. The calculation process of the adaptive SA-PSO algorithm is presented in Figure 5.
Figure 5.
Block diagram of missile formation optimization based on the adaptive SA-PSO algorithm.
The optimization strategy for achieving the optimal formation of a missile group based on the adaptive SA-PSO algorithm is as follows:
a. The position and speed of each particle in the population are initialized.
b. The fitness value of each particle is calculated, the current particle position and particle fitness value are stored in , and the optimal individual position and fitness values among all are stored in .
c. The initial temperature is determined as follows:
d. The adaptation value of each at the current temperature is determined as follows:
e. The roulette rule is used to determine the globally optimal substitute value from all , and the speed and position of each particle are then updated according to Equations (20) and (21).
f. The new fitness value of each particle is calculated, and for each particle and for the group are updated accordingly.
g. The attenuation coefficient method is used for the temperature reduction operation:
h. If the termination conditions are met, the search stops, and the result is output. Otherwise, the algorithm returns to step d to continue the search.
5. Simulation Analysis
5.1. Derivation of the Combat Effectiveness Indices
In this study, ten experts were invited to evaluate each index. They consisted of one academician, three researchers, four senior engineers, and two engineers, whose authority values were assigned as 0.35, 0.3, 0.25, and 0.2, respectively. The authority assigned to each expert was used to weight the triangular fuzzy numbers that they provided. The given triangular fuzzy numbers were weighted and calculated, from which triangular fuzzy numbers for the two-level indices were obtained in Table 2, Table 3 and Table 4.
Table 2.
Triangular fuzzy numbers for the first-level indices.
Table 3.
Triangular fuzzy numbers for the target search capability.
Table 4.
Triangular fuzzy numbers for cooperative damage.
Finally, the weights of the indices of each level were calculated as follows:
First-level index weights: .
Second-level index weights: .
5.2. Formation Optimization
Using a plane isosceles triangle formation as an example, this paper considers a group of three missiles, specifically, one leader and two follower missiles. The allowable missile formation attack time difference is selected to be 10 s, and the flight performance specifications of the missile formation are shown in Table 5.
Table 5.
Flight performance specifications of the missile formation.
To verify the feasibility and superiority of the adaptive SA-PSO algorithm designed in this paper, corresponding simulation results are analysed and compared with those of the traditional and adaptive PSO algorithms. The chosen parameter values of the three algorithms are listed in Table 6, and the simulation results are shown in Figure 6 and Figure 7. Figure 6a shows that the fitness functions calculated by the three algorithms all finally converge to an optimal solution near 0.468, and there is little difference in convergence accuracy among the three algorithms. However, regarding the convergence speed, the traditional PSO, adaptive PSO, and adaptive PSO-SA algorithms converge to the optimal value after 85, 25, and 12 iterations, respectively. Compared with the adaptive and traditional PSO algorithms, the convergence speed of the adaptive SA-PSO algorithm is increased by 52% and 85.88%, respectively. Because of its better global search capabilities, the adaptive SA-PSO algorithm can effectively escape from local extrema and converge to a lower fitness value with a faster convergence speed.
Table 6.
Parameter values of the three algorithms.
Figure 6.
Optimization results.
Figure 7.
Optimal missile group formation.
Figure 6b shows that after 26 iterations of the adaptive SA-PSO algorithm, the distance between the leader and follower missiles converges to an optimal value of 11.65 km. In comparison, the distance between the leader and follower missiles gradually converges to optimal values of 11.64 km and 11.59 km after 37 and 146 iterations of the adaptive and traditional PSO algorithms, respectively. Similarly, Figure 6c shows that after only 19 iterations of the adaptive SA-PSO algorithm, the azimuth angle between the leader and follower missiles converges to an optimal value of 45.03°. In comparison, with the PSO algorithm, the azimuth angle between the leader and follower missiles gradually converges to the optimal value after 145 iterations, whereas the azimuth angle converges after 33 iterations of the adaptive PSO algorithm. Thus, a comprehensive analysis reveals that the performance of the adaptive SA-PSO algorithm is better than that of the traditional and adaptive PSO algorithms. Since the traditional PSO algorithm does not include any improvements, it shows the weakest optimization performance.
Figure 7 shows the optimal multimissile formation found by the adaptive SA-PSO algorithm. The distance between the leader and follower missiles is 11.65 km, and the azimuth angle between the leader and follower missiles converges to an optimal value of 45.03°. At this time, the optimal distance between the follower missiles is 16.89 km, which satisfies the minimum safety distance requirement as well as the limitations for data link communication.
6. Conclusions
As missile defence systems improve, the role that a single missile can play is becoming increasingly limited. Cooperative engagement of missile formations is an effective means of improving combat capabilities using informationization development conditions. This paper focused on the optimization of missile formation design. First, based on the AHP, we established an index system for evaluating the effectiveness of coordination in missile formations; this system fully covers all factors affecting missile formations. Then, a partial triangular fuzzy number method based on the authority of experts was proposed to improve the credibility of the judgement matrix and the calculation speed. Finally, an adaptive SA-PSO algorithm was proposed, which can quickly obtain the optimal solution of the model to effectively solve the problem of missile formation optimization.
Author Contributions
Conceptualization, all authors; methodology, S.L. and F.H.; software, F.H.; writing, S.L.; investigation, R.L. and W.L.; funding acquisition, B.Y. and T.Z. All authors have read and agreed to the published version of the manuscript.
Funding
The authors would like to express their appreciation for the financial support received from the National Natural Science Foundation of China (NSFC) (62173274), the Natural Science Foundation of Shaanxi Province (2020JQ-219) and the Aviation Fund (20200001053005).
Institutional Review Board Statement
Not applicable.
Informed Consent Statement
Not applicable.
Data Availability Statement
All data in our paper are included within the article.
Conflicts of Interest
All the authors declare that they have no known competing financial interests or personal relationships that could have appeared to influence the work reported in this paper.
References
- Liu, X.; Han, Y.; Li, P.; Guo, H.; Wu, W. Target Tracking Enhancement by Three-Dimensional Cooperative Guidance Law Imposing Relative Interception Geometry. Aerospace 2021, 8, 6. [Google Scholar] [CrossRef]
- Zhang, Y.; Tang, S.; Guo, J. Two-stage cooperative guidance strategy using a prescribed-time optimal consensus method. Aerosp. Sci. Technol. 2020, 100, 105641. [Google Scholar] [CrossRef]
- Lin, X.; Shi, X.; Li, S. Optimal cooperative control for formation flying spacecraft with collision avoidance. Sci. Prog. 2020, 103, 0036850419884432. [Google Scholar] [CrossRef] [PubMed]
- Chen, C.P.; Yu, D.; Liu, L. Automatic leader-follower persistent formation control for autonomous surface vehicles. IEEE Access 2018, 7, 12146–12155. [Google Scholar] [CrossRef]
- Fei, Y.; Shi, P.; Lim, C.C. Robust Formation Control for Multi-Agent Systems: A Reference Correction Based Approach. IEEE Trans. Circuits Syst. I Regul. Pap. 2021, 68, 2616–2625. [Google Scholar] [CrossRef]
- Yu, H.; Dai, K.; Li, H.; Zou, Y.; Ma, X.; Ma, S.; Zhang, H. Distributed cooperative guidance law for multiple missiles with input delay and topology switching. J. Frankl. Inst. 2021, 358, 9061–9085. [Google Scholar] [CrossRef]
- Wang, C.; Ding, X.; Wang, J.; Shan, J. A robust three-dimensional cooperative guidance law against maneuvering target. J. Frankl. Inst. 2020, 357, 5735–5752. [Google Scholar] [CrossRef]
- Kim, J.; Song, C. A Mission Planning System for Multiple Ballistic Missiles. J. Korea Multimed. Soc. 2019, 22, 815–821. [Google Scholar]
- Wang, B.; Chen, W.; Zhang, B.; Zhao, Y.; Shi, P. Cooperative control-based task assignments for multi-agent systems with intermittent communication. IEEE Trans. Ind. Inform. 2020, 17, 6697–6708. [Google Scholar] [CrossRef]
- Li, Q.; Chen, G.; Xu, L.; Lin, Z.; Zhou, L. An Improved Model for Effectiveness Evaluation of Missile Electromagnetic Launch System. IEEE Access 2020, 8, 156615–156633. [Google Scholar] [CrossRef]
- Li, Q.; Chen, G. Effectiveness Evaluation of Missile Electromagnetic Launch System Based on ADC Model Improved by EWM-FAHP-ICWGT. Math. Probl. Eng. 2020, 2020, 7208563. [Google Scholar] [CrossRef]
- Xia, W.; Liu, X.; Meng, S.; Fan, J. Efficiency evaluation research of missile weapon system based on the ADC-model. In Proceedings of the 2016 6th International Conference on Machinery, Materials, Environment, Biotechnology and Computer, Tianjin, China, 11–12 June 2016; Atlantis Press: Paris, France, 2016; pp. 1227–1236. [Google Scholar]
- Han, X.M.; Chen, J.J.; Jiang, K. Evaluating operational effectiveness of air and missile defense warhead based on LMBP neural network. Appl. Mech. Mater. 2012, 192, 301–305. [Google Scholar] [CrossRef]
- Shi, Y.; Zhang, A.; Guo, J. Research on the Sample Training of BP Neural Network in Effectiveness Evaluation. In Proceedings of the 2007 International Conference on Wireless Communications, Networking and Mobile Computing, Shanghai, China, 21–25 September 2007; IEEE: Piscataway, NJ, USA, 2007; pp. 6655–6658. [Google Scholar]
- Lin, Z. Based on Weighted Relative Deviation Distance of Anti-ship Missile Fuzzy Comprehensive Operational Capability Evaluation. In Proceedings of the 2016 International Conference on Education, Management, Computer and Society, Shenyang, China, 1–3 January 2016. [Google Scholar]
- Kumarappan, N.; Suresh, K. Combined SA PSO method for transmission constrained maintenance scheduling using levelized risk method. Int. J. Electr. Power Energy Syst. 2015, 73, 1025–1034. [Google Scholar] [CrossRef]
- Ding, Y.; Liu, C.; Lu, Q.; Zhu, M. Effectiveness Evaluation of UUV Cooperative Combat Based on GAPSO-BP Neural Network. In Proceedings of the 2019 Chinese Control and Decision Conference (CCDC), Nanchang, China, 3–5 June 2019; pp. 4620–4625. [Google Scholar]
- Cheng, Z.; Fan, L.; Zhang, Y. Multi-agent decision support system for missile defense based on improved PSO algorithm. J. Syst. Eng. Electron. 2017, 28, 514–525. [Google Scholar]
- Zheng, X.; Gao, Y.; Jing, W.; Wang, Y. Multidisciplinary integrated design of long-range ballistic missile using PSO algorithm. J. Syst. Eng. Electron. 2020, 31, 335–349. [Google Scholar] [CrossRef]
- Zandavi, S.M. Surface-to-air missile path planning using genetic and PSO algorithms. J. Theor. Appl. Mech. 2017, 55, 801–812. [Google Scholar] [CrossRef]
- Zhang, L.; Zhang, L.; Shan, H. Evaluation of equipment maintenance quality: A hybrid multi-criteria decision-making approach. Adv. Mech. Eng. 2019, 11, 1687814019836013. [Google Scholar] [CrossRef] [Green Version]
- Wu, Z.; Wu, Z.; Zhang, J. An improved FCM algorithm with adaptive weights based on SA-PSO. Neural Comput. Appl. 2017, 28, 3113–3118. [Google Scholar] [CrossRef]
Publisher’s Note: MDPI stays neutral with regard to jurisdictional claims in published maps and institutional affiliations. |
© 2021 by the authors. Licensee MDPI, Basel, Switzerland. This article is an open access article distributed under the terms and conditions of the Creative Commons Attribution (CC BY) license (https://creativecommons.org/licenses/by/4.0/).








