Sign in to use this feature.

Years

Between: -

Subjects

remove_circle_outline
remove_circle_outline
remove_circle_outline
remove_circle_outline
remove_circle_outline
remove_circle_outline
remove_circle_outline
remove_circle_outline
remove_circle_outline

Journals

Article Types

Countries / Regions

remove_circle_outline
remove_circle_outline
remove_circle_outline
remove_circle_outline

Search Results (284)

Search Parameters:
Keywords = triangular fuzzy number

Order results
Result details
Results per page
Select all
Export citation of selected articles as:
32 pages, 2133 KB  
Article
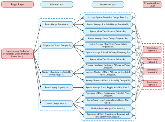
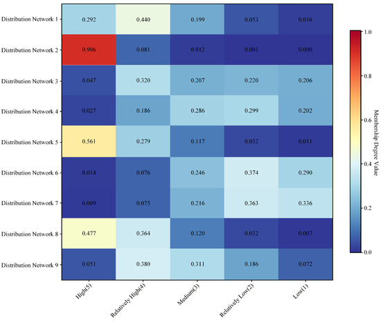
Research on Distribution Network Supply Reliability Based on Hierarchical Recursion, Entropy Measurement, and Fuzzy Membership Quantification Strategy
by Jikang Dong and Xianming Sun
Energies 2026, 19(4), 1048; https://doi.org/10.3390/en19041048 - 17 Feb 2026
Viewed by 112
Abstract
In the field of modern power systems, power supply reliability has become a core indicator for measuring distribution network performance. It serves not only as a fundamental criterion for judging the continuous power supply capacity of distribution networks but also as a key [...] Read more.
In the field of modern power systems, power supply reliability has become a core indicator for measuring distribution network performance. It serves not only as a fundamental criterion for judging the continuous power supply capacity of distribution networks but also as a key benchmark for evaluating their power quality. Considering the current status of reliability assessment for distribution network power supply, this study conducts an in-depth analysis of a series of key indicators, namely outage duration, outage frequency, the number of affected customers, power supply reliability rate, and the proportion of affected customers. Through a detailed deconstruction of these indicators, an evaluation model for distribution network power supply reliability is established. In the process of model construction, this study innovatively combines the hierarchical recursive weighting method with the entropy measurement weight determination method to accurately define the weights of each evaluation dimension. On this basis, a fuzzy membership quantification strategy is introduced to precisely determine the classification level of distribution networks, and Monte Carlo simulation combined with triangular fuzzy number is used to carry out uncertainty modeling on the reliability score, realizing the transformation from deterministic evaluation to probabilistic evaluation. This strategy is developed to transform qualitative issues into quantitative analysis, effectively clarify the fuzzy and complex interrelationships among multiple influencing factors, and thereby realize a comprehensive evaluation of power supply reliability for distribution networks. To verify the effectiveness and practicality of the proposed method, a distribution network in a specific region is selected as the research object. The aforementioned model and method are applied to assess its power supply reliability, and the precise classification of distribution network levels in this region is successfully realized. This combined model significantly improves the accuracy of evaluation while ensuring the scientific rigor and fairness of the evaluation process. It provides an innovative and practical method for the field of distribution network power supply reliability assessment, and offers substantive reference and support for relevant decision-making and practical operations. Full article
(This article belongs to the Section A1: Smart Grids and Microgrids)
Show Figures

Figure 1

20 pages, 1649 KB  
Article
A Multi-Criteria Decision-Making Approach Integrated with Machine Learning for Energy Resource Supply
by Erhan Baran
Systems 2026, 14(2), 200; https://doi.org/10.3390/systems14020200 - 12 Feb 2026
Viewed by 318
Abstract
This study addresses the site selection problem for energy storage systems (ESSs) as a multi-criteria decision-making problem (MCDM) under conditions of uncertainty. First, potential candidate locations were identified using the K-means clustering algorithm based on the geographic coordinates of existing solar power plants [...] Read more.
This study addresses the site selection problem for energy storage systems (ESSs) as a multi-criteria decision-making problem (MCDM) under conditions of uncertainty. First, potential candidate locations were identified using the K-means clustering algorithm based on the geographic coordinates of existing solar power plants (SPPs). As a result, six alternative locations representing spatial concentration were identified. These alternatives were then evaluated using the fuzzy TOPSIS method, a multi-criteria decision-making method (MCDM), taking into account the ten criteria defined for this study. Expert assessments were expressed and transformed into triangular fuzzy numbers to capture uncertainty and subjectivity in the decision-making process. The results show six alternative options, ranked from the one with the highest proximity coefficient to the one with the lowest. The findings demonstrate that the integrated use of machine learning (ML) and fuzzy TOPSIS methods provides an effective and robust decision support framework for ESS location selection problems. This approach also serves as a guide for other renewable energy planning practices. Full article
Show Figures

Figure 1

19 pages, 1185 KB  
Essay
Risk Assessment of Failure Modes in Cigarette Factory Packaging Systems Based on a Heterogeneous Entropy Weight Method
by Zhuwen Liu, Jing Wang, Xiaoyuan Li and Longfei Yang
Algorithms 2026, 19(2), 135; https://doi.org/10.3390/a19020135 - 8 Feb 2026
Viewed by 218
Abstract
To address the inconsistency in risk prioritization results caused by heterogeneous information and subjective weighting in traditional Failure Mode and Effects Analysis (FMEA), this study proposes a risk priority assessment method based on a heterogeneous entropy weight framework. According to the intrinsic characteristics [...] Read more.
To address the inconsistency in risk prioritization results caused by heterogeneous information and subjective weighting in traditional Failure Mode and Effects Analysis (FMEA), this study proposes a risk priority assessment method based on a heterogeneous entropy weight framework. According to the intrinsic characteristics of different risk factors in cigarette factory packaging systems, crisp numbers, triangular fuzzy numbers, and cloud models are respectively adopted to represent Maintenance Cost, Occurrence frequency, and qualitative risk factors such as Severity and Detection. The entropy weight method is employed to objectively determine the weights of risk factors, and an improved Risk Priority Number (RPN*) is constructed. A case study of a cigarette factory packaging system demonstrates that the proposed method can effectively handle heterogeneous risk information and produce more rational failure mode rankings. Comparative analysis using the Pearson correlation coefficient shows that the proposed method exhibits higher consistency and reliability than traditional RPN and single entropy weight methods. Full article
Show Figures

Figure 1

28 pages, 756 KB  
Article
Prioritization of Disruptive Risks in Sustainable Closed-Loop Manufacturing Supply Chains
by Wogiye Wube, Eshetie Berhan, Gezahegn Tesfaye, Tsega Y. Melesse and Pier Francesco Orrù
Sustainability 2026, 18(3), 1689; https://doi.org/10.3390/su18031689 - 6 Feb 2026
Viewed by 229
Abstract
Manufacturing industries are increasingly applying sustainable closed-loop supply chains (CLSCs) to meet economic, environmental, and societal goals. The increasing complexity and interdependence associated with the sustainability CLSCs make them highly vulnerable to disruption risks that threaten continuity and sustainability. However, prior studies fall [...] Read more.
Manufacturing industries are increasingly applying sustainable closed-loop supply chains (CLSCs) to meet economic, environmental, and societal goals. The increasing complexity and interdependence associated with the sustainability CLSCs make them highly vulnerable to disruption risks that threaten continuity and sustainability. However, prior studies fall short of guiding how disruption risks in sustainable CLSCs can be systematically prioritized under uncertainty in a stable and decision-relevant manner. To fill this literature void, this study develops a hybrid of the Fuzzy Technique for Order of Preference by Similarity to Ideal Solution (Fuzzy-TOPSIS) method and the genetic algorithm (GA) technique to prioritize disruption risks under uncertainty. Triangular fuzzy numbers are used to capture the imprecision of 13 experts from industry and academia, whereas the GA technique used aimed to improve stability and reduce the variability commonly observed in conventional fuzzy multi-criteria decision-making methods. The method is validated through a real-world case study, identifying supplier disruption risk, route disruption risk, and industrial accidents as the most critical risks. Moreover, sensitivity analysis is conducted to validate the robustness of GA-based Fuzzy-TOPSIS, demonstrating its superior stability and reliability compared to the classical Fuzzy-TOPSIS method in uncertain environments. The novelty of this study lies in embedding a GA-driven approach within the fuzzy-TOPSIS structure to explicitly address ranking instability under uncertainty in sustainable CLSCs. The study provides significant theoretical contributions by enhancing multi-attribute decision-making regarding disruption risk in sustainable CLSC literature, as well as practical insights for decision-makers to efficiently allocate resources by focusing mitigation investments on consistently high-priority risks instead of low-priority ones. Full article
(This article belongs to the Special Issue Innovative Technologies for Sustainable Industrial Systems)
Show Figures

Figure 1

25 pages, 672 KB  
Article
Optimizing Sustainable Electronics Supply Chains Under Carbon Taxation and Fuzzy Demand: A Multi-Goal Programming Approach
by Kuang-Yen Chung and Rong-Her Chiu
Sustainability 2026, 18(3), 1686; https://doi.org/10.3390/su18031686 - 6 Feb 2026
Viewed by 147
Abstract
The sustainable transformation of electronics supply chains (ESCs) increasingly relies on effective green supply chain planning under carbon pricing and demand uncertainty. However, prior studies often lack an integrated framework that jointly considers carbon taxation, green technology investment, and profitability—environment trade-offs in forward [...] Read more.
The sustainable transformation of electronics supply chains (ESCs) increasingly relies on effective green supply chain planning under carbon pricing and demand uncertainty. However, prior studies often lack an integrated framework that jointly considers carbon taxation, green technology investment, and profitability—environment trade-offs in forward and reverse supply chains. To address this gap, this study proposes a fuzzy multi-goal optimization model using linear goal programming under progressive carbon taxation. The model incorporates fuzzy demand (triangular fuzzy numbers), carbon emissions, carbon taxes, and green investment costs and is converted into a solvable linear form via a defuzzification-based procedure to simultaneously achieve multiple aspiration levels for economic and environmental objectives. A real-world ESC case validates the model. The results show that carbon taxation and green investments can reduce emissions while maintaining profitability, with total cost and emission sensitivity of ±10–20% across different policies and demand uncertainty settings. The findings support adaptive, policy-aware planning by guiding green investment intensity and forward–reverse logistics decisions to balance cost efficiency and emissions reduction and provide actionable insights for managers facing progressive carbon pricing regulations. Full article
(This article belongs to the Special Issue Sustainable Development and Planning of Supply Chain and Logistics)
Show Figures

Figure 1

22 pages, 559 KB  
Article
A Hybrid Triangular Fuzzy Full Consistency Method (FUCOM) with TOPSIS to Assess Suppliers in Supply Chains
by Mahmoud Mohamed Ahmed AbdEllatif and Samah Ibrahim Abdel Aal
Symmetry 2026, 18(2), 276; https://doi.org/10.3390/sym18020276 - 2 Feb 2026
Viewed by 210
Abstract
Supplier assessment plays a pivotal role in various sectors and is a key component of supply chain management (SCM); however, it combines complexities and challenges associated with uncertainty and dynamic requirements. Several studies have applied various methods to assess suppliers; however, their calculations [...] Read more.
Supplier assessment plays a pivotal role in various sectors and is a key component of supply chain management (SCM); however, it combines complexities and challenges associated with uncertainty and dynamic requirements. Several studies have applied various methods to assess suppliers; however, their calculations are complex. Therefore, this work introduces a new hybrid method, depending on the full consistency method (FUCOM) with triangular fuzzy numbers (TrFNs) to consistently prioritize supplier assessment criteria, using the distance from the ideal assessment criterion to assess various suppliers, as well as to handle uncertainty. The proposed method is applied to a practical case study, and the results show that it prioritizes the assessment criteria, reflecting stakeholder preferences. Moreover, it enables decision makers to construct a set of decision matrices and take into account various viewpoints, and it uses simple, detailed steps with TOPSIS, thus avoiding confusion. Additionally, the results indicate that the use of the FUCOM-TrFNs provides consistent weights and a robust tool for imprecise problems, with fewer comparisons and less confusion during calculations. Ultimately, the findings provide valuable insights for assessing and selecting suitable suppliers with a more applicable method. Full article
(This article belongs to the Section Mathematics)
Show Figures

Figure 1

28 pages, 3721 KB  
Article
A Fuzzy Bayesian-Based Integrated Framework for Risk Analysis of a Dual-Cycle Liquefied Natural Gas Cold Energy Power Generation System
by Yulin Zhou, Yungen He, Guojin Qin, Yihuan Wang, Chuanqi Guo, Chen Fang, Rongsheng Lin and Bohong Wang
Energies 2026, 19(3), 688; https://doi.org/10.3390/en19030688 - 28 Jan 2026
Viewed by 221
Abstract
LNG serves as a pivotal element within integrated energy systems, especially in coastal regions where the implementation of a stable and reliable LNG cold energy power generation system significantly elevates energy efficiency. This system can effectively meet concurrent demands for cold energy utilization [...] Read more.
LNG serves as a pivotal element within integrated energy systems, especially in coastal regions where the implementation of a stable and reliable LNG cold energy power generation system significantly elevates energy efficiency. This system can effectively meet concurrent demands for cold energy utilization and electricity supply while contributing to the mitigation of carbon emissions. However, the inherent complexity of the system coupled with the scarcity of historical operational data for the novel dual-Rankine cycle process renders conventional reliability assessment methodologies inadequate. This study proposes an integrated framework utilizing fuzzy Bayesian methods to address data scarcity during the early stages of equipment deployment. A hierarchical risk factor model, incorporating process decomposition, expert evaluations, and triangular fuzzy numbers, is developed to quantify uncertainties in failure probabilities. The Bayesian network models the causal relationships among equipment failure factors, allowing for the inference of overall system reliability from individual equipment performance. Through a case study of a LNG terminal in Zhoushan, this approach integrates sensitivity analysis with forward-backward reasoning methodologies to rigorously evaluate and quantify system reliability under operational conditions. The results show that under high load conditions within the 1000 h prior to overhaul, following long-term accumulated operation, the probability of complete system shutdown in the power generation system is 3.30%, while the probability of the LNG cold energy power generation system failing to operate fully due to aging-related faults is 8.24%, demonstrating the system’s strong reliability under extreme conditions. Critical risks identified through backward inference include the seawater pump SWP1, with a posterior failure probability of 59.92% during complete shutdown, and the propane-side pump SWP3, with a posterior failure probability of 32.29% when the cold energy power generation system can only operate in a single-cycle mode. This study provides an advanced methodological framework for risk management in newly constructed LNG cold energy power generation systems, playing a crucial role in promoting sustainable, low-carbon technologies in the energy sector. Full article
Show Figures

Figure 1

18 pages, 626 KB  
Article
Modeling a Reliable Intermodal Routing Problem for Emergency Materials in the Early Stage of Post-Disaster Recovery Under Uncertainty of Demand and Capacity
by Yu Huang, Haochu Cui, Yue Lu and Yan Sun
Appl. Syst. Innov. 2026, 9(2), 27; https://doi.org/10.3390/asi9020027 - 23 Jan 2026
Viewed by 427
Abstract
This study investigates an intermodal routing problem for emergency materials in the early stage of post-disaster recovery, in which the rapid transportation of emergency materials is formulated as the objective. To achieve reliable transportation that can avoid transportation interruption, this study formulates the [...] Read more.
This study investigates an intermodal routing problem for emergency materials in the early stage of post-disaster recovery, in which the rapid transportation of emergency materials is formulated as the objective. To achieve reliable transportation that can avoid transportation interruption, this study formulates the uncertainty of both emergency materials’ demand and the network capacity by LR triangular fuzzy numbers, and thus explores a reliable routing problem for transporting emergency materials that is further formulated by a fuzzy linear programming model. Considering the decision makers’ cautious attitude on the transportation of emergency materials to avoid transportation interruption, this study adopts chance-constrained programming based on necessity measure to build a solvable reformulation of the proposed model. A numerical case study is carried out to reveal the conflicting relationship between improving the reliability and reducing the time of transporting emergency materials. The decision-makers of the emergency materials transportation organization should select a reasonable confidence level based on the actual decision-making scenario to plan the reliable intermodal route for emergency materials. By comparing with deterministic modeling, this study verifies the feasibility of the modeling the uncertainty of both demand and capacity in avoiding unreliable transportation and enhancing the flexibility of the intermodal routing for emergency materials. By comparing with chance-constrained programming using possibility measure, this study demonstrates the feasibility of the necessity measure in planning the reliable intermodal route. This study further analyzes how the capacity level of the intermodal network, demand level of the emergency materials and stability of the LR triangular fuzzy parameters influence the optimization results. Accordingly, this study emphasizes the importance of objectively evaluating the uncertain demand for emergency materials, and reveals that the enhancement of the capacity level of the intermodal network and stability of LR triangular fuzzy parameters is able to reduce the transportation time of emergency materials and meanwhile maintain a high reliability. Full article
Show Figures

Figure 1

49 pages, 10152 KB  
Article
Suitability Evaluation of CO2 Geological Storage in the Jianghan Basin Using Choquet Fuzzy Integral and Multi-Source Indices
by Chuan He, Ningbo Mao, Zhongpo Zhang, Ling Liu, Fei Yang, Yi Ning and Lijun Wan
Processes 2026, 14(3), 395; https://doi.org/10.3390/pr14030395 - 23 Jan 2026
Viewed by 301
Abstract
Geological storage of carbon dioxide in faulted sedimentary basins requires suitability evaluation methods that can address uncertainty, indicator interaction, and limited data availability. This study develops an integrated evaluation framework that combines the Analytic Hierarchy Process, triangular fuzzy numbers, and the Choquet fuzzy [...] Read more.
Geological storage of carbon dioxide in faulted sedimentary basins requires suitability evaluation methods that can address uncertainty, indicator interaction, and limited data availability. This study develops an integrated evaluation framework that combines the Analytic Hierarchy Process, triangular fuzzy numbers, and the Choquet fuzzy integral to assess basin-scale geological carbon dioxide storage suitability. The framework enables structured weight determination, explicit representation of expert uncertainty, and non-additive aggregation of interacting indicators. The evaluation focuses on deep saline aquifers in the Jianghan Basin and is based on seventeen indicators covering geological, structural, hydrogeological, and socio-economic conditions. The assessment integrates seismic interpretation, geological mapping, logging data, and published datasets, and is conducted at the level of tectonic units to support basin-scale screening. The method is applied to the Jianghan Basin using seventeen geological, structural, hydrogeological, and socio-economic indicators. The results indicate that burial depth primarily acts as a threshold condition, whereas caprock sealing capacity, fault system development, and hydrogeological stability dominate suitability differentiation. Interaction analysis reveals pronounced substitution effects among geological indicators, indicating that strong performance in key safety-related factors can compensate for less favorable secondary constraints during early-stage screening. The Qianjiang Sag and Jiangling Sag are identified as the most suitable storage units. The proposed framework provides a transparent and robust tool for basin-scale screening in structurally complex, data-limited sedimentary basins. Full article
(This article belongs to the Topic Clean and Low Carbon Energy, 2nd Edition)
Show Figures

Figure 1

25 pages, 1249 KB  
Article
An Adaptive Fuzzy Multi-Objective Digital Twin Framework for Multi-Depot Cold-Chain Vehicle Routing in Agri-Biotech Supply Networks
by Hamed Nozari and Zornitsa Yordanova
Logistics 2026, 10(2), 27; https://doi.org/10.3390/logistics10020027 - 23 Jan 2026
Viewed by 402
Abstract
Background: Cold chain distribution in Agri-Biotech supply chains faces serious challenges due to strict time windows, high temperature sensitivity, and conflict between different operational objectives, and conventional static approaches are unable to address these complexities. Methods: In this study, an integrated [...] Read more.
Background: Cold chain distribution in Agri-Biotech supply chains faces serious challenges due to strict time windows, high temperature sensitivity, and conflict between different operational objectives, and conventional static approaches are unable to address these complexities. Methods: In this study, an integrated decision support framework is presented that combines multi-objective fuzzy modeling and an adaptive digital twin to simultaneously manage logistics costs, product quality degradation, and service time compliance under operational uncertainty. Key uncertain parameters are modeled using triangular fuzzy numbers, and the digital twin dynamically updates the decision parameters based on operational information. The proposed framework is evaluated using real industrial data and comprehensive computational experiments. Results: The results show that the proposed approach is able to produce stable and balanced solutions, provides near-optimal performance in benchmark cases, and is highly robust to demand fluctuations and temperature deviations. Digital twin activation significantly improves the convergence behavior and stability of the solutions. Conclusions: The proposed framework provides a reliable and practical tool for adaptive planning of cold chain distribution in Agri-Biotech industries and effectively reduces the gap between advanced optimization models and real-world operational requirements. Full article
Show Figures

Figure 1

26 pages, 2403 KB  
Article
Assessment of Psychological Effects of the Built Environment Based on TFN–Prospect–Regret Theory–VIKOR: A Case Study of Open-Plan Offices
by Xiaoting Cheng, Guiling Zhao and Meng Xie
Sustainability 2026, 18(2), 1104; https://doi.org/10.3390/su18021104 - 21 Jan 2026
Viewed by 209
Abstract
As people spend more time indoors, the impact of the built environment on psychological health has attracted growing attention. Yet existing studies often have difficulty capturing decision-makers’ reference dependence and loss aversion under uncertainty. To bridge this gap, we propose an evaluation framework [...] Read more.
As people spend more time indoors, the impact of the built environment on psychological health has attracted growing attention. Yet existing studies often have difficulty capturing decision-makers’ reference dependence and loss aversion under uncertainty. To bridge this gap, we propose an evaluation framework comprising three first-level criteria—Outdoor Environment, Physical Comfort (including thermal, lighting, and color environments), and Acoustic Comfort—and determine combined weights by integrating subjective analytic hierarchy process (AHP) judgments with objective entropy weighting based on triangular fuzzy numbers (TFNs). We further incorporate prospect–regret theory to represent loss aversion, expectation-based reference points, and counterfactual regret/rejoicing, and couple it with the VIKOR compromise ranking method, forming an integrated “TFN + Prospect–Regret + VIKOR” approach. The proposed method is applied to four retrofit alternatives for an open-plan office floor (approximately 1200 m2), each emphasizing outdoor environment, physical comfort, acoustic comfort, or no single priority. Experts assessed the schemes using fuzzy linguistic variables. The results show that lighting conditions, thermal comfort, color scheme, and internal noise control receive the highest comprehensive weights. Extensive sensitivity analyses across value/weighting functions and regret-aversion parameters indicate that the ranking of alternatives remains stable while exhibiting clearer separation. Comparative analyses further suggest that, although the overall ordering is consistent with baseline methods, the proposed model increases score dispersion and improves discriminative power. Overall, by explicitly accounting for decision-makers’ psychological behavior and information uncertainty, the framework enables robust and interpretable selection of retrofit schemes for existing office spaces. Full article
Show Figures

Figure 1

27 pages, 5629 KB  
Article
A Design Approach for Mei Gui Chairs Based on Multimodal Technology and Deep Learning
by Xinyan Yang, Yu Feng, Xinyue Wang, Lei Fu and Jiufang Lv
Symmetry 2026, 18(1), 91; https://doi.org/10.3390/sym18010091 - 4 Jan 2026
Viewed by 354
Abstract
Understanding the influence of the morphological mechanisms of Mei Gui chairs on the emotional preferences of female users is crucial for achieving perceptual resonance in design. This study aims to investigate/explore the relationship between user preferences and design features to create furniture with [...] Read more.
Understanding the influence of the morphological mechanisms of Mei Gui chairs on the emotional preferences of female users is crucial for achieving perceptual resonance in design. This study aims to investigate/explore the relationship between user preferences and design features to create furniture with greater emotional resonance. (1) Background: To develop a scientifically validated model for predicting user preferences in Mei Gui chair design by emotional factors and morphological mechanisms. (2) Methods: (a) Data Collection: Establish a dataset of Mei Gui chair morphological mechanisms based on the visual sequences of female users using the KJ method, factor analysis, K-means clustering, and triangular fuzzy numbers. (b) Preference Analysis: Use Eye-tracking Technology to identify female users’ preference areas for Mei Gui chair morphology and construct a morphological element preference library. (c) Feature Classification: Categorize the extracted feature elements into five classes. (d) Neural Activation Analysis: Utilize near-infrared brain functional imaging technology to conduct paired-sample T-tests on the five classes of features, identifying preferred backrest characteristics. (e) Model Validation: Integrate three factors (elegance, delicacy, comfort) into the final design scheme and compare the performance of the proposed EMD-KPCA-LSTM model with traditional BP neural network, SVM, and CNN models. (3) Results: The EMD-KPCA-LSTM model outperforms traditional models in capturing the relationship between user preferences and morphological mechanism design features, demonstrating higher predictive accuracy, better generalization ability, and stronger robustness. (4) Conclusions: The proposed model effectively integrates user preferences with Mei Gui chair design, providing a scientifically validated method for perceptual prediction in furniture design. Full article
(This article belongs to the Section Computer)
Show Figures

Figure 1

22 pages, 2590 KB  
Article
Prioritization of Emergency Strengthening Schemes for Existing Buildings After Floods Based on Prospect Theory
by Wenlong Li, Qiuyu Li, Yayu Shao, Qin Li, Lixin Jia and Yijun Liu
Sustainability 2026, 18(1), 363; https://doi.org/10.3390/su18010363 - 30 Dec 2025
Viewed by 381
Abstract
The impacts of flooding on people’s livelihoods are profound. Therefore, the rapid restoration of safe conditions in existing buildings post-flood, through rational and effective emergency strengthening, constitutes a most urgent priority. Focusing on the specific challenges of flood-induced damage to buildings, coupled with [...] Read more.
The impacts of flooding on people’s livelihoods are profound. Therefore, the rapid restoration of safe conditions in existing buildings post-flood, through rational and effective emergency strengthening, constitutes a most urgent priority. Focusing on the specific challenges of flood-induced damage to buildings, coupled with the constraints of limited resources and time-sensitive conditions after a disaster, this study established an indicator system for prioritizing emergency strengthening schemes for existing buildings after floods. A dedicated prioritization model is developed by integrating Prospect Theory and a combination weighting method. The application of this model to a practical engineering case verifies its feasibility and effectiveness. The results demonstrate that the proposed model can rationally and efficiently select the optimal scheme, thereby providing new insights for the quantitative selection of optimal emergency strengthening schemes for existing buildings after floods. This study also highlights the model’s transferability to different disaster scenarios, while its limitations were discussed and future research directions outlined. Full article
Show Figures

Figure 1

24 pages, 745 KB  
Article
Multi-Objective Optimization for Sustainable Food Delivery in Taiwan
by Kang-Lin Chiang
Sustainability 2026, 18(1), 330; https://doi.org/10.3390/su18010330 - 29 Dec 2025
Viewed by 386
Abstract
This study develops a fuzzy linear multi-objective programming (FLMOP) model to optimize Taiwan’s online food delivery (OFD) systems by jointly considering time, cost, quality, and carbon emissions (TCQCE) under strict Hazard Analysis and Critical Control Point (HACCP) safety constraints. By integrating fuzzy set [...] Read more.
This study develops a fuzzy linear multi-objective programming (FLMOP) model to optimize Taiwan’s online food delivery (OFD) systems by jointly considering time, cost, quality, and carbon emissions (TCQCE) under strict Hazard Analysis and Critical Control Point (HACCP) safety constraints. By integrating fuzzy set theory with triangular fuzzy numbers (TFN) and employing centroid defuzzification, this model effectively addresses uncertainties in delivery time, cost, and quality. Empirical results demonstrate that controlled delivery-time extension and order batching reduce carbon emissions by 20%, maintain food quality at 89.3%, and lower delivery costs by 15% under large-scale operations. Statistical validation (p = 0.002) and sensitivity analysis confirm robustness and low variability. Comparative benchmarking highlights FLMOP’s superiority over mixed-integer linear programming (MILP) and genetic algorithms/non-dominated sorting genetic algorithm II (GA/NSGA-II), achieving higher hypervolume (0.904 vs. 0.836 and 0.743) and near-optimal solutions within 11 s, making it suitable for real-time decision-making. This study establishes a benchmark for sustainable last-mile OFD and offers practical guidelines for Taiwan’s OFD platforms. Full article
(This article belongs to the Special Issue Sustainable Logistics and Supply Chain Operations in the Digital Era)
Show Figures

Figure 1

13 pages, 542 KB  
Proceeding Paper
Big Tech and the Sustainable Consumer Practices: A Critical Analysis Using a Mixed Methodology
by Bharti Singh, Anand Pandey and Timsy Kakkar
Comput. Sci. Math. Forum 2025, 12(1), 2; https://doi.org/10.3390/cmsf2025012002 - 17 Dec 2025
Viewed by 416
Abstract
The research is centered on how India’s top-tier IT companies—the “Big Six” of TCS, Infosys, HCLTech, Wipro, Cognizant, and Tech Mahindra—are integrating sustainability in their digitally driven operations, platforms, and business models. The study employs a mixed methodology, combining critical case study analysis [...] Read more.
The research is centered on how India’s top-tier IT companies—the “Big Six” of TCS, Infosys, HCLTech, Wipro, Cognizant, and Tech Mahindra—are integrating sustainability in their digitally driven operations, platforms, and business models. The study employs a mixed methodology, combining critical case study analysis with Fuzzy Delphi validation to assess triangular fuzzy numbers, centroid-based defuzzification, and consensus thresholds. The study explores how AI, big data, analytics, and digital marketing influence environmentally sustainable consumption behaviors within global ecosystems. Results show that, despite limited consumer control, these companies shape sustainability-related behavior indirectly through backend systems, digital platforms, and algorithmic logic—known as “invisible architecture”. This study confirms six main sustainability factors through expert consensus. Noteworthy among those are Digital Infrastructure for Sustainability, Platform Logic for Behavioral Change, and AI-Enabled Analytics and Recommendations. Thematic cross-case results reveal both the promise and ethical challenges of digital sustainability, including the prevalence of greenwashing and risks of overconsumption. Full article
Show Figures

Figure 1

Back to TopTop