Integrated Analysis of Metatranscriptome and Amplicon Sequencing to Reveal Distinctive Rhizospheric Microorganisms of Salt-Tolerant Rice
Abstract
1. Introduction
2. Materials and Methods
2.1. Sample Collection and Processing
2.2. DNA Extraction and PCR Amplification
2.3. Amplicon (16S rRNA and ITS) Sequencing and Annotation
2.4. Metatranscriptome Sequencing and Data Processing
2.5. Integrative Multi-Omics Analysis and Statistics
3. Results
3.1. Rhizospheric Microbiota Characteristics of Rice Cultivars with Different Salt Tolerance
3.2. Rhizospheric Microbial Biomarkers for Distinguishing Rice Salt Tolerance
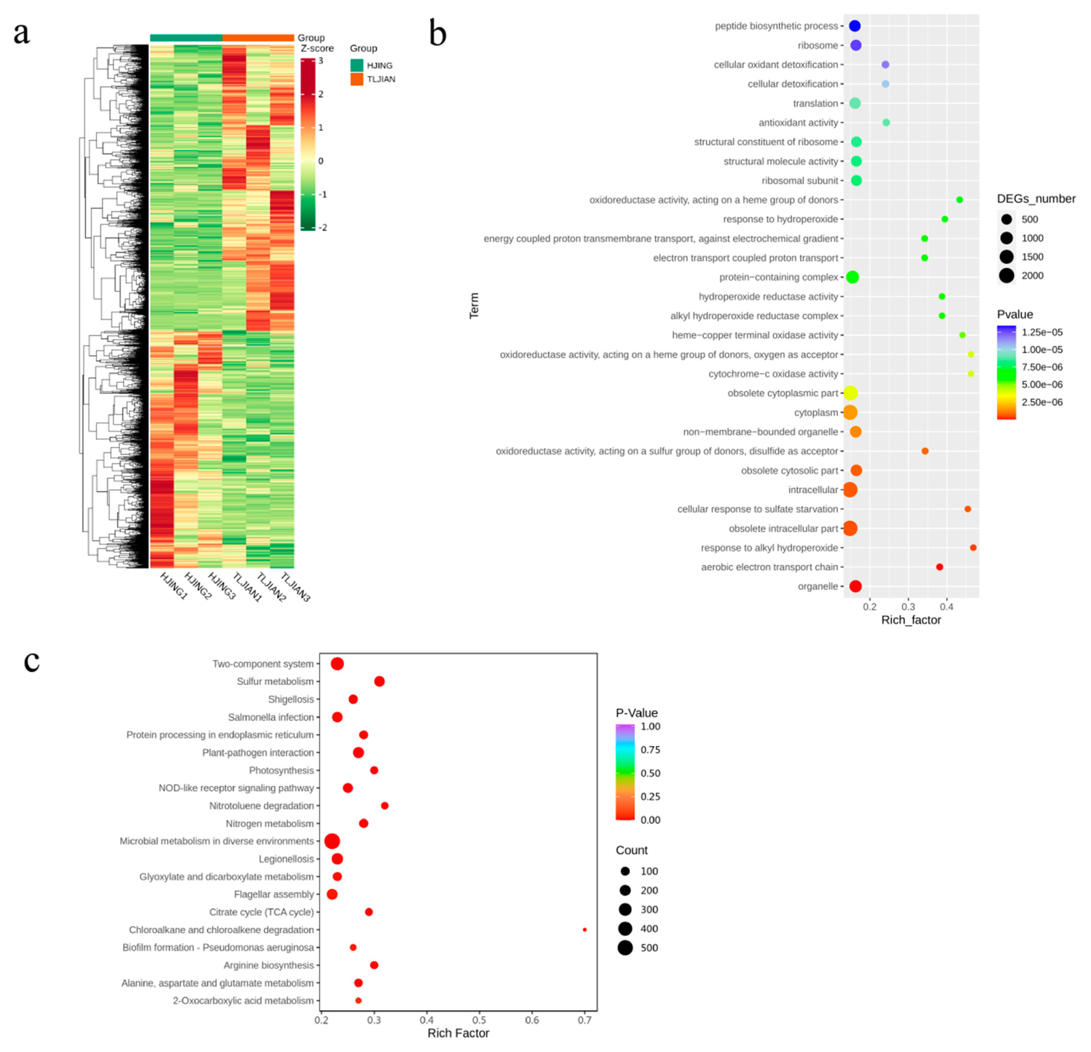
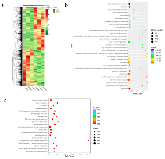
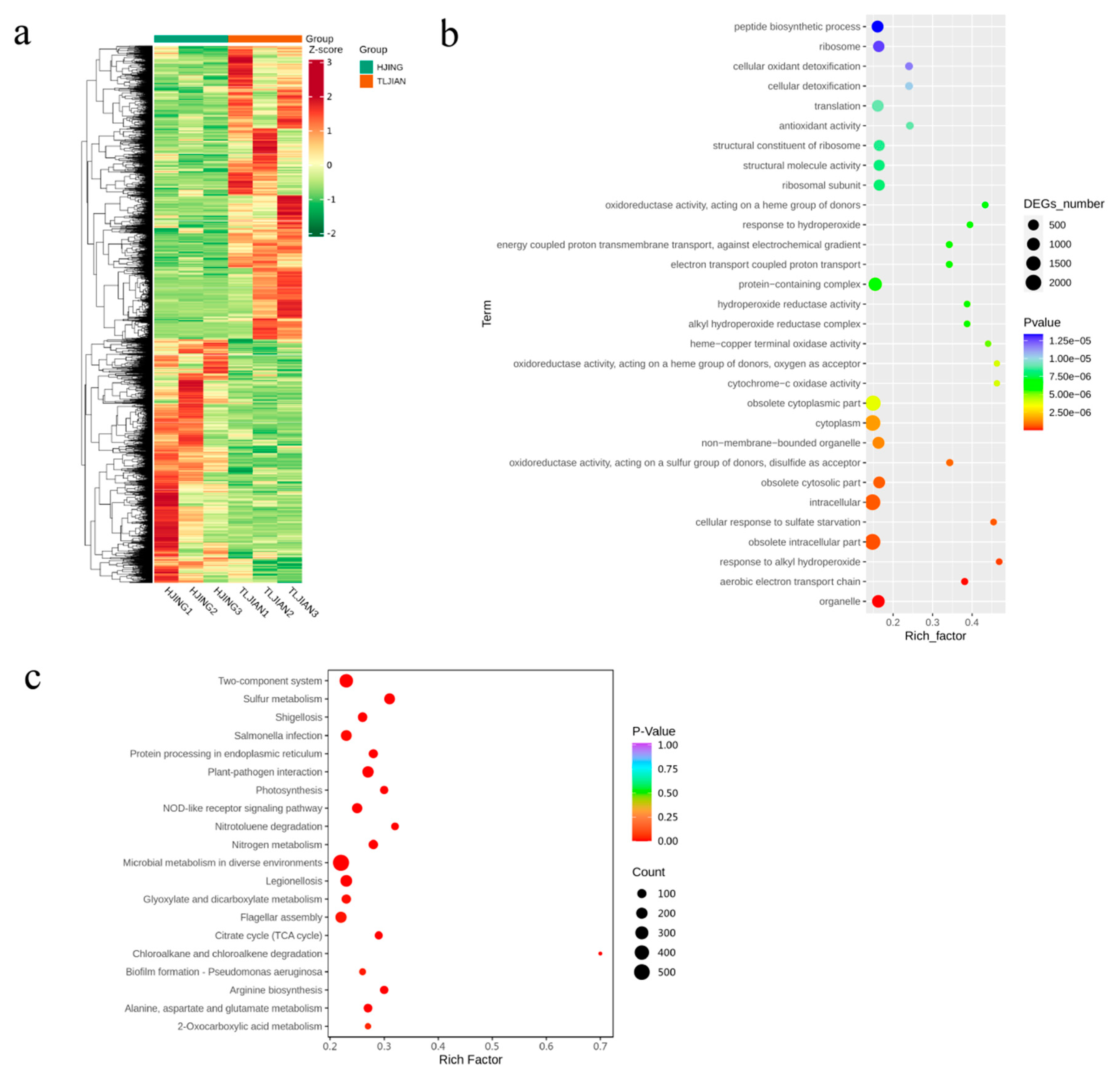
3.3. Comparative Analysis of the Rhizosphere Microbial Metatranscriptome
3.4. Joint Analysis of the Rhizosphere Microbial Community Structure and Metatranscriptome
4. Discussion
4.1. Microbial Community Structure and Function in Salt-Tolerant Rice Rhizosphere
4.2. Correlation Analysis of DEGs and Rhizospheric Microbial Taxa
4.3. Alterations of Rice Flavonoid Accumulation Mediated by Rhizosphere Microorganisms
5. Conclusions
Supplementary Materials
Author Contributions
Funding
Data Availability Statement
Acknowledgments
Conflicts of Interest
References
- Gupta, A.; Singh, A.N.; Tiwari, R.K.; Sahu, P.K.; Yadav, J.; Srivastava, A.K.; Kumar, S. Salinity Alleviation and Reduction in Oxidative Stress by Endophytic and Rhizospheric Microbes in Two Rice Cultivars. Plants 2023, 12, 976. [Google Scholar] [CrossRef] [PubMed]
- Wang, Y.; Sun, Q.; Liu, J.; Wang, L.; Wu, X.; Zhao, Z.; Wang, N.; Gao, Z. Suaeda salsa Root-Associated Microorganisms Could Effectively Improve Maize Growth and Resistance under Salt Stress. Microbiol. Spectr. 2022, 10, e01349-22. [Google Scholar] [CrossRef] [PubMed]
- Ke, J.; Wang, B.; Yoshikuni, Y. Microbiome Engineering: Synthetic Biology of Plant-Associated Microbiomes in Sustainable Agriculture. Trends Biotechnol. 2021, 39, 244–261. [Google Scholar] [CrossRef] [PubMed]
- Qin, Y.; Druzhinina, I.S.; Pan, X.; Yuan, Z. Microbially Mediated Plant Salt Tolerance and Microbiome-based Solutions for Saline Agriculture. Biotechnol. Adv. 2016, 34, 1245–1259. [Google Scholar] [CrossRef] [PubMed]
- Van Zelm, E.; Zhang, Y.; Testerink, C. Salt Tolerance Mechanisms of Plants. Annu. Rev. Plant Biol. 2020, 71, 403–433. [Google Scholar] [CrossRef]
- Numan, M.; Bashir, S.; Khan, Y.; Mumtaz, R.; Shinwari, Z.K.; Khan, A.L.; Khan, A.; Al-Harrasi, A. Plant growth promoting bacteria as an alternative strategy for salt tolerance in plants: A review. Microbiol. Res. 2018, 209, 21–32. [Google Scholar] [CrossRef]
- Jia, M.; Luo, N.; Meng, X.; Song, X.; Jing, Y.; Kou, L.; Liu, G.; Huang, X.; Wang, Y.; Li, J.; et al. OsMPK4 promotes phosphorylation and degradation of IPA1 in response to salt stress to confer salt tolerance in rice. J. Genet. Genom. 2022, 49, 766–775. [Google Scholar] [CrossRef]
- Han, D.; Zhang, D.; Han, D.; Ren, H.; Wang, Z.; Zhu, Z.; Sun, H.; Wang, L.; Qu, Z.; Lu, W.; et al. Effects of salt stress on soil enzyme activities and rhizosphere microbial structure in salt-tolerant and -sensitive soybean. Sci. Rep. 2023, 13, 17057. [Google Scholar] [CrossRef]
- Wang, Y.; Hu, C.; Wang, X.; Shi, G.; Lei, Z.; Tang, Y.; Zhang, H.; Wuriyanghan, H.; Zhao, X. Selenium-induced rhizosphere microorganisms endow salt-sensitive soybeans with salt tolerance. Environ. Res. 2023, 236, 116827. [Google Scholar] [CrossRef]
- Yang, Y.; Hu, J.; Wei, X.; Huang, K.; Li, C.; Yang, G. Deciphering core microbiota in rhizosphere soil and roots of healthy and Rhizoctonia solani-infected potato plants from various locations. Front. Microbiol. 2024, 15, 1386417. [Google Scholar] [CrossRef]
- Singh, S.; Aghdam, S.A.; Lahowetz, R.M.; Brown, A.M.V. Metapangenomics of wild and cultivated banana microbiome reveals a plethora of host-associated protective functions. Environ. Microbiome 2023, 18, 36. [Google Scholar] [CrossRef] [PubMed]
- Chen, Y.; Tu, P.; Yang, Y.; Xue, X.; Feng, Z.; Dan, C.; Cheng, F.; Yang, Y.; Deng, L. Diversity of rice rhizosphere microorganisms under different fertilization modes of slow-release fertilizer. Sci. Rep. 2022, 12, 2694. [Google Scholar] [CrossRef] [PubMed]
- Kumawat, K.C.; Sharma, B.; Nagpal, S.; Kumar, A.; Tiwari, S.; Nair, R.M. Plant growth-promoting rhizobacteria: Salt stress alleviators to improve crop productivity for sustainable agriculture development. Front. Plant Sci. 2023, 13, 1101862. [Google Scholar] [CrossRef] [PubMed]
- Zamanzadeh-Nasrabadi, S.M.; Mohammadiapanah, F.; Hosseini-Mazinani, M.; Sarikhan, S. Salinity stress endurance of the plants with the aid of bacterial genes. Front. Genet. 2023, 14, 1049608. [Google Scholar] [CrossRef]
- Zhou, H.; Shi, H.; Yang, Y.; Feng, X.; Chen, X.; Xiao, F.; Lin, H.; Guo, Y. Insights into plant salt stress signaling and tolerance. J. Genet. Genom. 2024, 51, 16–34. [Google Scholar] [CrossRef]
- Li, J.; Wang, C.; Liang, W.; Liu, S. Rhizosphere Microbiome: The Emerging Barrier in Plant-Pathogen Interactions. Front. Microbiol. 2021, 12, 772420. [Google Scholar] [CrossRef]
- Singh, A.; Mazahar, S.; Chapadgaonkar, S.S.; Giri, P.; Shourie, A. Phyto-microbiome to mitigate abiotic stress in crop plants. Front. Microbiol. 2023, 14, 1210890. [Google Scholar] [CrossRef]
- Besset-Manzoni, Y.; Rieusset, L.; Joly, P.; Comte, G.; Prigent-Combaret, C. Exploiting rhizosphere microbial cooperation for developing sustainable agriculture strategies. Environ. Sci. Pollut. Res. Int. 2018, 25, 29953–29970. [Google Scholar] [CrossRef]
- Kalam, S.; Das, S.N.; Basu, A.; Podile, A.R. Population densities of indigenous Acidobacteria change in the presence of plant growth promoting rhizobacteria (PGPR) in rhizosphere. J. Basic Microbiol. 2017, 57, 376–385. [Google Scholar] [CrossRef]
- Santoyo, G.; Urtis-Flores, C.A.; Loeza-Lara, P.D.; Orozco-Mosqueda, M.D.C.; Glick, B.R. Rhizosphere Colonization Determinants by Plant Growth-Promoting Rhizobacteria (PGPR). Biology 2021, 10, 475. [Google Scholar] [CrossRef]
- Chen, X.; Aili, Y.; Ma, X.; Wang, H.; Dawuti, M. Mycorrhizal fungal colonization promotes apparent growth and physiology of seedlings under salt or drought stress at vulnerable developmental stage. Plant Growth Regul. 2024, 102, 267–278. [Google Scholar] [CrossRef]
- Farias, G.C.; Nunes, K.G.; Soares, M.A.; de Siqueira, K.A.; Lima, W.C.; Neves, A.L.R.; de Lacerda, C.F.; Filho, E.G. Dark septate endophytic fungi mitigate the effects of salt stress on cowpea plants. Braz. J. Microbiol. 2020, 51, 243–253. [Google Scholar] [CrossRef] [PubMed]
- Wang, G.; Weng, L.; Huang, Y.; Ling, Y.; Zhen, Z.; Lin, Z.; Hu, H.; Li, C.; Guo, J.; Zhou, J.L.; et al. Microbiome-metabolome analysis directed isolation of rhizobacteria capable of enhancing salt tolerance of Sea Rice 86. Sci. Total Environ. 2022, 843, 156817. [Google Scholar] [CrossRef] [PubMed]
- Yang, C.; Yue, H.; Ma, Z.; Feng, Z.; Feng, H.; Zhao, L.; Zhang, Y.; Deakin, G.; Xu, X.; Zhu, H.; et al. Influence of plant genotype and soil on the cotton rhizosphere microbiome. Front. Microbiol. 2022, 13, 1021064. [Google Scholar] [CrossRef]
- Fan, W.; Xiao, Y.; Dong, J.; Xing, J.; Tang, F.; Shi, F. Variety-driven rhizosphere microbiome bestows differential salt tolerance to alfalfa for coping with salinity stress. Front. Plant Sci. 2023, 14, 1324333. [Google Scholar] [CrossRef]
- Akbar, S.; Gu, L.; Sun, Y.; Zhang, L.; Lyu, K.; Huang, Y.; Yang, Z. Understanding host-microbiome-environment interactions: Insights from Daphnia as a model organism. Sci. Total Environ. 2022, 808, 152093. [Google Scholar] [CrossRef]
- Sharma, R.; Kumar, A.; Singh, N.; Sharma, K. 16S rRNA gene profiling of rhizospheric microbial community of Eichhornia crassipes. Mol. Biol. Rep. 2021, 48, 4055–4064. [Google Scholar] [CrossRef]
- Vives-Peris, V.; de Ollas, C.; Gomez-Cadenas, A.; Perez-Clemente, R.M. Root exudates: From plant to rhizosphere and beyond. Plant Cell Rep. 2020, 39, 3–17. [Google Scholar] [CrossRef]
- Zhou, Z.; Liu, J.; Meng, W.; Sun, Z.; Tan, Y.; Liu, Y.; Tan, M.; Wang, B.; Yang, J. Integrated Analysis of Transcriptome and Metabolome Reveals Molecular Mechanisms of Rice with Different Salinity Tolerances. Plants 2023, 12, 3359. [Google Scholar] [CrossRef]
- Li, J.; Liu, T.; McIlroy, S.J.; Tyson, G.W.; Guo, J. Phylogenetic and metabolic diversity of microbial communities performing anaerobic ammonium and methane oxidations under different nitrogen loadings. ISME Commun. 2023, 3, 39. [Google Scholar] [CrossRef]
- Dodt, M.; Roehr, J.T.; Ahmed, R.; Dieterich, C. FLEXBAR-Flexible Barcode and Adapter Processing for Next-Generation Sequencing Platforms. Biology 2012, 1, 895–905. [Google Scholar] [CrossRef] [PubMed]
- Edgar, R.C. Search and clustering orders of magnitude faster than BLAST. Bioinformatics 2010, 26, 2460–2461. [Google Scholar] [CrossRef] [PubMed]
- Edgar, R.C.; Haas, B.J.; Clemente, J.C.; Quince, C.; Knight, R. UCHIME improves sensitivity and speed of chimera detection. Bioinformatics. 2011, 27, 2194–2200. [Google Scholar] [CrossRef]
- Gil, J.C.; Hird, S.M. Multiomics Characterization of the Canada Goose Fecal Microbiome Reveals Selective Efficacy of Simulated Metagenomes. Microbiol. Spectr. 2022, 10, e0238422. [Google Scholar] [CrossRef]
- Zhou, Y.; Yang, Z.; Liu, J.; Li, X.; Wang, X.; Dai, C.; Zhang, T.; Carrión, V.J.; Wei, Z.; Cao, F.; et al. Crop rotation and native microbiome inoculation restore soil capacity to suppress a root disease. Nat. Commun. 2023, 14, 8126. [Google Scholar] [CrossRef]
- Götz, S.; Garcia-Gomez, J.M.; Terol, J.; Williams, T.D.; Nagaraj, S.H.; Nueda, M.J.; Robles, M.; Talón, M.; Dopazo, J.; Conesa, A. High-throughput functional annotation and data mining with the Blast2GO suite. Nucleic Acids Res. 2008, 36, 3420–3435. [Google Scholar] [CrossRef]
- Ogata, H.; Goto, S.; Sato, K.; Fujibuchi, W.; Bono, H.; Kanehisa, M. KEGG: Kyoto Encyclopedia of Genes and Genomes. Nucleic Acids Res. 1999, 27, 29–34. [Google Scholar] [CrossRef]
- Zhang, Y.-Z.; Ma, Z.-B.; Li, W.-H.; Zhu, W.; Gao, S.-Q.; Zhao, Y.-H.; Liu, W. Transcriptome and metabolome profiling reveals key pathways and metabolites involved in defense against Verticillium dahliae in upland cotton. Ind. Crops Prod. 2023, 196, 116505. [Google Scholar] [CrossRef]
- Li, Y.; Xie, Z.; Huang, Y.; Zeng, J.; Yang, C.; Yuan, L.; Wang, Y.; Li, Y. Integrated metabolomic and transcriptomic analysis provides insights into the flavonoid formation in different Glycyrrhiza species. Ind. Crops Prod. 2024, 208, 117796. [Google Scholar] [CrossRef]
- Lozupone, C.; Knight, R. UniFrac. a new phylogenetic method for comparing microbial communities. Appl. Environ. Microbiol. 2005, 71, 8228–8235. [Google Scholar] [CrossRef]
- Edgar, R.C. UPARSE: Highly accurate OTU sequences from microbial amplicon reads. Nat. Methods 2013, 10, 996–998. [Google Scholar] [CrossRef] [PubMed]
- Schloss, P.D.; Westcott, S.L.; Ryabin, T.; Hall, J.R.; Hartmann, M.; Hollister, E.B.; Lesniewski, R.A.; Oakley, B.B.; Parks, D.H.; Robinson, C.J.; et al. Introducing mothur: Open-source, platform-independent, community-supported software for describing and comparing microbial communities. Appl. Environ. Microbiol. 2009, 75, 7537–7541. [Google Scholar] [CrossRef] [PubMed]
- Chang, F.; He, S.; Dang, C. Assisted Selection of Biomarkers by Linear Discriminant Analysis Effect Size (LEfSe) in Microbiome Data. J. Vis. Exp. 2022, 183, e61715. [Google Scholar] [CrossRef]
- Ijaz, M.U.; Ahmed, M.I.; Zou, X.; Hussain, M.; Zhang, M.; Zhao, F.; Xu, X.; Zhou, G.; Li, C. Beef, Casein, and Soy Proteins Differentially Affect Lipid Metabolism, Triglycerides Accumulation and Gut Microbiota of High-Fat Diet-Fed C57BL/6J Mice. Front. Microbiol. 2018, 9, 2200. [Google Scholar] [CrossRef]
- Khan, A.; Waheed, Y.; Kuttikrishnan, S.; Prabhu, K.S.; El-Elimat, T.; Uddin, S.; Alali, F.Q.; Agouni, A. Network pharmacology, molecular simulation, and binding free energy calculation-based investigation of Neosetophomone B revealed key targets for the treatment of cancer. Front. Pharmacol. 2024, 15, 1352907. [Google Scholar] [CrossRef]
- do Amaral, F.P.; Tuleski, T.R.; Pankievicz, V.C.S.; Melnyk, R.A.; Arkin, A.P.; Griffitts, J.; Tadra-Sfeir, M.Z.; de Souza, E.M.; Deutschbauer, A.; Monteiro, R.A.; et al. Diverse Bacterial Genes Modulate Plant Root Association by Beneficial Bacteria. mBio 2020, 11, e03078-20. [Google Scholar] [CrossRef]
- Knights, H.E.; Jorrin, B.; Haskett, T.L.; Poole, P.S. Deciphering bacterial mechanisms of root colonization. Environ. Microbiol. Rep. 2021, 13, 428–444. [Google Scholar] [CrossRef]
- Zhang, Y.; Wang, H.; Zhang, X.; Feng, Z.; Liu, J.; Wang, Y.; Shang, S.; Xu, J.; Liu, T.; Liu, L. Effects of salt stress on the rhizosphere soil microbial communities of Suaeda salsa (L.) Pall. in the Yellow River Delta. Ecol. Evol. 2024, 14, e70315. [Google Scholar] [CrossRef]
- Aloo, B.N.; Dessureault-Rompré, J.; Tripathi, V.; Nyongesa, B.O.; Were, B.A. Signaling and crosstalk of rhizobacterial and plant hormones that mediate abiotic stress tolerance in plants. Front. Microbiol. 2023, 14, 1171104. [Google Scholar] [CrossRef]
- Trivedi, P.; Leach, J.E.; Tringe, S.G.; Sa, T.; Singh, B.K. Plant-microbiome interactions: From community assembly to plant health. Nat. Rev. Microbiol. 2020, 18, 607–621. [Google Scholar] [CrossRef]
- Wainwright, B.J.; Millar, T.; Bowen, L.; Semon, L.; Hickman, K.J.E.; Lee, J.N.; Yeo, Z.Y.; Zahn, G. The core mangrove microbiome reveals shared taxa potentially involved in nutrient cycling and promoting host survival. Environ. Microbiome 2023, 18, 47. [Google Scholar] [CrossRef] [PubMed]
- Yuan, M.; Zhang, D.; Wang, Z.; Zhu, Z.; Sun, H.; Wang, W.; Han, D.; Qu, Z.; Ma, B.; Wang, J.; et al. Salt altered rhizosphere fungal community and induced soybean recruit specific species to ameliorate salt stress. Front. Microbiol. 2023, 14, 1142780. [Google Scholar] [CrossRef] [PubMed]
- Goncalves, M.F.M.; Vicente, T.F.L.; Esteves, A.C.; Alves, A. Novel halotolerant species of Emericellopsis and Parasarocladium associated with macroalgae in an estuarine environment. Mycologia 2020, 112, 154–171. [Google Scholar] [CrossRef] [PubMed]
- Goncalves, M.F.M.; Hilario, S.; Van de Peer, Y.; Esteves, A.C.; Alves, A. Genomic and Metabolomic Analyses of the Marine Fungus Emericellopsis cladophorae: Insights into Saltwater Adaptability Mechanisms and Its Biosynthetic Potential. J. Fungi 2021, 8, 31. [Google Scholar] [CrossRef]
- Busoms, S.; Fischer, S.; Yant, L. Chasing the mechanisms of ecologically adaptive salinity tolerance. Plant Comm. 2023, 4, 100571. [Google Scholar] [CrossRef]
- Cao, Y.; DU, P.-H.; Shang, Y.-W.; Ji, J.-H.; Tan, L.-Q.; Zhang, X.; Xu, J.-Z.; Liang, B.-W. Melatonin and dopamine alleviate waterlogging stress in apples by recruiting beneficial endophytes to enhance the physiological resilience1. J. Integr. Agric. 2023, 23, 2270–2291. [Google Scholar] [CrossRef]
- Zhou, X.; Zhang, X.; Ma, C.; Wu, F.; Jin, X.; Dini-Andreote, F.; Wei, Z. Biochar amendment reduces cadmium uptake by stimulating cadmium-resistant PGPR in tomato rhizosphere. Chemosphere 2022, 307 Pt 4, 136138. [Google Scholar] [CrossRef]
- Wang, J.; Zhou, J.; Wang, Y.; Wen, Y.; He, L.; He, Q. Efficient nitrogen removal in a modified sequencing batch biofilm reactor treating hypersaline mustard tuber wastewater: The potential multiple pathways and key microorganisms. Water Res. 2020, 177, 115734. [Google Scholar] [CrossRef]
- Tadda, M.A.; Li, C.; Gouda, M.; Abomohra, A.E.-F.; Shitu, A.; Ahsan, A.; Zhu, S.; Liu, D. Enhancement of nitrite/ammonia removal from saline recirculating aquaculture wastewater system using moving bed bioreactor. J. Environ. Chem. Eng. 2021, 9, 105947. [Google Scholar] [CrossRef]
- Zhu, J.; Zou, X.; Zheng, Y.; Li, M.; Ma, M.; Ahmed, M.S.; Chen, C. Typical community structure and functional genes of anammox and changes in the effects of saline wastewaters: A critical review. J. Environ. Chem. Eng. 2023, 11, 111481. [Google Scholar] [CrossRef]
- Liu, N.; Kivenson, V.; Peng, X.; Cui, Z.; Lankiewicz, T.S.; Gosselin, K.M.; English, C.J.; Blair, E.M.; O’Malley, M.A.; Valentine, D.L. Pontiella agarivorans sp. nov., a novel marine anaerobic bacterium capable of degrading macroalgal polysaccharides and fixing nitrogen. Appl. Environ. Microbiol. 2024, 90, e0091423. [Google Scholar] [CrossRef] [PubMed]
- Zhou, Z.; Tran, P.Q.; Cowley, E.S.; Trembath-Reichert, E.; Anantharaman, K. Diversity and ecology of microbial sulfur metabolism. Nat. Rev. Microbiol. 2024. [Google Scholar] [CrossRef] [PubMed]
- Wu, B.; Liu, F.; Fang, W.; Yang, T.; Chen, G.-H.; He, Z.; Wang, S. Microbial sulfur metabolism and environmental implications. Sci. Total Environ. 2021, 778, 146085. [Google Scholar] [CrossRef] [PubMed]
- Papon, N.; Stock, A.M. Two-component systems. Curr. Biol. 2019, 29, 724–725. [Google Scholar] [CrossRef]
- Mariadasse, R.; Rajmichael, R.; Dwivedy, A.; Amala, M.; Ahmad, M.; Mutharasappan, N.; Biswal, B.K.; Jeyakanthan, J. Characterization of putative transcriptional regulator (PH0140) and its distal homologue. Cell. Signal. 2021, 84, 110031. [Google Scholar] [CrossRef]
- Choh, L.C.; Erramilli, S.K.; Noinaj, N.; Stauffacher, C.V. Crystallization of the E. coli Ribose ABC Importer Complex. Biophys. J. 2019, 116 (Supp. S1), 52a. [Google Scholar] [CrossRef]
- Martin, J.F.; Liras, P. Molecular Mechanisms of Phosphate Sensing, Transport and Signalling in Streptomyces and Related Actinobacteria. Int. J. Mol. Sci. 2021, 22, 1129. [Google Scholar] [CrossRef]
- Lee, J.; Iwata, Y.; Suzuki, Y.; Suzuki, I. Rapid phosphate uptake via an ABC transporter induced by sulfate deficiency in Synechocystis sp. PCC 6803. Algal Res. 2021, 60, 102530. [Google Scholar] [CrossRef]
- Puri, S.; Chaudhuri, T.K. Improvement of structural stability and functional efficiency of chaperonin GroEL mediated by mixed salt. Int. J. Biol. Macromol. 2019, 129, 792–798. [Google Scholar] [CrossRef]
- Jang, Y.H.; Park, J.R.; Kim, K.M. Antimicrobial Activity of Chrysoeriol 7 and Chochlioquinone 9, White-Backed Planthopper-Resistant Compounds, Against Rice Pathogenic Strains. Biology 2020, 9, 382. [Google Scholar] [CrossRef]
- Zhuang, W.-B.; Li, Y.-H.; Shu, X.-C.; Pu, Y.-T.; Wang, X.-J.; Wang, T.; Wang, Z. The Classification, Molecular Structure and Biological Biosynthesis of Flavonoids, and Their Roles in Biotic and Abiotic Stresses. Molecules 2023, 28, 3599. [Google Scholar] [CrossRef] [PubMed]
- Li, X.; Zhang, X.; Liu, G.; Tang, Y.; Zhou, C.; Zhang, L.; Lv, J. The spike plays important roles in the drought tolerance as compared to the flag leaf through the phenylpropanoid pathway in wheat. Plant Physiol. Biochem. 2020, 152, 100–111. [Google Scholar] [CrossRef] [PubMed]
- Rajkumari, N.; Chowrasia, S.; Nishad, J.; Ganie, S.A.; Mondal, T.K. Metabolomics-mediated elucidation of rice responses to salt stress. Planta 2023, 258, 111. [Google Scholar] [CrossRef]
- Lim, I.; Kang, M.; Kim, B.C.; Ha, J. Metabolomic and transcriptomic changes in mungbean (Vigna radiata (L.) R. Wilczek) sprouts under salinity stress. Front. Plant Sci. 2022, 13, 1030677. [Google Scholar] [CrossRef]
- Zhang, M.; Yu, Z.; Zeng, D.; Si, C.; Zhao, C.; Wang, H.; Li, C.; He, C.; Duan, J. Transcriptome and Metabolome Reveal Salt-Stress Responses of Leaf Tissues from Dendrobium officinale. Biomolecules 2021, 11, 736. [Google Scholar] [CrossRef]





| Species | Group | LDA | p-Value |
|---|---|---|---|
| Ascomycota.c__norank.o__norank.f__norank.g__Hormiactis.s__Hormiactis_candida | TLJIAN | 3.58 | 0.05 |
| Ascomycota.c__Sordariomycetes.o__Hypocreales.f__norank.g__Emericellopsis.s__Emericellopsis_microspora | 3.72 | 0.05 | |
| Ascomycota.c__Sordariomycetes.o__Microascales.f__Halosphaeriaceae.g__Ceriosporopsis.s__Ceriosporopsis_halima | 3.50 | 0.04 | |
| Basidiomycota.c__Ustilaginomycetes.o__Ustilaginales.f__Ustilaginaceae.g__Dirkmeia.s__Dirkmeia_churashimaensis | 3.45 | 0.05 | |
| Basidiomycota.c__Ustilaginomycetes.o__Ustilaginales.f__Ustilaginaceae.g__Moesziomyces.s__Moesziomyces_antarcticus | 4.23 | 0.05 | |
| Ascomycota.c__Sordariomycetes.o__Ophiostomatales.f__Ophiostomataceae.g__Raffaelea.s__Raffaelea_arxii | HJING | 3.96 | 0.04 |
| Basidiomycota.c__Agaricomycetes.o__Cantharellales.f__Hydnaceae.g__Hydnum.s__Hydnum_sp__2_RG_2012 | 3.92 | 0.04 | |
| Chytridiomycota.c__Chytridiomycetes.o__Cladochytriales.f__Nowakowskiellaceae.g__Nowakowskiella.s__Nowakowskiella_multispora | 3.71 | 0.05 | |
| Mucoromycota.c__Glomeromycetes.o__Glomerales.f__Claroideoglomeraceae.g__Claroideoglomus.s__Claroideoglomus_sp_ | 3.93 | 0.03 | |
| Mucoromycota.c__Mortierellomycetes.o__Mortierellales.f__norank.g__Modicella.s__Modicella_reniformis | 3.64 | 0.05 | |
| Zoopagomycota.c__Basidiobolomycetes.o__Basidiobolales.f__Basidiobolaceae.g__Schizangiella.s__Schizangiella_sp__ARSEF_2237 | 4.96 | 0.05 |
| Species | Group | LDA | p-Value |
|---|---|---|---|
| Proteobacteria.c__Gammaproteobacteria.o__Xanthomonadales.f__Rhodanobacteraceae.g__Dokdonella.s__Dokdonella_koreensis | TLJIAN | 2.61 | 0.04 |
| Proteobacteria.c__Gammaproteobacteria.o__norank.f__norank.g__Pseudohongiella.s__Pseudohongiella_spirulinae | 2.56 | 0.05 | |
| Proteobacteria.c__Deltaproteobacteria.o__Desulfobacterales.f__Desulfobulbaceae.g__Desulfoprunum.s__uncultured_bacterium | 2.96 | 0.05 | |
| Proteobacteria.c__Betaproteobacteria.o__Nitrosomonadales.f__Gallionellaceae.g__Sideroxydans | 3.30 | 0.05 | |
| Proteobacteria.c__Betaproteobacteria.o__Nitrosomonadales.f__Gallionellaceae.g__Gallionella | 2.98 | 0.05 | |
| Proteobacteria.c__Betaproteobacteria.o__Burkholderiales.f__norank.g__Roseateles.s__Roseateles_terrae | 2.93 | 0.05 | |
| Proteobacteria.c__Betaproteobacteria.o__Burkholderiales.f__Comamonadaceae.g__Hydrogenophaga.s__Hydrogenophaga_borbori | 3.40 | 0.05 | |
| Proteobacteria.c__Betaproteobacteria.o__Burkholderiales.f__Burkholderiaceae.g__Burkholderia | 2.58 | 0.05 | |
| Proteobacteria.c__Alphaproteobacteria.o__Sphingomonadales.f__Erythrobacteraceae.g__Altererythrobacter | 2.54 | 0.04 | |
| Proteobacteria.c__Alphaproteobacteria.o__Hyphomicrobiales.f__Bradyrhizobiaceae.g__Bradyrhizobium.s__Bradyrhizobium_canariense_A | 2.82 | 0.05 | |
| Planctomycetes.c__Planctomycetia.o__Pirellulales.f__Pirellulaceae.g__Rubripirellula.s__Rubripirellula_sp002689655 | 2.60 | 0.05 | |
| Planctomycetes.c__Planctomycetia.o__Pirellulales.f__Pirellulaceae.g__Pirellula.s__Pirellula_staleyi | 2.88 | 0.04 | |
| Planctomycetes.c__Planctomycetia.o__Pirellulales.f__Pirellulaceae.g__Bremerella.s__Bremerella_volcania | 2.55 | 0.03 | |
| Planctomycetes.c__Candidatus_Brocadiae.o__Candidatus_Brocadiales.f__Candidatus_Brocadiaceae.g__Candidatus_Kuenenia.s__Kuenenia_stuttgartiensis | 3.03 | 0.05 | |
| Kiritimatiellaeota.c__Kiritimatiellae.o__Kiritimatiellales.f__Pontiellaceae.g__Pontiella.s__Pontiella_desulfatans | 3.13 | 0.05 | |
| Firmicutes.c__Erysipelotrichia.o__Erysipelotrichales.f__Erysipelotrichaceae.g__Erysipelothrix.s__Erysipelothrix_sp011301115 | 2.54 | 0.03 | |
| Cyanobacteria.c__norank.o__Chroococcales.f__Aphanothecaceae.g__Rippkaea | 3.82 | 0.05 | |
| Chloroflexi.c__Candidatus_Thermofonsia.o__norank.f__norank.g__Candidatus_Roseilinea.s__Roseilinea_sp003696945 | 2.75 | 0.05 | |
| Chloroflexi.c__Caldilineae.o__Caldilineales.f__Caldilineaceae.g__Caldilinea.s__Caldilinea_aerophila | 3.07 | 0.05 | |
| Chloroflexi.c__Anaerolineae.o__Anaerolineales.f__Anaerolineaceae.g__Bellilinea | 3.50 | 0.05 | |
| Candidatus_Omnitrophica.c__norank.o__norank.f__norank.g__Candidatus_Omnitrophus.s__uncultured_bacterium | 2.84 | 0.05 | |
| Bacteroidetes.c__Saprospiria.o__Saprospirales.f__Haliscomenobacteraceae.g__Phaeodactylibacter.s__uncultured_bacterium | 3.19 | 0.05 | |
| Bacteroidetes.c__Flavobacteriia.o__Flavobacteriales.f__Flavobacteriaceae.g__Flavobacterium.s__Flavobacterium_sp001898245 | 2.65 | 0.03 | |
| Bacteroidetes.c__Chitinophagia.o__Chitinophagales.f__Chitinophagaceae.g__Flavisolibacter.s__uncultured_bacterium | 3.14 | 0.05 | |
| Bacteroidetes.c__Bacteroidia.o__Marinilabiliales.f__Prolixibacteraceae.g__Sunxiuqinia.s__uncultured_bacterium | 3.09 | 0.05 | |
| Bacteroidetes.c__Bacteroidia.o__Marinilabiliales.f__Prolixibacteraceae.g__Prolixibacter.s__Prolixibacter_sp009617875 | 3.16 | 0.05 | |
| Proteobacteria.c__Deltaproteobacteria.o__Desulfobacterales.f__Desulfobulbaceae.g__Desulfopila.s__Desulfopila_sp005116675 | HJING | 2.67 | 0.04 |
| Proteobacteria.c__Deltaproteobacteria.o__Desulfobacterales.f__Desulfobulbaceae.g__Desulfopila.s__Desulfopila_sp005116655 | 2.71 | 0.03 | |
| Planctomycetes.c__Planctomycetia.o__Pirellulales.f__Pirellulaceae.g__Blastopirellula.s__uncultured_bacterium | 2.83 | 0.04 | |
| Firmicutes.c__Clostridia.o__Eubacteriales.f__Clostridiaceae.g__Clostridium.s__Clostridium_neonatale | 2.83 | 0.03 | |
| Candidatus_Aminicenantes.c__norank.o__norank.f__norank.g__Candidatus_Aminicenans.s__Aminicenans_sakinawicola | 2.57 | 0.05 | |
| Bacteroidetes.c__Bacteroidia.o__Bacteroidales.f__Dysgonomonadaceae.g__Dysgonomonas | 2.70 | 0.03 |
| GeneID | log2FC | p-Value | Function |
|---|---|---|---|
| ko00920 Sulfur metabolism | |||
| H3__3700_2 * | 1.5 | 0.00 | Adenylyl-sulfate reductase subunit beta [Candidatus Thiodiazotropha endoloripes] |
| H3__1908_1 * | 5.1 | 0.00 | Dissimilatory sulfite reductase beta subunit [Candidatus Electrothrix marina] |
| H2__512_2 | 3.6 | 0.00 | Polysulfide reductase NrfD [Anaeromyxobacter sp. Fw109-5] |
| H1__14555_1 | 3.4 | 0.00 | Pyridine nucleotide–disulfide oxidoreductase [Gallionellales bacterium GWA2_59_43] |
| H2__2750_1 | 12.2 | 0.00 | Pyridine nucleotide–disulfide oxidoreductase [gamma proteobacterium symbiont of Ctena orbiculata] |
| H2__7381_1 * | 2.4 | 0.00 | Pyridine nucleotide–disulfide oxidoreductase [Hydrogenophaga sp.] |
| H1__15310_2 | 2.1 | 0.00 | Pyridine nucleotide–disulfide oxidoreductase [Methylomonas sp.] |
| H1__7056_1 | 1.2 | 0.01 | Sulfide:quinone reductase [Campylobacteraceae bacterium 4484_4] |
| H2__497_1 | 3.2 | 0.00 | Sulfide:quinone reductase [Planctomycetes bacterium] |
| H1__9838_2 | 3.5 | 0.00 | Sulfide:quinone reductase [uncultured bacterium 9F08] |
| H3__1113_1 | 2.0 | 0.00 | |
| H3__7797_1 | 3.3 | 0.00 | |
| H5__5333_1 * | −1.0 | 0.01 | Sulfite reductase, dissimilatory-type subunit alpha [Candidatus Thiodiazotropha endoloripes] |
| H2__4540_1 | 2.1 | 0.00 | Sulfur oxidation c-type cytochrome SoxA [Gammaproteobacteria bacterium HGW-Gammaproteobacteria-1] |
| H2__6882_1 | 1.3 | 0.00 | |
| H1__2376_1 | 1.0 | 0.02 | Sulfur oxidation c-type cytochrome SoxX [Hydrogenophilales bacterium 17-64-65] |
| H1__9678_1 | 1.2 | 0.02 | Sulfur oxidation c-type cytochrome SoxX [Hydrogenophilales bacterium RIFOXYD1_FULL_62_11] |
| H2__20025_1 | 2.8 | 0.00 | Sulfur oxidation protein [Thiobacillus denitrificans ATCC 25259] |
| H1__13420_2 | 2.5 | 0.00 | Sulfur-oxidizing protein SoxY [Thiohalomonas denitrificans] |
| H2__4540_3 | 2.7 | 0.00 | |
| H3__1250_2 | 3.6 | 0.00 | Thiosulfate oxidation carrier protein SoxY [Rhodocyclaceae bacterium] |
| H1__8087_2 | 2.0 | 0.00 | Thiosulfate oxidation carrier protein SoxY [Sulfurivermis fontis] |
| H1__9678_2 | 1.0 | 0.01 | Thiosulfate oxidation carrier protein SoxY [Thiobacillus sp. 65-1402] |
| H2__10327_2 | 12.9 | 0.00 | Thiosulfate oxidation carrier complex protein SoxZ [Rhodocyclaceae bacterium UTPRO2] |
| H3__12915_2 | 3.4 | 0.00 | Thiosulfate oxidation carrier complex protein SoxZ [Rhodocyclaceae bacterium] |
| H1__9678_3 | 1.6 | 0.00 | Thiosulfate oxidation carrier complex protein SoxZ [Thiobacillus sp. 63-78] |
| H1__1575_2 | 4.0 | 0.00 | Sulfur compound chelating protein SoxZ [Thioalbus denitrificans] |
| H2__18696_1 | 2.3 | 0.00 | Thiosulfohydrolase SoxB [Gammaproteobacteria bacterium HGW-Gammaproteobacteria-1] |
| ko02020 Two-component system | |||
| H3__19015_1 | 1.7 | 0.00 | Chemotaxis protein chev [chromatiaceae bacterium 2141t.stbd.0c.01a] |
| H2__16504_2 | 1.5 | 0.00 | Chemotaxis protein chev [sulfuriflexus mobilis] |
| H1__3069_1 | 12.7 | 0.00 | Chemotaxis protein chew [ideonella dechloratans] |
| H2__15895_1 | 1.6 | 0.00 | Chemotaxis protein chew [sulfurospirillum sp. Uba12182] |
| H3__17385_1 | 3.1 | 0.00 | Chemotaxis protein, partial [gamma proteobacterium symbiont of stewartia floridana] |
| H1__6993_1 | 1.7 | 0.00 | Methyl-accepting chemotaxis protein [cohaesibacter sp. Cau 1516] |
| H1__3694_1 | 1.5 | 0.00 | Methyl-accepting chemotaxis protein [microvirgula aerodenitrificans] |
| H1__14709_1 | 1.5 | 0.00 | Methyl-accepting chemotaxis protein [pseudomonas stutzeri] |
| H1__4784_1 * | 4.1 | 0.00 | Methyl-accepting chemotaxis protein PctA [hydrogenophaga pseudoflava] |
| H1__503_1 * | 2.0 | 0.00 | DctP family TRAP transporter solute-binding subunit [Hydrogenophaga sp. PAMC20947] |
| H2__20013_1 | 1.3 | 0.00 | Phosphate ABC transporter substrate-binding protein PstS [Burkholderiales bacterium RIFCSPLOWO2_12_FULL_67_210] |
| H3__13953_1 | 4.2 | 0.00 | Phosphate ABC transporter substrate-binding protein PstS [Gallionellaceae bacterium] |
| H3__4937_1 | 1.9 | 0.00 | Phosphate ABC transporter substrate-binding protein PstS [Rugosibacter sp.] |
| H3__1560_1 | 3.7 | 0.00 | Phosphate ABC transporter substrate-binding protein PstS family protein [Zooshikella ganghwensis] |
| H3__6928_1 | 3.2 | 0.00 | Phosphate ABC transporter substrate-binding protein, PhoT family [Stigmatella aurantiaca] |
| H2__19436_1 | 12.6 | 0.00 | Sugar ABC transporter substrate-binding protein [Cystobacter ferrugineus] |
| H2__5972_1 | 5.0 | 0.00 | Sugar ABC transporter substrate-binding protein [Vitiosangium sp. GDMCC 1.1324] |
| H1__11617_1 * | 1.9 | 0.00 | Twitching motility protein [Candidatus Propionivibrio aalborgensis] |
| H3__2461_1 | 3.3 | 0.00 | Two-component system response regulator OmpR [macromonas sp. Bk-30] |
| H3__19062_1 | 1.1 | 0.01 | Two-component system response regulator OmpR [propionivibrio limicola] |
| H3__15733_1 | 1.8 | 0.00 | Two-component system response regulator QseB [sulfurirhabdus autotrophica] |
| ko01120 Microbial metabolism in diverse environments | |||
| H3__1223_2 * | 11.9 | 0.00 | Methylglyoxal synthase [Hydrogenophaga flava] |
| H1__12150_2 * | 3.1 | 0.00 | Nitrate reductase subunit alpha [Hydrogenophaga flava] |
| H2__4699_1 * | 4.8 | 0.00 | |
| H2__19965_1 * | 2.1 | 0.00 | |
| H4__5995_1 | −0.9 | 0.01 | Nitrite reductase [bradyrhizobiaceae bacterium] |
| H3__12858_1 | 3.8 | 0.00 | Nitrogenase iron protein [anaeromyxobacter sp. Fw109-5] |
| H2__15707_2 | 3.7 | 0.00 | Nitrogenase molybdenum-iron protein alpha chain [deltaproteobacteria bacterium] |
| H3__12858_3 | 4.1 | 0.00 | |
| Nitrogen metabolism @ | |||
| H3__3678_1 | 8.0 | 0.00 | Bifunctional nitrogenase iron-molybdenum cofactor biosynthesis protein NifEN [deltaproteobacteria bacterium] |
| H2__18662_2 | 5.9 | 0.00 | |
| H1__545_1 | 4.4 | 0.00 | Nitrogenase molybdenum-iron protein alpha chain [geobacter metallireducens rch3] |
| H2__19381_1 * | 2.4 | 0.00 | Dinitrogenase iron-molybdenum cofactor biosynthesis protein [candidatus bathyarchaeota archaeon] |
| H3__11121_2 | 5.5 | 0.00 | Nitrogen fixation protein FixH [gammaproteobacteria bacterium] |
| H3__12858_1 | 3.8 | 0.00 | Nitrogenase iron protein [anaeromyxobacter sp. Fw109-5] |
| H2__9290_1 | 1.0 | 0.03 | Nitrogen regulatory protein PII [sulfuritalea hydrogenivorans sk43h] |
| Antioxidant defense @ | |||
| H4__1381_1 | −3.1 | 0.00 | Catalase/peroxidase HPI [dechloromonas sp. Czr5] |
| H3__1098_1 | 0.9 | 0.03 | Catalase/peroxidase HPI [macromonas sp. Bk-30] |
| H1__7463_1 | 0.8 | 0.03 | Catalase/peroxidase HPI [rhodocyclaceae bacterium] |
| H2__12915_2 | 2.1 | 0.00 | Glutathione peroxidase [aliiglaciecola sp. M165] |
| H3__3081_1 | 3.0 | 0.00 | Glutathione peroxidase [leptospira selangorensis] |
| H1__803_1 | 1.6 | 0.00 | Glutathione peroxidase [pseudoalteromonas sp. S554] |
| H1__2271_1 | 1.2 | 0.01 | Peroxidase [knoellia flava tl1] |
| H1__2240_1 | 3.7 | 0.00 | Thiol peroxidase [chondromyces crocatus] |
| H3__13361_2 | 1.9 | 0.00 | Thioredoxin peroxidase [candidate division LCP-89 bacterium B3_LCP] |
| H3__4643_1 | 1.8 | 0.00 | |
| H1__614_1 | 1.1 | 0.00 | Fe-Mn family superoxide dismutase [Sulfurisoma sediminicola] |
| H6__4570_1 | −2.1 | 0.00 | Manganese superoxide dismutase [Mariniradius saccharolyticus AK6] |
| H3__7603_1 * | 1.5 | 0.00 | Superoxide dismutase [Fe] [Hydrogenophaga sp. NH-16] |
| H5__13305_1 * | 1.9 | 0.00 | Peroxiredoxin [Candidatus Bathyarchaeota archaeon] |
| H1__13864_1 * | 2.2 | 0.00 | |
| H3__6225_1 * | 3.8 | 0.00 | Peroxiredoxin BCP [Hydrogenophaga pseudoflava] |
| H2__10642_2 | 1.1 | 0.01 | Peroxiredoxin family protein [Gallionellaceae bacterium] |
| Osmoprotectants synthesis @ | |||
| H2__7719_1 | 4.0 | 0.00 | Arginine decarboxylase [Myxococcales bacterium] |
| H2__3094_1 | 2.7 | 0.00 | Trehalose-phosphatase [Myxococcaceae bacterium] |
| IAA production @ | |||
| H1__1517_1 * | 12.5 | 0.00 | Indole pyruvate ferredoxin oxidoreductase family protein [Hydrogenophaga flava] |
| H3__18710_1 * | 4.2 | 0.00 | Indole pyruvate ferredoxin oxidoreductase family protein [Hydrogenophaga pseudoflava] |
| H2__8783_1 | 1.0 | 0.01 | Indole pyruvate ferredoxin oxidoreductase family protein [Macromonas sp. BK-30] |
| H3__11905_1 | 3.2 | 0.00 | Tryptophan synthase alpha chain [Minicystis rosea] |
| Gene ID | Annotation | log2FC | p-Value |
|---|---|---|---|
| Transporter | |||
| H5__1674_1 | ABC transporter substrate-binding protein | −1.18 | 0.00 |
| H6__11353_1 | −1.08 | 0.00 | |
| H2__16650_1 | 3.83 | 0.00 | |
| H2__4757_1 | BMP family ABC transporter substrate-binding protein | 4.03 | 0.00 |
| H3__11850_1 | 1.42 | 0.00 | |
| H6__7014_1 | −1.51 | 0.00 | |
| H3__10157_1 | Multidrug ABC transporter permease/ATP-binding protein | −0.79 | 0.02 |
| H5__12143_1 | Peptide ABC transporter substrate-binding protein | −1.12 | 0.00 |
| H5__10216_1 | −1.52 | 0.00 | |
| H5__4895_1 | −1.49 | 0.00 | |
| H5__8560_1 | −1.31 | 0.00 | |
| H3__12837_2 | Putrescine ABC transporter permease poth | 1.50 | 0.00 |
| H2__13579_1 | Sugar ABC transporter substrate-binding protein | 4.03 | 0.00 |
| H2__18718_1 | 1.39 | 0.00 | |
| H2__17137_1 | Anaerobic c4-dicarboxylate transporter, partial | −1.54 | 0.00 |
| H6__13585_1 | C4-dicarboxylate ABC transporter substrate-binding protein | −3.18 | 0.00 |
| H5__11644_1 | Glycerol-3-phosphate ABC transporter ATP-binding protein | −1.30 | 0.00 |
| H5__9522_1 | Carbohydrate ABC transporter substrate-binding protein | −1.09 | 0.00 |
| H5__148_1 | −1.64 | 0.00 | |
| H2__15663_1 | Efflux RND transporter periplasmic adaptor subunit | 5.40 | 0.00 |
| H2__8801_1 | 1.93 | 0.00 | |
| H2__13298_1 | Efflux RND transporter permease subunit | 5.90 | 0.00 |
| H2__17837_1 | MFS transporter | 2.71 | 0.00 |
| H5__9563_1 | −3.11 | 0.00 | |
| H1__2962_1 | MMPL family transporter | 2.16 | 0.00 |
| Chaperon | |||
| H2__2356_1 | Heat shock hsp20 | −1.34 | 0.00 |
| H6__11561_1 | Heat-shock protein hsp20 | −3.17 | 0.00 |
| H6__14511_1 | Co-chaperone GroES | −1.95 | 0.00 |
| H1__13107_2 | Molecular chaperone DnaK | 2.40 | 0.00 |
| H1__13994_1 | Hsp20/alpha-crystallin family protein | 1.67 | 0.00 |
| H6__15143_1 | −1.99 | 0.00 | |
| H2__21244_1 | 2.90 | 0.00 | |
| H2__21097_1 | −0.81 | 0.03 | |
| H4__8752_1 | −3.18 | 0.00 | |
| H1__11595_1 | 2.45 | 0.00 | |
| H1__4395_1 | 1.93 | 0.00 | |
| H1__13415_1 | Chaperonin GroEL | 2.02 | 0.00 |
| H3__15385_1 | 2.11 | 0.00 | |
| H5__6447_1 | −2.59 | 0.00 | |
| H2__9800_1 | Molecular chaperone GroEL | 7.33 | 0.00 |
| Transcriptional factor | |||
| H1__4420_3 | Copper-sensing transcriptional repressor csoR | 2.74 | 0.00 |
| H2__684_1 | Fe-S cluster assembly transcriptional regulator IscR | −1.01 | 0.00 |
| H3__7060_2 | Helix-turn-helix transcriptional regulator | 2.97 | 0.00 |
| H4__462_1 | Lrp/AsnC family transcriptional regulator, regulator for asnA, asnC, and gidA | −4.69 | 0.00 |
| H2__4199_1 | Transcriptional regulator | 3.17 | 0.00 |
| H2__16343_1 | Transcriptional regulatory protein DegU | 5.39 | 0.00 |
| H2__560_2 | Winged helix-turn-helix transcriptional regulator | 3.74 | 0.00 |
Disclaimer/Publisher’s Note: The statements, opinions and data contained in all publications are solely those of the individual author(s) and contributor(s) and not of MDPI and/or the editor(s). MDPI and/or the editor(s) disclaim responsibility for any injury to people or property resulting from any ideas, methods, instructions or products referred to in the content. |
© 2024 by the authors. Licensee MDPI, Basel, Switzerland. This article is an open access article distributed under the terms and conditions of the Creative Commons Attribution (CC BY) license (https://creativecommons.org/licenses/by/4.0/).
Share and Cite
Meng, W.; Zhou, Z.; Tan, M.; Liu, A.; Liu, S.; Wang, J.; Sun, Z.; Tan, Y.; Liu, Y.; Wang, B.; et al. Integrated Analysis of Metatranscriptome and Amplicon Sequencing to Reveal Distinctive Rhizospheric Microorganisms of Salt-Tolerant Rice. Plants 2025, 14, 36. https://doi.org/10.3390/plants14010036
Meng W, Zhou Z, Tan M, Liu A, Liu S, Wang J, Sun Z, Tan Y, Liu Y, Wang B, et al. Integrated Analysis of Metatranscriptome and Amplicon Sequencing to Reveal Distinctive Rhizospheric Microorganisms of Salt-Tolerant Rice. Plants. 2025; 14(1):36. https://doi.org/10.3390/plants14010036
Chicago/Turabian StyleMeng, Wenna, Zhenling Zhou, Mingpu Tan, Anqi Liu, Shuai Liu, Jiaxue Wang, Zhiguang Sun, Yiluo Tan, Yan Liu, Baoxiang Wang, and et al. 2025. "Integrated Analysis of Metatranscriptome and Amplicon Sequencing to Reveal Distinctive Rhizospheric Microorganisms of Salt-Tolerant Rice" Plants 14, no. 1: 36. https://doi.org/10.3390/plants14010036
APA StyleMeng, W., Zhou, Z., Tan, M., Liu, A., Liu, S., Wang, J., Sun, Z., Tan, Y., Liu, Y., Wang, B., & Deng, Y. (2025). Integrated Analysis of Metatranscriptome and Amplicon Sequencing to Reveal Distinctive Rhizospheric Microorganisms of Salt-Tolerant Rice. Plants, 14(1), 36. https://doi.org/10.3390/plants14010036

