-
Psychiatric and Neuroinflammatory Profiles in Cancer Patients with and Without Type 2 Diabetes -
T Helper and Cytotoxic T Cells Play an Important Role in Acute Gastric Injury -
Diabetic Ketoacidosis in Young Adults with Type 1 Diabetes: The Impact of the Ketogenic Diet—A Narrative Literature Review -
Real-World Challenges in ctDNA NGS Implementation
Journal Description
Diseases
Diseases
is an international, peer-reviewed, open access, multidisciplinary journal with focus on research on human diseases and conditions, published monthly online by MDPI.
- Open Access— free for readers, with article processing charges (APC) paid by authors or their institutions.
- High Visibility: indexed within Scopus, ESCI (Web of Science), PubMed, PMC, CAPlus / SciFinder, and other databases.
- Journal Rank: JCR - Q2 (Medicine, Research and Experimental)
- Rapid Publication: manuscripts are peer-reviewed and a first decision is provided to authors approximately 21 days after submission; acceptance to publication is undertaken in 3.5 days (median values for papers published in this journal in the second half of 2025).
- Recognition of Reviewers: reviewers who provide timely, thorough peer-review reports receive vouchers entitling them to a discount on the APC of their next publication in any MDPI journal, in appreciation of the work done.
- Sections: published in 8 topical sections.
Impact Factor:
3.0 (2024);
5-Year Impact Factor:
3.4 (2024)
Latest Articles
Real-World Evidence Evaluation of Respiratory Syncytial Virus (RSV) Vaccines: Deep Dive into Vaccine Adverse Events Reporting System
Diseases 2026, 14(1), 29; https://doi.org/10.3390/diseases14010029 - 9 Jan 2026
Abstract
Background: Respiratory Syncytial Virus is a predominant source of morbidity and mortality, particularly among babies, the elderly, and immunocompromised patients. Recent developments in RSV vaccines, approved by the FDA for high-risk groups, have highlighted the necessity for post-marketing surveillance to evaluate their
[...] Read more.
Background: Respiratory Syncytial Virus is a predominant source of morbidity and mortality, particularly among babies, the elderly, and immunocompromised patients. Recent developments in RSV vaccines, approved by the FDA for high-risk groups, have highlighted the necessity for post-marketing surveillance to evaluate their real-world safety and efficacy. Method: This study utilized data from the Vaccine Adverse Event Reporting System (VAERS) covering RSV vaccine administration between 2023 and May 2025. The VAERS database reported data on vaccine types, including Arexvy®, Abrysvo®, and mRESVIA® was analyzed for adverse events and vaccination errors. The demographic information, vaccination trends, and hospitalizations post-vaccination among the vaccinated individuals were accessed. Results: The analysis revealed that the most common adverse events were mild, such as injection site pain, erythema, fatigue, and extremity pain. The data also showed a gradual increase in hospitalization rates from 4.8% in 2023 to 7.5% in 2025. Vaccination errors, including inappropriate administration during pregnancy and excess doses, were also observed. A notable trend was the growing proportion of patients who experienced no adverse events, with the highest rate of symptom-free reports seen in 2025 (25.9%). Conclusions: RSV vaccines demonstrate a generally acceptable safety profile based on post-marketing surveillance data. However, the observed increase in hospitalization rates, vaccination errors, and pregnancy-related outcomes warrants continued active surveillance and cautious interpretation.
Full article
(This article belongs to the Section Respiratory Diseases)
►
Show Figures
Open AccessSystematic Review
Can DPP-4 Inhibitors Improve Glycemic Control and Preserve Beta-Cell Function in Type 1 Diabetes Mellitus? A Systematic Review
by
Henrique Villa Chagas, Lucas Fornari Laurindo, Victória Dogani Rodrigues, Jesselina Francisco dos Santos Haber, Eduardo Federighi Baisi Chagas and Sandra Maria Barbalho
Diseases 2026, 14(1), 28; https://doi.org/10.3390/diseases14010028 - 9 Jan 2026
Abstract
Background/Objectives: The objective was to analyze the effects of Dipeptidyl Peptidase-4 (DPP-4) inhibitors on glycemic control, insulin dose, and preservation of β-pancreatic function (C-peptide) in patients with type 1 diabetes mellitus (T1DM). Methods: A systematic review was performed following the Preferred
[...] Read more.
Background/Objectives: The objective was to analyze the effects of Dipeptidyl Peptidase-4 (DPP-4) inhibitors on glycemic control, insulin dose, and preservation of β-pancreatic function (C-peptide) in patients with type 1 diabetes mellitus (T1DM). Methods: A systematic review was performed following the Preferred Reporting Items for Systematic Reviews and Meta-Analyses (PRISMA) guidelines, with a search in the PubMed database. Five randomized clinical trials evaluating the use of different DPP-4 inhibitors in patients with T1DM were selected, measuring parameters including glycated hemoglobin (HbA1c), C-peptide, time in glycemic target/range (TIR), and daily insulin dose. Results: HbA1c showed significant reduction in some studies and no significant alterations in others. TIR increased in one study (~77.87% → ~84.40%). C-peptide showed variable effects across studies. The insulin dose did not show a substantial reduction. Conclusions: DPP-4 inhibitors demonstrated modest benefits for glycemic control and preservation of β-cell function in T1DM, but these effects were inconsistent due to methodological heterogeneity. Standardized studies are needed to define beneficial subgroups and long-term efficacy.
Full article
(This article belongs to the Special Issue From Monitoring to Management: Addressing Challenges in Type 1 and Type 2 Diabetes Care)
►▼
Show Figures

Figure 1
Open AccessCase Report
Intradermal Application of Allogenic Wharton’s Jelly Mesenchymal Stem Cells for Chronic Post-Thoracotomy Wound in an Elderly Patient After Coronary Artery Bypass Grafting: Clinical Case with Brief Literature Review
by
Anastassiya Ganina, Abay Baigenzhin, Elmira Chuvakova, Naizabek Yerzhigit, Anuar Zhunussov, Aizhan Akhayeva, Larissa Kozina, Oleg Lookin and Manarbek Askarov
Diseases 2026, 14(1), 27; https://doi.org/10.3390/diseases14010027 - 8 Jan 2026
Abstract
►▼
Show Figures
Background: Chronically non-healing thoracic wounds after cardiac and non-cardiac thoracotomy, including cases when coronary artery bypass grafting (CABG) is performed, represent a great clinical challenge. It is often that a conservative treatment of the wounds does not provide effective regeneration of the damaged
[...] Read more.
Background: Chronically non-healing thoracic wounds after cardiac and non-cardiac thoracotomy, including cases when coronary artery bypass grafting (CABG) is performed, represent a great clinical challenge. It is often that a conservative treatment of the wounds does not provide effective regeneration of the damaged tissues. It is especially critical in patients with infected wounds, in patients owning a systemic infection, and in elderly people. Methods: The article presents a case report of successful treatment of a 63-year-old man with refractory chronic osteomyelitis of the sternum and mediastinitis four years after CABG, complicated by COVID-19 at the time of reconstructive surgery. Due to the low effectiveness of conservative treatment methods, a two-stage approach was applied: radical surgical wound debridement followed by infiltration of the wound with allogenic mesenchymal stromal cells (MSCs) of Wharton’s jelly (WJ-MSCs). Results: This double-stage therapy successfully modulated the inflammatory environment and stimulated granulation, facilitating final thoracoplasty and osteosynthesis. The patient achieved complete healing of the sternum, demonstrating benefits of WJ-MSCs in treating conservative treatment-resistant infections in the surgical wound. Conclusions: The advantages of using perinatal mesenchymal stem cells, with WJ-MSCs as a type of this class of MSCs, were demonstrated in treating chronically infected sternal surgical wounds. We also compared their regenerative properties to other stem cell types like bone marrow MSCs.
Full article

Figure 1
Open AccessArticle
Predictors of Severe Herpes Zoster: Contributions of Immunosenescence, Metabolic Risk, and Lifestyle Behaviors
by
Mariana Lupoae, Fănică Bălănescu, Caterina Nela Dumitru, Aurel Nechita, Mădălina Nicoleta Matei, Simona Claudia Ștefan, Alin Laurențiu Tatu, Elena Niculet, Alina Oana Dumitru, Andreea Lupoae and Dana Tutunaru
Diseases 2026, 14(1), 26; https://doi.org/10.3390/diseases14010026 - 8 Jan 2026
Abstract
Background: Herpes zoster (HZ) represents a substantial public health concern among aging populations, yet regional variability in clinical patterns and risk determinants remains insufficiently documented. In southeastern Romania, epidemiological data are limited, and the combined influence of demographic, behavioral, and metabolic factors on
[...] Read more.
Background: Herpes zoster (HZ) represents a substantial public health concern among aging populations, yet regional variability in clinical patterns and risk determinants remains insufficiently documented. In southeastern Romania, epidemiological data are limited, and the combined influence of demographic, behavioral, and metabolic factors on disease severity has not been systematically evaluated. Methods: We performed a retrospective observational study including 100 consecutive patients diagnosed with HZ between 2019 and 2023 in a dermatology department in southeastern Romania. Demographic characteristics, lifestyle behaviors, anthropometric status, clinical manifestations, and outcomes were extracted from medical records. Associations between categorical variables were assessed using Chi-square tests and Cramer’s V, while interaction patterns were explored through log-linear modeling. Heatmaps were generated in Python (version 3.10) using the Matplotlib library (version 3.7.1) to visualize distribution patterns and subgroup relationships. Results: The cohort showed a marked age dependence, with 77% of cases occurring in individuals ≥ 60 years, consistent with immunosenescence-driven reactivation. Women represented 59% of cases, and 84.7% of female patients were postmenopausal. Urban residents predominated (91%). Vesicular eruption (84%) and acute pain (79%) were the most frequent symptoms. Localized HZ was observed in 81% of cases, while ophthalmic involvement (11%) and disseminated forms (8%) were less common. Lifestyle factors significantly influenced clinical severity: smokers, alcohol consumers, and sedentary individuals exhibited higher proportions of postherpetic neuralgia (PHN) and ocular complications (p < 0.001). Overweight and obese patients demonstrated a higher burden of PHN, suggesting a role for metabolic inflammation, although BMI was not associated with incidence. No significant association between age category and complication type was detected, likely due to small subgroup sizes despite a clear descriptive trend toward increased severity with advanced age. Conclusions: These findings support a multifactorial model of HZ severity in southeastern Romania, shaped by age, lifestyle behaviors, hormonal status, and metabolic risk. While incidence patterns align with international data, the strong impact of modifiable factors on complication rates highlights the need for targeted prevention and individualized risk assessment. Results offer a regional perspective that may inform future multicenter investigations.
Full article
(This article belongs to the Section Infectious Disease)
►▼
Show Figures

Figure 1
Open AccessArticle
Increasing Numbers of Persons with Sleeping Problems in Sweden
by
Mona Nilsson and Lennart Hardell
Diseases 2026, 14(1), 25; https://doi.org/10.3390/diseases14010025 - 8 Jan 2026
Abstract
►▼
Show Figures
Objectives: This study investigated sleeping problems in the Swedish population based on the Swedish National Board of Health and Welfare’s national patient register on numbers of patients in specialized outpatient care diagnosed with codes for sleeping problems. Methods: Numbers of patients per year
[...] Read more.
Objectives: This study investigated sleeping problems in the Swedish population based on the Swedish National Board of Health and Welfare’s national patient register on numbers of patients in specialized outpatient care diagnosed with codes for sleeping problems. Methods: Numbers of patients per year and per 100,000 inhabitants in various age groups: 0–4, 5–19, 20–39, 40–59, and 60+ years diagnosed each year between 2001 and 2024 with the ICD codes G47 (sleep disorders) or F51 (non-organic sleep disorders) as main diagnosis were assessed. Results: The highest increase for sleep disorders was seen among children, adolescents, and young adults. All results are given per 100,000 persons. In the age group 0–4 years, the numbers of sleep disorders (G47) increased from 41.5 in 2001 to 215.8 in 2024. The corresponding results in the age group 5–19 years were 13.8 and 235.6, respectively. In the age group 20–39 years, 40.4 were diagnosed in 2001 and 220.9 in 2024. For subjects aged 40–59 years, 169.5 were diagnosed in 2001 and 362.8 in 2024, and for persons aged 60+ years, 116.4 were diagnosed in 2001 and 322.9 in 2024. No major changes in the numbers of persons with F51, non-organic sleep disorders, were observed. Conclusions: Sleeping problems can be caused by several factors; however, the rapid increase in recent years has temporally coincided with an increase in the public’s exposure to microwave radiofrequency (RF) radiation and increasing use of screens. RF radiation and use of screens may negatively impact sleep.
Full article

Figure 1
Open AccessSystematic Review
Comparative Evaluation of the Prognostic Accuracy of IL-6 and Angiopoietin-2 for Early Severity Assessment in Acute Pancreatitis: A Systematic Review
by
Kairat Shakeev, Dmitriy Klyuyev, Alina Ogizbayeva, Aigul Baltabayeva, Olga Avdienko and Xenia Derevyashkina
Diseases 2026, 14(1), 24; https://doi.org/10.3390/diseases14010024 - 7 Jan 2026
Abstract
►▼
Show Figures
Background: Early identification of patients at risk for severe acute pancreatitis (SAP) remains a major clinical challenge. Circulating biomarkers reflecting systemic inflammation (IL-6) and endothelial dysfunction (Ang-2) have emerged as promising tools for improving early prediction of persistent organ failure and other adverse
[...] Read more.
Background: Early identification of patients at risk for severe acute pancreatitis (SAP) remains a major clinical challenge. Circulating biomarkers reflecting systemic inflammation (IL-6) and endothelial dysfunction (Ang-2) have emerged as promising tools for improving early prediction of persistent organ failure and other adverse outcomes. Objective: To systematically synthesize and compare the diagnostic and prognostic performance of IL-6 and Ang-2 as early biomarkers of severity in adult patients with acute pancreatitis. Methods: This systematic review was conducted in accordance with PRISMA 2020 guidelines and prospectively registered in PROSPERO (CRD420251177279). PubMed, Scopus, and Web of Science were searched for studies published between 2000 and August 2025. Studies included adult patients (≥18 years) in whom IL-6 and/or Ang-2 levels were measured within 72 h of symptom onset or hospital admission, and where indices of diagnostic accuracy (AUC, sensitivity, specificity, or threshold values) were reported. Results: Fifteen cohort studies met the inclusion criteria. IL-6 demonstrated a consistent association with SAP and persistent organ failure, with AUC values ranging from 0.69 to 0.99; the highest accuracy was observed within the first 24 h. Specificity varied substantially across studies. Ang-2 showed uniformly high prognostic accuracy (AUC 0.79–0.98), reliably predicting persistent organ failure, multiorgan dysfunction, infected necrosis, and mortality. Conclusions: IL-6 exhibits high but heterogeneous diagnostic performance (AUC 0.69–0.99), whereas Ang-2 demonstrates consistently high accuracy (AUC 0.79–0.98) across study designs. Combined evaluation of inflammatory and endothelial pathways appears to offer the most robust strategy for early prediction of persistent organ failure in acute pancreatitis.
Full article

Figure 1
Open AccessReview
Incidental Cardiac Uptake on 99mTc-HMDP Bone Scintigraphy in Oncology Patients: Two Cases of Transthyretin Amyloid Cardiomyopathy with Literature Review
by
Naoya Matsuki, Toru Awaya, Jin Endo, Taeko Kunimasa, Tatsuya Gomi, Yasushi Okamoto and Hidehiko Hara
Diseases 2026, 14(1), 23; https://doi.org/10.3390/diseases14010023 - 7 Jan 2026
Abstract
Background: Bone scintigraphy using technetium-99m hydroxymethylene diphosphonate (99mTc-HMDP) is extensively employed to detect bone metastases. However, incidental myocardial uptake may indicate wild-type transthyretin amyloid cardiomyopathy (ATTRwt-CM), a frequently overlooked diagnosis with important clinical implications. Case Presentation: Two elderly female patients with
[...] Read more.
Background: Bone scintigraphy using technetium-99m hydroxymethylene diphosphonate (99mTc-HMDP) is extensively employed to detect bone metastases. However, incidental myocardial uptake may indicate wild-type transthyretin amyloid cardiomyopathy (ATTRwt-CM), a frequently overlooked diagnosis with important clinical implications. Case Presentation: Two elderly female patients with a history of breast cancer were subjected to 99mTc-HMDP bone scintigraphy as part of a routine evaluation for possible bone metastases. Both cases demonstrated incidental myocardial uptake (Perugini Grade 2 and Grade 3, respectively), raising suspicion for ATTRwt-CM, which was subsequently confirmed by endomyocardial biopsy. Review of the Literature: We reviewed published studies reporting cardiac uptake on bone scintigraphy, summarizing the frequency, patient demographics, and tracer types, and emphasizing the clinical relevance of this finding in cancer patients. Conclusions: In oncology patients, bone scintigraphy performed during routine metastatic screening may facilitate early detection of ATTRwt-CM, enabling timely diagnosis and treatment initiation, potentially improving clinical outcomes.
Full article
(This article belongs to the Special Issue Feature Papers in Section 'Cardiology' in 2024–2025)
►▼
Show Figures

Figure 1
Open AccessCase Report
Clinical Patterns of Rocuronium and Cisatracurium Use in Acute Respiratory Distress Syndrome: A Retrospective Cohort Study
by
Imran Khan, Ariel Hendin, Bernadett Kovacs, Dominic Seguin, Caitlin Richler, Christine Landry and Pierre Thabet
Diseases 2026, 14(1), 22; https://doi.org/10.3390/diseases14010022 - 6 Jan 2026
Abstract
►▼
Show Figures
Background: Neuromuscular blockade (NMB) is frequently used in moderate-to-severe acute respiratory distress syndrome (ARDS) to optimize ventilatory synchrony and minimize ventilator-induced lung injury. However, comparative real-world data on different NMB strategies remain limited. Objective: To describe patterns of neuromuscular blockade use in ARDS
[...] Read more.
Background: Neuromuscular blockade (NMB) is frequently used in moderate-to-severe acute respiratory distress syndrome (ARDS) to optimize ventilatory synchrony and minimize ventilator-induced lung injury. However, comparative real-world data on different NMB strategies remain limited. Objective: To describe patterns of neuromuscular blockade use in ARDS and describe clinical outcomes across four NMB strategies: intermittent rocuronium, continuous cisatracurium, escalation from rocuronium to cisatracurium, and de-escalation from cisatracurium to rocuronium. Methods: A retrospective chart review was conducted in an 18-bed tertiary ICU at Hôpital Montfort (Ottawa, Canada) between November 2021 and March 2025. Adult ARDS patients who received NMB for >24 h were included. Continuous variables (age, ventilation time, ICU stay) were summarized as means ± SD and median [IQR]; categorical variables (sex, ARDS etiology, mortality) as counts and percentages. Inferential testing was limited to baseline characteristics; clinical outcomes were summarized descriptively. Results: Fifty-one patients met inclusion criteria: rocuronium (n = 20), cisatracurium (n = 14), rocuronium→cisatracurium (n = 8), and cisatracurium→rocuronium (n = 9). Mean ventilation durations were 280, 195, 272, and 262 h, respectively; corresponding ICU stays were 245, 237, 380, and 299 h. Mortality ranged from 25% to 56%. Escalation from rocuronium to cisatracurium typically reflected persistent dyssynchrony or worsening oxygenation, whereas de-escalation occurred in improving patients with residual ventilatory drive. Variability in corticosteroid use, adjunctive proning, and epoprostenol were potential confounders. Conclusions: Distinct NMB use patterns in ARDS reflect bedside clinical judgment rather than predefined thresholds. Patient trajectory and dyssynchrony severity appear to drive NMBA escalation decisions more than oxygenation indices alone. These findings highlight the need for prospective studies defining standardized criteria for NMB initiation, escalation, and weaning in ARDS.
Full article

Figure 1
Open AccessArticle
Segmentation-Guided Hybrid Deep Learning for Pulmonary Nodule Detection and Risk Prediction from Multi-Cohort CT Images
by
Gomavarapu Krishna Subramanyam, Kundojjala Srinivas, Veera Venkata Raghunath Indugu, Dedeepya Sai Gondi and Sai Krishna Gaduputi Subbammagari
Diseases 2026, 14(1), 21; https://doi.org/10.3390/diseases14010021 - 6 Jan 2026
Abstract
►▼
Show Figures
Background: Lung cancer screening using low-dose computed tomography (LDCT) demands not only early pulmonary nodule detection but also accurate estimation of malignancy risk. This remains challenging due to subtle nodule appearances, the large number of CT slices per scan, and variability in radiological
[...] Read more.
Background: Lung cancer screening using low-dose computed tomography (LDCT) demands not only early pulmonary nodule detection but also accurate estimation of malignancy risk. This remains challenging due to subtle nodule appearances, the large number of CT slices per scan, and variability in radiological interpretation. The objective of this study is to develop a unified computer-aided detection and diagnosis framework that improves both nodule localization and malignancy assessment while maintaining clinical reliability. Methods: We propose Seg-CADe-CADx, a dual-stage deep learning framework that integrates segmentation-guided detection and malignancy classification. In the first stage, a segmentation-guided detector with a lightweight 2.5D refinement head is employed to enhance nodule localization accuracy, particularly for small nodules with diameters of 6 mm or less. In the second stage, a hybrid 3D DenseNet–Swin Transformer classifier is used for malignancy prediction, incorporating probability calibration to improve the reliability of risk estimates. Results: The proposed framework was evaluated on established public benchmarks. On the LUNA16 dataset, the system achieved a competitive performance metric (CPM) of 0.944 for nodule detection. On the LIDC-IDRI dataset, the malignancy classification module achieved a ROC-AUC of 0.988, a PR-AUC of 0.947, and a specificity of 97.8% at 95% sensitivity. Calibration analysis further demonstrated strong agreement between predicted probabilities and true malignancy likelihoods, with an expected calibration error of 0.209 and a Brier score of 0.083. Conclusions: The results demonstrate that hybrid segmentation-guided CNN–Transformer architectures can effectively improve both diagnostic accuracy and clinical reliability in lung cancer screening. By combining precise nodule localization with calibrated malignancy risk estimation, the proposed framework offers a promising tool for supporting radiologists in LDCT-based lung cancer assessment.
Full article

Figure 1
Open AccessArticle
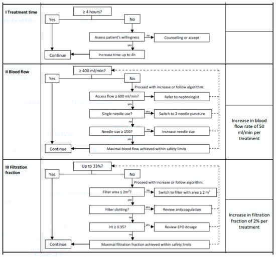
Optimization of the Convective Dose in On-Line Hemodiafiltration: Prospective Interventional Cohort Study—Conducted at Soissons Hospital, France
by
Bedel Lukoki-Beudin, Tchilabalo Kakomkate, Wahiba Ibeghouchene, Céline Carreira, Imene Ouertani, Bruce Shinga Wembulua, Yannick Mayamba Nlandu, Yannick Mompango Engole, Marie-France Mboliasa Ingole, Augustin Luzayadio Longo, Francois Musungayi Kajingulu, Jean Robert Rissassy Makulo, Jean Bonny Nsumbu, Vieux Momeme Mokoli, Nazaire Mangani Nseka, Ernest Kiswaya Sumaili, John Bukasa-Kakamba, Hadrian Hoang-Vu Tran, Audrey Thu, Ayrton Bangolo, Izage Kianifar Aguilar, Simcha Weissman, Janette Mansour and Justine Busanga Bukabauadd
Show full author list
remove
Hide full author list
Diseases 2026, 14(1), 20; https://doi.org/10.3390/diseases14010020 - 4 Jan 2026
Abstract
►▼
Show Figures
Background and Objectives: On-line hemodiafiltration (OL-HDF) has been proposed as an alternative to conventional hemodialysis (HD) for patients with end-stage chronic kidney disease (CKD). Randomized controlled trials suggest that OL-HDF may reduce mortality, particularly when the convection volume (CV) exceeds 23 L/1.73 m
[...] Read more.
Background and Objectives: On-line hemodiafiltration (OL-HDF) has been proposed as an alternative to conventional hemodialysis (HD) for patients with end-stage chronic kidney disease (CKD). Randomized controlled trials suggest that OL-HDF may reduce mortality, particularly when the convection volume (CV) exceeds 23 L/1.73 m2 per session. However, achieving this target depends on local practices and may be limited to selected populations. The CONVINCE trial reported a 97% success rate using a structured optimization protocol, but its applicability to unselected real-world populations remains uncertain. This study aimed to evaluate the incidence of high CV in OL-HDF among unselected patients managed under routine conditions with a standardized optimization protocol. Methods and Materials: This prospective cohort study (May–October 2024) included 67 unselected incident and prevalent patients undergoing HD or HDF in a hospital-based dialysis center. All patients were switched to post-dilution OL-HDF following the CONVINCE optimization protocol, which involved stepwise increases in blood flow, adjustment of filtration fraction, and optimization of session duration. Results: The mean age was 68.8 ± 14.9 years; 56.7% were male. Blood flow increased from 283 to 338 mL/min (p < 0.001), and the use of dialyzers > 2 m2 increased from 36% to 68% (p < 0.003). Kt/V improved from 1.22 to 1.6 (p < 0.01). CV increased by ~2 L from M1 onward and was sustained through M6, correlating positively with blood flow, session duration, and Kt/V (all p < 0.01). Conclusions: Stepwise optimization protocol enabled sustained achievement of high CV (23.5 L/session) in 62.3% of patients, improving dialysis adequacy.
Full article

Figure 1
Open AccessArticle
Mediterranean Diet Adherence Is Associated with Lower Prevalence of Depression and Anxiety in University Students: A Cross-Sectional Study in Greece
by
Olga Alexatou, Gavriela Voulgaridou, Sousana K. Papadopoulou, Constantina Jacovides, Aspasia Serdari, Georgia-Eirini Deligiannidou, Gerasimos Tsourouflis, Myrsini Pappa, Theophanis Vorvolakos and Constantinos Giaginis
Diseases 2026, 14(1), 19; https://doi.org/10.3390/diseases14010019 - 3 Jan 2026
Abstract
►▼
Show Figures
Background/Objectives: The Mediterranean diet (MD) constitutes one of the most broadly studied dietary patterns, which has been linked to the prevention of non-communicable diseases and mental health disorders. University students, a population exposed to significant psychosocial stressors and lifestyle changes, may particularly
[...] Read more.
Background/Objectives: The Mediterranean diet (MD) constitutes one of the most broadly studied dietary patterns, which has been linked to the prevention of non-communicable diseases and mental health disorders. University students, a population exposed to significant psychosocial stressors and lifestyle changes, may particularly benefit from healthy eating patterns such as the MD. This study was designed to examine the potential associations of MD adherence with symptoms of depression and anxiety among Greek university students. Methods: A cross-sectional study was initially conducted among 7160 active university students from ten diverse geographic regions in Greece. After the enrollment procedure and the application of relevant exclusion criteria, 5191 university students (52.0% female; mean age: 21.3 ± 2.4 years) constituted the study population. MD adherence was assessed using the KIDMED index, while depressive and anxiety symptoms were evaluated using the Beck Depression Inventory-II (BDI-II) and State–Trait Anxiety Inventory (STAI-6), respectively. Sociodemographic and anthropometric data were collected for all the enrolled university students. All the questionnaires were completed by face-to-face interviews with expert personnel. Results: Students with low adherence to the MD were significantly more likely to report symptoms of depression (OR = 2.12; p ˂ 0.001) and anxiety (OR = 2.27; p ˂ 0.001) and to be overweight or obese (OR = 2.45; p ˂ 0.001) after adjustment for multiple confounding factors. Low MD adherence was also associated with male gender (OR = 0.73; p ˂ 0.01), living alone (OR = 0.78; p ˂ 0.01), smoking (OR = 0.75; p ˂ 0.01), low physical activity (OR = 1.84; p = 0.001), and poorer academic performance (OR = 0.83; p ˂ 0.01). Conclusions: Low adherence to the MD is significantly associated with increased likelihood of depression, anxiety, and excess body weight among university students in Greece. These findings underscore the importance of promoting healthy dietary habits and related lifestyle behaviors in young adult populations as a potential strategy for mental health prevention and intervention. Due to the presence of several limitations in the present study, future longitudinal and interventional studies should be performed to confirm the present findings.
Full article

Figure 1
Open AccessArticle
Associations Between Triglycerides and Walking Capacity in Community-Dwelling Older Adults with Metabolic Syndrome
by
Chiraphat Kloypan, Tichanon Promsrisuk, Boonsita Suwannakul, Chonticha Kaewjoho and Arunrat Srithawong
Diseases 2026, 14(1), 18; https://doi.org/10.3390/diseases14010018 - 2 Jan 2026
Abstract
►▼
Show Figures
Background and Objectives: Metabolic syndrome (MetS) has been associated with reduced physical function in older adults, but the relative contributions of metabolic components, physiological responses, and functional performance to walking capacity remain unclear. Materials and Methods: This cross-sectional study included 116
[...] Read more.
Background and Objectives: Metabolic syndrome (MetS) has been associated with reduced physical function in older adults, but the relative contributions of metabolic components, physiological responses, and functional performance to walking capacity remain unclear. Materials and Methods: This cross-sectional study included 116 community-dwelling adults aged ≥60 years (mean age 68.5 ± 5.5 years; 65.5% female). Walking capacity was evaluated using the six-minute walk test (6MWT) with associated physiological responses. Functional performance was assessed using the five-times-sit-to-stand test (FTSST), timed-up-and-go (TUG), and handgrip strength. Associations with six-minute walk distance (6MWD) were examined using hierarchical regression analyses, and discriminatory performance was evaluated using receiver operating characteristic analysis. Results: Participants with MetS demonstrated shorter 6MWD, slower FTSST and TUG performance, and higher dyspnea ratings compared to those without MetS (p < 0.05). Triglycerides were inversely associated with 6MWD in intermediate models (β = −0.33, p < 0.001), but after full adjustment, only ΔSBP (β = 0.76, p = 0.008) and FTSST (β = −24.45, p < 0.001) remained significant. The FTSST and TUG demonstrated excellent discriminatory ability, with AUC values of 0.956 (cut-off ≥ 15.5 s) and 0.925 (cut-off ≥ 13.7 s), respectively, whereas triglycerides showed moderate accuracy (AUC = 0.709) with a cut-off of ≥143 mg/dL. Conclusions: Walking capacity was more strongly associated with physiological and functional measures than with metabolic biomarkers. The FTSST and TUG showed strong discriminatory performance for low walking capacity, whereas metabolic markers provided complementary contextual information.
Full article

Figure 1
Open AccessBrief Report
Discrepancies in the Detection of PML::RARA Gene Rearrangement by Fluorescent In Situ Hybridization Using Commonly Used Dual Color Dual Fusion Probes
by
Hanan S. Elsarraj, Karsten Evans, Sydney Graham and Shivani Golem
Diseases 2026, 14(1), 17; https://doi.org/10.3390/diseases14010017 - 2 Jan 2026
Abstract
►▼
Show Figures
Background/Objectives: Acute promyelocytic leukemia (APL) is a medical emergency associated with life-threatening complications such as disseminated intravascular coagulation (DIC), necessitating prompt therapeutic intervention and rapid diagnostic confirmation. APL is characterized by a translocation of the PML gene (15q24) with the RARA gene (17q21),
[...] Read more.
Background/Objectives: Acute promyelocytic leukemia (APL) is a medical emergency associated with life-threatening complications such as disseminated intravascular coagulation (DIC), necessitating prompt therapeutic intervention and rapid diagnostic confirmation. APL is characterized by a translocation of the PML gene (15q24) with the RARA gene (17q21), resulting in the PML::RARA fusion gene on the derivative chromosome 15. Atypical PML::RARA rearrangements may escape detection by standard FISH probes. This study highlights limitations of commonly used probe sets and underscores the need for alternative FISH probe sets and complementary molecular testing. Methods: Two unique APL cases with atypical PML::RARA rearrangements were identified in our laboratory. Each case was evaluated at diagnosis using two commercially available FISH probe sets from Abbott Molecular and Cytocell. Metaphase FISH was performed to characterize the atypical FISH signal pattern further, and qRT-PCR was used to confirm the presence of the PML::RARA transcript. Results: Both cases demonstrated atypical rearrangements with a single fusion signal. In the first case, the Abbott probe detected a single fusion signal, while the Cytocell probe was negative. Metaphase FISH revealed an insertion of the PML region near RARA on chromosome 17. In the second case, the Cytocell probe was positive, and the Abbott probe was negative; metaphase FISH demonstrated insertion of the RARA region near PML on chromosome 15. qRT-PCR confirmed the presence of the PML::RARA transcript in both cases. Conclusions: These findings reveal limitations in commonly used PML::RARA FISH probes and support reflex testing with alternative probes and molecular confirmation to ensure accurate diagnosis.
Full article

Figure 1
Open AccessArticle
Prevalence and Associated Factors of HPV Infection in the Oropharyngeal Cavity Among University Students in a Southwest Population in Mexico
by
Joel Jahaziel Díaz-Vallejo, Daniela Córdoba-Colorado, Dulce del Carmen González-Marcial, Ezri Cruz-Pérez, Magda Olivia Pérez-Vásquez, José Locia-Espinoza and Luz Irene Pascual-Mathey
Diseases 2026, 14(1), 16; https://doi.org/10.3390/diseases14010016 - 31 Dec 2025
Abstract
Background: Human papillomavirus (HPV) is the leading cause of sexually transmitted infections (STIs). It is found in extragenital regions, including the oropharyngeal cavity. Its presence in this area is linked to the increased prevalence of oral and pharyngeal cancer cases in young individuals,
[...] Read more.
Background: Human papillomavirus (HPV) is the leading cause of sexually transmitted infections (STIs). It is found in extragenital regions, including the oropharyngeal cavity. Its presence in this area is linked to the increased prevalence of oral and pharyngeal cancer cases in young individuals, which is associated with current sexual practices in the young population. Objective, the objective of this study was to estimate the prevalence of HPV infection in the oropharyngeal cavity and identify associated factors within the student community of the Engineering and Chemical Sciences Unit of the University of Veracruz. Methods: an observational, descriptive, and transversal study was conducted. The study included 136 sexually active students aged 18 to 25 without oropharyngeal infection. After obtaining informed consent from all participants, mouthwashes were collected from the oropharyngeal cavity for subsequent detection of viral DNA and HPV genotyping using the PCR-RFLP technique. Risk factors were further assessed through a private questionnaire. For statistical analysis, a bivariate analysis of the main risk factors was performed, and Odds Ratios (OR) and 95% Confidence Intervals (CI) were calculated. Results: The results showed that HPV was detected in 6 participants, resulting in a prevalence of 4.4% (95% CI, 0.92–7.91), with genotypes 11, 52 and 58 identified. Notably, participants with a sexual orientation other than heterosexual had a 7.5-fold higher association with HPV. Conclusions: these findings indicate that low- and high-risk HPV infection in the oropharyngeal cavity is associated with risky sexual behavior in young individuals. Therefore, understanding the specifics of sexual activities is necessary to better comprehend viral transmission and spread among HPV-positive students.
Full article
(This article belongs to the Section Infectious Disease)
►▼
Show Figures

Figure 1
Open AccessArticle
National and Subnational Burden of Female Breast Cancer in Iran from 2010 to 2021
by
Zahra Pasokh, Afrooz Mazidimoradi, Mohsen Hamidian, Zahra Shahabinia, Mohaddeseh Kiani and Hamid Salehiniya
Diseases 2026, 14(1), 15; https://doi.org/10.3390/diseases14010015 - 31 Dec 2025
Abstract
Background and Objectives: Female breast cancer (FBC) is an increasing public health concern in Iran, with notable geographic disparities that necessitate comprehensive burden assessments at national and provincial levels. This study presented the national and subnational burden and changes in FBC burden
[...] Read more.
Background and Objectives: Female breast cancer (FBC) is an increasing public health concern in Iran, with notable geographic disparities that necessitate comprehensive burden assessments at national and provincial levels. This study presented the national and subnational burden and changes in FBC burden from 2010 to 2021 in Iran in comparison with global data. Materials and Methods: The GBD (2021) data on female BC were extracted from the Global Health Data Exchange (GHDx) query tool. Age-standardized incidence, deaths, prevalence, and adjusted years of life with disabilities (DALYs) rates (per 100,000) of FBC were extracted. Data were extracted globally, by continents, for Iran and its provinces, from 2010 to 2021. Results: Although the global FBC burden indicators remained almost stable, in Iran, there was a nearly twofold rise in incidence and prevalence and notable rises in mortality and DALYs. This study showed significant variation at the provincial level; Tehran, Qom, and Alborz consistently had the highest incidence, prevalence, mortality, and DALY rates, whereas Sistan and Baluchistan, Chahar Mahaal and Bakhtiari, Kohgiluyeh and Boyer-Ahmad, and Zanjan had the lowest rates. During 2010–2021, the provinces of Golestan, Ardebil, Sistan and Baluchistan, West Azarbayejan, Kohgiluyeh and Boyer-Ahmad, and North Khorasan experienced the most increasing trend in BC burden, while Yazd and Semnan showed smaller increases or modest decreases. Conclusions: The rising FBC burden in Iran underscores the urgent need to strengthen cancer registries, expand screening programs, ensure equitable resource distribution, and implement targeted regional interventions focused on modifiable risk factors and early detection to reduce health disparities nationwide.
Full article
Open AccessArticle
Epidemiological, Clinical, and Biomarker Profile of Male Infertility in Morocco: A Retrospective Single-Center Study of 1399 Cases
by
Henri Hubert Kwizera Tsinda, Modou Mamoune Mbaye, Loïc Koumba, Reine Rolande Ada Edou, Achraf Zakaria, Noureddine Louanjli, Bouchra Ghazi, Fatima Maachi, Hakima Benomar, El Turk Joumana and Karima Sabounji
Diseases 2026, 14(1), 14; https://doi.org/10.3390/diseases14010014 - 30 Dec 2025
Abstract
Objective: The objectives of this study were to characterize the clinical, hormonal, and extended biomarker profile of infertile men in a Moroccan context, based on a retrospective single-center study, and to assess the relevance of selected markers for initial andrological assessment. Methods: This
[...] Read more.
Objective: The objectives of this study were to characterize the clinical, hormonal, and extended biomarker profile of infertile men in a Moroccan context, based on a retrospective single-center study, and to assess the relevance of selected markers for initial andrological assessment. Methods: This descriptive, retrospective, single-center study included 1399 men consulting for infertility between January and December 2024 in a specialized center. Collected data encompassed lifestyle habits, medical history, semen parameters (WHO 2021 criteria), sperm DNA fragmentation (TUNEL assay), nuclear decondensation, and hormonal assays (FSH, testosterone, and inhibin B) available in a subset of 156, 56, and 26 patients (for FSH, testosterone, and inhibin B, respectively). Associations with oligozoospermia were explored using univariate logistic regression analysis. Results: The mean age was 39.0 ± 8.0 years; 57% presented with primary infertility, and 82.8% were active smokers. A sperm concentration <16 M/mL was observed in 31.6% of patients. Among the 156 patients analyzed, high FSH levels were observed in 24% of cases. As for inhibin B, among the 26 patients evaluated, a decrease in levels was observed in 38% of cases. Pathological DNA fragmentation was found in 9.6%. In univariate analysis, oligozoospermia was significantly associated with elevated FSH (OR = 7.25; 95% CI: 3.15–16.70), varicocele (OR = 1.81), and smoking (OR = 0.66). Conclusion: This is the first large-scale Moroccan study integrating advanced biomarkers into the assessment of male infertility. The observed associations between elevated FSH, sperm DNA fragmentation, and varicocele support the development of a simplified andrological triage strategy, particularly relevant in resource-limited settings.
Full article
(This article belongs to the Special Issue Body Composition, Energy Expenditure and Lifestyle During Obesity Management)
►▼
Show Figures

Figure 1
Open AccessCorrection
Correction: Torres-Arroyo et al. Immunoblotting Analysis of Fruit Proteins in Mexican Pediatric Patients Suggests the Existence of New Allergens. Diseases 2025, 13, 284
by
Angélica Torres-Arroyo, Maidelen Suárez-Gutiérrez, Andrea Iglesias-Amaya, Aramiz López-Durán, Luisa Díaz-García, Horacio Reyes-Vivas and David Alejandro Mendoza-Hernández
Diseases 2026, 14(1), 13; https://doi.org/10.3390/diseases14010013 - 30 Dec 2025
Abstract
In the original publication, there was a mistake in the Supplementary Materials [...]
Full article
Open AccessReview
Tailored Therapeutic Strategies for Fetuses, Neonates, Pediatrics, Geriatrics, Athletes, and Critical Cases in the Era of Personalized Medicine
by
Ahmed Bakr, Youssef Basem, Abanoub Sherif, Alamer Ata, Nada Nabil Saad, Yassmin Emarh Fayed, Maria Tamer, Malak Nasr Elkady and Rehab Abdelmonem
Diseases 2026, 14(1), 12; https://doi.org/10.3390/diseases14010012 - 29 Dec 2025
Abstract
►▼
Show Figures
Precision medicine, which relies on genomic, multi-omic, phenotypic, and environmental data, has the potential to transform healthcare from population-focused heuristics to individualized prevention, diagnosis, and treatment. Moreover, recent advances in sequencing, molecular profiles, wearable sensors, and machine learning have created opportunities for rapid
[...] Read more.
Precision medicine, which relies on genomic, multi-omic, phenotypic, and environmental data, has the potential to transform healthcare from population-focused heuristics to individualized prevention, diagnosis, and treatment. Moreover, recent advances in sequencing, molecular profiles, wearable sensors, and machine learning have created opportunities for rapid translational innovation: rapid genomic diagnosis in neonatal and paediatric rare diseases, targeted oncology, pharmacogenomic-based prescribing strategies, and individual sport performance. Nevertheless, the vast majority of innovations remain in centers of specialism or pilot programs, rather than routinely or equitably integrated into clinical or athletic practice. This narrative review synthesizes translational evidence across the life course—in pregnancy, paediatrics, adult medicine, geriatrics, and sportomics—to find reproducible clinical and performance examples which enable precision-based alternative approaches to management, outcome, or preparation; and to reshape those examples into pragmatic, scalable priorities which minimize inequity, and maximize benefit. We undertook a structured narrative synthesis of peer-reviewed literature, trials, clinician translation programs, implementation studies, and sportomics reports, prioritizing examples that demonstrate utility, reproducibility, and impact. Important findings suggest that multi-omics and rapid sequencing improve diagnostic yield and time to diagnosis. Molecular profiling and circulating tumor DNA help realize adaptive treatment selection. Integrated genomics, metabolomics, wearable physiology, and AI analytics facilitate individualized training, injury-risk stratification, and recovery optimization. But systematic value is limited by insufficient representative validation, dataset bias, poor interoperability, regulatory uncertainty, workforce preparedness, and inequities of access. Converting a promise into population- and performance-level value requires coordinated action across four fronts: representative validation; interoperable, privacy-preserving infrastructures; clinician- and coach-centered implementation; and templates for scalable, cost-sensitive deployment.
Full article

Figure 1
Open AccessArticle
Survival Prediction in Septic ICU Patients: Integrating Lactate and Vasopressor Use with Established Severity Scores
by
Celia María Curieses Andrés, Maria del Pilar Rodriguez del Tio, Ana María Bueno Gonzalez, Mercedes Artola Blanco, Silvia Medina Díez, Amanda Francisco Amador, Elena Bustamante Munguira and José M. Pérez de la Lastra
Diseases 2026, 14(1), 11; https://doi.org/10.3390/diseases14010011 - 29 Dec 2025
Abstract
►▼
Show Figures
Background: Accurate prediction of survival in septic patients remains a major challenge in intensive care medicine. Established severity scores such as the Acute Physiology and Chronic Health Evaluation II (APACHE II) and the Sequential Organ Failure Assessment (SOFA) are widely used to estimate
[...] Read more.
Background: Accurate prediction of survival in septic patients remains a major challenge in intensive care medicine. Established severity scores such as the Acute Physiology and Chronic Health Evaluation II (APACHE II) and the Sequential Organ Failure Assessment (SOFA) are widely used to estimate prognosis, while biochemical markers such as serum lactate may provide complementary information. However, the prognostic interplay between these scores, lactate dynamics, vasopressor requirement, and infection focus has not been fully elucidated in septic populations. Methods: We conducted a retrospective observational study of 146 adult patients with sepsis admitted to the intensive care unit (ICU) of the Hospital Clínico Universitario de Valladolid (HCUV), Spain, between 2022 and 2024. Demographic data, APACHE II and SOFA scores at admission, lactate levels at admission and 24 h, albumin, and procalcitonin were recorded. Vasopressor use (categorized by intensity) and infection focus (urinary vs. non-urinary) were documented. The primary outcome was ICU mortality. Correlation analyses (Pearson or Spearman as appropriate) were performed separately for urinary and non-urinary subgroups. Multivariable logistic regression models were constructed using APACHE II, SOFA, log-transformed lactate at 24 h, vasopressor use, and urinary focus as predictors. Model performance was assessed using Nagelkerke R2, area under the ROC curve (AUC), and classification accuracy. Results: ICU mortality was 23.3%. APACHE II (OR 1.092; p = 0.004) and SOFA (OR 1.185; p = 0.023) were independent predictors of ICU mortality, while log-transformed lactate at 24 h showed a positive trend (OR 1.920; p = 0.066). The addition of urinary focus (protective effect, OR 0.19; p = 0.035) and vasopressor requirement (OR 2.20; p = 0.04) modestly improved model discrimination (Nagelkerke R2 = 0.395). ROC analyses showed AUCs of 0.800 for APACHE + SOFA + log-lactate, 0.824 for the vasopressor model, and 0.833 for the urinary focus model. The best-performing models achieved >85% overall accuracy, with specificity consistently above 95%. Conclusions: In septic ICU patients, APACHE II and SOFA scores remain independent predictors of ICU mortality, and lactate at 24 h adds prognostic value—particularly in non-urinary infections. Vasopressor requirement and infection focus modestly improved model discrimination, underscoring their clinical relevance. These findings suggest that integrating severity scores with selected metabolic and clinical variables may modestly refine survival prediction in septic patients.
Full article

Figure 1
Open AccessReview
Cancer Screening and Prevention in MENA and Mediterranean Populations: A Multi-Level Analysis of Barriers, Knowledge Gaps, and Interventions Across Indigenous and Diaspora Communities
by
Sebahat Gozum, Omar F. Nimri, Mohammed Abdulridha Merzah and Rui Vitorino
Diseases 2026, 14(1), 10; https://doi.org/10.3390/diseases14010010 - 28 Dec 2025
Abstract
►▼
Show Figures
Cancer is one of the biggest health burdens for women in the Middle East and North Africa (MENA), with the incidence of breast, cervical and colorectal cancer on the rise. Although preventive measures such as the HPV vaccination and population-based screening are available,
[...] Read more.
Cancer is one of the biggest health burdens for women in the Middle East and North Africa (MENA), with the incidence of breast, cervical and colorectal cancer on the rise. Although preventive measures such as the HPV vaccination and population-based screening are available, access to them remains very unequal. Women in rural, low-income and refugee communities face additional barriers, cultural stigmatisation, low health literacy, gender norms and fragile health systems, leading to delayed diagnoses and poorer outcomes. This review summarises the results of 724 peer-reviewed publications to assess the current situation of cancer screening in MENA and Mediterranean countries. The studies were classified into four dimensions: cancer type (breast, cervical, colorectal), behavioural constructs (awareness, uptake, education), vulnerability factors (e.g., migrants, refugees, low-literacy groups), and geography (indigenous MENA populations versus diaspora and Mediterranean immigrant communities). The results show large inequalities in access and participation due to fragmented policies, socio-cultural resistance and infrastructure gaps. Nevertheless, promising approaches are emerging: community-led outreach, mobile screening programmes, AI-assisted triage and culturally appropriate digital health interventions. Comparisons between the local and diaspora populations make it clear that systemic and cultural barriers persist even in well-equipped facilities. Closing the screening gap requires a culturally sensitive, digitally enabled and policy aligned approach. Key priorities include engaging religious and community leaders, promoting men’s engagement in women’s health and securing sustainable funding. With coordinated action across all sectors, MENA countries can build inclusive screening programmes that reach vulnerable women and reduce preventable cancer mortality.
Full article

Graphical abstract
Highly Accessed Articles
Latest Books
E-Mail Alert
News
Topics
Topic in
Biomedicines, Diseases, JCM, JPM, Uro, Reports
Clinical, Translational, and Basic Research and Novel Therapy on Functional Bladder Diseases and Lower Urinary Tract Dysfunctions
Topic Editors: Hann-Chorng Kuo, Yao-Chi Chuang, Chun-Hou LiaoDeadline: 31 December 2026
Topic in
Dietetics, Diseases, Foods, Nutrients, JCM
Environmental Influences on Dietary Patterns and Disease Risk: Nutritional Pathways and Health Implications
Topic Editors: Yuquan Chen, Guanhu YangDeadline: 1 February 2027
Topic in
Life, Biomedicines, JCRM, Diseases, Emergency Care and Medicine, Anesthesia Research
Electrolytes and Acid-Base Disturbances: Advances in Pathophysiology and Treatment
Topic Editors: Caterina Carollo, Giuseppe MulèDeadline: 30 March 2027
Topic in
Cancers, Current Oncology, Diseases, IJMS, Cells
Cellular and Molecular Mechanisms of Obesity-Associated Cancer Development and Treatments
Topic Editors: Ming Yang, Chunye ZhangDeadline: 31 August 2027
Conferences
Special Issues
Special Issue in
Diseases
Oral Health and Care
Guest Editors: Dana Gabriela Budală, Ionut LuchianDeadline: 31 January 2026
Special Issue in
Diseases
Gastric Cancer: New Trends in Endoscopic Diagnosis Staging and Treatment
Guest Editors: Germana de Nucci, Gianpiero ManesDeadline: 1 March 2026
Special Issue in
Diseases
Frailty and Frequent Hospitalizations in Older Adults: Risk, Management, and Interventions
Guest Editors: Francesco Ragusa, Nicola VeroneseDeadline: 31 March 2026
Special Issue in
Diseases
Insights into the Management of Cardiovascular Disease Risk Factors
Guest Editors: Paweł Muszyński, Anna Tomaszuk-KazberukDeadline: 31 March 2026
Topical Collections
Topical Collection in
Diseases
Lysosomal Storage Diseases
Collection Editors: José A. Sánchez-Alcázar, Luis Jiménez Jiménez



