Android Malware Family Classification and Analysis: Current Status and Future Directions
Abstract
1. Introduction
- We conduct a comprehensive survey of the state-of-the-art in Android malware families, which is one of the first surveys in this topic.
- We highlight the limitations of the related works as well as future trends.
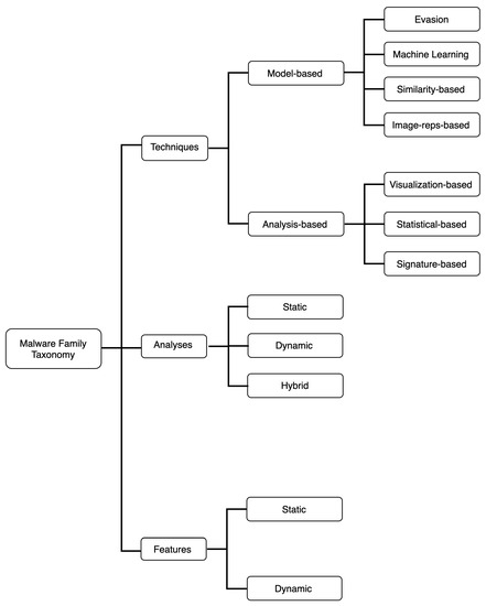
2. Taxonomy and Related Work
2.1. Android and Malware
2.1.1. Android Operating System
2.1.2. Android Malware
2.2. Android Malware Related Work
3. Analysis
3.1. Static Analysis
3.2. Dynamic Analysis
3.3. Hybrid Analysis
4. Techniques
4.1. Model-Based
4.2. Analysis-Based
5. Features
5.1. Static Features
5.2. Dynamic Features
6. Discussion
6.1. Experimental Datasets
6.2. Limitations
6.3. Challenges
6.4. Future Directions
7. Conclusions
Author Contributions
Funding
Acknowledgments
Conflicts of Interest
Abbreviations
| ML | Machine Learning |
| DL | Deep Learning |
| SVM | Support Vector Machine |
| CNN, RNN | Convolutional, Recurrent Neural Networks |
| NN | Nearest Neighbor or Neural Network |
| App | Application |
| Malware | Malicious Application |
| DT | Decision Tree |
| DFG | Data-Flow Graph |
| CFG | Control-Flow Graph |
| CDG | Class Dependency Graph |
| APK | Android Application Package |
| DEX | Dalvik Executable |
| PA | Passive-Aggressive Algorithm |
| AV | Anti-Virus |
| UI | User Interface |
| UID, GID | User, Group ID. |
| API | Application Programming Interface |
| FreGraph | Frequency Graph |
References
- Gartner Says Worldwide Sales of Smartphones Recorded First, Ever Decline During the Fourth Quarter of 2017. Available online: https://www.gartner.com/newsroom/id/3859963 (accessed on 1 April 2018).
- McAfee Mobile Threat Report Q1. 2018. Available online: https://www.mcafee.com/enterprise/en-us/assets/reports/rp-mobile-threat-report-2018.pdf (accessed on 1 March 2020).
- Internet Security Threat Report Volume 20. Available online: https://www.symantec.com/content/en/us/enterprise/other_resources/21347933_GA_RPT-internet-security-threat-report-volume-20-2015.pdf (accessed on 22 August 2017).
- Grace, M.; Zhou, Y.; Zhang, Q.; Zou, S.; Jiang, X. Riskranker: Scalable and accurate zero-day android malware detection. In Proceedings of the 10th International Conference on Mobile Systems, Applications, and Services, Low Wood Bay, Lake District, UK, 25–29 June 2012; pp. 281–294. [Google Scholar]
- Wu, D.J.; Mao, C.H.; Wei, T.E.; Lee, H.M.; Wu, K.P. Droidmat: Android malware detection through manifest and api calls tracing. In Proceedings of the IEEE 2012 7th Asia Joint Conference on Information Security, Tokyo, Japan, 9–10 August 2012; pp. 62–69. [Google Scholar]
- Sahs, J.; Khan, L. A machine learning approach to android malware detection. In Proceedings of the IEEE 2012 European Intelligence and Security Informatics Conference, Odense, Denmark, 22–24 August 2012; pp. 141–147. [Google Scholar]
- Isohara, T.; Takemori, K.; Kubota, A. Kernel-based behavior analysis for android malware detection. In Proceedings of the IEEE 2011 7th International Conference on Computational Intelligence and Security, Sanya, Hainan, China, 3–4 December 2011; pp. 1011–1015. [Google Scholar]
- Zarni Aung, W.Z. Permission-based android malware detection. Int. J. Sci. Technol. Res. 2013, 2, 228–234. [Google Scholar]
- Yuan, Z.; Lu, Y.; Wang, Z.; Xue, Y. Droid-sec: Deep learning in android malware detection. In Proceedings of the 2014 ACM Conference on SIGCOMM, Chicago, IL, USA, 17–22 August 2014; pp. 371–372. [Google Scholar]
- Yerima, S.Y.; Sezer, S.; McWilliams, G.; Muttik, I. A new android malware detection approach using bayesian classification. In Proceedings of the 2013 IEEE 27th International Conference on Advanced Information Networking and Applications (AINA), Barcelona, Spain, 25–28 March 2013; pp. 121–128. [Google Scholar]
- Aafer, Y.; Du, W.; Yin, H. Droidapiminer: Mining api-level features for robust malware detection in android. In Proceedings of the International Conference on Security and Privacy in Communication Systems, Sydney, Australia, 25–28 September 2013; Springer: Berlin, Germany, 2013; pp. 86–103. [Google Scholar]
- Peiravian, N.; Zhu, X. Machine learning for android malware detection using permission and api calls. In Proceedings of the 2013 IEEE 25th International Conference on Tools with Artificial Intelligence, Herndon, VA, USA, 4–6 November 2013; pp. 300–305. [Google Scholar]
- Gascon, H.; Yamaguchi, F.; Arp, D.; Rieck, K. Structural detection of android malware using embedded call graphs. In Proceedings of the 2013 ACM Workshop on Artificial Intelligence and Security, Berlin, Germany, 4 November 2013; pp. 45–54. [Google Scholar]
- Yuan, Z.; Lu, Y.; Xue, Y. Droiddetector: Android malware characterization and detection using deep learning. Tsinghua Sci. Technol. 2016, 21, 114–123. [Google Scholar] [CrossRef]
- Saracino, A.; Sgandurra, D.; Dini, G.; Martinelli, F. Madam: Effective and efficient behavior-based android malware detection and prevention. IEEE Trans. Depend. Secure Comput. 2016, 15, 83–97. [Google Scholar] [CrossRef]
- Yerima, S.Y.; Sezer, S.; Muttik, I. High accuracy android malware detection using ensemble learning. IET Inf. Sec. 2015, 9, 313–320. [Google Scholar] [CrossRef]
- Millar, S.; McLaughlin, N.; Martinez del Rincon, J.; Miller, P.; Zhao, Z. DANdroid: A Multi-View Discriminative Adversarial Network for Obfuscated Android Malware Detection. In Proceedings of the 10th ACM Conference on Data and Application Security and Privacy, New Orleans, LA, USA, 16–18 March 2020; pp. 353–364. [Google Scholar] [CrossRef]
- Han, Q.; Subrahmanian, V.; Xiong, Y. Android Malware Detection via (Somewhat) Robust Irreversible Feature Transformations. IEEE Trans. Inf. For. Secur. 2020. [Google Scholar] [CrossRef]
- Ma, Z.; Ge, H.; Wang, Z.; Liu, Y.; Liu, X. Droidetec: Android Malware Detection and Malicious Code Localization through Deep Learning. arXiv 2020, arXiv:2002.03594. [Google Scholar]
- Mantoo, B.A.; Khurana, S.S. Static, Dynamic and Intrinsic Features Based Android Malware Detection Using Machine Learning. In Proceedings of the ICRIC 2019, Jammu, India, 8–9 March 2019; Springer: Berlin, Germany, 2020; pp. 31–45. [Google Scholar]
- Amin, M.; Tanveer, T.A.; Tehseen, M.; Khan, M.; Khan, F.A.; Anwar, S. Static malware detection and attribution in android byte-code through an end-to-end deep system. Future Gen. Comput. Syst. 2020, 102, 112–126. [Google Scholar] [CrossRef]
- Rana, M.S.; Sung, A.H. Evaluation of Advanced Ensemble Learning Techniques for Android Malware Detection. Vietnam J. Comput. Sci. 2020, 1–15. [Google Scholar] [CrossRef]
- Alazab, M.; Alazab, M.; Shalaginov, A.; Mesleh, A.; Awajan, A. Intelligent mobile malware detection using permission requests and api calls. Future Gen. Comput. Syst. 2020, 107, 509–521. [Google Scholar] [CrossRef]
- Chen, X.; Li, C.; Wang, D.; Wen, S.; Zhang, J.; Nepal, S.; Xiang, Y.; Ren, K. Android HIV: A study of repackaging malware for evading machine-learning detection. IEEE Trans. Inf. Forensics Secur. 2019, 15, 987–1001. [Google Scholar] [CrossRef]
- Zhang, M.; Duan, Y.; Yin, H.; Zhao, Z. Semantics-aware android malware classification using weighted contextual api dependency graphs. In Proceedings of the 2014 ACM SIGSAC Conference on Computer and Communications Security, Scottsdale, AZ, USA, 3–7 November 2014; pp. 1105–1116. [Google Scholar]
- Arora, A.; Peddoju, S.K.; Conti, M. PermPair: Android Malware Detection using Permission Pairs. IEEE Trans. Inf. For. Secur. 2019. [Google Scholar] [CrossRef]
- Jordaney, R.; Sharad, K.; Dash, S.K.; Wang, Z.; Papini, D.; Nouretdinov, I.; Cavallaro, L. Transcend: Detecting concept drift in malware classification models. In Proceedings of the 26th {USENIX} Security Symposium ({USENIX} Security 17), Vancouver, BC, Canada, 16–18 August 2017; pp. 625–642. [Google Scholar]
- Fang, Y.; Gao, Y.; Jing, F.; Zhang, L. Android Malware Familial Classification Based on DEX File Section Features. IEEE Access 2020, 8, 10614–10627. [Google Scholar] [CrossRef]
- Qiu, J.; Zhang, J.; Luo, W.; Pan, L.; Nepal, S.; Wang, Y.; Xiang, Y. A3CM: Automatic Capability Annotation for Android Malware. IEEE Access 2019, 7, 147156–147168. [Google Scholar] [CrossRef]
- Zhang, L.; Thing, V.L.; Cheng, Y. A scalable and extensible framework for android malware detection and family attribution. Comput. Secur. 2019, 80, 120–133. [Google Scholar] [CrossRef]
- Zhiwu, X.; Ren, K.; Song, F. Android Malware Family Classification and Characterization Using CFG and DFG. In 2019 International Symposium on Theoretical Aspects of Software Engineering (TASE); IEEE: Piscataway, NJ, USA, 2019; pp. 49–56. [Google Scholar]
- Mirzaei, O.; Suarez-Tangil, G.; De Fuentes, J.M.; Tapiador, J.; Stringhini, G. Andrensemble: Leveraging api ensembles to characterize android malware families. In Proceedings of the 2019 ACM Asia Conference on Computer and Communications Security, Auckland, New Zealand, 7–12 July 2019; pp. 307–314. [Google Scholar]
- Vega Vega, R.; Quintián, H.; Calvo-Rolle, J.L.; Herrero, Á.; Corchado, E. Gaining deep knowledge of Android malware families through dimensionality reduction techniques. Logic J. IGPL 2019, 27, 160–176. [Google Scholar] [CrossRef]
- Vega Vega, R.; Quintián, H.; Cambra, C.; Basurto, N.; Herrero, Á.; Calvo-Rolle, J.L. Delving into android malware families with a novel neural projection method. Complexity 2019, 2019. [Google Scholar] [CrossRef]
- Jiang, J.; Li, S.; Yu, M.; Li, G.; Liu, C.; Chen, K.; Liu, H.; Huang, W. Android Malware Family Classification Based on Sensitive Opcode Sequence. In 2019 IEEE Symposium on Computers and Communications (ISCC); IEEE: Piscataway, NJ, USA, 2019; pp. 1–7. [Google Scholar]
- Fasano, F.; Martinelli, F.; Mercaldo, F.; Santone, A. Cascade Learning for Mobile Malware Families Detection through Quality and Android Metrics. In Proceedings of the 2019 International Joint Conference on Neural Networks (IJCNN), Budapest, Hungary, 14–19 July 2019; IEEE: Piscataway, NJ, USA, 2019; pp. 1–10. [Google Scholar]
- Blanc, W.; Hashem, L.G.; Elish, K.O.; Almohri, M.H. Identifying Android Malware Families Using Android-Oriented Metrics. In Proceedings of the 2019 IEEE International Conference on Big Data (Big Data), Los Angeles, CA, USA, 9–12 December 2019; IEEE: Piscataway, NJ, USA, 2019; pp. 4708–4713. [Google Scholar]
- Xie, N.; Wang, X.; Wang, W.; Liu, J. Fingerprinting Android malware families. Front. Comput. Sci. 2019, 13, 637–646. [Google Scholar] [CrossRef]
- Türker, S.; Can, A.B. AndMFC: Android Malware Family Classification Framework. In 2019 IEEE 30th International Symposium on Personal, Indoor and Mobile Radio Communications (PIMRC Workshops); IEEE: Piscataway, NJ, USA, 2019; pp. 1–6. [Google Scholar]
- Atzeni, A.; Diaz, F.; Marcelli, A.; Sánchez, A.; Squillero, G.; Tonda, A. Countering android malware: A scalable semi-supervised approach for family-signature generation. IEEE Access 2018, 6, 59540–59556. [Google Scholar] [CrossRef]
- Kim, H.M.; Song, H.M.; Seo, J.W.; Kim, H.K. Andro-simnet: Android malware family classification using social network analysis. In Proceedings of the 2018 16th Annual Conference on Privacy, Security and Trust (PST), Belfast, UK, 28–30 August 2018; IEEE: Piscataway, NJ, USA, 2018; pp. 1–8. [Google Scholar]
- Fan, M.; Liu, J.; Luo, X.; Chen, K.; Tian, Z.; Zheng, Q.; Liu, T. Android malware familial classification and representative sample selection via frequent subgraph analysis. IEEE Trans. Inf. Forensics Secur. 2018, 13, 1890–1905. [Google Scholar] [CrossRef]
- Sun, Y.S.; Chen, C.C.; Hsiao, S.W.; Chen, M.C. ANTSdroid: Automatic malware family behaviour generation and analysis for Android apps. In Proceedings of the Australasian Conference on Information Security and Privacy, Wollongong, Australia, 11–13 July 2018; Springer: Berlin, Germany, 2018; pp. 796–804. [Google Scholar]
- Martín, A.; Rodríguez-Fernández, V.; Camacho, D. CANDYMAN: Classifying Android malware families by modelling dynamic traces with Markov chains. Eng. Appl. Artif. Intell. 2018, 74, 121–133. [Google Scholar] [CrossRef]
- Aktas, K.; Sen, S. Updroid: Updated android malware and its familial classification. In Nordic Conference on Secure IT Systems; Springer: Berlin, Germany, 2018; pp. 352–368. [Google Scholar]
- Garcia, J.; Hammad, M.; Malek, S. Lightweight, obfuscation-resilient detection and family identification of android malware. ACM Trans. Softw. Eng. Method. (TOSEM) 2018, 26, 1–29. [Google Scholar] [CrossRef]
- Calleja, A.; Martín, A.; Menéndez, H.D.; Tapiador, J.; Clark, D. Picking on the family: Disrupting android malware triage by forcing misclassification. Exp. Syst. Appl. 2018, 95, 113–126. [Google Scholar] [CrossRef]
- Alswaina, F.; Elleithy, K. Android malware permission-based multi-class classification using extremely randomized trees. IEEE Access 2018, 6, 76217–76227. [Google Scholar] [CrossRef]
- Massarelli, L.; Aniello, L.; Ciccotelli, C.; Querzoni, L.; Ucci, D.; Baldoni, R. Android malware family classification based on resource consumption over time. In Proceedings of the 2017 12th International Conference on Malicious and Unwanted Software (MALWARE), Fajardo, Puerto Rico, 11–14 October 2017; IEEE: Piscataway, NJ, USA, 2017; pp. 31–38. [Google Scholar]
- Zhou, H.; Zhang, W.; Wei, F.; Chen, Y. Analysis of Android malware family characteristic based on isomorphism of sensitive API call graph. In Proceedings of the 2017 IEEE Second International Conference on Data Science in Cyberspace (DSC), Shenzhen, China, 26–29 June 2017; IEEE: Piscataway, NJ, USA, 2017; pp. 319–327. [Google Scholar]
- Chakraborty, T.; Pierazzi, F.; Subrahmanian, V. Ec2: Ensemble clustering and classification for predicting android malware families. IEEE Trans. Depend. Secure Comput. 2017. [Google Scholar] [CrossRef]
- Sedano, J.; González, S.; Chira, C.; Herrero, Á.; Corchado, E.; Villar, J.R. Key features for the characterization of Android malware families. Logic J. IGPL 2017, 25, 54–66. [Google Scholar] [CrossRef]
- Battista, P.; Mercaldo, F.; Nardone, V.; Santone, A.; Visaggio, C.A. Identification of Android Malware Families with Model Checking. In Proceedings of the 2nd International Conference on Information Systems Security and Privacy - ICISSP 2016, Rome, Italy, 19–21 February 2016; pp. 542–547. [Google Scholar] [CrossRef]
- Hsiao, S.W.; Sun, Y.S.; Chen, M.C. Behavior grouping of Android malware family. In Proceedings of the 2016 IEEE International Conference on Communications (ICC), Kuala Lumpur, Malaysia, 22–27 May 2016; IEEE: Piscataway, NJ, USA, 2016; pp. 1–6. [Google Scholar]
- González, A.; Herrero, Á.; Corchado, E. Neural visualization of android malware families. In Proceedings of the International Joint Conference SOCO’16-CISIS’16-ICEUTE’16, San Sebastián, Spain, 19–21 October 2016; Springer: Berlin, Germany, 2016; pp. 574–583. [Google Scholar]
- Fan, M.; Liu, J.; Luo, X.; Chen, K.; Chen, T.; Tian, Z.; Zhang, X.; Zheng, Q.; Liu, T. Frequent subgraph based familial classification of android malware. In Proceedings of the 2016 IEEE 27th International Symposium on Software Reliability Engineering (ISSRE), Ottawa, ON, Canada, 23–27 October 2016; IEEE: Piscataway, NJ, USA, 2016; pp. 24–35. [Google Scholar]
- Kang, B.; Yerima, S.Y.; McLaughlin, K.; Sezer, S. N-opcode analysis for android malware classification and categorization. In Proceedings of the 2016 International Conference On Cyber Security In addition, Protection Of Digital Services (Cyber Security), London, UK, 13–14 June 2016; IEEE: Piscataway, NJ, USA, 2016; pp. 1–7. [Google Scholar]
- Malik, S.; Khatter, K. System call analysis of android malware families. Ind. J. Sci. Technol. 2016, 9. [Google Scholar] [CrossRef]
- Sedano, J.; Chira, C.; González, S.; Herrero, Á.; Corchado, E.; Villar, J.R. Characterization of android malware families by a reduced set of static features. In Proceedings of the International Joint Conference SOCO’16-CISIS’16-ICEUTE’16, San Sebastián, Spain, 19–21 October 2016; Springer: Berlin, Germany, 2016; pp. 607–617. [Google Scholar]
- Feng, Y.; Bastani, O.; Martins, R.; Dillig, I.; Anand, S. Automated synthesis of semantic malware signatures using maximum satisfiability. arXiv 2016, arXiv:1608.06254. [Google Scholar]
- Aresu, M.; Ariu, D.; Ahmadi, M.; Maiorca, D.; Giacinto, G. Clustering android malware families by http traffic. In Proceedings of the 2015 10th International Conference on Malicious and Unwanted Software (MALWARE), Fajardo, Puerto Rico, 20–22 October 2015; IEEE: Piscataway, NJ, USA, 2015; pp. 128–135. [Google Scholar]
- Lee, J.; Lee, S.; Lee, H. Screening smartphone applications using malware family signatures. Comput. Secur. 2015, 52, 234–249. [Google Scholar] [CrossRef]
- Li, Y.; Shen, T.; Sun, X.; Pan, X.; Mao, B. Detection, classification and characterization of android malware using api data dependency. In Proceedings of the International Conference on Security and Privacy in Communication Systems, Dallas, TX, USA, 26–29 October 2015; Springer: Berlin, Germany, 2015; pp. 23–40. [Google Scholar]
- Garcia, J.; Hammad, M.; Pedrood, B.; Bagheri-Khaligh, A.; Malek, S. Obfuscation-resilient, efficient, and accurate detection and family identification of android malware. Dep. Comput. Sci. George Mason Univers. Tech. Rep. 2015, 202. Available online: https://cs.gmu.edu/media/techreports/GMU-CS-TR-2015-10.pdf (accessed on 1 April 2020).
- Deshotels, L.; Notani, V.; Lakhotia, A. Droidlegacy: Automated familial classification of android malware. In Proceedings of the ACM SIGPLAN on Program Protection and Reverse Engineering Workshop 2014, San Diego, CA, USA, 22–24 January 2014; pp. 1–12. [Google Scholar]
- Suarez-Tangil, G.; Tapiador, J.E.; Peris-Lopez, P.; Blasco, J. Dendroid: A text mining approach to analyzing and classifying code structures in android malware families. Exp. Syst. Appl. 2014, 41, 1104–1117. [Google Scholar] [CrossRef]
- Kang, B.; Kang, B.; Kim, J.; Im, E.G. Android malware classification method: Dalvik bytecode frequency analysis. In Proceedings of the 2013 Research in Adaptive and Convergent Systems, Montreal, QC, Canada, 1–4 October 2013; pp. 349–350. [Google Scholar] [CrossRef]
- Shiraishi, S. SDK-Based Quality Assurance Framework for Third Party Apps of IVI Systems. In Proceedings of the First International Workshop on Software Development Lifecycle for Mobile (DeMobile13), Saint Petersburg, Russia, 19 August 2013. [Google Scholar]
- Android Developers. Available online: https://developer.android.com/guide/components/fundamentals (accessed on 1 April 2020).
- Dangizyan, A. [AAR to DEX] Loading and Running Code at Runtime in Android Application. 2019. Available online: https://medium.com/@artyomdangizyan/aar-to-dex-loading-and-running-code-at-runtime-in-android-application-69089a30c715 (accessed on 1 April 2020).
- Zhou, Y.; Jiang, X. Dissecting android malware: Characterization and evolution. In 2012 IEEE Symposium on Security and Privacy; IEEE: Piscataway, NJ, USA, 2012; pp. 95–109. [Google Scholar]
- ProGuard. 2020. Available online: https://www.guardsquare.com/en/products/proguard (accessed on 1 April 2020).
- DexGuard. 2020. Available online: https://www.guardsquare.com/en/products/dexguard (accessed on 1 April 2020).
- Zhou, W.; Zhou, Y.; Jiang, X.; Ning, P. Detecting repackaged smartphone applications in third-party android marketplaces. In Proceedings of the Second ACM Conference on Data and Application Security and Privacy, San Antonio, TX, USA, 7–9 February 2012. [Google Scholar] [CrossRef]
- Hu, W.; Tao, J.; Ma, X.; Zhou, W.; Zhao, S.; Han, T. MIGDroid: Detecting APP-Repackaging Android malware via method invocation graph. In Proceedings of the 2014 23rd International Conference on Computer Communication and Networks (ICCCN), Shanghai, China, 4–7 August 2014; pp. 1–7. [Google Scholar] [CrossRef]
- Lin, Y.D.; Lai, Y.C.; Chen, C.H.; Tsai, H.C. Identifying android malicious repackaged applications by thread-grained system call sequences. Comput. Secur. 2013, 39, 340–350. [Google Scholar] [CrossRef]
- Shao, Y.; Luo, X.; Qian, C.; Zhu, P.; Zhang, L. Towards a scalable resource-driven approach for detecting repackaged Android applications. In Proceedings of the 30th Annual Computer Security Applications Conference, New Orleans, LA, USA, 8–12 December 2014. [Google Scholar]
- Tian, K.; Yao, D.; Ryder, B.G.; Tan, G.; Peng, G. Detection of Repackaged Android Malware with Code-Heterogeneity Features. IEEE Trans. Depend. Secur. Comput. 2020, 17, 64–77. [Google Scholar] [CrossRef]
- Sullivan; Roberts, L.; Marvin; Cj; Malviya, V.; Indra; Saarj; Dickson, J. Current Android Malware. 2018. Available online: https://forensics.spreitzenbarth.de/android-malware/ (accessed on 1 April 2020).
- Arshad, S.; Shah, M.A.; Khan, A.; Ahmed, M. Android Malware Detection & Protection: A Survey. Int. J. Adv. Comput. Sci. Appl. 2016, 7, 463–475. [Google Scholar]
- Aslan, Ö.; Samet, R. A Comprehensive Review on Malware Detection Approaches. IEEE Access 2020, 8, 6249–6271. [Google Scholar] [CrossRef]
- Gandotra, E.; Bansal, D.; Sofat, S. Malware Analysis and Classification: A Survey. J. Inf. Secur. 2014, 5, 56–64. [Google Scholar] [CrossRef]
- Wu, T.; Deng, X.; Yan, J.; Zhang, J. Analyses for specific defects in android applications: A survey. Front. Comput. Sci. 2019, 1–18. [Google Scholar] [CrossRef]
- Wang, W.; Zhao, M.; Gao, Z.; Xu, G.; Xian, H.; Li, Y.; Zhang, X. Constructing Features for Detecting Android Malicious Applications: Issues, Taxonomy and Directions. IEEE Access 2019, 7, 67602–67631. [Google Scholar] [CrossRef]
- Yan, P.; Yan, Z. A survey on dynamic mobile malware detection. Softw. Qual. J. 2017, 26, 891–919. [Google Scholar] [CrossRef]
- Souri, A.; Hosseini, R. A state-of-the-art survey of malware detection approaches using data mining techniques. Hum. Centric Comput. Inf. Sci. 2018, 8, 1–22. [Google Scholar] [CrossRef]
- Shaerpour, K.; Dehghantanha, A.; Mahmod, R. Trends In Android Malware Detection. JDFSL 2013, 8, 21–40. [Google Scholar] [CrossRef][Green Version]
- Riasat, R.; Sakeena, M.; Wang, C.; Sadiq, A.H.; Wang, Y.J. A Survey on Android Malware Detection Techniques. DEStech Trans. Comput. Sci. Eng. 2017. [Google Scholar] [CrossRef][Green Version]
- IEEE Xplore. Available online: https://ieeexplore.ieee.org/ (accessed on 1 April 2020).
- ACM Digital Library. Available online: https://dl.acm.org/ (accessed on 1 April 2020).
- Publisher of Open Access Journals. Available online: https://www.mdpi.com/ (accessed on 1 April 2020).
- Explore Scientific, Technical, and Medical Research On ScienceDirect. Available online: https://www.sciencedirect.com/ (accessed on 1 April 2020).
- Hindawi. Home. Available online: https://www.hindawi.com/ (accessed on 1 April 2020).
- Springer—International Publisher Science, Technology, Medicine. Available online: https://www.springer.com/gp (accessed on 1 April 2020).
- arXiv. Available online: https://arxiv.org/ (accessed on 1 April 2020).
- Microsoft Academic. Available online: https://academic.microsoft.com/home (accessed on 1 April 2020).
- Semantic Scholar: AI-Powered Research Tool. Available online: https://www.semanticscholar.org/ (accessed on 1 April 2020).
- Google Scholar. Available online: https://scholar.google.com/ (accessed on 1 April 2020).
- Lau, J.H.; Baldwin, T. An empirical evaluation of doc2vec with practical insights into document embedding generation. arXiv 2016, arXiv:1607.05368. [Google Scholar]
- Crammer, K.; Dekel, O.; Keshet, J.; Shalev-Shwartz, S.; Singer, Y. Online passive-aggressive algorithms. J. Mach. Learn. Res. 2006, 7, 551–585. [Google Scholar]
- Desnos, A. Androguard-Reverse Engineering, Malware and Goodware Analysis of Android Applications. 2013. Available online: com/p/androguard (accessed on 1 April 2020).
- Lantz, P.; Desnos, A.; Yang, K. DroidBox: An Android Application Sandbox for Dynamic Analysis; GitHub: San Francisco, CA, USA, 2011. [Google Scholar]
- Github: Quoscient/Cuckoo-Droid. Available online: https://github.com/quoscient/cuckoo-droid (accessed on 1 April 2020).
- Arp, D.; Spreitzenbarth, M.; Hubner, M.; Gascon, H.; Rieck, K.; Siemens, C. Drebin: Effective and explainable detection of android malware in your pocket. Ndss 2014, 14, 23–26. [Google Scholar]
- Wei, F.; Li, Y.; Roy, S.; Ou, X.; Zhou, W. Deep ground truth analysis of current android malware. In Proceedings of the International Conference on Detection of Intrusions and Malware, and Vulnerability Assessment, Bonn, Germany, 6–7 July 2017; Springer: Berlin, Germany, 2017; pp. 252–276. [Google Scholar]
- Hurier, M.; Suarez-Tangil, G.; Dash, S.K.; Bissyandé, T.F.; Traon, Y.L.; Klein, J.; Cavallaro, L. Euphony: Harmonious unification of cacophonous anti-virus vendor labels for Android malware. In Proceedings of the 14th International Conference on Mining Software Repositories, Buenos Aires, Argentina, 20–21 May 2017; IEEE Press: Berlin, Germany, 2017; pp. 425–435. [Google Scholar]
- VirusTotal. Available online: https://www.virustotal.com/gui/home (accessed on 13 November 2018).
- VirusShare. Available online: https://www.virusshare.com/ (accessed on 13 November 2018).
- Contagio. Available online: http://contagiodump.blogspot.com/ (accessed on 1 April 2020).
- Levinec. Malware Names—Windows Security. Available online: https://docs.microsoft.com/en-us/windows/security/threat-protection/intelligence/malware-naming (accessed on 1 April 2020).
- Le Thanh, H. Analysis of malware families on android mobiles: Detection characteristics recognizable by ordinary phone users and how to fix it. J. Inf. Secur. 2013, 4, 4. [Google Scholar] [CrossRef]
- Bontchev, V.; Skulason, F.; Solomon, A. CARO Virus Naming Convention. 1991. Available online: http://www.caro.org/articles/naming.html (accessed on 1 April 2020).
- Beck, D.; Connolly, J. The Common Malware Enumeration Initiative. In Proceedings of the Virus Bulletin Conference, Montreal, QC, Canada, 11–13 October 2006; Available online: https://www.virusbulletin.com/conference/vb2006/abstracts/common-malware-enumeration-initiative/ (accessed on 1 April 2020).
- Sebastián, M.; Rivera, R.; Kotzias, P.; Caballero, J. Avclass: A tool for massive malware labeling. In International Symposium on Research in Attacks, Intrusions, and Defenses; Springer: Berlin, Germany, 2016; pp. 230–253. [Google Scholar]
- G DATA Software AG. News. Available online: https://www.gdatasoftware.com/news/2017/02/threat-situation-for-mobile-devices-worsens (accessed on 13 November 2018).
- Allix, K.; Bissyandé, T.F.; Klein, J.; Le Traon, Y. AndroZoo: Collecting Millions of Android Apps for the Research Community. In Proceedings of the 13th International Conference on Mining Software Repositories, MSR ’16, Austin, TX, USA, 14–15 May 2016; ACM: New York, NY, USA, 2016; pp. 468–471. [Google Scholar] [CrossRef]
- Lam, C. Hadoop in Action; Manning Publications Co.: Shelter Island, NY, USA, 2010. [Google Scholar]
- Armbrust, M.; Xin, R.S.; Lian, C.; Huai, Y.; Liu, D.; Bradley, J.K.; Meng, X.; Kaftan, T.; Franklin, M.J.; Ghodsi, A.; et al. Spark sql: Relational data processing in spark. In Proceedings of the 2015 ACM SIGMOD International Conference on Management of Data, Melbourne, VIC, Australia, 31 May–4 June 2015; pp. 1383–1394. [Google Scholar]
- Ahmadi, M.; Ulyanov, D.; Semenov, S.; Trofimov, M.; Giacinto, G. Novel feature extraction, selection and fusion for effective malware family classification. In Proceedings of the 6th ACM Conference on Data and Application Security and Privacy, New Orleans, LA, USA, 9 March 2016; pp. 183–194. [Google Scholar] [CrossRef]




| Index | Publication Year | Reference | Analysis | Features | Technique |
|---|---|---|---|---|---|
| 1 | 2020 | Fang et al. [28] | Static | Static | Image-reps-based |
| 2 | 2019 | Qiu et al. [29] | Static | Static | Similarity-based and Machine Learning |
| 3 | 2019 | Zhang et al. [30] | Static | Static | Signature-based and Machine Learning |
| 4 | 2019 | Zhiwu et al. [31] | Static | Static | Visualization-based and Machine Learning |
| 5 | 2019 | Mirzaei et al. [32] | Static | Static | Visualization-based |
| 6 | 2019 | Vega et al. [33] | Static | Static | Visualization-based |
| 7 | 2019 | Vega et al. [34] | Static | Static | Visualization-based |
| 8 | 2019 | Jiang et al. [35] | Static | Static | Machine Learning |
| 9 | 2019 | Fasano et al. [36] | Static | Static | Machine Learning |
| 10 | 2019 | Blanc et al. [37] | Static | Static | Machine Learning |
| 11 | 2019 | Xie et al. [38] | Static | Static | Statistical-based and Machine Learning |
| 12 | 2019 | Turker et al. [39] | Static | Static | Statistical-based and Machine Learning |
| 13 | 2018 | Atzeni et al. [40] | Hybrid | Dynamic and Static | Signature-based |
| 14 | 2018 | Kim et al. [41] | Hybrid | Dynamic and Static | Visualization-based and Machine Learning |
| 15 | 2018 | Fan et al. [42] | Static | Static | Visualization-based and Machine Learning |
| 16 | 2018 | Sun et al. [43] | Dynamic | Dynamic | Visualization-based |
| 17 | 2018 | Martin et al. [44] | Dynamic | Dynamic | Machine Learning and Statistical-based |
| 18 | 2018 | Aktas et al. [45] | Hybrid | Dynamic and Static | Machine Learning |
| 19 | 2018 | Garcia et al. [46] | Static | Static | Machine Learning |
| 20 | 2018 | Calleja et al. [47] | Static | Static | Evasion and Machine Learning |
| 21 | 2018 | Alswaina et al. [48] | Static | Static | Machine Learning |
| 22 | 2017 | Massarelli et al. [49] | Dynamic | Dynamic | Signature-based and Machine Learning |
| 23 | 2017 | Zhou et al. [50] | Static | Static | Visualization-based and Similarity-based |
| 24 | 2017 | Chakraborty et al. [51] | Hybrid | Dynamic and Static | Machine Learning |
| 25 | 2017 | Sedano et al. [52] | Static | Static | Statistical-based |
| 26 | 2016 | Battista et al. [53] | Static | Static | Signature-based |
| 27 | 2016 | Hsiao et al. [54] | Dynamic | Dynamic | Visualization-based |
| 28 | 2016 | Gonzale et al. [55] | Static | Static | Visualization-based |
| 29 | 2016 | Fan et al. [56] | Static | Static | Visualization-based and Machine Learning |
| 30 | 2016 | Kang et al. [57] | Static | Static | Similarity-based |
| 31 | 2016 | Malik et al. [58] | Dynamic | Dynamic | Statistical-based |
| 32 | 2016 | Sedano et al. [59] | Static | Static | Statistical-based |
| 33 | 2016 | Feng et al. [60] | Hybrid | Dynamic and Static | Visualization-based, Machine Learning, and Signature-base |
| 34 | 2015 | Aresu et al. [61] | Dynamic | Dynamic | Signature-based and Similarity-based |
| 35 | 2015 | Lee et al. [62] | Static | Static | Signature-based and Similarity-based |
| 36 | 2015 | Li et al. [63] | Static | Static | Visualization-based and Machine Learning |
| 37 | 2015 | Garcia et al. [64] | Static | Static | Machine Learning |
| 38 | 2014 | Deshotels et al. [65] | Static | Static | Visualization-based and Similarity-based |
| 39 | 2014 | Suarez et al. [66] | Static | Static | Statistical-based and Machine Learning |
| 40 | 2013 | Kang et al. [67] | Static | Static | Statistical-based and Machine Learning |
| Ackposts | Counterclank | FakeRegSMS | JollyServ | Photsy/Phopsy | SpamBot |
| Acnetdoor | Crusewind | FakeTaoBao | Jsmshider/Xsider | Pincer | Spitmo |
| Adsms | Dogowar | FakeTimer | Kidlogger | Pjapps | SPPush |
| Airpush/StopSMS | Dougalek | FakeUpdate/Apkqug | KMIN | Placms | SpyBubble |
| AnServer/Answerbot | DroidDeluxe | FakeVertu | Ksapp | Plankton | SpyOO |
| Antares/Antammi | DroidDream | Find and Call/Fidall | LeNa | Podec | Ssucl |
| Arspam | DroidDreamLight | Finspy | Lien/ | PoisonCake | Steek/Fatakr |
| AVPass | DroidJack/SandoRAT | Fjcon | Locker/SLocker Ransomware | ProxyTrojan/NotCompatible/NioServ | TapSnake/Droisnake |
| BackFlash/Crosate | DroidKungfu | Flexispy | Loicdos | Qicsomos | Tascudap |
| Badaccents | DroidSheep | Fokange/Fokonge | Loozfon | Raden | Tetus |
| Badnews | DSEncrypt | Foncy | Lovetrap/Luvrtrap | Repane | TGloader/Stiniter |
| BankBot | Extension/Monad | Fonefee/Feejar | Luckycat | Roidsec/Sinpon | TigerBot |
| Basebridge | FaceNiff | Gamex | Maistealer | RootSmart/Bmaster | Titan |
| BeanBot | FakeAngry | Gazon | Malap | RuFraud | Tonclank |
| Beita | FakeApp.AL | Geinimi | Mania | Saiva | Tracer |
| BgServ | FakeAV | GGTracker | MMarketPay | Samsapo | TypStu |
| Biige | FakeBank | GingerBreak | MobiDash | SaveMe/SocialPath | UpdtBot |
| Binv | FakeDaum/vmwol | GingerMaster/GingerBreaker | MobileSpy/Godwon | Scavir | UpdtKiller |
| Booster | FakeDefender | Godwon | MobileTx | Scipiex | Uracto |
| Boxer | FakeDoc | GoldenEagle/GlodEagl | Mobinauten | SeaWeth | USBcleaver |
| Cajino | FakeFlash | GoneIn60Seconds | Moghava | Selfmite | Uten |
| Carberp | FakeInst | GPspy | Nandrobox | Skullkey | Uxipp |
| Cawitt | FakeJobOffer | HeHe | Netisend | Smack | Vdloader |
| Cellspy | FakeMarket | HideIcon | Nickispy | SMSilence/SMSCatcher | Walkinwat/Pirater |
| Chulli | FakeMart | HippoSMS | Obad | SMSpacem | Waps/Simhosy |
| Code4hk/xRAT | FakeNefix | HongTouTou/Adrd | Oldboot/MouaBad | SMSreg | Wroba/HijackRAT |
| Coogos | FakeNotify | Iconosys | OpFake | SMSsniffer | YZHC |
| CopyCat | FakePlay | Imlog | PDAspy | SMSspy | |
| Cosha | FakePlayer | Jifake | Penetho | Sndapps/Snadapps | |
| ZertSecurity | Zitmo/Citmo | Zsone | ZergRush | Zeahache |
| Dataset | Number of Publications | Publications |
|---|---|---|
| Drebin | 18 | [29,30,31,35,36,37,39,42,43,44,46,47,49,51,53,59,60,61] |
| Genome | 16 | [30,33,34,46,48,50,52,54,55,57,60,61,63,65,66,67] |
| Collection | 6 | [36,38,41,42,58,62] |
| Repository | 6 | [31,38,40,46,51,56] |
| AMD | 3 | [28,29,39] |
| UpDroid | 2 | [39,45] |
| Contagio | 2 | [31,61] |
| AndroZoo | 1 | [32] |
| Marvin | 1 | [31] |
| AndroMalShare | 1 | [50] |
| Dataset | No. of Samples | No. of Families |
|---|---|---|
| AMD [105] | 4354 | 42 |
| Drebin [104] | 5560 | 179 |
| Malgenome [71] | 1260 | 49 |
| AndroZoo [106] | 10.7M | 3K+ |
| Family |
|---|
| SMSReplicator |
| Walkinwat |
| Endofday |
| GGTracker |
| GamblerSMS |
| Lovetrap |
| Zitmo |
| CoinPirate |
| DogWars |
| NickyBot |
| DroidCoupon |
| DroidDeluxe |
| Spitmo |
| DroidKungFuUpdate |
| FakeNetflix |
| Jifake |
© 2020 by the authors. Licensee MDPI, Basel, Switzerland. This article is an open access article distributed under the terms and conditions of the Creative Commons Attribution (CC BY) license (http://creativecommons.org/licenses/by/4.0/).
Share and Cite
Alswaina, F.; Elleithy, K. Android Malware Family Classification and Analysis: Current Status and Future Directions. Electronics 2020, 9, 942. https://doi.org/10.3390/electronics9060942
Alswaina F, Elleithy K. Android Malware Family Classification and Analysis: Current Status and Future Directions. Electronics. 2020; 9(6):942. https://doi.org/10.3390/electronics9060942
Chicago/Turabian StyleAlswaina, Fahad, and Khaled Elleithy. 2020. "Android Malware Family Classification and Analysis: Current Status and Future Directions" Electronics 9, no. 6: 942. https://doi.org/10.3390/electronics9060942
APA StyleAlswaina, F., & Elleithy, K. (2020). Android Malware Family Classification and Analysis: Current Status and Future Directions. Electronics, 9(6), 942. https://doi.org/10.3390/electronics9060942

