A 16 Gbps, Full-Duplex Transceiver over Lossy On-Chip Interconnects in 28 nm CMOS Technology
Abstract
:1. Introduction
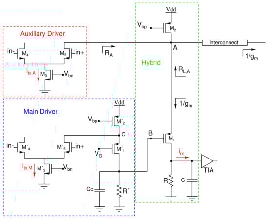
2. Proposed Full-Duplex Transceiver Architecture
3. Analysis and Circuit Design of the Full-Duplex Transceiver
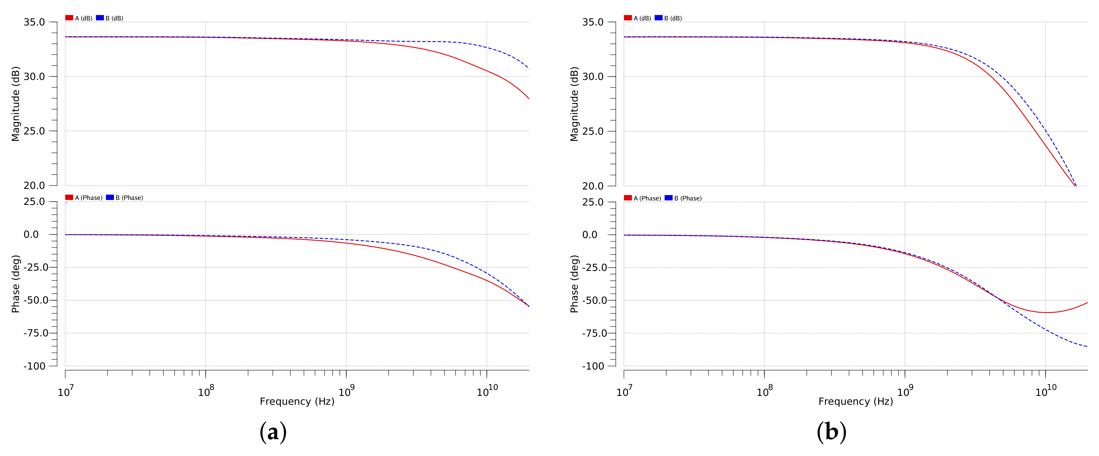
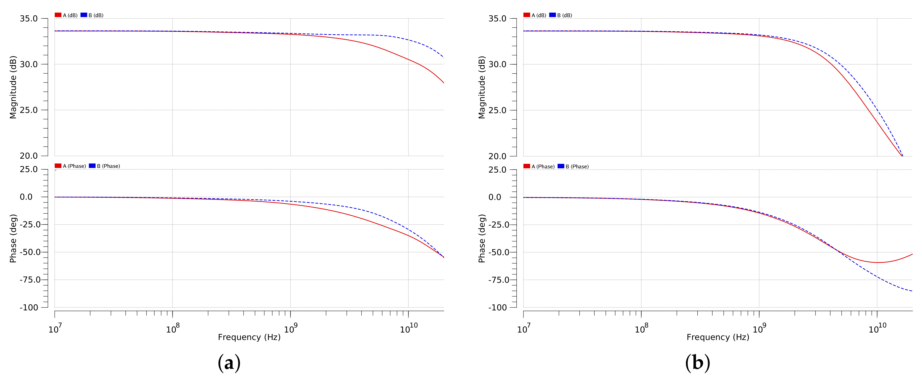
4. Post-Layout Simulation Performance
5. Conclusions
Author Contributions
Funding
Acknowledgments
Conflicts of Interest
References
- Banerjee, K.; Souri, S.J.; Kapur, P.; Saraswat, K.C. 3-D ICs: A Novel Chip Design for Improving Deep-Submicrometer Interconnect Performance and Systems-on-Chip Integration. Proc. IEEE 2001, 89, 602–633. [Google Scholar] [CrossRef] [Green Version]
- Davis, J.A.; Venkatesan, R.; Kaloyeros, A.; Beylansky, M.; Souri, S.J.; Banerjee, K.; Saraswat, K.C.; Rahman, A.; Reif, R.; Meindl, J. Interconnect Limits on Gigascale Integration (GSI) in the 21st Century. Proc. IEEE 2001, 89, 305–324. [Google Scholar] [CrossRef] [Green Version]
- Naeemi, A.; Sarvari, R.; Memdl, J. On-Chip Interconnect Networks at the End of the Roadmap: Limits and Nanotechnology Opportunities. In Proceedings of the 2006 International Interconnect Technology Conference, Burlingame, CA, USA, 5–7 June 2006; pp. 201–203. [Google Scholar] [CrossRef]
- Zhang, L.; Zhang, Y.; Chen, H.; Yao, B.; Hamilton, K.; Cheng, C.-K. On-Chip Interconnect Analysis of Performance and Energy Metrics Under Different Design Goals. IEEE Trans. Very Large Scale Integr. VLSI Syst. 2011, 19, 520–524. [Google Scholar] [CrossRef]
- Zhang, L.; Zhang, Y.; Tsuchiya, A.; Hashimoto, M.; Kuh, E.S.; Cheng, C.-K. High Performance on-Chip Differential Signaling Using Passive Compensation for Global Communication. In Proceedings of the 2009 Asia and South Pacific Design Automation Conference, Yokohama, Japan, 19–22 January 2009; pp. 385–390.
- Weng, S.-H.; Zhang, Y.; Buckwalter, J.F.; Cheng, C.-K. Energy Efficiency Optimization Through Codesign of the Transmitter and Receiver in High-Speed On-Chip Interconnects. IEEE Trans. Very Large Scale Integr. VLSI Syst. 2014, 22, 938–942. [Google Scholar] [CrossRef]
- Bai, X.; Zhao, J.; Zuo, S.; Zhou, Y. A 2.5 Gbps, 10-Lane, Low-Power, LVDS Transceiver in 28 nm CMOS Technology. Electronics 2019, 8, 350. [Google Scholar] [CrossRef] [Green Version]
- Chang, R.T.; Talwalkar, N.; Yue, C.P.; Wong, S.S. Near Speed-of-Light Signaling over on-Chip Electrical Interconnects. IEEE J. Solid-State Circuits 2003, 38, 834–838. [Google Scholar] [CrossRef] [Green Version]
- Jose, A.P.; Shepard, K.L. Distributed Loss-Compensation Techniques for Energy-Efficient Low-Latency On-Chip Communication. IEEE J. Solid-State Circuits 2007, 42, 1415–1424. [Google Scholar] [CrossRef]
- Lee, S.-H.; Lee, S.-K.; Kim, B.; Park, H.-J.; Sim, J.-Y. Current-Mode Transceiver for Silicon Interposer Channel. IEEE J. Solid-State Circuits 2014, 49, 2044–2053. [Google Scholar] [CrossRef]
- Dobkin, R.; Moyal, M.; Kolodny, A.; Ginosar, R. Asynchronous Current Mode Serial Communication. IEEE Trans. Very Large Scale Integr. VLSI Syst. 2010, 18, 1107–1117. [Google Scholar] [CrossRef] [Green Version]
- Kim, B.; Stojanovic, V. An Energy-Efficient Equalized Transceiver for RC-Dominant Channels. IEEE J. Solid-State Circuits 2010, 45, 1186–1197. [Google Scholar] [CrossRef]
- Wary, N.; Mandal, P. A Low Impedance Receiver for Power Efficient Current Mode Signaling across on-Chip Global Interconnects. AEU Int. J. Electron. Commun. 2014, 68, 969–975. [Google Scholar] [CrossRef]
- Lee, J.; Lee, W.; Cho, S. A 2.5-Gb/s On-Chip Interconnect Transceiver With Crosstalk and ISI Equalizer in 130 Nm CMOS. IEEE Trans. Circuits Syst. Regul. Pap. 2012, 59, 124–136. [Google Scholar] [CrossRef]
- Schinkel, D.; Mensink, E.; Klumperink, E.A.M.; van Tuijl, E.; Nauta, B. Low-Power, High-Speed Transceivers for Network-on-Chip Communication. IEEE Trans. Very Large Scale Integr. VLSI Syst. 2009, 17, 12–21. [Google Scholar] [CrossRef]
- Hoppner, S.; Walter, D.; Hocker, T.; Henker, S.; Hanzsche, S.; Sausner, D.; Ellguth, G.; Schlussler, J.-U.; Eisenreich, H.; Schuffny, R. An Energy Efficient Multi-Gbit/s NoC Transceiver Architecture With Combined AC/DC Drivers and Stoppable Clocking in 65 Nm and 28 Nm CMOS. IEEE J. Solid-State Circuits 2015, 50, 749–762. [Google Scholar] [CrossRef]
- Gaggatur, J.S.; Thulasiraman, D. A Power Efficient Active Inductor-Based Receiver Front End for 20 Gb/s High Speed Serial Link. AEU Int. J. Electron. Commun. 2019, 111, 152886. [Google Scholar] [CrossRef]
- Chowdhury, A.R.; Wary, N.; Mandal, P. Energy Efficient Bidirectional Equalized Transceiver with PVT Insensitive Active Termination. In Proceedings of the 2019 32nd International Conference on VLSI Design and 2019 18th International Conference on Embedded Systems (VLSID), Delhi, India, 5–9 January 2019; pp. 25–30. [Google Scholar]
- Ito, H.; Kimura, M.; Miyashita, K.; Ishii, T.; Okada, K.; Masu, K. A Bidirectional- and Multi-Drop-Transmission-Line Interconnect for Multipoint-to-Multipoint On-Chip Communications. IEEE J. Solid-State Circuits 2008, 43, 1020–1029. [Google Scholar] [CrossRef]
- Dave, M.; Satkuri, R.; Jain, M.; Shojaei, M.; Sharma, D. Low-Power Current-Mode Transceiver for on-Chip Bidirectional Buses. In Proceedings of the 2010 ACM/IEEE International Symposium on Low-Power Electronics and Design (ISLPED), Austin, TX, USA, 18–20 August 2010; pp. 61–66. [Google Scholar]
- Wary, N.; Mandal, P. High-Speed Energy-Efficient Bi-Directional Transceiver for on-Chip Global Interconnects. IET Circuits Devices Syst. 2015, 9, 319–327. [Google Scholar] [CrossRef]
- Yeung, E.; Horowitz, M.A. A 2.4 Gb/s/Pin Simultaneous Bidirectional Parallel Link with per-Pin Skew Compensation. IEEE J. Solid-State Circuits 2000, 35, 1619–1628. [Google Scholar] [CrossRef] [Green Version]
- Tomita, Y.; Tamura, H.; Kibune, M.; Ogawa, J.; Gotoh, K.; Kuroda, T. A 20-Gb/s Simultaneous Bidirectional Transceiver Using a Resistor-Transconductor Hybrid in 0.11-μm CMOS. IEEE J. Solid-State Circuits 2007, 42, 627–636. [Google Scholar] [CrossRef]
- Drost, R.J.; Wooley, B.A. An 8-Gb/s/Pin Simultaneously Bidirectional Transceiver in 0.35-μm CMOS. IEEE J. Solid-State Circuits 2004, 39, 1894–1908. [Google Scholar] [CrossRef]
- Casper, B.; Martin, A.; Jaussi, J.E.; Kennedy, J.; Mooney, R. An 8-Gb/s Simultaneous Bidirectional Link with on-Die Waveform Capture. IEEE J. Solid-State Circuits 2003, 38, 2111–2120. [Google Scholar] [CrossRef]
- Tamura, H.; Kibune, M.; Takahashi, Y.; Doi, Y.; Chiba, T.; Higashi, H.; Takauchi, H.; Ishida, H.; Gotoh, K. 5 Gb/s Bidirectional Balanced-Line Link Compliant with Plesiochronous Clocking. In Proceedings of the 2001 IEEE International Solid-State Circuits Conference, Digest of Technical Papers, ISSCC (Cat. No.01CH37177), San Francisco, CA, USA, 7 February 2001; pp. 64–65. [Google Scholar]
- Rao, P.V.S.; Mandal, P. Current-Mode Full-Duplex (CMFD) Signaling for High-Speed Chip-to-Chip Interconnect. Microelectron. J. 2011, 42, 957–965. [Google Scholar]
- Huang, H.-Y.; Wu, C.-C.; Chen, S.-L. Simultaneous Current-Mode Bidirectional Signaling for on-Chip Interconnection. In Proceedings of the 2004 IEEE Asia-Pacific Conference on Advanced System Integrated Circuits, Fukuoka, Japan, 5 August 2004; pp. 380–383. [Google Scholar]
- Huang, H.-Y.; Pu, R.-I.; Lee, M.-T. Simultaneous Bidirectional Transceiver with Impedance Matching. In Proceedings of the 2008 15th IEEE International Conference on Electronics, Circuits and Systems, St. Julien’s, Malta, 31 August–3 September 2008; pp. 312–315. [Google Scholar]
- Huang, H.-Y.; Pu, R.-I. Differential Bidirectional Transceiver for on-Chip Long Wires. Microelectron. J. 2011, 42, 1208–1215. [Google Scholar] [CrossRef]
- Wary, N.; Mandal, P. Current-Mode Full-Duplex Transceiver for Lossy On-Chip Global Interconnects. IEEE J. Solid-State Circuits 2017, 52, 2026–2037. [Google Scholar] [CrossRef]
- Wary, N.; Mandal, P. Current-Mode Simultaneous Bidirectional Transceiver for on-Chip Global Interconnects. In Proceedings of the 2015 6th Asia Symposium on Quality Electronic Design (ASQED), Kula Lumpur, Malaysia, 4–5 August 2015; pp. 19–24. [Google Scholar]
- Duvvuri, D.; Agarwal, S.; Pasupureddi, V.S.R. A New Hybrid Circuit Topology for Simultaneous Bidirectional Signaling over on-Chip Interconnects. In Proceedings of the 2016 IEEE International Symposium on Circuits and Systems (ISCAS), Montreal, QC, Canada, 22–25 May 2016; pp. 2342–2345. [Google Scholar]
- Jarihani, A.E.; Sarafi, S.; Koberle, M.; Sturm, J.; Tonello, A.M. Characterization of On-Chip Interconnects: Case Study in 28 Nm CMOS Technology. In Proceedings of the 2019 Austrochip Workshop on Microelectronics (Austrochip), Vienna, Austria, 24 October 2019; pp. 93–99. [Google Scholar]
- Razavi, B. Design of Analog CMOS Integrated Circuits; McGraw-Hill: New York, NY, USA, 2001. [Google Scholar]
- Bodha, R.R.R.; Sarafi, S.; Kale, A.; Koberle, M.; Sturm, J. A Half-Rate Built-In Self-Test for High-Speed Serial Interface Using a PRBS Generator and Checker. In Proceedings of the 2019 Austrochip Workshop on Microelectronics (Austrochip), Vienna, Austria, 24 October 2019; pp. 43–46. [Google Scholar]











| Ref. | [29] * | [30] | [31] | [32] * | [33] * | This work ** |
|---|---|---|---|---|---|---|
| Technology (nm) | 180 | 180 | 180 | 65 | 65 | 28 |
| Supply Voltage (V) | N/A | 1.8 | 1.8 | 1 | 1.1 | 0.9 |
| Interconnect Length (mm) | 1 mm | 5 mm | 5 mm | 5 mm | 3 mm | 5 mm |
| Data Rate (Gbps) | 5 | 0.92 | 4 | 10 | 2 | 16 |
| Energy Efficiency (pJ/b) | 3.8 | 9.48 | 0.95 | 0.38 | 1.54 | 0.8 |
| Area () | - | 4200 | 1275 | - | 1364 | 1581 |
© 2020 by the authors. Licensee MDPI, Basel, Switzerland. This article is an open access article distributed under the terms and conditions of the Creative Commons Attribution (CC BY) license (http://creativecommons.org/licenses/by/4.0/).
Share and Cite
Ebrahimi Jarihani, A.; Sarafi, S.; Koeberle, M.; Sturm, J.; Tonello, A.M. A 16 Gbps, Full-Duplex Transceiver over Lossy On-Chip Interconnects in 28 nm CMOS Technology. Electronics 2020, 9, 717. https://doi.org/10.3390/electronics9050717
Ebrahimi Jarihani A, Sarafi S, Koeberle M, Sturm J, Tonello AM. A 16 Gbps, Full-Duplex Transceiver over Lossy On-Chip Interconnects in 28 nm CMOS Technology. Electronics. 2020; 9(5):717. https://doi.org/10.3390/electronics9050717
Chicago/Turabian StyleEbrahimi Jarihani, Arash, Sahar Sarafi, Michael Koeberle, Johannes Sturm, and Andrea M. Tonello. 2020. "A 16 Gbps, Full-Duplex Transceiver over Lossy On-Chip Interconnects in 28 nm CMOS Technology" Electronics 9, no. 5: 717. https://doi.org/10.3390/electronics9050717
APA StyleEbrahimi Jarihani, A., Sarafi, S., Koeberle, M., Sturm, J., & Tonello, A. M. (2020). A 16 Gbps, Full-Duplex Transceiver over Lossy On-Chip Interconnects in 28 nm CMOS Technology. Electronics, 9(5), 717. https://doi.org/10.3390/electronics9050717

