You are currently on the new version of our website. Access the old version .
ElectronicsElectronics
  • This is an early access version, the complete PDF, HTML, and XML versions will be available soon.
  • Article
  • Open Access

15 January 2026

Explainable AI and Multi-Agent Systems for Energy Management in IoT-Edge Environments: A State of the Art Review

,
and
1
BISITE Research Group, University of Salamanca, 37007 Salamanca, Spain
2
Deep Tech Lab IoT Digital Innovation Hub, AIR-Institute, 37003 Salamanca, Spain
3
School of Automation, Northwestern Polytechnical University, Xi’an 710072, China
*
Authors to whom correspondence should be addressed.
This article belongs to the Special Issue Future Trends and Challenges of Ubiquitous Computing and Smart Systems, 2nd Edition

Abstract

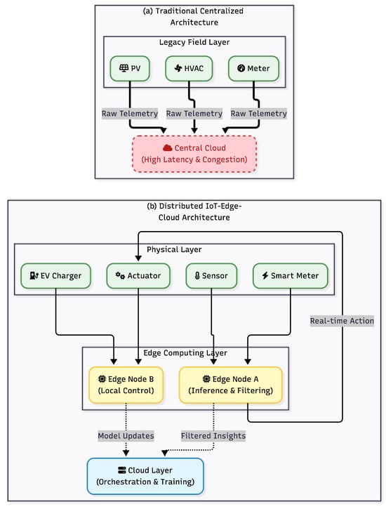
This paper reviews Artificial Intelligence techniques for distributed energy management, focusing on integrating machine learning, reinforcement learning, and multi-agent systems within IoT-Edge-Cloud architectures. As energy infrastructures become increasingly decentralized and heterogeneous, AI must operate under strict latency, privacy, and resource constraints while remaining transparent and auditable. The study examines predictive models ranging from statistical time series approaches to machine learning regressors and deep neural architectures, assessing their suitability for embedded deployment and federated learning. Optimization methods—including heuristic strategies, metaheuristics, model predictive control, and reinforcement learning—are analyzed in terms of computational feasibility and real-time responsiveness. Explainability is treated as a fundamental requirement, supported by model-agnostic techniques that enable trust, regulatory compliance, and interpretable coordination in multi-agent environments. The review synthesizes advances in MARL for decentralized control, communication protocols enabling interoperability, and hardware-aware design for low-power edge devices. Benchmarking guidelines and key performance indicators are introduced to evaluate accuracy, latency, robustness, and transparency across distributed deployments. Key challenges remain in stabilizing explanations for RL policies, balancing model complexity with latency budgets, and ensuring scalable, privacy-preserving learning under non-stationary conditions. The paper concludes by outlining a conceptual framework for explainable, distributed energy intelligence and identifying research opportunities to build resilient, transparent smart energy ecosystems.

Article Metrics

Citations

Article Access Statistics

Article metric data becomes available approximately 24 hours after publication online.