Mission Planning Method for Dense Area Target Observation Based on Clustering Agile Satellites
Abstract
1. Introduction
2. Problem Statement
2.1. Model Parameters and Definitions
2.2. Decision Variables
2.3. Restrictions
- 1.
- Time window constraints
- 2.
- Time constraints for continuous observation
- 3.
- Energy constraint
- 4.
- Memory capacity constraint
2.4. Optimization Function
3. Clique Partition Target Clustering Algorithm Based on Ant Colony Algorithm
3.1. Establishment of Observation Task Map
3.2. Task Clustering Based on Clique Division
- Traverse all points in the graph and calculate the degree of each vertex.
- Select vertex C with the maximum degree to be added to the clustering result. If the vertex is not unique, select the point with the largest weight and delete it from V.
- Search for all points in V that are connected to C by edges. If there are no such points, then construct C. All vertices in C are deleted from V, and C is cleared. If none exist, go to step 4.
- If multiple vertices in V are connected to C, select the one with the largest degree. If there are multiple vertices with the largest degree, select the one with the largest weight and add it to C, and delete the point from V. Repeat step 3. If only one vertex is connected to C, add the point to C and delete it from V.
3.3. Overlapping and Conflicting Clustering Task Handling
- (1)
- Resolve conflicting clustering tasks: In = {, , , …, }, if two clustering tasks contain the same point target, it is necessary to decide which clustering task this point should be divided into. Since the goal of task clustering is to include as many point targets as possible, in this case, the conflicting point target needs to be divided into the clustering task with more point targets. This is mathematically described as the case where there is ⊄ and ⊄ in , and ∩ ≠ Ø; if || ≥ ||, then {| ∈ , ∉ } → , {, } → .
- (2)
- Solve overlapping clustering tasks: In = {, , ,…, }, there will be overlapping clustering tasks; if there is a clustering task that is a subset of another clustering task (that is, the point target contained in one of the clustering tasks appears in another clustering task), then the two clustering tasks are overlapping clustering tasks. The way to solve them is to discard the subset and select the clustering task that contains the greater number of point targets as the final clustering task, which is mathematically described as follows: if ⊆ , then → .
| Algorithm 1: Ant Colony Clustering Algorithm |
![]() |
4. Mission Planning Based on Heuristic Algorithms
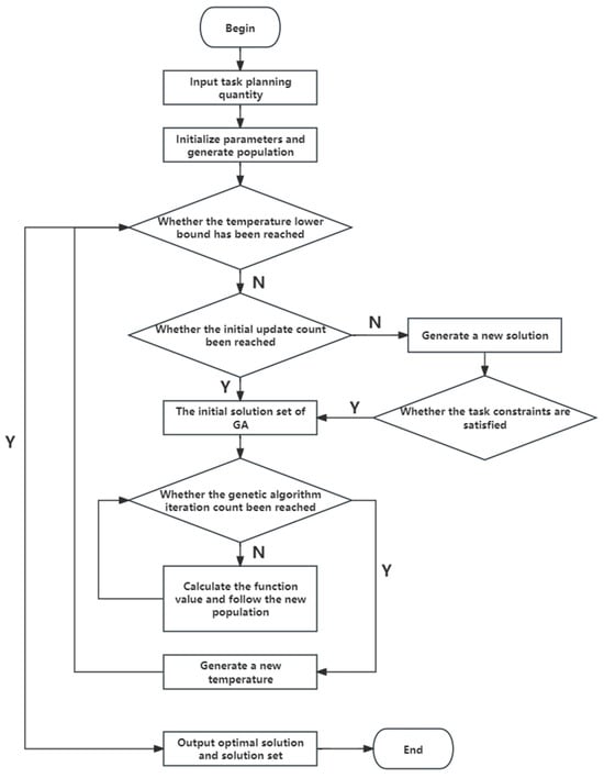
4.1. Algorithm Flow of SA-GA Heuristic Algorithm
4.2. Encoding Method
4.3. Initial Solution Generation Rules
4.4. SA-GA Genetic Operation Algorithm
4.4.1. Crossover Operation
4.4.2. Mutation Operation
4.4.3. Copying Operation
4.4.4. Parameters Related to Simulated Annealing Algorithm
5. Simulation Analysis


6. Conclusions
- Before planning the task, the point targets are preprocessed according to the clustering conditions to reduce the task amount and the number of observations. The ant colony clustering method is used to effectively generate the smallest number of clusters while ensuring the generated clusters are of higher quality.
- For the generated clustering task group, considering the constraints of the satellite observation process, the improved SA-GA (Simulated Genetic Annealing Algorithm) is adopted, and the weight of the point target and the energy consumed in the yaw process are used as the optimization strategies. Compared with traditional intelligent algorithms, an observation scheme with a small total maneuver yaw angle and a high sum of observation weights are effectively selected, resulting in better algorithm convergence and stability.
Author Contributions
Funding
Data Availability Statement
Conflicts of Interest
References
- Long, X.; Wu, S.; Wu, X.; Huang, Y.; Mu, Z. A GA-SA Hybrid Planning Algorithm Combined with Improved Clustering for LEO Observation Satellite Missions. Algorithms 2019, 12, 231. [Google Scholar] [CrossRef]
- Cui, J.; Zhang, X. Application of a Multi-Satellite Dynamic Mission Scheduling Model Based on Mission Priority in Emergency Response. Sensors 2019, 19, 1430. [Google Scholar] [CrossRef] [PubMed]
- Song, Y.-J.; Zhou, Z.-Y.; Zhang, Z.-S.; Yao, F.; Chen, Y.-W. A framework involving MEC: Imaging satellites mission planning. Neural Comput. Appl. 2020, 32, 15329–15340. [Google Scholar] [CrossRef]
- Kim, H.; Chang, Y.K. Mission scheduling optimization of SAR satellite constellation for minimizing system response time. Aerosp. Sci. Technol. 2015, 40, 17–32. [Google Scholar] [CrossRef]
- Wang, J.; Zhu, X.; Qiu, D.; Yang, L.T. Dynamic Scheduling for Emergency Tasks on Distributed Imaging Satellites with Task Merging. IEEE Trans. Parallel Distrib. Syst. 2014, 25, 2275–2285. [Google Scholar] [CrossRef]
- Wu, G.; Wang, H.; Pedrycz, W.; Li, H.; Wang, L. Satellite observation scheduling with a novel adaptive simulated annealing algorithm and a dynamic task clustering strategy. Comput. Ind. Eng. 2017, 113, 576–588. [Google Scholar] [CrossRef]
- Wu, G.; Liu, J.; Ma, M.; Qiu, D. A two-phase scheduling method with the consideration of task clustering for earth observing satellites. Comput. Oper. Res. 2013, 40, 1884–1894. [Google Scholar] [CrossRef]
- Li, Z.; Hao, G.; Xu, P.; Qiu, D. Agile Imaging Satellite Intensive Task Clustering and Scheduling for Disaster Monitoring. Res. J. Chem. Environ. 2013, 17, 170–179. [Google Scholar]
- Zhao, Y.; Du, B.; Li, S. Agile Satellite Mission Planning Via Task Clustering and Double-Layer Tabu Algorithm. Comput. Model. Eng. Sci. 2020, 122, 235–257. [Google Scholar] [CrossRef]
- Song, Y.; Ou, J.; Wu, J.; Wu, Y.; Xing, L.; Chen, Y. A cluster-based genetic optimization method for satellite range scheduling system. Swarm Evol. Comput. 2023, 79, 101316. [Google Scholar] [CrossRef]
- Huang, Y.; Mu, Z.; Wu, S.; Cui, B.; Duan, Y. Revising the Observation Satellite Scheduling Problem Based on Deep Reinforcement Learning. Remote Sens. 2021, 13, 2377. [Google Scholar] [CrossRef]
- Sarkheyli, A.; Bagheri, A.; Ghorbani-Vaghei, B.; Askari-Moghadam, R. Using an effective tabu search in interactive resources scheduling problem for LEO satellites missions. Aerosp. Sci. Technol. 2013, 29, 287–295. [Google Scholar] [CrossRef]
- Wang, P.; Reinelt, G. A Heuristic for an Earth Observing Satellite Constellation Scheduling Problem with Download Considerations. Electron. Notes Discret. Math. 2010, 36, 711–718. [Google Scholar] [CrossRef]
- Wang, P.; Reinelt, G.; Gao, P.; Tan, Y. A model, a heuristic and a decision support system to solve the scheduling problem of an earth observing satellite constellation. Comput. Ind. Eng. 2011, 61, 322–335. [Google Scholar] [CrossRef]
- Sun, B.; Wang, W.; Xie, X.; Qin, Q. Satellite mission scheduling based on genetic algorithm. Kybernetes 2010, 39, 1255–1261. [Google Scholar] [CrossRef]
- He, R.; Gao, P.; Bai, B.C.; Li, J.F.; Yao, F.; Xing, L.N. Models, algorithms and applications to the mission planning system of imaging satellites. Xitong Gongcheng Lilun Yu Shijian/Syst. Eng. Theory Pract. 2011, 31, 411–422. [Google Scholar]
- Makarov, A.; Pérez-Herradón, C.; Franceschetto, G.; Taddei, M.M.; Osaba, E.; Cabello, P.d.B.; Villar-Rodriguez, E.; Oregi, I. Quantum Optimization Methods for Satellite Mission Planning. IEEE Access 2024, 12, 71808–71820. [Google Scholar] [CrossRef]
- Rainjonneau, S.; Tokarev, I.; Iudin, S.; Rayaprolu, S.; Pinto, K.; Lemtiuzhnikova, D.; Koblan, M.; Barashov, E.; Kordzanganeh, M.; Pflitsch, M.; et al. Quantum Algorithms Applied to Satellite Mission Planning for Earth Observation. IEEE J. Sel. Top. Appl. Earth Obs. Remote Sens. 2023, 16, 7062–7075. [Google Scholar] [CrossRef]
- Wang, X.; Gu, Y.; Wu, G.; Woodward, J.R. Robust scheduling for multiple agile Earth observation satellites under cloud coverage uncertainty. Comput. Ind. Eng. 2021, 156, 107292. [Google Scholar] [CrossRef]
- Han, C.; Gu, Y.; Wu, G.; Wang, X. Simulated Annealing-Based Heuristic for Multiple Agile Satellites Scheduling Under Cloud Coverage Uncertainty. IEEE Trans. Syst. Man Cybern. Syst. 2023, 53, 2863–2874. [Google Scholar] [CrossRef]
- Zhang, J.; Xing, L. An improved genetic algorithm for the integrated satellite imaging and data transmission scheduling problem. Comput. Oper. Res. 2022, 139, 105626. [Google Scholar] [CrossRef]
- Chen, M.; Chen, Y.; Chen, Y.; Qi, W. Deep Reinforcement Learning for Agile Satellite Scheduling Problem. In Proceedings of the 2019 IEEE Symposium Series on Computational Intelligence (SSCI), Xiamen, China, 6–9 December 2019; pp. 126–132. [Google Scholar]
- Song, Y.; Wei, L.; Yang, Q.; Wu, J.; Xing, L.; Chen, Y. RL-GA: A Reinforcement Learning-based Genetic Algorithm for Electromagnetic Detection Satellite Scheduling Problem. Swarm Evol. Comput. 2023, 77, 101236. [Google Scholar] [CrossRef]
- Ou, J.; Xing, L.; Yao, F.; Li, M.; Lv, J.; He, Y.; Song, Y.; Wu, J.; Zhang, G. Deep reinforcement learning method for satellite range scheduling problem. Swarm Evol. Comput. 2023, 77, 101233. [Google Scholar] [CrossRef]
- Yang, X.; Hu, M.; Huang, G.; Wang, Y. A Hybrid Preference Interaction Mechanism for Multi-Satellite Imaging Dynamic Mission Planning. Electronics 2024, 13, 2374. [Google Scholar] [CrossRef]
- Chen, Y.; Zhang, D.; Zhou, M.; Zou, H. Multi-satellite Observation Scheduling Algorithm Based on Hybrid Genetic Particle Swarm Optimization. In Proceedings of the Advances in Information Technology and Industry Applications, Shenzhen, China, 24–25 December 2011; Springer: Berlin/Heidelberg, Germany, 2012; pp. 441–448. [Google Scholar]
- Li, P.; Li, J.; Li, H.; Zhang, S.; Yang, G. Graph Based Task Scheduling Algorithm for Earth Observation Satellites. In Proceedings of the 2018 IEEE Global Communications Conference (GLOBECOM), Abu Dhabi, United Arab Emirates, 9–13 December 2018; pp. 1–7. [Google Scholar]
- He, Y.; Chen, Y.; Lu, J.; Chen, C.; Wu, G. Scheduling multiple agile earth observation satellites with an edge computing framework and a constructive heuristic algorithm. J. Syst. Archit. 2019, 95, 55–66. [Google Scholar] [CrossRef]
- Long, J.; Qian, Z.; Xie, F.; Ding, Z.; Liu, L. An Improved Multi-Satellite Cooperative Task Planning Method Based on Distributed Multi-agent System. In Proceedings of the 2021 13th International Conference on Measuring Technology and Mechatronics Automation (ICMTMA), Beihai, China, 16–17 January 2021; pp. 539–542. [Google Scholar]
- Wang, S.; Zhao, L.; Cheng, J.; Zhou, J.; Wang, Y. Task scheduling and attitude planning for agile earth observation satellite with intensive tasks. Aerosp. Sci. Technol. 2019, 90, 23–33. [Google Scholar] [CrossRef]













| Variable Name | Variable Definitions |
|---|---|
| N | Number of groups |
| n | Number of point targets |
| M | Target point set represents i-th point target |
| C | group target set }, is i-th group target |
| earliest observable time | |
| latest observable time | |
| earliest observable time | |
| latest observable time | |
| actual start time of observation | |
| satellite attitude conversion time | |
| continuous observation time required | |
| continuous observation time required | |
| satellite observation angle | |
| satellite observation angle | |
| observation benefit (task weights) | |
| observed energy consumption | |
| observed memory consumption | |
| Fov (°) | Max T (s) | Max θ (°) |
|---|---|---|
| 10 | 150 | 45 |
| Satellite-Related Parameters | Parameter |
|---|---|
| Semi-major axis | 7000 km |
| Orbital eccentricity | 0.006° |
| Orbital inclination | 97° |
| Ascending node right ascension | 285° |
| Perigee | 286° |
| True Anomaly | 73° |
| Starting Temperature | Temperature Drop Ratio | Minimum Temperature Limit | Iterations | Mutation Probability | Crossover Probability | Total Group Number |
|---|---|---|---|---|---|---|
| 1000 | 0.98 | 1 × 10−12 | 100 | 0.1 | 0.6 | 100 |
| Group Observation Number | Group Visible Time Window/s | Group Observation Time/s |
|---|---|---|
| 1 | [673.04, 842.09] | [673.04, 678.04] |
| 2 | [692.96, 844.41] | [692.96, 697.96] |
| 3 | [710.33, 846.91] | [710.33, 715.33] |
| 4 | [755.31, 801.74] | [755.31, 760.31] |
| 5 | [775.45, 799.20] | [775.45, 780.45] |
| 6 | [795.37, 823.31] | [795.37, 800.37] |
| 7 | [812.67, 902.48] | [812.67, 817.67] |
| 8 | [816.26, 1015.43] | [825.02, 830.02] |
| 9 | [844.39, 856.06] | [844.39, 849.39] |
| 10 | [853.69, 925.03] | [864.62, 869.62] |
Disclaimer/Publisher’s Note: The statements, opinions and data contained in all publications are solely those of the individual author(s) and contributor(s) and not of MDPI and/or the editor(s). MDPI and/or the editor(s) disclaim responsibility for any injury to people or property resulting from any ideas, methods, instructions or products referred to in the content. |
© 2024 by the authors. Licensee MDPI, Basel, Switzerland. This article is an open access article distributed under the terms and conditions of the Creative Commons Attribution (CC BY) license (https://creativecommons.org/licenses/by/4.0/).
Share and Cite
Yu, C.; Nie, X.; Chen, Y.; Chen, Y. Mission Planning Method for Dense Area Target Observation Based on Clustering Agile Satellites. Electronics 2024, 13, 4244. https://doi.org/10.3390/electronics13214244
Yu C, Nie X, Chen Y, Chen Y. Mission Planning Method for Dense Area Target Observation Based on Clustering Agile Satellites. Electronics. 2024; 13(21):4244. https://doi.org/10.3390/electronics13214244
Chicago/Turabian StyleYu, Chuanyi, Xin Nie, Yuan Chen, and Yilin Chen. 2024. "Mission Planning Method for Dense Area Target Observation Based on Clustering Agile Satellites" Electronics 13, no. 21: 4244. https://doi.org/10.3390/electronics13214244
APA StyleYu, C., Nie, X., Chen, Y., & Chen, Y. (2024). Mission Planning Method for Dense Area Target Observation Based on Clustering Agile Satellites. Electronics, 13(21), 4244. https://doi.org/10.3390/electronics13214244


