Cost-Effective Power Management for Smart Homes: Innovative Scheduling Techniques and Integrating Battery Optimization in 6G Networks
Abstract
1. Introduction
1.1. Research Gap and Contribution
1.2. Hypothesis
1.3. Research Questions
- What is the impact of advanced power management techniques (e.g., service prioritization, time-shifting, quality degradation, battery utilization, and service rejection) on optimizing the efficiency of renewable power supply in real-time smart home environments?
- Can the integration of these advanced power management techniques create a more resilient and adaptable power management system for smart homes?
- How does the prioritization of management mechanisms, such as service prioritization, time-shifting, and quality degradation, contribute to minimizing battery degradation and enhancing long-term power efficiency in smart homes before adopting battery utilization?
- What are the limitations of the proposed algorithm in optimizing power management, and how do these limitations affect the scalability and overall performance of smart home power management systems?
1.4. Proposed Approach
2. Related Work
3. Methodology
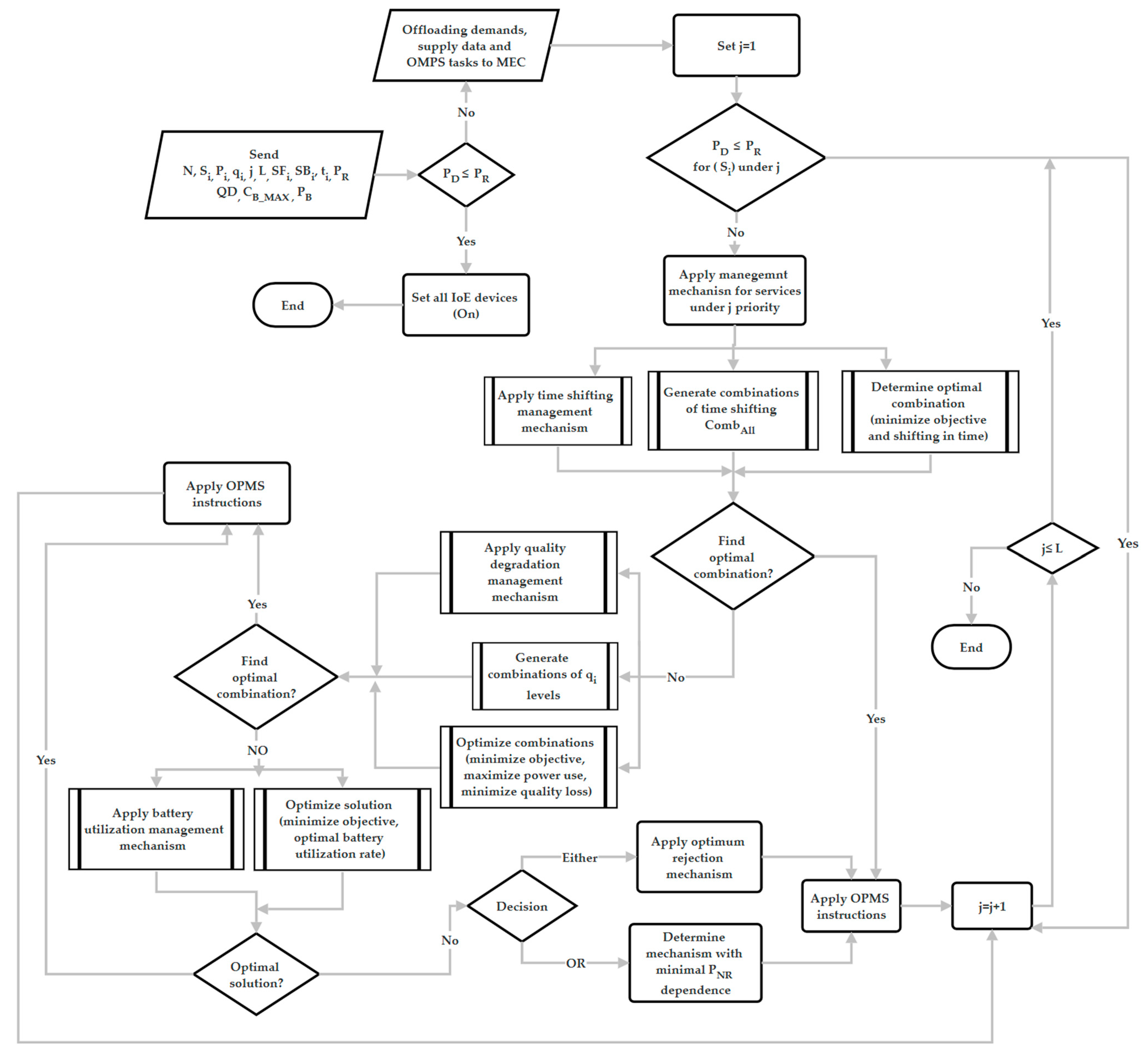
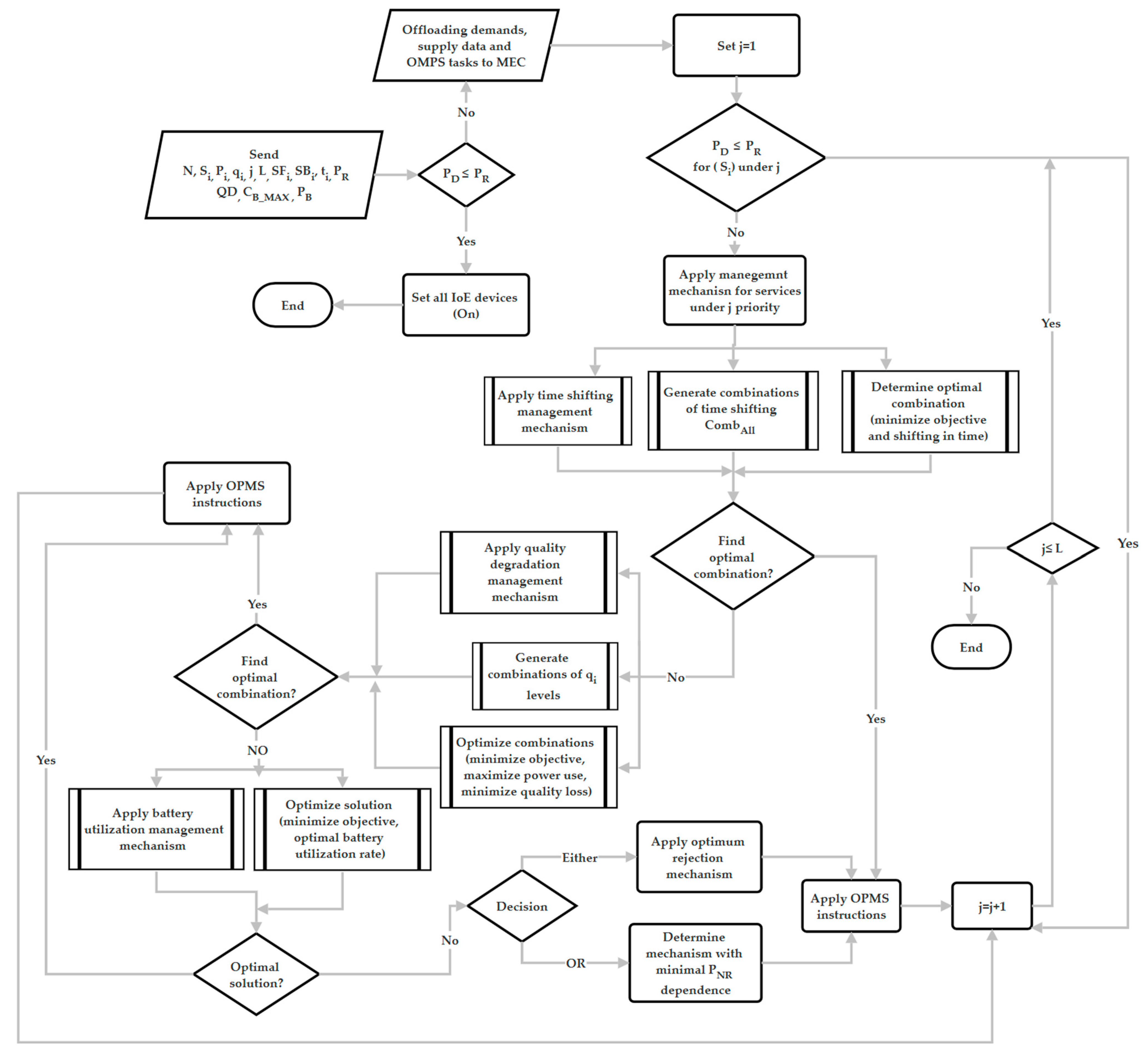
3.1. Overview of the Proposed System
3.2. System Architecture
- Power supply (): integrates renewable and non-renewable power sources to ensure a reliable power flow. On-site renewable power sources (), such as solar and wind energy, form the primary supply (), while non-renewable sources () act as secondary backups, only used when renewable power is insufficient. The total available power at any given time is represented by Equation (1). The total power supply prioritizes green power, with a weight factor wR in the range [0, 1], to manage non-renewable contributions, as shown in Equation (2). Given sustainability goals, the long-term aim is to set to zero and making fully renewable, as outlined in Equation (3).
- Power Consumers (): IoE devices act as power consumers and are categorized into two groups: Critical Services (), where j = 1 and j ranges from 1 to L, represent high-priority services like emergency systems or essential household appliances. Non-Critical Services (), where 2 ≤ j ≤ L, refer to lower-priority services such as entertainment devices or non-essential smart appliances. Each service demand is characterized by priority level, activation time, and duration. Services may also have temporal flexibility, allowing for delay tolerance in their activation. Additionally, quality degradation, which involves reducing service performance to conserve power, is a key strategy for optimizing power management.
- The Battery (B) Integrated battery systems manage load fluctuations, provide backup during outages or high demand, and support sustainable power use. To prevent premature degradation, the system incorporates lifespan-aware strategies that manage charge/discharge cycles, ensuring optimal battery performance. When battery power is included in the total power supply, as shown in Equation (4) where (t) is power provided by the battery at time (t):
- Supervisor of Power (): In the 6G IoE network, the MEC is the central hub for power management, processing offloaded tasks, and optimizing power distribution. It analyzes real-time data to ensure optimal power allocation and minimize network latency.
3.3. Wi-Fi Socket Smart Integration
- Client-Side: to send service priorities, power demands, start times with shifting possibilities, in addition to quality degradation tolerance.
- Grid Variables: to provide time slot durations, renewable/non-renewable power capacity, and operational constraints.
- PMS Decisions: receive the service accommodations, power allocation, and timing from the power manager.
- Battery Dynamics: for enabling adaptability to real-time changes in demand and providing current battery capacity availability.
3.4. OPMS Mode
- Offline Mode: In this mode, power demand is forecasted using predictive algorithms based on historical data (e.g., weather patterns and past consumption). This allows for efficient power scheduling in advance, accounting for known fluctuations in renewable power supply.
- Online Mode: The system dynamically adjusts in real-time to fluctuating power sources and immediate consumption needs. This mode is crucial for real-time IoE environments where power availability and demand are unpredictable.
3.5. Management Mechanisms and Metrics
- Full-Service Processing: When renewable power fully meets demand, it is used to minimize storage costs.
- Priority-Based Management Mechanism: Power is allocated based on predefined priority levels. Higher-priority services are served first, ensuring critical services are maintained in conditions of limited power availability.
- Time-Shifting Management Mechanism: To optimize power usage, service start times are shifted forward or backward. The system evaluates various time-shifting combinations and selects the one that minimizes the average residual power as specified in Equation (12).
- 4.
- Quality Degradation Management Mechanism: services can be degraded to varying levels (e.g., values ranging from 0.1 to 1). The system generates combinations of these degradation levels to minimize total power consumption while maintaining stability. The algorithm selects the optimal combination that minimizes the average residual power (objective function). If no optimal solution is found, it prioritizes reducing reliance on non-renewable power () by maximizing the use of renewable power (). Power demand at any time slot (t) and the total power demand are calculated using Equations (16) and (17) respectively.To select the optimal combination among those have the same optimal objective function, the system prioritizes the one with the least quality degradation. Power utilization (Equations (18) and (19)) is also assessed to measure how effectively power consumption aligns with the available supply. A value near 1 indicates optimal utilization, minimizing both surplus and deficits for efficient power management.
- 5.
- Efficient Battery Utilization Management Mechanism: in the OPMS, battery utilization is the fourth mechanism employed, activated only after the system has examined and applied time-shifting and quality degradation options in addition to the priority based allocation. This approach reduces reliance on the battery and helps preserve its lifespan, ensuring that it is used optimally and only when necessary. The OPMS optimizes charging and discharging cycles across time slots by determining the best times to use battery reserves, based on predicted power supply deficits or surpluses. This ensures efficient battery usage while adapting to fluctuations in both power availability and demand, maintaining overall system stability. The total available power, combining renewable sources and battery reserves (Equation (4)), is managed through the Battery Utilization Rate () (Equation (20)). This metric ensures that battery reserves are used efficiently without over-reliance:The serves as a critical performance indicator, with an optimal range between 70 and 80%. Utilization rates exceeding this threshold indicate over-reliance on the battery, leading to potential degradation and reduced lifespan. To avoid this, the OPMS maintains within the predefined threshold, ensuring effective battery management and long-term system reliability.The OPMS optimizes power usage by employing dynamic battery management algorithms that prioritize power storage during surplus power generation and strategically discharge reserves when demand exceeds supply. In cases where battery reserves are insufficient, the system seamlessly integrates non-renewable power based on real-time load forecasting and advanced load-balancing techniques. This multi-tiered approach uses predictive models to anticipate power deficits, ensuring non-renewable energy is employed only as a last resort. The study further examines the efficiency of battery cycling protocols, the impact of power prioritization algorithms on overall power stability, and the role of adaptive scheduling techniques in reducing reliance on non-renewable power sources, all while maintaining system resilience and long-term sustainability.
- 6.
- Alternative Management Mechanism: When renewable power remains insufficient after applying all management strategies, the system evaluates two options:
- Supplement the shortfall with non-renewable power: this approach is designed to optimize renewable power usage while maintaining service reliability, especially for critical services where rejection is not an option. The primary goal is to minimize reliance on non-renewable power while maximizing renewable power utilization. The system aims to find the optimal configuration that minimizes non-renewable power consumption for combinatorial mechanisms such as time-shifting and quality degradation. The average power shortfall is calculated using Equation (21), which helps identify the optimal solution by reducing reliance on non-renewable power while maximizing power utilization.For non-combinatorial scenarios, Equation (22) directly evaluates the power shortfall by comparing power supply and demand, ensuring stability even without complex combinations. This method guarantees that power shortfalls are minimized while maintaining the focus on renewable power use.
- Selectively reject services through the rejection mechanism: in cases where service rejection is considered, the system evaluates various rejection combinations, aiming to minimize service rejections while optimizing power demand and utilization. The combination of the highest acceptance ratio (AR) and power utilization () is selected. The acceptance ratio, as defined in Equations (23) and (24), measures the proportion of active services after applying the rejection mechanism. Power utilization (Equations (25) and (26)) evaluates how effectively available power is used to meet demand. By prioritizing combinations that maximize both acceptance ratio and power utilization, the system ensures service continuity and efficient use of renewable power resources.For services with priority level (j), the acceptance ratio is expressed as follows:For demands under priority level (j), power utilization is computed as follows:
3.6. Constraints
- Scope Constraints: The system must guarantee that the power supply is non-negative and strives to meet the total power demand at each time slot. These conditions are enforced by the C1 and C2. While C1 ensures that the power supply is always non-negative, C2 ensures that, ideally, the power supply meets or exceeds the power demand at each time slot. In cases where the demand exceeds supply, corrective mechanisms or non-renewable power utilization will be applied to prevent power shortages.
- Time Constraints: Each service operates within defined time limits governed by the start time , duration , and any forward or backward shifting. The following constraints ensure that all services adhere to the predefined time horizon, where C3 guarantees that all services start after time zero, while C4 ensures that the total operational time, including any forward shifts, fits within the maximum time horizon W. C5 prevents backward shifting from pushing service start times before zero, and C6 ensures that the initial time for power supply availability is non-negative. The forward and backward shifting allowances, denoted as and , respectively, ensure that services shifted in time still operate within the defined limits. These constraints maintain proper scheduling and timing of all services within the system’s operational framework.
- Battery Constraints: the battery system must operate within the defined constraints that ensure efficient utilization without exceeding its capacity. C7 keeps the battery charge within its manufactured capacity at all times. C8 allows battery charging when residual power is positive.C9 discharges the battery completely if the deficit exceeds battery reserves. C10 Partially discharges the battery to meet the power deficit when possible.
- Maximum Battery Utilization Rate () to preserve battery lifespan and ensure efficient power management, the system imposes constraint C11, which ensures that the battery utilization rate remains below a predefined maximum threshold. , which is set between 70% and 80%. This constraint is critical for preventing excessive battery degradation and maintaining long-term system reliability, as higher utilization rates can accelerate wear and reduce the overall lifespan of the battery.
4. Case Study
5. Results and Discussion
5.1. Testing with Synthetic Data
- The priority-based allocation approach: the priority-based approach focuses on meeting priority 1 demands first. As seen in Figure 11, subplot (a), shortages occurred in time slots 3 and 4, showing that renewable power alone was insufficient for critical services. While Priority 2 and 3 services adapted (Figure 11, subplots (b,c)), Priority 1 services remained underserved without supplementary mechanisms.
- The rejection mechanism: applying dual strategy targets rejecting high-consumption services that do not adequately meet demand (such as S3 and S4), while simultaneously increasing the number of accepted services to optimize the availability of power. Figure 12, subplot (a), shows that this strategy significantly reduced shortages and improved power allocation compared to the baseline scenario. By rejecting high consumption, the system balanced power more effectively with noticeable improvement compared to the baseline (Figure 10), where shortages were substantial.
- The time-shifting mechanism delivers the best performance, aligning consumption with supply through optimal service rescheduling. As depicted in Figure 12, subplot (b), this approach reduced average residual power to 2, with a 100% acceptance ratio. It fully utilized available renewable power by optimally shifting the start times of services while eliminating supply-demand mismatches.
- The quality degradation mechanism: this mechanism maintained service performance by slightly reducing quality levels to balance demand with supply. Figure 12, subplot (c) illustrates how the optimal degradation configuration allowed all services to be met without non-renewable power. The mechanism demonstrates flexibility in managing consumption while maintaining continuity for all services.
- Battery utilization mechanism: as seen in Figure 13, we observe how the battery utilization mechanism effectively manages power demands. In Figure 13, subplot b, the solid blue line represents the combined power supply from renewable sources and battery reserves. During certain periods, the demand exceeds the available power from renewable sources and battery reserves (shaded purple), leading to an average power deficit that must be supplied by non-renewable sources to meet all service demands. The mechanism efficiently discharges only 3 units of stored power, achieving a Battery Utilization Rate of 12%, this reflects low strain on the battery and demonstrates optimal power flow management. The strategy minimizes reliance on non-renewable power while ensuring services are adequately supplied, preserving both battery health and system efficiency.



Comparative Analysis: Testing with Synthesis Data
- The Time Shifting mechanism outperformed the others, achieving 100% acceptance, the highest power utilization (80.95%), and minimal average residual power = 2. This demonstrates its efficiency in identifying the optimal combination of services start times– = (:4)—to fully utilize available renewable power and meet all service demands.
- In contrast, the rejection mechanism, while effective in reducing power shortages by rejecting services (e.g., S3 and S4) that consumed significant portions of renewable power without fully meeting demand, resulted in lower power utilization (54.29%) and acceptance (60%). It left behind 2.20 of average residual power, highlighting the trade-offs of this approach.
- The battery utilization mechanism, despite effectively compensating for power shortages with a reasonably high acceptance rate of 80%, faced challenges due to high power demand. At time slot 4, a 1 kW shortfall occurred, leading to an average residual power of 4.80 and power utilization of 39.68%. The average power deficit over four-time slots was 0.166, showing that this mechanism may not be ideal for handling high-demand services in this scenario.
- The quality degradation mechanism: by slightly reducing service quality, the mechanism found the optimal quality degradation configuration- = (:0.3, :0.3, :0.3, :0.7,: 0.8)), achieved 100% acceptance, and maintained relatively good power utilization (36.42%). However, its average residual power (4.45) indicates that this mechanism, while flexible, may still leave some power unutilized in compression with shifting in time results.
- Lastly, the priority allocation mechanism focused on allocating power to higher-priority services but revealed limitations in fully meeting high-priority demands under constrained conditions. This led to a moderate acceptance rate and suboptimal power utilization.
5.2. Testing with Real Data
Comparative Performance Analysis: Testing with Real Data
- First, time-shifting was applied, generating 559,872 combinations. While this mechanism optimized service start times to align with renewable power availability, it could not fully prevent power shortages in certain time slots, indicating its limitations in scenario with high demand and insufficient renewable supply.
- Next, quality degradation was tested, which produced 1,594,323 combinations. This mechanism allowed services to operate at reduced power by slightly lowering service quality. While this approach helped decrease overall power consumption, it still could not eliminate the need for non-renewable power. The reduction in demand, although beneficial, was insufficient to bridge the gap between renewable supply and service demands.
- Finally, battery utilization proved to be the most effective strategy. Although it did not achieve complete reliance on renewable power, it significantly reduced the need for non-renewable power. As shown in Figure 17, subplot (b), battery reserves were insufficient to fully accommodate the power demands during time slot 7. The system discharged battery power only when necessary, ensuring that most demands were met using stored power.
5.3. Evaluation Against Relevant Research Using Real Power Supply and Adopted Profile-Based Testing
- Profile I: peak demand with variable power and time duration—simulates peak demand periods with varying power levels and durations to assess system performance under dynamic conditions.
- Profile II: 100% green power supply—evaluates how effectively the system synchronizes power consumption with renewable power generation, modeled using Gaussian distribution to reflect realistic renewable patterns.
Comparative Performance Analysis: Testing with Profile-Based Data
- In Profile I, the OPMS starts with a time-shifting management mechanism but encounters a persistent power shortfall across all ranges (in all scenarios). As shown in Table 6, the required non-renewable power and residual renewable power increase with the time-shifting range. This highlights the computational trade-off as more combinations are evaluated, significantly increasing the system’s burden. However, when the quality degradation mechanism is applied, the OPMS optimizes power consumption, achieving 100% service adoption with complete reliance on renewable power, thus eliminating the need for non-renewable sources. Further evaluation of battery utilization becomes unnecessary once the optimal solution is identified because the system has already achieved power optimization without over-reliance on stored power. This approach reduces the frequency of charging and discharging cycles, which helps extend the battery’s overall life while ensuring that renewable power is used efficiently.In contrast, ref. [15] reports an acceptance ratio of 95.33% for the same profile, while our proposal achieves a 100% acceptance ratio. This improvement highlights the effectiveness of our approach in fully accommodating service demands by integrating additional management mechanisms like quality degradation, rather than just time-shifting.The results of the quality degradation mechanism are detailed in Table 7. Processing times increase with each time-shifting scenario, starting from 0.0197 s and reaching up to 3.42 s as the shifting range expands. Despite this, the consistent application of quality degradation ensures that the OPMS achieves full-service adoption, minimal residual power, and efficient processing. Ref. [15], which only applies time-shifting, reports an execution time of 2.89 × 104 s for 50 iterations, whereas our approach reaches the optimal solution within 4 s, clearly showing that our method is faster and more effective in optimizing power management.
- Regarding the scenarios for Profile II, the proposed OPMS exhibited a significant increase in running time with time-shifting, progressing from 0.068 to 42.4 s as the shifting range expanded (Table 8). Despite this, none of the management mechanisms achieved an optimal solution with zero power deficit. As a result, the algorithm focuses on identifying the best decision that minimizes the objective function and reduces reliance on non-renewable power.All three mechanisms—time-shifting, quality degradation, and battery utilization—achieved a 100% acceptance ratio, ensuring that all services were fulfilled. However, the efficiency of these mechanisms varied. The time-shifting mechanism, while effective, demonstrated diminishing returns with larger shifting ranges. For instance, the average power deficit () decreased from 1.5 with no shifting to 1.11 at a shift range of ±3. However, beyond this, efficiency declined, with a deficit of 1.37 at a shift range of ±4. This shows that the computational burden increases as more combinations are evaluated, but the benefits taper off at higher shift ranges.The quality degradation mechanism proves to be the most efficient strategy for minimizing power shortages, reducing the average power deficit to 0.625 (Table 9). This method optimizes the use of renewable power while significantly lowering the dependency on non-renewable sources. On the other hand, battery utilization, while effective in maintaining service continuity, results in a larger power shortfall (0.916) and a heavier reliance on battery reserves. By leveraging quality degradation, the system effectively prevents unnecessary battery discharges, preserving battery lifespan and easing strain on reserves. As a result, quality degradation not only enhances power optimization and reduces reliance on non-renewable power, but also extends battery life by prioritizing the use of renewable power over battery usage.Notably, ref. [15] reports an acceptance ratio of 71.5% for Profile II and a significantly longer execution time of 1.41 × s for 50 iterations, further highlighting the efficiency of our proposed OPMS, which consistently achieved a 100% acceptance ratio across all mechanisms within much shorter processing times.
6. Complexity Analysis
- Linear Complexity () The power demand of each service must be checked against available power, growing linearly with the number of services N. The complexity of evaluating time-shifting variations for all services also grows linearly, given by . Each service can shift forward and backward, which are denoted by and , by a fixed number of time slots. This leads to +1) possible variations per service, and when multiplied by the total number of services, the overall complexity remains .
- Exponential Terms: the exponential growth is driven by two key mechanisms:
- Time-Shifting Combinations: The exponential growth is dominated by the number of time-shifting combinations for N services. The number of possible combinations for time-shifting is , contributing to .
- Quality Degradation: Similarly, the complexity arising from quality degradation levels QD is exponential, given by . Each service has multiple degradation levels, and the total number of combinations grows exponentially with N.
The overall complexity is determined by the larger of the two exponential terms, as expressed by the following:As the number of services N, the time-shifting range ( and ), or quality degradation levels QD increases, the computational requirements grow significantly, posing challenges for large-scale systems.
Mitigating Complexity with Optimization
- Heuristic Methods: heuristics are used to approximate solutions, helping to reduce the solution space and improve scalability.
- AI-based Optimization: future implementations may include AI methods to accelerate scheduling and power management, improving system performance in large-scale applications.
7. Future Work
- Enhanced Communication Protocols: develop an advanced four-way communication protocol involving IoE-connected devices, a scheduling manager, the smart grid, and the battery system. This will enhance coordination and improve overall efficiency in power management.
- AI Integration: integrate cutting-edge AI-based meta-heuristic optimization techniques to handle the NP-hard nature of power scheduling problems. These techniques will tackle stochastic decision-making scenarios and optimize large-scale power management systems in real-time mode, improving the handling of complex scheduling issues and enhancing overall efficiency.
- Power Efficiency and AI-Enhanced G-IoT Goals: incorporate AI-driven power-aware constraints to align with the G-IoT paradigm’s goal of reducing carbon footprints. This approach will leverage AI to balance power supply and demand for high-performance computing (HPC) resources, which are essential for managing numerous IoE devices while promoting sustainability.
- Integration of Cybersecurity Measures: developing algorithms that not only optimize power consumption but also ensure robustness against cyberattacks is a key area of focus. This involves incorporating real-time detection and mitigation strategies to safeguard smart homes and microgrids from threats, such as False Data Injection (FDI) attacks, which compromise sensor data and cause system instability or blackouts.
8. Conclusions
- Impact of Power Management Techniques: Advanced management strategies were shown to be effective. In synthetic data testing, time-shifting achieved a 100% acceptance ratio (AR) and reduced residual power, demonstrating optimal alignment between consumption and available renewable power. Quality degradation proved to minimize power deficits, particularly in Profile II scenarios.
- Resilience of Power Management Systems: The system’s adaptability was demonstrated in real data testing, where battery utilization significantly reduced the required non-renewable power from 1.187 kW to 0.062 kW. This showcases the system’s resilience in maintaining power supply even when renewable resources are limited.
- Prioritization of Management Mechanisms: By prioritizing time-shifting and quality degradation before battery utilization, the system minimized battery strain and extended its lifespan. Quality degradation emerged as the most effective mechanism in Profile II, which reduced power shortages without excessive reliance on battery reserves.
Author Contributions
Funding
Data Availability Statement
Conflicts of Interest
References
- Arshad, R.; Zahoor, S.; Shah, M.A.; Wahid, A.; Yu, H. Green IoT: An Investigation on Energy Saving Practices for 2020 and Beyond. IEEE Access 2017, 5, 15667–15681. [Google Scholar] [CrossRef]
- Shaikh, F.K.; Zeadally, S.; Exposito, E. Enabling Technologies for Green Internet of Things. IEEE Syst. J. 2017, 11, 983–994. [Google Scholar] [CrossRef]
- Lin, L.; Khan, H.U.; Abdallah, A.; Hashim, F.; Rabie, K.; Khan, I.; Ishak, M.K.; El-Sehiemy, R.A.; Mahmoud, K.; Darwish, M.; et al. Hierarchical Optimization and Grid Scheduling Model for Energy Internet: A GA-Based Layered Approach. Energy Rep. 2021. [Google Scholar] [CrossRef]
- Poulek, V.; Aleš, Z.; Finsterle, T.; Libra, M.; Beránek, V.; Severová, L.; Belza, R.; Mrázek, J.; Kozelka, M.; Svoboda, R. Reliability characteristics of first-tier photovoltaic panels for agrivoltaic systems–practical consequences. Int. Agrophysics 2024, 38, 383–391. [Google Scholar] [CrossRef] [PubMed]
- Kim, J.; Rabelo, M.; Padi, S.P.; Yousuf, H.; Cho, E.-C.; Yi, J. A review of the degradation of photovoltaic modules for life expectancy. Energies 2021, 14, 4278. [Google Scholar] [CrossRef]
- Akhter, Z.; Omar, F.K. Review of flow-control devices for wind-turbine performance enhancement. Energies 2021, 14, 1268. [Google Scholar] [CrossRef]
- Hesse, H.C.; Schimpe, M.; Kucevic, D.; Jossen, A. Lithium-ion battery storage for the grid—A review of stationary battery storage system design tailored for applications in modern power grids. Energies 2017, 10, 2107. [Google Scholar] [CrossRef]
- Carrasco, J.M.; Franquelo, L.G.; Bialasiewicz, J.T.; Galvan, E.; PortilloGuisado, R.; Prats, M.A.M.; Leon, J.I.; Moreno-Alfonso, N. Power-Electronic Systems for the Grid Integration of Renewable Energy Sources: A Survey. IEEE Trans. Ind. Electron. 2006, 53, 1002–1016. [Google Scholar] [CrossRef]
- Fotopoulou, M.; Pediaditis, P.; Skopetou, N.; Rakopoulos, D.; Christopoulos, S.; Kartalidis, A. A Review of the Energy Storage Systems of Non-Interconnected European Islands. Sustainability 2024, 16, 1572. [Google Scholar] [CrossRef]
- Zhou, B.; Li, W.; Chan, K.W.; Cao, Y.; Kuang, Y.; Liu, X.; Wang, X. Smart home energy management systems: Concept, configurations, and scheduling strategies. Renew. Sustain. Energy Rev. 2016, 61, 30–40. [Google Scholar] [CrossRef]
- Gorle, A.R.; Farhan, A. Optimization of Smart Home Appliances with Energy Management System. In Proceedings of the 2024 International Conference on Signal Processing, Computation, Electronics, Power and Telecommunication (IConSCEPT), Karaikal, India, 4–5 July 2024; pp. 1–6. [Google Scholar] [CrossRef]
- Hamouda, Y.E.M. Optimal Decision Making for Hybrid Power Systems Selection with Smart Grid and Local Generator Using Wireless Sensor Networks. In Proceedings of the 2023 IEEE International Conference on Advanced Systems and Emergent Technologies (IC_ASET), Hammamet, Tunisia, 29 April–1 May 2023; pp. 1–6. [Google Scholar] [CrossRef]
- Harikrishnan, G.R.; Sreedharan, S.; Badharudheen, P.; Joseph, T.; Chandran, C.V.; Joseph, S. Demand Response Supported Energy Management Framework for Residential Users. In Proceedings of the 2023 IEEE International Conference on Power Electronics, Smart Grid, and Renewable Energy (PESGRE), Trivandrum, India, 17–20 December 2023; pp. 1–6. [Google Scholar] [CrossRef]
- Tipantuña, C.; Hesselbach, X. Demand-Response power management strategy using time shifting capabilities. In Proceedings of the Ninth International Conference on Future Energy Systems, Karlsruhe, Germany, 12–15 June 2018. [Google Scholar] [CrossRef]
- Tipantuña, C.; Hesselbach, X.; Unger, W. Heuristic Strategies for NFV-Enabled Renewable and Non-Renewable Energy Management in the Future IoT World. IEEE Access 2021, 9, 125000–125031. [Google Scholar] [CrossRef]
- Allience, O. OpenADR 2.0 Profile Specification B Profile; Technical Report; OpenADR Alliance: Morgan Hill, CA, USA, 2013. [Google Scholar]
- Lotfi, M.; Monteiro, C.; Shafie-khah, M.; Catalão, J.P.S. Evolution of Demand Response: A Historical Analysis of Legislation and Research Trends. In Proceedings of the 2018 Twentieth International Middle East Power Systems Conference (MEPCON), Cairo, Egypt, 18–20 December 2018; pp. 968–973. [Google Scholar] [CrossRef]
- Hui, H.; Ding, Y.; Shi, Q.; Li, F.; Song, Y.; Yan, J. 5G network-based Internet of Things for demand response in smart grid: A survey on application potential. Appl. Energy 2020, 257, 113972. [Google Scholar] [CrossRef]
- Zhang, W.; Chen, Z.; Zuo, Y.; Long, Y.; Qiao, H.; Xu, X. Microgrid Energy Management Based on Sample-Efficient Reinforcement Learning. In Proceedings of the 2023 13th International Conference on Power and Energy Systems (ICPES), Chengdu, China, 8–10 December 2023; pp. 379–384. [Google Scholar] [CrossRef]
- Filali, A.; Abouaomar, A.; Cherkaoui, S.; Kobbane, A.; Guizani, M. Multi-Access Edge Computing: A Survey. IEEE Access 2020, 8, 197017–197046. [Google Scholar] [CrossRef]
- Yu, B.; Zhang, X.; You, I.; Khan, U.S. Efficient Computation Offloading in Edge Computing Enabled Smart Home. IEEE Access 2021, 9, 48631–48639. [Google Scholar] [CrossRef]
- Wang, J.; Pan, J.; Esposito, F.; Calyam, P.; Yang, Z.; Mohapatra, P. Edge cloud offloading algorithms: Issues, methods, and perspectives. ACM Comput. Surv. 2019, 52, 1–23. [Google Scholar] [CrossRef]
- Priya, B.; Malhotra, J. Intelligent Multi-connectivity Based Energy-Efficient Framework for Smart City. J. Netw. Syst. Manag. 2023, 31, 48. [Google Scholar] [CrossRef]
- Naderi, E.; Asrari, A. Detection of False Data Injection Cyberattacks: Experimental Validation on a Lab-scale Microgrid. In Proceedings of the 2022 IEEE Green Energy and Smart System Systems (IGESSC), Long Beach, CA, USA, 7–8 November 2022; pp. 1–6. [Google Scholar] [CrossRef]
- Xu, Z.; Han, G.; Liu, L.; Martínez-García, M.; Wang, Z. Multi-Energy Scheduling of an Industrial Integrated Energy System by Reinforcement Learning-Based Differential Evolution. IEEE Trans. Green Commun. Netw. 2021, 5, 1077–1090. [Google Scholar] [CrossRef]
- Shakerighadi, B.; Anvari-Moghaddam, A.; Vasquez, J.C.; Guerrero, J.M. Internet of Things for Modern Energy Systems: State-of-the-Art, Challenges, and Open Issues. Energies 2018, 11, 1252. [Google Scholar] [CrossRef]
- Essiet, I.O.; Sun, Y.; Wang, Z. Optimized energy consumption model for smart home using improved differential evolution algorithm. Energy 2019, 172, 354–365. [Google Scholar] [CrossRef]
- Han, J.; Choi, C.-S.; Park, W.-K.; Lee, I.; Kim, S.-H. Smart home energy management system including renewable energy based on ZigBee and PLC. IEEE Trans. Consum. Electron. 2014, 60, 198–202. [Google Scholar] [CrossRef]
- Zhao, W.; Ding, L.; Cooper, P.; Perez, P. Smart home electricity management in the context of local power resources and smart grid. J. Clean Energy Technol. 2014, 2, 73–79. [Google Scholar] [CrossRef]
- Makhadmeh, S.N.; Khader, A.T.; Al-Betar, M.A.; Naim, S.; Abasi, A.K.; Alyasseri, Z.A.A. Optimization methods for power scheduling problems in smart home: Survey. Renew. Sustain. Energy Rev. 2019, 115, 109362. [Google Scholar] [CrossRef]
- Gomes, I.; Bot, K.; Ruano, M.G.; Ruano, A. Recent Techniques Used in Home Energy Management Systems: A Review. Energies 2022, 15, 2866. [Google Scholar] [CrossRef]
- Kumar, R.J.; Nithishkumar, T.; Kumar, D.P.; Aravindhan, N. Smart Supply Switching System with Battery Monitoring. In Proceedings of the 2024 3rd International Conference on Applied Artificial Intelligence and Computing (ICAAIC), Salem, India, 5–7 June 2024; pp. 1769–1774. [Google Scholar] [CrossRef]
- İzmitligil, H.; Apaydn Özkan, H. A home energy management system. Trans. Inst. Meas. Control 2018, 40, 2498–2508. [Google Scholar] [CrossRef]
- Hussain, S.M.S.; Tak, A.; Ustun, T.S.; Ali, I. Communication Modeling of Solar Home System and Smart Meter in Smart Grids. EEE Access 2018, 6, 16985–16996. [Google Scholar] [CrossRef]
- Ustun, T.S.; Ozansoy, C.; Zayegh, A. Modeling of a Centralized Microgrid Protection System and Distributed Energy Resources According to IEC 61850-7-420. IEEE Trans. Power Syst. 2012, 27, 1560–1567. [Google Scholar] [CrossRef]
- Carli, R.; Dotoli, M.; Jantzen, J.; Kristensen, M.; Ben Othman, S. Energy scheduling of a smart microgrid with shared photovoltaic panels and storage: The case of the Ballen marina in Samsø. Energy 2020, 198, 117188. [Google Scholar] [CrossRef]
- Estebsari, A.; Mazzarino, P.R.; Bottaccioli, L.; Patti, E. IoT-Enabled Real-Time Management of Smart Grids With Demand Response Aggregators. IEEE Trans. Ind. Appl. 2022, 58, 102–112. [Google Scholar] [CrossRef]
- Tipantuña, C.; Hesselbach, X. NFV-Enabled Efficient Renewable and Non-Renewable Energy Management: Requirements and Algorithms. Future Internet 2020, 12, 171. [Google Scholar] [CrossRef]
- Tipantuña, C.; Hesselbach, X. IoT-Enabled Proposal for Adaptive Self-Powered Renewable Energy Management in Home Systems. IEEE Access 2021, 9, 64808–64827. [Google Scholar] [CrossRef]
- Zhang, R.; E, S.V.; Samuel, R.D.J. Fuzzy Efficient Energy Smart Home Management System for Renewable Energy Resources. Sustainability 2020, 12, 3115. [Google Scholar] [CrossRef]
- Abu Gunmi, M.; Hu, F.; Abu-Ghunmi, D.; Abu-Ghunmi, L. A smart home energy management system methodology for techno-economic optimal sizing of standalone renewable-storage power systems under uncertainties. J. Energy Storage 2024, 85, 111072. [Google Scholar] [CrossRef]
- Arbab-Zavar, B.; Palacios-Garcia, E.J.; Vasquez, J.C.; Guerrero, J.M. Message Queuing Telemetry Transport Communication Infrastructure for Grid-Connected AC Microgrids Management. Energies 2021, 14, 5610. [Google Scholar] [CrossRef]
- Ayan, O.; Turkay, B. Energy Management Algorithm for Peak Demand Reduction. In Proceedings of the 2018 20th International Symposium on Electrical Apparatus and Technologies (SIELA), Bourgas, Bulgaria, 3–6 June 2018; pp. 1–4. [Google Scholar] [CrossRef]
- Ding, Y.M.; Hong, S.H.; Li, X.H. A Demand Response Energy Management Scheme for Industrial Facilities in Smart Grid. IEEE Trans. Ind. Inform. 2014, 10, 2257–2269. [Google Scholar] [CrossRef]
















| Variable | Variable Description | Unit/Comments |
|---|---|---|
| N | Total number of IoE-connected services in a smart environment | Integer number |
| Si | Identifier of a service | Unit less labels or tags used to uniquely identify each service, where i ϵ {1… N} Example: (S1, S2, S3, …… SN) |
| L | Total priority levels of services | Integer Number |
| j | Priority level identifier for each | Integer Number Where j ϵ {1 … L} and (1) is the highest priority |
| ti | Start time of When requests for power consumption to begin | Time slot When requests for consuming power to begin |
| tend,i | The end time of | End time of execution of service |
| di | Duration of service | Time slots The duration in which service utilizes electrical power |
| Pi | The power demand by service | Power unit |
| qi | Quality degradation levels of | Fraction values between (0.1, 1) |
| SFi | The maximum forward time shifting for | Time slots |
| SBi | The maximum backward time shifting for | Time slots |
| W | Maximum Time Window Horizon | Time slots Set of time slot values within which scheduling or operations are considered |
| t | Time Slot | Time slot Equal duration (discrete time model) |
| The availability of non-renewable power sources at time slot | Power unit | |
| The availability of renewable power sources at time slot | Power unit | |
| Manufactured maximum battery capacity | Power unit | |
| Available power capacity from power suppliers at | Power unit Could be a mix of non-renewable, renewable, and system storage power sources at time slot | |
| Power supply start time | Time slot At which time slot the > 0 | |
| Total power of all demands at | Power Unit | |
| wR | Weight factor | wR will be either (0) or (1) Regulates the power capacity from renewable and non-renewable power sources. |
| Residual power at | Power unit | |
| Battery power capacity at | Battery capacity The number of amperes of current that could be delivered by the battery at | |
| The amount of amperes of current discharged at | Battery capacity | |
| The endpoint of the execution period for all demands | Time slot Max (end time) of all demands | |
| Total number of services under a priority (j) | Integer number {0, 1, 2, …… } & (⊂ N) | |
| V | (N) unique classes of shifted in start time values of all services | Sets of time slots V = {, } |
| Time-shifting variants of the service | A set of time slots + | |
| The total number of time-shifting variants () of the service | Integer number | |
| A variant of shifting in time of Where r ⊂ | Time slot = { + + … } | |
| QD | The total number of quality degradation levels | Integer number Example for : = [, , ] Hence, QD = 3 |
| The set of all possible combinations generated from time shift variations or levels for (N) services | Combinations of start time slots or levels | |
| A combination of a unique configure of time-shift variations or level applied to the N services. | A combination of time slots or levels | |
| The set of all possible combinations generated from time shift variations or levels for () services under specific priority (j) | Combinations of time slots or levels | |
| A combination of a unique configuration of time-shift variations or levels applied to the () services. under specific priority , | A Combination of time slots or levels | |
| The total power demand of services under the combination at | Power unit | |
| The total power demand of services under the combination at | Power unit | |
| (t) | Residual power of services under the combination at | Power unit |
| (t) | Residual power of services under the combination at | Power unit |
| The total amount of shifting time for the | Integer number | |
| Battery Utilization Rate | Percentage value To which the battery contributes to meeting the overall power requirements. | |
| for a combination of services | A fraction number | |
| for a combination of services under | A fraction number | |
| Start time of service after applying the time-shifting mechanism | Time slot | |
| The total number of rejected services | Integer number | |
| The total number of rejected services under (j) priority | Integer number | |
| Acceptance Ratio | Percentage value Indicating the number of rejected demands with an optimum value 100% | |
| Acceptance Ratio for service under priority (j) | Percentage value Indicating the number of rejected demands under j priority with an optimum value of 100% | |
| The amount of required power to be supplied from the non-renewable power supply | Power Unit | |
| The amount of shifting time for the | Integer number |
| Services | j | |||||||
|---|---|---|---|---|---|---|---|---|
| S1 | 0 | 2 | 2 | 0 | 0 | 1 | (0) | 1 |
| S2 | 2 | 2 | 1 | 2 | 1 | 1 | (1, 2, 3, 4) | 4 |
| S3 | 1 | 3 | 2 | 1 | 0 | 1 | (1, 2) | 2 |
| Residential Loads (Services) | Types | Demanded Power () Watt [W] | Priority (j) | Quantities | Start Time () [H] | Duration () [H] |
|---|---|---|---|---|---|---|
| Freezer | Non-Shiftable | 210 | 1 | 1 | 1 | 24 |
| Oven | Non-Shiftable | 1800 | 1 | 1 | 17 | 3 |
| Lighting | Non-Shiftable | 25 | 1 | 9 | 18 | 6 |
| TV | Non-Shiftable | 140 | 1 | 1 | 19 | 5 |
| Laptop | Non-Shiftable | 90 | 1 | 1 | 18 | 5 |
| Vacuum Cleaner | Non-Shiftable | 600 | 1 | 1 | 17/20 | 4 |
| Air-Conditioner | Shiftable | 1280 | 2 | 1 | 15 | 7 |
| Washing Machine | Shiftable | 1350 | 3 | 1 | 20 | 3 |
| Dishwasher | Shiftable | 1250 | 3 | 1 | 19 | 3 |
| j | ||||||||
|---|---|---|---|---|---|---|---|---|
| 2 | 0 | 2 | 2 | 1 | 2 | 2 | [0.1, 0.2, 0.3] | |
| 2 | 1 | 3 | 4 | 2 | 3 | 3 | [0.2, 0.3, 0.4] | |
| 3 | 2 | 2 | 4 | 0 | 3 | 1 | [0.3, 0.4, 0.5] | |
| 3 | 3 | 3 | 6 | 0 | 3 | 1 | [0.5, 0.6, 0.7] | |
| 3 | 2 | 3 | 5 | 2 | 1 | 1 | [0.6, 0.7, 0.8] |
| Scenario | Profile | MAX ( and ) | |||
|---|---|---|---|---|---|
| I | I | Uniform distribution random values [3], ⩝ | Uniform distribution random values [3], ⩝ | ±4 | [1, 0.5, 0.75] ⩝ |
| II | II | Uniform distribution random values [3], ⩝ | Uniform distribution random values [3], ⩝ | ±4 | [1, 0.5, 0.75] ⩝ |
| Shifting Scenario = ±4 | Number of Combinations | Power Deficit () | Objective Function | Optimal Combinations | AR |
|---|---|---|---|---|---|
| 0 no shifting | 1 | 0.8 | 1.2 | None | 100% |
| 1 | 729 | 0.9 | 1.333 | None | 100% |
| 2 | 15,625 | 1.125 | 1.625 | None | 100% |
| 3 | 100,842 | 1.428 | 2.0 | None | 100% |
| 4 | 413,343 | 2.1667 | 2.833 | None | 100% |
| Best Management Mechanism | Objective Function | Acceptance Ratio (AR) | Running Time (second) | Number of Combinations | Power Utilization | Power Deficit () |
|---|---|---|---|---|---|---|
| Quality Degradation With the optimal combination of QD: [0.75, 0.5, 1, 0.75, 0.5, 0.5] | 1.25 | 100% | 0.0197 | 729 | 58.3 | 0% |
| , : ±4 | |||||
|---|---|---|---|---|---|
| 0 | 1 | 2 | 3 | 4 | |
| 1.5 | 1.45 | 1.3 | 1.11 | 1.37 | |
| No. of Comb | 1 | 1944 | 67,500 | 768,320 | 4,920,750 |
| AR | 100% | 100% | 100% | 100% | 100% |
| 1.5 | 1.45 | 1.3 | 1.11 | 1.37 | |
| Quality Degradation | Battery Utilization | ||||||
|---|---|---|---|---|---|---|---|
| ⩝ ( and ): ±4 | ⩝ ( and ): ±4 | ||||||
| No. of Comb | |||||||
| 1.54 | 6561 | 100% | 0.625 | 6.166 | 58.33 | 100% | 0.916 |
Disclaimer/Publisher’s Note: The statements, opinions and data contained in all publications are solely those of the individual author(s) and contributor(s) and not of MDPI and/or the editor(s). MDPI and/or the editor(s) disclaim responsibility for any injury to people or property resulting from any ideas, methods, instructions or products referred to in the content. |
© 2024 by the authors. Licensee MDPI, Basel, Switzerland. This article is an open access article distributed under the terms and conditions of the Creative Commons Attribution (CC BY) license (https://creativecommons.org/licenses/by/4.0/).
Share and Cite
Al-Taie, R.R.; Hesselbach, X. Cost-Effective Power Management for Smart Homes: Innovative Scheduling Techniques and Integrating Battery Optimization in 6G Networks. Electronics 2024, 13, 4231. https://doi.org/10.3390/electronics13214231
Al-Taie RR, Hesselbach X. Cost-Effective Power Management for Smart Homes: Innovative Scheduling Techniques and Integrating Battery Optimization in 6G Networks. Electronics. 2024; 13(21):4231. https://doi.org/10.3390/electronics13214231
Chicago/Turabian StyleAl-Taie, Rana Riad, and Xavier Hesselbach. 2024. "Cost-Effective Power Management for Smart Homes: Innovative Scheduling Techniques and Integrating Battery Optimization in 6G Networks" Electronics 13, no. 21: 4231. https://doi.org/10.3390/electronics13214231
APA StyleAl-Taie, R. R., & Hesselbach, X. (2024). Cost-Effective Power Management for Smart Homes: Innovative Scheduling Techniques and Integrating Battery Optimization in 6G Networks. Electronics, 13(21), 4231. https://doi.org/10.3390/electronics13214231

