Abstract
Particulate matter (PM) is a significant pollutant that induces oxidative stress, inflammation, and structural skin damage, contributing to premature aging and reduced skin integrity. In this study, PM was applied topically to human ex vivo skin tissues to simulate real-world exposure, while test compounds were delivered using the culture medium to mimic systemic absorption or applied topically for direct surface treatment. Culture medium-based treatments included indomethacin, L-ascorbic acid, and rapamycin, whereas topical treatment involved retinol and epigallocatechin gallate (EGCG). PM exposure increased hydrogen peroxide (H2O2), interleukin 6 (IL-6), matrix metalloproteinase 1 (MMP-1), cyclooxygenase-2 (COX-2), and prostaglandin E2 (PGE-2), while decreasing collagen type I and hyaluronic acid (HYA). Culture medium-based treatments improved collagen and reduced MMP-1 and COX-2 expression, with L-ascorbic acid and rapamycin lowering PGE-2, and indomethacin and rapamycin restoring HYA. L-ascorbic acid uniquely reduced IL-6. Topical treatments, including retinol and EGCG, effectively reduced H2O2 and MMP-1 and restored collagen type I. While both agents exhibited antioxidant activity, retinol further reduced IL-6, emphasizing its anti-inflammatory role. These results highlight the complementary protective effects of systemic-like and topical treatments in mitigating PM-induced skin damage. Future research should optimize protocols and validate efficacy under real-world conditions to enhance skin protection in polluted environments.
1. Introduction
Airborne particulate matter (PM) is a major environmental pollutant, particularly in urban areas where industrial activities, vehicle emissions, and other sources contribute to elevated pollution levels. PM consists of various harmful substances, including polycyclic aromatic hydrocarbons (PAHs), nitro-substituted PAHs (nitro-PAHs), polychlorinated biphenyl (PCB) congeners, chlorinated pesticides, and inorganic compounds [1]. PM is categorized by size, with PM10 and PM2.5 being of particular concern. While PM10 primarily affects the skin’s surface, the smaller PM2.5 particles can penetrate deeper into the skin and, in some cases, enter the systemic circulation [2].
Once PM infiltrates the skin, it generates reactive oxygen species (ROS), which cause oxidative damage to lipids, proteins, and DNA [2,3]. Beyond direct cellular damage, ROS regulates essential signaling pathways, such as MAPK and Akt, which are critical for maintaining normal skin functions and resilience to environmental stress [4]. PM-induced ROS also activates the MAPK pathway, promoting the expression of COX-2 and PGE-2, key mediators of skin inflammation [5]. Moreover, ROS acts as a critical marker of oxidative stress and inflammation, further triggering the NF-κB pathway, which leads to the release of pro-inflammatory cytokines, such as IL-6 [6,7]. In addition to inflammation, pollutants, especially PAHs, upregulate MMPs, particularly MMP-1, which accelerates the breakdown of collagen, resulting in premature skin aging, wrinkles, and reduced skin elasticity [8,9,10]. PM also disrupts the skin’s hydration by diminishing HYA levels, further impairing its elasticity. Inorganic constituents and chlorinated chemicals exacerbate skin barrier dysfunction, increasing water loss and vulnerability to external damage [11,12]. Given the diverse toxic substances in PM and their ability to induce oxidative stress and inflammation, its impact on skin health is particularly severe in heavily polluted urban environments.
Due to the severe toxicity of PM and its harmful effects on skin health, there is a growing focus on developing anti-pollution treatments. These treatments are typically selected for their antioxidant, anti-inflammatory, and barrier-strengthening properties, which suggest potential anti-pollution effects [13]. Systemic compounds, such as indomethacin, L-ascorbic acid, and rapamycin, are thought to target inflammation and oxidative stress caused by pollution as they circulate throughout the body. These compounds may reduce oxidative damage and inhibit inflammatory mediators, potentially offering protection against both local and systemic effects of pollutants, particularly PM2.5 [14,15,16]. On the other hand, topical treatments offer localized protection by directly targeting pollutants at the skin’s surface. Retinol is thought to enhance cell turnover and collagen production, counteracting pollution-induced structural damage [17], while EGCG may neutralize ROS and reduce inflammation [18]. Additionally, topical treatments act as a barrier, preventing pollutants from penetrating deeper into the skin and providing immediate, targeted protection [18].
Using reliable skin models that closely replicate human conditions is essential for investigating the potential of compounds in preventing pollution-induced skin damage. Ex vivo skin models offer a valuable approach by providing a more physiologically relevant system than in vitro methods, while avoiding the complexities and ethical challenges of in vivo studies [2]. These models use human skin explants, which preserve the structural integrity, cellular diversity, and functional properties of real human skin, allowing for a more accurate assessment of how pollutants interact with the skin barrier and cause damage [19]. Unlike in vitro cell cultures, which lack the complexity of full skin architecture, ex vivo models more closely resemble the conditions found in living organisms, yet still offer a controlled and reproducible environment [19,20,21]. This makes them more manageable than in vivo studies, where systemic factors can complicate results. By bridging the gap between in vitro and in vivo studies, ex vivo models allow researchers to study both the harmful effects of pollutants and the protective actions of treatments in a setting that mimics real-life exposure, while maintaining experimental precision [22,23]. As a result, they are ideal for evaluating the efficacy of anti-pollution compounds in reducing oxidative stress, inflammation, and other pollutant-induced skin damage.
Building on the advantages of ex vivo skin models for evaluating anti-pollution treatments, the objective of this study is to investigate the efficacy of two different routes of compound exposure—culture medium-based exposure and topical application—on skin protection against pollutants. Using ex vivo models, we tested three compounds (indomethacin, L-ascorbic acid, and rapamycin) by adding them to the culture medium, thereby simulating systemic deliver through circulation, while two compounds (retinol and EGCG) were applied directly to the skin surface to mimic topical exposure. To simulate real-world conditions, PM was applied topically, representing environmental exposure of the skin to airborne pollutants. These experimental designs enable a controlled comparison of the two approaches to assess their potential in mitigating pollution-induced skin damage, with a focus on reducing oxidative stress, inflammation, and structural degradation of the skin.
2. Materials and Methods
2.1. Human Ex Vivo Skin Model Preparation
Abdominal skin samples were collected from two 40-year-old donors following abdominoplasty. The tissues were stored in sterile saline solution at 4 °C for 12 to 16 h before processing. After the adipose layers were removed and the samples decontaminated with 70% ethanol, the tissues were rinsed with phosphate-buffered saline (PBS) containing 2.5 µg/mL amphotericin B (Sisco Research Laboratories, India). Circular skin pieces were then prepared using 8 mm skin punches and placed onto 12-well transwell inserts (Corning, Tewksbury, MA, USA), which were pre-coated with a collagen matrix consisting of 2 mg/mL rat tail collagen (Corning, USA) and 4 mg/mL Matrigel® (Corning, USA). The tissues were cultured overnight in Dulbecco’s modified Eagle’s medium (DMEM) (Gibco, Waltham, MA, USA) supplemented with 10% fetal bovine serum (FBS) (Gibco, USA), 1% GlutaMAX (Gibco, USA), 10 µg/mL insulin (HiMedia Laboratories Private Limited, Maharashtra, India), and primocin (InvivoGen, Hongkong, China) prior to administration. The study was approved by the Institutional Ethics Committee of Yanhee International Hospital, Thailand, and conducted in compliance with the Declaration of Helsinki. Informed consent was obtained from all participants, with adherence to specific ethical guidelines throughout the study.
2.2. Culture Medium-Based Exposure to Test Compounds
Skin tissues were topically treated with 15 mg/mL Urban Dust 1649b, obtained from the National Institute of Standards and Technology (NIST) (USA), to simulate real-world exposure to airborne PM [1]. Simultaneously, 500 µM indomethacin (CAS No. 53-86-1), 500 µM L-ascorbic acid (CAS No. 50-81-7), 15 µM rapamycin (CAS No. 53123-88-9), or 0.5% DMSO (vehicle; #D8418) (all from Millipore Sigma, USA) were added to the culture medium to simulate systemic delivery of active compounds via circulation [24,25]. In addition, skin tissues treated with 0.5% DMSO alone (without PM exposure) were included as a vehicle-treated baseline control. Skin explants were maintained for 48 h, with the fresh medium and test compounds replenished daily. Culture mediums were collected every 24 h, with samples from the first 24 h analyzed for MMP-1 levels. After 48 h, the medium was analyzed for IL-6, HYA, H2O2, and PGE-2 levels. Tissues were harvested after 48 h to assess viability using MTT assays and to evaluate collagen type I and COX-2 protein expression.
2.3. Topical Exposure to Test Compounds
Skin tissues were pretreated topically with 0.5% retinol (CAS No. 68-26-8, Millipore Sigma, Burlington, MA, USA), 0.04% EGCG (CAS No. 989-51-5, Millipore Sigma, USA), or a vehicle solution consisting of 2% ethanol (CAS No. 64-17-5, Millipore Sigma, USA) and 1% Tween 20 (#17606531, Bio-Rad Laboratories Ltd., Hercules, CA, USA) for 2 h. After pretreatment, the tissues were exposed topically to 15 mg/mL Urban Dust 1649b for 6 h, with this process repeated daily over a period of 4 days. Additionally, a vehicle control group treated with 2% ethanol + 1% Tween 20 without PM exposure was included as a baseline control. Culture mediums were collected daily for analysis. On day 2, samples were analyzed for MMP-1 levels, while day 3 samples were assessed for H2O2. IL-6 levels were measured in the medium collected on day 4. Additionally, tissues harvested on day 4 underwent an MTT assay to assess viability and were further analyzed for collagen type I protein expression.
2.4. Tissue Viability Using MTT Assay
Tissue viability was measured using the MTT assay (#M5655, Millipore Sigma, USA). Tissues were incubated with 1 mg/mL of MTT reagent at 37 °C in a 5% CO2 incubator for 3 h. Formazan crystals were then extracted using isopropanol (#34863, Millipore Sigma, USA) for 2 h on an orbital shaker (Major Science Co., Ltd., Taiwan, China) at 120 rpm. Absorbance was read at 570 nm using a SpectraMax iD5 device (Molecular Devices, LLC, San Jose, CA, USA), and viability was normalized to tissue weight (mg). The results were reported as a percentage viability index, compared to untreated PM-exposed tissues.
2.5. MMP-1, IL-6, H2O2, HYA, and PGE-2 Expression in Tissue Culture Medium
The culture medium was collected on specified days and analyzed for MMP-1, IL-6, and HYA using AlphaLISA detection kits for MMP-1 (#AL242C), IL-6 (#AL353C), and HYA (#AL354C) (Revvity, Waltham, MA, USA), following the manufacturer’s protocols. Light emission was measured with an EnVision-Alpha Reader (Revvity, USA) and normalized to total protein content determined using the Pierce BCA Protein Assay Kit (#23225, Thermo Fisher Scientific, Waltham, MA, USA). Results were expressed as pg/mg protein for MMP-1 and IL-6 and ng/mg protein for HYA.
H2O2 levels were measured using the Fluorimetric Hydrogen Peroxide Assay Kit (#MAK165, Millipore Sigma, USA), while PGE-2 levels were determined using the PGE-2 ELISA Kit (#ab287802, Abcam, Waltham, MA, USA). Fluorescence and absorbance readings were taken with the SpectraMax iD5 (Molecular Devices, LLC, USA). Both H2O2 and PGE-2 measurements were normalized to total protein content and reported as µM/mg protein and pg/mg protein, respectively. All assays were conducted in duplicate for three tissue samples per treatment.
2.6. Masson’s Trichrome Staining in Skin Tissues
Tissues from the topical administration group were assessed for collagen type I expression using Masson’s trichrome staining kit (#HT15, Millipore Sigma, USA), following the manufacturer’s instructions. Collagen-stained areas were imaged using an Olympus CKX-41 inverted microscope equipped with an Olympus DP72 digital camera (Tokyo, Japan). The total collagen content was quantified as the percentage of the stained area relative to the total dermal area in each image using ImageJ 1.54f software (http://imagej.nih.gov/ij/; accessed on 20 May 2023 provided by the National Institutes of Health, USA). For each tissue section, five randomly selected regions of interest (ROIs) were analyzed and averaged. A total of three sections per tissue sample were measured.
2.7. Collagen Type I and COX-2 Immunofluorescence Staining in Skin Tissues
Tissues from the culture medium exposure group were assessed for collagen type I and COX-2 expression using immunofluorescence staining. Skin tissues were fixed in 4% paraformaldehyde (#12606S, Cell Signaling Technology, Danvers, MA, USA) and 4% sucrose (#S0389, Millipore Sigma, USA) in PBS, then immersed in 30% sucrose. The tissues were embedded in Tissue-Tek O.C.T. Compound (Sakura Finetek, Torrance, CA, USA) and cryosectioned using a cryostat microtome (Leica Biosystems, Deer Park, IL, USA). Sections were permeabilized with 0.01% Triton-X (#X100, Sigma-Aldrich, Saint Louis, MO, USA), blocked with 1% bovine serum albumin (#A9647, Sigma-Aldrich, USA) for 1 h, and incubated overnight at 4 °C with rabbit polyclonal anti-collagen I antibody (#ab34710, Abcam, Cambridge, UK) or rabbit monoclonal COX-2 antibody (#ab179800, Abcam, UK). Alexa Fluor 488 goat anti-rabbit antibody (#A11008, Invitrogen, Carlsbad, CA, USA) was applied, followed by DAPI nuclear staining (#ab228549, Abcam, UK). Slides were mounted with Prolong Gold Antifade (#9071S, Cell Signaling Technology, Danvers, MA, USA) and imaged at 400× magnification using a Leica TCS SP8 STED confocal microscope. Two sections per tissue were photographed, with six regions of interest per section analyzed using ImageJ to quantify signal intensity in integrated density units.
2.8. Statistical Analysis
Statistical analyses were conducted using GraphPad Prism 7 (GraphPad Software, San Diego, CA, USA). For the MTT assay, one-way ANOVA followed by Dunnett’s post hoc test was used to compare all groups simultaneously, with viability data normalized to the vehicle control without PM exposure. For biochemical markers, an unpaired t-test was used to compare vehicle-treated tissues without and with PM exposure to assess PM-induced effects. Treatment groups were then analyzed using one-way ANOVA with Dunnett’s post hoc test, comparing them to both vehicle controls (with and without PM exposure). Dunnett’s test was selected for its ability to control Type I error when comparing multiple groups to a control [26,27]. Comparisons between treatment groups were not performed, as the study aimed to evaluate whether each treatment could mitigate PM-induced damage or restore normal skin physiology, rather than assess relative efficacy among treatments. A p-value of less than 0.05 was considered statistically significant, and results are expressed as the mean ± standard deviation.
3. Results
3.1. Tissue Viability of Human Ex Vivo Skin Exposed to PM After Culture Medium-Based Treatment with Test Compounds
To evaluate whether co-treatment with topical application of 15 mg/mL PM and culture medium-based exposure to 500 µM indomethacin, 500 µM L-ascorbic acid, or 15 µM rapamycin resulted in significant toxicity, which could compromise the integrity of the data, tissue viability was assessed using the MTT assay following 48 h of treatment. As illustrated in Figure 1, the viability index, normalized to tissue weight, did not show a statistically significant decrease compared to control tissues not exposed to PM. These findings suggest that the tested compounds, at the specified concentrations, did not induce toxicity under the conditions of PM-induced skin damage.
Figure 1.
Tissue viability of human ex vivo skin exposed to PM after culture medium-based treatment. Abdominal skin from a 40-year-old female donor was treated using the culture medium with 0.5% DMSO with or without PM exposure (vehicle control) or co-treated with 500 µM indomethacin, 500 µM L-ascorbic acid, or 15 µM rapamycin, alongside topical treatment with 15 mg/mL PM for 48 h. Tissue viability was normalized to tissue weight (mg) and expressed as a percentage viability index relative to PM-unexposed tissues. Data are presented as mean ± SD, based on three tissue samples with two wells per sample.
3.2. Assessment of MMP-1 and IL-6 Secretion in Human Ex Vivo Skin Exposed to PM After Culture Medium-Based Treatment with Test Compounds
MMP-1 secretion was evaluated to determine the effects of PM exposure and treatment with test compounds on extracellular matrix degradation. Our study observed a 1.3-fold increase in MMP-1 secretion following treatment with 15 mg/mL PM (Figure 2A). Notably, culture medium-based treatment with indomethacin, L-ascorbic acid, and rapamycin significantly reduced MMP-1 levels by 43%, 47%, and 35%, respectively, compared to the PM-exposed DMSO group, and brought levels close to baseline relative to DMSO without PM (Figure 2A). These suggests their potential to mitigate PM-induced collagen degradation.
Figure 2.
Assessment of MMP-1 and IL-6 secretion in human ex vivo skin exposed to PM after culture medium-based treatment. Abdominal skin from a 40-year-old female donor was treated using the culture medium with 0.5% DMSO with or without PM exposure (vehicle control) or co-treated with 500 µM indomethacin, 500 µM L-ascorbic acid, or 15 µM rapamycin, alongside topical treatment with 15 mg/mL PM for 24 or 48 h. (A) MMP-1 secretion in the tissue culture medium after 24 h of treatment. (B) IL-6 secretion in the tissue culture medium after 48 h of treatment. Both expression levels were normalized to total protein concentration and expressed as pg/mg of protein. Data are presented as mean ± SD based on three tissue samples with two wells per sample. Asterisks on bars indicate significance vs. vehicle with PM; asterisks on lines indicate significance vs. vehicle without PM. *, p < 0.05; **, p < 0.01; ***, p < 0.001; ****, p < 0.0001.
To assess the inflammatory response, IL-6 secretion levels were measured in human ex vivo skin tissues following PM exposure and treatment with test compounds. Our findings demonstrated that treatment with 15 mg/mL PM resulted in a 4.2-fold increase in IL-6 expression compared to untreated PM tissues. However, culture medium-based treatment with 500 µM L-ascorbic acid effectively reduced IL-6 secretion by 19% compared to the PM-exposed group, though levels remained above baseline, indicating partial restoration. In contrast, tissues treated with indomethacin or rapamycin did not exhibit a significant reduction in IL-6 levels (Figure 2B). These findings suggest that L-ascorbic acid may offer protective benefits against PM-induced inflammation through IL-6 inhibition.
3.3. Assessment of PGE-2 and COX-2 Expression in Human Ex Vivo Skin Exposed to PM After Culture Medium-Based Treatment with Test Compounds
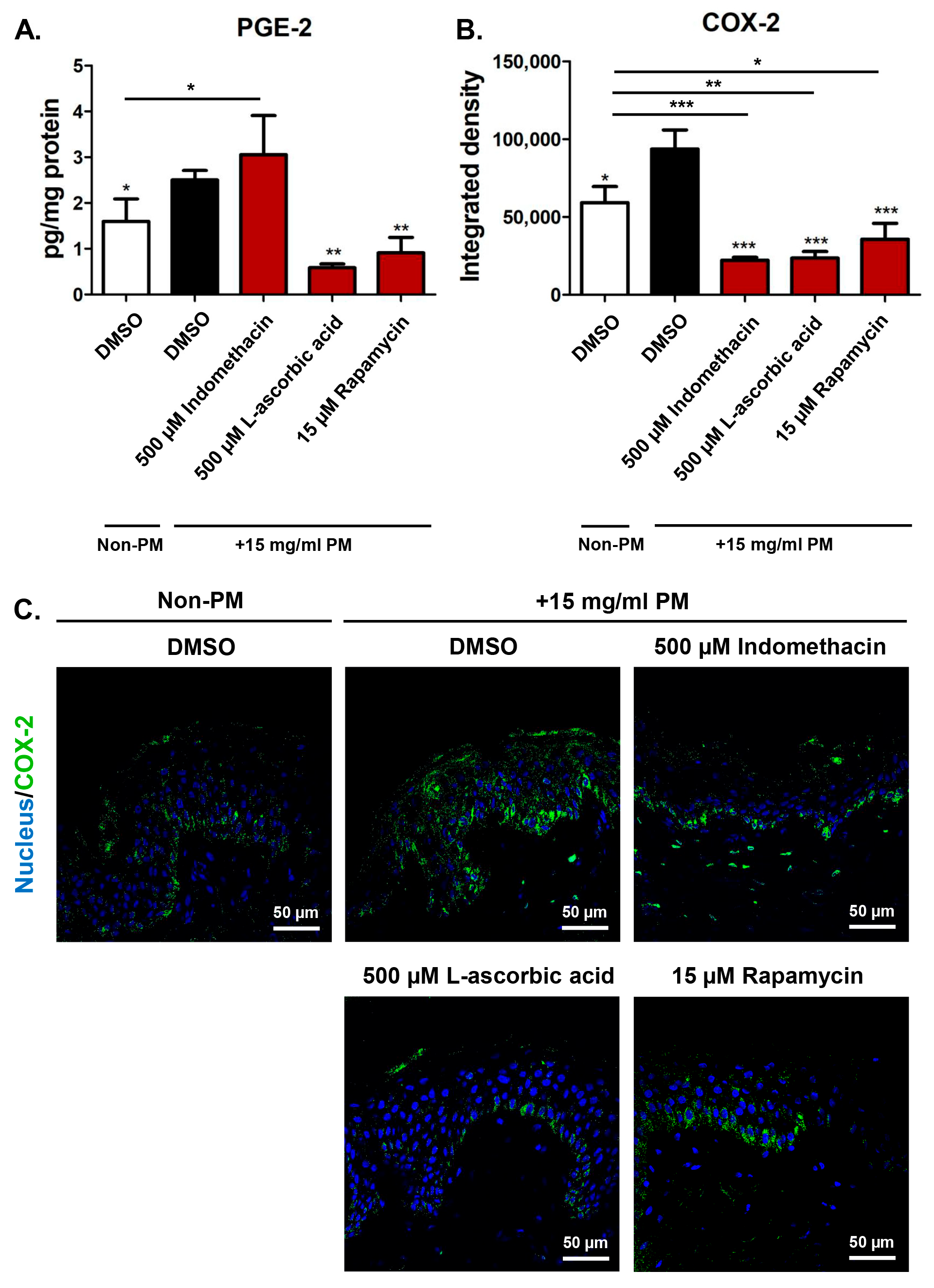
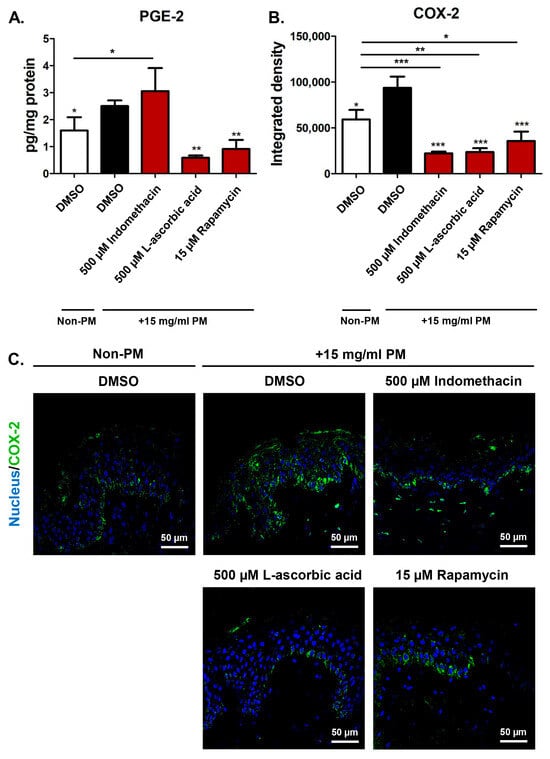
To evaluate the inflammatory response, COX-2 and PGE-2 expression levels were measured following PM exposure. Our results demonstrated that PM exposure increased the expression of COX-2 and PGE-2 by 1.6-fold compared to unexposed PM tissues (Figure 3). Culture medium-based treatment with 500 µM indomethacin, 500 µM L-ascorbic acid, and 15 µM rapamycin reduced COX-2 protein expression in skin tissues by 76%, 75%, and 62%, respectively, compared to PM-exposed DMSO tissues, and all reduced COX-2 below baseline levels (Figure 3B). These results suggest potent anti-inflammatory effects through COX-2 suppression, potentially beyond normal physiological levels. Representative images of COX-2 immunofluorescence staining are shown in Figure 3C. However, only 500 µM L-ascorbic acid and 15 µM rapamycin effectively reduced PGE-2 secretion by 77% and 64%, respectively, compared to PM-exposed tissues. In contrast, 500 µM indomethacin had no significant effect compared to PM-exposed tissues (Figure 3A). These findings suggest that while indomethacin can suppress COX-2 expression, it does not impact PGE-2 secretion. In contrast, L-ascorbic acid and rapamycin demonstrate efficacy in reducing both COX-2 and PGE-2, indicating their potential to mitigate PM-induced inflammation.
Figure 3.
Assessment of PGE-2 and COX-2 protein expression in human ex vivo skin exposed to PM after culture medium-based treatment. Abdominal skin from a 40-year-old female donor was treated using the culture medium with 0.5% DMSO with or without PM exposure (vehicle control) or co-treated with 500 µM indomethacin, 500 µM L-ascorbic acid, or 15 µM rapamycin, alongside topical treatment with 15 mg/mL PM for 48 h. (A) PGE-2 secretion in the tissue culture medium, normalized to total protein concentration and expressed as pg/mg of protein. (B) COX-2 protein expression in skin tissue, shown by fluorescent staining with an anti-COX-2 antibody (green), with DAPI staining for nuclei (blue). COX-2 levels were quantified and expressed as integrated density units. (C) Representative images of COX-2 immunofluorescence staining for each group. Data are presented as mean ± SD, based on three tissue samples with two wells per sample for ELISA and two sections per tissue with five images per section for immunofluorescence staining. Asterisks on bars indicate significance vs. vehicle with PM; asterisks on lines indicate significance vs. vehicle without PM. *, p < 0.05; **, p < 0.01; ***, p < 0.001.
3.4. Assessment of H2O2 Levels in Human Ex Vivo Skin Exposed to PM After Culture Medium-Based Treatment with Test Compounds
To assess oxidative stress, H2O2 levels were measured, as H2O2 is relatively stable compared to other reactive oxygen species and is easier to detect and quantify [28,29]. Our results showed that exposure to 15 mg/mL PM increased H2O2 levels by 2.9-fold compared to untreated PM tissues. Notably, only 500 µM indomethacin effectively reduced H2O2 levels by 26%, compared to PM-exposed tissues, though levels remained above baseline. 500 µM L-ascorbic acid and 15 µM rapamycin did not show significant reductions (Figure 4). These findings suggest that indomethacin may possess specific antioxidant properties for mitigating H2O2-related oxidative stress induced by PM exposure, whereas L-ascorbic acid and rapamycin, at these doses, do not demonstrate similar efficacy.
Figure 4.
Assessment of H2O2 levels in human ex vivo skin exposed to PM after culture medium-based treatment. Abdominal skin from a 40-year-old female donor was treated using the culture medium with 0.5% DMSO with or without PM exposure (vehicle control) or co-treated with 500 µM indomethacin, 500 µM L-ascorbic acid, or 15 µM rapamycin, alongside topical treatment with 15 mg/mL PM for 48 h. H2O2 levels in the tissue culture medium after 48 h of treatment were normalized to total protein concentration and expressed as nM/mg of protein. Data are presented as mean ± SD, based on three tissue samples with two wells per sample. Asterisks on bars indicate significance vs. vehicle with PM; asterisks on lines indicate significance vs. vehicle without PM. **, p < 0.01; ***, p < 0.001.
3.5. Assessment of Hyaluronic Acid Secretion and Collagen Type I Expression in Human Ex Vivo Skin Exposed to PM After Culture Medium-Based Treatment with Test Compounds
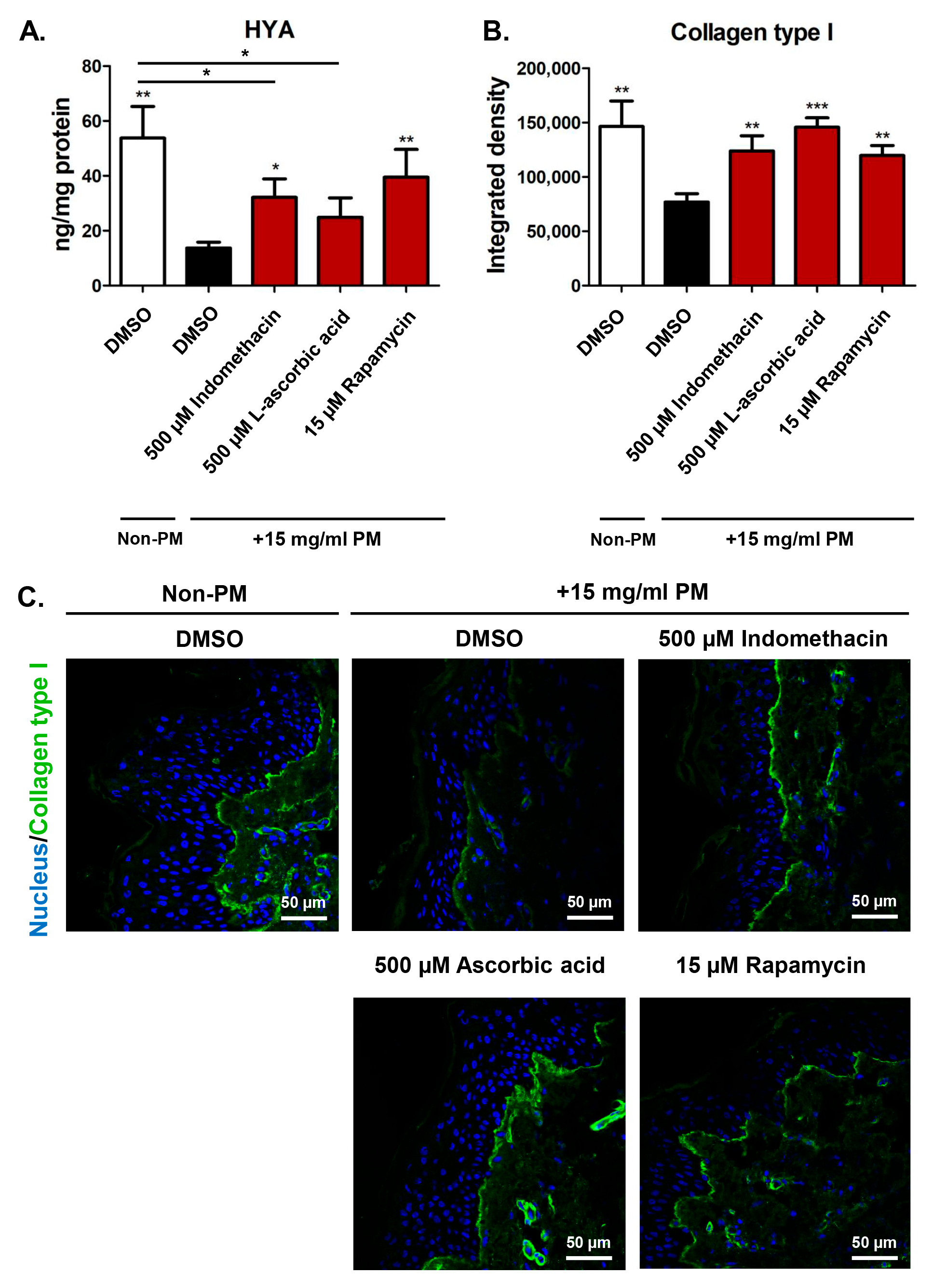
To evaluate the impact of PM on skin hydration, HYA levels were measured. Exposure to 15 mg/mL PM caused a notable 3.9-fold decrease in HYA levels compared to untreated PM samples. Treatments with 500 µM indomethacin and 15 µM rapamycin significantly increased HYA levels by 134% and 187%, respectively, compared to PM-exposed tissues. HYA levels in indomethacin-treated tissues remained below baseline, while rapamycin nearly restored levels to normal, effectively reversing the PM-induced depletion. Conversely, 500 µM L-ascorbic acid showed no appreciable effect on HYA restoration (Figure 5A). These findings indicate that indomethacin and rapamycin possess distinct skin rejuvenation properties. In contrast, L-ascorbic acid, at this concentration, lacked efficacy, underscoring the specific potential of indomethacin and rapamycin in addressing PM-induced skin damage.
Figure 5.
Assessment of HYA and collagen type I protein expression in human ex vivo skin exposed to PM after culture medium-based treatment. Abdominal skin from a 40-year-old female donor was treated using the culture medium with 0.5% DMSO with or without PM exposure (vehicle control) or co-treated with 500 µM indomethacin, 500 µM L-ascorbic acid, or 15 µM rapamycin, alongside topical treatment with 15 mg/mL PM for 48 h. (A) HYA secretion in the tissue culture medium, normalized to total protein concentration and expressed as ng/mg of protein. (B) Collagen type I protein expression in skin tissue, shown by fluorescent staining with an anti-collagen antibody (green), with DAPI staining for nuclei (blue). Collagen type I levels were quantified and expressed as integrated density units. (C) Representative images of collagen immunofluorescence staining for each group. Data are presented as mean ± SD, based on three tissue samples with two wells per sample for ELISA, and two sections per tissue with five images per section for immunofluorescence staining. Asterisks on bars indicate significance vs. vehicle with PM; asterisks on lines indicate significance vs. vehicle without PM. *, p < 0.05; **, p < 0.01; ***, p < 0.001.
To assess structural damage, collagen type I expression was measured. Figure 5B,C demonstrate the impact of PM exposure on collagen type I levels in skin tissues, revealing a significant 1.9-fold reduction compared to untreated PM tissues. Treatment with active compounds effectively mitigated this reduction, resulting in collagen increases of 61% (500 µM indomethacin), 90% (500 µM L-ascorbic acid), and 56% (15 µM rapamycin) compared to PM-exposed DMSO tissues. All three treatments restored collagen levels close to those in unexposed PM tissues, suggesting that co-treatment with these bioactive agents holds potential for restoring skin elasticity and structural integrity by enhancing collagen synthesis.
3.6. Tissue Viability of Human Ex Vivo Skin Exposed to PM After Topical Exposure to Test Compounds
To assess potential toxicity from topical exposure to 0.5% retinol and 0.04% EGCG of PM-exposed skin tissues, tissue viability was measured using the MTT assay after 4 days of treatment. As shown in Figure 6, the viability index, normalized to tissue weight, showed no significant decrease compared to non-PM exposed tissues. These findings indicate that the tested concentrations did not induce toxicity under PM-induced skin damage conditions.
Figure 6.
Tissue viability of human ex vivo skin exposed to PM after topical-based treatment. Abdominal skin from a 40-year-old female donor was pretreated for 2 h with 2% ethanol + 1% Tween 20 (vehicle control, with or without PM exposure), 0.5% retinol, or 0.04% EGCG. After pretreatment, tissues were topically exposed to 15 mg/mL PM for an additional 6 h. Tissue viability was normalized to tissue weight (mg) and expressed as a percentage viability index relative to tissues not exposed to PM. Data are presented as the mean ± SD, derived from three tissue samples, with two wells analyzed per sample.
3.7. Assessment of MMP-1 and IL-6 Secretion in Human Ex Vivo Skin Exposed to PM After Topical Exposure to Test Compounds
Figure 7A,B show that exposure to 15 mg/mL PM increased MMP-1 levels by 1.4-fold and IL-6 levels by 2.7-fold compared to untreated PM tissues. Topical treatment with 0.5% retinol significantly reduced MMP-1 by 67% and IL-6 by 60% compared to PM-exposed control tissues, bringing MMP-1 below baseline and IL-6 close to baseline levels. In contrast, 0.04% EGCG only decreased MMP-1 levels compared to ethanol control with PM exposure, bringing them below baseline, but had no effect on IL-6. These results indicate that while both compounds alleviate PM-induced damage, retinol demonstrates broader efficacy at its tested concentration.
Figure 7.
Assessment of MMP-1 and IL-6 secretion in human ex vivo skin exposed to PM after topical-based treatment. Abdominal skin from a 40-year-old female donor was pretreated for 2 h with 2% ethanol + 1% Tween 20 (vehicle control, with or without PM exposure), 0.5% retinol, or 0.04% EGCG. After pretreatment, tissues were topically exposed to 15 mg/mL PM for an additional 6 h. (A) MMP-1 secretion in the tissue culture medium after 2 days of treatment. (B) IL-6 secretion in the tissue culture medium after 4 days of treatment. Both expression levels were normalized to total protein concentration and expressed as pg/mg of protein. Data are presented as mean ± SD, based on three tissue samples with two wells per sample. Asterisks on bars indicate significance vs. vehicle with PM; asterisks on lines indicate significance vs. vehicle without PM. *, p < 0.05; **, p < 0.01; ***, p < 0.001.
3.8. Assessment of H2O2 Levels in Human Ex Vivo Skin Exposed to PM After Topical Exposure to Test Compounds
Figure 8 illustrates that PM exposure induces oxidative stress, increasing H2O2 levels by 1.9-fold compared to untreated tissues. Topical treatment with 0.5% retinol and 0.04% EGCG reduced H2O2 levels by 11% and 8%, respectively, compared to PM-exposed tissues, though levels remained higher than in non-PM-exposed tissues. These findings suggest that both retinol and EGCG can partially mitigate PM-induced oxidative stress, with moderate reductions in H2O2 levels.
Figure 8.
Assessment of H2O2 levels in human ex vivo skin exposed to PM after topical-based treatment. Abdominal skin from a 40-year-old female donor was pretreated for 2 h with 2% ethanol + 1% Tween 20 (vehicle control, with or without PM exposure), 0.5% retinol, or 0.04% EGCG. After pretreatment, tissues were topically exposed to 15 mg/mL PM for an additional 6 h. H2O2 levels in the tissue culture medium after 3 days of treatment were normalized to total protein concentration and expressed as nM/mg of protein. Data are presented as mean ± SD, based on three tissue samples with two wells per sample. Asterisks on bars indicate significance vs. vehicle with PM; asterisks on lines indicate significance vs. vehicle without PM. **, p < 0.01; ***, p < 0.001; ****, p < 0.0001.
3.9. Assessment of Collagen Type I Expression in Human Ex Vivo Skin Exposed to PM After Topical Exposure to Test Compounds
Figure 9A,B show that PM exposure reduced collagen type I levels by 1.6-fold compared to untreated tissues. Topical treatment with 0.5% retinol and 0.04% EGCG restored collagen levels by 76% and 41%, respectively, compared to the PM-exposed control, bringing levels close to those in non-PM-exposed tissues. These results suggest that both retinol and EGCG effectively counteract PM-induced collagen loss.
Figure 9.
Assessment of collagen type I protein expression in human ex vivo skin exposed to PM after topical-based treatment. Abdominal skin from a 40-year-old female donor was pretreated for 2 h with 2% ethanol + 1% Tween 20 (vehicle control, with or without PM exposure), 0.5% retinol, or 0.04% EGCG. After pretreatment, tissues were topically exposed to 15 mg/mL PM for an additional 6 h. (A) Quantification of the percentage of collagen staining was determined by calculating the total collagen (blue) area normalized to the total dermis area. Data were averaged from three sections per tissue, with five images analyzed per section. (B) Representative images of collagen staining, with collagen visualized using aniline blue, are shown for each group. Data are presented as mean ± SD, based on three tissue samples. Asterisks on bars indicate significance vs. vehicle with PM. *, p < 0.05; **, p < 0.01.
4. Discussion
This study highlights the harmful effects of PM on skin health and the protective potential of both culture medium-based and topical anti-pollution treatments. PM exposure significantly increased oxidative stress, inflammation, and structural damage, as indicated by elevated H2O2, IL-6, and MMP-1 levels, along with decreased collagen type I and HYA. These findings, consistent with previous research, underscore the role of PM-induced ROS and inflammatory pathways, such as NF-κB and MAPK, in driving oxidative damage, collagen degradation, and impaired hydration [6,30]. To evaluate treatment efficacy, test compounds (indomethacin, L-ascorbic acid, and rapamycin) were delivered via the culture medium to simulate systemic exposure, mimicking in vivo circulation to the dermal layers, while PM and topical compounds (retinol and EGCG) were applied directly to the skin surface to replicate real-world pollutant contact and topical treatment [1,24]. This dual-route approach enabled a controlled comparison of internal versus surface-level interventions, offering insights into their distinct yet complementary mechanisms for mitigating pollution-induced skin damage [13,18].
PM accelerates collagen degradation through oxidative stress and inflammation by generating ROS that damage collagen fibers and activate NF-κB and AhR pathways, leading to increased MMP-1 and MMP-9 production, which degrade type I and III collagen [1,8,9,31,32,33]. PM also inhibits type I procollagen synthesis, further impairing the dermal matrix, especially with chronic exposure [33]. In this study, culture medium-based treatments with indomethacin, L-ascorbic acid, and rapamycin significantly increased collagen type I and reduced MMP-1 levels, effectively stabilizing the dermal structure and restoring both markers close to normal physiological levels (Figure 2A and Figure 5B,C).
PM promotes inflammation by activating MAPK signaling, increasing ROS production, and upregulating COX-2, which converts arachidonic acid to PGH-2, a precursor of PGE-2 [8,34]. Elevated PGE-2 exacerbates inflammation and impairs skin barrier function, leading to chronic damage [5]. In this study, all three culture medium-based treatments reduced COX-2 expression (Figure 3B,C); indomethacin acted as a direct COX inhibitor, while L-ascorbic acid and rapamycin modulated ROS and mTOR signaling, respectively [35,36,37,38,39,40]. Notably, COX-2 levels were reduced below normal baseline, suggesting potent anti-inflammatory effects beyond normal physiological regulation. Only L-ascorbic acid and rapamycin reduced PGE-2 levels (Figure 3A), consistent with the previous literature [41,42]. In contrast, indomethacin failed to reduce PGE-2 and instead increased it beyond baseline. This paradoxical outcome may results from compensatory activity of microsomal prostaglandin E synthase (mPGES-1), which can sustain PGE-2 synthesis despite COX inhibition [43]. Additionally, the dosage or timing of indomethacin may have been insufficient to fully suppress PGE-2 production. It is also possible that PM exposure activated alternative inflammatory pathways, maintaining PGE-2 production. Lastly, the ex vivo model may lack systemic immune and vascular components, which could influence prostaglandin regulation in vivo, contributing to these findings [44].
PM induces oxidative stress and inflammation, with ROS like H2O2 damaging cellular components [8,45,46,47]. H2O2, due to its stability and signaling role, serves as a reliable marker of oxidative stress [28,29]. Each treatment showed distinct effects on oxidative stress. Indomethacin reduced H2O2 levels by suppressing COX-mediated ROS production, whereas L-ascorbic acid unexpectedly increased H2O2, likely due to pro-oxidant behavior at the administered dose, exacerbated by limited enzymatic detoxification in the ex vivo model [20,48,49] (Figure 4). Future studies should optimize dosing or explore combination therapies with metal chelators to mitigate this response [50]. Additionally, PM impairs skin hydration and elasticity by increasing IL-6 via NF-κB activation and reducing HYA, a key molecule for skin moisture [3,51,52]. Indomethacin and rapamycin effectively restored HYA levels, enhancing hydration and extracellular matrix integrity (Figure 5A), while L-ascorbic acid uniquely reduced IL-6 levels through NF-κB inhibition, highlighting its strong anti-inflammatory properties (Figure 2B) [53]. These findings highlight the distinct strength of each treatment. Specifically, indomethacin targets oxidative stress, rapamycin modulates matrix pathways, and L-ascorbic acid addresses cytokine-driven inflammation. Together, they provide a multifaceted approach to mitigating PM-induced skin damage.
Topical retinol and EGCG effectively protected against PM-induced skin damage. Both compounds reduced MMP-1 levels below baseline and restored collagen type I to normal levels, counteracting extracellular matrix degradation and supporting skin elasticity (Figure 7A and Figure 9A,B). Retinol promoted fibroblast-driven collagen synthesis, while EGCG’s potent antioxidant and anti-inflammatory properties preserved extracellular matrix integrity [54,55]. Notably, retinol uniquely reduced IL-6 levels, emphasizing its strong anti-inflammatory action (Figure 7B), and both compounds lowered H2O2 levels—EGCG via ROS scavenging and retinol likely through enhanced repair mechanisms (Figure 8) [56,57,58]. These complementary mechanisms highlight their potential in mitigating oxidative stress, inflammation, and structural damage from pollution.
This study provides valuable insights but has limitations. The ex vivo model lacks systemic immune and vascular components, which may affect treatment outcomes compared to in vivo conditions. Additionally, the dosing, particularly of L-ascorbic acid, may require refinement due to observed pro-oxidant effects. Synergistic effects and chronic PM exposure were not assessed, leaving gaps in long-term efficacy. Future research should optimize dosing; explore synergistic combinations, such as pairing L-ascorbic acid with metal chelators; and validate results in vivo and clinical trials to support broader therapeutic and cosmetic applications.
5. Conclusions
This study highlights the potential of culture medium-based and topical treatments to mitigate PM-induced skin damage by targeting oxidative stress, inflammation, and extracellular matrix degradation. Culture medium-based treatments (indomethacin, L-ascorbic acid, and rapamycin) suggest a promise for systemic or transdermal delivery of active compounds in therapeutic or advanced dermocosmetic applications, while topical agents (retinol and EGCG) are well-suited for daily skincare to prevent pollutant-induced skin aging. These complementary strategies support multi-targeted skin protection. Future research should optimize delivery methods, explore synergistic combinations, and validate efficacy in real-world conditions to enhance skin protection in polluted environments.
Author Contributions
Conceptualization, W.K. and R.W.; methodology, W.K.; validation, W.K.; formal analysis, K.N. and W.K.; investigation, K.N. and W.K.; resources, W.K. and R.W.; data curation, W.K.; writing—original draft preparation, K.N. and W.K.; writing—review and editing, W.K., K.N., and R.W.; visualization, K.N. and W.K.; supervision, W.K. and R.W.; project administration, R.W.; funding acquisition, R.W. All authors have read and agreed to the published version of the manuscript.
Funding
This research and the APC were funded by the Fundamental Fund (FF) 2024 through National Science and Technology Development Agency, Thailand, grant number P2351548.
Institutional Review Board Statement
The study was conducted in accordance with the Declaration of Helsinki and approved by the Institutional Review Board of Yanhee International Hospital, Thailand (FM-YGH-024 and date of approval 8 June 2023).
Informed Consent Statement
Informed consent was obtained from all subjects involved in the study.
Data Availability Statement
The raw data supporting the conclusions of this article will be made available by the authors on request. This restriction is due to the dataset being part of an ongoing research project, where further analysis and follow-up studies are planned. However, data may be shared upon reasonable requests for academic or research purposes.
Conflicts of Interest
Authors Kanyakorn Namchantra, Ratjika Wongwanakul and Wannita Klinngam were employed by the company National Nanotechnology Center (NANOTEC).
References
- Kim, M.; Son, D.; Shin, S.; Park, D.; Byun, S.; Jung, E. Protective effects of Camellia japonica flower extract against urban air pollutants. BMC Complement. Altern. Med. 2019, 19, 30. [Google Scholar] [CrossRef] [PubMed]
- Rembiesa, J.; Ruzgas, T.; Engblom, J.; Holefors, A. The Impact of Pollution on Skin and Proper Efficacy Testing for Anti-Pollution Claims. Cosmetics 2018, 5, 4. [Google Scholar] [CrossRef]
- Lee, C.W.; Lin, Z.C.; Hu, S.C.; Chiang, Y.C.; Hsu, L.F.; Lin, Y.C.; Lee, I.T.; Tsai, M.H.; Fang, J.Y. Urban particulate matter down-regulates filaggrin via COX2 expression/PGE2 production leading to skin barrier dysfunction. Sci. Rep. 2016, 6, 27995. [Google Scholar] [CrossRef] [PubMed]
- Lee, C.W.; Chi, M.C.; Peng, K.T.; Chiang, Y.C.; Hsu, L.F.; Yan, Y.L.; Li, H.Y.; Chen, M.C.; Lee, I.T.; Lai, C.H. Water-Soluble Fullerenol C60(OH)36 toward Effective Anti-Air Pollution Induced by Urban Particulate Matter in HaCaT Cell. Int. J. Mol. Sci. 2019, 20, 4259. [Google Scholar] [CrossRef]
- Lin, Z.C.; Lee, C.W.; Tsai, M.H.; Ko, H.H.; Fang, J.Y.; Chiang, Y.C.; Liang, C.J.; Hsu, L.F.; Hu, S.C.; Yen, F.L. Eupafolin nanoparticles protect HaCaT keratinocytes from particulate matter-induced inflammation and oxidative stress. Int. J. Nanomed. 2016, 11, 3907–3926. [Google Scholar] [CrossRef]
- Paik, K.; Na, J.-I.; Huh, C.-H.; Shin, J.-W. Particulate Matter and Its Molecular Effects on Skin: Implications for Various Skin Diseases. Int. J. Mol. Sci. 2024, 25, 9888. [Google Scholar] [CrossRef]
- Ryu, Y.S.; Kang, K.A.; Piao, M.J.; Ahn, M.J.; Yi, J.M.; Hyun, Y.M.; Kim, S.H.; Ko, M.K.; Park, C.O.; Hyun, J.W. Particulate matter induces inflammatory cytokine production via activation of NFκB by TLR5-NOX4-ROS signaling in human skin keratinocyte and mouse skin. Redox Biol. 2019, 21, 101080. [Google Scholar] [CrossRef]
- Dijkhoff, I.M.; Drasler, B.; Karakocak, B.B.; Petri-Fink, A.; Valacchi, G.; Eeman, M.; Rothen-Rutishauser, B. Impact of airborne particulate matter on skin: A systematic review from epidemiology to in vitro studies. Part. Fibre Toxicol. 2020, 17, 35. [Google Scholar] [CrossRef]
- Qiao, Y.; Li, Q.; Du, H.Y.; Wang, Q.W.; Huang, Y.; Liu, W. Airborne polycyclic aromatic hydrocarbons trigger human skin cells aging through aryl hydrocarbon receptor. Biochem. Biophys. Res. Commun. 2017, 488, 445–452. [Google Scholar] [CrossRef]
- Pittayapruek, P.; Meephansan, J.; Prapapan, O.; Komine, M.; Ohtsuki, M. Role of Matrix Metalloproteinases in Photoaging and Photocarcinogenesis. Int. J. Mol. Sci. 2016, 17, 868. [Google Scholar] [CrossRef]
- Hieda, D.S.; Anastacio da Costa Carvalho, L.; Vaz de Mello, B.; Oliveira, E.A.; Romano de Assis, S.; Wu, J.; Du-Thumm, L.; Viana da Silva, C.L.; Roubicek, D.A.; Maria-Engler, S.S.; et al. Air Particulate Matter Induces Skin Barrier Dysfunction and Water Transport Alteration on a Reconstructed Human Epidermis Model. JID 2020, 140, 2343–2352.e2343. [Google Scholar] [CrossRef] [PubMed]
- Kim, B.E.; Kim, J.; Goleva, E.; Berdyshev, E.; Lee, J.; Vang, K.A.; Lee, U.H.; Han, S.; Leung, S.; Hall, C.F.; et al. Particulate matter causes skin barrier dysfunction. JCI Insight 2021, 6, 145185. [Google Scholar] [CrossRef] [PubMed]
- Juliano, C.; Magrini, G.A. Cosmetic Functional Ingredients from Botanical Sources for Anti-Pollution Skincare Products. Cosmetics 2018, 5, 19. [Google Scholar] [CrossRef]
- Prasad, R.; Katiyar, S.K. Ultraviolet radiation-induced inflammation activates β-catenin signaling in mouse skin and skin tumors. Int. J. Oncol. 2014, 44, 1199–1206. [Google Scholar] [CrossRef]
- Milani, M.; Hashtroody, B.; Piacentini, M.; Celleno, L. Skin protective effects of an antipollution, antioxidant serum containing Deschampsia antartica extract, ferulic acid and vitamin C: A controlled single-blind, prospective trial in women living in urbanized, high air pollution area. Clin. Cosmet. Investig. Dermatol. 2019, 12, 393–399. [Google Scholar] [CrossRef]
- Blagosklonny, M.V. Rapamycin for the aging skin. Aging 2019, 11, 12822–12826. [Google Scholar] [CrossRef]
- Mukherjee, S.; Date, A.; Patravale, V.; Korting, H.C.; Roeder, A.; Weindl, G. Retinoids in the treatment of skin aging: An overview of clinical efficacy and safety. Clin. Interv. Aging 2006, 1, 327–348. [Google Scholar] [CrossRef]
- Mistry, N. Guidelines for Formulating Anti-Pollution Products. Cosmetics 2017, 4, 57. [Google Scholar] [CrossRef]
- De Wever, B.; Kurdykowski, S.; Descargues, P. Human Skin Models for Research Applications in Pharmacology and Toxicology: Introducing NativeSkin®, the “Missing Link” Bridging Cell Culture and/or Reconstructed Skin Models and Human Clinical Testing. Appl. In Vitro Toxicol. 2015, 1, 26–32. [Google Scholar] [CrossRef]
- Cho, H.; Won, C.H.; Change, S.E.; Lee, M.W.; Park, G. Usefulness and limitations of skin explants to assess laser treatment. Med. Laser 2013, 2, 58–63. [Google Scholar] [CrossRef]
- Netzlaff, F.; Lehr, C.M.; Wertz, P.W.; Schaefer, U.F. The human epidermis models Episkin, SkinEthic and Epiderm: An evaluation of morphology and their suitability for testing phototoxicity, irritancy, corrosivity, and substance transport. Eur. J. Pharm. Biopharm. 2005, 60, 167–178. [Google Scholar] [PubMed]
- Companjen, A.R.; Van der Erl, L.I.; Wei, L.; Lamen, J.D.; Prens, E.P. A modified ex vivo skin organ culture system for functional studies. Arch. Dermatol. Res. 2000, 293, 184–190. [Google Scholar]
- Patatian, A.; Delestre-Delacour, C.; Percoco, G.; Ramdani, Y.; Di Giovanni, M.; Peno-Mazzarino, L.; Bader, T.; Benard, M.; Driouich, A.; Lati, E.; et al. Skin biological responses to urban pollution in an ex vivo model. Toxicol. Lett. 2021, 348, 85–96. [Google Scholar] [CrossRef] [PubMed]
- Leite, M.N.; Viegas, J.S.R.; Praça, F.S.G.; de Paula, N.A.; Ramalho, L.N.Z.; Bentley, M.; Frade, M.A.C. Ex vivo model of human skin (hOSEC) for assessing the dermatokinetics of the anti-melanoma drug Dacarbazine. EJPS 2021, 160, 105769. [Google Scholar] [CrossRef]
- Asserin, J.; Lati, E.; Shioya, T.; Prawitt, J. The effect of oral collagen peptide supplementation on skin moisture and the dermal collagen network: Evidence from an ex vivo model and randomized, placebo-controlled clinical trials. J. Cosmet. Dermatol. 2015, 14, 291–301. [Google Scholar] [CrossRef]
- Ludbrook, J. Multiple comparison procedures updated. Clin. Exp. Pharmacol. Physiol. 1998, 25, 1032–1037. [Google Scholar] [CrossRef]
- Lee, S.; Lee, D.K. What is the proper way to apply the multiple comparison test? Korean J. Anesthesiol. 2018, 71, 353–360. [Google Scholar] [CrossRef]
- Collin, F. Chemical Basis of Reactive Oxygen Species Reactivity and Involvement in Neurodegenerative Diseases. Int. J. Mol. Sci. 2019, 20, 2407. [Google Scholar] [CrossRef]
- Jaimes, E.A.; Sweeney, C.; Raij, L. Effects of the Reactive Oxygen Species Hydrogen Peroxide and Hypochlorite on Endothelial Nitric Oxide Production. Hypertension 2001, 38, 877–883. [Google Scholar] [CrossRef]
- Wang, J.; Huang, J.; Wang, L.; Chen, C.; Yang, D.; Jin, M.; Bai, C.; Song, Y. Urban particulate matter triggers lung inflammation via the ROS-MAPK-NF-κB signaling pathway. J. Thorac. Dis. 2017, 9, 4398–4412. [Google Scholar] [CrossRef]
- Miri, K.; Hyun Jeong, P. Molecular Mechanisms of Skin Aging and Rejuvenation. In Molecular Mechanisms of the Aging Process and Rejuvenation; Naofumi, S., Ed.; IntechOpen: Rijeka, Croatia, 2016; Chapter 4. [Google Scholar]
- Xia, W.; Hammerberg, C.; Li, Y.; He, T.; Quan, T.; Voorhees, J.J.; Fisher, G.J. Expression of catalytically active matrix metalloproteinase-1 in dermal fribroblasts induce collagen fragmentation and functional alterations that resemble aged human skin. Aging Cell 2013, 12, 661–671. [Google Scholar] [PubMed]
- Magnani, N.D.; Muresan, X.M.; Belmonte, G.; Cervellati, F.; Sticozzi, C.; Pecorelli, A.; Miracco, C.; Marchini, T.; Evelson, P.; Valacchi, G. Skin Damage Mechanisms Related to Airborne Particulate Matter Exposure. Toxicol. Sci. 2016, 149, 227–236. [Google Scholar] [CrossRef] [PubMed]
- Thomas, G.J.; Herranz, P.; Cruz, S.B.; Parodi, A. Treatment of actinic keratosis through inhibition of cyclooxygenase-2: Potential mechanism of action of diclofenac sodium 3% in hyaluronic acid 2.5. Dermatol. Ther. 2019, 32, e12800. [Google Scholar] [CrossRef]
- Tonby, K.; Wergeland, I.; Lieske, N.V.; Kvale, D.; Tasken, K.; Dyrhol-Riise, A.M. The COX- inhibitor indomethacin reduces Th1 effector and T regulatory cells in vitro in Mycobacterium tuberculosis infection. BMC Infect. Dis. 2016, 16, 599. [Google Scholar] [CrossRef]
- Lee, S.K.; Kang, J.S.; Jung, D.J.; Hur, D.Y.; Kim, J.E.; Hahm, E.; Bae, S.; Kim, H.W.; Kim, D.; Cho, B.J.; et al. Vitamin C suppresses proliferation of the human melanoma cell SK-MEL-2 through the inhibition of cyclooxygenase-2 (COX-2) expression and the modulation of insulin-like growth factor II (IGF-II) production. J. Cell. Physiol. 2008, 216, 180–188. [Google Scholar] [CrossRef]
- Candelario-Jalil, E.; Akundi, R.S.; Bhatia, H.S.; Lieb, K.; Appel, K.; Muñoz, E.; Hüll, M.; Fiebich, B.L. Ascorbic acid enhances the inhibitory effect of aspirin on neuronal cyclooxygenase-2-mediated prostaglandin E2 production. J. Neuroimmunol. 2006, 174, 39–51. [Google Scholar] [CrossRef]
- Yan, H.; Wang, H.; Zhang, X.; Li, X.; Yu, J. Ascorbic acid ameliorates oxidative stress and inflammation in dextran sulfate sodium-induced ulcerative colitis in mice. Int. J. Clin. Exp. Med. 2015, 8, 20245–20253. [Google Scholar]
- Tyagi, A.; Kamal, M.A.; Poddar, N.K. Integrated Pathways of COX-2 and mTOR: Roles in Cell Sensing and Alzheimer’s Disease. Front. Neurosci. 2020, 14, 693. [Google Scholar] [CrossRef]
- Lipskar, A.M.; Glick, R.D.; Huang, J.; Fisher, J.C.; DeVoti, J.; Pica, R.; Edelman, M.; Steinberg, B.M.; Soffer, S.Z. Cyclooxygenase 2 mediates the antiangiogenic effect of rapamycin in Ewing sarcoma. J. Pediatr. Surg. 2009, 44, 1139–1146; discussion 1146–1147. [Google Scholar] [CrossRef]
- Fiebich, B.L.; Lieb, K.; Kammerer, N.; Hüll, M. Synergistic inhibitory effect of ascorbic acid and acetylsalicylic acid on prostaglandin E2 release in primary rat microglia. J. Neurochem. 2003, 86, 173–178. [Google Scholar] [CrossRef]
- Sun, Q.; Liu, Q.; Zheng, Y.; Cao, X. Rapamycin suppresses TLR4-triggered IL-6 and PGE(2) production of colon cancer cells by inhibiting TLR4 expression and NF-kappaB activation. Mol. Immunol. 2008, 45, 2929–2936. [Google Scholar] [CrossRef] [PubMed]
- Sampey, A.V.; Monrad, S.; Crofford, L.J. Microsomal prostaglandin E synthase-1: The inducible synthase for prostaglandin E2. Arthritis Res. Ther. 2005, 7, 114–117. [Google Scholar] [CrossRef] [PubMed]
- Ng, K.W.; Pearton, M.; Coulman, S.; Anstey, A.; Gateley, C.; Morrissey, A.; Allender, C.; Birchall, J. Development of an ex vivo human skin model for intradermal vaccination: Tissue viability and Langerhans cell behaviour. Vaccine 2009, 27, 5948–5955. [Google Scholar] [CrossRef] [PubMed]
- Puri, P.; Nandar, S.K.; Kathuria, S.; Ramesh, V. Effects of air pollution on the skin: A review. IJDVL 2017, 83, 415–423. [Google Scholar] [CrossRef]
- Li, Q.; Kang, Z.; Jiang, S.; Zhao, J.; Yan, S.; Xu, F.; Xu, J. Effects of Ambient Fine Particles PM(2.5) on Human HaCaT Cells. Int. J. Environ. Res. Public Health 2017, 14, 72. [Google Scholar] [CrossRef]
- Kwon, K.; Park, S.H.; Han, B.S.; Oh, S.W.; Lee, S.E.; Yoo, J.A.; Park, S.J.; Kim, J.; Kim, J.W.; Cho, J.Y.; et al. Negative Cellular Effects of Urban Particulate Matter on Human Keratinocytes Are Mediated by P38 MAPK and NF-kappaB-dependent Expression of TRPV 1. Int. J. Mol. Sci. 2018, 19, 2660. [Google Scholar] [CrossRef]
- Kaźmierczak-Barańska, J.; Boguszewska, K.; Adamus-Grabicka, A.; Karwowski, B.T. Two Faces of Vitamin C-Antioxidative and Pro-Oxidative Agent. Nutrients 2020, 12, 1501. [Google Scholar] [CrossRef]
- Rietjens, I.M.C.M.; Boersma, M.G.; Haan, L.d.; Spenkelink, B.; Awad, H.M.; Cnubben, N.H.P.; van Zanden, J.J.; Woude, H.v.d.; Alink, G.M.; Koeman, J.H. The pro-oxidant chemistry of the natural antioxidants vitamin C, vitamin E, carotenoids and flavonoids. Environ. Toxicol. Pharmacol. 2002, 11, 321–333. [Google Scholar] [CrossRef]
- Timoshnikov, V.A.; Selyutina, O.Y.; Polyakov, N.E.; Didichenko, V.; Kontoghiorghes, G.J. Mechanistic Insights of Chelator Complexes with Essential Transition Metals: Antioxidant/Pro-Oxidant Activity and Applications in Medicine. Int. J. Mol. Sci. 2022, 23, 1247. [Google Scholar] [CrossRef]
- Kim, J.H.; Kim, M.; Kim, J.M.; Lee, M.K.; Seo, S.J.; Park, K.Y. Afzelin suppresses proinflammatory responses in particulate matter-exposed human keratinocytes. Int. J. Mol. Med. 2019, 43, 2516–2522. [Google Scholar] [CrossRef]
- Kim, M.; Kim, J.H.; Jeong, G.J.; Park, K.Y.; Lee, M.K.; Seo, S.J. Particulate matter induces pro-inflammatory cytokines via phosphorylation of p38 MAPK possibly leading to dermal inflammaging. Exp. Dermatol. 2019, 28, 809–815. [Google Scholar] [CrossRef] [PubMed]
- Gęgotek, A.; Skrzydlewska, E. Antioxidative and Anti-Inflammatory Activity of Ascorbic Acid. Antioxidants 2022, 11, 1993. [Google Scholar] [CrossRef] [PubMed]
- Sun, M.; Wang, P.; Sachs, D.; Xu, Y.; Xu, Y.; Voorhees, J.J.; Fisher, G.J.; Li, Y. Topical Retinol Restores Type I Collagen Production in Photoaged Forearm Skin within Four Weeks. Cosmetics 2016, 3, 35. [Google Scholar] [CrossRef]
- Jia, Y.; Mao, Q.; Yang, J.; Du, N.; Zhu, Y.; Min, W. (-)-Epigallocatechin-3-Gallate Protects Human Skin Fibroblasts from Ultraviolet a Induced Photoaging. Clin. Cosmet. Investig. Dermatol. 2023, 16, 149–159. [Google Scholar] [CrossRef]
- Kagechika, H.; Kawachi, E.; Fukasawa, H.; Saito, G.; Iwanami, N.; Umemiya, H.; Hashimoto, Y.; Shudo, K. Inhibition of IL-1-induced IL-6 production by synthetic retinoids. Biochem. Biophys. Res. Commun. 1997, 231, 243–248. [Google Scholar] [CrossRef]
- Sugisawa, A.; Umegaki, K. Physiological Concentrations of (−)-Epigallocatechin-3-O-Gallate (EGCg) Prevent Chromosomal Damage Induced by Reactive Oxygen Species in WIL2-NS Cells. J. Nutr. 2002, 132, 1836–1839. [Google Scholar] [CrossRef]
- Calaf, G.M.; Emenaker, N.J.; Hei, T.K. Effect of retinol on radiation- and estrogen-induced neoplastic transformation of human breast epithelial cells. Oncol. Rep. 2005, 13, 1017–1027. [Google Scholar] [CrossRef]
Disclaimer/Publisher’s Note: The statements, opinions and data contained in all publications are solely those of the individual author(s) and contributor(s) and not of MDPI and/or the editor(s). MDPI and/or the editor(s) disclaim responsibility for any injury to people or property resulting from any ideas, methods, instructions or products referred to in the content. |
© 2025 by the authors. Licensee MDPI, Basel, Switzerland. This article is an open access article distributed under the terms and conditions of the Creative Commons Attribution (CC BY) license (https://creativecommons.org/licenses/by/4.0/).








