Abstract
To address the complexities of national park management within China, this study investigated the evolutionary game between central and local governments in the context of Sanjiangyuan National Park, to explore strategic behavior and goal displacement issues. This research dissected the interplay and strategy evolution between governmental levels, considering the diverse interests, policy interpretations, and resource allocations that often lead to strategic misalignments. Employing an evolutionary game theory framework, we integrated a literature review and numerical simulations to delineate the dynamics of central–local governmental interactions. Our results underscore the pivotal role of strategic alignment in ensuring ecological conservation and socioeconomic development. The findings reveal that under certain conditions, characterized by minimization of rent-seeking behavior, cost-effective management, and risk mitigation, an evolutionarily stable strategy promoting optimal park management can emerge. This study concludes that a cooperative framework, underpinned by aligned incentives and strategic coherence between governmental levels, is critical for sustainable management of national parks. It contributes to understanding of governance models in national parks, offers insights into policy formulation and implementation within the ongoing environmental reform initiatives in China, reveals the behavioral strategies within national park management systems, and supports policy recommendations for enhancing governance quality and management efficiency.
1. Introduction
Creating a system of nature reserves centered on national parks is a key component in advancing China’s construction of an ecological civilization. This strategy emphasizes China’s commitment to conserving and maintaining its natural heritage and demonstrates a method of promoting long-term environmental health and social welfare through the integrated management and utilization of ecological resources [1]. The primary purpose of national parks is to protect and maintain natural ecosystems with national significance, ensuring that the integrity of natural heritage sites is preserved and sustainably managed in the long term [2]. National parks, as public goods with ecological characteristics, often have fragmented management, unclear boundary definitions, and ambiguous responsibilities for authorities owing to their inherent complexity, systematic nature, and uncertainty. The evolution of the national park management system has involved interactions between central and local governments and is a focal point in the fields of public administration and ecological economics. This reflects the practical issues that China faces in the reform process of the national park system.
Within the national park management system, differences in behavior may arise between central and local governments owing to varied interests, resource allocation, and policy interpretations. These differences can drive deviations from the management objectives. Furthermore, a lack of attention to potential issues within this vertical management mechanism may have undermined the effectiveness of national park management. Thoroughly exploring and identifying the similarities and contrasts between central and local governments in national park management is crucial for ensuring the correct implementation of policies, enhancing management efficiency, and improving governance quality.
Sanjiangyuan National Park is located on the Qinghai–Tibet Plateau. The Qinghai–Tibet plateau has an average altitude of over 4000 m and is known as the “Third Pole” of the world. It is the source of the Yangtze, Yellow, and Lancang (Mekong) rivers, which serve as crucial freshwater supplies for China and Asia, and is one of the most sensitive regions to global climate change [3]. Encompassing the sources of the Yellow River, Yangtze River (Koko Nor), and Lancang River, Sanjiangyuan National Park covered a total area of 190,700 km2 by 2022 and accounts for 52.1% of the area in the Sanjiangyuan region of Qinghai Province [4]. In March 2016, the General Office of the Communist Party of China Central Committee and the General Office of the State Council issued the “Sanjiangyuan National Park System Pilot Scheme” which initiated China’s exploration of establishing a national park system. This scheme turned Sanjiangyuan National Park into a demonstration area for ecological protection and restoration on the Qinghai–Tibet Plateau. It became a pioneer zone for coexistence and shared benefits between humans and nature, and a showcase area for the natural conservation and inheritance of ecological culture on the plateau. This scheme also aimed to provide replicable and promotable guidelines for the construction of national parks and a nationwide reform of the nature reserve management system [5]. It is for these reasons that this study examined Sanjiangyuan National Park as a case study to explore the key parameters of creating national parks and reforming the management system, including management costs, rent-seeking behavior, and transaction costs. It employs numerical simulations to quantitatively assess the impact of changes to these parameters on the stability of governmental behavioral strategies.
This study uses an evolutionary game model as an analytical tool to identify the potential goal deviations between central and local governments in the management of national parks and explore their behavioral patterns. By integrating the existing literature, this study analyzed the behavioral patterns of stakeholders in the national park management process to comprehensively and deeply elucidate the specific evolutionary processes of the involved parties and explore their respective stable strategies and equilibrium points. Using data from Sanjiangyuan National Park in 2022 and a simulation written in Python, this study assessed the impact of parameter changes on the stability of government behavior strategies. The findings of this research provide targeted countermeasures and suggestions for the sustainable development of national park management systems.
2. Literature Review
National parks play a crucial role in ecological and environmental protection, contributing significantly to maintaining ecological balance, protecting biodiversity, and preserving valuable natural and cultural heritage. These parks are often found in unique and unparalleled natural environments and possess irreplaceable functions because of their uniqueness and irreproducibility [6]. As “public goods”, national parks protect natural and cultural resources and have also become the most widely adopted method of habitat conservation globally [7]. The establishment of Yellowstone National Park in 1872 marked the beginning of the national park concept, as the world’s first true national park [8]. Since then, the concept of the “national park” has become widely accepted, and changed from a simple geographical notion into a deeply ingrained philosophy, accompanied by a comprehensive management approach [9,10,11,12].
Academic inquiries into national parks cover from the macro to the micro level. At the macro level, research has focused on defining the concept of national parks, development strategies and pathways [13,14,15], spatial layout optimization [16], functional zoning [17], comparisons of management models [9], analysis of classic cases [10], and planning and operational mechanisms of parks [18]. This level of research predominantly employs qualitative analytical methods. Conversely, micro level studies often utilize questionnaires, contingent valuation methods, mathematical models, and other tools for in-depth analyses that focus on the internal resource value assessment of national parks [19], construction of sustainability evaluation indicator systems [20], relationship maintenance among stakeholders [21], and environmental impact analyses [22].
Scholars have proposed suggestions from the perspective of stakeholder game dynamics to facilitate the smooth reform of China’s national park system. The theory of stakeholders originates in the 1960s in corporate management research and was gradually developed and refined in countries such as the UK and the USA. Stakeholders are individuals or groups that can influence the achievement of organizational goals [23]. By the 1990s, scholars began applying stakeholder theory to national parks to examine the distribution of and conflicts, cooperation, and coordination between stakeholders within national parks [24]. While most of this research adopted qualitative descriptions, relatively few quantitative studies used mathematical modeling methods, including game theory [25], structural equation modeling [26], and PSR modeling [27]. Compared to static game theory, evolutionary game theory limits players’ rational adaptability. Based on an assumption of bounded rationality, the improvement of the national park management system requires collaborative governance between central and local governments. Uncertain gains and losses are inevitable when reforming a national park system, and the subjective experience of loss is often felt to be more acute than that of gain [28]. Traditional game matrices calculate objective gains through expected utility theory, which may deviate from reality [29]. Evolutionary game theory combines static and dynamic games, allowing for the exploration of strategy choices and equilibrium outcomes among stakeholders over time [30]. Scholars have pointed out that stakeholders in national parks should include multiple levels of government, community residents, social organizations, relevant enterprises, and non-governmental organizations [31,32]. Furthermore, sustainable national park development requires the participation of all stakeholders. However, stakeholders have complex and diverse concessionary operation processes, making it difficult for local governments and enterprises to achieve local equilibrium stability. Equilibrium strategies are not directly related to corporate profits [33]. For local governments related to national parks, the addition of “ecological protection first” and “public welfare” political interest dimensions leads to a balance of interests and incentive compatibility in managing the relationship between protection and development [34].
Currently, there are few studies which discuss reforming national park management systems from the perspective of goal deviation between the central and local governments. Central–local games fundamentally represent the dynamic interactions between the central and local relations. In the policy formulation and execution stages, continuous strategic interactions unfold between policymakers (central government) and implementers (local governments), with the core objective of maximizing their respective interests [35]. As policymakers, the central government aims to maximize national and citizen welfare. Meanwhile, local governments, positioned between individual and collective interests, possess both self-interest in pursuing individual gains and the responsibility of upholding public interest [36]. This dual nature aligns local governments and central goals to a certain extent while also allowing them a degree of autonomy in execution. In particular, when conflict emerges between the execution and formulation goals, local governments may engage in independent actions to circumvent the constraints imposed by the central objectives [37]. This deviation in actor behavior is particularly evident in the implementation of environmental governance policies, leading to inefficient challenges in China’s environmental governance [38,39,40,41]. Scholars contend that the imbalances between the long-term, holistic policy goals set by the central government and the short-term, localized interests pursued by local governments during implementation, along with the resulting conflicts of interest, are a key factor constraining the effectiveness of environmental governance [37,42]. Therefore, this study employs evolutionary game theory to analyze the inherent relationship in decision-making behaviors between central and local governments, which are key stakeholders in reforming the national park management system. Based on the assumption of “bounded rationality” and potential goal deviation, the objective is to enhance the effectiveness of national park management system reform and promote the qualitative development of China’s national parks.
3. Analysis of National Park Management Institutions and Behavior Patterns of Central and Local Governments
In numerous countries, national parks are managed directly by the central government. However, China has adopted a different model for national park management institutions. The National Forestry and Grassland Administration is a ministry-level national bureau that lacks administrative coordination authority and is severely underfunded for national park construction, meaning that it cannot promote the establishment of national parks with direct central management on a large scale. Instead, China has opted for a national park management model of “central ownership with provincial implementation”, resulting in most national park management bodies being managed by provincial governments. Therefore, the National Park Administration falls under both direct central and local management, as well as that of local government, and all face varying degrees of functional overlap issues. Management affairs are closely linked to the provincial governments and relevant departments [43]. For example, there are areas of forest and grassland within national parks that are under the jurisdiction of the local forestry and grassland administration, rivers within parks that are controlled by local water conservancy departments, and scattered farmlands within parks that are governed by local agricultural and rural affairs bureaus. This situation indicates a complex intertwining of responsibilities and authorities, and highlights the challenges faced by China’s current national park management system.
In this study, surveys and visits to ten national park pilot projects revealed that the National Forestry and Grassland Administration had a limited influence on the intervention of local governments, resulting in deviations between central and local governments regarding the management objectives. This suggests that adjusting the authority of the National Forestry and Grassland Administration could be the key to improving the national park management system. A critical challenge within China’s national park management system is balancing the central government’s need to maintain a nature reserve system centered on national parks and local governments’ need for flexibility in policy implementation.
The game and strategic choices between central and local governments in China’s national park management system are multilevel and complex. The main objective of the central government is to promote the construction of an ecological civilization and maximize ecological benefits. Conversely, local governments strive to balance ecological protection with regional social and economic development. Although the central government no longer relies exclusively on GDP growth as the standard for measuring local government performance and local governments have increased their recognition of the importance of ecological protection, the pressure for economic development still drives local governments to prioritize local economic interests.
The relationship between central and local governments in national park management can be likened to a “principal–agent” relationship, with the central government as the principal and the local governments as the agents. Based on the expected ecological benefits of the national park system, the central government sets policies and management strategies and entrusts their implementation to local governments. Local governments then choose to actively execute or passively handle the central government’s entrusted tasks based on their cost–benefit analysis. The behavioral choices of local governments subsequently affect the central government’s response strategies, such as whether to adjust the organizational level of national park management or grant more authority to the National Park Administration.
4. Construction of Evolutionary Game Model
4.1. Model Assumptions and Establishment
- Assumption 1:
The game involves two bounded rationality players: the central and the local governments. Each participant makes strategic choices based on benefits and costs that maximize their own interests, and continuously adjusts strategies based on changing interests to ultimately achieve an evolutionarily stable state.
- Assumption 2:
It is assumed that the central government has two strategic options. First, the “raising the organizational level” option where it grants more authority to the National Park Administration, making it equal to or higher than the provincial government at the organizational level. Second, the “maintaining the status quo” strategy where the central government maintains the organizational level and authority of various national park management institutions. The probability of the central government choosing to raise the organizational level is , while the probability of choosing to maintain the status quo is . Furthermore, local government behavior is assumed to encompass two basic options: strictly implementing the central government’s policies (strict implementation strategy) or deviating from the central government’s set goals to pursue their own objectives (goal deviation strategy). The probability of local governments choosing the strict implementation strategy is , while the probability of adopting the goal deviation strategy is . This reflects the local government’s tradeoff between fulfilling national park management responsibilities and pursuing local interests.
- Assumption 3:
When local governments steadily implement the national park management objectives set by the central government, they benefit from ecological and environmental protection (). However, this approach may sacrifice certain economic benefits, thereby incurring corresponding cost losses (). Moreover, the administrative operations and coordination involved in fulfilling these responsibilities may generate transaction costs (). Conversely, if local government actions are inconsistent with the goals of the central government and instead prioritize economic growth, they may obtain direct economic benefits (). However, this deviation may have adverse effects on the local ecology, with the corresponding ecological benefit losses (). In addition, if local governments fail to gain recognition and support from the central government, they may face reduced performance evaluations or other related losses ().
- Assumption 4:
The central government can opt to raise the organizational level of the National Park Administration and implement stricter management measures. This could include clearly defining the boundaries of ecologically sensitive areas, meticulously controlling activities within the park, and ensuring the strict execution of plans and permits through the implementation of positive and negative list management mechanisms. In this scenario, the central government could obtain potential environmental protection benefits () due to the concentration of power in the National Park Administration. However, it also has to bear the costs of institutional reform (), the expenses of managing local governments (), and the risks associated with poor management (). Furthermore, if local governments seek private gains leading to ecological benefit losses, the central government will also bear the corresponding costs (). Conversely, the central government’s maintenance of the existing organizational level of the National Park Administration would mean granting local governments more management autonomy, with relatively lenient control over ecological protection. Under this strategy, local governments seek to achieve comprehensive benefits in economic, social, and ecological aspects (), and the central government also gains certain additional benefits (), but the central government bears the costs of ecological and environmental damage due to inadequate environmental protection () and the reduction in public interest due to rent-seeking behavior by local governments (). Here, R represents the cost of rent-seeking, while (i = 1, 2) and μ represent the coefficients of the local government’s tendency towards rent-seeking as the central government enhances management authority or maintains the status quo, and the coefficient of ecological environmental damage (, , and < , respectively). In addition, when local governments adhere to the central government’s strict implementation strategy, they receive rewards from the central government (). Conversely, if the behavior of local governments is inconsistent with the national park management objectives, they may face penalties from the central government ().
In practice, the specific forms of penalties imposed by the central government on local governments are as follows. First, the central government can reduce fiscal transfers to local governments that fail to meet environmental standards. For example, under the “Ecological Protection Red Line Policy”, local governments that do not meet environmental requirements face reduced funding. Additionally, local officials who fail to effectively implement environmental policies may be held accountable and sanctioned. For example, during the 2018 Central Environmental Protection Inspection, some local officials who failed to enforce environmental policies effectively were administratively sanctioned. By providing these specific real-life examples, this paper further ensures that the constructed game model reasonably and accurately reflects the real-world interaction between the central and local governments.
4.2. Model Construction
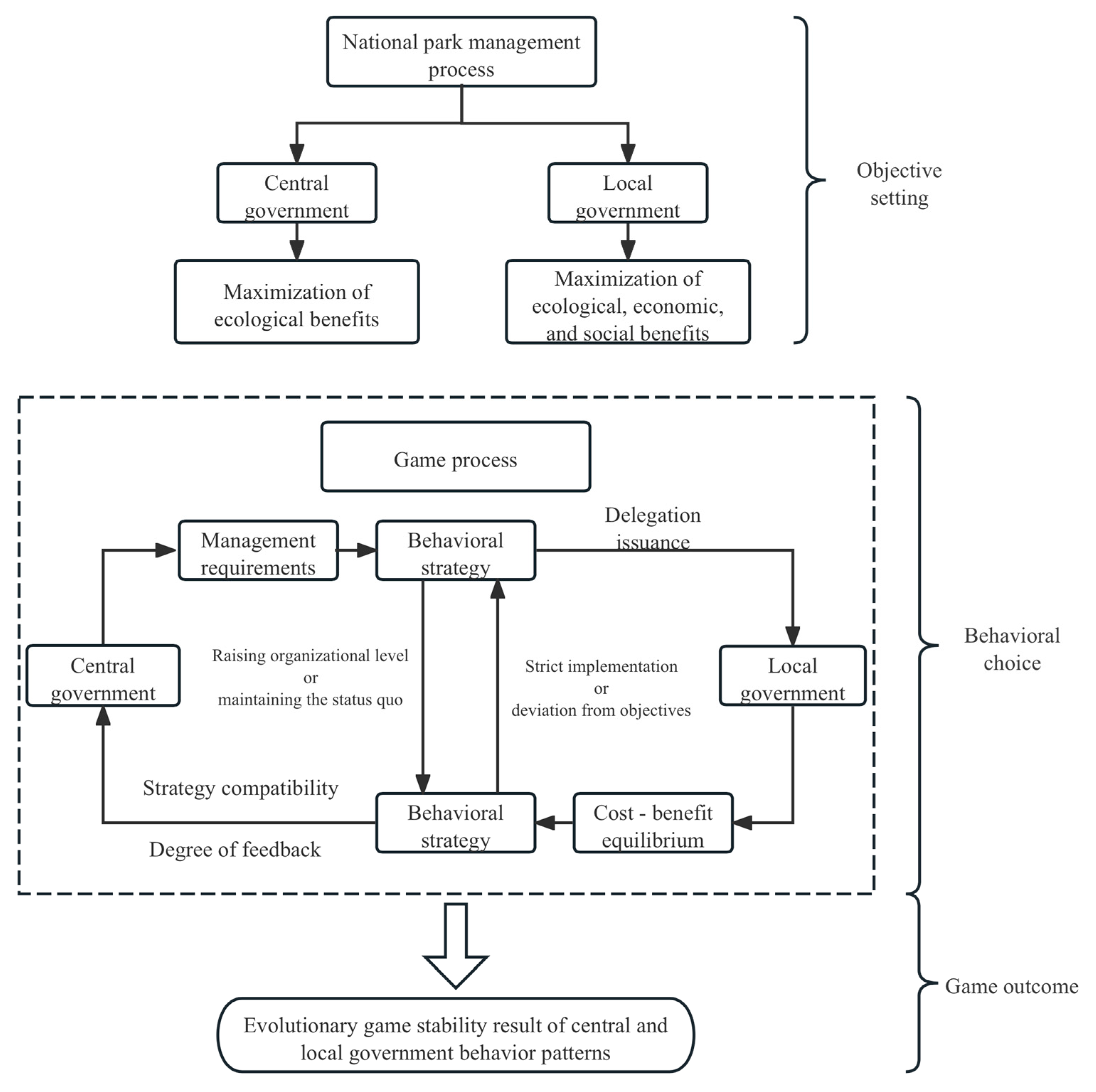
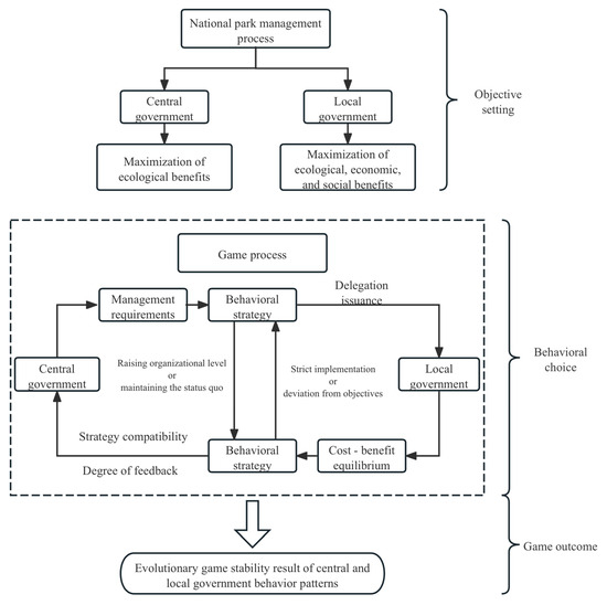
Figure 1 shows the logical relationship between the central and local governments in the process of national park management. The interaction between the central and local governments can be conceived as a strategic game in which each party weighs the costs and benefits of adopting different courses of action. The potential outcomes of this game are presented in the payoff matrix (Table 1). Due to the large number of parameters, an additional parameter model is provided to help to clearly understand the parameters used in the model and their roles in the game (Table 2).
Figure 1.
Game frame of the behavior mode of central government in national park management.
Table 1.
An evolutionary game payment matrix for the central government in selecting strategies in the national park management system.
Table 2.
List of parameters and their meanings.
4.3. Discussion on Full Observability
This study assumes that the central government can fully observe whether the local government adheres to or deviates from management objectives, using this information to set monetary rewards and penalties . However, in practice, full observability may not be feasible due to information asymmetry, which can significantly impact game outcomes.
If the central government cannot fully monitor local government actions, the effectiveness of rewards and penalties is limited, requiring reliance on indirect indicators or third-party evaluations. This information asymmetry could give the local government greater strategic flexibility, affecting the formation of evolutionarily stable strategies and overall system stability. Future research should consider evolutionary game models under partial observability to provide more practical policy guidance for national park management.
5. Evolutionary Stability Analysis of Both Sides in the Game
5.1. Analysis of the Evolutionary Stability of Central Government Strategies
Based on the assumption that both the central and local governments are actors with bounded rationality, the replication dynamics equation for the central government, when choosing to elevate the organizational level of the National Park Administration, can be used to characterize this process:
By analyzing the derivative of Equation (1):
The fundamental idea behind the replication dynamics equation is to describe the process by which strategies spread within a population. Specifically, in the equation, represents the probability that the central government chooses to elevate the organizational level of the national park management bureau, while denotes the rate of change of this probability over time. The expression on the right side of the equation reflects the relative payoff of the strategy: when the average payoff of a strategy is higher than the average payoff within the population, the frequency of that strategy’s use will increase, and vice versa.
In the aforementioned equation, the term represents the expected payoff for the central government when it chooses the strategy of elevating the organizational level, while denotes the expected payoff when the central government chooses to maintain the status quo. The difference between the two, , reflects the relative payoff of the strategy choice, thereby determining the direction and rate of change of .
Setting , we find that and are two possible evolutionary game equilibrium points. By combining the properties of evolutionary stable strategies, we can explore the circumstances under which a central government’s stable strategy emerges.
(1) When , the function is identically zero, meaning that regardless of the value of , the strategy of the central government to elevate the organizational level of the National Park Administration will produce the same effect as the strategy to maintain the status quo.
(2) When the parameter , we find that and , at this point becomes an evolutionarily stable strategy. This indicates that the strategy preference of the central government will shift from elevating the organizational level of the National Park Administration to maintaining the status quo, where maintaining the status quo becomes the evolutionarily stable choice.
(3) Conversely, when the parameter , and , under this condition becomes an evolutionarily stable strategy. This indicates that the central government shifting its strategy from maintaining the status quo to elevating the organizational level of the National Park Administration makes the choice to enhance authority an evolutionarily stable strategy.
5.2. Analysis of the Evolutionary Stability of Local Government Strategies
By analyzing the derivative of the replication dynamics equation for the local government strategy,
We can identify two potential evolutionary game equilibrium points: and . Based on the definition of evolutionary stable strategies, we can further discuss the potentially stable strategy choices of local governments under various conditions.
(1) If the preference of the central government for the strategy of elevating the organizational level of the National Park Administration is , then the value of will always be zero. This means that regardless of the strategic preferences of local governments, even when they choose between “strict implementation” and “deviation from objectives,” the outcome will be the same.
(2) When , with and , this means will become an evolutionarily stable strategy. This indicates that the strategy choice of local governments will shift from “strict implementation” of central government directives towards a preference for “deviation from objectives”, and this deviation strategy will become stable.
(3) Conversely, when , with and , then becomes an evolutionarily stable strategy. This indicates that local governments will shift their strategy from “deviation from objectives” to “strict implementation” of central government directives, making this strict implementation strategy an evolutionarily stable choice.
5.3. Analysis of the Stability of System Evolution
From the analysis of the evolutionary stability of central and the evolutionary stability of local government strategies, the set of replication dynamic equations can be obtained as
By setting the replication dynamics equations to zero, five potential equilibrium points can be identified: A (0, 0), B (0, 1), C (1, 0), D (1, 1), and O (), where at the equilibrium points both central and local governments have no incentive to change their current strategy state.
To evaluate whether these equilibrium points are evolutionarily stable strategies (ESSs), we calculated the Jacobian matrix for each equilibrium point and analyzed its mathematical properties in terms of determinant and trace values. If the determinant of the Jacobian matrix of an equilibrium point was greater than zero and its trace was less than zero then this point was considered locally stable in the system, corresponding to a locally evolutionarily stable strategy. Thus, the determinants and traces of the Jacobian matrices for the stable points were derived (Table 3).
Table 3.
Jacobian determinants and traces of locally stable points.
According to the properties of the Jacobian matrix, a saddle point is characterized by a trace of zero, making it impossible for it to be an ESS. When considering the evolutionary dynamics (Table 3), we distinguished four scenarios.
- Scenario 1:
When and , if the overall benefits of the central government elevating the organizational level of the National Park Administration are lower than the benefits of maintaining the status quo, the central government will tend to maintain the status quo. In this case, if the benefits gained by the local government from executing the central government’s strategy are lower than the benefits of pursuing its economic objectives, the local government tends to deviate from the central objectives. The system evolves towards (0, 0).
- Scenario 2:
When and , if the central government can gain higher benefits through the strategy of elevating the organizational level, it will tend to adopt this strategy. Simultaneously, if the benefits to the local government from executing the central government’s strategy are still lower than those from pursuing its own economic objectives, the local government will deviate from the central objectives. The system evolves towards (1, 0).
- Scenario 3:
When and , if the benefits of elevating the organizational level by the central government are higher than maintaining the status quo, the central government will choose to elevate the organizational level. If the benefits for the local government from strictly executing the central government’s strategy are higher than those from pursuing its own economic objectives, the local government will choose to implement them strictly. The system evolves towards (0, 1).
- Scenario 4:
When and , if the central government can achieve high returns by enhancing its management authority, and the local government can also obtain higher benefits from strictly implementing the central policy, then the local government will choose to strictly implement the central strategy. In this scenario, the system evolves towards (1, 1).
In summary, the theoretical model provides four possible evolutionary equilibria from a managerial perspective. However, considering the fundamental differences in management objectives between the central and local governments and the complexity of real-world situations, the system would likely achieve one of three types of equilibrium states: Scenarios 1 and 4, or the coexistence of Scenario 1 and Scenario 4. The specific evolutionary paths and corresponding phase diagrams are shown in Figure 2.
Figure 2.
Evolutionary stability strategy path and phase diagram of central and local government behavior patterns. (A): Scenario 1 evolutionary phase diagram; (B): Scenario 4 evolutionary phase diagram; (C): Evolutionary phase diagram with the coexistence of scenario 1 and 4.
6. Numerical Simulation-Case Data from Sanjiangyuan National Park
This study constructs a game matrix to identify the core issues in the reform process of the national park management system and analyzes its evolutionary outcomes. To verify the effectiveness of the analysis of system evolution stability strategies, this study utilized case data from Sanjiangyuan National Park to conduct numerical simulations in the Python 3.9 environment using PyCharm 2023.1.2CE.
6.1. Initial Parameter Settings
To conduct a more detailed analysis of the behavioral patterns of central and local governments in the management process of national parks and to intuitively display the evolutionary paths of central and local governments as well as their sensitivity to key parameters, it is crucial to set parameters that accurately reflect real-world conditions. The values assigned to these parameters should be informed by actual data and carefully considered to reflect the complexities and nuances of national park management.
(1) Assignment of management costs for central government overseeing local governments: Referencing the “Ecological Protection and Environmental Governance Fund Budget” from the “China Environment Yearbook 2022”, we assigned a value to the costs incurred by the central government in managing local governments where the cost of the central government managing local governments is set at approximately RMB three billion per year. This step is vital for understanding the financial implications of centralized governance and the economic resources allocated to environmental conservation.
(2) Valuation of economic benefits sacrificed by local governments: Combining information on “Environmental Governance and Restoration Costs” with “Potential Resource Development Losses in Areas Prohibited or Restricted for Development”, the economic benefits sacrificed by local governments when strictly implementing the central government’s national park management objectives are estimated at RMB five billion per year. This aspect highlights the tradeoffs faced by local governments between ecological conservation and economic development, illustrating the opportunity costs of stringent environmental policies.
(3) Transaction costs from policy implementation and onitoring: Utilizing budget data for “Policy Implementation and Supervision Costs”, potential transaction costs are set at RMB three billion per year. These costs represent the administrative expenses associated with enforcing and monitoring compliance with national park management policies, underscoring the operational challenges and resource requirements for effective governance.
(4) Rent-seeking costs: The “Public Safety and Environmental Protection Budget” from the “Qinghai Provincial Statistical Yearbook 2021” provided a basis for valuing rent-seeking costs; its costs are set at RMB seven billion per year. As Sanjiangyuan National Park is a representative example of a national park system reform, this parameter helped quantify the financial implications of rent-seeking behaviors within the context of park management, illustrating the challenges of mitigating corruption and ensuring that resources are allocated efficiently and transparently.
(5) Costs of institutional reform for the central government: Drawing on the “Special Expenses for Institutional Reform” from the “China Statistical Yearbook 2022”, the cost of institutional reform for the central government is set at approximately RMB 2.5 billion per year. This parameter reflects the financial investment required to implement structural changes within the national park management framework, highlighting the central government’s commitment to reform and improve the efficiency and effectiveness of environmental governance.
(6) Ecological environment damage cost: The parameter μ represents the cost of ecological environment damage due to inadequate environmental protection. Based on the “Ecological Environment Damage Assessment Standards” and the “China Ecological Environment Statistics Yearbook 2022”, the value of μ is set at 0.5. This parameter reflects the potential impact of insufficient environmental protection on the ecosystem and accounts for the varying degrees of damage under different environmental protection strategies.
(7) Parameter λ: In this study, parameter λ represents the impact of specific strategies or policy adjustments implemented by the central government on local governments in the management of national parks. To ensure the completeness and reproducibility of this paper, it is necessary to clearly explain all the parameters used and provide the data sources.
By assigning values to these parameters based on authoritative statistical data and government reports, researchers and policymakers can construct numerical simulations that closely mirror real-world dynamics. This approach provides insights into the likely impacts of various management strategies and the exploration of different scenarios, offering a comprehensive understanding of the interplay between ecological conservation, economic development, and institutional governance within the framework of national park management.
After calculation, the ratios of were found to be approximately 3:5:3:2.5:7. Values from the “Environmental Protection Budget” and “Energy Conservation, Emission Reduction, and Comprehensive Resource Utilization” from the “China Statistical Yearbook 2022” were used to determine the potential environmental protection benefits () that the central government could achieve. With Equilibrium Point O as the focal point, in the process of managing national parks the central government often imposes penalties on local governments for deviating behaviors to ensure that local governments support central management objectives. Therefore, in most cases, the intensity of penalties exceeds rewards; that is, . Therefore, the “Special Transfer Payment Adjustment”, “Ecological Compensation Budget”, and “Financial Deduction” from the “China Environment Yearbook” from 2018–2019 were used to assign values to the central government’s rewards () and penalties (). Prior to the establishment of the national park system, the “Qinghai Provincial Statistical Yearbook 2016” was referenced for the benefits () provided by local governments that focus on economic development. The ratios of were calculated to be approximately 3:1.2:1.5:7.
When analyzing the evolutionary paths of national park management, we set the simulation start time at 0 and end time at 2, without specifying the time unit, to explore the initial evolutionary paths.
In setting other parameters, we referred to the related literature, while also considering the dimensions of these parameters and the actual context to ensure that the settings reflected reality and supported the stability of Equilibrium Points A, B, C, and D. This process involved subjective judgment; however, we followed a consistent logical framework to ensure the internal consistency and logic of the analysis. The relevant parameter settings are listed in Table 4.
Table 4.
Parameter assignment.
6.2. Evolutionary Path Analysis
When simulating the initial evolutionary paths of the four different scenarios in the national park management strategy we used a graphical representation to depict the process, as shown in Figure 3. The horizontal axis shows the probability of the central government choosing to strengthen the authority of the National Park Administration, whereas the vertical axis represents the probability of local governments strictly implementing central policies. Figure 3A shows that the simulation results are consistent with the previous theoretical analysis and that the probability tends to zero more slowly when the central government initially prefers to strengthen the authority of the National Park Administration. Similarly, when local governments initially tend to strictly implement central environmental objectives, their speed of shifting towards deviation from objectives also slows. The change in initial values does not alter the final convergence state of the central and local governments; specifically, the equilibrium state ( ) is unaffected. The evolutionary paths of the other three scenarios were similar to those described previously in Figure 2A.
Figure 3.
Numerical simulation of the evolutionary path. (A) Scenario 1 central government prefers to strengthen the national park administration’s authority; (B) Scenario 2 central government prefers to maintain the status quo; (C) Scenario 3 local governments tend to strictly implement central policies; (D) Scenario 4 local governments tend to deviate from central policies.
6.3. Parameter Sensitivity Analysis
In the interactive game between the central and local governments regarding the national park management system, fluctuations in any parameter could potentially cause changes in the behavioral patterns of the two decision-making entities. In the charts shown in Figure 4, Figure 5, Figure 6, Figure 7, Figure 8 and Figure 9, we set the horizontal axis to represent evolutionary time to track the progression of the replication dynamic system over time, and the vertical axis represents the probability of the central government adopting a strategy to strengthen the authority of the National Park Administration () and the probability of local governments implementing central policies ().
Figure 4.
The influence of variation on evolutionary results.
Figure 5.
The influence of variation on evolutionary results.
Figure 6.
The influence of variation on evolutionary results.
Figure 7.
The influence of variation on evolution results.
Figure 8.
The influence of variation on evolution results.
Figure 9.
The influence of variation on evolution results.
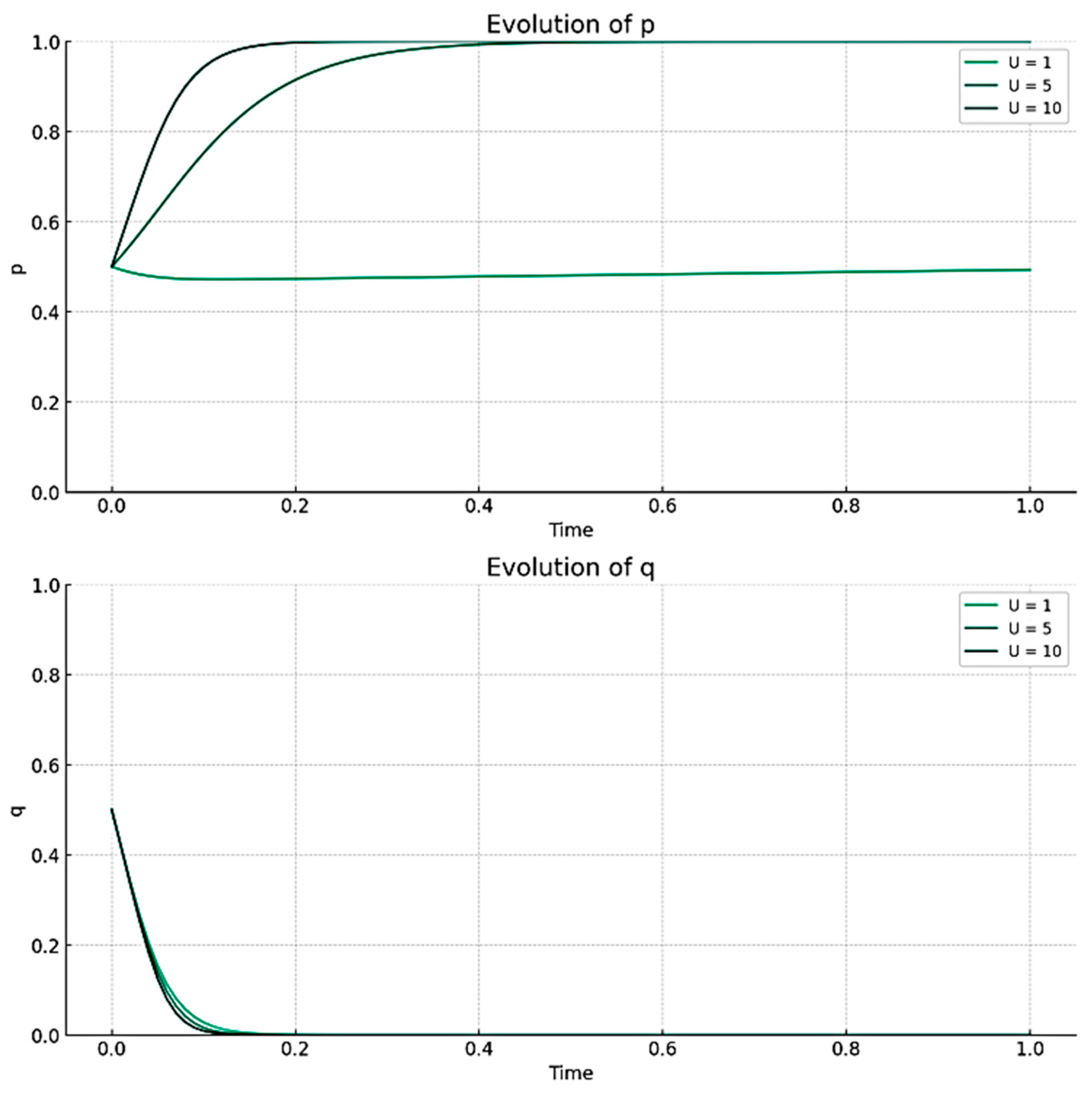
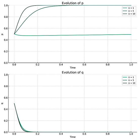
- Sensitivity analysis of central government behavior changes
The central government showed dynamically changing characteristics in its decision to either strengthen the authority of the National Park Administration or maintain the status quo. To evaluate the central government’s tendency to change between strengthening its management authority and maintaining the status quo, this study performed a sensitivity analysis of three key parameters: the degree of rent-seeking, management costs, and management risks. Taking the degree of rent-seeking as an example, parameter was set to 3, 15, and 0.1, revealing that as the degree of rent-seeking by local governments when the central government’s strategy to maintain the status quo decreases and as the central government’s tendency to maintain the status quo strengthens this trend becomes more significant within a certain threshold range. As the national park management system improves, the effectiveness of internal supervision increases, public participation deepens, management strategies innovate, and the space for rent-seeking gradually tightens. Reducing the degree of rent-seeking helps the central government lean towards a strategy for maintaining the status quo (Figure 4). The same trend is also reflected in the behavior of local governments. As opportunities for rent-seeking decrease, deviations of local governments from central objectives decrease, indicating that a reduction of rent-seeking incentives encourages local governments to implement central national park management policies more proactively.
The management costs () required by the central government to strengthen the authority of the National Park Administration were set to 9, 6, and 3, respectively, to assess the impact of cost changes on the tendency for central decision making. As management costs decreased, the central government’s tendency to maintain the status quo tended to decrease, demonstrating that as provincial costs of managing national parks decrease, the central government is more inclined to strengthen management authority due to improved cost-effectiveness (Figure 5). Furthermore, as management costs decrease, the tendency of local governments to deviate from central objectives did not change significantly, possibly indicating that the decentralization of power by the central government does not significantly affect the willingness of provincial governments to implement the objectives of national park construction and management. This phenomenon suggests that local governments, possibly due to having an information advantage, are able to formulate local strategies that counter central policies, embodying the often-mentioned scenario of “the higher authorities have policies, the lower ones have their ways of getting around them”.
The management dysfunction risk (H) faced by the central government was set to 10, 5, and 2.5 to examine its impact on central policy orientation. As the risk of management dysfunction decreased, the speed of the central government’s strategic shift between maintaining the status quo and strengthening authority slowed. This indicates that the central government, with the gradual improvement of the management system, tends to strengthen the effective management of national parks (Figure 6). Simultaneously, a reduction in management dysfunction risk has little impact on the behavior of local governments; local governments tend to maintain policy continuity and do not significantly adjust their strategies because of changes in the central government’s management dysfunction risk. Therefore, in the specific practice of national park management, even if the central government strengthens management to reduce risks, the behavior of local governments is influenced by factors other than the management strategy of the central government.
- Sensitivity analysis of local government behavior changes
When local governments implement policies from the central government, their behavior is influenced by profit motives, often adjusting their behavioral strategies according to their own tendencies to maximize benefits. In response to this phenomenon, this study further analyzes three key parameters: (i) the reward mechanism from the central to local governments, (ii) potential ecological protection benefits, and (iii) transaction costs in policy implementation to reveal the impact of these factors on local government behavior choices.
When the value of the reward provided by the central government, , was adjusted to 1.2, 12, and 24, local governments’ enthusiasm for policy implementation showed positive enhancement. Specifically, as the central reward increased, the convergence speed of local governments to maintain the status quo strategy accelerated (Figure 7). For the central government, the reward itself constitutes a cost; the more generous the reward, the greater the reduction in the benefits it expects to gain from strict control. Therefore, they are more inclined to make concessions, and accelerate the strategy transition towards maintaining the status quo. For local governments, increased rewards have a significantly positive incentive effect, making strict implementation a more optimal strategy. When reward is raised above a certain threshold, the behavioral tendency of local governments shifts from deviating from objectives to strict implementation, demonstrating the effectiveness of the central government in regulating local government behavior through rewards.
As the potential ecological and environmental protection benefits () that local governments could receive under the strict implementation of the central government’s national park management objectives increased, from 1 to 5 and then 10, the central government’s tendency to maintain the convergence speed of the status quo strategy increased (Figure 8). Even if the central government chooses not to strengthen the authority of the National Park Administration and maintains the status quo, the ecological protection objectives of the national park can still bring certain benefits. Simultaneously, as the ecological protection benefits that local governments can obtain from implementing central policies increase, the rate at which they pursue strategies that converge on deviating from their objectives significantly slows down. This implies that the strict execution of central policies by local governments is not only a fulfillment of responsibilities, but also brings substantial ecological and environmental protection benefits, thereby reducing their tendency to deviate from central objectives.
Adjusting the transaction costs involved for local governments when implementing central government directives for national park construction and management to three levels (24, 12, and 3) revealed that the change in the convergence rate of the central government’s strategy to maintain the management status quo is relatively minor (Figure 9). This indicates that, against the backdrop of the deepening reform of the national park system, the central government’s optimization of the organizational structure of national park management institutions and simplification of management processes effectively reduces transaction costs. For local governments, this cost reduction is equivalent to an increase in expected benefits, and drives them to align their strategy choices with the objectives of the central government, which manifests as a significant weakening of their tendency to deviate from the central objectives.
Overall, the central government is more sensitive to changes in the degree of rent-seeking, local management costs, and the risk of management failure when formulating national park management strategies. In contrast, local government behavior is influenced more by reward mechanisms, potential ecological and environmental protection benefits, and transaction costs. Vertical analysis further reinforced the conclusion that the central government is most sensitive to the degree of rent-seeking in strategy adjustments, followed by the cost of managing local governments and the risk of management failure, while being relatively less sensitive to reward mechanisms. Correspondingly, local government behavior is most influenced by the central reward mechanism, followed by changes in rent-seeking opportunities, the potential ecological and environmental protection benefits that strict implementation of central national park management objectives might bring, and sensitivity to changes in transaction costs involved in implementing these management objectives.
7. Discussions
Throughout the global development history of national parks, efficient management has been an important part of this process. The core of national parks is the harmonious coexistence of humans and nature, which requires not only the constraints of laws and regulations but also the drive of an effective system as well as the collective protective values, beliefs, and voluntary actions of the entire society. In the national park management system, central and local governments may have behavioral differences due to different demands for interests, resource allocation, policy understanding, etc. Such differences may lead to deviations from the management objectives. The lack of attention to potential issues within this vertical management mechanism may weaken the effectiveness of the national park management system. If the management mechanism between governments does not properly address issues such as the division of responsibilities, operation of power, and consistency of objectives between the central and local governments, it may hinder the achievement of management objectives and the improvement of governance levels. Therefore, exploring and identifying behavioral deviations between the central and local governments in national park management is of great importance to ensure the correct implementation of policies, enhance management efficiency, and improve governance quality. Consequently, this study constructs an evolutionary game model to study the behavioral strategies and interest coordination between the central and local governments in the national park management system.
This study used four novel approaches. First, it shifted the research focus from traditional comparisons of management models and path choices to an exploration of stakeholder behavioral strategies from the perspective of goal deviation, particularly by analyzing the objective differences in national park management by the central and local governments as pursuers of bounded rationality interest through an evolutionary game model. Second, this study addressed the core contradictions in the national park management system, such as inadequate policy implementation, lack of incentives and financial support, and differing understandings of the management system between the central and local governments, highlighting the high opportunity costs of spontaneously forming reform objectives without adequate constraints and incentives. Third, this study conducted a detailed analysis of the impact and sensitivity of key parameters on the management system to better understand their effects on the overall strategies and outcomes. Finally, case data and the literature from Sanjiangyuan National Park were used for numerical simulations to provide actionable insights into improving the management efficiency of Sanjiangyuan National Park, enhance the reliability of the study’s findings, and contribute to the discourse on national park system reforms.
This study primarily explored the decision-making effectiveness of central and local government behaviors within the management system of national parks. Numerous stakeholders are involved in the construction and management of national parks. This study, focusing solely on a macro perspective of the games between central and local governments within the national park management system, does not engage in a game analysis of the management system from the perspective of multiple stakeholders, which constitutes a certain limitation. We conducted a simulated analysis of the evolutionary game of the national park management system and policy implementation; however, owing to technological and resource constraints, the parameters used were static and fixed. This limits our ability to simulate the dynamic processes of optimal strategies and evolutionary games under different conditions. Therefore, future research should focus on the evolutionary game paths of the behaviors of multiple stakeholders in China’s first officially established national parks and summarize the paths and strategies for the joint development of China’s national park management system.
8. Conclusions
The construction and reform of a national park management system involves multiple stakeholders and requires effective coordination and incentive mechanisms. This study constructed an evolutionary game model involving central and local governments and analyzed the stability of their evolutionary strategies, the stability of the equilibrium strategy combination of the game system, and the impact of key variables on the evolution of strategies and stability outcomes. Using Sanjiangyuan National Park as an example, the effectiveness of the evolutionary game process and outcomes were verified through simulation analysis. The main conclusions and recommendations are as follows.
(1) Efficient management of national parks requires the cooperative participation of both central and local governments. The two stakeholders have divergent objectives and their strategy choices mutually influence each other during the game. However, the central and local governments can ultimately reach an ideal state (elevating the organizational level, strict implementation) if the following constraints are met: (i) the benefits brought about by environmental protection are greater than the costs and risks required by the central government to elevate the organizational level of the National Park Administration; (ii) the direct environmental benefits and high rewards provided by the central government to local governments to strictly implement relevant national park policies exceed the costs of public interest damage and economic benefit sacrifices caused by the rent-seeking behavior of local governments.
(2) Establishing a clear division of responsibilities is the foundation for the efficient management of national parks by central and local governments. According to the “principal–agent” concept, the central government delegates authority to local governments, expecting them to fully commit to the construction and management of national parks and maximize the protection benefits for the ecological environment. The delegation of authority and reduction in regulatory intensity constitutes an ideal state of balance. This recommendation mainly stems from the model analysis results but requires further empirical research to verify its effectiveness in practice. However, when objectives deviate, especially under the multiple drivers of economic, ecological, and social interests, local governments may adopt strategies that run counter to the central ecological protection objectives. To avoid selective execution by local governments, the central government should define clear “responsibility boundaries” in the allocation of affairs for national parks, precisely delineate the scope of local governments’ authority in the construction, management, and development of national parks, and strictly supervise local governments to safeguard policy baselines. Simultaneously, although emphasizing policy flexibility, strictness must also be considered, and the focus in the organizational structure of national parks should also be placed on the division of “power boundaries”. The central government can strengthen the authority of the National Park Administration through appropriate organizational adjustments to ensure that it has decision-making power in management and can effectively implement policies.
(3) In the interaction between the central and local governments, the central government showed higher sensitivity to rent-seeking behavior, local management costs, and the risk of management failure, especially the significant impact of rent-seeking behavior on the strategic choices of the central government. Therefore, when formulating policies special attention should be paid to optimizing the control of rent-seeking behavior. Opportunities for rent-seeking should be minimized in three key areas to the greatest extent possible. First, avoiding the pursuit of illegal benefits in the strictly regulated “red line” areas of national parks. Second, eliminating improper operations of national park concession rights. Third, eradicating the illegitimate pursuit of government fiscal revenues. Through these measures, the central government can adopt a more reasonable approach to strengthen the authority of the National Park Administration and ensure the effective management and protection of national parks. However, this recommendation is partly based on model analysis results and needs more empirical research to determine specific optimization measures.
(4) In the interaction between the central and local governments, local governments show significant sensitivity to changes in reward measures, potential benefits of ecological protection, and transaction costs. In particular, the impact of reward mechanisms on their decision making is pronounced. According to Herzberg’s Two-Factor Theory [44], the benefits of ecological protection and transaction costs form the basic conditions, while rewards from the central government, especially opportunities for personal career development of local government officials and recognition at the central level, play motivational roles. Therefore, local governments’ enthusiasm for implementing national park management objectives can be stimulated by building a reasonable incentive system and using a variety of incentive measures comprehensively to ensure that the policy execution of local governments is both motivated and directed. While this theory is significant in incentive mechanisms, further empirical research is needed to verify its applicability and effectiveness in this context.
Facilitating effective reforms in the national park management system requires the coordination and effort of both the central and local governments. Therefore, this study recommends four improvements, one from each perspective, as follows:
(1) The central government should strengthen its control over rent-seeking behaviors, clarify responsibility boundaries, and optimize the management system. To ensure effective policy implementation and a balance between policy flexibility and strictness, it should develop targeted strategies to reduce opportunities for rent-seeking within national park management; delineate clear responsibility boundaries with local governments; define their authority in the construction, management, and development of national parks; and strengthen the authority of the National Park Administration through organizational adjustments.
(2) Local governments should actively respond to the central government’s reward mechanisms, enhance their awareness of ecological protection, and improve policy implementation efficiency. To ensure effective strategy implementation and reduce the adverse impact of transaction costs on strategic choices, local governments should fully utilize the rewards offered by the central government, recognize the environmental benefits of strictly implementing national park policies, and enhance policy transparency and public participation will.
(3) This study assumes full observability, allowing the central government to monitor local government actions and implement rewards M and penalties N. However, information asymmetry in practice may hinder this, affecting management efficiency and game outcomes. Future research should explore game models under partial observability using indirect evaluation mechanisms and case data to provide practical insights for policy formulation in national park management.
(4) In addition to the evolutionary game model analysis, future research should consider structured approaches, such as principal–agent sequential games, to complement the current analysis. This method can endogenize parameters β1 and β2, which currently represent local governments’ rent-seeking tendencies as exogenous variables. By designing incentive mechanisms and regulatory systems, the central government can influence these behaviors, making β1 and β2 part of the game’s outcome. A principal–agent model more accurately reflects real-world decision-making processes and offers practical policy recommendations. Exploring this framework can provide empirical support for reducing rent-seeking behaviors and improving national park management efficiency, enriching both theoretical analysis and practical strategies.
Author Contributions
All authors contributed to the conception and design of this study. Formal analyses were performed by L.Z. and Z.W., the first draft of the manuscript was written by L.Z., and all authors commented on the previous versions of the manuscript. All authors have read and agreed to the published version of the manuscript.
Funding
This research was funded by the National Social Science Foundation of China (Major Project of the National Social Science Foundation, China; grant number 18AGL017).
Data Availability Statement
Data can be made available upon request.
Acknowledgments
We thank the Sanjiangyuan National Parks in China for their support of this research.
Conflicts of Interest
The authors declare no conflicts of interest.
References
- Tang, F. Characteristics and pathways of the construction of the National Park System with Chinese characteristics. J. Beijing For. Univ. Soc. Sci. 2020, 19, 33–39. [Google Scholar]
- Fang, L.; Meng, J.; Yun, L.; Tian, X. Research progress on National Parks in China. J. Beijing For. Univ. Soc. Sci. 2018, 17, 17–27. [Google Scholar]
- Xiang, B.; Zeng, Y. Discussion on the construction and operational mechanism of the ecotourism system in the pilot area of the Sanjiangyuan National Park System. Res. Sci. 2017, 39, 11. [Google Scholar]
- The Sanjiangyuan National Park Administration. Available online: https://sjy.qinghai.gov.cn/ (accessed on 13 April 2016).
- Interpretation of the Pilot Plan for the Sanjiangyuan National Park System. Sanjiangyuan Newspaper, 12 October 2022.
- Xuan, L. Research on National Park Cooperative Governance Mechanisms from the Perspective of Stakeholders. Ph.D. Thesis, China University of Geosciences, Wuhan, China, 2020. [Google Scholar]
- Qi, L.; Zheng, L.; Xiang, L. Review and prospects of world national parks. World Forest Res. 1995, 1, 34–40. [Google Scholar]
- Tang, X. Analysis of China’s national park system and development ideas. Biodver. Sci. 2014, 22, 427–431. [Google Scholar]
- Rui, Y. On the development trends of the world national park movement. Chin. Landsc. Archit. 2003, 7, 10–15. [Google Scholar]
- Yin, Z.; You, Z.; Rui, Y. Review of management and planning of French national parks. Chin. Landsc. Archit. 2018, 34, 36–41. [Google Scholar]
- Ji, Z.; Xin, L. The attribute structure of national parks and its implications for China’s local practices. Biodver. Sci. 2020, 28, 759–768. [Google Scholar]
- Tang, L.; Yan, Y.; Wen, L. Progress of the construction of China’s national park system. Biodver. Sci. 2019, 27, 123–127. [Google Scholar]
- Liang, Y.; Yin, J.; Pan, B.; Lin, M.S.; Miller, L.; Taff, B.D.; Chi, G. Assessing the validity of mobile device data for estimating visitor demographics and visitation patterns in Yellowstone National Park. J. Environ. Manag. 2022, 317, 115410. [Google Scholar] [CrossRef]
- Barker, A.; Stockdale, A. Out of the wilderness? Achieving sustainable development within Scottish national parks. J. Environ. Manag. 2008, 88, 181–193. [Google Scholar] [CrossRef]
- Zhong, L.; Xiao, L. Path selection and research topics of national park system pilot construction in China. Resour. Sci. 2017, 39, 1–10. [Google Scholar]
- Wang, H.; Shao, J.; Yu, S.; Wang, Y. Park based on the theory of rewilding: Comments on the thought and practice of wilderness protection. J. Nat. Resour. 2021, 36, 2955–2965. [Google Scholar]
- Yu, H.; Chen, T.; Zhong, L.; Zhou, R. Study on functional zoning of Qianjiangyuan national park system pilot area. Resour. Sci. 2017, 39, 20–29. [Google Scholar]
- Slocum, S.L. Operationalising both sustainability and neo-liberalism in protected areas: Implications from the USA’s National Park Service’s evolving experiences and challenges. J. Sustain. Tour. 2017, 25, 1848–1864. [Google Scholar] [CrossRef]
- Getzner, M.; Švajda, J. Preferences of tourists with regard to changes of the landscape of the Tatra National Park in Slovakia. Land Use Policy 2015, 48, 107–119. [Google Scholar] [CrossRef]
- Cetinkaya, G.; Kambu, A.; Nakamura, K. Sustainable development and natural resource management: An example from Köprülü Kanyon National Park, Turkey. Sustain. Dev. 2014, 22, 63–72. [Google Scholar] [CrossRef]
- Randle, E.J.; Hoye, R. Stakeholder perception of regulating commercial tourism in Victorian national parks, Australia. Tour. Manag. 2016, 54, 138–149. [Google Scholar] [CrossRef]
- Hansen, A.J.; Piekielek, N.; Davis, C.; Haas, J.; Theobald, D.M.; Gross, J.E.; Monahan, W.B.; Olliff, T.; Running, S.W. Exposure of US national parks to land use and climate change 1900–2100. Ecol. Appl. 2014, 24, 484–502. [Google Scholar] [CrossRef]
- Freeman, R.E. Strategic Management: A Stakeholder Approach; Cambridge University Press: Cambridge, UK, 1984; Volume 25. [Google Scholar]
- Friedman, A.L.; Miles, S. Developing stakeholder theory. J. Manag. Stud. 2002, 39, 1–21. [Google Scholar] [CrossRef]
- He, P.; He, Y.; Xu, F. Evolutionary analysis of sustainable tourism. Ann. Tour. Res. 2018, 69, 76–89. [Google Scholar] [CrossRef]
- Do Valle, P.O.; Assaker, G. Using partial least squares structural equation modeling in tourism research: A review of past research and recommendations for future applications. J. Travel Res. 2016, 55, 695–708. [Google Scholar] [CrossRef]
- Liu, Y.; Suk, S. Coupling and coordinating relationship between tourism economy and ecological environment—A case study of Nagasaki Prefecture, Japan. Int. J. Environ. Res. Public Health 2021, 18, 12818. [Google Scholar] [CrossRef]
- Zhang, Y.; Fan, R.; Luo, M.; Sun, J. Evolution of Short-sighted Behavior in Corporate Technology Innovation: An Analysis Based on Prospect Theory. Technoeconomics Manag. Res. 2022, 6, 58–63. [Google Scholar]
- Zhao, Z.; Liu, Y.; Liu, L. An Evolutionary Game Analysis of Drug Quality and Safety Regulation Based on Prospect Theory. Oper. Res. Manag. 2022, 31, 75–81. [Google Scholar]
- Friedman, D. On economic applications of evolutionary game theory. J. Evol. Econ. 1998, 8, 15–43. [Google Scholar] [CrossRef]
- Wondirad, A.; Tolkach, D.; King, B.J.T.M. Stakeholder collaboration as a major factor for sustainable ecotourism development in developing countries. Tour. Manag. 2019, 78, 104024. [Google Scholar] [CrossRef]
- Todd, L.; Leask, A.; Ensor, J. Understanding primary stakeholders’ multiple roles in hallmark event tourism management. Tour. Manag. 2017, 59, 494–509. [Google Scholar] [CrossRef]
- Cao, H.; Cao, A.; Wu, H.; Zhang, J.; Yan, S. Evolutionary Game Analysis of Multiple, Balanced and Reward-and-Punishment Mechanisms: A Case Study of Stakeholders in Wuyi Mountain National Park. Ecol. Econ. 2023, 39, 129–139. [Google Scholar]
- Cai, X.; Su, Y. From Conflict to Symbiosis: The Institutional Logic of National Parks in the Construction of Ecological Civilization. Manag. World. 2022, 38, 131–154. [Google Scholar] [CrossRef]
- Buchanan, J.M. The constitution of economic policy. Am. Econ. Rev. 1987, 77, 243–250. [Google Scholar] [CrossRef]
- Zhao, J.; Chen, L.; Xue, L. The Role Prototype of Local Government, Interest Selection and Behavioral Differences: A Local Government Theory Based on Policy Process Research. Manag. World. 2013, 2, 90–106. [Google Scholar] [CrossRef]
- Ding, H.; Shi, D.; Zhang, W. Who Controls the Fate of Environmental Governance: Central or Local?—A Measurement Analysis Based on Central-Local Game Comparison. South. Econ. 2020, 3, 86–104. [Google Scholar] [CrossRef]
- Wu, J.; Deng, Y.; Huang, J.; Morck, R.K.; Yeung, B.Y. Incentives and Outcomes: China’s Environmental Policy. Cap. Soc. 2014, 9, 2. Available online: https://ssrn.com/abstract=2399048 (accessed on 20 July 2024).
- Jia, R. Pollution for Promotion. 21st Century China Center Research Paper 2017. Capital. Soc. 2017, 5. Available online: https://ssrn.com/abstract=3029046 (accessed on 20 July 2024).
- Zheng, S.; Wu, J.; Kahn, M.E. The nascent market for “green” real estate in Beijing. Eur. Econ. Rev. 2012, 56, 974–984. [Google Scholar] [CrossRef]
- Jin, G.; Shen, K. Local Officials’ Promotion Incentives and the Evolution of the River Chief System: From the Perspective of Officials’ Age. Financ. Trade Econ. 2019, 40, 20–34. [Google Scholar]
- Yu, M. On the Interest Coordination Between Central and Local Governments in Ecological Governance. Soc. Sci. 2011, 9, 23–32. [Google Scholar]
- Sheng, G.; Chen, H.; Ferretti-Gallon, K.; Innes, J.L.; Wang, Z.; Zhang, Y.; Wang, G. Moving toward a Greener China: Is China’s National Park Pilot Program a Solution? Land 2020, 9, 489. [Google Scholar] [CrossRef]
- Herzberg, F. One more time: How do you motivate employees? Harv. Bus. Rev. 2003, 81, 87–96. [Google Scholar] [PubMed]
Disclaimer/Publisher’s Note: The statements, opinions and data contained in all publications are solely those of the individual author(s) and contributor(s) and not of MDPI and/or the editor(s). MDPI and/or the editor(s) disclaim responsibility for any injury to people or property resulting from any ideas, methods, instructions or products referred to in the content. |
© 2024 by the authors. Licensee MDPI, Basel, Switzerland. This article is an open access article distributed under the terms and conditions of the Creative Commons Attribution (CC BY) license (https://creativecommons.org/licenses/by/4.0/).








