Electrospun Silk Fibroin–Silk Sericin Scaffolds Induced Macrophage Polarization and Vascularization for Volumetric Muscle Loss Injury
Abstract
1. Introduction
2. Materials and Methods
2.1. Preparation of SF and SS
2.2. Preparation of Electrospun SF-SS Scaffolds
2.3. Conditioned Media Collecting
2.4. Cells Culture
2.5. CCK8 Assay
2.6. Wound Scratch Assay
2.7. HUVEC Tube Formation
2.8. Implantation of Electrospun Scaffolds into Rat VML Injury Model
2.9. Histology Evaluation
2.10. Macrophage Polarization
2.11. Muscle Function Analysis
2.12. Statistics
3. Results
3.1. SEM Images
3.2. Conditioned Media from Electrospun Scaffold-Treated Macrophages Drives C2C12 Cell Growth
3.3. Conditioned Media from Electrospun Scaffols-Treated Macrophages Promote C2C12 Cell Migration
3.4. Tube Formation Assays
3.5. Histology
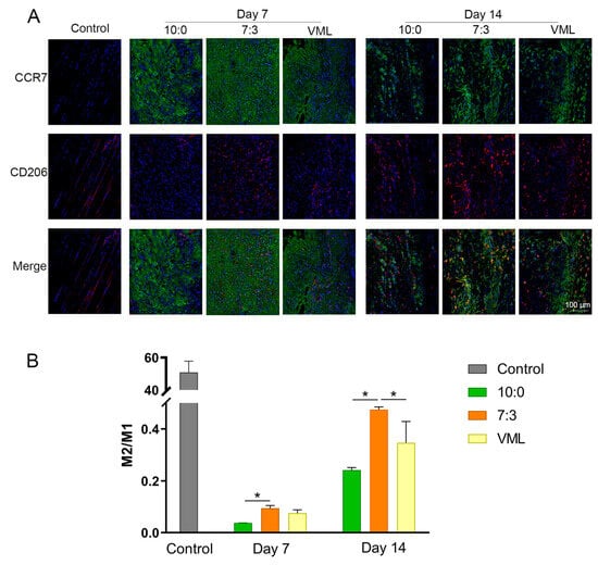
3.6. Macrophage Polarization Toward M2 Phenotype
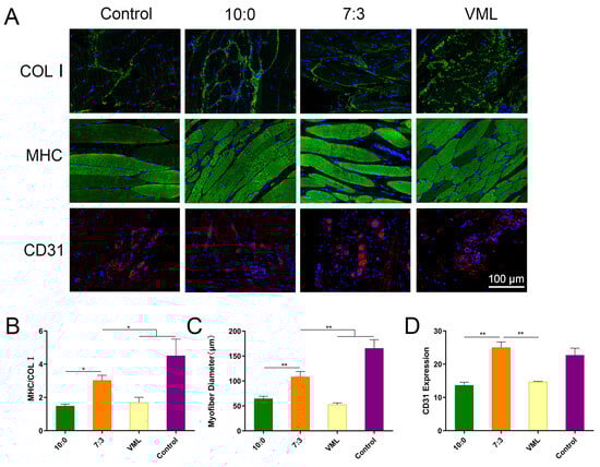
3.7. Muscle Fiber Regeneration and Vascularization
3.8. Functional Analysis
4. Discussion
5. Conclusions
Supplementary Materials
Author Contributions
Funding
Institutional Review Board Statement
Informed Consent Statement
Data Availability Statement
Conflicts of Interest
References
- Byun, W.S.; Lee, J.; Baek, J.-H. Beyond the bulk: Overview and novel insights into the dynamics of muscle satellite cells during muscle regeneration. Inflamm. Regen. 2024, 44, 39. [Google Scholar] [CrossRef] [PubMed]
- Xu, Y.; Chen, X.; Qian, Y.; Tang, H.; Song, J.; Qu, X.; Yue, B.; Yuan, W.E. Melatonin-Based and Biomimetic Scaffold as Muscle–ECM Implant for Guiding Myogenic Differentiation of Volumetric Muscle Loss. Adv. Funct. Mater. 2020, 30, 2002378. [Google Scholar] [CrossRef]
- Hoogervorst, P.; Shearer, D.W.; Miclau, T. The Burden of High-Energy Musculoskeletal Trauma in High-Income Countries. World J. Surg. 2020, 44, 1033–1038. [Google Scholar] [CrossRef] [PubMed]
- Liu, T.; Xu, J.; Pan, X.; Ding, Z.F.; Xie, H.; Wang, X.Y.; Xie, H.X. Advances of adipose-derived mesenchymal stem cells-based biomaterial scaffolds for oral and maxillofacial tissue engineering. Bioact. Mater. 2021, 6, 2467–2478. [Google Scholar] [CrossRef]
- Gholobova, D.; Terrie, L.; Gerard, M.; Declercq, H.; Thorrez, L. Vascularization of tissue-engineered skeletal muscle constructs. Biomaterials 2020, 235, 119708. [Google Scholar] [CrossRef]
- Xu, P.C.; Yang, Q.; Zhang, L.; Wu, K.; Bai, Y.J.; Saijilafu; Yang, H.L.; Zhou, H.; Lin, X.; Yang, L. A multi-functional SiO32−-releasing hydrogel with bioinspired mechanical properties and biodegradability for vascularized skeletal muscle regeneration. J. Mater. Chem. B 2022, 10, 7540–7555. [Google Scholar] [CrossRef]
- Gilbert-Honick, J.; Iyer, S.R.; Somers, S.M.; Lovering, R.M.; Wagner, K.; Mao, H.Q.; Grayson, W.L. Engineering functional and histological regeneration of vascularized skeletal muscle. Biomaterials 2018, 164, 70–79. [Google Scholar] [CrossRef]
- Gilbert-Honick, J.; Grayson, W. Vascularized and Innervated Skeletal Muscle Tissue Engineering. Adv. Healthc. Mater. 2020, 9, e1900626. [Google Scholar] [CrossRef]
- Chen, C.-L.; Wei, S.-Y.; Chen, W.-L.; Hsu, T.-L.; Chen, Y.-C. Reconstructing vascular networks promotes the repair of skeletal muscle following volumetric muscle loss by pre-vascularized tissue constructs. J. Tissue Eng. 2023, 14, 20417314231201231. [Google Scholar] [CrossRef]
- Zarubova, J.; Hasani-Sadrabadi, M.M.; Ardehali, R.; Li, S. Immunoengineering strategies to enhance vascularization and tissue regeneration. Adv. Drug Del. Rev. 2022, 184, 114233. [Google Scholar] [CrossRef]
- Gaharwar, A.K.; Singh, I.; Khademhosseini, A. Engineered biomaterials for in situ tissue regeneration. Nat. Rev. Mater. 2020, 5, 686–705. [Google Scholar] [CrossRef]
- Namjoo, A.R.; Abrbekoh, F.N.; Saghati, S.; Amini, H.; Saadatlou, M.A.E.; Rahbarghazi, R. Tissue engineering modalities in skeletal muscles: Focus on angiogenesis and immunomodulation properties. Stem Cell Res. Ther. 2023, 14, 90. [Google Scholar] [CrossRef] [PubMed]
- Xiao, L.; Liu, H.; Huang, H.; Wu, S.; Xue, L.; Geng, Z.; Cai, L.; Yan, F. 3D nanofiber scaffolds from 2D electrospun membranes boost cell penetration and positive host response for regenerative medicine. J. Nanobiotechnol. 2024, 22, 322. [Google Scholar] [CrossRef] [PubMed]
- Carleton, M.M.; Locke, M.; Sefton, M.V. Methacrylic acid-based hydrogels enhance skeletal muscle regeneration after volumetric muscle loss in mice. Biomaterials 2021, 275, 120909. [Google Scholar] [CrossRef]
- Kieler, M.; Hofmann, M.; Schabbauer, G. More than just protein building blocks: How amino acids and related metabolic pathways fuel macrophage polarization. FEBS J. 2021, 288, 3694–3714. [Google Scholar] [CrossRef]
- Li, H.; Cao, Z.; Wang, L.; Liu, C.; Lin, H.; Tang, Y.; Yao, P. Macrophage Subsets and Death Are Responsible for Atherosclerotic Plaque Formation. Front. Immunol. 2022, 13, 843712. [Google Scholar] [CrossRef]
- Cerdeira, C.D.; Brigagao, M.R.P.L. Targeting Macrophage Polarization in Infectious Diseases: M1/M2 Functional Profiles, Immune Signaling and Microbial Virulence Factors. Immunol. Investig. 2024, 53, 1030–1091. [Google Scholar] [CrossRef]
- Moore, E.M.; West, J.L. Harnessing Macrophages for Vascularization in Tissue Engineering. Ann. Biomed. Eng. 2019, 47, 354–365. [Google Scholar] [CrossRef]
- Wang, Y.Q.; Fan, Y.B.; Liu, H.F. Macrophage Polarization in Response to Biomaterials for Vascularization. Ann. Biomed. Eng. 2021, 49, 1992–2005. [Google Scholar] [CrossRef]
- Zhang, Q.; Chiu, Y.; Chen, Y.; Wu, Y.; Dunne, L.W.; Largo, R.D.; Chang, E.I.; Adelman, D.M.; Schaverien, M.V.; Butler, C.E. Harnessing the synergy of perfusable muscle flap matrix and adipose-derived stem cells for prevascularization and macrophage polarization to reconstruct volumetric muscle loss. Bioact. Mater. 2023, 22, 588–614. [Google Scholar] [CrossRef]
- Wang, Y.; Yao, D.; Li, L.; Qian, Z.; He, W.; Ding, R.; Liu, H. Effect of Electrospun Silk Fibroin-Silk Sericin Films on Macrophage Polarization and Vascularization. ACS Biomater. Sci. Eng. 2020, 6, 3502–3512. [Google Scholar] [CrossRef] [PubMed]
- Jiao, Z.; Song, Y.; Jin, Y.; Zhang, C.; Peng, D.; Chen, Z.; Chang, P.; Kundu, S.C.; Wang, G.; Wang, Z.; et al. In Vivo Characterizations of the Immune Properties of Sericin: An Ancient Material with Emerging Value in Biomedical Applications. Macromol. Biosci. 2017, 17, 1700229. [Google Scholar] [CrossRef] [PubMed]
- Zhang, Y.; Sheng, R.; Chen, J.; Wang, H.; Zhu, Y.; Cao, Z.; Zhao, X.; Wang, Z.; Liu, C.; Chen, Z.; et al. Silk Fibroin and Sericin Differentially Potentiate the Paracrine and Regenerative Functions of Stem Cells Through Multiomics Analysis. Adv. Mater. 2023, 35, 2210517. [Google Scholar] [CrossRef] [PubMed]
- Fu, M.; Li, J.; Liu, M.; Yang, C.; Wang, Q.; Wang, H.; Chen, B.; Fu, Q.; Sun, G. Sericin/Nano-Hydroxyapatite Hydrogels Based on Graphene Oxide for Effective Bone Regeneration via Immunomodulation and Osteoinduction. Int. J. Nanomed. 2023, 18, 1875–1895. [Google Scholar] [CrossRef] [PubMed]
- Wang, Y.Q.; Wei, X.B.; Wang, L.; Qian, Z.Y.; Liu, H.F.; Fan, Y.B. Quercetin-based composite hydrogel promotes muscle tissue regeneration through macrophage polarization and oxidative stress attenuation. Compos. Part B Eng. 2022, 247, 110311. [Google Scholar] [CrossRef]
- Patel, K.H.; Talovic, M.; Dunn, A.J.; Patel, A.; Vendrell, S.; Schwartz, M.; Garg, K. Aligned nanofibers of decellularized muscle extracellular matrix for volumetric muscle loss. J. Biomed. Mater. Res. Part B Appl. Biomater. 2020, 108, 2528–2537. [Google Scholar] [CrossRef]
- Qiu, X.; Liu, S.; Zhang, H.; Zhu, B.; Su, Y.; Zheng, C.; Tian, R.; Wang, M.; Kuang, H.; Zhao, X.; et al. Mesenchymal stem cells and extracellular matrix scaffold promote muscle regeneration by synergistically regulating macrophage polarization toward the M2 phenotype. Stem Cell Res. Ther. 2018, 9, 88. [Google Scholar] [CrossRef]
- Abdulhussain, R.; Adebisi, A.; Conway, B.R.; Asare-Addo, K. Electrospun nanofibers: Exploring process parameters, polymer selection, and recent applications in pharmaceuticals and drug delivery. J. Drug Deliv. Sci. Technol. 2023, 90, 105156. [Google Scholar] [CrossRef]
- Corona, B.T.; Garg, K.; Ward, C.L.; Mcdaniel, J.S.; Rathbone, C.R. Autologous minced muscle grafts: A tissue engineering therapy for the volumetric loss of skeletal muscle. Am. J. Physiol. Cell Physiol. 2013, 305, C761–C775. [Google Scholar] [CrossRef]
- Shamim, B.; Camera, D.M.; Whitfield, J. Myofibre Hypertrophy in the Absence of Changes to Satellite Cell Content Following Concurrent Exercise Training in Young Healthy Men. Front. Physiol. 2021, 12, 625044. [Google Scholar]
- Zhou, L.; Zhuang, H.; Ye, X.; Yuan, W.; Wang, K.; Hu, D.; Luo, X.; Zhang, Q. Bioactive MXene hydrogel promotes structural and functional regeneration of skeletal muscle through improving autophagy and muscle innervation. Smart Mater. Med. 2024, 5, 514–528. [Google Scholar] [CrossRef]
- Ziogos, E.; Chelko, S.P.; Harb, T.; Engel, M.; Vavuranakis, M.A.; Landim-Vieira, M.; Walsh, E.M.; Williams, M.S.; Lai, S.; Halushka, M.K.; et al. Platelet activation and endothelial dysfunction biomarkers in acute coronary syndrome: The impact of PCSK9 inhibition. Eur. Heart J. Cardiovasc. Pharmacother. 2023, 9, 636–646. [Google Scholar] [CrossRef] [PubMed]
- Zhu, G.; Zhang, R.; Xie, Q.; Li, P.; Wang, F.; Wang, L.; Li, C. Shish-kebab structure fiber with nano and micro diameter regulate macrophage polarization for anti-inflammatory and bone differentiation. Mater. Today Bio 2023, 23, 100880. [Google Scholar] [CrossRef]
- Chaintreuil, P.; Kerreneur, E.; Bourgoin, M.; Savy, C.; Favreau, C.; Robert, G.; Jacquel, A.; Auberger, P. The generation, activation, and polarization of monocyte-derived macrophages in human malignancies. Front. Immunol. 2023, 14, 1178337. [Google Scholar] [CrossRef]
- Chen, Y.-F.; Lee, C.-W.; Wu, H.-H.; Lin, W.-T.; Lee, O.K.K. Immunometabolism of macrophages regulates skeletal muscle regeneration. Front. Cell Dev. Biol. 2022, 10, 948819. [Google Scholar] [CrossRef]
- Liang, L.; Song, D.; Wu, K.; Ouyang, Z.; Huang, Q.; Lei, G.; Zhou, K.; Xiao, J.; Wu, H. Sequential activation of M1 and M2 phenotypes in macrophages by Mg degradation from Ti-Mg alloy for enhanced osteogenesis. Biomater. Res. 2022, 26, 17. [Google Scholar] [CrossRef]
- Xia, T.; Fu, S.; Yang, R.; Yang, K.; Lei, W.; Yang, Y.; Zhang, Q.; Zhao, Y.; Yu, J.; Yu, L.; et al. Advances in the study of macrophage polarization in inflammatory immune skin diseases. J. Inflamm. 2023, 20, 33. [Google Scholar] [CrossRef]
- Luo, M.; Zhao, F.; Cheng, H.; Su, M.; Wang, Y. Macrophage polarization: An important role in inflammatory diseases. Front. Immunol. 2024, 15, 1352946. [Google Scholar] [CrossRef]
- Carleton, M.M.; Sefton, M.V. Injectable and degradable methacrylic acid hydrogel alters macrophage response in skeletal muscle. Biomaterials 2019, 223, 119477. [Google Scholar] [CrossRef]
- Welc, S.S.; Wehling-Henricks, M.; Antoun, J.; Ha, T.T.; Tous, I.; Tidball, J.G. Differential Effects of Myeloid Cell PPARδ and IL-10 in Regulating Macrophage Recruitment, Phenotype, and Regeneration following Acute Muscle Injury. J. Immunol. 2020, 205, 1664–1677. [Google Scholar] [CrossRef]
- Bouzazi, D.; Mami, W.; Mosbah, A.; Marrakchi, N.; Ben Ahmed, M.; Messadi, E. Natriuretic-like Peptide Lebetin 2 Mediates M2 Macrophage Polarization in LPS-Activated RAW264.7 Cells in an IL-10-Dependent Manner. Toxins 2023, 15, 298. [Google Scholar] [CrossRef] [PubMed]
- Deng, B.; Wehling-Henricks, M.; Villalta, S.A.; Wang, Y.; Tidball, J.G. IL-10 triggers changes in macrophage phenotype that promote muscle growth and regeneration. J. Immunol. 2012, 189, 3669–3680. [Google Scholar] [CrossRef] [PubMed]
- Mahon, O.R.; Browe, D.C.; Gonzalez-Fernandez, T.; Pitacco, P.; Whelan, I.T.; Von Euw, S.; Hobbs, C.; Nicolosi, V.; Cunningham, K.T.; Mills, K.H.G.; et al. Nano-particle mediated M2 macrophage polarization enhances bone formation and MSC osteogenesis in an IL-10 dependent manner. Biomaterials 2020, 239, 119833. [Google Scholar] [CrossRef]
- Inoue, A.; Piao, L.; Yue, X.; Huang, Z.; Hu, L.; Wu, H.; Meng, X.; Xu, W.; Yu, C.; Sasaki, T.; et al. Young bone marrow transplantation prevents aging-related muscle atrophy in a senescence-accelerated mouse prone 10 model. J. Cachexia Sarcopenia Muscle 2022, 13, 3078–3090. [Google Scholar] [CrossRef]
- Goto, H.; Inoue, A.; Piao, L.; Hu, L.; Huang, Z.; Meng, X.; Suzuki, Y.; Umegaki, H.; Kuzuya, M.; Cheng, X.W. Proliferin-1 Ameliorates Cardiotoxin-Related Skeletal Muscle Repair in Mice. Stem Cells Int. 2021, 2021, 9202990. [Google Scholar] [CrossRef]
- Mintz, E.L.; Passipieri, J.A.; Franklin, I.R.; Toscano, V.M.; Afferton, E.C.; Sharma, P.R.; Christ, G.J. Long-Term Evaluation of Functional Outcomes Following Rat Volumetric Muscle Loss Injury and Repair. Tissue Eng. Part A 2020, 26, 140–156. [Google Scholar] [CrossRef]
- Cai, C.W.; Grey, J.A.; Hubmacher, D.; Han, W.M. Biomaterial-Based Regenerative Strategies for Volumetric Muscle Loss: Challenges and Solutions. Adv. Wound Care, 2024; ahead of print. [Google Scholar] [CrossRef]








Disclaimer/Publisher’s Note: The statements, opinions and data contained in all publications are solely those of the individual author(s) and contributor(s) and not of MDPI and/or the editor(s). MDPI and/or the editor(s) disclaim responsibility for any injury to people or property resulting from any ideas, methods, instructions or products referred to in the content. |
© 2025 by the authors. Licensee MDPI, Basel, Switzerland. This article is an open access article distributed under the terms and conditions of the Creative Commons Attribution (CC BY) license (https://creativecommons.org/licenses/by/4.0/).
Share and Cite
Wang, Y.; Ye, F.; Wei, X.; Wang, M.; Xing, Z.; Liu, H. Electrospun Silk Fibroin–Silk Sericin Scaffolds Induced Macrophage Polarization and Vascularization for Volumetric Muscle Loss Injury. J. Funct. Biomater. 2025, 16, 56. https://doi.org/10.3390/jfb16020056
Wang Y, Ye F, Wei X, Wang M, Xing Z, Liu H. Electrospun Silk Fibroin–Silk Sericin Scaffolds Induced Macrophage Polarization and Vascularization for Volumetric Muscle Loss Injury. Journal of Functional Biomaterials. 2025; 16(2):56. https://doi.org/10.3390/jfb16020056
Chicago/Turabian StyleWang, Yuqing, Fangyu Ye, Xinbo Wei, Manman Wang, Zheng Xing, and Haifeng Liu. 2025. "Electrospun Silk Fibroin–Silk Sericin Scaffolds Induced Macrophage Polarization and Vascularization for Volumetric Muscle Loss Injury" Journal of Functional Biomaterials 16, no. 2: 56. https://doi.org/10.3390/jfb16020056
APA StyleWang, Y., Ye, F., Wei, X., Wang, M., Xing, Z., & Liu, H. (2025). Electrospun Silk Fibroin–Silk Sericin Scaffolds Induced Macrophage Polarization and Vascularization for Volumetric Muscle Loss Injury. Journal of Functional Biomaterials, 16(2), 56. https://doi.org/10.3390/jfb16020056
